Spandidos Publications Logo
  • About
    • About Spandidos
    • Aims and Scopes
    • Abstracting and Indexing
    • Editorial Policies
    • Reprints and Permissions
    • Job Opportunities
    • Terms and Conditions
    • Contact
  • Journals
    • All Journals
    • Oncology Letters
      • Oncology Letters
      • Information for Authors
      • Editorial Policies
      • Editorial Board
      • Aims and Scope
      • Abstracting and Indexing
      • Bibliographic Information
      • Archive
    • International Journal of Oncology
      • International Journal of Oncology
      • Information for Authors
      • Editorial Policies
      • Editorial Board
      • Aims and Scope
      • Abstracting and Indexing
      • Bibliographic Information
      • Archive
    • Molecular and Clinical Oncology
      • Molecular and Clinical Oncology
      • Information for Authors
      • Editorial Policies
      • Editorial Board
      • Aims and Scope
      • Abstracting and Indexing
      • Bibliographic Information
      • Archive
    • Experimental and Therapeutic Medicine
      • Experimental and Therapeutic Medicine
      • Information for Authors
      • Editorial Policies
      • Editorial Board
      • Aims and Scope
      • Abstracting and Indexing
      • Bibliographic Information
      • Archive
    • International Journal of Molecular Medicine
      • International Journal of Molecular Medicine
      • Information for Authors
      • Editorial Policies
      • Editorial Board
      • Aims and Scope
      • Abstracting and Indexing
      • Bibliographic Information
      • Archive
    • Biomedical Reports
      • Biomedical Reports
      • Information for Authors
      • Editorial Policies
      • Editorial Board
      • Aims and Scope
      • Abstracting and Indexing
      • Bibliographic Information
      • Archive
    • Oncology Reports
      • Oncology Reports
      • Information for Authors
      • Editorial Policies
      • Editorial Board
      • Aims and Scope
      • Abstracting and Indexing
      • Bibliographic Information
      • Archive
    • Molecular Medicine Reports
      • Molecular Medicine Reports
      • Information for Authors
      • Editorial Policies
      • Editorial Board
      • Aims and Scope
      • Abstracting and Indexing
      • Bibliographic Information
      • Archive
    • World Academy of Sciences Journal
      • World Academy of Sciences Journal
      • Information for Authors
      • Editorial Policies
      • Editorial Board
      • Aims and Scope
      • Abstracting and Indexing
      • Bibliographic Information
      • Archive
    • International Journal of Functional Nutrition
      • International Journal of Functional Nutrition
      • Information for Authors
      • Editorial Policies
      • Editorial Board
      • Aims and Scope
      • Abstracting and Indexing
      • Bibliographic Information
      • Archive
    • International Journal of Epigenetics
      • International Journal of Epigenetics
      • Information for Authors
      • Editorial Policies
      • Editorial Board
      • Aims and Scope
      • Abstracting and Indexing
      • Bibliographic Information
      • Archive
    • Medicine International
      • Medicine International
      • Information for Authors
      • Editorial Policies
      • Editorial Board
      • Aims and Scope
      • Abstracting and Indexing
      • Bibliographic Information
      • Archive
  • Articles
  • Information
    • Information for Authors
    • Information for Reviewers
    • Information for Librarians
    • Information for Advertisers
    • Conferences
  • Language Editing
Spandidos Publications Logo
  • About
    • About Spandidos
    • Aims and Scopes
    • Abstracting and Indexing
    • Editorial Policies
    • Reprints and Permissions
    • Job Opportunities
    • Terms and Conditions
    • Contact
  • Journals
    • All Journals
    • Biomedical Reports
      • Information for Authors
      • Editorial Policies
      • Editorial Board
      • Aims and Scope
      • Abstracting and Indexing
      • Bibliographic Information
      • Archive
    • Experimental and Therapeutic Medicine
      • Information for Authors
      • Editorial Policies
      • Editorial Board
      • Aims and Scope
      • Abstracting and Indexing
      • Bibliographic Information
      • Archive
    • International Journal of Epigenetics
      • Information for Authors
      • Editorial Policies
      • Editorial Board
      • Aims and Scope
      • Abstracting and Indexing
      • Bibliographic Information
      • Archive
    • International Journal of Functional Nutrition
      • Information for Authors
      • Editorial Policies
      • Editorial Board
      • Aims and Scope
      • Abstracting and Indexing
      • Bibliographic Information
      • Archive
    • International Journal of Molecular Medicine
      • Information for Authors
      • Editorial Policies
      • Editorial Board
      • Aims and Scope
      • Abstracting and Indexing
      • Bibliographic Information
      • Archive
    • International Journal of Oncology
      • Information for Authors
      • Editorial Policies
      • Editorial Board
      • Aims and Scope
      • Abstracting and Indexing
      • Bibliographic Information
      • Archive
    • Medicine International
      • Information for Authors
      • Editorial Policies
      • Editorial Board
      • Aims and Scope
      • Abstracting and Indexing
      • Bibliographic Information
      • Archive
    • Molecular and Clinical Oncology
      • Information for Authors
      • Editorial Policies
      • Editorial Board
      • Aims and Scope
      • Abstracting and Indexing
      • Bibliographic Information
      • Archive
    • Molecular Medicine Reports
      • Information for Authors
      • Editorial Policies
      • Editorial Board
      • Aims and Scope
      • Abstracting and Indexing
      • Bibliographic Information
      • Archive
    • Oncology Letters
      • Information for Authors
      • Editorial Policies
      • Editorial Board
      • Aims and Scope
      • Abstracting and Indexing
      • Bibliographic Information
      • Archive
    • Oncology Reports
      • Information for Authors
      • Editorial Policies
      • Editorial Board
      • Aims and Scope
      • Abstracting and Indexing
      • Bibliographic Information
      • Archive
    • World Academy of Sciences Journal
      • Information for Authors
      • Editorial Policies
      • Editorial Board
      • Aims and Scope
      • Abstracting and Indexing
      • Bibliographic Information
      • Archive
  • Articles
  • Information
    • For Authors
    • For Reviewers
    • For Librarians
    • For Advertisers
    • Conferences
  • Language Editing
Login Register Submit
  • This site uses cookies
  • You can change your cookie settings at any time by following the instructions in our Cookie Policy. To find out more, you may read our Privacy Policy.

    I agree
Search articles by DOI, keyword, author or affiliation
Search
Advanced Search
presentation
International Journal of Oncology
Join Editorial Board Propose a Special Issue
Print ISSN: 1019-6439 Online ISSN: 1791-2423
Journal Cover
2014-April Volume 44 Issue 4

Full Size Image

Cover Legend PDF

Sign up for eToc alerts
Recommend to Library

Journals

International Journal of Molecular Medicine

International Journal of Molecular Medicine

International Journal of Molecular Medicine is an international journal devoted to molecular mechanisms of human disease.

International Journal of Oncology

International Journal of Oncology

International Journal of Oncology is an international journal devoted to oncology research and cancer treatment.

Molecular Medicine Reports

Molecular Medicine Reports

Covers molecular medicine topics such as pharmacology, pathology, genetics, neuroscience, infectious diseases, molecular cardiology, and molecular surgery.

Oncology Reports

Oncology Reports

Oncology Reports is an international journal devoted to fundamental and applied research in Oncology.

Experimental and Therapeutic Medicine

Experimental and Therapeutic Medicine

Experimental and Therapeutic Medicine is an international journal devoted to laboratory and clinical medicine.

Oncology Letters

Oncology Letters

Oncology Letters is an international journal devoted to Experimental and Clinical Oncology.

Biomedical Reports

Biomedical Reports

Explores a wide range of biological and medical fields, including pharmacology, genetics, microbiology, neuroscience, and molecular cardiology.

Molecular and Clinical Oncology

Molecular and Clinical Oncology

International journal addressing all aspects of oncology research, from tumorigenesis and oncogenes to chemotherapy and metastasis.

World Academy of Sciences Journal

World Academy of Sciences Journal

Multidisciplinary open-access journal spanning biochemistry, genetics, neuroscience, environmental health, and synthetic biology.

International Journal of Functional Nutrition

International Journal of Functional Nutrition

Open-access journal combining biochemistry, pharmacology, immunology, and genetics to advance health through functional nutrition.

International Journal of Epigenetics

International Journal of Epigenetics

Publishes open-access research on using epigenetics to advance understanding and treatment of human disease.

Medicine International

Medicine International

An International Open Access Journal Devoted to General Medicine.

Journal Cover
2014-April Volume 44 Issue 4

Full Size Image

Cover Legend PDF

Sign up for eToc alerts
Recommend to Library

  • Article
  • Citations
    • Cite This Article
    • Download Citation
    • Create Citation Alert
    • Remove Citation Alert
    • Cited By
  • Similar Articles
    • Related Articles (in Spandidos Publications)
    • Similar Articles (Google Scholar)
    • Similar Articles (PubMed)
  • Download PDF
  • Download XML
  • View XML
Article

Carnosol induces apoptosis through generation of ROS and inactivation of STAT3 signaling in human colon cancer HCT116 cells

  • Authors:
    • Ki-Woong Park
    • Juthika Kundu
    • In-Gyeong Chae
    • Do-Hee Kim
    • Mi-Hee Yu
    • Joydeb Kumar Kundu
    • Kyung-Soo Chun
  • View Affiliations / Copyright

    Affiliations: College of Pharmacy, Keimyung University, Daegu 704-701, Republic of Korea, College of Pharmacy, Seoul National University, Seoul 151-742, Republic of Korea, Department of Food Science and Technology, Keimyung University, Daegu 704-701, Republic of Korea
  • Pages: 1309-1315
    |
    Published online on: January 27, 2014
       https://doi.org/10.3892/ijo.2014.2281
  • Expand metrics +
Metrics: Total Views: 0 (Spandidos Publications: | PMC Statistics: )
Metrics: Total PDF Downloads: 0 (Spandidos Publications: | PMC Statistics: )
Cited By (CrossRef): 0 citations Loading Articles...

This article is mentioned in:



Abstract

Carnosol, an active constituent of rosemary, has been reported to possess anti-inflammatory and anticancer activities. However, the molecular mechanisms underlying the anticancer effects of carnosol remain poorly understood. In the present study, we found that carnosol significantly reduced the viability of human colon cancer (HCT116) cells in a concentration- and time-dependent manner. Treatment of cells with carnosol induced apoptosis, which was associated with activation of caspase-9 and -3 and the cleavage of poly-(ADP-ribose) polymerase (PARP). Incubation with carnosol elevated the expression of Bax and inhibited the levels of Bcl-2 and Bcl-xl. Carnosol induced expression of p53 and inhibited that of murine-double minute-2 (Mdm2). Moreover, carnosol generated reactive oxygen species (ROS), and pretreatment with N-acetyl cysteine abrogated carnosol-induced cleavage of caspase-3 and PARP. The constitutive phosphorylation, the DNA binding and reporter gene activity of signal transducer and activator of transcription-3 (STAT3) was diminished by treatment with carnosol. To further elucidate the molecular mechanisms of STAT3 inactivation, we found that carnosol attenuated the phosphorylation of Janus-activated kinase-2 (Jak2) and Src kinase. Pharmacological inhibition of Jak2 and Src inhibited STAT3 phosphorylation. Furthermore, carnosol attenuated the expression of STAT3 target gene products, such as survivin, cyclin-D1, -D2, and -D3. Taken together, our study provides the first report that carnosol induced apoptosis in HCT116 cells via generation of ROS, induction of p53, activation of caspases and inhibition of STAT3 signaling pathway.

Introduction

Despite a declining trend worldwide, colorectal cancer still remains as the third most common cancer among men and the second in women (1,2). More than one million new cases of colorectal cancer are diagnosed every year (3). A wide variety of natural compounds derived from edible plants have been shown to prevent colon carcinogenesis (4). Carnosol, a diterpene present in rosemary (Rosmarinus officinalis), has been reported to prevent the development of intestinal tumors in APC (adenomatous polyposis coli)min+/+ mice (5) and to induce apoptosis in human colon cancer (COLO 205) cells (6). However, the molecular mechanisms underlying the chemopreventive and/or chemotherapeutic effects of carnosol in colon cancer are yet to be fully elucidated. We, therefore, attempted to investigate the effects of carnosol on human colon cancer (HCT116) cells and to elucidate its underlying mechanisms.

One of the hallmarks of cancer is the evasion of tumor cells from apoptosis (7). Numerous naturally occurring polyphenols inhibit proliferation and induce apoptosis in various cancer cells (8). Apoptosis is induced by two cellular mechanisms: intrinsic (mitochondria-dependent) and extrinsic (death receptor-mediated) signaling (9). The intrinsic pathway of apoptosis involves the depolarization of mitochondrial membrane, release of cytochrome c, sequential activation of caspase-9, -7 and -3, and the cleavage of poly-(ADP-ribose) polymerase (PARP). The extrinsic pathway, on the other hand, is mediated through the activation of cell membrane-bound death receptors, followed by the activation of pro-caspase-8, which then execute cell death by triggering the activity of caspase-3 (9,10).

Cancer cells are characterized by constitutively elevated expression of a variety of anti-apoptotic proteins and the diminished expression of pro-apoptotic proteins (11). The balance between the expression of pro- versus anti-apoptotic proteins determines the cell fate. Signal transducer and activator of transcription-3 (STAT3) is a transcription factor that transactivates the genes encoding various cell survival proteins, such as cyclins, survivin, Bcl-2 and Bcl-xl (12,13). STAT3 is consitutively active in cancer cells, and the aberrant activation of STAT3-mediated signaling have been implicated in colon carcinogenesis (14–16). In response to diverse growth stimulatory signals, STAT3 gets activated through phosphorylation by upstream kinases, such as janus-activated kinase-2 (Jak2) (16) and Src tyrosine kinase (17) followed by STAT3 dimerization and nuclear localization. The blockade of STAT3 activation inhibits cell proliferation and induces apoptosis. Thus, STAT3 is a prime target of many anticancer agents (12). Herein we report, for the first time, that carnosol induces apoptosis in HCT116 cells through inactivation of STAT3 signaling pathway.

Materials and methods

Materials

Carnosol (purity 99%), N-acetyl cysteine (NAC), etoposide, and β-actin antibody were purchased from Sigma-Aldrich (St. Louis, MO, USA). AG490 and PP2 were purchased from Cayman Chemical Co. (Ann Arbor, MI, USA). Antibodies against cleaved caspase-9, and -3, PARP, Bcl-2, Bcl-xl, Bax, STAT3, p-STAT3(Y705), Jak2, p-Jak2, Src, p-Src, cyclin-D1, -D2 and -D3, and survivin were procured from Cell Signaling Technology Inc. (Beverly, MA, USA). Primary antibody against each of p53, murine double minute-2 (Mdm2), Lamin-A, and horseradish peroxidase-conjugated secondary antibodies were purchased from Santa Cruz Biotechnology, Inc. (Santa Cruz, CA, USA). The 2’-7’ dichlorofluorescin diacetate (DCF-DA) was procured from Invitrogen (Carlsbad, CA, USA). Hank’s balanced salt solution (HBSS) was purchased from Meditech (Herndon, VA, USA). All other chemicals were of analytical or highest purity grade available.

Cell culture and treatment

HCT116 cells were obtained from American Type Culture Collections and maintained in Dulbecco’s modified Eagle’s medium (DMEM) supplemented with 10% fetal bovine serum and antibiotics (100 U/ml penicillin G and 100 μg/ml streptomycin) at 37°C in a humidified incubator containing 5% CO2 and 95% air. In all the experiments, cells were seeded at 2×105 cells/ml and incubated with carnosol at 50–60% confluence. All chemicals were dissolved in ethanol and the final ethanol concentration was <1%.

Cell proliferation assay

The anti-proliferative effect of carnosol against HCT116 cells was measured by using a solution of tetrazolium compound [3-(4,5-dimethylthiazol-2-yl)-5-(3-carboxymethoxyphenyl)-2-(4-sulfophenyl)-2H-tetrazolium, inner salt (MTS) (Promega, WI, USA). Briefly, cells (2×103) were incubated in triplicate in a 96-well plate in presence or absence of carnosol in a final volume of 0.1 ml for different time intervals at 37°C. Thereafter, 20 μl of MTS solution was added to each well and incubated for 60 min. The number of viable cells was measured in a 96-well plate at an optical density of 492 nm on a microplate reader (Tecan Trading AG, Männedorf, Switzerland). Cell viability is described as the relative percentage of control.

Annexin V staining

Annexin V staining was performed using FITC-Annexin V staining kit (BD Biosciences, San Jose, CA, USA) following the manufacturer’s instructions. Briefly, carnosol-treated cells were washed with PBS and resuspended in binding buffer containing Annexin V and propidium iodide (P.I.). Fluorescence intensity was measured using flow cytometry (BD Biosciences).

Western blot analysis

Cells were harvested and lysed with RIPA buffer, and collected protein samples were quantified by using bichinconinic acid protein assay kit (Pierce Biotechnology, Rockford, IL, USA). The protein samples were separated by sodium dodecyl sulfate-polyacrylamide gel electrophoresis and immunoblot analysis was done according to the protocol described earlier (18). Immunoblot membranes were incubated with Super-signal pico-chemiluminescent substrate or dura-luminol substrate (Thermo Scientific, MA, USA) according to manufacturer’s instructions and visualized with ImageQuant™ LAS 4000 (Fujifilm Life Science, Japan).

Caspase-3 activity assay

The activity of caspase-3 was detected using Caspase-3 Colorimetric Activity Assay kit (Millipore, MA, USA). The assay was performed in 96-well plates by incubating cell lysates (50 μg) in 100 μl reaction buffer containing caspase-3 substrate Ac-DEVD-pNA at 37°C for 2 h 30 min following the method described earlier (18).

STAT3-Luciferase reporter gene assay

Cells were seeded into 12-well plates at a density of 5×104 cells per well prior to transfection. Cells were transfected with p-STAT3-TA-luc (Clontech, CA, USA) or control vector using Genefectin transfection reagent (Genetrone Biotech, Korea). After 24 h of trans fection, cells were treated with carnosol for additional 24 h and cell lysis was carried out with 1X reporter lysis buffer. After mixing the cell lysates with luciferase substrate (Promega), the luciferase activity was measured by a luminometer. The β-galactosidase assay was performed according to the supplier’s instructions (Promega Enzyme Assay System) for normalizing the luciferase activity and the results are expressed as fold transactivation.

Preparation of cytosolic and nuclear extracts

The cytosolic and nuclear extracts were prepared by using NE-PER Nuclear and Cytoplasmic Extraction Reagent kit (Thermo Scientific). Cells were washed with ice cold PBS, collected and centrifuged at 1,600 × g for 15 min at 4°C. Pellets were suspended in 50 μl of Cytoplasmic Extraction Reagent (CER)-I for 15 min, then CERII was added for 2 min. The mixture was centrifuged for 10 min at 16,000 × g. Supernatant was collected as cytosolic extract. The pellets were washed with Nuclear Extraction Reagent and incubated on ice for 1 h and centrifuged at 16,000 × g for 15 min. The supernatant containing nuclear proteins was collected and stored at −70°C after determination of protein concentration by using Bradford Reagent (Bio-Rad Laboratories, Hercules, CA, USA).

Electrophoretic mobility gel shift assay (EMSA)

The EMSA for STAT3 DNA binding was performed using a DNA-protein binding detection kit, according to the manufacturer’s protocol (Gibco BRL, Grand Island, NY, USA). The nuclear extract was prepared from cells incubated with or without carnosol. The STAT3 oligonucleotide probe 5′-AGC TTC ATT TCC CGT AAA TCC CTA-3′ (Bioneer, Korea) was labeled with [γ-32P]-ATP and the EMSA was performed according to the protocol described earlier (19).

Measurement of the accumulation of reactive oxygen species (ROS)

Cells were treated with carnosol in the presence or absence of NAC for 24 h and then loaded with 25 μM of DCF-DA. After incubation for 30 min at 37°C in a 5% CO2 incubator, cells were washed twice with HBSS solution, suspended in the complete media and were examined under a fluorescence microscope to detect the intracellular accumulation of ROS.

Statistical analysis

When necessary, data were expressed as mean ± SD of at least three independent experiments, and statistical analysis for single comparison was performed using the Student’s t-test and a p-value <0.05 was considered as statistically significant.

Results

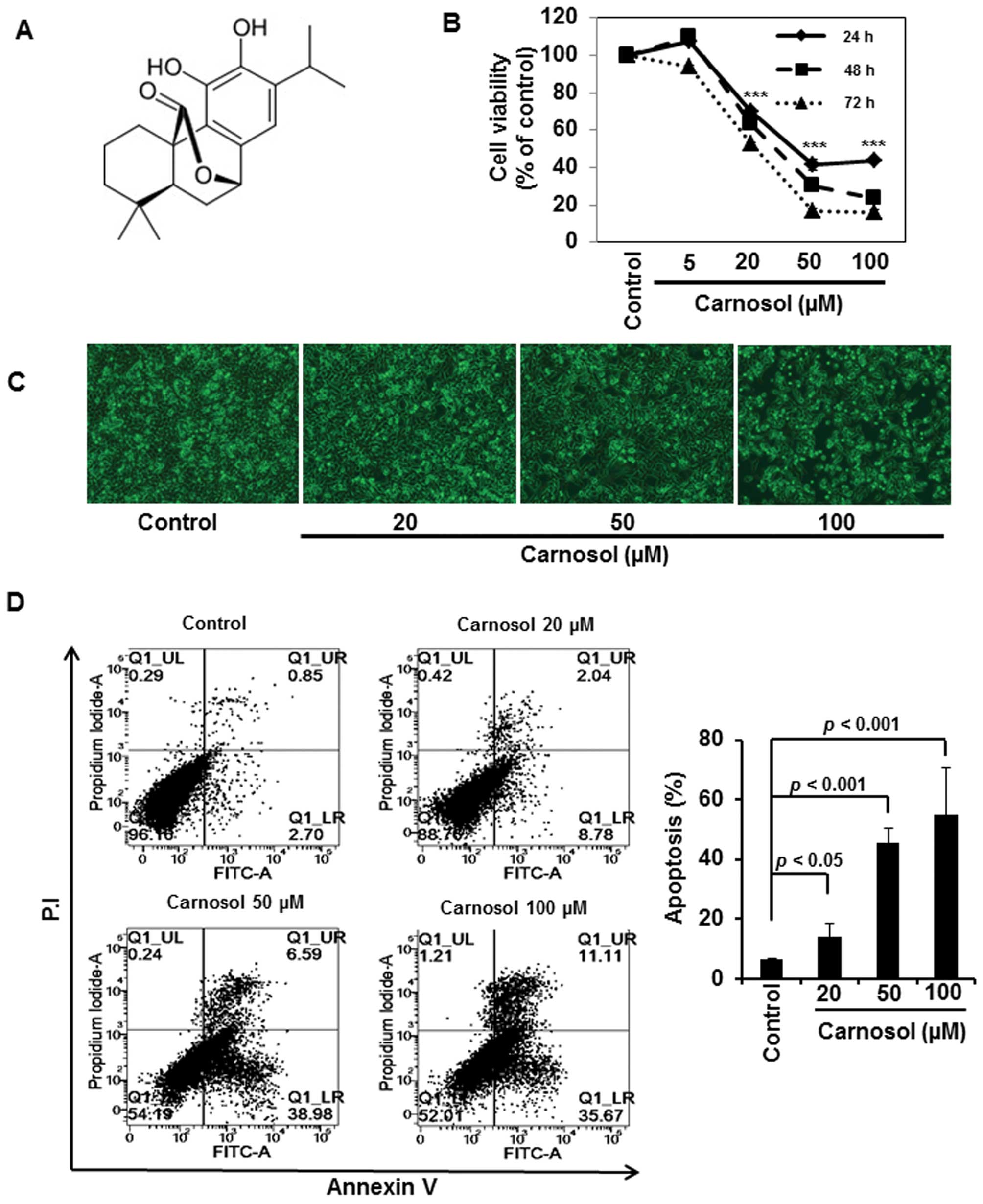
Carnosol induces apoptosis in HCT116 cells

We initially examined the effect of carnosol on the viability of HCT116 cells. Incubation of cells with carnosol (5, 20, 50 or 100 μM) reduced the cell viability in a time- and concentration-dependent manner (Fig. 1B). Analysis of cell morphology showed that carnosol treatment induced apoptotic cell death (Fig. 1C), which was further verified by Annexin V and P.I. staining of cells treated with indicated concentrations of carnosol. As shown in Fig. 1D, carnosol induced apoptosis in a concentration-dependent manner.

Figure 1.

Cytotoxic effect of carnosol in HCT116 cells. (A) Chemical structure of carnosol. (B) HCT116 cells were treated with indicated concentrations of carnosol for 24, 48 or 72 h. Cell viability was determined by the MTS assay. Values are expressed as means ± SD. ***p<0.001, compared to control. (C) Cells were treated with indicated concentrations of carnosol for 24 h and cell morphology was analyzed by fluorescence microscopy (×200). (D) The apoptotic index (%) was determined by flow cytometry upon treatment of cells with carnosol (20, 50 or 100 μM) for 24 h and staining with Annexin V and propidium iodide (P.I). Right panel shows statistical analysis of apoptosis. Data are representative of three independent experiments.

Carnosol-induced apoptosis is mediated through caspase activation, p53 induction and the modulation of Bcl-2/Bax expression

Treatment of HCT116 cells with carnosol induced the cleavage of caspase-9, -3 and PARP (Fig. 2A) and increased the caspase-3 activity, which was comparable to that of the reference compound etoposide (Fig. 2B). Incubation of cells with carnosol increased the expression of p53 and diminished the expression of Mdm2, that promotes p53 degradation through proteasomal degradation, in a concentration-dependent manner (Fig. 2C). Moreover, carnosol reduced the expression of anti-apoptotic protein Bcl-2, while the compound increased expression of pro-apoptotic protein Bax in HCT116 cells (Fig. 2D).

Figure 2.

Effect of carnosol on cellular markers of apoptosis in HCT116 cells. Cells were treated with indicated concentrations of carnosol for 24 h. (A) Immunoblot analysis for detecting the levels of cleaved caspase-9, and -3, and cleaved PARP. (B) After 24 h of incubation with carnosol (indicated concentrations) or etoposide (85 μM), the caspase-3 activity assay was performed as described in Materials and methods. (C) Western blot analysis of p53 and Mdm2 expression. (D) The expression level of Bcl-2, Bcl-xl and Bax. Data are representative of three different experiments.

Involvement of ROS in carnosol-induced apoptosis in HCT116 cells

Since accumulation of intracellular ROS induces cell death, we examined the effect of carnosol on ROS generation. Treatment of cells with carnosol (100 μM) generated ROS as revealed by immunofluorescence analysis upon DCF-DA staining (Fig. 3A) as well as by FACS analysis (Fig. 3B), which was abrogated by pretreatment of cells with NAC (Fig. 3C and D). Treatment of cells with ROS scavenger NAC abrogated carnosol-induced cleavage of caspase-3 and PARP (Fig. 3E), and the induction of apoptosis (Fig. 3F).

Figure 3.

Involvement of ROS in carnosol-induced apoptosis in HCT116 cells. (A and B) Cells were treated with carnosol (20, 50 or 100 μM) for 2 h and then examined for the intracellular accumulation of ROS under the fluorescence microscope using DCF-DA fluorescence staining method (×200) (A) or measured by flow cytometry (B). (C and D) Cells were treated with NAC (5 mM) 1 h before treatment with carnosol (100 μM) for 2 h. ROS levels were measured either by fluorescence microscopy (C) or by flow cytometry (D). The experiment was done in triplicate and the data presented as mean ± SD. (E and F) Cells were treated with carnosol (100 μM) for 24 h after pre-incubation with or without NAC (5 mM) for 1 h. (E) Levels of cleaved PARP and caspase-3 were detected by western blot analysis. (F) Percent apoptosis index was measured by Annexin V staining. Data are representative of three independent experiments.

Carnosol attenuates the activation of STAT3 and expression of its target gene products in HCT116 cells

Since STAT3 plays a key role in cell proliferation through transcriptional activation of pro-survival genes, we examined the effect of carnosol on STAT3 activation in HCT116 cells. Incubation with carnosol inhibited constitutive phosphorylation of STAT3 at tyrosine705 residue (Fig. 4A) and decreased the nuclear localization of phosphorylated STAT3 (Fig. 4B). Carnosol also reduced the constitutive STAT3 DNA-binding activity (Fig. 4C) and the STAT3 reporter gene activity in cells transiently transfected with STAT3-luc vector (Fig. 4D). Moreover, carnosol attenuated the expression of STAT3 target gene products, such as cyclin-D1, -D2, -D3 and survivin (Fig. 4E).

Figure 4.

Carnosol inhibits constitutive activation of STAT3 and expression of its gene products. (A) Cells were treated with indicated concentrations of carnosol and the level of p-STAT3(Y705) was detected by immunoblotting. (B and C) Nuclear extract prepared from cells treated with carnosol as indicated and was assessed for (B) nuclear accumulation of p-STAT3(Y705) and (C) the DNA-binding of STAT3. (D) Cells transfected with STAT3-luc construct were incubated with carnosol (20, 50 or 100 μM) for 24 h. The luciferase activity was measured as described in Materials and methods. (E) Cells were treated with indicated concentrations of carnosol for 24 h. Immunoblot analysis was performed to assess the expression of cyclin-D1, -D2 and -D3, and survivin.

Carnosol-induced STAT3 inactivation is mediated through inhibition of Jak2 and Src phosphorylation

Several upstream kinases, such as Jak2 and Src, are known to phosphorylate STAT3 (16,17). We examined the effect of carnosol on the phosphorylation of Jak2 and Src kinase. As shown in Fig. 5A, treatment with carnosol markedly diminished the phosphorylation of Jak2 and Src. To validate our findings that the inhibition of STAT3 activation by carnosol is mediated through its inhibitory effects on the constitutive phosphorylation of Jak2 and Src kinase, we incubated cells with AG490 and PP2, the pharmacological inhibitors of Jak2 and Src kinase, respectively. Treatment of cells with AG490 (Fig. 5B) or PP2 (Fig. 5C) diminished the constitutive phosphorylation of STAT3.

Figure 5.

Carnosol inhibits the phosphorylation of Jak2 and Src kinase in HCT116 cells. Cells were incubated with indicated concentrations of carnosol for 24 h. (A) Immunoblot analysis was performed to assess the expression of p-Jak2 and p-Src. (B) Cells were treated with indicated concentrations of AG490 for 24 h and the expression of p-Jak2 and p-STAT3(Y705) was examined. (C) Upon treatment with PP2 for 24 h, cell lysates were subjected to immunoblot analysis for the detection of p-Src and p-STAT3(Y705).

Discussion

Carnosol, a diterpene present in the culinary herb rosemary, has been reported to exert anticancer activities (20). However, the biochemical basis of anticancer effects of carnosol remains elusive. In the present study, we found that carnosol induced apoptosis in HCT116 cells in a time- and concentration-dependent manner. This effect of carnosol is in good agreement with the apoptosis induction by this compound in other cancer cells (21,22), including that in COLO 205 colon cancer cells (6). Then we attempted to delineate the molecular mechanisms of anticancer effects of carnosol. The cleavage of pro-caspase-9 by carnosol resulted in the activation of effector caspase-3 and the cleavage of PARP. Since caspase-9 is an initiator caspase in mitochondria-mediated death signaling (9), these findings suggest that carnosol may induce apoptosis through the intrinsic pathway.

Cells are equipped with a series of anti-apoptotic (e.g., Bcl-2, Bcl-xl) and apoptosis-inducing proteins (e.g., Bax, p53). Overexpression of Bcl-2 or Bcl-xl inhibits apoptosis and promotes survival of cells (23). According to Zhu et al, the induction of Bax is essential for death receptor-mediated apoptosis in human colon cancer cells (24). On the other hand, the pro-survival protein Bcl-2 is overexpressed in colon cancer (25) and the Bcl-2-mediated inhibition of apoptosis restores the tumorigenecity of spontaneously regressed colon tumors in vivo (26). The inhibition of Bcl-2 and Bcl-xl expression and the increase in Bax protein level, thus, provide a mechanistic basis of apoptosis induction by carnosol.

p53, an apoptosis-inducing protein (27), undergoes proteasomal degradation by its cytosolic repressor Mdm2 (28). Pharmacological inhibition of Mdm2 activates p53 and induces growth arrest in mouse colon tumor and human colon cancer cells (29). The inhibition of Mdm2 expression and concomitant increase in p53 expression by carnosol, thus, suggest that carnosol may induce apoptosis by inducing p53 expression. While the pro-apoptotic Bax gene is a direct target of p53 (30), the overexpression of p53 in p53-null cells diminish Bcl-2 expression (31). Thus, carnosol-induced p53 activation may result in cell death through downregulation of Bcl-2 and upregulation of Bax. Since the induction of p53 occurs in response to oxidative stress (32), we examined if carnosol generates ROS in HCT116 cells. We found that carnosol induced ROS generation, which was diminished by ROS scavenger NAC. Moreover, pretreatment of cells with NAC attenuated carnosol-induced cleavage of caspase-3 and PARP. Thus, carnosol-induced ROS generation may activate p53, resulting in the downregulation of Bcl-2 and induction of Bax expression, thereby leading to the activation of caspases and induction of apoptosis.

Apart from the regulation by p53, the expression of anti-apoptotic proteins Bcl-2 and Bcl-xl is also regulated by STAT3 (13), which is overexpressed in colon cancer (12). Persistent STAT3 activation increases the proliferation of colon cancer cells in culture and enhances the growth of colon cancer cell xenograft tumors in nude mice (33). Moreover, the inhibition of STAT3 signaling induces apoptosis and cell cycle arrest in colon carcinoma cells (34). Therefore, we examined the effect of carnosol on STAT3 signaling in HCT116 cells. STAT3 activation mechanism involves the phosphorylation of its tyrosine 705 residue followed by the formation of STAT3 dimer, which translocates to the nucleus and interacts with the promoter region of target genes (12). Several upstream kinases including Jak2 (16) and Src (17) have been reported to phosphorylate STAT3 at tyrosine705 residue. The decreased phosphorylation of STAT3, Jak2 and Src kinase by carnosol suggests that the apoptosis induction by this compound is mediated through inhibition of STAT3 signaling. This was further supported by the findings that carnosol diminished STAT3 DNA binding and STAT3-reporter gene activity, thereby reducing the expression of D-series cyclins and survivin, which are STAT3 target gene products (13,35). While, survivin inhibits Fas-mediated apoptosis in cancer cells (36), cyclins promote cell proliferation (15). Thus, the reduced expression of survivin and D-series cyclins by carnosol is associated with the induction of apoptosis by this compound.

In conclusion, our study demonstrates for the first time that carnosol-induced generation of ROS, activation of caspases, induction of p53 and the inhibition of STAT3 signaling lead to the induction of apoptosis in HCT116 cells, which may provide a mechanistic basis of the anticancer activity of the compound.

Acknowledgements

This study was supported by the College of Pharmacy-specialized Research Fund (the Institute for New Drug Development) of Keimyung University in 2013.

References

1. 

Jemal A, Center MM, DeSantis C and Ward EM: Global patterns of cancer incidence and mortality rates and trends. Cancer Epidemiol Biomarkers Prev. 19:1893–1907. 2010. View Article : Google Scholar : PubMed/NCBI

2. 

Jemal A, Siegel R, Xu J and Ward E: Cancer statistics, 2010. CA Cancer J Clin. 60:277–300. 2010. View Article : Google Scholar

3. 

Merika E, Saif MW, Katz A, Syrigos K and Morse M: Review. Colon cancer vaccines: an update. In Vivo. 24:607–628. 2010.PubMed/NCBI

4. 

Chung MY, Lim TG and Lee KW: Molecular mechanisms of chemopreventive phytochemicals against gastroenterological cancer development. World J Gastroenterol. 19:984–993. 2013. View Article : Google Scholar : PubMed/NCBI

5. 

Moran AE, Carothers AM, Weyant MJ, Redston M and Bertagnolli MM: Carnosol inhibits beta-catenin tyrosine phosphorylation and prevents adenoma formation in the C57BL/6J/ Min/+ (Min/+) mouse. Cancer Res. 65:1097–1104. 2005.PubMed/NCBI

6. 

Cheng AC, Lee MF, Tsai ML, et al: Rosmanol potently induces apoptosis through both the mitochondrial apoptotic pathway and death receptor pathway in human colon adenocarcinoma COLO 205 cells. Food Chem Toxicol. 49:485–493. 2011. View Article : Google Scholar

7. 

Hanahan D and Weinberg RA: Hallmarks of cancer: the next generation. Cell. 144:646–674. 2011. View Article : Google Scholar : PubMed/NCBI

8. 

Neergheen VS, Bahorun T, Taylor EW, Jen LS and Aruoma OI: Targeting specific cell signaling transduction pathways by dietary and medicinal phytochemicals in cancer chemoprevention. Toxicology. 278:229–241. 2010. View Article : Google Scholar

9. 

Burz C, Berindan-Neagoe I, Balacescu O and Irimie A: Apoptosis in cancer: key molecular signaling pathways and therapy targets. Acta Oncol. 48:811–821. 2009. View Article : Google Scholar : PubMed/NCBI

10. 

Martin SJ and Green DR: Protease activation during apoptosis: death by a thousand cuts? Cell. 82:349–352. 1995. View Article : Google Scholar : PubMed/NCBI

11. 

Aggarwal BB, Takada Y and Oommen OV: From chemoprevention to chemotherapy: common targets and common goals. Expert Opin Investig Drugs. 13:1327–1338. 2004. View Article : Google Scholar : PubMed/NCBI

12. 

Johnston PA and Grandis JR: STAT3 signaling: anticancer strategies and challenges. Mol Interv. 11:18–26. 2011. View Article : Google Scholar : PubMed/NCBI

13. 

Masuda M, Suzui M, Yasumatu R, et al: Constitutive activation of signal transducers and activators of transcription 3 correlates with cyclin D1 overexpression and may provide a novel prognostic marker in head and neck squamous cell carcinoma. Cancer Res. 62:3351–3355. 2002.

14. 

Lau GK and Ye D: STAT3 implicated in the development of colon cancer: a step closer for targeted therapy? Gastroenterology. 139:353–355. 2010. View Article : Google Scholar : PubMed/NCBI

15. 

Lin L, Liu A, Peng Z, et al: STAT3 is necessary for proliferation and survival in colon cancer-initiating cells. Cancer Res. 71:7226–7237. 2011. View Article : Google Scholar : PubMed/NCBI

16. 

Slattery ML, Lundgreen A, Kadlubar SA, Bondurant KL and Wolff RK: JAK/STAT/SOCS-signaling pathway and colon and rectal cancer. Mol Carcinog. 52:155–166. 2013. View Article : Google Scholar : PubMed/NCBI

17. 

Laird AD, Li G, Moss KG, et al: Src family kinase activity is required for signal tranducer and activator of transcription 3 and focal adhesion kinase phosphorylation and vascular endothelial growth factor signaling in vivo and for anchorage-dependent and -independent growth of human tumor cells. Mol Cancer Ther. 2:461–469. 2003.

18. 

Kundu J, Wahab SM, Kundu JK, et al: Tob1 induces apoptosis and inhibits proliferation, migration and invasion of gastric cancer cells by activating Smad4 and inhibiting beta-catenin signaling. Int J Oncol. 41:839–848. 2012.PubMed/NCBI

19. 

Kundu JK, Shin YK, Kim SH and Surh YJ: Resveratrol inhibits phorbol ester-induced expression of COX-2 and activation of NF-kappaB in mouse skin by blocking IkappaB kinase activity. Carcinogenesis. 27:1465–1474. 2006. View Article : Google Scholar : PubMed/NCBI

20. 

Johnson JJ: Carnosol: a promising anti-cancer and anti-inflammatory agent. Cancer Lett. 305:1–7. 2011. View Article : Google Scholar : PubMed/NCBI

21. 

Dorrie J, Sapala K and Zunino SJ: Carnosol-induced apoptosis and downregulation of Bcl-2 in B-lineage leukemia cells. Cancer Lett. 170:33–39. 2001. View Article : Google Scholar : PubMed/NCBI

22. 

Johnson JJ, Syed DN, Heren CR, Suh Y, Adhami VM and Mukhtar H: Carnosol, a dietary diterpene, displays growth inhibitory effects in human prostate cancer PC3 cells leading to G2-phase cell cycle arrest and targets the 5′-AMP-activated protein kinase (AMPK) pathway. Pharm Res. 25:2125–2134. 2008.PubMed/NCBI

23. 

Cherbonnel-Lasserre C and Dosanjh MK: Suppression of apoptosis by overexpression of Bcl-2 or Bcl-xL promotes survival and mutagenesis after oxidative damage. Biochimie. 79:613–617. 1997. View Article : Google Scholar

24. 

Zhu S, Li T, Tan J, et al: Bax is essential for death receptor-mediated apoptosis in human colon cancer cells. Cancer Biother Radiopharm. 27:577–581. 2012. View Article : Google Scholar : PubMed/NCBI

25. 

Valassiadou KE, Stefanaki K, Tzardi M, et al: Immunohistochemical expression of p53, bcl-2, mdm2 and waf1/p21 proteins in colorectal adenocarcinomas. Anticancer Res. 17:2571–2576. 1997.PubMed/NCBI

26. 

Bonnotte B, Favre N, Moutet M, et al: Bcl-2-mediated inhibition of apoptosis prevents immunogenicity and restores tumorigenicity of spontaneously regressive tumors. J Immunol. 161:1433–1438. 1998.PubMed/NCBI

27. 

Shaw P, Bovey R, Tardy S, Sahli R, Sordat B and Costa J: Induction of apoptosis by wild-type p53 in a human colon tumor-derived cell line. Proc Natl Acad Sci USA. 89:4495–4499. 1992. View Article : Google Scholar : PubMed/NCBI

28. 

Kim DH, Kundu JK and Surh YJ: Redox modulation of p53: mechanisms and functional significance. Mol Carcinog. 50:222–234. 2011. View Article : Google Scholar : PubMed/NCBI

29. 

Rigatti MJ, Verma R, Belinsky GS, Rosenberg DW and Giardina C: Pharmacological inhibition of Mdm2 triggers growth arrest and promotes DNA breakage in mouse colon tumors and human colon cancer cells. Mol Carcinog. 51:363–378. 2012. View Article : Google Scholar : PubMed/NCBI

30. 

Miyashita T and Reed JC: Tumor suppressor p53 is a direct transcriptional activator of the human bax gene. Cell. 80:293–299. 1995. View Article : Google Scholar : PubMed/NCBI

31. 

Miyashita T, Krajewski S, Krajewska M, et al: Tumor suppressor p53 is a regulator of bcl-2 and bax gene expression in vitro and in vivo. Oncogene. 9:1799–1805. 1994.PubMed/NCBI

32. 

Lotem J, Peled-Kamar M, Groner Y and Sachs L: Cellular oxidative stress and the control of apoptosis by wild-type p53, cytotoxic compounds, and cytokines. Proc Natl Acad Sci USA. 93:9166–9171. 1996. View Article : Google Scholar : PubMed/NCBI

33. 

Corvinus FM, Orth C, Moriggl R, et al: Persistent STAT3 activation in colon cancer is associated with enhanced cell proliferation and tumor growth. Neoplasia. 7:545–555. 2005. View Article : Google Scholar : PubMed/NCBI

34. 

Lin Q, Lai R, Chirieac LR, et al: Constitutive activation of JAK3/ STAT3 in colon carcinoma tumors and cell lines: inhibition of JAK3/STAT3 signaling induces apoptosis and cell cycle arrest of colon carcinoma cells. Am J Pathol. 167:969–980. 2005. View Article : Google Scholar : PubMed/NCBI

35. 

Kanda N, Seno H, Konda Y, et al: STAT3 is constitutively activated and supports cell survival in association with survivin expression in gastric cancer cells. Oncogene. 23:4921–4929. 2004. View Article : Google Scholar : PubMed/NCBI

36. 

Asanuma K, Tsuji N, Endoh T, Yagihashi A and Watanabe N: Survivin enhances Fas ligand expression via up-regulation of specificity protein 1-mediated gene transcription in colon cancer cells. J Immunol. 172:3922–3929. 2004. View Article : Google Scholar

Related Articles

  • Abstract
  • View
  • Download
  • Twitter
Copy and paste a formatted citation
Spandidos Publications style
Park K, Kundu J, Chae I, Kim D, Yu M, Kundu JK and Chun K: Carnosol induces apoptosis through generation of ROS and inactivation of STAT3 signaling in human colon cancer HCT116 cells. Int J Oncol 44: 1309-1315, 2014.
APA
Park, K., Kundu, J., Chae, I., Kim, D., Yu, M., Kundu, J.K., & Chun, K. (2014). Carnosol induces apoptosis through generation of ROS and inactivation of STAT3 signaling in human colon cancer HCT116 cells. International Journal of Oncology, 44, 1309-1315. https://doi.org/10.3892/ijo.2014.2281
MLA
Park, K., Kundu, J., Chae, I., Kim, D., Yu, M., Kundu, J. K., Chun, K."Carnosol induces apoptosis through generation of ROS and inactivation of STAT3 signaling in human colon cancer HCT116 cells". International Journal of Oncology 44.4 (2014): 1309-1315.
Chicago
Park, K., Kundu, J., Chae, I., Kim, D., Yu, M., Kundu, J. K., Chun, K."Carnosol induces apoptosis through generation of ROS and inactivation of STAT3 signaling in human colon cancer HCT116 cells". International Journal of Oncology 44, no. 4 (2014): 1309-1315. https://doi.org/10.3892/ijo.2014.2281
Copy and paste a formatted citation
x
Spandidos Publications style
Park K, Kundu J, Chae I, Kim D, Yu M, Kundu JK and Chun K: Carnosol induces apoptosis through generation of ROS and inactivation of STAT3 signaling in human colon cancer HCT116 cells. Int J Oncol 44: 1309-1315, 2014.
APA
Park, K., Kundu, J., Chae, I., Kim, D., Yu, M., Kundu, J.K., & Chun, K. (2014). Carnosol induces apoptosis through generation of ROS and inactivation of STAT3 signaling in human colon cancer HCT116 cells. International Journal of Oncology, 44, 1309-1315. https://doi.org/10.3892/ijo.2014.2281
MLA
Park, K., Kundu, J., Chae, I., Kim, D., Yu, M., Kundu, J. K., Chun, K."Carnosol induces apoptosis through generation of ROS and inactivation of STAT3 signaling in human colon cancer HCT116 cells". International Journal of Oncology 44.4 (2014): 1309-1315.
Chicago
Park, K., Kundu, J., Chae, I., Kim, D., Yu, M., Kundu, J. K., Chun, K."Carnosol induces apoptosis through generation of ROS and inactivation of STAT3 signaling in human colon cancer HCT116 cells". International Journal of Oncology 44, no. 4 (2014): 1309-1315. https://doi.org/10.3892/ijo.2014.2281
Follow us
  • Twitter
  • LinkedIn
  • Facebook
About
  • Spandidos Publications
  • Careers
  • Cookie Policy
  • Privacy Policy
How can we help?
  • Help
  • Live Chat
  • Contact
  • Email to our Support Team