Spandidos Publications Logo
  • About
    • About Spandidos
    • Aims and Scopes
    • Abstracting and Indexing
    • Editorial Policies
    • Reprints and Permissions
    • Job Opportunities
    • Terms and Conditions
    • Contact
  • Journals
    • All Journals
    • Oncology Letters
      • Oncology Letters
      • Information for Authors
      • Editorial Policies
      • Editorial Board
      • Aims and Scope
      • Abstracting and Indexing
      • Bibliographic Information
      • Archive
    • International Journal of Oncology
      • International Journal of Oncology
      • Information for Authors
      • Editorial Policies
      • Editorial Board
      • Aims and Scope
      • Abstracting and Indexing
      • Bibliographic Information
      • Archive
    • Molecular and Clinical Oncology
      • Molecular and Clinical Oncology
      • Information for Authors
      • Editorial Policies
      • Editorial Board
      • Aims and Scope
      • Abstracting and Indexing
      • Bibliographic Information
      • Archive
    • Experimental and Therapeutic Medicine
      • Experimental and Therapeutic Medicine
      • Information for Authors
      • Editorial Policies
      • Editorial Board
      • Aims and Scope
      • Abstracting and Indexing
      • Bibliographic Information
      • Archive
    • International Journal of Molecular Medicine
      • International Journal of Molecular Medicine
      • Information for Authors
      • Editorial Policies
      • Editorial Board
      • Aims and Scope
      • Abstracting and Indexing
      • Bibliographic Information
      • Archive
    • Biomedical Reports
      • Biomedical Reports
      • Information for Authors
      • Editorial Policies
      • Editorial Board
      • Aims and Scope
      • Abstracting and Indexing
      • Bibliographic Information
      • Archive
    • Oncology Reports
      • Oncology Reports
      • Information for Authors
      • Editorial Policies
      • Editorial Board
      • Aims and Scope
      • Abstracting and Indexing
      • Bibliographic Information
      • Archive
    • Molecular Medicine Reports
      • Molecular Medicine Reports
      • Information for Authors
      • Editorial Policies
      • Editorial Board
      • Aims and Scope
      • Abstracting and Indexing
      • Bibliographic Information
      • Archive
    • World Academy of Sciences Journal
      • World Academy of Sciences Journal
      • Information for Authors
      • Editorial Policies
      • Editorial Board
      • Aims and Scope
      • Abstracting and Indexing
      • Bibliographic Information
      • Archive
    • International Journal of Functional Nutrition
      • International Journal of Functional Nutrition
      • Information for Authors
      • Editorial Policies
      • Editorial Board
      • Aims and Scope
      • Abstracting and Indexing
      • Bibliographic Information
      • Archive
    • International Journal of Epigenetics
      • International Journal of Epigenetics
      • Information for Authors
      • Editorial Policies
      • Editorial Board
      • Aims and Scope
      • Abstracting and Indexing
      • Bibliographic Information
      • Archive
    • Medicine International
      • Medicine International
      • Information for Authors
      • Editorial Policies
      • Editorial Board
      • Aims and Scope
      • Abstracting and Indexing
      • Bibliographic Information
      • Archive
  • Articles
  • Information
    • Information for Authors
    • Information for Reviewers
    • Information for Librarians
    • Information for Advertisers
    • Conferences
  • Language Editing
Spandidos Publications Logo
  • About
    • About Spandidos
    • Aims and Scopes
    • Abstracting and Indexing
    • Editorial Policies
    • Reprints and Permissions
    • Job Opportunities
    • Terms and Conditions
    • Contact
  • Journals
    • All Journals
    • Biomedical Reports
      • Information for Authors
      • Editorial Policies
      • Editorial Board
      • Aims and Scope
      • Abstracting and Indexing
      • Bibliographic Information
      • Archive
    • Experimental and Therapeutic Medicine
      • Information for Authors
      • Editorial Policies
      • Editorial Board
      • Aims and Scope
      • Abstracting and Indexing
      • Bibliographic Information
      • Archive
    • International Journal of Epigenetics
      • Information for Authors
      • Editorial Policies
      • Editorial Board
      • Aims and Scope
      • Abstracting and Indexing
      • Bibliographic Information
      • Archive
    • International Journal of Functional Nutrition
      • Information for Authors
      • Editorial Policies
      • Editorial Board
      • Aims and Scope
      • Abstracting and Indexing
      • Bibliographic Information
      • Archive
    • International Journal of Molecular Medicine
      • Information for Authors
      • Editorial Policies
      • Editorial Board
      • Aims and Scope
      • Abstracting and Indexing
      • Bibliographic Information
      • Archive
    • International Journal of Oncology
      • Information for Authors
      • Editorial Policies
      • Editorial Board
      • Aims and Scope
      • Abstracting and Indexing
      • Bibliographic Information
      • Archive
    • Medicine International
      • Information for Authors
      • Editorial Policies
      • Editorial Board
      • Aims and Scope
      • Abstracting and Indexing
      • Bibliographic Information
      • Archive
    • Molecular and Clinical Oncology
      • Information for Authors
      • Editorial Policies
      • Editorial Board
      • Aims and Scope
      • Abstracting and Indexing
      • Bibliographic Information
      • Archive
    • Molecular Medicine Reports
      • Information for Authors
      • Editorial Policies
      • Editorial Board
      • Aims and Scope
      • Abstracting and Indexing
      • Bibliographic Information
      • Archive
    • Oncology Letters
      • Information for Authors
      • Editorial Policies
      • Editorial Board
      • Aims and Scope
      • Abstracting and Indexing
      • Bibliographic Information
      • Archive
    • Oncology Reports
      • Information for Authors
      • Editorial Policies
      • Editorial Board
      • Aims and Scope
      • Abstracting and Indexing
      • Bibliographic Information
      • Archive
    • World Academy of Sciences Journal
      • Information for Authors
      • Editorial Policies
      • Editorial Board
      • Aims and Scope
      • Abstracting and Indexing
      • Bibliographic Information
      • Archive
  • Articles
  • Information
    • For Authors
    • For Reviewers
    • For Librarians
    • For Advertisers
    • Conferences
  • Language Editing
Login Register Submit
  • This site uses cookies
  • You can change your cookie settings at any time by following the instructions in our Cookie Policy. To find out more, you may read our Privacy Policy.

    I agree
Search articles by DOI, keyword, author or affiliation
Search
Advanced Search
presentation
International Journal of Oncology
Join Editorial Board Propose a Special Issue
Print ISSN: 1019-6439 Online ISSN: 1791-2423
Journal Cover
November-2014 Volume 45 Issue 5

Full Size Image

Cover Legend PDF

Sign up for eToc alerts
Recommend to Library

Journals

International Journal of Molecular Medicine

International Journal of Molecular Medicine

International Journal of Molecular Medicine is an international journal devoted to molecular mechanisms of human disease.

International Journal of Oncology

International Journal of Oncology

International Journal of Oncology is an international journal devoted to oncology research and cancer treatment.

Molecular Medicine Reports

Molecular Medicine Reports

Covers molecular medicine topics such as pharmacology, pathology, genetics, neuroscience, infectious diseases, molecular cardiology, and molecular surgery.

Oncology Reports

Oncology Reports

Oncology Reports is an international journal devoted to fundamental and applied research in Oncology.

Experimental and Therapeutic Medicine

Experimental and Therapeutic Medicine

Experimental and Therapeutic Medicine is an international journal devoted to laboratory and clinical medicine.

Oncology Letters

Oncology Letters

Oncology Letters is an international journal devoted to Experimental and Clinical Oncology.

Biomedical Reports

Biomedical Reports

Explores a wide range of biological and medical fields, including pharmacology, genetics, microbiology, neuroscience, and molecular cardiology.

Molecular and Clinical Oncology

Molecular and Clinical Oncology

International journal addressing all aspects of oncology research, from tumorigenesis and oncogenes to chemotherapy and metastasis.

World Academy of Sciences Journal

World Academy of Sciences Journal

Multidisciplinary open-access journal spanning biochemistry, genetics, neuroscience, environmental health, and synthetic biology.

International Journal of Functional Nutrition

International Journal of Functional Nutrition

Open-access journal combining biochemistry, pharmacology, immunology, and genetics to advance health through functional nutrition.

International Journal of Epigenetics

International Journal of Epigenetics

Publishes open-access research on using epigenetics to advance understanding and treatment of human disease.

Medicine International

Medicine International

An International Open Access Journal Devoted to General Medicine.

Journal Cover
November-2014 Volume 45 Issue 5

Full Size Image

Cover Legend PDF

Sign up for eToc alerts
Recommend to Library

  • Article
  • Citations
    • Cite This Article
    • Download Citation
    • Create Citation Alert
    • Remove Citation Alert
    • Cited By
  • Similar Articles
    • Related Articles (in Spandidos Publications)
    • Similar Articles (Google Scholar)
    • Similar Articles (PubMed)
  • Download PDF
  • Download XML
  • View XML
Article Open Access

Exploring breast carcinogenesis through integrative genomics and epigenomics analyses

  • Authors:
    • Chin Minning
    • Norfilza Mohd Mokhtar
    • Norlia Abdullah
    • Rohaizak Muhammad
    • Nor Aina Emran
    • Siti Aishah Md Ali
    • Roslan Harun
    • Rahman Jamal
  • View Affiliations / Copyright

    Affiliations: UKM Medical Molecular Biology Institute, Universiti Kebangsaan Malaysia, Kuala Lumpur, Malaysia, Department of Surgery, Faculty of Medicine, Universiti Kebangsaan Malaysia, Kuala Lumpur, Malaysia, Department of Surgery, Hospital Kuala Lumpur, Kuala Lumpur, Malaysia, Department of Pathology, Faculty of Medicine, Universiti Kebangsaan Malaysia, Kuala Lumpur, Malaysia, Department of Medicine, Faculty of Medicine, Universiti Kebangsaan Malaysia, Kuala Lumpur, Malaysia
    Copyright: © Minning et al. This is an open access article distributed under the terms of Creative Commons Attribution License [CC BY_NC 3.0].
  • Pages: 1959-1968
    |
    Published online on: August 27, 2014
       https://doi.org/10.3892/ijo.2014.2625
  • Expand metrics +
Metrics: Total Views: 0 (Spandidos Publications: | PMC Statistics: )
Metrics: Total PDF Downloads: 0 (Spandidos Publications: | PMC Statistics: )
Cited By (CrossRef): 0 citations Loading Articles...

This article is mentioned in:



Abstract

There have been many DNA methylation studies on breast cancer which showed various methylation patterns involving tumour suppressor genes and oncogenes but only a few of those studies link the methylation data with gene expression. More data are required especially from the Asian region and to analyse how the epigenome data correlate with the transcriptome. DNA methylation profiling was carried out on 76 fresh frozen primary breast tumour tissues and 25 adjacent non-cancerous breast tissues using the Illumina Infinium® HumanMethylation27 BeadChip. Validation of methylation results was performed on 7 genes using either MS-MLPA or MS-qPCR. Gene expression profiling was done on 15 breast tumours and 5 adjacent non-cancerous breast tissues using the Affymetrix GeneChip® Human Gene 1.0 ST array. The overlapping genes between DNA methylation and gene expression datasets were further mapped to the KEGG database to identify the molecular pathways that linked these genes together. Supervised hierarchical cluster analysis revealed 1,389 hypermethylated CpG sites and 22 hypomethylated CpG sites in cancer compared to the normal samples. Gene expression microarray analysis using a fold-change of at least 1.5 and a false discovery rate (FDR) at p>0.05 identified 404 upregulated and 463 downregulated genes in cancer samples. Integration of both datasets identified 51 genes with hypermethylation with low expression (negative association) and 13 genes with hypermethylation with high expression (positive association). Most of the overlapping genes belong to the focal adhesion and extracellular matrix-receptor interaction that play important roles in breast carcinogenesis. The present study displayed the value of using multiple datasets in the same set of tissues and how the integrative analysis can create a list of well-focused genes as well as to show the correlation between epigenetic changes and gene expression. These gene signatures can help us understand the epigenetic regulation of gene expression and could be potential targets for therapeutic intervention in the future.

Introduction

DNA methylation is a key epigenetic mechanism whereby a methyl group is added to the 5′ position of a cytosine pyrimidine ring at promoter regions of a gene (1). In humans, DNA methylation occurs mainly in the dinucleotide CpG sites (2). Aberrant DNA methylation has been identified as one of the important factors that contributes to cancer due to silencing of the tumour suppressor genes (3). The mechanisms underlying the silencing effects of DNA methylation are associated with chromatin configuration (4). When the CpG sites remain unmethylated, DNA binding proteins and transcription factors can easily access to the promoter site and active gene expression will occur (5,6). Methylation of CpG sites results in changes in the chromatin structure that interfere with the binding capacity of the standard machinery for transcription factors resulting in gene silencing (7,8). In general, there are two types of DNA methylation including promoter hypermethylation and global hypomethylation.

Promoter hypermethylation is associated with low expression or silencing of tumour suppressor genes, for example, the AT-rich interactive domain 1A (ARID1A) gene in breast cancer (9). Hypermethylation of the ARID1A promoter has resulted in transcription inactivation despite the changes in the gene copy number, mutations and histone modifications (10). Previous studies reported several hypermethylated genes as potential DNA methylation markers for breast cancer including TUSC5, DOK7, KLF11, SIM1, NT5E and OTP (11–15). However, there is a need to further explore the reliability, sensitivity and specificity of these biomarkers.

Focal hypermethylation can affect not only discrete genes but also a large region of the chromosome that leads to long-range epigenetic silencing (LRES) (16). In LRES, methylation of a particular gene may also suppress expression of neighboring unmethylated genes (17). This phenomenon was observed in two specific gene clusters that were related to breast cancer (16,18). In one of these examples, aberrant methylation in the CpG islands of HOXA1, HOXA7, HOXA5 and HOXA9 in chromosome 7 caused silencing of HOXA1 to HOXA10 genes. In the second report, hypermethylation of CpG islands in protocadherin (PCDH) in chromosome 5 resulted in low expression of the PCDH gene cluster (16,18). Global hypomethylation commonly occurs at repetitive elements such as satellite DNA sequences (19). An example of this mechanism was documented in a breast cancer study where there was hypomethylation of the satellite sequence of SATR-1 gene (20). A study using deep sequencing identified long-range hypomethylation with focal hypermethylation of nuclear-associated domains and these were likely to cause gene silencing in colorectal cancer (21).

Recent publications have used multiple genomic datasets to get a clearer picture of the genetic events in cancers including breast cancer (22–24). This is because a single dataset analysis gives limited information and does not fully reflect the actual events in the cells. In the present study, we performed an integrative analysis combining DNA methylation and gene expression profiling datasets to identify the significant genes and their biological pathways that can served as potential therapeutic targets for breast cancer.

Materials and methods

Clinical samples

Approval for the study was obtained from the Ethics Committee of Universiti Kebangsaan Malaysia (ref. UKM 1.5.3.5/244/SPP/UMBI-003-2012). Subject recruitment was carried out at the Universiti Kebangsaan Malaysia Medical Centre and Hospital Kuala Lumpur, Malaysia. Primary breast tumour and adjacent non-cancerous breast tissue samples were collected from 87 female patients after a written informed consent. The collected tissues were kept in liquid nitrogen and stored at −80°C before further analysis. All tissues were sectioned at 5–7 μm thickness using a cryostat (Microtome Cryostat HM550; Microm International GmbH, Walldorf, Germany) and stained with haematoxylin and eosin (H&E) before being viewed and confirmed by a histopathologist. Tissues that contained > 80% of malignant cells were included. We only used non-cancerous tissues which were free from malignant or inflammatory cells and contained mainly ductal and lobular cells. Laser capture microdissection (Arcturus Engineering, Mountain View, CA, USA) was used for tissues that contained <80% of cancer or non-cancerous cells, and this followed the previously described procedure (25).

DNA methylation profiling

Genomic DNA was isolated using two different kits, the DNeasy Blood & Tissue kit (Qiagen, Hilden, Germany) and the QIAamp® DNA Micro kit (Qiagen), according to the protocol of the manufacturers. DNA integrity was assessed by 1.0% agarose gel electrophoresis under 60 V for 1 h. We quantified concentration and purity of the extracted DNA using NanoDrop (Thermo Fisher Scientific, Leicester, UK).

Bisulphite conversion of genomic DNA was carried out using EZ DNA Methylation-Gold kit (Zymo Research, Irvine, CA, USA). DNA methylation analysis of 76 tumours and 25 adjacent normal breast samples was performed using the Illumina’s Infinium HumanMethylation27 Beadchip kit (Illumina, Inc., San Diego, CA, USA) based on the manufacturer’s protocol and followed the previously described procedure (26). The data generated by GenomeStudio was further analysed using Partek Genomics Suite 6.6 (Partek Inc., St. Louis, MO, USA). A 4-way analysis of variance (ANOVA) was used to compare CpG loci methylation data across tumour and normal groups. The different sources of variation in the entire data in this ANOVA model included sample group (tumour/normal), batch effect, status of oestrogen receptor (positive/negative) and sources of tissue type (frozen section/laser capture microdissection). Adjustment for the different sources of variation such as batch effect, status of oestrogen receptor and sources of tissue type was done. We further used the filtering characteristics of fold-change -2 to 2 and a false discovery rate (FDR) at P<0.05 to identify the differentially methylated genes.

Gene expression profiling

Total RNA was extracted using the RNeasy Plus Mini kit (Qiagen) according to the manufacturer’s protocol. RNA was quantified using NanoDrop (Thermo Fisher Scientific) and Agilent RNA 6000 Nano kit (Agilent Technologies GmbH, Waldbronn, Germany). RNA samples with OD 260/280 of 1.8–2.2 and RNA integrity number ≥6.5 were included in the present study. Gene expression profiling of 15 tumours and 5 adjacent normal breast tissues was performed using GeneChip® Human Gene 1.0 ST array (Affymetrix, Santa Clara, CA, USA). Data were extracted using the Affymetrix® Genotyping Console™ (Affymetrix) and were further analysed using Partek Genomics Suite 6.6 (Partek Inc.). Data were normalised using quantile normalisation and robust multi-array analysis (RMA) background correction. Filtering characteristics of fold-change -1.5 to 1.5 and a FDR at P<0.05 were used in identifying the differentially expressed genes.

Integrative genomic and epigenomic analysis

In order to identify overlapping genes across different datasets, gene symbols from each of the datasets were used. Filtered datasets in either in CSV (comma separated values) or tab delimited format with significant cut-off values from each of the datasets were import into MySQL relational database for downstream data analysis. Each of the datasets was compared in pairwise (gene expression vs. methylation). Unique gene symbol found between the overlapping comparisons were used as a gene list for downstream analysis. These overlapping genes were then analysed using KEGG pathway and DAVID v6.7 for functional annotation, classification and enrichment analysis. Functional classification and signalling pathway that showed P≤0.05 was considered significantly enriched. Expression values and methylation values were also extracted from the datasets for circular map generation.

Methylation-specific multiplex ligation-dependent probe amplification (MS-MLPA)

MS-MLPA was performed to confirm the methylation microarray results. The SALSA MLPA Kit P200-A1 Reference-1 (MRC-Holland, Amsterdam, The Netherlands) was used to detect aberrant methylation for genes GPX7, SPARC, TIMP3, BTG4 and SFRP2 in 70 tumours and 23 normal samples. Briefly, 5 μl of 50 ng/μl DNA was denatured at 95°C for 30 min followed by cooling down to 25°C and adding of the probes mix. The sample was then incubated at 60°C for 18 h. The sample was then divided into 2 tubes, one used as a control without the HhaI enzyme while another tube contained the HhaI enzyme (Promega, Madison, WI, USA) for the digestion. PCR was performed on all samples using the thermal cycler (Applied Biosystems, Foster City, CA, USA). The amplified products were further subjected to fragment analysis using the ABI 3500 Genetic Analyzer (Applied Biosystems). Data analysis was performed using the Coffalyser version 1.0.0.43 (MRC-Holland). Quantification of methylation status for each gene was obtained by comparing the probes relative peak area ratio from the digested samples with those obtained from the undigested samples. Digested samples with probes of relative peak area ratio ≥0.25 were considered as methylated.

Methylation-specific quantitative polymerase chain reaction (MS-qPCR)

MS-qPCR was performed to further confirm the methylation microarray results. Bisulphite conversion of genomic DNA was carried out using BisulFlash DNA modification kit (Epigentek Group Inc., New York, NY, USA) followed the manufacturer’s protocol. Methylation specific qPCR Fast kit (Epigentek Group Inc.) was used to detect aberrant methylation for genes SFRP1 and NRG1 in 50 samples. Basically, there were two types of primers in this assay, namely methylated primer and unmethylated primer. The methylated primer sequences for SFRP1 were 5′-GTTTTTAGTCGGATATCGGTTC-3′ (forward) and 3′-CACGTTATAACACAACCGCA-5′ (reverse) while the unmethylated primer sequences were 5′-GTGAGTTTTTAGTTGGATATTGGTTT-3′ (forward) and 3′-CCCACATTATAACACAACCACA-5′ (reverse). For gene NRG1, the methylated primer sequences were 5′-CGGATTGGGGTAAAATAAGTTC-3′ (forward) and 3′-ACAATAATAACAACAACGACAACGA-5′ (reverse) while the unmethylated primer sequences were 5′-AGAGTTGGGTAGAGTTTGAATTGA-3′ (forward) and 3′-CAACAATAATAACAACAACAACAACAAC-5′ (reverse). We used β-actin as the positive control in this assay. The MS-qPCR was carried out using Applied Biosystem 7500 Fast Real-Time PCR system (Applied Biosystems) followed the manufacturer’s protocol. Data analysis for gene SFRP1 was based on 43 tumour and 7 normal breast tissues. For gene NRG1, data analysis was performed based on 47 tumour and 2 normal breast tissues as one sample had been identified as an outlier and excluded from the data analysis. Data generated by MS-qPCR were further analysed by using Microsoft Excel. Ct value of each sample was normalised with the Ct value of the β-actin. Percentage of methylation level for each sample was calculated based on a previous study (27). Unpaired t-test was used to test the significance of the results.

Results

Novel gene clusters are hypermethylated in breast cancer

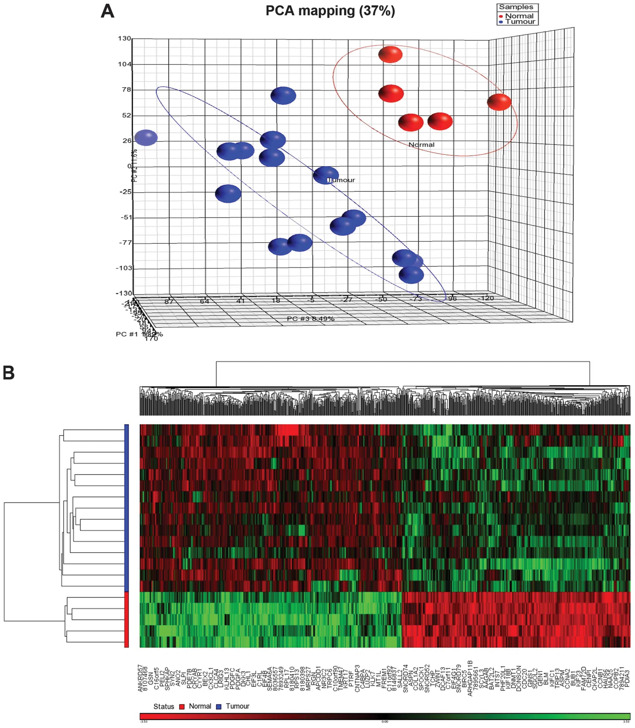
DNA methylation analysis was conducted on 87 breast cancer patients with a mean age of 55.90±11.17 years. The epidemiological data of the patients are shown in Table I. Principal component analysis (PCA) showed the tumour and normal samples were clustered distinctly (Fig. 1). Supervised hierarchical clustering distinctly separated the tumour group from the adjacent normal breast tissues. Filtering using a fold-change −2 to 2 and a FDR P<0.05 generated 1,411 CpG sites which cover 1,049 genes. These significantly methylated CpG sites were further grouped into 1,389 sites with high methylation level or hypermethylation and 22 with low methylation level or hypomethylation (Fig. 1). We excluded 133 false CpG sites from the pathway analysis and 8 CpG sites which were located on the X chromosome. There were 9 clusters of genes that were hypermethylated including two which (HOXA and PCDH) were previously reported in breast cancer (Table II) (16,18).

Figure 1

Methylation micorarray analysis of breast samples. (A) Principal component analysis shows the tumour and normal samples were clustered distinctly. (B) Supervised hierarchical clustering of tumours vs. normal samples display the methylation level for each gene. Samples were clustered based on 1,411 significant differentially methylated CpG loci at fold-change −2.0 to 2.0, P-value with FDR P<0.05. Green boxes, genes that were hypomethylated above median; red boxes, genes that were hypermethylated and black boxes, equal to median methylation signal. The rows represent individual genes; the columns represent an individual sample.

Table I

The epidemiological data of the patients.

Table I

The epidemiological data of the patients.

Ages (years)Mean55.90±11.17
Range32–78
Tumour gradeI13.2%
II42.1%
III44.7%
Histological typeIDC89.5%
Non-IDC10.5%
Oestrogen receptorPositive63.1%
Negative36.9%
Progesterone receptorPositive40.7%
Negative59.3%
HER2 amplificationPositive43.4%
Negative56.6%
Triple negative12 patients

Table II

Gene clusters that were identified from DNA methylation profiling.

Table II

Gene clusters that were identified from DNA methylation profiling.

ClusterChromosomeGenes involved
12HOXD8, HOXD9, HOXD11, HOXD12, HOXD13
22IHH, PTPRN, DES
33ZNF660, ZNF501, ZNF502
44CXCL1, CXCL2, CXCL3, CXCL5, CXCL6
55PCDHAC1, PCDHB2, PCDHB15, PCDHGA12, PCDHGB4, PCDHGB7
65ZFP2, ZNF454, GRM6, ZNF354C
76HIST1H1A, HIST1H2BB, HIST1H3C, HIST1H4F, HIST1H3I, HIST1H3J, HIST1H4J, HIST1H4K
87HOXA1, HOXA4, HOXA7, HOXA9, HOXA13
916HBA1, HBA2, HBQ1
Gene expression pattern in breast cancer through genome-wide expression microarray

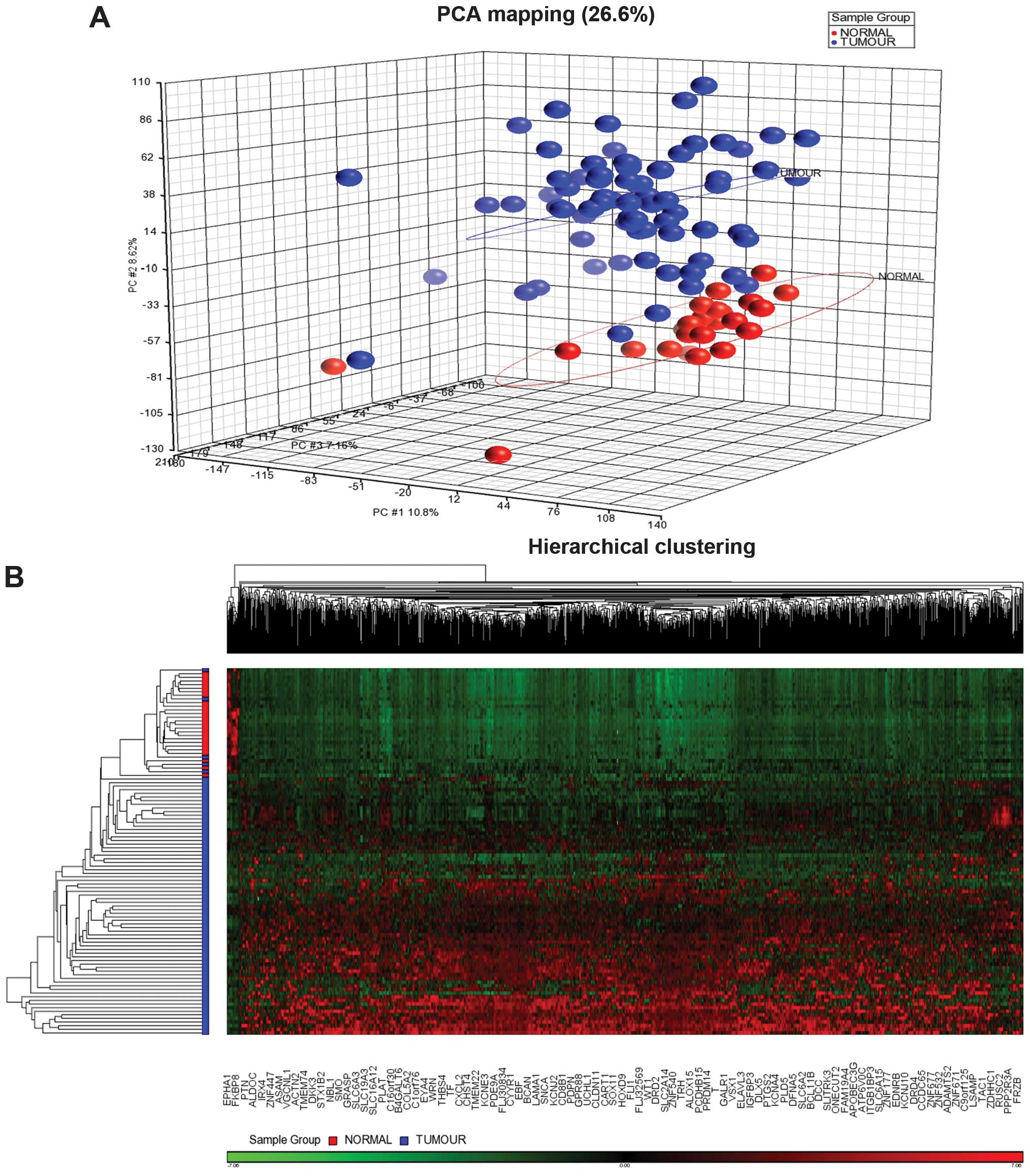
Gene expression microarray analysis was performed on 15 tumour and 5 normal methylation-matched samples. Filtering using a fold-change of −1.5 to 1.5 and a FDR P-value of <0.05 identified 867 differentially expressed genes. Principal component analysis (PCA) showed the tumour and normal samples were clustered distinctly (Fig. 2). The supervised hierarchical clustering revealed 404 upregulated and 463 downregulated genes in cancer compared to non-cancerous samples (Fig. 2). The top 10 upregulated genes were CASC5, CENPF, KIF23, DTL, MK167, TPX2, NUF2, KIF4A, NUSAP1 and BUB1B while the top 10 downregulated genes were PAK3, B3GALT1, CX3CL1, EDN3, KCNMB1, HOXA5, NRG1, KLHL13, TSHZ2 and IL17RD. Gene Ontology enrichment analysis revealed that most of the genes were enriched in cell proliferation, viral reproduction, pigmentation, growth, rhythmic process, cell killing and metabolic process under the biological process. For the molecular function, most of the genes were enriched in the chemoattractant, structural molecule, translation regular, enzyme regulator, transporter and binding activity. For the cellular component, most of the genes were active in extracellular region and synapse. For the gene set enrichment analysis (GSEA) with P<0.05, most of the genes are involved in cell proliferation, spindle, M phase of mitotic cell cycle, microtubule-based movement, microtubule motor activity, condensed chromosome kinetochore and microtube.

Figure 2

Microarray gene expression analysis of breast samples. (A) Principal component analysis (PCA) showed the tumour and normal samples were clustered distinctly. (B) Supervised hierarchical clustering of 15 tumours vs. 5 normal samples display the gene expression intensity for each genes. Samples were clustered based on 867 significant differentially expressed genes at fold-change −1.5 to 1.5, P-value with FDR <0.05. The colour of each small box on the map represents the ratio of gene expression. Green, genes were upregulated above median; red, genes were downregulated below median and black, genes were equal to median expression signal. The rows represent individual genes; the column represent an individual sample.

Integrative analysis showed 64 driver genes involved in breast cancer

The integrative analysis revealed 64 overlapping significant genes between DNA methylation and gene expression analysis. Notably, all of the overlapped genes were hypermethylated with 51 showing negative association and 13 positive association (Table III). The 64 overlapping genes were further mapped to the KEGG database as shown in Table IV.

Table III

Overlapping significant genes between DNA methylation and gene expression analysis.

Table III

Overlapping significant genes between DNA methylation and gene expression analysis.

GenesStatus of methylationGene expression
ADAMTS5 HypermethylationDownregulated
ADCYAP1R1 HypermethylationDownregulated
AGTR1 HypermethylationDownregulated
CCND2 HypermethylationDownregulated
CD200 HypermethylationDownregulated
CDH8 HypermethylationDownregulated
CHL1 HypermethylationDownregulated
CLDN11 HypermethylationDownregulated
CNN1 HypermethylationDownregulated
CNTN1 HypermethylationDownregulated
CNTNAP3 HypermethylationDownregulated
CTTNBP2 HypermethylationDownregulated
CXCL2 HypermethylationDownregulated
CYP24A1 HypermethylationDownregulated
CYYR1 HypermethylationDownregulated
D4S234E HypermethylationDownregulated
DAB2IP HypermethylationDownregulated
DKK3 HypermethylationDownregulated
EDN3 HypermethylationDownregulated
EFHA2 HypermethylationDownregulated
EPHB1 HypermethylationDownregulated
FGF2 HypermethylationDownregulated
GLP1R HypermethylationDownregulated
GRIA4 HypermethylationDownregulated
HOXA4 HypermethylationDownregulated
HOXA7 HypermethylationDownregulated
HOXA9 HypermethylationDownregulated
HPSE2 HypermethylationDownregulated
KCNJ2 HypermethylationDownregulated
STAC2 HypermethylationDownregulated
SYN2 HypermethylationDownregulated
ZNF667 HypermethylationDownregulated
KCTD14 HypermethylationDownregulated
KIT HypermethylationDownregulated
KLK10 HypermethylationDownregulated
LMOD1 HypermethylationDownregulated
MAMDC2 HypermethylationDownregulated
MT1E HypermethylationDownregulated
NDRG2 HypermethylationDownregulated
NRG1 HypermethylationDownregulated
OSR1 HypermethylationDownregulated
PAK7 HypermethylationDownregulated
PDE1C HypermethylationDownregulated
PDK4 HypermethylationDownregulated
PTN HypermethylationDownregulated
PTPRZ1 HypermethylationDownregulated
RELN HypermethylationDownregulated
SCARA5 HypermethylationDownregulated
SFRP1 HypermethylationDownregulated
SLC27A6 HypermethylationDownregulated
SLC34A2 HypermethylationDownregulated
AEBP1 HypermethylationUpregulated
C7orf11 HypermethylationUpregulated
CASC5 HypermethylationUpregulated
COL12A1 HypermethylationUpregulated
COL1A1 HypermethylationUpregulated
COL1A2 HypermethylationUpregulated
COL4A1 HypermethylationUpregulated
FBN1 HypermethylationUpregulated
H2AFY HypermethylationUpregulated
NID2 HypermethylationUpregulated
NOX4 HypermethylationUpregulated
THBS2 HypermethylationUpregulated
THY1 HypermethylationUpregulated

Table IV

Significant pathways identified from mapping of 64 overlapping genes to KEGG database.

Table IV

Significant pathways identified from mapping of 64 overlapping genes to KEGG database.

KEGG IDPathwaysNo. of genesP-valuesGenesEnrichment scores
hsa04510Focal adhesion72.62E-04PAK7, COL4A1, CCND2, COL1A2, RELN, COL1A1, THBS27.08
hsa04512ECM-receptor interaction55.72E-04COL4A1, COL1A2, RELN, COL1A1, THBS212.11

For the pathway analysis, two of the enriched pathways identified were the focal adhesion and extracellular matrix-receptor interaction. Seven genes (PAK7, COL4A1, CCND2, COL1A2, RELN, COL1A1 and THBS2) are involved in the focal adhesion while five genes (COL4A1, COL1A2, RELN, COL1A1 and THBS2) are involved in extracellular matrix-receptor interaction.

Gene Ontology (GO) enrichment analysis was carried out on the overlapping genes. The enrichment analysis showed that for the biological process, most of the genes were enriched in the skeletal system development. For the molecular function, most of the genes were enriched in the platelet-derived growth factor binding while for the cellular component, most of the genes were involved in collagen type I (Fig. 3). The circular map generated showed the overall visualisation of overlapping genes according to chromosomes (Fig. 4).

Figure 3

Gene Ontology enrichment analysis. Gene Ontology enrichment analysis of 64 overlapping genes revealed the enriched biological process, molecular function and cellular component. The number represents the enrichment score. The high enrichment score means that the genes were found more frequently in the particular ontology.

Figure 4

Circular map. The circular map generated showed the overall visualisation of overlapping genes according to chromosomes. For gene expression and DNA methylation analysis, green line, the location of hypomethylated and downregulated genes, red line, the hypermethylated and upregulated genes. For integration analysis, green line indicates the location of hypermethylated with downregulated genes, pink line, hypermethylated with upregulated genes.

MS-MLPA and MS-qPCR confirmed the methylation profiling results

A total of 7 genes were selected for the validation of methylation microarray results. The genes were selected based on their association of breast cancer and the pathways of these genes involved. Five genes included GPX7, SPARC, TIMP3, BTG4 and SFRP2 were validated with MS-MPLA while another two genes, NRG1 and SFRP1, were validated using MS-qPCR. Both MS-MLPA and MS-qPRC results showed that the breast cancer samples have higher percentages of methylation compared to normal samples for all the selected genes (Figs. 5 and 6). The highest percentage of methylation was seen in TIMP3 followed by SPARC, SFRP2, BTG4 and GPX7 in MS-MLPA while MS-qPCR showed that the average methylation percentage in tumour samples for NRG1 and SFRP1 were 53.5 and 27.2%, respectively, with P-value <0.001.

Figure 5

MS-MLPA analysis. MS-MLPA analysis showed that the tumour samples had a higher percentage of methylation compared to normal samples for these genes. The dark bar in the figure represents normal samples, whereas the light bar represents tumour samples. Gene TIMP3 has the highest percentage of methylation in tumour samples with 82.9% followed by SPARC, 81.4%, SFRP2, 61.4%, BTG4, 47.1% and GPX7, 38.6%.

Figure 6

MS-qPCR analysis. MS-qPCR analysis showed that the tumour samples had a higher percentage of methylation compared to normal samples for gene SFRP1 and NRG1. Average percentage of methylation in tumour samples for SFRP1 is 27.2% while for NRG1 is 53.5% with P-value <0.001.

Discussion

DNA methylation mechanism is a reversible process (28). Reversibility of DNA methylation can result in gene re-expression that leads to normal gene regulation (29). Based on this process, it can serve as a potential therapeutic target in cancer. Up to date, numerous DNA methylation studies have been carried out in breast cancer. However, most of the studies provided results that were obtained from single dataset analysis and gave limited information in terms of associating methylation to the transcriptome datasets. We have performed an integrative genomic analysis to identify the significant genes that can serve as important prognostic indicators and potential therapeutic targets for breast cancer. We found 9 gene clusters in breast cancer from the DNA methylation profiling analysis. Two of the gene clusters namely HOXA and PCDH were previously reported in breast cancer (16,18). These two gene clusters were involved in LRES which can cause multiple genes from the same cluster to become silenced. It is highly possible that the same mechanism could appear in the other 7 gene clusters that may lead to silencing of their nearby genes.

Integrative analysis identified 64 hypermethylated genes with 51 showing negative association and 13 with positive association. Out of the 51 hypermethylated genes with low gene expression, 14 genes were associated with breast cancer, including DAB2IP, NDRG2, AGTR1, CXCL2, CCND2, DKK3, FGF2, KLK10, NRG1, PTN, PTPRZ1, SFRP1, RELN and KIT (30–43). Five of these genes, DAB2IP, DKK3, KLK10, NGR1 and SFRP1, were tumour suppressor genes (41,44–47). Similar findings were documented in previous breast cancer studies that confirmed the reliability of our results (30,35,37,38,41,48–50).

DAB2IP is a Ras GTPase-activating tumour suppressor protein which plays an important role in maintaining cell homeostasis (51,52). Hypermethylation of this gene might disrupt the cell homeostasis and lead to breast carcinogenesis. The DKK3 encodes a protein that plays a role in inhibiting planar cell polarity pathway which regulates cell adhesion, motility and polarity (35,53). Therefore, inactivation of this gene by hypermethylation might activate planar cell polarity pathway and cause metastasis in breast cancer. The SFRP1 is the modulator of Wnt signaling pathway which plays a significant role in embryonic development, cell differentiation and proliferation (41,54). SFRP1 protein can inhibit the Wnt signalling pathway by binding to WNT1 molecules (50). It has been proposed that inactivation of SFRP1 is an early event in breast cancer and downregulation of this gene has also been shown to be associated with poor prognosis in breast cancer (41,49).

Examples of non-tumour suppressor genes which were hypermethylated with low expression and have crucial roles in breast carcinogenesis included NDRG2, CCND2 and FGF2. NDRG2 plays a role in stress responses, cell proliferation and differentiation (55). A previous study showed that this gene can regulate CD24 expression to decrease metastasis in breast cancer (56). Thus, hypermethylation that leads to silencing of NDRG2 might contribute to metastasis of breast cancer cells. CCND2 is involved in cell cycle regulation as it regulates the transition from G1 to S phase during cell cycle (34). This gene was found to be inactivated and hypermethylated in other studies (34,57). In addition, FGF2 is a growth factor that regulates epithelial cell proliferation, migration and angiogenesis (58). Loss of expression in FGF2 might probably lead to uncontrolled cell proliferation and metastasis of breast cancer.

Our integrative analysis approach showed that PTPRZ1, AGTR1, PTN and CXCL2 were hypermethylated and showed low expression. This observation contradicts with other studies on gene expression (32,33,39,40). However, those studies have no information on the methylation status of these genes.

We discovered 13 hypermethylated genes with high expression. Three genes, namely COL1A2, FBN1 and COL4A1, were previously reported in breast cancer (59–61). Previous studies showed that COL1A2 and FBN1 were hypermethylated and down regulated in the breast cancer cell lines (61,62). However, the present study showed that both of these genes were hypermethylated and upregulated in breast tumour tissues. The difference between the results might be due to the nature of the biological samples which gave distinct gene expression patterns (63). For gene COL4A1, its protein was reported to be elevated in the serum of primary breast cancer patients (60). This finding somewhat supported our results as COL4A1 was also upregulated. It has been suggested that the positive association between hypermethylation and gene expression could probably be explained by the presence of long non-coding RNA (64).

We further compared our results with the genes listed in the MammaPrint assay (Agendia, Amsterdam, The Netherlands), Oncotype DX assay (Genomic Health, Redwood City, CA, USA) and Ion Ampliseq™ Comprehensive Cancer Panel (Life Technologies, Carlsbad, CA, USA) to check for overlapping genes. There were only 5 genes (CASC5, CCND2, COL1A1, EPHB1 and KIT) found to overlap with the gene list in Ion Ampliseq™ Comprehensive Cancer Panel whereas none of our genes were in the gene list of the MammaPrint and Oncotype DX assays.

For the pathway analysis, two of the enriched pathways which have been identified are the focal adhesion and extracellular matrix-receptor interaction. There were 7 genes (PAK7, COL4A1, CCND2, COL1A2, RELN, COL1A1 and THBS2) involved in focal adhesion while 5 genes (COL4A1, COL1A2, RELN, COL1A1 and THBS2) involved in extracellular matrix-receptor interactions. PAK7 belongs to the PAK family of Ser/Thr protein kinases which are known to regulate cytoskeleton dynamics, proliferation and cell survival signalling (65) while RELN encodes a glycoprotein that acts as a regulator for neuronal migration (66). Previous study showed that RELN was inactivated by hypermethylation and silencing of RELN was associated with poor prognosis in breast cancer (43). Finally, THBS2 is involved in inhibiting angiogenesis (67). Aberrant methylation of these genes might disrupt the pathways involved and further contributes to breast cancer.

In conclusion, we have successfully performed the integrative genomic analysis from DNA methylation and gene expression profiling datasets and revealed a focused list of key genes in breast cancer. This list will further be used to study in more detail the pathogenesis of breast cancer using the interactive genomics data.

Acknowledgements

The present study was funded by grant from the Ministry of Science, Technology and Innovation (07-05-MGI-GMB016).

References

1 

Jones PA: Overview of cancer epigenetics. Semin Hematol. 42:S3–S8. 2005. View Article : Google Scholar : PubMed/NCBI

2 

Weber M, Hellmann I, Stadler MB, et al: Distribution, silencing potential and evolutionary impact of promoter DNA methylation in the human genome. Nat Genet. 39:457–466. 2007. View Article : Google Scholar : PubMed/NCBI

3 

Davis CD and Uthus EO: DNA methylation, cancer susceptibility, and nutrient interactions. Exp Biol Med (Maywood). 229:988–995. 2004.PubMed/NCBI

4 

Jimenez-Useche I and Yuan C: The effect of DNA CpG methylation on the dynamic conformation of a nucleosome. Biophys J. 103:2502–2512. 2012. View Article : Google Scholar : PubMed/NCBI

5 

Ito K, Barnes PJ and Adcock IM: Glucocorticoid receptor recruitment of histone deacetylase 2 inhibits interleukin-1beta-induced histone H4 acetylation on lysines 8 and 12. Mol Cell Biol. 20:6891–6903. 2000. View Article : Google Scholar : PubMed/NCBI

6 

Jovanovic J, Ronneberg JA, Tost J and Kristensen V: The epigenetics of breast cancer. Mol Oncol. 4:242–254. 2010. View Article : Google Scholar

7 

Beisel C and Paro R: Silencing chromatin: comparing modes and mechanisms. Nat Rev Genet. 12:123–135. 2011. View Article : Google Scholar : PubMed/NCBI

8 

Yang BH, Parkin DM, Cai L and Zhang ZF: Cancer burden and trends in the Asian Pacific Rim region. Asian Pac J Cancer Prev. 5:96–117. 2004.PubMed/NCBI

9 

Esteller M: Epigenetics in cancer. N Engl J Med. 358:1148–1159. 2008. View Article : Google Scholar

10 

Zhang X, Sun Q, Shan M, et al: Promoter hypermethylation of ARID1A gene is responsible for its low mRNA expression in many invasive breast cancers. PloS One. 8:e539312013. View Article : Google Scholar : PubMed/NCBI

11 

Bubnov V, Moskalev E, Petrovskiy Y, Bauer A, Hoheisel J and Zaporozhan V: Hypermethylation of TUSC5 genes in breast cancer tissue. Exp Oncol. 34:370–372. 2012.PubMed/NCBI

12 

Heyn H, Carmona FJ, Gomez A, et al: DNA methylation profiling in breast cancer discordant identical twins identifies DOK7 as novel epigenetic biomarker. Carcinogenesis. 34:102–108. 2013. View Article : Google Scholar : PubMed/NCBI

13 

Faryna M, Konermann C, Aulmann S, et al: Genome-wide methylation screen in low-grade breast cancer identifies novel epigenetically altered genes as potential biomarkers for tumor diagnosis. FASEB J. 26:4937–4950. 2012. View Article : Google Scholar

14 

Lo Nigro C, Monteverde M, Lee S, et al: NT5E CpG island methylation is a favourable breast cancer biomarker. Br J Cancer. 107:75–83. 2012.PubMed/NCBI

15 

Kim MS, Lee J, Oh T, et al: Genome-wide identification of OTP gene as a novel methylation marker of breast cancer. Oncol Rep. 27:1681–1688. 2012.PubMed/NCBI

16 

Novak P, Jensen T, Oshiro MM, Watts GS, Kim CJ and Futscher BW: Agglomerative epigenetic aberrations are a common event in human breast cancer. Cancer Res. 68:8616–8625. 2008. View Article : Google Scholar : PubMed/NCBI

17 

Coolen MW, Stirzaker C, Song JZ, et al: Consolidation of the cancer genome into domains of repressive chromatin by longrange epigenetic silencing (LRES) reduces transcriptional plasticity. Nat Cell Biol. 12:235–246. 2010.PubMed/NCBI

18 

Novak P, Jensen T, Oshiro MM, et al: Epigenetic inactivation of the HOXA gene cluster in breast cancer. Cancer Res. 66:10664–10670. 2006.

19 

Ehrlich M: DNA methylation in cancer: too much, but also too little. Oncogene. 21:5400–5413. 2002. View Article : Google Scholar : PubMed/NCBI

20 

Costa FF, Paixao VA, Cavalher FP, et al: SATR-1 hypomethylation is a common and early event in breast cancer. Cancer Genet Cytogenet. 165:135–143. 2006. View Article : Google Scholar : PubMed/NCBI

21 

Berman BP, Weisenberger DJ, Aman JF, et al: Regions of focal DNA hypermethylation and long-range hypomethylation in colorectal cancer coincide with nuclear lamina-associated domains. Nat Genet. 44:40–46. 2012. View Article : Google Scholar

22 

Li M, Balch C, Montgomery JS, et al: Integrated analysis of DNA methylation and gene expression reveals specific signaling pathways associated with platinum resistance in ovarian cancer. BMC Med Genomics. 2:342009. View Article : Google Scholar : PubMed/NCBI

23 

Cancer Genome Atlas Network. Comprehensive molecular portraits of human breast tumours. Nature. 490:61–70. 2012. View Article : Google Scholar : PubMed/NCBI

24 

Sun Z, Asmann YW, Kalari KR, et al: Integrated analysis of gene expression, CpG island methylation, and gene copy number in breast cancer cells by deep sequencing. PloS One. 6:e174902011. View Article : Google Scholar : PubMed/NCBI

25 

Mokhtar NM, Ramzi NH, Yin-Ling W, Rose IM, Hatta Mohd Dali AZ and Jamal R: Laser capture microdissection with genome-wide expression profiling displayed gene expression signatures in endometrioid endometrial cancer. Cancer Invest. 30:156–164. 2012. View Article : Google Scholar

26 

Bibikova M, Le J, Barnes B, et al: Genome-wide DNA methylation profiling using Infinium® assay. Epigenomics. 1:177–200. 2009. View Article : Google Scholar : PubMed/NCBI

27 

Eads CA, Danenberg KD, Kawakami K, et al: MethyLight: a high-throughput assay to measure DNA methylation. Nucleic Acids Res. 28:E322000. View Article : Google Scholar : PubMed/NCBI

28 

Mascolo M, Siano M, Ilardi G, et al: Epigenetic disregulation in oral cancer. Int J Mol Sci. 13:2331–2353. 2012. View Article : Google Scholar : PubMed/NCBI

29 

Qu Z, Fu J, Yan P, Hu J, Cheng SY and Xiao G: Epigenetic repression of PDZ-LIM domain-containing protein 2: implications for the biology and treatment of breast cancer. J Biol Chem. 285:11786–11792. 2010. View Article : Google Scholar : PubMed/NCBI

30 

Yano M, Toyooka S, Tsukuda K, et al: Aberrant promoter methylation of human DAB2 interactive protein (hDAB2IP) gene in lung cancers. Int J Cancer. 113:59–66. 2005. View Article : Google Scholar : PubMed/NCBI

31 

Jeschke J, Van Neste L, Glockner SC, et al: Biomarkers for detection and prognosis of breast cancer identified by a functional hypermethylome screen. Epigenetics. 7:701–709. 2012. View Article : Google Scholar

32 

Rhodes DR, Ateeq B, Cao Q, et al: AGTR1 overexpression defines a subset of breast cancer and confers sensitivity to losartan, an AGTR1 antagonist. Proc Natl Acad Sci USA. 106:10284–10289. 2009. View Article : Google Scholar : PubMed/NCBI

33 

Bieche I, Chavey C, Andrieu C, et al: CXC chemokines located in the 4q21 region are up-regulated in breast cancer. Endocr Relat Cancer. 14:1039–1052. 2007. View Article : Google Scholar : PubMed/NCBI

34 

Evron E, Umbricht CB, Korz D, et al: Loss of cyclin D2 expression in the majority of breast cancers is associated with promoter hypermethylation. Cancer Res. 61:2782–2787. 2001.PubMed/NCBI

35 

Veeck J, Bektas N, Hartmann A, et al: Wnt signalling in human breast cancer: expression of the putative Wnt inhibitor Dickkopf-3 (DKK3) is frequently suppressed by promoter hypermethylation in mammary tumours. Breast Cancer Res. R82:2008.PubMed/NCBI

36 

Cao XC, Zhang WR, Cao WF, et al: Aquaporin3 is required for FGF-2-induced migration of human breast cancers. PloS One. 8:e567352013. View Article : Google Scholar : PubMed/NCBI

37 

Sidiropoulos M, Pampalakis G, Sotiropoulou G, Katsaros D and Diamandis EP: Downregulation of human kallikrein 10 (KLK10/NES1) by CpG island hypermethylation in breast, ovarian and prostate cancers. Tumour Biol. 26:324–336. 2005. View Article : Google Scholar : PubMed/NCBI

38 

Fernandez SV, Snider KE, Wu YZ, Russo IH, Plass C and Russo J: DNA methylation changes in a human cell model of breast cancer progression. Mutat Res. 688:28–35. 2010. View Article : Google Scholar : PubMed/NCBI

39 

Garver RI Jr, Radford DM, Donis-Keller H, Wick MR and Milner PG: Midkine and pleiotrophin expression in normal and malignant breast tissue. Cancer. 74:1584–1590. 1994. View Article : Google Scholar : PubMed/NCBI

40 

Perez-Pinera P, Garcia-Suarez O, Menendez-Rodriguez P, et al: The receptor protein tyrosine phosphatase (RPTP)β/ζ is expressed in different subtypes of human breast cancer. Biochem Biophys Res Commun. 362:5–10. 2007.

41 

Lo PK, Mehrotra J, D’Costa A, et al: Epigenetic suppression of secreted frizzled related protein 1 (SFRP1) expression in human breast cancer. Cancer Biol Ther. 5:281–286. 2006. View Article : Google Scholar : PubMed/NCBI

42 

Ko CD, Kim JS, Ko BG, et al: The meaning of the c-kit proto-oncogene product in malignant transformation in human mammary epithelium. Clin Exp Metastasis. 20:593–597. 2003. View Article : Google Scholar : PubMed/NCBI

43 

Stein T, Cosimo E, Yu X, et al: Loss of reelin expression in breast cancer is epigenetically controlled and associated with poor prognosis. Am J Pathol. 177:2323–2333. 2010. View Article : Google Scholar : PubMed/NCBI

44 

Dote H, Toyooka S, Tsukuda K, et al: Aberrant promoter methylation in human DAB2 interactive protein (hDAB2IP) gene in breast cancer. Clin Cancer Res. 10:2082–2089. 2004. View Article : Google Scholar : PubMed/NCBI

45 

Hoang BH, Kubo T, Healey JH, et al: Dickkopf 3 inhibits invasion and motility of Saos-2 osteosarcoma cells by modulating the Wnt-beta-catenin pathway. Cancer Res. 64:2734–2739. 2004. View Article : Google Scholar : PubMed/NCBI

46 

Goyal J, Smith KM, Cowan JM, Wazer DE, Lee SW and Band V: The role for NES1 serine protease as a novel tumor suppressor. Cancer Res. 58:4782–4786. 1998.PubMed/NCBI

47 

Huang HE, Chin SF, Ginestier C, et al: A recurrent chromosome breakpoint in breast cancer at the NRG1/neuregulin 1/heregulin gene. Cancer Res. 64:6840–6844. 2004. View Article : Google Scholar : PubMed/NCBI

48 

Kioulafa M, Kaklamanis L, Stathopoulos E, Mavroudis D, Georgoulias V and Lianidou ES: Kallikrein 10 (KLK10) methylation as a novel prognostic biomarker in early breast cancer. Ann Oncol. 20:1020–1025. 2009. View Article : Google Scholar : PubMed/NCBI

49 

Veeck J, Niederacher D, An H, et al: Aberrant methylation of the Wnt antagonist SFRP1 in breast cancer is associated with unfavourable prognosis. Oncogene. 25:3479–3488. 2006. View Article : Google Scholar : PubMed/NCBI

50 

Dahl E, Veeck J, An H, et al: Epigenetic inactivation of the WNT antagonist SFRP1 in breast cancer. Verh Dtsch Ges Pathol. 89:169–177. 2005.(In German).

51 

Xie D, Gore C, Zhou J, et al: DAB2IP coordinates both PI3K-Akt and ASK1 pathways for cell survival and apoptosis. Proc Natl Acad Sci USA. 106:19878–19883. 2009. View Article : Google Scholar : PubMed/NCBI

52 

Zhang X, Li N, Li X, et al: Low expression of DAB2IP contributes to malignant development and poor prognosis in hepatocellular carcinoma. J Gastroenterol Hepatol. 27:1117–1125. 2012. View Article : Google Scholar : PubMed/NCBI

53 

Henderson DJ, Phillips HM and Chaudhry B: Vang-like 2 and noncanonical Wnt signaling in outflow tract development. Trends Cardiovasc Med. 16:38–45. 2006. View Article : Google Scholar : PubMed/NCBI

54 

Cadigan KM and Nusse R: Wnt signaling: a common theme in animal development. Genes Dev. 11:3286–3305. 1997. View Article : Google Scholar : PubMed/NCBI

55 

Zhang J, Liu J, Li X, et al: The physical and functional interaction of NDRG2 with MSP58 in cells. Biochem Biophys Res Commun. 352:6–11. 2007. View Article : Google Scholar : PubMed/NCBI

56 

Zheng J, Liu Q, Li Y, et al: NDRG2 expression regulates CD24 and metastatic potential of breast cancer cells. Asian Pac J Cancer Prev. 11:1817–1821. 2010.PubMed/NCBI

57 

Euhus DM, Bu D, Milchgrub S, et al: DNA methylation in benign breast epithelium in relation to age and breast cancer risk. Cancer Epidemiol Biomarkers Prev. 17:1051–1059. 2008. View Article : Google Scholar : PubMed/NCBI

58 

Bikfalvi A, Klein S, Pintucci G and Rifkin DB: Biological roles of fibroblast growth factor-2. Endocr Rev. 18:26–45. 1997.

59 

Loss LA, Sadanandam A, Durinck S, et al: Prediction of epigenetically regulated genes in breast cancer cell lines. BMC Bioinformatics. 11:3052010. View Article : Google Scholar : PubMed/NCBI

60 

Mazouni C, Arun B, Andre F, et al: Collagen IV levels are elevated in the serum of patients with primary breast cancer compared to healthy volunteers. Br J Cancer. 99:68–71. 2008. View Article : Google Scholar : PubMed/NCBI

61 

Summers KM, Bokil NJ, Baisden JM, et al: Experimental and bioinformatic characterisation of the promoter region of the Marfan syndrome gene, FBN1. Genomics. 94:233–240. 2009. View Article : Google Scholar : PubMed/NCBI

62 

Sengupta PK, Smith EM, Kim K, Murnane MJ and Smith BD: DNA hypermethylation near the transcription start site of collagen α2(I) gene occurs in both cancer cell lines and primary colorectal cancers. Cancer Res. 63:1789–1797. 2003.PubMed/NCBI

63 

Ross DT and Perou CM: A comparison of gene expression signatures from breast tumors and breast tissue derived cell lines. Dis Markers. 17:99–109. 2001. View Article : Google Scholar : PubMed/NCBI

64 

Clark MB, Johnston RL, Inostroza-Ponta M, et al: Genome-wide analysis of long noncoding RNA stability. Genome Res. 22:885–898. 2012. View Article : Google Scholar : PubMed/NCBI

65 

Kumar R, Gururaj AE and Barnes CJ: p21-activated kinases in cancer. Nat Rev Cancer. 6:459–471. 2006. View Article : Google Scholar

66 

Dohi O, Takada H, Wakabayashi N, et al: Epigenetic silencing of RELN in gastric cancer. Int J Oncol. 36:85–92. 2010.

67 

Bornstein P: Thrombospondins function as regulators of angiogenesis. J Cell Commun Signal. 3:189–200. 2009. View Article : Google Scholar

Related Articles

  • Abstract
  • View
  • Download
  • Twitter
Copy and paste a formatted citation
Spandidos Publications style
Minning C, Mokhtar NM, Abdullah N, Muhammad R, Emran NA, Ali SA, Harun R and Jamal R: Exploring breast carcinogenesis through integrative genomics and epigenomics analyses. Int J Oncol 45: 1959-1968, 2014.
APA
Minning, C., Mokhtar, N.M., Abdullah, N., Muhammad, R., Emran, N.A., Ali, S.A. ... Jamal, R. (2014). Exploring breast carcinogenesis through integrative genomics and epigenomics analyses. International Journal of Oncology, 45, 1959-1968. https://doi.org/10.3892/ijo.2014.2625
MLA
Minning, C., Mokhtar, N. M., Abdullah, N., Muhammad, R., Emran, N. A., Ali, S. A., Harun, R., Jamal, R."Exploring breast carcinogenesis through integrative genomics and epigenomics analyses". International Journal of Oncology 45.5 (2014): 1959-1968.
Chicago
Minning, C., Mokhtar, N. M., Abdullah, N., Muhammad, R., Emran, N. A., Ali, S. A., Harun, R., Jamal, R."Exploring breast carcinogenesis through integrative genomics and epigenomics analyses". International Journal of Oncology 45, no. 5 (2014): 1959-1968. https://doi.org/10.3892/ijo.2014.2625
Copy and paste a formatted citation
x
Spandidos Publications style
Minning C, Mokhtar NM, Abdullah N, Muhammad R, Emran NA, Ali SA, Harun R and Jamal R: Exploring breast carcinogenesis through integrative genomics and epigenomics analyses. Int J Oncol 45: 1959-1968, 2014.
APA
Minning, C., Mokhtar, N.M., Abdullah, N., Muhammad, R., Emran, N.A., Ali, S.A. ... Jamal, R. (2014). Exploring breast carcinogenesis through integrative genomics and epigenomics analyses. International Journal of Oncology, 45, 1959-1968. https://doi.org/10.3892/ijo.2014.2625
MLA
Minning, C., Mokhtar, N. M., Abdullah, N., Muhammad, R., Emran, N. A., Ali, S. A., Harun, R., Jamal, R."Exploring breast carcinogenesis through integrative genomics and epigenomics analyses". International Journal of Oncology 45.5 (2014): 1959-1968.
Chicago
Minning, C., Mokhtar, N. M., Abdullah, N., Muhammad, R., Emran, N. A., Ali, S. A., Harun, R., Jamal, R."Exploring breast carcinogenesis through integrative genomics and epigenomics analyses". International Journal of Oncology 45, no. 5 (2014): 1959-1968. https://doi.org/10.3892/ijo.2014.2625
Follow us
  • Twitter
  • LinkedIn
  • Facebook
About
  • Spandidos Publications
  • Careers
  • Cookie Policy
  • Privacy Policy
How can we help?
  • Help
  • Live Chat
  • Contact
  • Email to our Support Team