Spandidos Publications Logo
  • About
    • About Spandidos
    • Aims and Scopes
    • Abstracting and Indexing
    • Editorial Policies
    • Reprints and Permissions
    • Job Opportunities
    • Terms and Conditions
    • Contact
  • Journals
    • All Journals
    • Oncology Letters
      • Oncology Letters
      • Information for Authors
      • Editorial Policies
      • Editorial Board
      • Aims and Scope
      • Abstracting and Indexing
      • Bibliographic Information
      • Archive
    • International Journal of Oncology
      • International Journal of Oncology
      • Information for Authors
      • Editorial Policies
      • Editorial Board
      • Aims and Scope
      • Abstracting and Indexing
      • Bibliographic Information
      • Archive
    • Molecular and Clinical Oncology
      • Molecular and Clinical Oncology
      • Information for Authors
      • Editorial Policies
      • Editorial Board
      • Aims and Scope
      • Abstracting and Indexing
      • Bibliographic Information
      • Archive
    • Experimental and Therapeutic Medicine
      • Experimental and Therapeutic Medicine
      • Information for Authors
      • Editorial Policies
      • Editorial Board
      • Aims and Scope
      • Abstracting and Indexing
      • Bibliographic Information
      • Archive
    • International Journal of Molecular Medicine
      • International Journal of Molecular Medicine
      • Information for Authors
      • Editorial Policies
      • Editorial Board
      • Aims and Scope
      • Abstracting and Indexing
      • Bibliographic Information
      • Archive
    • Biomedical Reports
      • Biomedical Reports
      • Information for Authors
      • Editorial Policies
      • Editorial Board
      • Aims and Scope
      • Abstracting and Indexing
      • Bibliographic Information
      • Archive
    • Oncology Reports
      • Oncology Reports
      • Information for Authors
      • Editorial Policies
      • Editorial Board
      • Aims and Scope
      • Abstracting and Indexing
      • Bibliographic Information
      • Archive
    • Molecular Medicine Reports
      • Molecular Medicine Reports
      • Information for Authors
      • Editorial Policies
      • Editorial Board
      • Aims and Scope
      • Abstracting and Indexing
      • Bibliographic Information
      • Archive
    • World Academy of Sciences Journal
      • World Academy of Sciences Journal
      • Information for Authors
      • Editorial Policies
      • Editorial Board
      • Aims and Scope
      • Abstracting and Indexing
      • Bibliographic Information
      • Archive
    • International Journal of Functional Nutrition
      • International Journal of Functional Nutrition
      • Information for Authors
      • Editorial Policies
      • Editorial Board
      • Aims and Scope
      • Abstracting and Indexing
      • Bibliographic Information
      • Archive
    • International Journal of Epigenetics
      • International Journal of Epigenetics
      • Information for Authors
      • Editorial Policies
      • Editorial Board
      • Aims and Scope
      • Abstracting and Indexing
      • Bibliographic Information
      • Archive
    • Medicine International
      • Medicine International
      • Information for Authors
      • Editorial Policies
      • Editorial Board
      • Aims and Scope
      • Abstracting and Indexing
      • Bibliographic Information
      • Archive
  • Articles
  • Information
    • Information for Authors
    • Information for Reviewers
    • Information for Librarians
    • Information for Advertisers
    • Conferences
  • Language Editing
Spandidos Publications Logo
  • About
    • About Spandidos
    • Aims and Scopes
    • Abstracting and Indexing
    • Editorial Policies
    • Reprints and Permissions
    • Job Opportunities
    • Terms and Conditions
    • Contact
  • Journals
    • All Journals
    • Biomedical Reports
      • Information for Authors
      • Editorial Policies
      • Editorial Board
      • Aims and Scope
      • Abstracting and Indexing
      • Bibliographic Information
      • Archive
    • Experimental and Therapeutic Medicine
      • Information for Authors
      • Editorial Policies
      • Editorial Board
      • Aims and Scope
      • Abstracting and Indexing
      • Bibliographic Information
      • Archive
    • International Journal of Epigenetics
      • Information for Authors
      • Editorial Policies
      • Editorial Board
      • Aims and Scope
      • Abstracting and Indexing
      • Bibliographic Information
      • Archive
    • International Journal of Functional Nutrition
      • Information for Authors
      • Editorial Policies
      • Editorial Board
      • Aims and Scope
      • Abstracting and Indexing
      • Bibliographic Information
      • Archive
    • International Journal of Molecular Medicine
      • Information for Authors
      • Editorial Policies
      • Editorial Board
      • Aims and Scope
      • Abstracting and Indexing
      • Bibliographic Information
      • Archive
    • International Journal of Oncology
      • Information for Authors
      • Editorial Policies
      • Editorial Board
      • Aims and Scope
      • Abstracting and Indexing
      • Bibliographic Information
      • Archive
    • Medicine International
      • Information for Authors
      • Editorial Policies
      • Editorial Board
      • Aims and Scope
      • Abstracting and Indexing
      • Bibliographic Information
      • Archive
    • Molecular and Clinical Oncology
      • Information for Authors
      • Editorial Policies
      • Editorial Board
      • Aims and Scope
      • Abstracting and Indexing
      • Bibliographic Information
      • Archive
    • Molecular Medicine Reports
      • Information for Authors
      • Editorial Policies
      • Editorial Board
      • Aims and Scope
      • Abstracting and Indexing
      • Bibliographic Information
      • Archive
    • Oncology Letters
      • Information for Authors
      • Editorial Policies
      • Editorial Board
      • Aims and Scope
      • Abstracting and Indexing
      • Bibliographic Information
      • Archive
    • Oncology Reports
      • Information for Authors
      • Editorial Policies
      • Editorial Board
      • Aims and Scope
      • Abstracting and Indexing
      • Bibliographic Information
      • Archive
    • World Academy of Sciences Journal
      • Information for Authors
      • Editorial Policies
      • Editorial Board
      • Aims and Scope
      • Abstracting and Indexing
      • Bibliographic Information
      • Archive
  • Articles
  • Information
    • For Authors
    • For Reviewers
    • For Librarians
    • For Advertisers
    • Conferences
  • Language Editing
Login Register Submit
  • This site uses cookies
  • You can change your cookie settings at any time by following the instructions in our Cookie Policy. To find out more, you may read our Privacy Policy.

    I agree
Search articles by DOI, keyword, author or affiliation
Search
Advanced Search
presentation
Molecular Medicine Reports
Join Editorial Board Propose a Special Issue
Print ISSN: 1791-2997 Online ISSN: 1791-3004
Journal Cover
October-2019 Volume 20 Issue 4

Full Size Image

Sign up for eToc alerts
Recommend to Library

Journals

International Journal of Molecular Medicine

International Journal of Molecular Medicine

International Journal of Molecular Medicine is an international journal devoted to molecular mechanisms of human disease.

International Journal of Oncology

International Journal of Oncology

International Journal of Oncology is an international journal devoted to oncology research and cancer treatment.

Molecular Medicine Reports

Molecular Medicine Reports

Covers molecular medicine topics such as pharmacology, pathology, genetics, neuroscience, infectious diseases, molecular cardiology, and molecular surgery.

Oncology Reports

Oncology Reports

Oncology Reports is an international journal devoted to fundamental and applied research in Oncology.

Experimental and Therapeutic Medicine

Experimental and Therapeutic Medicine

Experimental and Therapeutic Medicine is an international journal devoted to laboratory and clinical medicine.

Oncology Letters

Oncology Letters

Oncology Letters is an international journal devoted to Experimental and Clinical Oncology.

Biomedical Reports

Biomedical Reports

Explores a wide range of biological and medical fields, including pharmacology, genetics, microbiology, neuroscience, and molecular cardiology.

Molecular and Clinical Oncology

Molecular and Clinical Oncology

International journal addressing all aspects of oncology research, from tumorigenesis and oncogenes to chemotherapy and metastasis.

World Academy of Sciences Journal

World Academy of Sciences Journal

Multidisciplinary open-access journal spanning biochemistry, genetics, neuroscience, environmental health, and synthetic biology.

International Journal of Functional Nutrition

International Journal of Functional Nutrition

Open-access journal combining biochemistry, pharmacology, immunology, and genetics to advance health through functional nutrition.

International Journal of Epigenetics

International Journal of Epigenetics

Publishes open-access research on using epigenetics to advance understanding and treatment of human disease.

Medicine International

Medicine International

An International Open Access Journal Devoted to General Medicine.

Journal Cover
October-2019 Volume 20 Issue 4

Full Size Image

Sign up for eToc alerts
Recommend to Library

  • Article
  • Citations
    • Cite This Article
    • Download Citation
    • Create Citation Alert
    • Remove Citation Alert
    • Cited By
  • Similar Articles
    • Related Articles (in Spandidos Publications)
    • Similar Articles (Google Scholar)
    • Similar Articles (PubMed)
  • Download PDF
  • Download XML
  • View XML
Article Open Access

MAP‑1B, PACS‑2 and AHCYL1 are regulated by miR‑34A/B/C and miR‑449 in neuroplasticity following traumatic spinal cord injury in rats: Preliminary explorative results from microarray data

  • Authors:
    • Hongshi Cao
    • Yu Zhang
    • Zhe Chu
    • Bolun Zhao
    • Haiyan Wang
    • Libin An
  • View Affiliations / Copyright

    Affiliations: School of Nursing, Jilin University, Jilin 130021, P.R. China, Department of Neurovascular Disease, The First Hospital of Jilin University, Changchun, Jilin 130021, P.R. China, Department of Emergency, The First Hospital of Jilin University, Changchun, Jilin 130021, P.R. China, School of Nursing, Dalian University, Dalian, Liaoning 116000, P.R. China, Department of Neurotrauma Surgery, The First Hospital of Jilin University, Changchun, Jilin 130021, P.R. China
    Copyright: © Cao et al. This is an open access article distributed under the terms of Creative Commons Attribution License.
  • Pages: 3011-3018
    |
    Published online on: July 30, 2019
       https://doi.org/10.3892/mmr.2019.10538
  • Expand metrics +
Metrics: Total Views: 0 (Spandidos Publications: | PMC Statistics: )
Metrics: Total PDF Downloads: 0 (Spandidos Publications: | PMC Statistics: )
Cited By (CrossRef): 0 citations Loading Articles...

This article is mentioned in:



Abstract

Spinal cord injury (SCI) is a specific type of damage to the central nervous system causing temporary or permanent changes in its function. The present aimed to identify the genetic changes in neuroplasticity following SCI in rats. The GSE52763 microarray dataset, which included 15 samples [3 sham (1 week), 4 injury only (1 week), 4 injury only (3 weeks), 4 injury + treadmill (3 weeks)] was downloaded from the Gene Expression Omnibus database. An empirical Bayes linear regression model in limma package was used to identify the differentially expressed genes (DEGs) in injury vs. sham and treadmill vs. non‑treadmill comparison groups. Subsequently, time series and enrichment analyses were performed using pheatmap and clusterProfile packages, respectively. Additionally, protein‑protein interaction (PPI) and transcription factor (TF)‑microRNA (miRNA)‑target regulatory networks were constructed using Cytoscape software. In total, 159 and 105 DEGs were identified in injury vs. sham groups and treadmill vs. non‑treadmill groups, respectively. There were 40 genes in cluster 1 that presented increased expression levels in the injury (1 week/3 weeks) groups compared with the sham group, and decreased expression levels in the injury + treadmill group compared with the injury only groups; conversely, 52 genes in cluster 2 exhibited decreased expression levels in the injury (1 week/3 weeks) groups compared with the sham group, and increased expression levels in the injury + treadmill group compared with the injury only groups. Enrichment analysis indicated that clusters 1 and 2 were associated with immune response and signal transduction, respectively. Furthermore, microtubule associated protein 1B, phosphofurin acidic cluster sorting protein 2 and adenosylhomocysteinase‑like 1 exhibited the highest degrees in the regulatory network, and were regulated by miRNAs including miR‑34A, miR‑34B, miR‑34C and miR‑449. These miRNAs and their target genes may serve important roles in neuroplasticity following traumatic SCI in rats. Nevertheless, additional in‑depth studies are required to confirm these data.

Introduction

Spinal cord injury (SCI) is a specific type of damage to the central nervous system, resulting in temporary or permanent changes in the function of the spinal cord. SCI is usually associated with traffic accidents (38%) (1), falls (31%) (2) and sports-associated injuries (10–17%) (3). SCI presents an increasing social and economic burden through its treatment and rehabilitation costs (4). Although there are a number of preclinical and clinical studies investigating this disease, its underlying molecular mechanism remains unclear.

Characterization of the molecular mechanisms of neuroplasticity following traumatic SCI may provide insight for the identification of effective treatments for the disease. Scarisbrick et al (5) indicated that kallikrein-6, a member of the kallikrein protease family, affects neural repair and regeneration in traumatic SCI. Tissue plasminogen activator promotes endogenous type 4 disintegrin and metalloproteinase with thrombospondin motifs-induced chondroitin sulfate proteoglycans degradation, advancing neuroplasticity subsequent to SCI (6). The selective inhibition of acid-sensing ion channel 1a provides morphological and functional neuroprotection following traumatic SCI (7). In addition, several studies have indicated that the abnormal expression of microRNAs (miRNAs) may be associated with SCI progression, and may be potential targets for the treatment of this disease (8,9). Despite these previous studies, the molecular mechanisms of neuroplasticity following traumatic SCI are also unclear.

Using the GSE52763 microarray dataset, Shin et al (10) identified that a number of inflammation-associated genes are upregulated in lumbar spinal cord following traumatic SCI, and treadmill locomotor training may partly improve locomotor function. Yang et al (11) described that transforming growth factor-β-induced factor homeobox 1, Ras-related C3 botulinum toxin substrate 2, TYRO protein tyrosine kinase binding protein (TYROBP), and progesterone receptor (PGR) are associated with traumatic SCI. Liu et al (12) suggested that ATPase sarcoplasmic/endoplasmic reticulum Ca2+ transporting 1, Fos Proto-Oncogene, AP-1 transcription factor subunit and glycogen synthase kinase 3β are involved in treadmill locomotor training in locomotor recovery. However, the GSE52763 microarray dataset has not been analyzed using comprehensive bioinformatics methods to reveal the mechanisms of neuroplasticity following SCI. In the present study, the GSE52763 microarray dataset was examined with multiple bioinformatics analyses, including differentially expressed genes (DEGs) screening, time series analysis, enrichment analysis, protein-protein interaction (PPI) network analysis and regulatory network analysis.

Materials and methods

Data source and data preprocessing

The GSE52763 microarray dataset, which was deposited by Shin et al (10), was downloaded from the Gene Expression Omnibus (http://www.ncbi.nlm.nih.gov/geo/) database (13). From GSE52763, 15lumbar spinal cord samples [3 sham (1 week), 4 injury only (1 week), 4 injury only (3 weeks), 4 injury + treadmill (3 weeks)] were selected. Fragmentation was assessed with an Agilent 2100 bioanalyzer using RNA 6000 Nano Chip (Agilent Technologies, Inc., Santa Clara, CA, USA) and hybridized to the arrays containing >22,500 probe sets. The sequencing data platform was [Rat230_2] Affymetrix Rat Genome 230 2.0 Array, and the data was downloaded in March 2018. The microarray dataset was downloaded from a public database; therefore, ethical approval was not obtained.

Data preprocessing (background correction, normalization and expression calculation) was performed using a robust multi-array average method in the affy R package (version 1.38.0; http://bioconductor.org/packages/release/bioc/html/oligo.html) (14). For single genes mapped to several probes, the mean value of the probes was used to represent the unique expression value of this gene.

DEGs analysis

Samples were grouped according to whether injury or motor rehabilitation was done or not. Empirical Bayes linear regression model in the limma R package (Version 3.32.5; http://bioconductor.org/packages/release/bioc/html/limma.html) (15) was used to identify DEGs in injury only (1 week) vs. sham (1 week) and injury + treadmill (3 weeks) vs. injury only (3 weeks) comparison groups, and the P-values of all genes were obtained. P<0.05 and |log2 fold change (FC)|>1 were used as the thresholds.

Time series analysis

DEGs in injury vs. sham groups and treadmill vs. non-treadmill groups were merged and considered DEGs in the injury/rehabilitation process. Genes that exhibited increased/decreased expression in the injury groups compared with the sham group, and decreased/increased expression in the injury + treadmill group compared with the injury groups were identified as significantly altered genes (candidate gene sets) following treadmill rehabilitation training.

The heatmap for the candidate gene set was drawn using R package pheatmap (16) (Version 1.0.8; http://cran.r-project.org/web/packages/pheatmap). Clustering distance was determined by Pearson correlation, and the clustering method was single-linkage clustering.

Functional and pathway enrichment analysis

Using the R package clusterProfiler (17) (Version 3.4.4; http://bioconductor.org/packages/release/bioc/html/clusterProfiler.html), gene ontology (GO)_‘Biological Process’ (BP) (18,19) and Kyoto Encyclopedia of Genes and Genomes (KEGG) (20) pathway enrichment analyses were performed for the two groups of candidate genes. P<0.05 was selected as the threshold.

PPI network analysis

PPI analysis for candidate DEGs was performed by STRING database (21) (Version 10.0; http://www.string-db.org/). The network was visualized by Cytoscape software (22) (Version 3.4.0; http://www.cytoscape.org/). CytoNCA plug-in (23) (Version 2.1.6; http://apps.cytoscape.org/apps/cytonca) was used to analyze the network topology properties of nodes. The degree of each node was calculated and nodes with the highest degrees were determined as significant nodes (hub proteins) in the PPI network (24).

Construction of regulatory network

Based on WebGestalt (25) (http://www.webgestalt.org/) tool, Over-representation Enrichment Analysis was performed to predict miRNA-target and transcription factor (TF)-target pairs for candidate DEGs. P<0.05 was selected as the threshold. The TF-miRNA-target loops were obtained by integrating the results of miRNA-target and TF-target predictions. The TF-miRNA-target network was constructed using Cytoscape software as aforementioned (21). In addition, key network nodes were obtained by performing network topology property analysis.

Results

DEGs analysis

The microarray dataset included 31,099 probes, and the expression values of 14,404 genes were obtained following gene annotation. Subsequent to pre-processing, 159 (96 upregulated and 63 downregulated) DEGs and 105 (14 upregulated and 91 downregulated) DEGs were obtained in the injury vs. sham groups and treadmill vs. non-treadmill groups, respectively. The union of these gene sets included 242 genes.

Time series analysis

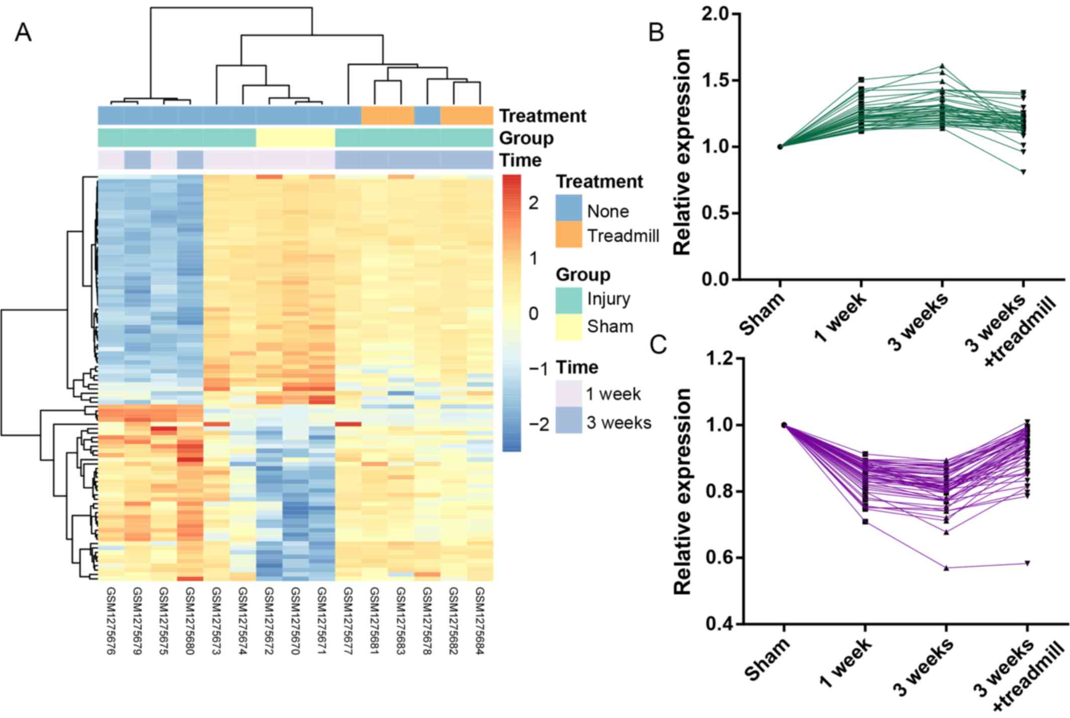
A total of 40 genes in cluster 1 presented upregulated expression in the injury (1 week/3 weeks) groups compared with the sham group, and subsequent downregulation in the injury + treadmill group compared with the injury only groups. Conversely, a total of 52 genes in cluster 2 exhibited opposing expression profiles (downregulation following injury and subsequent upregulation following treadmill rehabilitation). The heatmap and line charts of these genes are presented in Fig. 1.

Figure 1.

Heatmap and line graphs for candidate genes. (A) Heatmap for candidate genes: Blue represents genes with decreased expression levels; and orange-red represents genes with increased expression levels. (B) Line graphs of cluster 1, indicating increased expression levels following injury that was reversed following treadmill rehabilitation. (C) Line graph of cluster 2, indicating decreased expression levels following injury that was reversed following treadmill rehabilitation.

Functional and pathway enrichment analysis

The genes in cluster 1 were significantly enriched in certain GO_BP processes, including adaptive immune response, activation of immune response, peripheral nervous system axon regeneration and leukocyte chemotaxis (Table I), and specific pathways including Staphylococcus aureus infection, natural killer cell mediated cytotoxicity, and complement and coagulation cascades (Fig. 2A).

Figure 2.

KEGG pathways enriched for (A) cluster 1 and (B) cluster 2. The horizontal axes represent the number of enriched genes, and the vertical axes represent the names of KEGG pathways. The darker colors represent decreased P-values. KEGG, Kyoto Encyclopedia of Genes and Genomes.

Table I.

Top 10 significantly enriched GO-‘Biological Process’ terms for clusters 1 and 2 for differentially expressed genes.

Table I.

Top 10 significantly enriched GO-‘Biological Process’ terms for clusters 1 and 2 for differentially expressed genes.

TermsDescriptionGene symbolCountP-value
Cluster 1
  GO:0002250Adaptive immune responseADGRE1, C1QA, CD48, FCGR2B, RSAD25 2.05×10−4
  GO:0002253Activation of immune responseC1QA, CFH, CLEC7A, LGALS3, RSAD25 2.33×10−4
  GO:0014012Peripheral nervous system axon regenerationTNC, TSPO2 2.61×10−4
  GO:0071294Cellular response to zinc ionMT2A, TSPO2 2.61×10−4
  GO:0030595Leukocyte chemotaxisCXCL13, ITGB2, LGALS3, PF44 3.52×10−4
  GO:0030593Neutrophil chemotaxisITGB2, LGALS3, PF43 4.58×10−4
  GO:0001818Negative regulation of cytokine productionCIDEA, FCGR2B, SUZ12, TSPO4 6.61×10−4
  GO:1990266Neutrophil migrationITGB2, LGALS3, PF43 6.87×10−4
  GO:0007229Integrin-mediated signaling pathwayITGAL, ITGB2, TYROBP3 7.09×10−4
  GO:0002366Leukocyte activation involved in immune responseCLEC7A, ITGAL, LGALS3, TYROBP4 7.70×10−4
Cluster 2
  GO:1902803Regulation of synaptic vesicle transportRIMS1, STXBP1, SYT113 8.54×10−5
  GO:0051650Establishment of vesicle localizationRASGRP1, RIMS1, SH3GL2, STXBP1, SYT115 1.44×10−4
  GO:0045055Regulated exocytosisPI4K2A, RASGRP1, RIMS1, STXBP1, SYT115 1.47×10−4
  GO:0010765Positive regulation of sodium ion transportAHCYL1, ATP1B2, CNTN13 1.55×10−4
  GO:0006836Neurotransmitter transportKCNJ10, RIMS1, SLC6A11, STXBP1, SYT115 1.59×10−4
  GO:0048167Regulation of synaptic plasticityCAMK2N2, KCNJ10, MAP−1B, RIMS1, STXBP15 1.59×10−4
  GO:0001505Regulation of neurotransmitter levelsGAD2, KCNJ10, RIMS1, STXBP1, SYT115 1.67×10−4
  GO:0051648Vesicle localizationRASGRP1, RIMS1, SH3GL2, STXBP1, SYT115 2.31×10−4
  GO:0099504Synaptic vesicle cycleRIMS1, SH3GL2, STXBP1, SYT114 3.93×10−4
  GO:0048489Synaptic vesicle transportRIMS1, SH3GL2, STXBP1, SYT114 4.54×10−4

[i] GO, Gene Ontology.

Genes in cluster 2 were significantly enriched in several GO_BP processes, including regulation of synaptic vesicle transport, establishment of vesicle localization, regulated exocytosis and positive regulation of sodium ion transport (Table I), and certain pathways including GABAergic synapse, glucagon signaling pathway, and endocrine and other factor-regulated calcium reabsorption (Fig. 2B).

These results suggested that the majority of the genes in cluster 1 were associated with immune response, and the genes in cluster 2 were associated with signal transduction.

PPI network analysis

The PPI network for candidate DEGs was built, which included a total of 42 nodes and 44 edges (Fig. 3). Among these network nodes, 19 belonged to cluster 1, and 23 belonged to cluster 2. The 3 nodes with the highest degrees were TYROBP (degree=6), CD68 (degree=6), and integrin subunit beta 2 (degree=6), suggesting that these may be hub proteins in this PPI network.

Figure 3.

PPI network. Green nodes represent cluster 1, and purple nodes represent cluster 2. The lines between the nodes represent the PPIs. PPI, Protein-protein interaction.

Construction of regulatory network

A total of 7 miRNAs and 12 TFs were included in the TF-miRNA-target network (Fig. 4). There were 21 miRNA-mRNA and 34 TF-mRNA regulatory pairs in the regulatory network. The results of the topological property analysis demonstrated that microtubule associated protein 1B (MAP-1B; degree=11), phosphofurin acidic cluster sorting protein 2 (PACS-2; degree=6), adenosylhomocysteinase-like 1 (AHCYL1; degree=6) and protein phosphatase 2 scaffold subunit alpha (PPP2R1A; degree=6) were regulated by more miRNAs and TFs in comparison with other genes in the regulatory network. PGR, early growth responsive, androgen receptor and tyrosine aminotransferase regulated several of these 4 genes.

Figure 4.

TF-miRNA-target regulatory network. The orange triangles represent TF, and the blue inverted triangles represent miRNAs. The green diamonds denote cluster 1, and the purple ovals denote cluster 2. The arrowheads represent the TF-mRNA regulatory associations, and the T arrows represent the miRNA-mRNA regulatory associations. TF, Transcription factor; miRNA, microRNA.

Discussion

In the present study, 159 (96 upregulated and 63 downregulated) DEGs and 105 (14 upregulated and 91 downregulated) DEGs were obtained in the injury vs. sham groups and treadmill vs. non-treadmill groups, respectively. Additionally, 40 genes in cluster 1 were upregulated in the injury (1 week/3 weeks) groups compared with the sham group, and downregulated in the injury + treadmill group compared with the injury only groups. In cluster 2, 52 genes were downregulated in the injury (1 week/3 weeks) groups compared with the sham group, and subsequently upregulated in the injury + treadmill group compared with the injury only groups. The results from the enrichment analysis suggested that genes in clusters 1 and 2 were enriched in immune response and signal transduction, respectively. In addition, a PPI network was built for the candidate DEGs, which involved 19 genes in cluster 1 and 23 genes in cluster 2. In addition, MAP-1B, PACS-2, and AHCYL1 exhibited higher degrees in the regulatory network, and were regulated by miRNAs including miR-34A, miR-34B, miR-34C and miR-449.

MAP-1B has been demonstrated to serve roles in the progression of the nervous system (26). Ma et al (27) also indicated that the differential regulation of MAP-1B is important for development of the central nervous system. MAP-1B is involved in neuronal migration, neuronal differentiation and axonal regeneration (28), and is required for the development of the dendritic spine and maturation of synapses (29). Therefore, MAP-1B may be involved in the development of the pathogenesis of traumatic SCI by affecting synaptic maturation and dendritic spine development, and additionally affecting neuronal migration, neuronal differentiation and axonal regeneration.

Furthermore, Köttgen et al (30) suggested that the PACS proteins may be associated with ion channel trafficking. Ion channel blockers may have potential roles in SCI progression (31). Kawaai et al (32) hypothesized that AHCYL1, also known as IP(3)Rs binding protein released with IP(3) 2 (IRBIT2), contributed to neuronal function and interacted with synaptic molecules, and demonstrated that mice lacking IRBIT2 exhibited an increased locomotor activity. Therefore, PACS-2 and AHCYL1 may be associated with traumatic SCI.

In the non-proliferative stage, the upregulated expression of the miR-34 family is involved in maintaining mature neurons, and miR-34A serves a significant role in neuronal differentiation through arresting cells in G1 phase (33). Aranha et al (34) indicated that miR-34A regulated neural stem cell differentiation in mice. Rokavec et al (35) suggested that the miR-34 family served an important function in neuronal development. Therefore, miR-34A/B/C may be essential in the progression of traumatic SCI by affecting neuronal development.

Zhu et al (36) revealed that electro-acupuncture promoted neural stem cells proliferation and neuron survival via downregulation of miR-449a in rats with SCI. Furthermore, miR-449a is involved in the regulation of autophagy (37), which serves a role in SCI (38). Administration of rosiglitazone may decrease autophagy and promote recovery in experimental traumatic SCI (39). Therefore, miR-449 may be involved in traumatic SCI development. In the present study, MAP-1B, PACS-2 and AHCYL1 exhibited the highest degrees and were regulated by miRNAs including miR-34A, miR-34B, miR-34C and miR-449 in the regulatory network. In light of the aforementioned data, we hypothesized that miR-34A/B/C and miR-449 served roles in the development of traumatic SCI, partly by targeting MAP-1B, PACS-2 and AHCYL1.

The present study explored the mechanisms of neuroplasticity following SCI using comprehensive bioinformatics methods. However, only the genes of rat samples were analyzed, and therefore the genes and results described do not directly apply to humans. Additionally, the lack of in vivo and in vitro experiments was also a major limitation in the present study. Therefore, additional verification analyses are required to confirm the results obtained.

In conclusion, MAP-1B, PACS-2 and AHCYL1 are key genes for the development of traumatic SCI. Furthermore, MAP-1B, PACS-2 and AHCYL1 were regulated by miR-34A/B/C and miR-449 in the progression of traumatic SCI. These data improve the current understanding of the mechanisms of neuroplasticity following traumatic SCI, and may provide promising therapeutic targets for the disease.

Acknowledgements

Not applicable.

Funding

No funding was received.

Availability of data and materials

All data generated or analyzed during this study are included in this published article.

Authors' contributions

HC and YZ were responsible for the conception and design of the research, and drafting the manuscript. ZC performed the data acquisition. BZ performed the data analysis and interpretation. HW and LA participated in the design of the study and performed the statistical analysis. All authors have read and approved the manuscript.

Ethics approval and consent to participate

Not applicable.

Patient consent for publication

Not applicable.

Competing interests

The authors declare that they have no competing interests.

References

1 

Chen Y, He Y and DeVivo MJ: Changing demographics and injury profile of new traumatic spinal cord injuries in the United States, 1972–2014. Arch Phys Med Rehabil. 97:1610–1619. 2016. View Article : Google Scholar : PubMed/NCBI

2 

Lenehan B, Street J, Kwon BK, Noonan V, Zhang H, Fisher CG and Dvorak MF: The epidemiology of traumatic spinal cord injury in British Columbia, Canada. Spine (Phila Pa 1976). 37:321–329. 2012. View Article : Google Scholar : PubMed/NCBI

3 

DeVivo MJ and Chen Y: Trends in new injuries, prevalent cases, and aging with spinal cord injury. Arch Phys Med Rehabil. 92:332–338. 2011. View Article : Google Scholar : PubMed/NCBI

4 

Hurlbert RJ, Hadley MN, Walters BC, Aarabi B, Dhall SS, Gelb DE, Rozzelle CJ, Ryken TC and Theodore N: Pharmacological therapy for acute spinal cord injury. Neurosurgery. 76 (Suppl 1):S71–S83. 2015. View Article : Google Scholar : PubMed/NCBI

5 

Scarisbrick IA, Sabharwal P, Cruz H, Larsen N, Vandell AG, Blaber SI, Ameenuddin S, Papke LM, Fehlings MG, Reeves RK, et al: Dynamic role of kallikrein 6 in traumatic spinal cord injury. Eur J Neurosci. 24:1457–1469. 2010. View Article : Google Scholar

6 

Lemarchant S, Pruvost M, Hébert M, Gauberti M, Hommet Y, Briens A, Maubert E, Gueye Y, Féron F, Petite D, et al: tPA promotes ADAMTS-4-induced CSPG degradation, thereby enhancing neuroplasticity following spinal cord injury. Neurobiol Dis. 66:28–42. 2014. View Article : Google Scholar : PubMed/NCBI

7 

Koehn LM, Noor NM, Dong Q, Er SY, Rash LD, King GF, Dziegielewska KM, Saunders NR and Habgood MD: Selective inhibition of ASIC1a confers functional and morphological neuroprotection following traumatic spinal cord injury. Version 2. F1000Res. 5:18222016. View Article : Google Scholar : PubMed/NCBI

8 

Liu NK, Wang XF, Lu QB and Xu XM: Altered microRNA expression following traumatic spinal cord injury. Exp Neurol. 219:424–429. 2009. View Article : Google Scholar : PubMed/NCBI

9 

Ning B, Gao L, Liu RH, Liu Y, Zhang NS and Chen ZY: microRNAs in spinal cord injury: Potential roles and therapeutic implications. Int J Biol Sci. 10:997–1006. 2014. View Article : Google Scholar : PubMed/NCBI

10 

Shin HY, Kim H, Kwon MJ, Hwang DH, Lee K and Kim BG: Molecular and cellular changes in the lumbar spinal cord following thoracic injury: Regulation by treadmill locomotor training. PLoS One. 9:e882152014. View Article : Google Scholar : PubMed/NCBI

11 

Yang Z, Lv Q, Wang Z, Dong X, Yang R and Zhao W: Identification of crucial genes associated with rat traumatic spinal cord injury. Mol Med Rep. 15:1997–2006. 2017. View Article : Google Scholar : PubMed/NCBI

12 

Liu Q, Zhang B, Liu C and Zhao D: Molecular mechanisms underlying the positive role of treadmill training in locomotor recovery after spinal cord injury. Spinal Cord. 55:441–446. 2017. View Article : Google Scholar : PubMed/NCBI

13 

Barrett T, Wilhite SE, Ledoux P, Evangelista C, Kim IF, Tomashevsky M, Marshall KA, Phillippy KH, Sherman PM, Holko M, et al: NCBI GEO: Archive for functional genomics data sets-update. Nucleic Acids Res. 41:D991–D995. 2013. View Article : Google Scholar : PubMed/NCBI

14 

Carvalho BS and Irizarry RA: A framework for oligonucleotide microarray preprocessing. Bioinformatics. 26:2363–2367. 2010. View Article : Google Scholar : PubMed/NCBI

15 

Ritchie ME, Phipson B, Wu D, Hu Y, Law CW, Shi W and Smyth GK: Limma powers differential expression analyses for RNA-sequencing and microarray studies. Nucleic Acids Res. 43:e472015. View Article : Google Scholar : PubMed/NCBI

16 

Kolde R: pheatmap: Pretty Heatmaps. R package version 0.6.1. 2013. http://CRAN.R-project.org/packageepheatmapOct 12–2015

17 

Yu G, Wang LG, Han Y and He QY: clusterProfiler: An R package for comparing biological themes among gene clusters. OMICS. 16:284–287. 2012. View Article : Google Scholar : PubMed/NCBI

18 

The Gene Ontology Consortium, . Expansion of the gene ontology knowledgebase and resources. Nucleic Acids Research. 45:D331–D338. 2017. View Article : Google Scholar : PubMed/NCBI

19 

Mi H, Huang X, Muruganujan A, Tang H, Mills C, Kang D and Thomas PD: PANTHER version 11: Expanded annotation data from Gene Ontology and Reactome pathways, and data analysis tool enhancements. Nucleic Acids Res. 45:D183–D189. 2017. View Article : Google Scholar : PubMed/NCBI

20 

Kanehisa M and Goto S: KEGG: Kyoto encyclopaedia of genes and genomes. Nucleic Acids Res. 28:27–30. 2000. View Article : Google Scholar : PubMed/NCBI

21 

Szklarczyk D, Franceschini A, Wyder S, Forslund K, Heller D, Huerta-Cepas J, Simonovic M, Roth A, Santos A, Tsafou KP, et al: STRING v10: Protein-protein interaction networks, integrated over the tree of life. Nucleic Acids Res. 43:D447–D452. 2015. View Article : Google Scholar : PubMed/NCBI

22 

Shannon P, Markiel A, Ozier O, Baliga NS, Wang JT, Ramage D, Amin N, Schwikowski B and Ideker T: Cytoscape: A software environment for integrated models of biomolecular interaction networks. Genome Res. 13:2498–2504. 2003. View Article : Google Scholar : PubMed/NCBI

23 

Tang Y, Li M, Wang J, Pan Y and Wu FX: CytoNCA: A cytoscape plugin for centrality analysis and evaluation of protein interaction networks. Biosystems. 127:67–72. 2015. View Article : Google Scholar : PubMed/NCBI

24 

He X and Zhang J: Why do hubs tend to be essential in protein networks? PLoS Genet. 2:e882006. View Article : Google Scholar : PubMed/NCBI

25 

Wang J, Duncan D, Shi Z and Zhang B: WEB-based GEne SeT AnaLysis Toolkit (WebGestalt): Update 2013. Nucleic Acids Res. 41:W77–W83. 2013. View Article : Google Scholar : PubMed/NCBI

26 

Gonzalez-Billault C, Jimenez-Mateos EM, Caceres A, Diaz-Nido J, Wandosell F and Avila J: Microtubule-associated protein 1B function during normal development, regeneration, and pathological conditions in the nervous system. J Neurobiol. 58:48–59. 2004. View Article : Google Scholar : PubMed/NCBI

27 

Ma D, Nothias F, Boyne LJ and Fischer I: Differential regulation of microtubule-associated protein 1B (MAP1B) in rat CNS and PNS during development. J Neurosci Res. 49:319–332. 1997. View Article : Google Scholar : PubMed/NCBI

28 

Gödel M, Temerinac D, Grahammer F, Hartleben B, Kretz O, Riederer BM, Propst F, Kohl S and Huber TB: Microtubule associated protein 1b (MAP1B) is a marker of the microtubular cytoskeleton in podocytes but is not essential for the function of the kidney filtration barrier in mice. PLoS One. 10:e01401162015. View Article : Google Scholar : PubMed/NCBI

29 

Tortosa E, Montenegro-Venegas C, Benoist M, Härtel S, González-Billault C, Esteban JA and Avila J: Microtubule-associated protein 1B (MAP1B) is required for dendritic spine development and synaptic maturation. J Biol Chem. 286:40638–40648. 2011. View Article : Google Scholar : PubMed/NCBI

30 

Köttgen M, Benzing T, Simmen T, Tauber R, Buchholz B, Feliciangeli S, Huber TB, Schermer B, Kramer-Zucker A, Höpker K, et al: Trafficking of TRPP2 by PACS proteins represents a novel mechanism of ion channel regulation. EMBO J. 24:705–716. 2005. View Article : Google Scholar : PubMed/NCBI

31 

Liu WM, Wu JY, Li FC and Chen QX: Ion channel blockers and spinal cord injury. J Neurosci Res. 89:791–801. 2011. View Article : Google Scholar : PubMed/NCBI

32 

Kawaai K, Mizutani A, Shoji H, Ogawa N, Ebisui E, Kuroda Y, Wakana S, Miyakawa T, Hisatsune C and Mikoshiba K: IRBIT regulates CaMKIIα activity and contributes to catecholamine homeostasis through tyrosine hydroxylase phosphorylation. Proc Natl Acad Sci USA. 112:5515–5520. 2015. View Article : Google Scholar : PubMed/NCBI

33 

Jauhari A, Singh T, Singh P, Parmar D and Yadav S: Regulation of miR-34 family in neuronal development. Mol Neurobiol. 55:936–945. 2018. View Article : Google Scholar : PubMed/NCBI

34 

Aranha MM, Santos DM, Solá S, Steer CJ and Rodrigues CM: miR-34a regulates mouse neural stem cell differentiation. PLoS One. 6:e213962011. View Article : Google Scholar : PubMed/NCBI

35 

Rokavec M, Li H, Jiang L and Hermeking H: The p53/miR-34 axis in development and disease. J Mol Cell Biol. 6:214–230. 2014. View Article : Google Scholar : PubMed/NCBI

36 

Zhu Y, Wu Y and Zhang R: Electro-acupuncture promotes the proliferation of neural stem cells and the survival of neurons by downregulating miR-449a in rat with spinal cord injury. EXCLI J. 16:363–374. 2017.PubMed/NCBI

37 

Han R, Ji X, Rong R, Li Y, Yao W, Yuan J, Wu Q, Yang J, Yan W, Han L, et al: MiR-449a regulates autophagy to inhibit silica-induced pulmonary fibrosis through targeting Bcl2. J Mol Med (Berl). 94:1267–1279. 2016. View Article : Google Scholar : PubMed/NCBI

38 

Kanno H, Ozawa H, Sekiguchi A and Itoi E: The role of autophagy in spinal cord injury. Autophagy. 5:390–392. 2009. View Article : Google Scholar : PubMed/NCBI

39 

Li H, Zhang Q, Yang X and Wang L: PPAR-γ agonist rosiglitazone reduces autophagy and promotes functional recovery in experimental traumaticspinal cord injury. Neurosci Lett. 650:89–96. 2017. View Article : Google Scholar : PubMed/NCBI

Related Articles

  • Abstract
  • View
  • Download
  • Twitter
Copy and paste a formatted citation
Spandidos Publications style
Cao H, Zhang Y, Chu Z, Zhao B, Wang H and An L: MAP‑1B, PACS‑2 and AHCYL1 are regulated by miR‑34A/B/C and miR‑449 in neuroplasticity following traumatic spinal cord injury in rats: Preliminary explorative results from microarray data. Mol Med Rep 20: 3011-3018, 2019.
APA
Cao, H., Zhang, Y., Chu, Z., Zhao, B., Wang, H., & An, L. (2019). MAP‑1B, PACS‑2 and AHCYL1 are regulated by miR‑34A/B/C and miR‑449 in neuroplasticity following traumatic spinal cord injury in rats: Preliminary explorative results from microarray data. Molecular Medicine Reports, 20, 3011-3018. https://doi.org/10.3892/mmr.2019.10538
MLA
Cao, H., Zhang, Y., Chu, Z., Zhao, B., Wang, H., An, L."MAP‑1B, PACS‑2 and AHCYL1 are regulated by miR‑34A/B/C and miR‑449 in neuroplasticity following traumatic spinal cord injury in rats: Preliminary explorative results from microarray data". Molecular Medicine Reports 20.4 (2019): 3011-3018.
Chicago
Cao, H., Zhang, Y., Chu, Z., Zhao, B., Wang, H., An, L."MAP‑1B, PACS‑2 and AHCYL1 are regulated by miR‑34A/B/C and miR‑449 in neuroplasticity following traumatic spinal cord injury in rats: Preliminary explorative results from microarray data". Molecular Medicine Reports 20, no. 4 (2019): 3011-3018. https://doi.org/10.3892/mmr.2019.10538
Copy and paste a formatted citation
x
Spandidos Publications style
Cao H, Zhang Y, Chu Z, Zhao B, Wang H and An L: MAP‑1B, PACS‑2 and AHCYL1 are regulated by miR‑34A/B/C and miR‑449 in neuroplasticity following traumatic spinal cord injury in rats: Preliminary explorative results from microarray data. Mol Med Rep 20: 3011-3018, 2019.
APA
Cao, H., Zhang, Y., Chu, Z., Zhao, B., Wang, H., & An, L. (2019). MAP‑1B, PACS‑2 and AHCYL1 are regulated by miR‑34A/B/C and miR‑449 in neuroplasticity following traumatic spinal cord injury in rats: Preliminary explorative results from microarray data. Molecular Medicine Reports, 20, 3011-3018. https://doi.org/10.3892/mmr.2019.10538
MLA
Cao, H., Zhang, Y., Chu, Z., Zhao, B., Wang, H., An, L."MAP‑1B, PACS‑2 and AHCYL1 are regulated by miR‑34A/B/C and miR‑449 in neuroplasticity following traumatic spinal cord injury in rats: Preliminary explorative results from microarray data". Molecular Medicine Reports 20.4 (2019): 3011-3018.
Chicago
Cao, H., Zhang, Y., Chu, Z., Zhao, B., Wang, H., An, L."MAP‑1B, PACS‑2 and AHCYL1 are regulated by miR‑34A/B/C and miR‑449 in neuroplasticity following traumatic spinal cord injury in rats: Preliminary explorative results from microarray data". Molecular Medicine Reports 20, no. 4 (2019): 3011-3018. https://doi.org/10.3892/mmr.2019.10538
Follow us
  • Twitter
  • LinkedIn
  • Facebook
About
  • Spandidos Publications
  • Careers
  • Cookie Policy
  • Privacy Policy
How can we help?
  • Help
  • Live Chat
  • Contact
  • Email to our Support Team