Spandidos Publications Logo
  • About
    • About Spandidos
    • Aims and Scopes
    • Abstracting and Indexing
    • Editorial Policies
    • Reprints and Permissions
    • Job Opportunities
    • Terms and Conditions
    • Contact
  • Journals
    • All Journals
    • Oncology Letters
      • Oncology Letters
      • Information for Authors
      • Editorial Policies
      • Editorial Board
      • Aims and Scope
      • Abstracting and Indexing
      • Bibliographic Information
      • Archive
    • International Journal of Oncology
      • International Journal of Oncology
      • Information for Authors
      • Editorial Policies
      • Editorial Board
      • Aims and Scope
      • Abstracting and Indexing
      • Bibliographic Information
      • Archive
    • Molecular and Clinical Oncology
      • Molecular and Clinical Oncology
      • Information for Authors
      • Editorial Policies
      • Editorial Board
      • Aims and Scope
      • Abstracting and Indexing
      • Bibliographic Information
      • Archive
    • Experimental and Therapeutic Medicine
      • Experimental and Therapeutic Medicine
      • Information for Authors
      • Editorial Policies
      • Editorial Board
      • Aims and Scope
      • Abstracting and Indexing
      • Bibliographic Information
      • Archive
    • International Journal of Molecular Medicine
      • International Journal of Molecular Medicine
      • Information for Authors
      • Editorial Policies
      • Editorial Board
      • Aims and Scope
      • Abstracting and Indexing
      • Bibliographic Information
      • Archive
    • Biomedical Reports
      • Biomedical Reports
      • Information for Authors
      • Editorial Policies
      • Editorial Board
      • Aims and Scope
      • Abstracting and Indexing
      • Bibliographic Information
      • Archive
    • Oncology Reports
      • Oncology Reports
      • Information for Authors
      • Editorial Policies
      • Editorial Board
      • Aims and Scope
      • Abstracting and Indexing
      • Bibliographic Information
      • Archive
    • Molecular Medicine Reports
      • Molecular Medicine Reports
      • Information for Authors
      • Editorial Policies
      • Editorial Board
      • Aims and Scope
      • Abstracting and Indexing
      • Bibliographic Information
      • Archive
    • World Academy of Sciences Journal
      • World Academy of Sciences Journal
      • Information for Authors
      • Editorial Policies
      • Editorial Board
      • Aims and Scope
      • Abstracting and Indexing
      • Bibliographic Information
      • Archive
    • International Journal of Functional Nutrition
      • International Journal of Functional Nutrition
      • Information for Authors
      • Editorial Policies
      • Editorial Board
      • Aims and Scope
      • Abstracting and Indexing
      • Bibliographic Information
      • Archive
    • International Journal of Epigenetics
      • International Journal of Epigenetics
      • Information for Authors
      • Editorial Policies
      • Editorial Board
      • Aims and Scope
      • Abstracting and Indexing
      • Bibliographic Information
      • Archive
    • Medicine International
      • Medicine International
      • Information for Authors
      • Editorial Policies
      • Editorial Board
      • Aims and Scope
      • Abstracting and Indexing
      • Bibliographic Information
      • Archive
  • Articles
  • Information
    • Information for Authors
    • Information for Reviewers
    • Information for Librarians
    • Information for Advertisers
    • Conferences
  • Language Editing
Spandidos Publications Logo
  • About
    • About Spandidos
    • Aims and Scopes
    • Abstracting and Indexing
    • Editorial Policies
    • Reprints and Permissions
    • Job Opportunities
    • Terms and Conditions
    • Contact
  • Journals
    • All Journals
    • Biomedical Reports
      • Information for Authors
      • Editorial Policies
      • Editorial Board
      • Aims and Scope
      • Abstracting and Indexing
      • Bibliographic Information
      • Archive
    • Experimental and Therapeutic Medicine
      • Information for Authors
      • Editorial Policies
      • Editorial Board
      • Aims and Scope
      • Abstracting and Indexing
      • Bibliographic Information
      • Archive
    • International Journal of Epigenetics
      • Information for Authors
      • Editorial Policies
      • Editorial Board
      • Aims and Scope
      • Abstracting and Indexing
      • Bibliographic Information
      • Archive
    • International Journal of Functional Nutrition
      • Information for Authors
      • Editorial Policies
      • Editorial Board
      • Aims and Scope
      • Abstracting and Indexing
      • Bibliographic Information
      • Archive
    • International Journal of Molecular Medicine
      • Information for Authors
      • Editorial Policies
      • Editorial Board
      • Aims and Scope
      • Abstracting and Indexing
      • Bibliographic Information
      • Archive
    • International Journal of Oncology
      • Information for Authors
      • Editorial Policies
      • Editorial Board
      • Aims and Scope
      • Abstracting and Indexing
      • Bibliographic Information
      • Archive
    • Medicine International
      • Information for Authors
      • Editorial Policies
      • Editorial Board
      • Aims and Scope
      • Abstracting and Indexing
      • Bibliographic Information
      • Archive
    • Molecular and Clinical Oncology
      • Information for Authors
      • Editorial Policies
      • Editorial Board
      • Aims and Scope
      • Abstracting and Indexing
      • Bibliographic Information
      • Archive
    • Molecular Medicine Reports
      • Information for Authors
      • Editorial Policies
      • Editorial Board
      • Aims and Scope
      • Abstracting and Indexing
      • Bibliographic Information
      • Archive
    • Oncology Letters
      • Information for Authors
      • Editorial Policies
      • Editorial Board
      • Aims and Scope
      • Abstracting and Indexing
      • Bibliographic Information
      • Archive
    • Oncology Reports
      • Information for Authors
      • Editorial Policies
      • Editorial Board
      • Aims and Scope
      • Abstracting and Indexing
      • Bibliographic Information
      • Archive
    • World Academy of Sciences Journal
      • Information for Authors
      • Editorial Policies
      • Editorial Board
      • Aims and Scope
      • Abstracting and Indexing
      • Bibliographic Information
      • Archive
  • Articles
  • Information
    • For Authors
    • For Reviewers
    • For Librarians
    • For Advertisers
    • Conferences
  • Language Editing
Login Register Submit
  • This site uses cookies
  • You can change your cookie settings at any time by following the instructions in our Cookie Policy. To find out more, you may read our Privacy Policy.

    I agree
Search articles by DOI, keyword, author or affiliation
Search
Advanced Search
presentation
Molecular Medicine Reports
Join Editorial Board Propose a Special Issue
Print ISSN: 1791-2997 Online ISSN: 1791-3004
Journal Cover
July-2020 Volume 22 Issue 1

Full Size Image

Sign up for eToc alerts
Recommend to Library

Journals

International Journal of Molecular Medicine

International Journal of Molecular Medicine

International Journal of Molecular Medicine is an international journal devoted to molecular mechanisms of human disease.

International Journal of Oncology

International Journal of Oncology

International Journal of Oncology is an international journal devoted to oncology research and cancer treatment.

Molecular Medicine Reports

Molecular Medicine Reports

Covers molecular medicine topics such as pharmacology, pathology, genetics, neuroscience, infectious diseases, molecular cardiology, and molecular surgery.

Oncology Reports

Oncology Reports

Oncology Reports is an international journal devoted to fundamental and applied research in Oncology.

Experimental and Therapeutic Medicine

Experimental and Therapeutic Medicine

Experimental and Therapeutic Medicine is an international journal devoted to laboratory and clinical medicine.

Oncology Letters

Oncology Letters

Oncology Letters is an international journal devoted to Experimental and Clinical Oncology.

Biomedical Reports

Biomedical Reports

Explores a wide range of biological and medical fields, including pharmacology, genetics, microbiology, neuroscience, and molecular cardiology.

Molecular and Clinical Oncology

Molecular and Clinical Oncology

International journal addressing all aspects of oncology research, from tumorigenesis and oncogenes to chemotherapy and metastasis.

World Academy of Sciences Journal

World Academy of Sciences Journal

Multidisciplinary open-access journal spanning biochemistry, genetics, neuroscience, environmental health, and synthetic biology.

International Journal of Functional Nutrition

International Journal of Functional Nutrition

Open-access journal combining biochemistry, pharmacology, immunology, and genetics to advance health through functional nutrition.

International Journal of Epigenetics

International Journal of Epigenetics

Publishes open-access research on using epigenetics to advance understanding and treatment of human disease.

Medicine International

Medicine International

An International Open Access Journal Devoted to General Medicine.

Journal Cover
July-2020 Volume 22 Issue 1

Full Size Image

Sign up for eToc alerts
Recommend to Library

  • Article
  • Citations
    • Cite This Article
    • Download Citation
    • Create Citation Alert
    • Remove Citation Alert
    • Cited By
  • Similar Articles
    • Related Articles (in Spandidos Publications)
    • Similar Articles (Google Scholar)
    • Similar Articles (PubMed)
  • Download PDF
  • Download XML
  • View XML

  • Supplementary Files
    • Supplementary_Data.pdf
Article Open Access

Nicotinamide mononucleotide attenuates glucocorticoid‑induced osteogenic inhibition by regulating the SIRT1/PGC‑1α signaling pathway

  • Authors:
    • Rui‑Xiong Huang
    • Jun Tao
  • View Affiliations / Copyright

    Affiliations: Department of Orthopedics, The Second Affiliated Hospital of Nanchang University, Nanchang, Jiangxi 330000, P.R. China
    Copyright: © Huang et al. This is an open access article distributed under the terms of Creative Commons Attribution License.
  • Pages: 145-154
    |
    Published online on: May 4, 2020
       https://doi.org/10.3892/mmr.2020.11116
  • Expand metrics +
Metrics: Total Views: 0 (Spandidos Publications: | PMC Statistics: )
Metrics: Total PDF Downloads: 0 (Spandidos Publications: | PMC Statistics: )
Cited By (CrossRef): 0 citations Loading Articles...

This article is mentioned in:



Abstract

Long-term and high-dose glucocorticoid treatment is recognized as an important influencing factor for osteoporosis and osteonecrosis. Nicotinamide mononucleotide (NMN) is an intermediate of NAD+ biosynthesis, and is widely used to replenish the levels of NAD+. However, the potential role of NMN in glucocorticoid‑induced osteogenic inhibition remains to be demonstrated. In the present study, the protective effects of NMN on dexamethasone (Dex)‑induced osteogenic inhibition, and its underlying mechanisms, were investigated. Bone mesenchymal stem cells were treated with Dex, which decreased the levels of the osteogenic markers alkaline phosphatase, Runt‑related transcription factor 2 and osteocalcin. NMN treatment attenuated Dex‑induced osteogenic inhibition and promoted the expression of sirtuin 1 (SIRT1) and peroxisome proliferator‑activated receptor gamma coactivator (PGC)‑1α. SIRT1 knockdown reversed the protective effects of NMN and reduced the expression levels of PGC‑1α. Collectively, the results of the present study reveal that NMN may be a potential therapeutic target for glucocorticoid‑induced osteoporosis.

Introduction

Osteoporosis is a chronic disease with a heavy global socioeconomic burden. It is defined as a skeletal disorder, characterized by decreased bone strength, which in turn predisposes affected individuals to fractures (1) and damage to the bone microarchitecture (2). Osteoporosis is diagnosed based on the presence of fragility fractures in the absence of other metabolic bone disorders, or a T-score of ≤2.5 in the lumbar spine (anteroposterior), femoral neck and total hip, and/or 33% (one-third) radius, even in the absence of a prevalent fracture. Osteoporosis may also be diagnosed in patients with osteopenia and increased fracture risk, using FRAX® country-specific thresholds. Osteopenia is defined as T-score between −1.0 and −2.5, based on bone mineral density testing (3). There are two major categories of osteoporosis: Primary and secondary. Sex and age are the primary influencing factors for primary osteoporosis, whereas secondary osteoporosis is associated with long-term and high-dose glucocorticoid treatment (4). Glucocorticoids such as dexamethasone (Dex) and hydrocortisone are widely used to treat inflammation and immunological rejection, as well as autoimmune diseases (5). These diseases not only include rheumatoid arthritis and systemic lupus erythematosus, but also asthma, chronic obstructive pulmonary disease, Crohn's disease and ulcerative colitis (6–12). Dex-induced osteogenic inhibition has been considered as the most severe side-effect of this particular treatment type (13), and long-term administration of glucocorticoids can result in osteoporosis or osteonecrosis (14). However, the molecular mechanism underlying glucocorticoid-induced osteogenic inhibition is not clear.

Nicotinamide mononucleotide (NMN) is an important NAD+ intermediate whose levels decrease with age. As such, NMN administration is an effective treatment for age-related diseases and bone metabolism (Table I), and can be used to alleviate age-related type 2 diabetes, ischemia-reperfusion injury and Alzheimer's disease (15). NMN has previously been reported to improve osteogenesis by regulating sirtuin 1 (SIRT1) (16). The present study aimed to investigate the role of NMN against the glucocorticoid-induced loss of bone cell viability via mesenchymal stromal cell (MSC) regulation. MSCs are non-hematopoietic pluripotent stem cells with regenerative capacity, and with age, a reduction in the number or function of MSCs severely limits tissue regeneration (17). However, the mechanism of action of NMN in glucocorticoid-induced loss of bone cell viability remains unclear.

Table I.

Study characteristics.

Table I.

Study characteristics.

StudyTypePrimary findings(Refs.)
Song et al, 2019ResearchNMN promotes osteogenesis via SIRT1(16)
Zainabadi, 2019ReviewNMN improve osteogenesis(45)
Liang et al, 2019ResearchNMN alleviates aluminum-induced bone loss by inhibiting the thioredoxin-interacting protein-NLRP3 inflammasome(42)
Hassan et al, 2018ResearchNicotinamide phosphoribosyltransferase expression in osteoblasts controls osteoclast recruitment in alveolar bone remodeling(46)
Mills et al, 2016ResearchLong-term NMN administration significantly improves bone density(47)
Baek et al, 2017ResearchNicotinamide phosphoribosyltransferase inhibits receptor activator of nuclear factor-κB ligand-induced osteoclast differentiation in vitro(48)
Abed et al, 2014ResearchLow SIRT1 levels in human osteoarthritis subchondral osteoblasts lead to abnormal sclerostin expression which decreases Wnt/β-catenin activity(49)

[i] NMN, nicotinamide mononucleotide; SIRT1, sirtuin 1; NLRP3, nucleotide-binding oligomerization domain, leucine rich repeat and pyrin domain containing 3.

SIRT1, also known as silent mating type information regulation 2 homolog, was discovered in humans in 1999 (18), and is an NAD-dependent class III protein deacetylase (19). As a deacetylase, SIRT1 is closely associated with various other proteins such as p53, Ku70, forkhead box protein O1, NF-κB, peroxisome proliferator-activated receptor-γ and p300, and is involved in the regulation of cell senescence and apoptotic death under stress conditions, thereby enhancing cellular activity, self-healing and survival capacity (20–23). Numerous studies have reported the involvement of SIRT1 in bone metabolism, and as a mediator of bone mass regulation (24–26). Conditional knockout of SIRT1 leads to low bone density and mass, and a significant increase in body weight, skeletal size, bone volume, osteoblast numbers, alkaline phosphatase (ALP)- and type I collagen-positive areas in SIRT1 transgenic mice (27).

In the present study, the effects of NMN on glucocorticoid-induced loss of bone cell viability, and its underlying mechanisms, underwent preliminary investigation. It was hypothesized that NMN plays a protective role in glucocorticoid-induced osteoporosis, and the present study provides a potential therapeutic method for glucocorticoid-induced osteoporosis.

Materials and methods

Cell culture and osteogenic induction

Bone mesenchymal stem cells (BMSCs) at passage 6 were obtained from Cyagen Biosciences, Inc. The cells were cultured in C57BL/6 Mouse Mesenchymal Stem Cell growth medium (Cyagen Biosciences, Inc.) containing 10% FBS, 1% glutamine and 1% penicillin-streptomycin, and incubated at 37°C in a humidified atmosphere (5% CO2). For osteogenic induction, BMSCs were seeded into 6-well plates at a density of 2×105 cells per well. The culture medium was substituted for C57BL/6 Mouse Mesenchymal Stem Cell osteogenic differentiation medium (Cyagen Biosciences, Inc.; 10% FBS, 1% penicillin-streptomycin, 0.2% ascorbate, 1% glutamine, 10−10 M Dex and 10 mM ß-glycerophosphate), and the cells were incubated until reaching 80% confluence. The negative control group was incubated in osteogenic differentiation medium supplemented with 10−10 M Dex. For subsequent experiments, BMSCs were used between passages 7 and 10. The osteogenic induction medium was replaced every 3 days. After incubation for 7 days, subsequent experiments were performed.

Nicotinamide mononucleotide (NMN) treatment

BMSCs were treated with 1, 5 or 10 mM NMN (cat. No. 1094-61-7) for 7 days. The vehicle group was cultured with osteogenic differentiation medium for 7 days. The Dex groups were cultured with osteogenic differentiation medium containing 10−6 M Dex for 7 days. The NMN groups were cultured with osteogenic differentiation medium containing 10−6 M Dex and 1, 5 or 10 mM NMN for 7 days.

RNAi and transfection

SIRT1-small interfering (si)RNA and their negative control (NC) siRNA were purchased from Shanghai GenePharma Co., Ltd. BMSCs were transfected with 5 µl SIRT1 siRNA (si-SIRT1: 5′-CCACCUGAGUUGGAUGAUA-3′; 20 µM) or NC siRNA (5′-ACGUGACACGUUCGGAGAATT-3′; 20 µM) were transfected into BMSCs using Lipofectamine® RNAi Max reagent (Thermo Fisher Scientific, Inc.), according to the manufacturer's protocol. After 48 h, the effect of knockdown was confirmed by reverse transcription-quantitative PCR (RT-qPCR) and western blotting.

RT-qPCR analysis

Total RNA was isolated from cells using TRIzol® reagent (Invitrogen; Thermo Fisher Scientific, Inc.) and quantified using an absorbance measurement at a wavelength of 260 nm. The RNA was reverse-transcribed into cDNA using a SYBR® PrimeScript™ RT-PCR kit (Takara Bio, Inc.) The specific primers for mouse ALP, Runt-related transcription factor 2 (Runx2), osteocalcin (OCN), SIRT1 and peroxisome proliferator-activated receptor gamma coactivator (PGC)-1α are listed in Table II. qPCR was performed using SYBR® Premix Ex Taq (Takara Bio, Inc.) with the ABI 7500 system (Applied Biosystems; Thermo Fisher Scientific, Inc.). The thermocycling conditions used for qPCR were as follows: Initial denaturation at 95°C for 5 min; followed by 40 cycles of denaturation at 95°C for 10 sec, annealing at 60°C for 20 sec and a final extension at 72°C for 20 sec, as previously described (28). Melting curve analysis was used to analyze the specificity of transcript amplification, and target gene expression was quantified using the 2−ΔΔCq method and normalized to the internal reference gene GAPDH (29).

Table II.

Primers used for qPCR.

Table II.

Primers used for qPCR.

Primer sequence (5′→3′)

GeneForwardReverse
Runx2 GACGAGGCAAGAGTTTCACC GGACCGTCCACTGTCACTTT
ALP TCGGGACTGGTACTCGGATAAC GTTCAGTGCGGTTCCAGACATAG
OCN CAAGCAGGGAGGCAATAAGG CGTCACAAGCAGGGTTAAGCQ
SIRT1 CACATGCCAGAGTCCAAGTTAAATCCAGA TCCTCCAGCAC
PGC-1α AACCACACCCACAGGATCAGA TCTTCGCTTTATTGCTCCATGA
GAPDH AGGAGCGAGACCCCACTAACA AGGGGGGCTAAGCAGTTGGT

[i] Runx2, Runt-related transcription factor 2; ALP, alkaline phosphatase; OCN, osteocalcin; SIRT1, sirtuin 1; PGC-1α, peroxisome proliferator-activated receptor gamma coactivator-1α.

Protein extraction and western blotting

For nuclear and cytoplasmic proteins, the Nuclear and Cytoplasmic Protein Extraction kit (Beyotime Institute of Biotechnology) with 1% Triton X-100 (Beyotime Institute of Biotechnology) was added to cells in order to solubilize plasma membrane and keep the nuclear membrane intact. The supernatant was incubated at 4°C for 20 min, and then 500 µl nuclear isolation buffer was added. Next, homogenates were centrifuged at 600 × g (10 min, 4°C) for separation into the supernatant cytosolic fraction and pellet nuclear fraction. Proteins were then lysed using RIPA lysis buffer (Beyotime Institute of Biotechnology) (30). Total protein was extracted from cells using RIPA lysis buffer containing 10% phenylmethylsulfonyl fluoride (Beyotime Institute of Biotechnology) according to the manufacturer's instructions. Protein concentration was assessed using a bicinchoninic acid kit (Beyotime Institute of Biotechnology) according to the manufacturer's protocol. Protein samples (30 µg) were separated by 8–12% SDS-PAGE and electro-transferred onto PVDF membranes. Membranes were blocked with 5% non-fat milk for 2 h at room temperature, and then incubated with primary antibodies against ALP (cat. no. ab229126, 1:1,000), Runx2 (Abcam; cat. no. ab192256, 1:1,000), SIRT1 (Abcam; cat. no. ab110304, 1:1,000), proliferating cell nuclear antigen (PCNA; Abcam; cat. no. ab29, 1:1,000), proliferator-activated receptor gamma coactivator (PGC)-1α (Abcam; cat. no. ab54481, 1:1,000) and GAPDH (Beyotime Institute of Biotechnology; cat. no. AF5009, 1:1,000) at 4°C overnight. The membranes were washed three times with TBS-Tween 20 (1% Tween) and incubated with a horseradish peroxidase (HRP)-labeled goat anti-rabbit IgG (H+L) (Beyotime Institute of Biotechnology; cat. no. A0208; 1:2,000) or HRP-labeled goat anti-mouse IgG (H+L) (Beyotime Institute of Biotechnology; cat. no. A0216; 1:2,000) for 1 h at room temperature. The bands were visualized using the Western Chemiluminescent HRP Substrate kit (EMD Millipore), and ImageJ software (version 1.8.0; National Institutes of Health) was used for densitometric quantification.

Alizarin red and ALP staining

Following osteogenic induction, BMSCs were washed three times with PBS and fixed with 4% paraformaldehyde for 10 min at room temperature. Alizarin working solution (1%; 1 g Alizarin diluted in aqueous solution; Cyagen Biosciences, Inc.) was used to perform Alizarin staining for 3–5 min, and a 5-bromo, 4-chloro, 3-indolylphosphate/Nitro-Blue Tetrazolium ALP Color Development kit (Beijing Leagene Biotechnology, Co., Ltd.) was used to perform ALP staining as previously described (31). After washing three times, images of the stained cells were immediately captured. Alizarin red staining was used to determine the effectiveness of osteogenic differentiation by the number and size of red calcium nodules. ALP staining was used to determine the ALP of BMSCs according to color shade. Stained cells were observed using a BX51 light microscope (Olympus Corporation; magnification, ×100).

Cell viability assay

Cell viability was assessed using a Cell Counting Kit-8 (CCK-8) assay (Beyotime Institute of Biotechnology), according to the manufacturer's protocol. BMSCs were cultured and induced in 96-well plates at density of 5×103 cells/well for 7 days. Subsequently, 10 µl CCK-8 solution was added to each well and cultured for 1 h. The optical density of each well at a wavelength of 450 nm was measured using a microplate reader and analyzed using GraphPad Prism software (version 8.0; GraphPad Software, Inc.).

ALP activity assay

After osteogenic induction, BMSCs were harvested and lysed with RIPA lysis buffer (Beyotime Institute of Biotechnology). Following centrifugation at 18407 × g at 4°C for 10 min, the lysate supernatants were collected and added to 96-well plates. ALP activity was detected with the ALP Assay kit (Beyotime Institute of Biotechnology) using the p-nitrophenylphosphate method, according to the manufacturer's instructions. The cells were incubated at 37°C for 30 min, and absorbance was measured with a microplate reader (Omega Bio-Tek, Inc.) at 405 nm. The ALP level was normalized to the total protein content, and ALP activity was demonstrated as a fold change over the corresponding control group.

Immunofluorescence assay

After osteogenic induction and treatment, BMSCs were washed with PBS and then fixed in 4% paraformaldehyde for 15 min at room temperature. The cells were permeabilized with 0.1% Triton-X 100 in PBS for 10 min. After blocking with 5% BSA (Sigma-Aldrich; Merck KGaA) for 1 h at room temperature, the cells were incubated with primary antibodies against SIRT1 (Abcam; cat. no. ab110304, 1:2,000) and PCNA (Abcam; cat. no. ab92552, 1:500) at 4°C overnight. The cells were then incubated with DAPI, Alexa Fluor® 488-AffiniPure goat anti-mouse IgG [H+L (Jackson ImmunoResearch Europe, Ltd.; cat. no. 115-545-003, 1:200] and Cy3- AffiniPure goat anti-rabbit IgG [H+L (Jackson ImmunoResearch Europe, Ltd.; cat. no. 111-165-003, 1:200)] at room temperature for 1 h. Images of cells were captured using a fluorescence microscope (Olympus Corporation; magnification, ×1,000).

Statistical analysis

All independent experiments were performed ≥3 times and the data are presented as the mean ± SEM. Statistical differences were analyzed using a student's t-test or one-way ANOVA followed by Tukey's multiple comparison post hoc test. Statistical analysis was carried out using Prism 8 (GraphPad Software, Inc.), and P<0.05 was considered to indicate a statistically significant difference.

Results

Dex inhibits the osteogenic function of BMSCs

A number of studies have reported that glucocorticoid treatment can suppress the osteogenic function of osteoblasts, and lead to osteoporosis and osteonecrosis (13,32–34). To confirm this hypothesis, BMSCs were treated with Dex (dose range, 10−9−10−6 M). The mRNA expression levels of the osteogenic markers ALP, Runx2 and OCN were decreased with increasing concentrations of Dex (Fig. 1A). Moreover, ALP and Runx2 protein expression was also reduced with an increasing concentration gradient of Dex (Fig. 1B). ALP activity can reflect the osteogenic function of osteoblasts, and a decrease in ALP activity was observed with an increasing concentration gradient of Dex (Fig. 1C). Dex also decreased the viability of BMSCs (Fig. 1D). A decrease in ALP activity and cell viability resulted in a subsequent decrease in the osteogenic function of osteoblasts. According to these results, 10−6 M Dex was used to treat BMSCs in subsequent experiments, confirming that the osteogenic ability of BMSCs was markedly inhibited by 10−6 M Dex (Fig. 1E and F).

Figure 1.

Dex-induced osteogenic inhibition in BMSCs. BMSCs were exposed to Dex (range, 10−9−10−6 M) for 7 days. (A) Reverse transcription-quantitative PCR was used to detect Runx2, ALP and OCN mRNA expression in BMSCs. (B) Western blotting was used to determine the Runx2 and ALP protein expression levels in BMSCs. (C) Relative ALP activity. (D) Cell Counting Kit-8 was used to assess the viability of BMSCs. (E) Alizarin red and ALP staining assays were used to measure the osteogenic function of BMSCs treated with 10−6 M Dex for 7 days. Scale bar, 20 µm. (F) Relative ALP activity of BMSCs treated with 10−6 M Dex for 7 days. All experiments were performed ≥3 times. ***P<0.001, **P<0.01, *P<0.05 and nsP≥0.05 vs. Veh. Dex, dexamethasone; BMSCs, bone mesenchymal stem cells; ALP, alkaline phosphatase; Runx2, Runt-related transcription factor 2; OCN, osteocalcin; Veh, vehicle.

NMN attenuates Dex-induced osteogenic inhibition of BMSCs

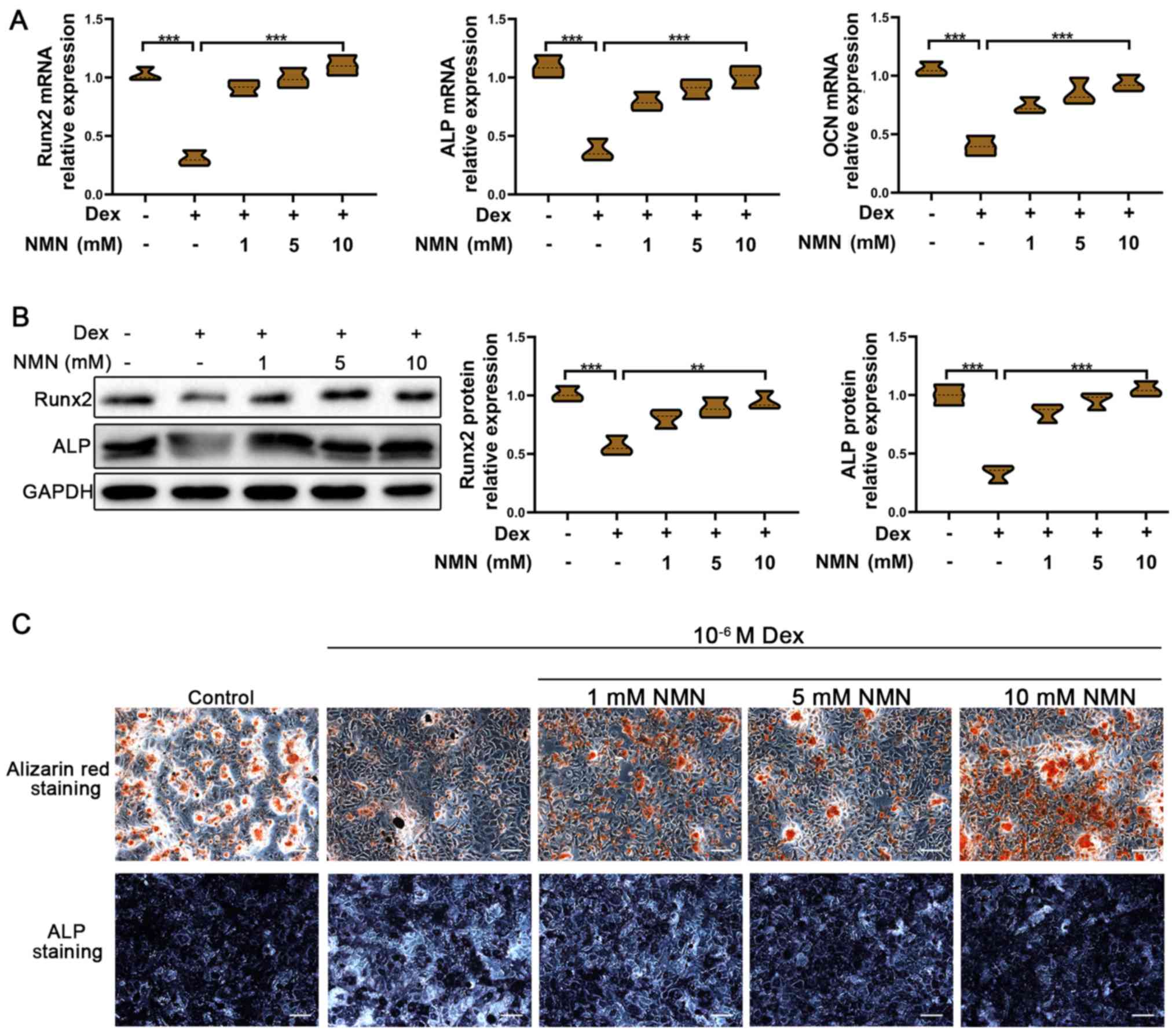
A recent study demonstrated that NMN could improve osteogenesis and reduce the adipogenesis of BMSCs in aging bone marrow (16). However, the role of NMN in the glucocorticoid-induced osteogenic inhibition of BMSCs remains unknown. To investigate whether NMN could promote the osteogenic ability of glucocorticoid-treated BMSCs, BMSCs were cultured in medium containing Dex and NMN. The mRNA expression levels of the osteogenic markers Runx2, ALP and OCN were reduced following Dex treatment; however, this was attenuated by NMN (Fig. 2A). The western blotting results also confirmed that NMN could enhance the osteogenic ability of BMSCs exposed to Dex, as ALP and Runx2 protein expression was increased compared with Dex-only cells at 1, 5 and 10 mM NMN (Fig. 2B). The mineralization ability and ALP activity of BMSCs were also enhanced by NMN treatment (Fig. 2C). These results suggest that NMN promotes the osteogenic ability of glucocorticoid-treated BMSCs.

Figure 2.

Role of NMN in Dex-induced osteogenic inhibition of BMSCs. BMSCs were exposed to 10−5 M Dex and NMN (1, 5 and 10 mM). (A) Reverse transcription-quantitative PCR was used to detect Runx2, ALP and OCN mRNA expression in BMSCs. (B) Western blotting was used to determine the Runx2 and ALP protein expression levels in BMSCs. (C) Alizarin red and ALP staining assays were used to assess the osteogenic function of BMSCs treated with 10−5 M Dex for 7 days. Scale bar=20 µm. All experiments were performed ≥3 times. P<0.05 was considered to indicate a statistically significant difference. ***P<0.001 and **P<0.01, as indicated. NMN, nicotinamide mononucleotide; Dex, dexamethasone; BMSC, bone mesenchymal stem cells; ALP, alkaline phosphatase; Runx2, Runt-related transcription factor 2; OCN, osteocalcin.

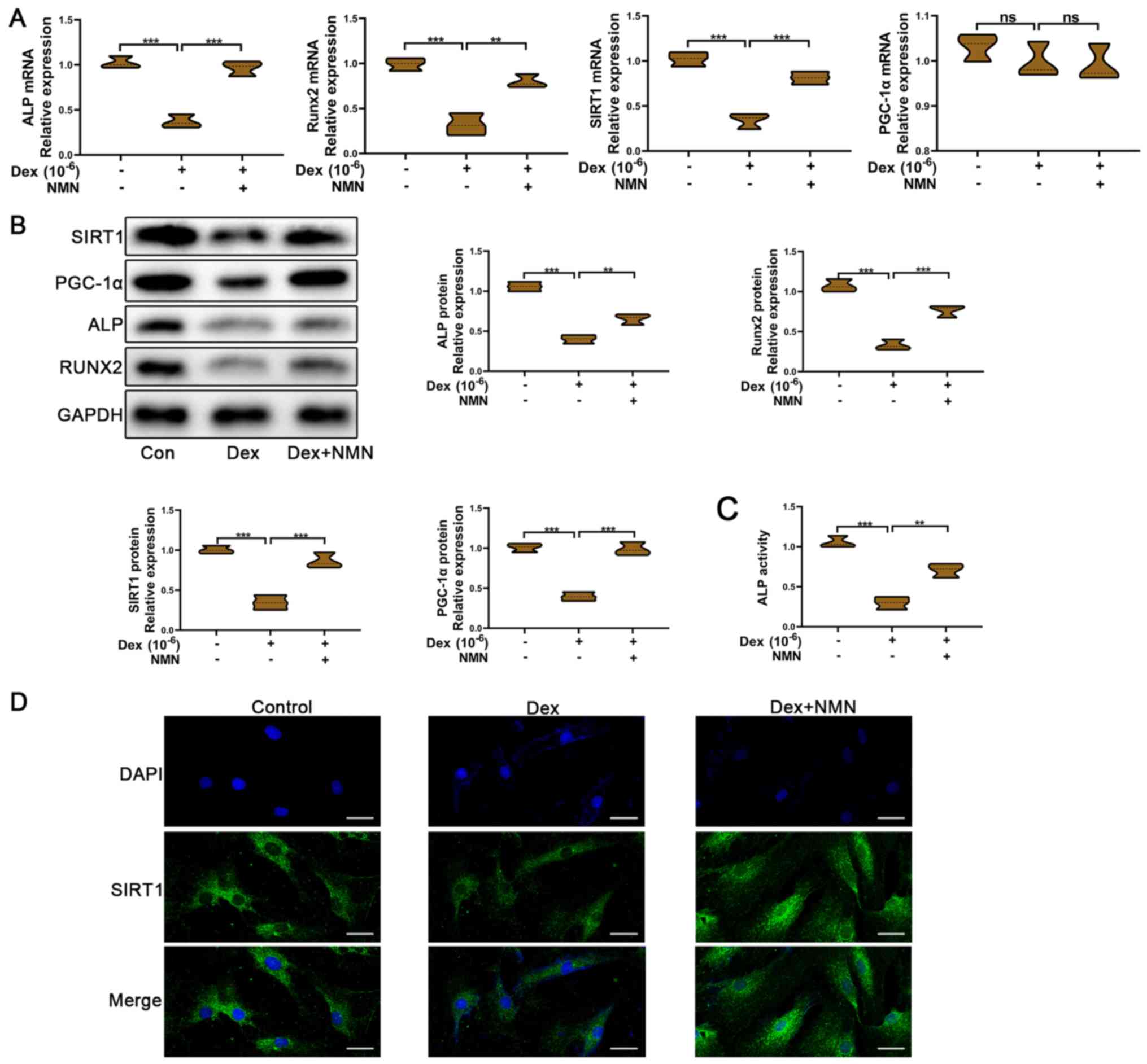
NMN promotes the osteogenic ability of glucocorticoid-repressed osteoblasts via the SIRT1/PGC-1α signaling pathway

SIRT1 is considered to be an important regulator of cellular metabolism. Numerous studies have suggested that NMN protects cells from stress stimuli, such as oxidative stress, aging and toxicity stress, by regulating SIRT1 (35). To determine whether NMN represses glucocorticoid-induced osteogenic inhibition by regulating SIRT1 expression, the mRNA and protein expression of SIRT1 were detected in BMSCs following Dex administration. SIRT1 mRNA expression was decreased after Dex treatment; however, NMN treatment restored these expression levels (Fig. 3A). PGC-1α, which is downstream of SIRT1, is an important regulator that is involved in the development of various diseases (36). In the present study, the PGC-1α mRNA expression level was unchanged by Dex treatment (Fig. 3A); the protein expression of PGC-1α was decreased following treatment with Dex but increased by Dex + NMN (Fig. 3B). This trend was also observed for SIRT1 protein expression, which was increased by Dex + NMN treatment compared with the Dex-only experiment. Immunofluorescence assays and western blotting were performed to further confirm these changes in SIRT1 protein expression (Fig. 3D). SIRT1 is expressed in the cytoplasm, but not in the nucleus, and was decreased in BMSCs treated with Dex, while NMN treatment promoted SIRT1 protein expression (Fig. S1A and B). These results show that NMN may promote the osteogenic ability of Dex-treated BMSCs by inducing SIRT1 mRNA and protein expression, as well as regulating the protein, but not the mRNA expression, of PGC-1α.

Figure 3.

SIRT1/PGC-1α signaling is involved in the protective effects of NMN on Dex-induced osteogenic inhibition. BMSCs were treated with control, Dex and Dex + NMN for 7 days. (A) Reverse transcription-quantitative PCR was used to detect the SIRT1, PGC-1α, Runx2 and ALP mRNA expression levels in BMSCs. (B) Western blotting was used to determine the SIRT1, PGC-1α, Runx2 and ALP protein expression levels in BMSCs. (C) Relative ALP activity. (D) Immunofluorescence was used to detect SIRT1 protein expression in BMSCs following 2 days of treatment. Scale bar, 5 µm. All experiments were performed ≥3 times. ***P<0.001 and **P<0.01, as indicated. SIRT1, sirtuin 1; PGC, peroxisome proliferator-activated receptor gamma coactivator; NMN, nicotinamide mononucleotide; Dex, dexamethasone; BMSC, bone mesenchymal stem cells; ALP, alkaline phosphatase; Runx2, Runt-related transcription factor 2.

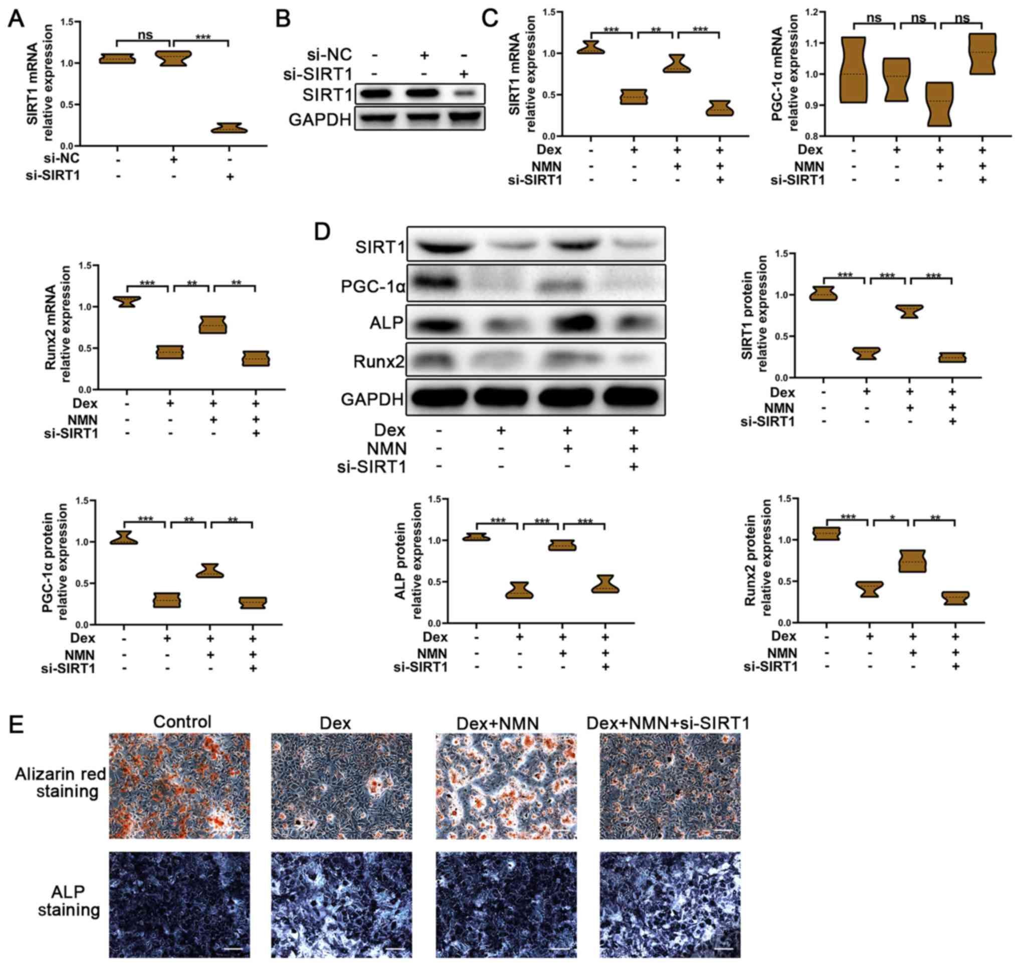
SIRT1 knockdown reverses the protective effect of NMN on glucocorticoid-induced osteogenic inhibition in BMSCs

To further investigate whether NMN enhanced the osteogenic ability of Dex-treated BMSCs, siRNA was used to inhibit SIRT1 expression. Firstly, the silencing effects of si-SIRT1 were determined by RT-qPCR. SIRT1 mRNA expression was decreased in BMSCs transfected with si-SIRT1, compared with si-NC (Fig. 4A). Secondly, western blotting assays were used to elucidate the effects of si-SIRT1 on protein expression. Following knockdown, SIRT1 protein expression was decreased compared with cells treated with si-NC (Fig. 4B). Finally, SIRT1 mRNA expression was decreased in Dex + NMN + si-SIRT1 cells (Fig. 4C). The PGC-1α mRNA expression level was not altered by Dex + NMN + si-SIRT1. Importantly, mRNA expression of Runx2 was also reduced by Dex + NMN + si-SIRT1. Furthermore, the protein expression levels of SIRT1, PGC-1α and Runx2 were promoted by Dex + NMN, and reduced in the Dex + NMN + si-SIRT1 treatment group (Fig. 2D). ALP activity and the mineralization ability of BMSCs were enhanced in the Dex + NMN, but inhibited in the Dex + NMN + si-SIRT1 group. These results further support that NMN alleviates the glucocorticoid-induced osteogenic inhibition of osteoblasts by regulating SIRT1/PGC-1α signaling.

Figure 4.

SIRT1 knockdown reduces the protective effects of NMN on Dex-induced osteogenic inhibition. Si-NC or si-SIRT1 were transfected into BMSCs before Dex and NMN treatment. SIRT1-knockdown was confirmed by (A) RT-qPCR and (B) western blotting. (C) RT-qPCR was used to detect the SIRT1, PGC-1α and Runx2 mRNA expression levels in BMSCs. (D) Western blotting assays were used to determine the SIRT1, PGC-1α, ALP and Runx2 protein expression levels in BMSCs. (E) Alizarin red and ALP staining assays were used to assess the osteogenic ability of BMSCs. Scale bar, 20 µm. All experiments were performed ≥3 times. ***P<0.001, **P<0.01 *P<0.05 and nsP≥0.05, as indicated. Si, small interfering; NC, negative control; NMN, nicotinamide mononucleotide; Dex, dexamethasone; BMSC, bone mesenchymal stem cells; SIRT1, sirtuin 1; PGC, peroxisome proliferator-activated receptor gamma coactivator; ALP, alkaline phosphatase; Runx2, runt-related transcription factor 2; RT-qPCR, reverse transcription-quantitative PCR.

Discussion

BMSCs possess the potential to differentiate into osteoblasts, a process that can be suppressed by glucocorticoid use (32,37,38). Inhibiting osteogenesis increases the risk of osteoporosis and osteonecrosis, resulting in bone fracture (39). Due to glucocorticoid-induced osteogenic inhibition of BMSCs, long-term and high-dose administration of glucocorticoids can lead to serious side effects, such as osteoporosis (40). In the present study, a potential therapeutic method for glucocorticoid-induced osteogenic inhibition was investigated.

The present study suggested NMN as a potential therapeutic target for Dex-induced inhibition of osteogenesis, and that SIRT1 was an important downstream target of NMN. The expression of BMSC osteogenic markers was decreased following exposure to Dex (range, 10−9−10−6 M); these included ALP, Runx2 and OCN. ALP staining and alizarin red staining also confirmed above results. These results suggest that Dex, as a glucocorticoid, can inhibit the differentiation and osteogenesis of BMSCs.

Various studies have demonstrated that the administration of NMN significantly increases the intracellular levels of NAD+. Much evidence has also confirmed that intracellular NAD+ is closely associated with bone diseases. Li et al (41) demonstrated that intracellular NAD+ levels were enhanced during osteogenic differentiation. NAD+ is also involved in the maintenance of osteoblast differentiation, and an increase in the intracellular levels of NAD+ is a necessary event for the development of senile osteoporosis. Liang et al (42) reported that NMN attenuates aluminum-induced bone loss. However, the protective effects of NAD+ depletion on glucocorticoid-induced osteogenic inhibition have yet to be elucidated. In the present study, NMN was found to alleviate Dex-induced osteogenic inhibition. NMN treatment was able to promote osteogenic marker expression in BMSCs pre-treated with Dex. Furthermore, the mineralization ability and ALP activity of Dex-treated BMSCs was enhanced by NMN. These results suggest that NMN protects against Dex-induced osteogenic impairment, although the exact mechanism requires further investigation.

A previous study found that in aged bone marrow, NMN improved osteogenesis and reduced adipogenesis by regulating MSCs via the SIRT1 pathway (17). NMN, a key NAD+ intermediate, can stimulate BMSC differentiation and osteogenesis (17). SIRT1 is an NAD+-dependent deacetylase, which regulates metabolism in a variety of cell types (21,22). Qu et al (43) revealed that SIRT1 was involved in osteogenic proliferation and differentiation by regulating miR-132-3p. Furthermore, Wang et al (44) demonstrated that SIRT1 promotes osteogenic differentiation and increases alveolar bone mass via B cell-specific Moloney murine leukemia virus integration site 1. In the present study, the expression of SIRT1 and its downstream target PGC-1α was discovered to be decreased in osteoblasts exposed to Dex. Therefore, it was speculated that the SIRT1/PGC-1α signaling pathway played an important role in the protective effects of NMN in Dex-treated BMSCs. In the present study, NMN treatment was found to increase the mRNA and protein expression levels of SIRT1. The protein expression of PGC-1α was also enhanced by NMN treatment, whereas the mRNA levels remained unchanged. Thus, it was hypothesized that SIRT1 regulates the expression of PGC-1α protein by deacetylation, while leaving mRNA expression unaltered. Meanwhile, the results of immunofluorescence also indicated that Dex treatment decreased protein expression of SIRT1 in the cytoplasm, while NMN promoted the SIRT1 expression in BMSCs treated with Dex.

To further confirm the role of SIRT1 in this process, si-SIRT1 was used to knock down SIRT1, which inhibited the protective effect of NMN in glucocorticoid-induced osteogenic inhibition. Knockdown of SIRT1 was found to reduce the expression of the osteogenic markers that were increased with NMN treatment. Alizarin red and ALP staining also confirmed the importance of SIRT1 in the protective effect of NMN in Dex-treated BMSCs. Importantly, SIRT1 knockdown was able to reduce the protein expression of PGC-1α improved by NMN treatment in BMSCs exposed to Dex. Together, these results suggest that NMN attenuates Dex-induced osteogenic inhibition by regulating the SIRT1/PGC-1α signaling pathway, and that SIRT1 regulates this process through improving the protein expression of PGC-1α rather than PGC-1α mRNA (Fig. 5).

Figure 5.

NMN alleviates Dex-induced osteogenesis by regulating the SIRT1/PGC-1α signaling pathway. NMN, nicotinamide mononucleotide; Dex, dexamethasone; SIRT1, sirtuin 1; PGC, peroxisome proliferator-activated receptor gamma coactivator.

Song et al (16) reported that NMN could promote osteogenesis in aged bone marrow. However, the effect of NMN in glucocorticoid-induced osteoporosis was unknown. Our work confirmed the effect of NMN in glucocorticoid-induced osteogenic inhibition. Together, these two studies suggest a therapeutic role of NMN in osteoporosis caused by age and glucocorticoids. However, as the present study was performed in vitro, future in vivo studies will be required to validate the findings.

In conclusion, the results of the present study show that Dex is capable of inhibiting the differentiation and mineralization of BMSCs. Moreover, NMN can alleviate Dex-induced osteogenic inhibition by regulating SIRT1/PGC-1α expression. These findings provide a novel mechanism to improve the understanding of glucocorticoid-induced osteogenic inhibition, and indicate that NMN may be a potential therapeutic target.

Supplementary Material

Supporting Data

Acknowledgements

The authors would like to thank Professor Yan Jiang (The Second Affiliated Hospital of Nanchang University) for provided suggestions regarding experimental design and article writing.

Funding

No funding was received.

Availability of data and materials

All data generated or analyzed during the present study are included in this published article.

Authors' contributions

RH performed the experiments and collected the data. JT designed the study, analyzed the data and drafted the manuscript. All authors read and approved the final manuscript.

Ethics approval and consent to participate

Not applicable.

Patient consent for publication

Not applicable.

Competing interests

The authors declare that they have no competing interests.

References

1 

Baccaro LF, Conde DM, Costa-Paiva L and Pinto-Neto AM: The epidemiology and management of postmenopausal osteoporosis: A viewpoint from Brazil. Clin Interv Aging. 10:583–591. 2015. View Article : Google Scholar : PubMed/NCBI

2 

Chen Q, Shou P, Zhang L, Xu C, Zheng C, Han Y, Li W, Huang Y, Zhang X, Shao C, et al: An osteopontin-integrin interaction plays a critical role in directing adipogenesis and osteogenesis by mesenchymal stem cells. Stem Cells. 32:327–337. 2014. View Article : Google Scholar : PubMed/NCBI

3 

Camacho PM, Petak SM, Binkley N, Clarke BL, Harris ST, Hurley DL, Kleerekoper M, Lewiecki EM, Miller PD, Narula HS, et al: American association of clinical endocrinologists and American college of endocrinology clinical practice guidelines for the diagnosis and treatment of postmenopausal osteoporosis-2016-executive summary. Endocr Pract. 22:1111–1118. 2016. View Article : Google Scholar : PubMed/NCBI

4 

Xu D, Gao Y, Hu N, Wu L and Chen Q: miR-365 ameliorates dexamethasone-induced suppression of osteogenesis in MC3T3-E1 cells by targeting HDAC4. Int J Mol Sci. 18:E9772017. View Article : Google Scholar : PubMed/NCBI

5 

Yuasa M, Yamada T, Taniyama T, Masaoka T, Xuetao W, Yoshii T, Horie M, Yasuda H, Uemura T, Okawa A and Sotome S: Dexamethasone enhances osteogenic differentiation of bone marrow- and muscle-derived stromal cells and augments ectopic bone formation induced by bone morphogenetic protein-2. PLoS One. 10:e01164622015. View Article : Google Scholar : PubMed/NCBI

6 

Fardet L, Petersen I and Nazareth I: Prevalence of long-term oral glucocorticoid prescriptions in the UK over the past 20 years. Rheumatology (Oxford). 50:1982–1990. 2011. View Article : Google Scholar : PubMed/NCBI

7 

Hoes JN, Bultink IE and Lems WF: Management of osteoporosis in rheumatoid arthritis patients. Expert Opin Pharmacother. 16:559–571. 2015. View Article : Google Scholar : PubMed/NCBI

8 

Edens C and Robinson AB: Systemic lupus erythematosus, bone health, and osteoporosis. Curr Opin Endocrinol Diabetes Obes. 22:422–431. 2015. View Article : Google Scholar : PubMed/NCBI

9 

Monadi M, Javadian Y, Cheraghi M, Heidari B and Amiri M: Impact of treatment with inhaled corticosteroids on bone mineral density of patients with asthma: Related with age. Osteoporos Int. 26:2013–2018. 2015. View Article : Google Scholar : PubMed/NCBI

10 

Caramori G, Ruggeri P, Arpinelli F, Salvi L and Girbino G: Long-term use of inhaled glucocorticoids in patients with stable chronic obstructive pulmonary disease and risk of bone fractures: A narrative review of the literature. Int J Chron Obstruct Pulmon Dis. 14:1085–1097. 2019. View Article : Google Scholar : PubMed/NCBI

11 

Krela-Kaźmierczak I, Szymczak A, Łykowska-Szuber L, Eder P and Linke K: Osteoporosis in gastrointestinal diseases. Adv Clin Exp Med. 25:185–190. 2016. View Article : Google Scholar : PubMed/NCBI

12 

Kitazaki S, Mitsuyama K, Masuda J, Harada K, Yamasaki H, Kuwaki K, Takedatsu H, Sugiyama G, Tsuruta O and Sata M: Clinical trial: Comparison of alendronate and alfacalcidol in glucocorticoid-associated osteoporosis in patients with ulcerative colitis. Aliment Pharmacol Ther. 29:424–430. 2009. View Article : Google Scholar : PubMed/NCBI

13 

Li J, Zhang N, Huang X, Xu J, Fernandes JC, Dai K and Zhang X: Dexamethasone shifts bone marrow stromal cells from osteoblasts to adipocytes by C/EBPalpha promoter methylation. Cell Death Dis. 4:e8322013. View Article : Google Scholar : PubMed/NCBI

14 

Sosa M and Gomez de Tejada MJ: Glucocorticoid-Induced osteoporosis. N Engl J Med. 380:1378–1379. 2019. View Article : Google Scholar : PubMed/NCBI

15 

Wang X, Hu X, Yang Y, Takata T and Sakurai T: Nicotinamide mononucleotide protects against β-amyloid oligomer-induced cognitive impairment and neuronal death. Brain Res. 1643:1–9. 2016. View Article : Google Scholar : PubMed/NCBI

16 

Song J, Li J, Yang F, Ning G, Zhen L, Wu L, Zheng Y, Zhang Q, Lin D, Xie C and Peng L: Nicotinamide mononucleotide promotes osteogenesis and reduces adipogenesis by regulating mesenchymal stromal cells via the SIRT1 pathway in aged bone marrow. Cell Death Dis. 10:3362019. View Article : Google Scholar : PubMed/NCBI

17 

Signer RA and Morrison SJ: Mechanisms that regulate stem cell aging and life span. Cell Stem Cell. 12:152–165. 2013. View Article : Google Scholar : PubMed/NCBI

18 

Frye RA: Characterization of five human cDNAs with homology to the yeast SIR2 gene: Sir2-like proteins (sirtuins) metabolize NAD and may have protein ADP-ribosyltransferase activity. Biochem Biophys Res Commun. 260:273–279. 1999. View Article : Google Scholar : PubMed/NCBI

19 

Sherman JM, Stone EM, Freeman-Cook LL, Brachmann CB, Boeke JD and Pillus L: The conserved core of a human SIR2 homologue functions in yeast silencing. Mol Biol Cell. 10:3045–3059. 1999. View Article : Google Scholar : PubMed/NCBI

20 

Liang F, Kume S and Koya D: SIRT1 and insulin resistance. Nat Rev Endocrinol. 5:367–373. 2009. View Article : Google Scholar : PubMed/NCBI

21 

Chua KF, Mostoslavsky R, Lombard DB, Pang WW, Saito S, Franco S, Kaushal D, Cheng HL, Fischer MR, Stokes N, et al: Mammalian SIRT1 limits replicative life span in response to chronic genotoxic stress. Cell Metab. 2:67–76. 2005. View Article : Google Scholar : PubMed/NCBI

22 

Haigis MC and Guarente LP: Mammalian sirtuins-emerging roles in physiology, aging, and calorie restriction. Genes Dev. 20:2913–2921. 2006. View Article : Google Scholar : PubMed/NCBI

23 

Leibiger IB and Berggren PO: Sirt1: A metabolic master switch that modulates lifespan. Nat Med. 12:34–36; discussion 36. 2006. View Article : Google Scholar : PubMed/NCBI

24 

Lee HW, Suh JH, Kim AY, Lee YS, Park SY and Kim JB: Histone deacetylase 1-mediated histone modification regulates osteoblast differentiation. Mol Endocrinol. 20:2432–2443. 2006. View Article : Google Scholar : PubMed/NCBI

25 

Cohen-Kfir E, Artsi H, Levin A, Abramowitz E, Bajayo A, Gurt I, Zhong L, D'Urso A, Toiber D, Mostoslavsky R and Dresner-Pollak R: Sirt1 is a regulator of bone mass and a repressor of Sost encoding for sclerostin, a bone formation inhibitor. Endocrinology. 152:4514–4524. 2011. View Article : Google Scholar : PubMed/NCBI

26 

Iyer S, Han L, Bartell SM, Kim HN, Gubrij I, de Cabo R, O'Brien CA, Manolagas SC and Almeida M: Sirtuin1 (Sirt1) promotes cortical bone formation by preventing beta-catenin sequestration by FoxO transcription factors in osteoblast progenitors. J Biol Chem. 289:24069–24078. 2014. View Article : Google Scholar : PubMed/NCBI

27 

Sun W, Qiao W, Zhou B, Hu Z, Yan Q, Wu J, Wang R, Zhang Q and Miao D: Overexpression of Sirt1 in mesenchymal stem cells protects against bone loss in mice by FOXO3a deacetylation and oxidative stress inhibition. Metabolism. 88:61–71. 2018. View Article : Google Scholar : PubMed/NCBI

28 

Yu W, Zhu C, Xu W, Jiang L and Jiang S: Neuropeptide Y1 receptor regulates glucocorticoid-induced inhibition of osteoblast differentiation in murine MC3T3-E1 cells via ERK signaling. Int J Mol Sci. 17:E21502016. View Article : Google Scholar : PubMed/NCBI

29 

Livak KJ and Schmittgen TD: Analysis of relative gene expression data using real-time quantitative PCR and the 2(-Delta Delta C(T)) method. Methods. 25:402–408. 2001. View Article : Google Scholar : PubMed/NCBI

30 

Tang Z, Hu B, Zang F, Wang J, Zhang X and Chen H: Nrf2 drives oxidative stress-induced autophagy in nucleus pulposus cells via a Keap1/Nrf2/p62 feedback loop to protect intervertebral disc from degeneration. Cell Death Dis. 10:5102019. View Article : Google Scholar : PubMed/NCBI

31 

Shi GX, Zheng XF, Zhu C, Li B, Wang YR, Jiang SD and Jiang LS: Evidence of the role of R-Spondin 1 and its receptor Lgr4 in the transmission of mechanical stimuli to biological signals for bone formation. Int J Mol Sci. 18:E5642017. View Article : Google Scholar : PubMed/NCBI

32 

Lane NE: Glucocorticoid-Induced osteoporosis: New insights into the pathophysiology and treatments. Curr Osteoporos Rep. 17:1–7. 2019. View Article : Google Scholar : PubMed/NCBI

33 

Ohnaka K, Tanabe M, Kawate H, Nawata H and Takayanagi R: Glucocorticoid suppresses the canonical Wnt signal in cultured human osteoblasts. Biochem Biophys Res Commun. 329:177–181. 2005. View Article : Google Scholar : PubMed/NCBI

34 

Briot K and Roux C: Glucocorticoid-induced osteoporosis. RMD Open. 1:e0000142015. View Article : Google Scholar : PubMed/NCBI

35 

Nogueiras R, Habegger KM, Chaudhary N, Finan B, Banks AS, Dietrich MO, Horvath TL, Sinclair DA, Pfluger PT and Tschöp MH: Sirtuin 1 and sirtuin 3: Physiological modulators of metabolism. Physiol Rev. 92:1479–1514. 2012. View Article : Google Scholar : PubMed/NCBI

36 

Jung HY, Lee D, Ryu HG, Choi BH, Go Y, Lee N, Lee D, Son HG, Jeon J, Kim SH, et al: Myricetin improves endurance capacity and mitochondrial density by activating SIRT1 and PGC-1α. Sci Rep. 7:62372017. View Article : Google Scholar : PubMed/NCBI

37 

Henneicke H, Gasparini SJ, Brennan-Speranza TC, Zhou H and Seibel MJ: Glucocorticoids and bone: Local effects and systemic implications. Trends Endocrinol Metab. 25:197–211. 2014. View Article : Google Scholar : PubMed/NCBI

38 

Canalis E, Mazziotti G, Giustina A and Bilezikian JP: Glucocorticoid-induced osteoporosis: Pathophysiology and therapy. Osteoporos Int. 18:1319–1328. 2007. View Article : Google Scholar : PubMed/NCBI

39 

Infante A and Rodriguez CI: Osteogenesis and aging: Lessons from mesenchymal stem cells. Stem Cell Res Ther. 9:2442018. View Article : Google Scholar : PubMed/NCBI

40 

Chen TL: Inhibition of growth and differentiation of osteoprogenitors in mouse bone marrow stromal cell cultures by increased donor age and glucocorticoid treatment. Bone. 35:83–95. 2004. View Article : Google Scholar : PubMed/NCBI

41 

Li Y, He J, He X, Li Y and Lindgren U: Nampt expression increases during osteogenic differentiation of multi- and omnipotent progenitors. Biochem Biophys Res Commun. 434:117–123. 2013. View Article : Google Scholar : PubMed/NCBI

42 

Liang H, Gao J, Zhang C, Li C and Wang Q, Fan J, Wu Z and Wang Q: Nicotinamide mononucleotide alleviates Aluminum induced bone loss by inhibiting the TXNIP-NLRP3 inflammasome. Toxicol Appl Pharmacol. 362:20–27. 2019. View Article : Google Scholar : PubMed/NCBI

43 

Qu H, Li T, Jin H, Zhang S and He B: Silent mating type information regulation 2 homolog (SIRT1) influences osteogenic proliferation and differentiation of MC3T3-E1 cells via regulation of miR-132-3p. Med Sci Monit. 25:2289–2295. 2019. View Article : Google Scholar : PubMed/NCBI

44 

Wang H, Hu Z, Wu J, Mei Y, Zhang Q, Zhang H, Miao D and Sun W: Sirt1 promotes osteogenic differentiation and increases alveolar bone mass via Bmi1 activation in mice. J Bone Miner Res. 34:1169–1181. 2019. View Article : Google Scholar : PubMed/NCBI

45 

Zainabadi K: Drugs targeting SIRT1, a new generation of therapeutics for osteoporosis and other bone related disorders? Pharmacol Res. 143:97–105. 2019. View Article : Google Scholar : PubMed/NCBI

46 

Hassan B, Baroukh B, Llorens A, Lesieur J, Ribbes S, Chaussain C, Saffar JL and Gosset M: NAMPT expression in osteoblasts controls osteoclast recruitment in alveolar bone remodeling. J Cell Physiol. 233:7402–7414. 2018. View Article : Google Scholar : PubMed/NCBI

47 

Mills KF, Yoshida S, Stein LR, Grozio A, Kubota S, Sasaki Y, Redpath P, Migaud ME, Apte RS, Uchida K, et al: Long-term administration of nicotinamide mononucleotide mitigates age-associated physiological decline in mice. Cell Metab. 24:795–806. 2016. View Article : Google Scholar : PubMed/NCBI

48 

Baek JM, Ahn SJ, Cheon YH, Lee MS, Oh J and Kim JY: Nicotinamide phosphoribosyltransferase inhibits receptor activator of nuclear factor-kB ligand-induced osteoclast differentiation in vitro. Mol Med Rep. 15:784–792. 2017. View Article : Google Scholar : PubMed/NCBI

49 

Abed É, Couchourel D, Delalandre A, Duval N, Pelletier JP, Martel-Pelletier J and Lajeunesse D: Low sirtuin 1 levels in human osteoarthritis subchondral osteoblasts lead to abnormal sclerostin expression which decreases Wnt/β-catenin activity. Bone. 59:28–36. 2014. View Article : Google Scholar : PubMed/NCBI

Related Articles

  • Abstract
  • View
  • Download
  • Twitter
Copy and paste a formatted citation
Spandidos Publications style
Huang RX and Tao J: Nicotinamide mononucleotide attenuates glucocorticoid‑induced osteogenic inhibition by regulating the SIRT1/PGC‑1α signaling pathway. Mol Med Rep 22: 145-154, 2020.
APA
Huang, R., & Tao, J. (2020). Nicotinamide mononucleotide attenuates glucocorticoid‑induced osteogenic inhibition by regulating the SIRT1/PGC‑1α signaling pathway. Molecular Medicine Reports, 22, 145-154. https://doi.org/10.3892/mmr.2020.11116
MLA
Huang, R., Tao, J."Nicotinamide mononucleotide attenuates glucocorticoid‑induced osteogenic inhibition by regulating the SIRT1/PGC‑1α signaling pathway". Molecular Medicine Reports 22.1 (2020): 145-154.
Chicago
Huang, R., Tao, J."Nicotinamide mononucleotide attenuates glucocorticoid‑induced osteogenic inhibition by regulating the SIRT1/PGC‑1α signaling pathway". Molecular Medicine Reports 22, no. 1 (2020): 145-154. https://doi.org/10.3892/mmr.2020.11116
Copy and paste a formatted citation
x
Spandidos Publications style
Huang RX and Tao J: Nicotinamide mononucleotide attenuates glucocorticoid‑induced osteogenic inhibition by regulating the SIRT1/PGC‑1α signaling pathway. Mol Med Rep 22: 145-154, 2020.
APA
Huang, R., & Tao, J. (2020). Nicotinamide mononucleotide attenuates glucocorticoid‑induced osteogenic inhibition by regulating the SIRT1/PGC‑1α signaling pathway. Molecular Medicine Reports, 22, 145-154. https://doi.org/10.3892/mmr.2020.11116
MLA
Huang, R., Tao, J."Nicotinamide mononucleotide attenuates glucocorticoid‑induced osteogenic inhibition by regulating the SIRT1/PGC‑1α signaling pathway". Molecular Medicine Reports 22.1 (2020): 145-154.
Chicago
Huang, R., Tao, J."Nicotinamide mononucleotide attenuates glucocorticoid‑induced osteogenic inhibition by regulating the SIRT1/PGC‑1α signaling pathway". Molecular Medicine Reports 22, no. 1 (2020): 145-154. https://doi.org/10.3892/mmr.2020.11116
Follow us
  • Twitter
  • LinkedIn
  • Facebook
About
  • Spandidos Publications
  • Careers
  • Cookie Policy
  • Privacy Policy
How can we help?
  • Help
  • Live Chat
  • Contact
  • Email to our Support Team