Spandidos Publications Logo
  • About
    • About Spandidos
    • Aims and Scopes
    • Abstracting and Indexing
    • Editorial Policies
    • Reprints and Permissions
    • Job Opportunities
    • Terms and Conditions
    • Contact
  • Journals
    • All Journals
    • Oncology Letters
      • Oncology Letters
      • Information for Authors
      • Editorial Policies
      • Editorial Board
      • Aims and Scope
      • Abstracting and Indexing
      • Bibliographic Information
      • Archive
    • International Journal of Oncology
      • International Journal of Oncology
      • Information for Authors
      • Editorial Policies
      • Editorial Board
      • Aims and Scope
      • Abstracting and Indexing
      • Bibliographic Information
      • Archive
    • Molecular and Clinical Oncology
      • Molecular and Clinical Oncology
      • Information for Authors
      • Editorial Policies
      • Editorial Board
      • Aims and Scope
      • Abstracting and Indexing
      • Bibliographic Information
      • Archive
    • Experimental and Therapeutic Medicine
      • Experimental and Therapeutic Medicine
      • Information for Authors
      • Editorial Policies
      • Editorial Board
      • Aims and Scope
      • Abstracting and Indexing
      • Bibliographic Information
      • Archive
    • International Journal of Molecular Medicine
      • International Journal of Molecular Medicine
      • Information for Authors
      • Editorial Policies
      • Editorial Board
      • Aims and Scope
      • Abstracting and Indexing
      • Bibliographic Information
      • Archive
    • Biomedical Reports
      • Biomedical Reports
      • Information for Authors
      • Editorial Policies
      • Editorial Board
      • Aims and Scope
      • Abstracting and Indexing
      • Bibliographic Information
      • Archive
    • Oncology Reports
      • Oncology Reports
      • Information for Authors
      • Editorial Policies
      • Editorial Board
      • Aims and Scope
      • Abstracting and Indexing
      • Bibliographic Information
      • Archive
    • Molecular Medicine Reports
      • Molecular Medicine Reports
      • Information for Authors
      • Editorial Policies
      • Editorial Board
      • Aims and Scope
      • Abstracting and Indexing
      • Bibliographic Information
      • Archive
    • World Academy of Sciences Journal
      • World Academy of Sciences Journal
      • Information for Authors
      • Editorial Policies
      • Editorial Board
      • Aims and Scope
      • Abstracting and Indexing
      • Bibliographic Information
      • Archive
    • International Journal of Functional Nutrition
      • International Journal of Functional Nutrition
      • Information for Authors
      • Editorial Policies
      • Editorial Board
      • Aims and Scope
      • Abstracting and Indexing
      • Bibliographic Information
      • Archive
    • International Journal of Epigenetics
      • International Journal of Epigenetics
      • Information for Authors
      • Editorial Policies
      • Editorial Board
      • Aims and Scope
      • Abstracting and Indexing
      • Bibliographic Information
      • Archive
    • Medicine International
      • Medicine International
      • Information for Authors
      • Editorial Policies
      • Editorial Board
      • Aims and Scope
      • Abstracting and Indexing
      • Bibliographic Information
      • Archive
  • Articles
  • Information
    • Information for Authors
    • Information for Reviewers
    • Information for Librarians
    • Information for Advertisers
    • Conferences
  • Language Editing
Spandidos Publications Logo
  • About
    • About Spandidos
    • Aims and Scopes
    • Abstracting and Indexing
    • Editorial Policies
    • Reprints and Permissions
    • Job Opportunities
    • Terms and Conditions
    • Contact
  • Journals
    • All Journals
    • Biomedical Reports
      • Information for Authors
      • Editorial Policies
      • Editorial Board
      • Aims and Scope
      • Abstracting and Indexing
      • Bibliographic Information
      • Archive
    • Experimental and Therapeutic Medicine
      • Information for Authors
      • Editorial Policies
      • Editorial Board
      • Aims and Scope
      • Abstracting and Indexing
      • Bibliographic Information
      • Archive
    • International Journal of Epigenetics
      • Information for Authors
      • Editorial Policies
      • Editorial Board
      • Aims and Scope
      • Abstracting and Indexing
      • Bibliographic Information
      • Archive
    • International Journal of Functional Nutrition
      • Information for Authors
      • Editorial Policies
      • Editorial Board
      • Aims and Scope
      • Abstracting and Indexing
      • Bibliographic Information
      • Archive
    • International Journal of Molecular Medicine
      • Information for Authors
      • Editorial Policies
      • Editorial Board
      • Aims and Scope
      • Abstracting and Indexing
      • Bibliographic Information
      • Archive
    • International Journal of Oncology
      • Information for Authors
      • Editorial Policies
      • Editorial Board
      • Aims and Scope
      • Abstracting and Indexing
      • Bibliographic Information
      • Archive
    • Medicine International
      • Information for Authors
      • Editorial Policies
      • Editorial Board
      • Aims and Scope
      • Abstracting and Indexing
      • Bibliographic Information
      • Archive
    • Molecular and Clinical Oncology
      • Information for Authors
      • Editorial Policies
      • Editorial Board
      • Aims and Scope
      • Abstracting and Indexing
      • Bibliographic Information
      • Archive
    • Molecular Medicine Reports
      • Information for Authors
      • Editorial Policies
      • Editorial Board
      • Aims and Scope
      • Abstracting and Indexing
      • Bibliographic Information
      • Archive
    • Oncology Letters
      • Information for Authors
      • Editorial Policies
      • Editorial Board
      • Aims and Scope
      • Abstracting and Indexing
      • Bibliographic Information
      • Archive
    • Oncology Reports
      • Information for Authors
      • Editorial Policies
      • Editorial Board
      • Aims and Scope
      • Abstracting and Indexing
      • Bibliographic Information
      • Archive
    • World Academy of Sciences Journal
      • Information for Authors
      • Editorial Policies
      • Editorial Board
      • Aims and Scope
      • Abstracting and Indexing
      • Bibliographic Information
      • Archive
  • Articles
  • Information
    • For Authors
    • For Reviewers
    • For Librarians
    • For Advertisers
    • Conferences
  • Language Editing
Login Register Submit
  • This site uses cookies
  • You can change your cookie settings at any time by following the instructions in our Cookie Policy. To find out more, you may read our Privacy Policy.

    I agree
Search articles by DOI, keyword, author or affiliation
Search
Advanced Search
presentation
Oncology Letters
Join Editorial Board Propose a Special Issue
Print ISSN: 1792-1074 Online ISSN: 1792-1082
Journal Cover
June-2018 Volume 15 Issue 6

Full Size Image

Sign up for eToc alerts
Recommend to Library

Journals

International Journal of Molecular Medicine

International Journal of Molecular Medicine

International Journal of Molecular Medicine is an international journal devoted to molecular mechanisms of human disease.

International Journal of Oncology

International Journal of Oncology

International Journal of Oncology is an international journal devoted to oncology research and cancer treatment.

Molecular Medicine Reports

Molecular Medicine Reports

Covers molecular medicine topics such as pharmacology, pathology, genetics, neuroscience, infectious diseases, molecular cardiology, and molecular surgery.

Oncology Reports

Oncology Reports

Oncology Reports is an international journal devoted to fundamental and applied research in Oncology.

Experimental and Therapeutic Medicine

Experimental and Therapeutic Medicine

Experimental and Therapeutic Medicine is an international journal devoted to laboratory and clinical medicine.

Oncology Letters

Oncology Letters

Oncology Letters is an international journal devoted to Experimental and Clinical Oncology.

Biomedical Reports

Biomedical Reports

Explores a wide range of biological and medical fields, including pharmacology, genetics, microbiology, neuroscience, and molecular cardiology.

Molecular and Clinical Oncology

Molecular and Clinical Oncology

International journal addressing all aspects of oncology research, from tumorigenesis and oncogenes to chemotherapy and metastasis.

World Academy of Sciences Journal

World Academy of Sciences Journal

Multidisciplinary open-access journal spanning biochemistry, genetics, neuroscience, environmental health, and synthetic biology.

International Journal of Functional Nutrition

International Journal of Functional Nutrition

Open-access journal combining biochemistry, pharmacology, immunology, and genetics to advance health through functional nutrition.

International Journal of Epigenetics

International Journal of Epigenetics

Publishes open-access research on using epigenetics to advance understanding and treatment of human disease.

Medicine International

Medicine International

An International Open Access Journal Devoted to General Medicine.

Journal Cover
June-2018 Volume 15 Issue 6

Full Size Image

Sign up for eToc alerts
Recommend to Library

  • Article
  • Citations
    • Cite This Article
    • Download Citation
    • Create Citation Alert
    • Remove Citation Alert
    • Cited By
  • Similar Articles
    • Related Articles (in Spandidos Publications)
    • Similar Articles (Google Scholar)
    • Similar Articles (PubMed)
  • Download PDF
  • Download XML
  • View XML
Article Open Access

Mitoxantrone induces apoptosis in osteosarcoma cells through regulation of the Akt/FOXO3 pathway

  • Authors:
    • See‑Hyoung Park
    • Jongsung Lee
    • Mi‑Ae Kang
    • Kyu Yun Jang
    • Jung Ryul Kim
  • View Affiliations / Copyright

    Affiliations: Department of Bio and Chemical Engineering, Hongik University, Sejong, Chungcheong 30016, Republic of Korea, Department of Genetic Engineering, Sungkyunkwan University, Suwon, Gyeonggi 16419, Republic of Korea, Department of Life Science, Gachon University, Seongnam, Gyeonggi 13120, Republic of Korea, Department of Pathology, Chonbuk National University Medical School, Research Institute of Clinical Medicine of Chonbuk National University‑Biomedical Research Institute of Chonbuk National University Hospital and Research Institute for Endocrine Sciences, Jeonju, Jeollabuk 54896, Republic of Korea, Department of Orthopedic Surgery, Chonbuk National University Medical School, Research Institute of Clinical Medicine of Chonbuk National University‑Biomedical Research Institute of Chonbuk National University Hospital and Research Institute for Endocrine Sciences, Jeonju, Jeollabuk 54896, Republic of Korea
    Copyright: © Park et al. This is an open access article distributed under the terms of Creative Commons Attribution License.
  • Pages: 9687-9696
    |
    Published online on: April 20, 2018
       https://doi.org/10.3892/ol.2018.8547
  • Expand metrics +
Metrics: Total Views: 0 (Spandidos Publications: | PMC Statistics: )
Metrics: Total PDF Downloads: 0 (Spandidos Publications: | PMC Statistics: )
Cited By (CrossRef): 0 citations Loading Articles...

This article is mentioned in:



Abstract

The outcome of chemotherapy for osteosarcoma have improved during the past decade and more patients have access to combination chemotherapy, but there has been no significant clinical progress in the patient survival rate. Recently, forkhead‑box O3 (FOXO3) was identified as a pivotal transcription factor responsible for the transcriptional regulation of genes associated with suppression of cancer. The purpose of the present study was to screen small chemicals activating FOXO3 and elucidate their underlying mechanism. Using a drug discovery platform based on the phosphorylation status of FOXO3 in osteosarcoma cells, mitoxantrone (MTZ), a type of DNA‑damaging agent, was selected as a possible FOXO3 activator from the food and drug administration‑approved drug library. MTZ treatments significantly inhibited the phosphorylation level of Akt‑pS473 and caused nuclear localization of FOXO3 in osteosarcoma cells. MTZ treatment inhibited proliferation in osteosarcoma cells in vitro, whereas silencing FOXO3 potently attenuates MTZ‑mediated apoptosis in osteosarcoma cells. Taken together, the results indicated that MTZ induces apoptosis in osteosarcoma cells through an Akt/FOXO3‑dependent mechanism.

Introduction

In 2014, osteosarcoma was among the 10 most common cancers in children and teenagers in the USA; about half of the 800 patients with osteosarcoma diagnosed annually are children and teenagers (1). The long bones in the legs and arms are the most common sites of osteosarcoma (2). Metastasis of osteosarcoma is determined in >30% of patients who received only surgical treatment (3). The lung is the most common metastasis organ for osteosarcoma (3). According to a recent study, the probability of successful treatment for non-metastatic osteosarcoma is around 70%; however, following metastasis of osteosarcoma cells to other organs, the treatment success rate may decrease by half, down to as low as 20% (4). The survival rate of patients with osteosarcoma treated with the combined chemotherapy of cisplatin, doxorubicin and high-dose methotrexate is ~70%, demonstrating the potential of this chemotherapeutic regimen (5). However, there is still room for improvement, and the side effects of current chemotherapy should be reduced; therefore, research focusing on safer and more effective therapeutic options is urgently required.

Forkhead-box O3 (FOXO3) is a isomer of the FOX gene family (6). FOXO3 is a tumor-suppressive transcriptional factor that controls various cellular processes, including cell cycle arrest, apoptosis and tumor suppression, in various kinds of cancer (7,8). FOXO3 is regulated via phosphorylation of specific serine/threonine residues by oncogenic kinases in cancer cells (9). It has been reported that Akt phosphorylates specific serine/threonine residues (Thr32, Ser253 and Ser315) on FOXO3, leading to the degradation of FOXO3 following translocation from the nucleus to the cytoplasm (10). Translocation of FOXO3 into the cytoplasm inhibits its tumor suppressive transcriptional activity, which results in tumor development and progression (11,12). Notably, numerous clinical studies using tissue microarrays (TMAs) to characterize the association between the nuclear localization or expression levels of FOXO3 and the survival rates of patients with ovarian cancer have revealed that FOXO3 is a good prognostic biomarker (13,14); thus, FOXO3 activation in cancer cells may provide a promising strategy for developing anti-cancer therapeutic drugs.

Mitoxantrone (MTZ; Fig. 1), a synthetic anti-tumor derivative of anthracycline antibiotics, has been used largely for the treatment of tumor types, including leukemia, lymphoma and prostate cancer, as well as multiple sclerosis (15–18). MTZ is known to inhibit topoisomerase II, which prevents the rejoining of DNA strands during the DNA replication step, causing DNA damage by DNA double-strand breakage (19). Consequently, MTZ affects the cell cycle and induces apoptosis in cancer cells (20). In the present study, the potential of MTZ as an anti-cancer therapeutic option for treating osteosarcoma was demonstrated by indicating the underlying mechanism.

Figure 1.

Chemical structure of MTZ. MTZ is an anthraquinone-based anti-cancer agent. MTZ, mitoxantrone.

To develop a novel therapy against osteosarcoma, MTZ was selected as a FOXO3 activator in osteosarcoma cells by applying drug repositioning and investigating the anti-cancer activity and underlying mechanisms of MTZ. Drug repositioning refers to the application of previously clinically-used drugs against a specific disease, then used for another disease by evaluating novel drug activity, which saves time and cost for drug development (21). Based on the data, it was indicated that MTZ treatment in osteosarcoma cells induces apoptosis through FOXO3 upregulation, which increases pro-apoptotic genes but decreases cell survival genes. FOXO3 is a promising candidate for the development of osteosarcoma therapy, as these therapies may sensitize osteosarcoma cells to FOXO3-mediated apoptosis and suppress tumorigenesis.

Materials and methods

Cell culture

U2OS (p53 wild) and MG63 (p53 null) cells (American Type Culture Collection, Manassas, VA, USA) were maintained in Dulbecco's modified Eagle's media with 10% fetal bovine serum (FBS) and 1% streptomycin/penicillin (Gibco; Thermo Fisher Scientific, Inc., Waltham, MA, USA) at 37°C in a humidified incubator containing 5% CO2 in air. Both cell lines were used at passages 4–10 for all experiments.

Chemical reagents and antibodies

Mouse anti-β-actin antibody (cat. no. A5441), MTZ (cat. no. M6545) and the following chemicals and solvents, dimethyl sulfoxide (DMSO), glycerol, glycine, sodium chloride, Trizma base and Tween20, were purchased from Sigma-Aldrich (Merck KGaA, Darmstadt, Germany). Mouse anti-poly(ADP-ribose) polymerase(PARP)1 (cat. no. sc-8007), rabbit anti-FOXO3 (cat. no. sc-11351), mouse anti-Lamin B1 (cat. no. sc-56145) and mouse anti-GAPDH antibodies (cat. no. sc-32233) were purchased from Santa Cruz Biotechnology, Inc. (Dallas, TX, USA). Rabbit anti-pAkt (cat. no. 9271), rabbit anti-Akt (cat. no. 4691), rabbit anti-cleaved PARP1 (cat. no. 9541), rabbit anti-cleaved Caspase-3 (cat. no. 9664), rabbit anti-Bax (cat. no. 5023), rabbit anti-Bim (cat. no. 2933), rabbit anti-Bcl2 (cat. no. 2872) and rabbit anti-p27 antibodies (cat. no. 3686) were purchased from Cell Signaling Technology, Inc. (Danvers, MA, USA). Goat anti-rabbit (cat. no. 111-035-003) and goat anti-mouse (cat. no. 115-035-003) horseradish peroxidase-conjugated IgG were obtained from Jackson ImmunoResearch Laboratories, Inc. (West Grove, PA, USA). Enhanced chemiluminescence (ECL) reagents were obtained from GenDEPOT (Barker, TX, USA).

WST-1 assay

Cells (1×103) were seeded in each well of a 96-well plate and incubated for 18 h at 37°C in a humidified incubator containing 5% CO2 in air. Following incubation, cells were treated with DMSO (0.1%) as a control vehicle and 0, 0.1, 0.2, 0.5, 0.8, and 1 µM indicated concentration of MTZ for 72 h at 37°C. Following this, 20 µl WST-1 solution (DoGenBio, Seoul, Korea) was added to each well for 4 h. The visible absorbance at 460 nm for each well was then quantified using a microplate reader. The assay was repeated 3 times.

Colony formation assay

Cells (0.5×103) were seeded in 6 cm dishes and incubated for 18 h at 37°C in a humidified incubator containing 5% CO2 in air. Following incubation, cells were treated with DMSO (0.1%) as a control vehicle or the indicated concentration of MTZ for 7 days. The colonies were washed twice with PBS, fixed with 3.7% paraformaldehyde and stained with 1% crystal violet solution in distilled water at room temperature for 15 min. Images were captured using the Chemi-doc detection system (Bio-Rad Laboratoried, Hercules, CA, USA). The assay was repeated 3 times.

Western blot analysis

Cells were washed 3 times with PBS and lysed in lysis buffer (50 mM Tris-HCl, 150 mM NaCl, 2 mM EDTA, 1% Triton X-100 and 0.1% SDS; pH 8.0) with protease and phosphatase inhibitors (Sigma-Aldrich; Merck KGaA, Darmstadt, Germany). Cell lysates were centrifuged (10,000 × g at 4°C for 10 min). The protein concentration was measured using a Bradford protein determination assay (Bio-Rad Laboratories) and 20 µg protein was loaded per the lane. Proteins were separated on 10% SDS-PAGE gels and blotted onto nitrocellulose membranes (Bio-Rad Laboratories, Inc., Hercules, CA, USA). The membranes were blocked in 3% non-fat dry milk for 1 h at room temperature and probed with primary antibodies for FOXO3, pAkt, Akt, p27, LaminB1, GAPDH, cleaved caspase3, Bim (EL), Bax, Bcl2, and β-actin. All antibodies were diluted at 1:1,000 and incubated for 1 h at room temperature. Membranes were then probed with HRP-tagged goat anti-mouse or anti-rabbit IgG antibodies, diluted at 1:15,000 and 1:5,000 respectively, for 1 h at room temperature. Chemiluminescence was detected using ECL.

Cell-based enzyme-linked immunosorbent assay (ELISA)

U2OS cells [2×104/well in 100 µl DMEM (Gibco; Thermo Fisher Scientific, Inc.)] were seeded into 96-well plates and incubated at 37°C for 18 h in a CO2 incubator. Cells in each well were treated separately with DMSO (negative control), LY294002 (Sigma-Aldrich; Merck KGaA) or Wortmannin (positive control; Sigma-Aldrich; Merck KGaA), and small-molecule compounds (20 µM/ml final conc.; http://www.enzolifesciences.com/BML-2843/screen-well-fda-approved-drug-library-v2/) from the FDA-Approved Drug Library (Enzo Life Sciences, Inc., Farmingdale, NY, USA) (totaling 640 drugs) at 37°C and 5% CO2 for 24 h. Then, cells were fixed and quenched by adding 100 µl 4% formaldehyde (in PBS) at room temperature for 15 min and 100 µl 0.6% H2O2 (in PBS) at room temperature for 15 min. To determine the level of the phosphorylated-FOXO3-S318/321 in these cells, ELISA was performed by treating cells with 100 µl blocking buffer [5% bovine serum albumin (BSA) in Tris-buffered saline with 0.1% Tween-20 (TBST)] at room temperature for 1 h. Subsequent to washing the cells with TBST 3 times, cells were treated with 100 µl primary antibody against phospho-FOXO3-S318/321 (9465; 1:250 dilution in TBST containing 2% BSA; Cell Signaling Technology, Inc.) at 4°C overnight. Subsequent to washing, cells with TBST three times were treated with 100 µl anti-rabbit IgG horseradish peroxidase-conjugated secondary antibody (1:1,000 dilution in TBST containing 2% BSA; Jackson ImmunoResearch Laboratories, Inc.) at room temperature for 2 h. Following washing cells with TBST 3 times, cells were treated with 100 µl 3,3′,5,5′-tetramethylbenzidine peroxidase substrate (Sigma-Aldrich; Merck KGaA) for 15 min at room temperature, followed by adding 50 µl ELISA stop solution (2N H2SO4; Sigma-Aldrich; Merck KGaA). The optical density of each well was measured by reading the microplate using a microplate reader (Molecular Devices, LLC, Sunnyvale, CA, USA) at 450 nm.

Cytoplasmic and nuclear protein fractionation

Cells were washed 3 times with PBS and lysed in cytoplasmic fractional buffer [10 mM 4-(2-hydroxyethyl)-1-piperazineethanesulphonic acid (HEPES), pH 8.0, 50 mM NaCl, 500 mM sucrose, 1 mM EDTA, 0.5 mM spermidine, 0.15 mM spermine, 0.2% Triton X-100, 1 mM dithiothreitol, 2 µM phenylmethylsulfonyl fluoride and 0.15 U/ml aprotinin] at 4°C for 30 min. Cell lysates were centrifuged (10,000 × g at 4°C for 30 min) and the supernatant was collected for the cytoplasmic fraction. The pellet was washed twice with the washing buffer (10 mM HEPES pH 8.0, 50 mM NaCl, 25% glycerol, 0.1 mM EDTA, 0.5 mM spermidine and 0.15 mM spermine) and lysed with nuclear fractional buffer (10 mM HEPES pH 8, 350 mM NaCl, 25% glycerol, 0.1 mM EDTA, 0.5 mM spermidine and 0.15 mM spermine) at 4°C for 30 min. Lysates were centrifuged (10,000 × g at 4°C for 30 min) and the supernatant was collected for the nuclear fraction. All of buffers used in this experiment were prepared in the Park laboratory (Sejong, Korea), based on the previous report (12).

Immunofluorescence analysis

Cells (5×105) were seeded in 6 cm dishes and incubated for 18 h at 37°C in a humidified incubator containing 5% CO2 in air. Following incubation, cells were treated with DMSO (0.1%) as a control vehicle and 1 µM MTZ for 2 h sat 37°C. Cells were fixed with 4% paraformaldehyde solution for 15 min at room temperature, permeabilized with Triton X-100 (0.2%), blocked with bovine serum albumin and incubated with the primary antibody against FOXO3 (diluted, 1,500) at room temperature for 1 h, followed by Alexa 594-conjugated anti-mouse secondary antibody (cat. no. A-11037; Invitrogen; Thermo Fisher Scientific, Inc., Waltham, MA, USA) a room temperature for 1 h. Following counterstaining with DAPI at room temperature for 1 h, fluorescence images were captured with a Zeiss LSM510 confocal microscope at magnification, ×100.

Terminal deoxynucleotidyl-transferase-mediated dUTP nick end labeling (TUNEL) assay

Cells (5×105) were seeded in 6 cm dishes and incubated for 18 h at 37°C in a humidified incubator containing 5% CO2 in air. Following incubation, cells were treated with DMSO (0.1%) as a control vehicle and 0.5 and 1 µM MTZ for 2 h. Cells were fixed with 4% paraformaldehyde solution for 15 min at room temperature and permeabilized with Triton X-100 (0.2%). Apoptosis was determined by enzymatic labeling of DNA strand breaks with a TUNEL assay kit (the DeadEnd Fluorometric TUNEL System; Promega Corporation, Madison, WI, USA), according to the manufacturer's procedures. Fluoroshield Mounting Medium with DAPI (Abcam, Cambridge, UK) was used, and 3 fields of view were imaged using the Olympus CKX53 light microscope (Olympus Corporation, Tokyo, Japan; magnification, ×100).

Annexin V staining analysis

Cells (5×105) were seeded in 6-cm dishes and incubated for 18 h at 37°C in a humidified incubator containing 5% CO2 in air. Following incubation, cells were treated with DMSO (0.1%) as control vehicle and 0.5 and 1 µM MTZ for 2 h. Cells were washed 3 times with PBS, trypsinized with Gibco™ Trypsin-EDTA (0.25%) with Phenol red (Gibco; Thermo Fisher Scientific, Inc.) and resuspended in binding buffer from the Annexin V Apoptosis Detection kit I (BD Pharmingen; BD Biosciences). Cells were analyzed using FACSCalibur (BD Biosciences, Franklin Lakes, NJ, USA) and the data were analyzed by FlowJo (version 10; De Novo Software, Ashland, Oregon, USA). A total of 10,000 events were collected in each run. The percentage of cells that underwent apoptosis was determined using the fluorescein isothiocyanate with propidium iodide from the Annexin V Apoptosis Detection kit I, according to the manufacturer's procedures.

siRNA transfection

Cells (5×105) were seeded in 6-cm dishes and incubated for 18 h at 37ls that humidified incubator containing 5% CO2 in air. Following incubation, cells were transfected with control (GE Healthcare Dharmacon, Inc., Lafayette, CO, USA) or FOXO3 siRNA (GE Healthcare Dharmacon, Inc.) using the ratio of 1 nM siRNA: 3 µl Dharmafect (GE Healthcare Dharmacon, Inc.) in 300 µl serum free media for 6 h at 37°C in a humidified incubator containing 5% CO2 in air. Following this, cell culture media was replaced with the fresh media containing 10% FBS and cells were incubated for 18 h.

Statistical analysis

Data are expressed as the mean ± standard error of three independent experiments. Differences between groups were analyzed with one-way analysis of variance with Tukey's post-hoc test when the variances were equal with SPSS software (version 19.0; IBM Corp., Armonk, NY, USA). All statistical tests were two-sided. P<0.05 was considered to indicate a statistically significant difference.

Results

MTZ induces nuclear localization and activation of FOXO3 in osteosarcoma cells

To identify small molecules that can activate FOXO3 in U2OS cells, a osteosarcoma cell line, a cell-based enzymatic ELISA was performed to screen small molecules that may significantly reduce the phosphorylation of Ser318/321 in FOXO3 (pS318/321 FOXO3), which is usually located in the cytoplasm of cells (10). Various FOXO3 phosphorylation sites have been identified by a number of kinases, and these serve a key role in regulating the cellular location and transcriptional activity of FOXO3. Among these, Ser318 and Ser322 have been investigated by Rena et al (22). They indicated that the phosphorylation of Ser318 by Akt induces the subsequent phosphorylation of Ser322 by casein kinase 1, which is critical for translocation of FOXO3 from the nucleus into the cytosol. In previous studies (11,12,23), attempts were made to develop a novel cell-based ELISA assay system using a phospho-FOXO3 antibody to screen small molecules causing nuclear localization of FOXO3. Following testing various commercially available phospho-FOXO3 antibodies including pThr32 and pSer253, which are possible Akt-phosphorylation sites identified by Brunet et al (10), pSer318/321 FOXO3 antibody was selected as the best antibody for the cell-based ELISA system, due to a larger difference in the readout value being detected between the positive controls (Wortmannin and LY294002) and the negative control. Following screening small molecule drugs from a commercially available food and drug administration (FDA)-approved drug library (SCREEN-WELL® FDA approved drug library V2: BML-2843-0100; Enzo Life Sciences, Inc.), MTZ was focused on (Fig. 1), which indicated a decreased level (>50%) of pS318/321 FOXO3, compared with the DMSO vehicle control in U2OS cells (data not shown).

To demonstrate the mechanism by which MTZ treatment decreases pS318/321 FOXO3 in U2OS cells, nuclear fractional western blot analyses with lysates from U2OS cells previously treated with various doses of MTZ were performed. As depicted in Fig. 2A, MTZ treatment reduced the expression of Akt-pS473 (pS473 Akt) in the cytoplasm, in a dose-dependent manner. In addition, the expression of FOXO3 in the cytoplasm was decreased by MTZ treatment, whilst the expression of FOXO3 in the nucleus was significantly increased by MTZ treatment, in a dose-dependent manner. The expression of the cytoplasmic and nuclear p27 protein was significantly increased by MTZ treatment, in a dose-dependent manner. Additionally, it was confirmed that FOXO3 translocates into the nucleus following MTZ treatment, by carrying out confocal microscopy analysis (Fig. 2B). These results indicated that MTZ may downregulate pS473 Akt, leading to the translocation and activation of the FOXO3 protein from the cytoplasm to the nucleus in osteosarcoma cells.

Figure 2.

Inhibition of pS473 Akt and translocation of FOXO3 protein from the cytoplasm to the nucleus in osteosarcoma cells treated with MTZ. (A) Nuclear fraction western blot analysis results of U2OS cells treated with MTZ (0, 0.25, 0.5 and 1 µM). The levels of the indicated proteins in the cytoplasm and nucleus were analyzed by western blotting using specific antibodies. GAPDH and Lamin B1 were as loading controls. (B) Confocal microscopy results of U2OS and MG63 cells treated with MTZ (1 µM) for 2 h. Following counterstaining with DAPI to indicate the nuclei, fluorescence images were captured with a confocal microscope. Scale bar, 10 µm. Cyto, cytoplasm; nucl, nuclei; FOXO3, forkhead-box O3; MTZ, mitoxantrone.

MTZ suppresses cell survival and promotes apoptosis in osteosarcoma cells

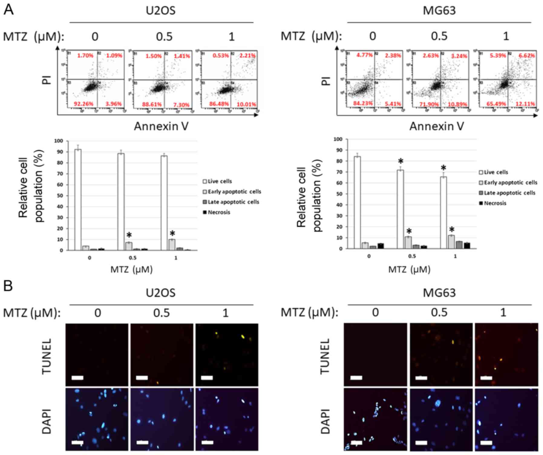
To investigate the anti-cancer activity of MTZ against osteosarcoma cells, U2OS and MG63 osteosarcoma cells were treated with MTZ and growth rate of the cells was measured using the WST-1 and colony formation assays. Cell viability was determined using WST-1 assay, which involved incubating the U2OS and MG63 cells with MTZ (0, 0.1, 0.2, 0.5, 0.8 and 1.0 for 72 h. As depicted in Fig. 3A, MTZ had an inhibitory effect on osteosarcoma cell growth, in a dose-dependent manner. Notably, treatment with 0.5, 0.8 and 1 µM MTZ resulted in a statistically significant (P<0.05) inhibition of cell viability; therefore, based on the data on cell viability/cytotoxicity, it may be concluded that ≥0.5 µM MTZ is the optimal dose for the subsequent experiments. In addition, clonogenic assay results demonstrated that MTZ treatment markedly suppressed the colony-forming ability of osteosarcoma cells (Fig. 3B). Taken together, these results indicated that MTZ displays a potent inhibitory effect on the cell survival/proliferation of osteosarcoma cells. To examine the effect of MTZ on apoptosis in osteosarcoma cells, western blot analyses, TUNEL assays and Annexin V staining analysis were performed. MTZ treatment increased the cleavage of Caspase-3 and PARP1. MTZ treatment also increased the expression of Bax and Bim extra-large (EL) in osteosarcoma cells; however, MTZ treatment decreased the expression of Bcl-2 (Fig. 3C). These results indicated that the mechanism underlying MTZ and its apoptotic activity may be through a Caspase-3-mediated mechanism in osteosarcoma cells, upregulation of the pro-apoptotic Bax and Bim and downregulation of the anti-apoptotic Bcl2. In addition, compared with the DMSO control, MTZ treatment of osteosarcoma cells resulted in an increase in the amount of Annexin V stained cells as well as TUNEL-positive cells, both of which are typical markers of apoptosis (Fig. 4A and B). Thus, the present results indicated that MTZ treatment may induce cellular apoptosis in osteosarcoma cells.

Figure 3.

Anti-cancer effect of MTZ against osteosarcoma cells. (A) Dose-dependent effects of MTZ (0, 0.1, 0.2, 0.5, 0.8 and 1 cancer effect of MTZ against ost following 72 h incubation. The cell viability was determined by WST-1 assay and the relative cell survival rate was calculated by dividing the optical density of each treatment condition by the optical density of the control (DMSO) treatment. The mean of 3 biological replicates is presented and the error bars represent standard error of the mean. *P<0.05. (B) Dose-dependent effect of MTZ (0.5 and 1 µM) on U2OS and MG63 cells following 7 days. Represented images of 3 scanned images are provided. (C) Apoptosis analysis of U2OS cells treated with MTZ and western blotting results of U2OS cells treated with MTZ (0, 0.2, 0.5, and 1 µM) for 48 h. β-actin was used for a gel-loading control. Quantitative data are based on the relative ratio of the indicated protein to β-actin. MTZ, mitoxantrone; EL, extra-large; FOXO3, forkhead-box O3; PARP1, poly(ADP-ribose) polymerase; c, cleaved.

Figure 4.

Annexin V staining and TUNEL analysis in osteosarcoma cells treated with MTZ. (A) Annexin V staining results of U2OS and MG63 cells treated with MTZ (0, 0.5 and 1 µM) for 2 h. The representative images of the three assays are shown. The percentage of living, necrotic, early and late apoptotic cells are presented in each box of the graph. Graphs with quantitative data were based on the relative ratio of early, late, necrotic and live cells. The error bar indicates standard error. *P<0.05. (B) TUNEL assay results of U2OS and MG63 cells treated with MTZ (0, 0.5 and 1 µM) for 2 h. Nuclei were stained with DAPI and yellow cells were considered as apoptotic cells. Scale bar, 50 µm. MTZ, mitoxantrone; TUNEL, terminal deoxynucleotidyl-transferase-mediated dUTP nick end labeling.

Knockdown of FOXO3 decreases MTZ-mediated apoptosis in osteosarcoma cells

To examine the role of FOXO3 in MTZ-induced apoptosis in osteosarcoma cells, FOXO3 expression was knocked down in U2OS cells by transfecting siRNA against FOXO3 or control siRNA. Additionally, western blot analysis of PARP1, Caspase-3, Bax, Bim EL, Bcl2 and FOXO3 was performed. As depicted in Fig. 5, FOXO3 knockdown markedly attenuated Caspase-3 and PARP1 cleavage and reduced the expression levels of Bax and the Bim EL isoform, compared with the control siRNA. However, MTZ treatment decreased the reduced the expression levels of Bcl-2. Thus, the present results indicated that FOXO3 may serve a key role in MTZ-mediated apoptosis in U2OS cells.

Figure 5.

FOXO3 dependent-apoptosis in U2OS cells treated with MTZ. Western blotting results of U2OS cells transfected with control or FOXO3 siRNA and treated with MTZ (0 and 0.5 µM) for 48 h, followed by blotting with specific antibodies as indicated. Graphs with quantitative data were based on the relative ratio of the indicated protein to β-actin. MTZ, mitoxantrone; EL, extra-large; FOXO3, forkhead-box O3; PARP1, poly(ADP-ribose) polymerase; c, cleaved; Co. si, control siRNA; Fo. si, FOXO3 siRNA.

Discussion

Osteosarcoma was demonstrated in 2014 to be the most common malignant tumor type of childhood (1) The incidence of osteosarcoma in young children is >10% (24). There are three types of osteosarcoma, low, middle and high grade osteosarcoma (25). In cases of low-grade osteosarcoma, such as parosteal osteosarcoma, patients have a good prognosis, with a 91% five-year survival rate following surgery alone (26). In middle-grade osteosarcoma, although surgery has success occasionally, the effectiveness of additional chemotherapy has not been clearly demonstrated (27,28). High-grade osteosarcoma is the most common subtype and is responsible for ~80% of osteosarcomas. The use of combined chemotherapy before or following surgery may improve the survival rate of patients by >60%, compared with surgery alone (29). Thus, although combined aggressive chemotherapy using usually DNA damaging agent has been developed, >30% of patients with osteosarcoma still have metastatic cancer in other tissues and the survival rate with metastases is <1 year (3); therefore, more effective therapeutic options are required for the treatment of osteosarcomas.

There are standard combined chemotherapy treatment protocols for osteosarcoma depending on the stage (first and second-line treatment). First line treatment includes the combination of: i) Cisplatin and doxorubicin; ii) cisplatin, doxorubicin and methotrexate; iii) etoposide and ifosfamide; or iv) cisplatin, epirubicin and ifosfamide (30–32). Second line treatment involves the combination or sole use of: i) gemcitabine and docetaxel; ii) etoposide and cyclophosphamide; iii) topotecan and cyclophosphamide; iv) gemcitabine; v) etoposide and ifosfamide; vi) carboplatin, etoposide and ifosfamide; vii) etoposide, ifosfamide and methotrexate; or viii) Samarium-153-ethylene diamine tetramethylene phosphonate (33–40). However, several recent reports have demonstrated that resistance against these chemotherapies requires consideration (41–43). There are several publications dealing with p53 mutations in patients with osteosarcoma (44–46). p53 is a tumor-suppressive transcription factor that mediates apoptosis following DNA damage in cells (47,48); therefore, it is difficult to successfully treat patients with osteosarcoma with p53 mutation by using chemotherapy, which activates p53. However, there are no studies regarding FOXO3 mutations in patients with osteosarcoma; therefore, it is beneficial to consider novel combination chemotherapies that may activate FOXO3 using MTZ and other FDA-approved drugs (11). Future studies will examine the synergic effect of MTZ with other FOXO3-activating small molecules, with the goal of inhibiting osteosarcoma cell development.

In the present study, the aim was to identify small molecules that activate FOXO3, and as a result FOXO3-mediated apoptosis, in osteosarcoma cell lines, which can be used as a novel therapeutic target. Previously, it was demonstrated that trifluoperazine and bepridil may promote the translocation of FOXO3 into the nucleus in triple-negative breast cancer (TNBC) cells, leading to suppression of TNBC in vitro and in vivo (11). In the present study, using the same drug discovery platform (cell-based ELISA), based on the phosphorylation status of FOXO3 in U2OS cells, a possible FOXO3 activator from an FDA-approved drug library was screened. The focus was on MTZ, a type of DNA damaging agent, for the present study due to MTZ displaying the strongest activity, decreasing pS318/321 FOXO3 by >50%, compared with the DMSO vehicle control in U2OS cells (data not shown). Recently, Tarrado-Castellarnau et al (49) reported that methylseleninic acid was a selenium supplement that may have anti-cancer activity through the translocation of FOXO3 from the cytoplasm into the nucleus following the inhibition of Akt phosphorylation in U2OS cells stably expressing FOXO3; however, the endogenous FOXO3 expression levels or subcellular localization by methylseleninic acid in U2OS cells were not examined. In the present study, it was confirmed that MTZ induces nuclear localization and activation of FOXO3 in osteosarcoma cells. In addition, Guzmán-Pérez et al (50) demonstrated that benzylglucosinolate-derived isothiocyanate from tropaeolum majus promoted the translocation of FOXO1 from the cytoplasm into the nucleus following inhibition of Akt phosphorylation in U2OS cells stably expressing FOXO1. FOXO1 and FOXO3 are members of the human FOX gene family, which includes the distinct forkhead DNA-binding domain (6). Thus, they are known to have very similar cellular functions, including cell cycle arrest and cell death, as tumor-suppressive transcriptional factors (49). Indeed, there have been several previous reports indicating that FOXO1 has anti-tumor activity in osteosarcoma (50–52); therefore, it would be beneficial to study FOXO1 expression levels in osteosarcoma cells with MTZ.

Akt has numerous substrates that are phosphorylated, leading to activation or inhibition in cancer cells (7,53). Previous research has investigated the effect of targeted therapies to treat various cancer types (53). In the present study, it was demonstrated that MTZ significantly inhibits pS473 Akt phosphorylation and causes nuclear localization and activation of FOXO3 in osteosarcoma cells (Fig. 2A and B). MTZ treatment inhibits proliferation of osteosarcoma cells in vitro, whereas silencing FOXO3 potently attenuates MTZ-mediated apoptosis in osteosarcoma cells. Similar to the present study, Yuan et al (54) evaluated the anti-cancer activity of MTZ analogs in Huh-7 human hepatoma cells and demonstrated that this MTZ analog inhibited the phosphorylation of Akt. Hu et al (55) reported that combination administration of MTZ and prednisolone, a steroid medication, may be one option for tumor therapy. They indicated that this combination displayed synergistic anti-cancer activity through inhibition of the Akt pathway, including phosphorylated glycogen synthase kinase 3β, ps6 ribosomal protein and pAMPK (55). Future studies will elucidate the molecular mechanism that MTZ treatment in osteosarcoma cells inhibits the phosphorylation of Akt, by investigating the upstream signaling proteins of Akt.

The aim was to demonstrate that MTZ displays anti-cancer activity through the regulation of the Akt/FOXO3 pathway independent of p53 status, using osteosarcoma cell lines. Although p53 serves a key role in cell cycle arrest and apoptosis in numerous cancer types (12,54,56,57), induction of cell cycle arrest and apoptosis in cancer cells by FOXO3 activation does not depend on p53 expression or status. For example, Matsuda et al (56) reported that treatment with OTS167, a maternal embryonic leucine zipper kinase (MELK) inhibitor, induced the upregulation of p21 protein expression in HCT116-p53(−/-) p53-null cells. They indicated that FOXO1 and FOXO3, two known tumor-suppressive Forkhead type transcriptional factors, may regulate p21 expression via activation following de-phosphorylation through treatment with a MELK inhibitor, independent of p53 status. Furthermore, Zhang et al (58) demonstrated that a tetrandrine derivative may potentially exert anti-cancer activity via induction of PUMA with a p53-independent mechanism. In that study, anti-cancer activity of tetrandrine derivatives were observed in wild-type and p53-null cancer cells, and inhibition of Akt/FOXO3 signaling may enhance tetrandrine derivative-mediated PUMA expression; therefore, consistent with previous reports, it was demonstrated that MTZ induces apoptosis in U2OS (p53 wild) and MG63 (p53 null) osteosarcoma cell lines and have identified a novel mechanism that MTZ regulates Akt/FOXO3, leading to the upregulation of p27, Bax and Bim and downregulation of Bcl-2. Further studies should knockdown p53 expression in U2OS cells and perform the same experiments, including confocal analysis, western blotting analysis and cell viability assay, of the present study to determine if the MTZ treatment has the same anti-cancer activity as p53 wild type U2OS cells.

To the best of our knowledge, this is the first report demonstrating that regulation of the Akt/FOXO3 signaling pathway though treatment with MTZ is involved in controlling osteosarcoma cell development. Future studies should perform TMA analysis of patients with osteosarcoma, which will support the results of the present study and provide the clinical basis for a novel anti-osteosarcoma therapeutic strategy. Taken together, these results indicated that the anti-cancer activity of MTZ treatment may induce FOXO3-mediated apoptotic signaling pathways, and its application may be a novel chemotherapeutic agent for osteosarcoma.

Acknowledgements

Not applicable.

Funding

This research was supported by the Basic Science Research Program through the National Research Foundation of Korea NRF) funded by the Ministry of Education, Science and Technology (NRF-2014R1A6A3A04054307 and 2015R1A2A2A01003762).

Availability of data and materials

All data generated or analyzed during this study are included in this published article.

Author's contributions

SHP, JL, MAK, KYJ and JRK conceived and designed the experiments, Performed the experiments, analyzed the data, wrote the paper. KYJ and JRK take responsibility for the integrity of the data analysis. All authors reviewed the final manuscript.

Ethics approval and consent to participate

Not applicable.

Consent for publication

Not applicable.

Competing interests

The authors declare that they have no competing interests.

References

1 

Moore DD and Luu HH: Osteosarcoma. Cancer Treat Res. 162:65–92. 2014. View Article : Google Scholar : PubMed/NCBI

2 

Lamoureux F, Trichet V, Chipoy C, Blanchard F, Gouin F and Redini F: Recent advances in the management of osteosarcoma and forthcoming therapeutic strategies. Expert Rev Anticancer Ther. 7:169–181. 2007. View Article : Google Scholar : PubMed/NCBI

3 

Luetke A, Meyers PA, Lewis I and Juergens H: Osteosarcoma treatment-where do we stand? A state of the art review. Cancer Treat Rev. 40:523–532. 2014. View Article : Google Scholar : PubMed/NCBI

4 

Sakamoto A and Iwamoto Y: Current status and perspectives regarding the treatment of osteo-sarcoma: Chemotherapy. Rev Recent Clin Trials. 3:228–231. 2008. View Article : Google Scholar : PubMed/NCBI

5 

Chou AJ and Gorlick R: Chemotherapy resistance in osteosarcoma: Current challenges and future directions. Expert Rev Anticancer Ther. 6:1075–1085. 2006. View Article : Google Scholar : PubMed/NCBI

6 

Katoh M and Katoh M: Human FOX gene family (Review). Int J Oncol. 25:1495–1500. 2004.PubMed/NCBI

7 

Alvarez B, Martinez-A C, Burgering BM and Carrera AC: Forkhead transcription factors contribute to execution of the mitotic programme in mammals. Nature. 413:744–747. 2001. View Article : Google Scholar : PubMed/NCBI

8 

Furukawa-Hibi Y, Kobayashi Y, Chen C and Motoyama N: FOXO transcription factors in cell-cycle regulation and the response to oxidative stress. Antioxid Redox Signal. 7:752–760. 2005. View Article : Google Scholar : PubMed/NCBI

9 

Fu Z and Tindall DJ: FOXOs, cancer and regulation of apoptosis. Oncogene. 27:2312–2319. 2008. View Article : Google Scholar : PubMed/NCBI

10 

Brunet A, Bonni A, Zigmond MJ, Lin MZ, Juo P, Hu LS, Anderson MJ, Arden KC, Blenis J and Greenberg ME: Akt promotes cell survival by phosphorylating and inhibiting a forkhead transcription factor. Cell. 96:857–868. 1999. View Article : Google Scholar : PubMed/NCBI

11 

Park SH, Chung YM, Ma J, Yang Q, Berek JS and Hu MC: Pharmacological activation of FOXO3 suppresses triple-negative breast cancer in vitro and in vivo. Oncotarget. 7:42110–42125. 2016.PubMed/NCBI

12 

Park SH, Lee JH, Berek JS and Hu MC: Auranofin displays anticancer activity against ovarian cancer cells through FOXO3 activation independent of p53. Int J Oncol. 45:1691–1698. 2014. View Article : Google Scholar : PubMed/NCBI

13 

Fei M, Zhao Y, Wang Y, Lu M, Cheng C, Huang X, Zhang D, Lu J, He S and Shen A: Low expression of Foxo3a is associated with poor prognosis in ovarian cancer patients. Cancer Invest. 27:52–59. 2009. View Article : Google Scholar : PubMed/NCBI

14 

Lu M, Zhao Y, Xu F, Wang Y, Xiang J and Chen D: The expression and prognosis of FOXO3a and Skp2 in human ovarian cancer. Med Oncol. 29:3409–3415. 2012. View Article : Google Scholar : PubMed/NCBI

15 

Jancic J, Nikolic B, Ivancevic N, Djuric V, Zaletel I, Stevanovic D, Peric S, van den Anker JN and Samardzic J: Multiple sclerosis in pediatrics: Current concepts and treatment options. Neurol Ther. 5:131–143. 2016. View Article : Google Scholar : PubMed/NCBI

16 

Atwal M, Lishman EL, Austin CA and Cowell IG: Myeloperoxidase enhances etoposide and mitoxantrone-mediated DNA damage: A target for myeloprotection in cancer chemotherapy. Mol Pharmacol. 91:49–57. 2017. View Article : Google Scholar : PubMed/NCBI

17 

Casadei B, Pellegrini C, Pulsoni A, Annechini G, De Renzo A, Stefoni V, Broccoli A, Gandolfi L, Quirini F, Tonialini L, et al: 90-yttrium-ibritumomab tiuxetan consolidation of fludarabine, mitoxantrone, rituximab in intermediate/high-risk follicular lymphoma: Updated long-term results after a median follow-up of 7 years. Cancer Med. 5:1093–1097. 2016. View Article : Google Scholar : PubMed/NCBI

18 

Nussbaum N, George DJ, Abernethy AP, Dolan CM, Oestreicher N, Flanders S and Dorff TB: Patient experience in the treatment of metastatic castration-resistant prostate cancer: State of the science. Prostate Cancer Prostatic Dis. 19:111–121. 2016. View Article : Google Scholar : PubMed/NCBI

19 

Hasinoff BB, Wu X, Patel D, Kanagasabai R, Karmahapatra S and Yalowich JC: Mechanisms of action and reduced cardiotoxicity of pixantrone; a topoisomerase II targeting agent with cellular selectivity for the topoisomerase IIα isoform. J Pharmacol Exp Ther. 356:397–409. 2016. View Article : Google Scholar : PubMed/NCBI

20 

Ferrer A, Marce S, Bellosillo B, Marcé S, Bellosillo B, Villamor N, Bosch F, López-Guillermo A, Espinet B, Solé F, Montserrat E, Campo E and Colomer D: Activation of mitochondrial apoptotic pathway in mantle cell lymphoma: High sensitivity to mitoxantrone in cases with functional DNA-damage response genes. Oncogene. 23:8941–8949. 2004. View Article : Google Scholar : PubMed/NCBI

21 

Chong CR and Sullivan DJ Jr: New uses for old drugs. Nature. 448:645–646. 2007. View Article : Google Scholar : PubMed/NCBI

22 

Rena G, Woods YL, Prescott AR, Peggie M, Unterman TG, Williams MR and Cohen P: Two novel phosphorylation sites on FKHR that are critical for its nuclear exclusion. EMBO J. 21:2263–2271. 2002. View Article : Google Scholar : PubMed/NCBI

23 

Bae JS, Lee J, Park Y, Park K, Kim JR, Cho DH, Jang KY and Park SH: Attenuation of MUC4 potentiates the anticancer activity of auranofin via regulation of the Her2/Akt/FOXO3 pathway in ovarian cancer cells. Oncol Rep. 38:2417–2425. 2017. View Article : Google Scholar : PubMed/NCBI

24 

ESMO/European Sarcoma Network Working Group: Bone sarcomas: ESMO clinical practice guidelines for diagnosis, treatment and follow-up. Ann Oncol. 25:iii113–iii123. 2014. View Article : Google Scholar : PubMed/NCBI

25 

Zambo I and Veselý K: WHO classification of tumours of soft tissue and bone 2013: The main changes compared to the 3rd edition. Cesk Patol. 50:64–70. 2014.(In Czech). PubMed/NCBI

26 

Schajowicz F, McGuire MH, Araujo Santini E, Muscolo DL and Gitelis S: Osteosarcomas arising on the surfaces of long bones. J Bone Joint Surg Am. 70:555–564. 1988. View Article : Google Scholar : PubMed/NCBI

27 

Grimer RJ, Bielack S, Flege S, Cannon SR, Foleras G, Andreeff I, Sokolov T, Taminiau A, Dominkus M, San-Julian M, et al: Periosteal osteosarcoma-a European review of outcome. Eur J Cancer. 41:2806–2811. 2005. View Article : Google Scholar : PubMed/NCBI

28 

Cesari M, Alberghini M, Vanel D, Palmerini E, Staals EL, Longhi A, Abate M, Ferrari C, Balladelli A and Ferrari S: Periosteal osteosarcoma: A single-institution experience. Cancer. 117:1731–1735. 2011. View Article : Google Scholar : PubMed/NCBI

29 

Bernthal NM, Federman N, Eilber FR, Nelson SD, Eckardt JJ, Eilber FC and Tap WD: Long-term results (>25 years) of a randomized, prospective clinical trial evaluating chemotherapy in patients with high-grade, operable osteosarcoma. Cancer. 118:5888–5893. 2012. View Article : Google Scholar : PubMed/NCBI

30 

Bielack SS, Smeland S, Whelan JS, Marina N, Jovic G, Hook JM, Krailo MD, Gebhardt M, Pápai Z, Meyer J, et al: Methotrexate, doxorubicin, and cisplatin (MAP) plus maintenance pegylated interferon Alfa-2b versus MAP alone in patients with resectable high-grade osteosarcoma and good histologic response to preoperative MAP: First results of the EURAMOS-1 good response randomized controlled trial. J Clin Oncol. 33:2279–2287. 2015. View Article : Google Scholar : PubMed/NCBI

31 

Benjamin RS, Wagner MJ, Livingston JA, Ravi V and Patel SR: Chemotherapy for bone sarcomas in adults: The MD anderson experience. Am Soc Clin Oncol Educ Book. e656–e660. 2015. View Article : Google Scholar : PubMed/NCBI

32 

Su W, Lai Z, Wu F, Lin Y, Mo Y, Yang Z and Wu J: Clinical efficacy of preoperative chemotherapy with or without ifosfamide in patients with osteosarcoma of the extremity: Meta-analysis of randomized controlled trials. Med Oncol. 32:4812015. View Article : Google Scholar : PubMed/NCBI

33 

Navid F, Willert JR, McCarville MB, Furman W, Watkins A, Roberts W and Daw NC: Combination of gemcitabine and docetaxel in the treatment of children and young adults with refractory bone sarcoma. Cancer. 113:419–425. 2008. View Article : Google Scholar : PubMed/NCBI

34 

Rodriguez-Galindo C, Daw NC, Kaste SC, Meyer WH, Dome JS, Pappo AS, Rao BN and Pratt CB: Treatment of refractory osteosarcoma with fractionated cyclophosphamide and etoposide. J Pediatr Hematol Oncol. 24:250–255. 2002. View Article : Google Scholar : PubMed/NCBI

35 

Saylors RL 3rd, Stine KC, Sullivan J, Kepner JL, Wall DA, Bernstein ML, Harris MB, Hayashi R and Vietti TJ: Pediatric Oncology Group: Cyclophosphamide plus topotecan in children with recurrent or refractory solid tumors: A pediatric oncology group phase II study. J Clin Oncol. 19:3463–3469. 2001. View Article : Google Scholar : PubMed/NCBI

36 

Merimsky O, Meller I, Kollender Y, Issakov J, Flusser G and Inbar M: Gemcitabine in bone sarcoma resistant to doxorubicin-based chemotherapy. Sarcoma. 4:7–10. 2000. View Article : Google Scholar : PubMed/NCBI

37 

Goorin AM, Harris MB, Bernstein M, Ferguson W, Devidas M, Siegal GP, Gebhardt MC, Schwartz CL, Link M and Grier HE: Phase II/III trial of etoposide and high-dose ifosfamide in newly diagnosed metastatic osteosarcoma: A pediatric oncology group trial. J Clin Oncol. 20:426–433. 2002. View Article : Google Scholar : PubMed/NCBI

38 

Van Winkle P, Angiolillo A, Krailo M, Cheung YK, Anderson B, Davenport V, Reaman G and Cairo MS: Ifosfamide, carboplatin, and etoposide (ICE) reinduction chemotherapy in a large cohort of children and adolescents with recurrent/refractory sarcoma: The children's cancer group (CCG) experience. Pediatr Blood Cancer. 44:338–347. 2005. View Article : Google Scholar : PubMed/NCBI

39 

Michelagnoli MP, Lewis IJ, Gattamaneni HR, Bailey CC and Lashford LS: Ifosfamide/etoposide alternating with high-dose methotrexate: Evaluation of a chemotherapy regimen for poor-risk osteosarcoma. Br J Cancer. 79:1174–1178. 1999. View Article : Google Scholar : PubMed/NCBI

40 

Anderson PM, Wiseman GA, Dispenzieri A, Arndt CA, Hartmann LC, Smithson WA, Mullan BP and Bruland OS: High-dose samarium-153 ethylene diamine tetramethylene phosphonate: Low toxicity of skeletal irradiation in patients with osteosarcoma and bone metastases. J Clin Oncol. 20:189–196. 2002. View Article : Google Scholar : PubMed/NCBI

41 

Hattinger CM, Vella S, Tavanti E, Fanelli M, Picci P and Serra M: Pharmacogenomics of second-line drugs used for treatment of unresponsive or relapsed osteosarcoma patients. Pharmacogenomics. 17:2097–2114. 2016. View Article : Google Scholar : PubMed/NCBI

42 

Liu T, Li Z, Zhang Q, De Amorim Bernstein K, Lozano-Calderon S, Choy E, Hornicek FJ and Duan Z: Targeting ABCB1 (MDR1) in multi-drug resistant osteosarcoma cells using the CRISPR-Cas9 system to reverse drug resistance. Oncotarget. 7:83502–83513. 2016. View Article : Google Scholar : PubMed/NCBI

43 

Buondonno I, Gazzano E, Jean SR, Audrito V, Kopecka J, Fanelli M, Salaroglio IC, Costamagna C, Roato I, Mungo E, et al: Mitochondria-targeted doxorubicin: A new therapeutic strategy against doxorubicin-resistant osteosarcoma. Mol Cancer Ther. 15:2640–2652. 2016. View Article : Google Scholar : PubMed/NCBI

44 

Chen Z, Guo J, Zhang K and Guo Y: TP53 mutations and survival in osteosarcoma patients: A meta-analysis of published data. Dis Markers. 2016:46395752016. View Article : Google Scholar : PubMed/NCBI

45 

Ru JY, Cong Y, Kang WB, Yu L, Guo T and Zhao JN: Polymorphisms in TP53 are associated with risk and survival of osteosarcoma in a Chinese population. Int J Clin Exp Pathol. 8:3198–3203. 2015.PubMed/NCBI

46 

Yao D, Cai GH, Chen J, Ling R, Wu SX and Li YP: Prognostic value of p53 alterations in human osteosarcoma: A meta analysis. Int J Clin Exp Pathol. 7:6725–6733. 2014.PubMed/NCBI

47 

Pakos EE, Kyzas PA and Ioannidis JP: Prognostic significance of TP53 tumor suppressor gene expression and mutations in human osteosarcoma: A meta-analysis. Clin Cancer Res. 10:6208–6214. 2004. View Article : Google Scholar : PubMed/NCBI

48 

Ozaki T, Wu D, Sugimoto H, Nagase H and Nakagawara A: Runt-related transcription factor 2 (RUNX2) inhibits p53-dependent apoptosis through the collaboration with HDAC6 in response to DNA damage. Cell Death Dis. 4:e6102013. View Article : Google Scholar : PubMed/NCBI

49 

Tarrado-Castellarnau M, Cortes R, Zanuy M, Tarragó-Celada J, Polat IH, Hill R, Fan TW, Link W and Cascante M: Methylseleninic acid promotes antitumour effects via nuclear FOXO3a translocation through Akt inhibition. Pharmacol Res. 102:218–234. 2015. View Article : Google Scholar : PubMed/NCBI

50 

Guzman-Perez V, Bumke-Vogt C, Schreiner M, Mewis I, Borchert A and Pfeiffer AF: Benzylglucosinolate Derived Isothiocyanate from Tropaeolum majus Reduces Gluconeogenic Gene and Protein Expression in Human Cells. PLoS One. 11:e01623972016. View Article : Google Scholar : PubMed/NCBI

51 

Jin S, Pang RP, Shen JN, Huang G, Wang J and Zhou JG: Grifolin induces apoptosis via inhibition of PI3K/AKT signalling pathway in human osteosarcoma cells. Apoptosis. 12:1317–1326. 2007. View Article : Google Scholar : PubMed/NCBI

52 

Pei H, Jin Z, Chen S, Sun X, Yu J and Guo W: MiR-135b promotes proliferation and invasion of osteosarcoma cells via targeting FOXO1. Mol Cell Biochem. 400:245–252. 2015. View Article : Google Scholar : PubMed/NCBI

53 

Toker A and Marmiroli S: Signaling specificity in the Akt pathway in biology and disease. Adv Biol Regul. 55:28–38. 2014. View Article : Google Scholar : PubMed/NCBI

54 

Yuan CL, Lin SW and Cheng MH: Inhibition of Molecular Signaling in Huh-7 Cells by AM3: A Novel Chemotherapeutic Agent for Hepatocellular Carcinoma. Med Chem. 49–56. 2016. View Article : Google Scholar : PubMed/NCBI

55 

Hu T, Cao H, Yang C, Zhang L, Jiang X, Gao X, Yang F, He G, Song X, Tong A, et al: LHD-modified mechanism-based liposome coencapsulation of Mitoxantrone and Prednisolone using novel lipid bilayer fusion for tissue-specific colocalization and synergistic antitumor effects. ACS App Mater Interfaces. 8:6586–6601. 2016. View Article : Google Scholar

56 

Matsuda T, Kato T, Kiyotani K, Tarhan YE, Saloura V, Chung S, Ueda K, Nakamura Y and Park JH: p53-independent p21 induction by MELK inhibition. Oncotarget. 8:57938–57947. 2017. View Article : Google Scholar : PubMed/NCBI

57 

Liu H, Yin J, Wang C, Gu Y, Deng M and He Z: FOXO3a mediates the cytotoxic effects of cisplatin in lung cancer cells. Anticancer Drugs. 25:898–907. 2014. View Article : Google Scholar : PubMed/NCBI

58 

Zhang YX, Liu XM, Wang J, Li J, Liu Y, Zhang H, Yu XW and Wei N: Inhibition of AKT/FoxO3a signaling induced PUMA expression in response to p53-independent cytotoxic effects of H1: A derivative of tetrandrine. Cancer Biol Ther. 16:965–975. 2015. View Article : Google Scholar : PubMed/NCBI

Related Articles

  • Abstract
  • View
  • Download
  • Twitter
Copy and paste a formatted citation
Spandidos Publications style
Park SH, Lee J, Kang MA, Jang KY and Kim JR: Mitoxantrone induces apoptosis in osteosarcoma cells through regulation of the Akt/FOXO3 pathway. Oncol Lett 15: 9687-9696, 2018.
APA
Park, S., Lee, J., Kang, M., Jang, K.Y., & Kim, J.R. (2018). Mitoxantrone induces apoptosis in osteosarcoma cells through regulation of the Akt/FOXO3 pathway. Oncology Letters, 15, 9687-9696. https://doi.org/10.3892/ol.2018.8547
MLA
Park, S., Lee, J., Kang, M., Jang, K. Y., Kim, J. R."Mitoxantrone induces apoptosis in osteosarcoma cells through regulation of the Akt/FOXO3 pathway". Oncology Letters 15.6 (2018): 9687-9696.
Chicago
Park, S., Lee, J., Kang, M., Jang, K. Y., Kim, J. R."Mitoxantrone induces apoptosis in osteosarcoma cells through regulation of the Akt/FOXO3 pathway". Oncology Letters 15, no. 6 (2018): 9687-9696. https://doi.org/10.3892/ol.2018.8547
Copy and paste a formatted citation
x
Spandidos Publications style
Park SH, Lee J, Kang MA, Jang KY and Kim JR: Mitoxantrone induces apoptosis in osteosarcoma cells through regulation of the Akt/FOXO3 pathway. Oncol Lett 15: 9687-9696, 2018.
APA
Park, S., Lee, J., Kang, M., Jang, K.Y., & Kim, J.R. (2018). Mitoxantrone induces apoptosis in osteosarcoma cells through regulation of the Akt/FOXO3 pathway. Oncology Letters, 15, 9687-9696. https://doi.org/10.3892/ol.2018.8547
MLA
Park, S., Lee, J., Kang, M., Jang, K. Y., Kim, J. R."Mitoxantrone induces apoptosis in osteosarcoma cells through regulation of the Akt/FOXO3 pathway". Oncology Letters 15.6 (2018): 9687-9696.
Chicago
Park, S., Lee, J., Kang, M., Jang, K. Y., Kim, J. R."Mitoxantrone induces apoptosis in osteosarcoma cells through regulation of the Akt/FOXO3 pathway". Oncology Letters 15, no. 6 (2018): 9687-9696. https://doi.org/10.3892/ol.2018.8547
Follow us
  • Twitter
  • LinkedIn
  • Facebook
About
  • Spandidos Publications
  • Careers
  • Cookie Policy
  • Privacy Policy
How can we help?
  • Help
  • Live Chat
  • Contact
  • Email to our Support Team