Spandidos Publications Logo
  • About
    • About Spandidos
    • Aims and Scopes
    • Abstracting and Indexing
    • Editorial Policies
    • Reprints and Permissions
    • Job Opportunities
    • Terms and Conditions
    • Contact
  • Journals
    • All Journals
    • Oncology Letters
      • Oncology Letters
      • Information for Authors
      • Editorial Policies
      • Editorial Board
      • Aims and Scope
      • Abstracting and Indexing
      • Bibliographic Information
      • Archive
    • International Journal of Oncology
      • International Journal of Oncology
      • Information for Authors
      • Editorial Policies
      • Editorial Board
      • Aims and Scope
      • Abstracting and Indexing
      • Bibliographic Information
      • Archive
    • Molecular and Clinical Oncology
      • Molecular and Clinical Oncology
      • Information for Authors
      • Editorial Policies
      • Editorial Board
      • Aims and Scope
      • Abstracting and Indexing
      • Bibliographic Information
      • Archive
    • Experimental and Therapeutic Medicine
      • Experimental and Therapeutic Medicine
      • Information for Authors
      • Editorial Policies
      • Editorial Board
      • Aims and Scope
      • Abstracting and Indexing
      • Bibliographic Information
      • Archive
    • International Journal of Molecular Medicine
      • International Journal of Molecular Medicine
      • Information for Authors
      • Editorial Policies
      • Editorial Board
      • Aims and Scope
      • Abstracting and Indexing
      • Bibliographic Information
      • Archive
    • Biomedical Reports
      • Biomedical Reports
      • Information for Authors
      • Editorial Policies
      • Editorial Board
      • Aims and Scope
      • Abstracting and Indexing
      • Bibliographic Information
      • Archive
    • Oncology Reports
      • Oncology Reports
      • Information for Authors
      • Editorial Policies
      • Editorial Board
      • Aims and Scope
      • Abstracting and Indexing
      • Bibliographic Information
      • Archive
    • Molecular Medicine Reports
      • Molecular Medicine Reports
      • Information for Authors
      • Editorial Policies
      • Editorial Board
      • Aims and Scope
      • Abstracting and Indexing
      • Bibliographic Information
      • Archive
    • World Academy of Sciences Journal
      • World Academy of Sciences Journal
      • Information for Authors
      • Editorial Policies
      • Editorial Board
      • Aims and Scope
      • Abstracting and Indexing
      • Bibliographic Information
      • Archive
    • International Journal of Functional Nutrition
      • International Journal of Functional Nutrition
      • Information for Authors
      • Editorial Policies
      • Editorial Board
      • Aims and Scope
      • Abstracting and Indexing
      • Bibliographic Information
      • Archive
    • International Journal of Epigenetics
      • International Journal of Epigenetics
      • Information for Authors
      • Editorial Policies
      • Editorial Board
      • Aims and Scope
      • Abstracting and Indexing
      • Bibliographic Information
      • Archive
    • Medicine International
      • Medicine International
      • Information for Authors
      • Editorial Policies
      • Editorial Board
      • Aims and Scope
      • Abstracting and Indexing
      • Bibliographic Information
      • Archive
  • Articles
  • Information
    • Information for Authors
    • Information for Reviewers
    • Information for Librarians
    • Information for Advertisers
    • Conferences
  • Language Editing
Spandidos Publications Logo
  • About
    • About Spandidos
    • Aims and Scopes
    • Abstracting and Indexing
    • Editorial Policies
    • Reprints and Permissions
    • Job Opportunities
    • Terms and Conditions
    • Contact
  • Journals
    • All Journals
    • Biomedical Reports
      • Information for Authors
      • Editorial Policies
      • Editorial Board
      • Aims and Scope
      • Abstracting and Indexing
      • Bibliographic Information
      • Archive
    • Experimental and Therapeutic Medicine
      • Information for Authors
      • Editorial Policies
      • Editorial Board
      • Aims and Scope
      • Abstracting and Indexing
      • Bibliographic Information
      • Archive
    • International Journal of Epigenetics
      • Information for Authors
      • Editorial Policies
      • Editorial Board
      • Aims and Scope
      • Abstracting and Indexing
      • Bibliographic Information
      • Archive
    • International Journal of Functional Nutrition
      • Information for Authors
      • Editorial Policies
      • Editorial Board
      • Aims and Scope
      • Abstracting and Indexing
      • Bibliographic Information
      • Archive
    • International Journal of Molecular Medicine
      • Information for Authors
      • Editorial Policies
      • Editorial Board
      • Aims and Scope
      • Abstracting and Indexing
      • Bibliographic Information
      • Archive
    • International Journal of Oncology
      • Information for Authors
      • Editorial Policies
      • Editorial Board
      • Aims and Scope
      • Abstracting and Indexing
      • Bibliographic Information
      • Archive
    • Medicine International
      • Information for Authors
      • Editorial Policies
      • Editorial Board
      • Aims and Scope
      • Abstracting and Indexing
      • Bibliographic Information
      • Archive
    • Molecular and Clinical Oncology
      • Information for Authors
      • Editorial Policies
      • Editorial Board
      • Aims and Scope
      • Abstracting and Indexing
      • Bibliographic Information
      • Archive
    • Molecular Medicine Reports
      • Information for Authors
      • Editorial Policies
      • Editorial Board
      • Aims and Scope
      • Abstracting and Indexing
      • Bibliographic Information
      • Archive
    • Oncology Letters
      • Information for Authors
      • Editorial Policies
      • Editorial Board
      • Aims and Scope
      • Abstracting and Indexing
      • Bibliographic Information
      • Archive
    • Oncology Reports
      • Information for Authors
      • Editorial Policies
      • Editorial Board
      • Aims and Scope
      • Abstracting and Indexing
      • Bibliographic Information
      • Archive
    • World Academy of Sciences Journal
      • Information for Authors
      • Editorial Policies
      • Editorial Board
      • Aims and Scope
      • Abstracting and Indexing
      • Bibliographic Information
      • Archive
  • Articles
  • Information
    • For Authors
    • For Reviewers
    • For Librarians
    • For Advertisers
    • Conferences
  • Language Editing
Login Register Submit
  • This site uses cookies
  • You can change your cookie settings at any time by following the instructions in our Cookie Policy. To find out more, you may read our Privacy Policy.

    I agree
Search articles by DOI, keyword, author or affiliation
Search
Advanced Search
presentation
Oncology Reports
Join Editorial Board Propose a Special Issue
Print ISSN: 1021-335X Online ISSN: 1791-2431
Journal Cover
February-2015 Volume 33 Issue 2

Full Size Image

Sign up for eToc alerts
Recommend to Library

Journals

International Journal of Molecular Medicine

International Journal of Molecular Medicine

International Journal of Molecular Medicine is an international journal devoted to molecular mechanisms of human disease.

International Journal of Oncology

International Journal of Oncology

International Journal of Oncology is an international journal devoted to oncology research and cancer treatment.

Molecular Medicine Reports

Molecular Medicine Reports

Covers molecular medicine topics such as pharmacology, pathology, genetics, neuroscience, infectious diseases, molecular cardiology, and molecular surgery.

Oncology Reports

Oncology Reports

Oncology Reports is an international journal devoted to fundamental and applied research in Oncology.

Experimental and Therapeutic Medicine

Experimental and Therapeutic Medicine

Experimental and Therapeutic Medicine is an international journal devoted to laboratory and clinical medicine.

Oncology Letters

Oncology Letters

Oncology Letters is an international journal devoted to Experimental and Clinical Oncology.

Biomedical Reports

Biomedical Reports

Explores a wide range of biological and medical fields, including pharmacology, genetics, microbiology, neuroscience, and molecular cardiology.

Molecular and Clinical Oncology

Molecular and Clinical Oncology

International journal addressing all aspects of oncology research, from tumorigenesis and oncogenes to chemotherapy and metastasis.

World Academy of Sciences Journal

World Academy of Sciences Journal

Multidisciplinary open-access journal spanning biochemistry, genetics, neuroscience, environmental health, and synthetic biology.

International Journal of Functional Nutrition

International Journal of Functional Nutrition

Open-access journal combining biochemistry, pharmacology, immunology, and genetics to advance health through functional nutrition.

International Journal of Epigenetics

International Journal of Epigenetics

Publishes open-access research on using epigenetics to advance understanding and treatment of human disease.

Medicine International

Medicine International

An International Open Access Journal Devoted to General Medicine.

Journal Cover
February-2015 Volume 33 Issue 2

Full Size Image

Sign up for eToc alerts
Recommend to Library

  • Article
  • Citations
    • Cite This Article
    • Download Citation
    • Create Citation Alert
    • Remove Citation Alert
    • Cited By
  • Similar Articles
    • Related Articles (in Spandidos Publications)
    • Similar Articles (Google Scholar)
    • Similar Articles (PubMed)
  • Download PDF
  • Download XML
  • View XML
Article

Baicalein inhibits the invasion of gastric cancer cells by suppressing the activity of the p38 signaling pathway

  • Authors:
    • Xi Yan
    • Xiaojiang Rui
    • Kai Zhang
  • View Affiliations / Copyright

    Affiliations: Department of Gastroenterology, 323 Hospital of People's Liberation Army, Xi'an, Shaanxi 710054, P.R. China
  • Pages: 737-743
    |
    Published online on: December 11, 2014
       https://doi.org/10.3892/or.2014.3669
  • Expand metrics +
Metrics: Total Views: 0 (Spandidos Publications: | PMC Statistics: )
Metrics: Total PDF Downloads: 0 (Spandidos Publications: | PMC Statistics: )
Cited By (CrossRef): 0 citations Loading Articles...

This article is mentioned in:



Abstract

Baicalein, one of the major flavonoids in Scutellaria baicalensis, has been used in anti-inflammatory and anticancer therapies for a long time. However, the antimetastatic effects and related mechanism(s) in gastric cancer remain unclear. In the present study, we tested the hypothesis that administration of baicalein may inhibit the proliferation, motility and invasion of human gastric cancer cell lines by regulating the p38 signaling pathway. In the present study, we found that baicalein could inhibit migration and invasion of gastric cancer cells. Additionally, after treating with baicalein for 24 h, the expression levels of matrix metalloproteinase (MMP)-2 and -9 as well as proteinase activity in gastric cancer cells were reduced in a dose-dependent manner. Moreover, baicalein clearly reduced the phosphorylated levels of p38. Combined treatment with p38 activator partially blocked the antimetastatic effects of baicalein, while p38 inhibitor (SB203580) and baicalein resulted in a synergistic reduction in MMP-2 and -9 expression; the invasive ability of gastric cancer cells was also inhibited. In conclusion, baicalein inhibits gastric cancer cell invasion and metastasis by reducing cell motility and migration via suppression of the p38 signaling pathway, suggesting that baicalein is a potential therapeutic agent for gastric cancer.

Introduction

Gastric cancer is the fourth most commonly diagnosed cancer and the second leading cause of cancer-related mortality worldwide (1), leading to thousands of deaths per year. The potent invasion and metastatic ability of gastric cancer is one of the key factors that affect poor prognosis (2). Therefore, it is critical to detect the underlying mechanisms of the invasion and metastasis of gastric cancer, and to develop therapeutic treatment for gastric cancer.

The extracellular matrix (ECM) plays an important role in tumor development and metastasis (3). Matrix metalloproteinases (MMPs), a family of Zn2+ containing Ca2+-dependent proteolytic enzymes, play important roles in degrading basement membranes and are intricately involved in cancer invasion and metastasis (4). MAPKs play important roles in intracellular signaling during proliferation, differentiation, cellular stress responses and apoptosis (5). Increased activation of p38 signaling pathway is observed in gastric cancer, and is correlated with the invasion by regulating the expression of MMPs (6,7).

Baicalein (5,6,7-trihydroxy-2-phenyl-4H-1-benzopyran-4-one), as one of the major flavonoids with a defined chemical structure in Scutellaria baicalensis, has long been used in oriental medicine. Baicalein has been found to have anticancer effects (4,8,9). However, the antimetastatic effects and related mechanism(s) in gastric cancer cells have not previously been determined. In the present study, we tested the hypothesis that administration of baicalein may inhibit the proliferation, motility and invasion of human gastric cancer cells via the p38 signaling pathway in vitro.

Materials and methods

Reagents

Fetal bovine serum (FBS), streptomycin and penicillin were obtained from HyClone. Baicalein, SB203580 and anisomycin were from Sigma. Anti-p38 MAPK, anti-phospho-p38 MAPK (Thr180/Tyr182), anti-MMP-2 and anti-MMP-9 antibodies were purchased from Cell Signaling. Anti-β-actin was purchased from Santa Cruz.

Cell culture

The human gastric cancer cell lines SGC7901 and MGC803 were purchased from Type Culture Collection, Chinese Academy of Sciences (Shanghai, China). The cells were cultured in RPMI-1640 (Invitrogen) supplemented with 10% FBS, 100 U/ml penicillin and 100 μg/ml streptomycin. All cells were incubated at 37°C with 5% CO2.

Cell viability assays

Cell survival was detected using standard 3-(4,5-dimethylthiazol-2-yl)-2,5-diphenyltetrazolium bromide (MTT) assay according to the manufacturer’s instructions. First, cells were seeded in 96-well culture plates (5×104 cells/well). Then, cells were treated with different concentrations of baicalein. After incubating for 24 h, the cells were washed twice with PBS and incubated with 5 mg/ml MTT (Sigma) for 4 h. Finally, the optical density was measured in a microplate reader at 562 nm formazan absorbance.

In vitro invasion and migration assays

The in vitro invasion and migration activity was measured according to previously described methods with minor changes (10,11). Cells were pretreated with 0, 10, 20 and 40 μM baicalein or SB203580 (20 μM) or anisomycin (25 μg/ml) for 24 h, and surviving cells were harvested and seeded to Transwell chamber (Corning) then incubated for 24 h at 37°C. Then, the cells on the upper side of inserts were completely removed by swabbing, while the cells on the bottom side of the filter were fixed, stained and measured. For invasion assay, 10 ml Matrigel (25 mg/50 ml; BD Biosciences, Bedford, MA, USA) was applied to 8-mm pore size polycarbonate membrane filters and the bottom chamber contained standard medium.

Real-time quantitative PCR

Total RNAs were prepared by using the RNeasy Mini kit (Invitrogen). cDNA was synthesized with SuperScript III Reverse Transcriptase (Invitrogen). Real-time quantitative PCR (RT-PCR) was performed using SYBR-Green II in accordance with the PrimeScript RT-PCR kit protocol (Takara). Gene-specific primer pairs used for amplification are shown in Table I. β-actin was used as an endogenous control. The analysis of the relative gene copy number data for MMP-2 and −9 was performed using the 2−ΔΔCt method.

Table I

Primers for RT-PCR.

Table I

Primers for RT-PCR.

GeneForwardReverse
β-actin CCATCGTCCACCGCAAAT CATGCCAATCTCATCTTGTTT
MMP-2 CTCATCGCAGATGCCTGGAA TTCAGGTAATAGGCACCCTTGAAGA
MMP-9 GTCCACCCTTGTGCTCTTCC GCCACCCGAGTGTAACCAT

[i] MMP, matrix metalloproteinase.

Gelatin zymography

Following treatment with baicalein for 24 h, samples of conditioned media were collected. Then, gelatin zymography was performed as previously described (4). Briefly, appropriate volumes of the unboiled samples (adjusted by vital cell number) were separated by 0.1% gelatin-8% SDS-PAGE electrophoresis. Then, the gels were soaked in 2.5% Triton X-100 for three times at room temperature, once for 30 min, and incubated in reaction buffer (10 mM CaCl2, 40 mM Tris-HCl and 0.01% NaN3, pH 8.0) at 37°C for 12 h. Gels were rinsed with distilled water, stained with Coomassie brilliant blue R-250. The gelatinolytic activities were quantified and analyzed by an image analysis system (Bio-Rad Laboratories, Richmond, CA, USA).

Western blot analysis

After treating with baicalein or SB203580 or anisomycin, proteins were extracted with lysis buffer (40 mmol/l Tris-HCl, 1 mmol/l EDTA, 150 mmol/l KCl, 100 mmol/l NaVO3, 1% Triton X-100, 1 mmol/l PMSF, pH 7.5). Then the proteins were separated by 10% SDS-polyacrylamide gel electrophoresis and transferred onto PVDF membranes. To block non-specific binding, membranes were blocked in defatted milk [5% in Tris-buffered saline with Tween-20 (TBST) buffer] at room temperature for 1 h and were then incubated with antibodies against p38 MAPK, p-p38 MAPK, MMP-2, −9 or β-actin overnight at 4°C. The membranes were then incubated with appropriate second antibodies for 1 h at room temperature. The bands were detected with an enhanced chemiluminescence kit (ECL Plus; Amersham, Freiburg, Germany) and exposed by autoradiography. The densitometric analysis was performed using ImageJ software (GE Healthcare, Buckinghamshire, UK).

Statistical analysis

Experiments were repeated three times, and the results of the studies are expressed as the means ± SD. All statistical tests and corresponding p-values were two sided. p<0.05 was considered to indicate a statistically significant difference. We performed correlation analysis by the Z-test.

Results

Baicalein inhibits the proliferation of gastric cancer cells

The antiproliferation effects of baicalein at various concentrations (0–400 μM) on SGC7901 cells are shown in Fig. 1. At 80 μM, baicalein clearly inhibited the proliferation of SGC7901 cells, therefore we chose a concentration range of baicalein lower than this for all subsequent experiments.

Figure 1

Cellular viability of SGC7901 cells treated with baicalein. SGC7901 cells were treated with baicalein, and after 24 h their viability was measured using an MTT assay. Values represent means ± SD of three independent experiments, each performed in triplicate. *p<0.05 and **p<0.01 compared with the control group.

Baicalein inhibits the migration and invasion of gastric cancer cells

Fig. 2 shows the effect of baicalein on cell migration and invasion in SGC7901 cells that were treated with 0, 10, 20 and 40 μM of baicalein for 16 h (cell migration) and 24 h (cell invasion), respectively. We showed that baicalein reduced the invasion and migration of SGC7901 cells substantially in a concentration-dependent manner. Quantification analysis indicated that the inhibition rate of migration and invasion were ~24.27, 37.13, 77.48 and 42.43, 68.81, 97.52%, respectively. Similar antimetastatic effect of baicalein was observed in MGC803 cells (data shown in Fig. 3).

Figure 2

Effects of baicalein on the migration and invasion of SGC7901 cells. (A) For the migration assay, cells pre-incubated with various concentrations of baicalein (0, 10, 20 and 40 μM) were plated onto the upper wells of the chamber. FBS (10%) was added to the lower wells for 24 h to induce cell migration. After 16 h, cells on the bottom side of the filter were fixed, stained and measured. Migration was assessed by measuring area of migrated cells in five microscopic fields/well at ×200 magnification. Cell migration spontaneous migration in DMSO was designated as control. (B) The percent migration rate was expressed as a percentage of the control (0 μM). (C) For the invasion assay, SGC7901 cells were assayed. Cells pre-incubated with various concentrations of baicalein (0, 10, 20 and 40 μM) were plated onto the upper wells of the chamber. FBS (10%) was added to the lower wells for 24 h to induce cell invasion. After 24 h, cells on the bottom side of the filter were fixed, stained and measured. Invation was assessed by measuring the area of migrated cells in five microscopic fields/well at ×200 magnification. Cell migration spontaneous migration in DMSO was designated as control. (D) The percent invasion rate was expressed as a percentage of the control (0 μM). Values represent the means ± SD of three independent experiments performed in triplicate. **p<0.01 compared with the control group.

Figure 3

Baicalein inhibits the invasion of MGC803 cells. (A) For the invasion assay, cells pre-incubated with various concentrations of baicalein (0 and 40 μM) were plated onto the upper wells of the chamber. FBS (10%) was added to the lower wells for 24 h to induce cell invasion. After 24 h, cells on the bottom side of the filter were fixed, stained and measured. Invation was assessed by measuring the area of migrated cells in five microscopic fields/well at ×200 magnification. Cell spontaneous invasion in DMSO was designated as control. (B) The percent invasion rate was expressed as a percentage of the control (0 μM). Values represent the means ± SD of three independent experiments performed in triplicate. **p<0.01 compared with the control group.

Inhibitory effect of baicalein on the transcriptional levels of MMP-2 and −9

SGC7901 cells were treated with 0, 10, 20 and 40 μM baicalein for 24 h and then subjected to RT-PCR. We found that baicalein significantly reduced the transcriptional levels of MMP-2 and −9 in a concentration-dependent manner (Fig. 4).

Figure 4

Inhibitory effect of baicalein on the transcriptional levels of MMP-2 and −9 in SGC7901 cells. We used RT-PCR to investigate the inhibitory effect of baicalein on MMP-2 and −9 in SGC7901 cells. SGC7901 cells were treated with 0 and 40 μM baicalein for 12 h and then subjected to RT-PCR. We found that baicalein significantly reduced the transcriptional levels of MMP-2 and −9 in a concentration-dependent manner. Values represent the means ± SD of three independent experiments performed in triplicate. *p<0.05 and **p<0.01 compared with the control group.

Baicalein suppresses the expression and activity of MMP-2 and −9

The expression and activity of MMP-2 and −9 in SGC7901 cells that were exposed to different concentrations of baicalein were examined. Cells were treated with 0, 10, 20 and 40 μM baicalein for 24 h and then subjected to western blotting. Fig. 5A and B show that baicalein significantly reduced the protein levels of MMP-2 and −9 in a concentration-dependent manner compared with the control group. Gelatin zymography was performed to assess the activity of MMP-2 and −9 in cells treated with various concentrations of baicalein. As shown by gelatinolytic activity data, baicalein inhibited the activity of MMP-2 and −9 in a concentration-dependent manner (Fig. 5C and D). The effect of baicalein on the expression of MMP-2 and −9 in MGC803 is shown in Fig. 6.

Figure 5

Baicalein suppresses the expression and activity of MMP-2 and −9 in SGC7901 cells. (A) SGC7901 cells were treated with baicalein (0, 10, 20 and 40 μM) for 24 h and then subjected to western blotting to analyze the protein levels of MMP-2 and −9. (B) Quantification of the protein levels of MMP-2 and −9 in SGC7901 cells. (C) SGC7901 cells were treated with baicalein (0, 10, 20 and 40 μM) for 24 h and then the activity of MMP-2 and −9 was analyzed. (D) Quantification of the activity of MMP-2 and −9 in SGC7901 cells. Values represent the means ± SD of three independent experiments performed in triplicate. *p<0.05 and **p<0.01 compared with the control group.

Figure 6

Baicalein suppresses the expression and activity of MMP-2 and −9 in MGC803 cells. MGC803 cells were treated with baicalein (0 and 40 μM) for 24 h and then subjected to western blotting to analyze the protein (A) and activity (B) levels of MMP-2 and −9.

The p38 signaling pathway is involved in the antimetastatic mechanism of baicalein

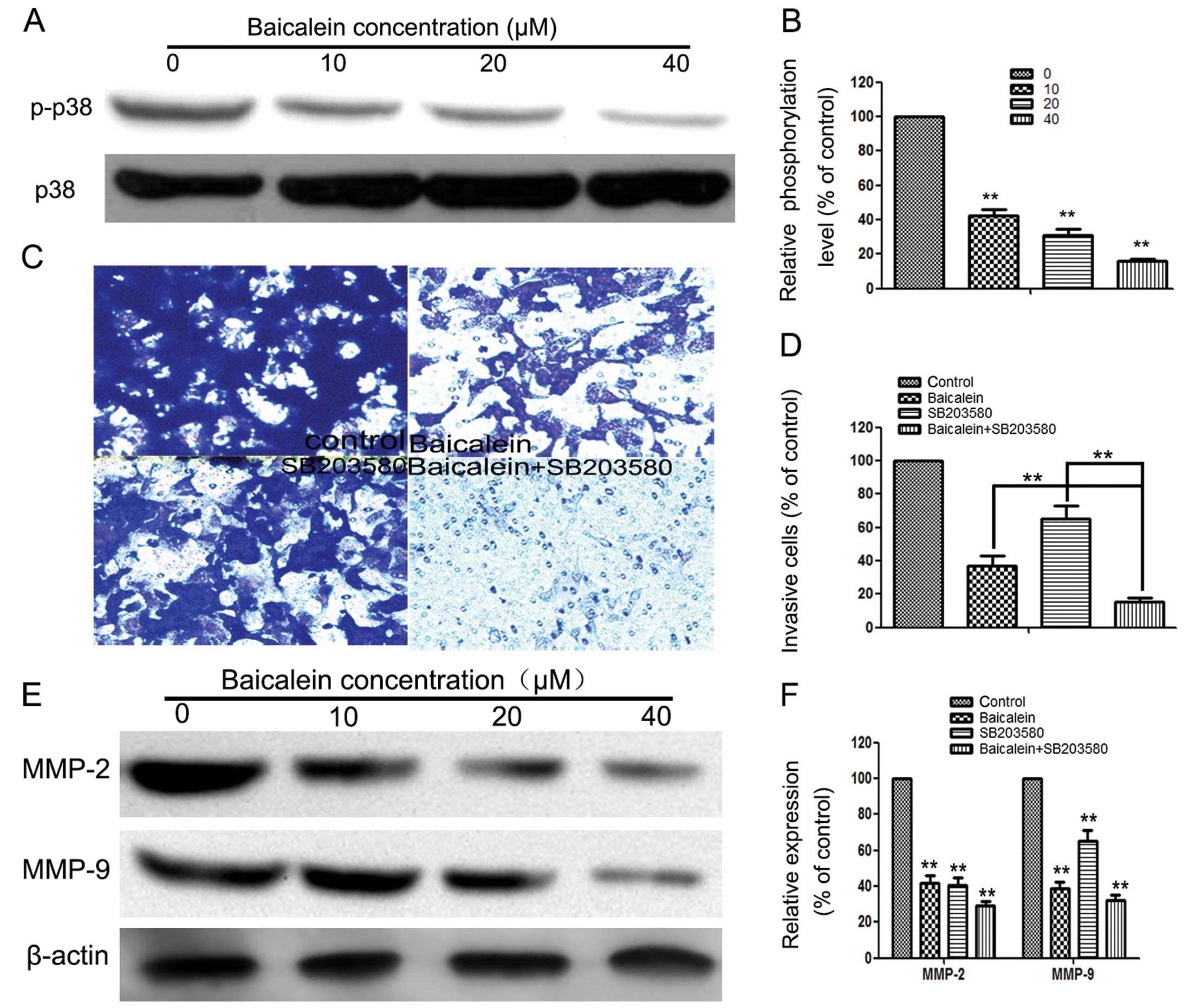
In human gastric cancer cells, activation of p38 is required for the invasion process and the mechanism is correlated with proteinases (7,12,13); thus, we investigated the effect of baicalein on the p38 signaling pathway in SGC7901 cells. Western blotting showed that baicalein reduced the phosphorylation of p38 in a concentration-dependent manner (Fig. 7A and B). Fig. 8 shows the effect of baicalein on the phosphorylation of p38 in MGC803 cells.

Figure 7

Effect of baicalein on the p38 signaling pathway, and effects of the p38 inhibitor (SB203580) and baicalein on cell invasion and MMP-2 and −9 expression in SGC7901 cells. (A) The protein levels of p38 and p-p38. (B) Phosphorylation densities of p38 were digitally scanned. Values represent the means ± SD of three independent experiments performed in triplicate. **p<0.01 compared with the control group. (C) Cells were pretreated with SB203580 (10 μM) for 30 min and then incubated in the presence or absence of baicalein (40 μM) for 24 h. Cellular invasiveness was measured using the Transwell chamber invasion assay. (D) The percent invasion rate was expressed as a percentage of control. (E and F) SGC7901 cells were treated and then subjected to western blotting to analyze the protein levels of MMP-2 and −9. Values represent the means ± SD of three independent experiments performed in triplicate. **p<0.01 compared with the control group.

Figure 8

Baicalein reduces the activity of the p38 signaling pathway in MGC803 cells. After treating with baicalein (40 μM) for 24 h, the expression of p38 and p-p38 was detected.

In order to examine whether the inhibitory effect of baicalein on cell invasion and MMP-2 and −9 expression was correlated with inhibition of the p38 signaling pathway, SGC7901 cells were pretreated with a p38 inhibitor (SB203580, 20 μM) for 30 min and then incubated in the presence or absence of baicalein for 24 h. The results showed that treatment with SB203580 and baicalein significantly reduced both cell invasion (Fig. 7C and D) as well as MMP-2 and −9 protein expression (Fig. 7E and F).

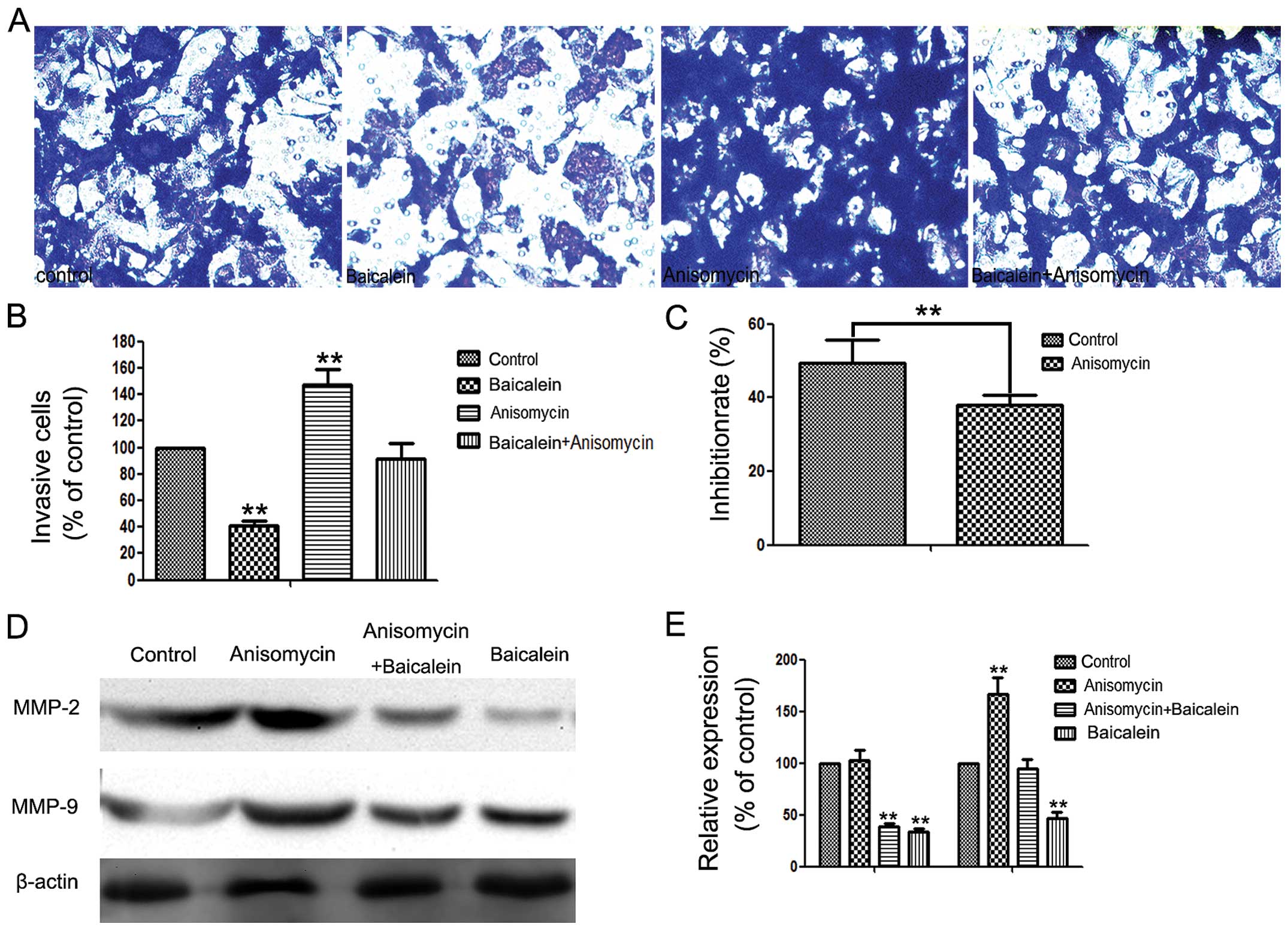
Furthermore, chemical anisomycin, a p38 activator, was employed to confirm the role of the p38 signaling pathway. Fig. 9A shows the effects of anisomycin and baicalein on the invasion of SGC7901 cells. Quantification analysis indicated that anisomycin was able to enhance the invasion ability of SGC7901 cells, and anisomycin was able to reverse the inhibitory effect of baicalein on the invasion of SGC7901 cells (Fig. 9B and C) and MMP-2 and −9 protein expression (Fig. 9D and E). These results reveal that the inhibition of both cell invasion and MMP-2 and −9 expression by baicalein occurs through the suppression of the p38 signaling pathway.

Figure 9

Effects of the p38 activator (anisomycin) and baicalein on cell invasion. (A) Cells were pretreated with anisomycin (25 μg/ml) for 30 min and then incubated in the presence or absence of baicalein (40 μM) for 24 h. Cellular invasiveness was measured using the Transwell chamber invasion assay. (B) The percent invasion rate was expressed as a percentage of control. (C) The inhibition rates of baicalein on two groups of cells. (D and E) SGC7901 cells were treated and then subjected to western blotting to analyze the protein levels of MMP-2 and −9. Values represent the means ± SD of three independent experiments performed in triplicate. **p<0.01 compared with the control group.

Discussion

Gastric cancer is a serious public health problem worldwide (1), and administration of the antitumor natural product baicalein has been confirmed in many types of cancers (14–17). However, the antimetastatic effect and related mechanism(s) in gastric cancer cells remain unclear. In the present study, we investigated whether baicalein has anti-invasive and antimetastatic abilities in gastric cancer cells in vitro by regulating the expression of MMPs via inhibition of the p38 signaling pathway. According to our literature search, this is the first scientific report of the antimetastatic effect of baicalein on gastric cancer.

In order to elucidate the effect of baicalein on cell migration and invasion, Transwell chamber assay was performed. As it has been shown previously that baicalein inhibits the growth of various human cancer cell types (18), the results showed that baicalein can significantly inhibit the migration and invasion of gastric cancer cells at non-toxic doses (<80 μM). These results showed that the inhibition of invasion by baicalein in SGC7901 cells was not due to cytotoxicity.

Metastasis is one of the leading causes of cancer-related mortality among gastric cancer patients. Degradation of the extracellular matrix (ECM) of blood or lymph vessels is critical to metastasis, since loss of the ECM allows cancer cells to invade the blood or lymphatic system and spread to other tissues and organs (4). MMPs, particularly MMP-2/−9, are responsible for breaking down the ECM (19,20). Previous studies found that baicalein could inhibit the expression of MMP-2/−9 in various types of tumors (21–23). To clarify the mechanism of action of baicalein on gastric cancer, we investigated whether the inhibitory effect of baicalein on cell invasion is through regulation of the expression of MMPs. In the present study, we found that baicalein could significantly inhibit the expression and activity of MMP-2/−9 in gastric cancer cells. These results indicate that the antimetastatic effect of baicalein on SGC7901 cells was correlated with modulation of MMPs.

The synthesis of proteinases is regulated by multiple signaling cascades, including the p38 signaling pathway (22,24,25). The p38 signaling pathway is widely expressed in various tissues and has much broader functions physiologically (26). The p38 signaling pathway induces the expression of MMPs and thereby promotes the degradation of ECM proteins, which leads to cell invasion (27). A previous study found that baicalein could inhibit the invasion of cancer cells by reducing the expression of MMP-2/−9 via regulating the p38 signaling pathway (22). To further explore the possible mechanism(s) of baicalein in the inhibition of gastric cancer invasion, we determined the levels of phosphorylation of p38 in SGC7901 cells. The results showed that the phosphorylation of p38 in cells treated with baicalein was significantly reduced relative to that in control cells. Baicalein combined with a p38 inhibitor (SB203580) significantly reduced gastric cancer cell invasion and was accompanied by downregulation of MMP-2/−9. However, p38 chemical activator (anisomycin) could block these effects induced by baicalein, suggesting baicalein directly downregulates the p38 signaling pathway.

In conclusion, the present study demonstrated the inhibitory effect of baicalein on the invasion and metastatic abilities of gastric cancer cells. Furthermore, the decrease in the expression of MMP-2/−9-induced by baicalein is attributed to an inhibition of the p38 signaling pathway. This mechanism may contribute to the inhibition of invasion and metastasis in SGC7901 cells by baicalein. These findings present a new potential therapeutic application of baicalein in antimetastatic therapy for gastric cancer.

References

1 

Orditura M, Galizia G, Sforza V, et al: Treatment of gastric cancer. World J Gastroenterol. 20:1635–1649. 2014. View Article : Google Scholar : PubMed/NCBI

2 

Tan B, Li Y, Zhao Q, Fan L, Wang D and Liu Y: Inhibition of gastric cancer cell growth and invasion through siRNA-mediated knockdown of guanine nucleotide exchange factor Vav3. Tumour Biol. 35:1481–1488. 2013. View Article : Google Scholar : PubMed/NCBI

3 

Kumar A, El-Osta A, Hussain AA and Marshall J: Increased sequestration of matrix metalloproteinases in ageing human Bruch’s membrane: implications for ECM turnover. Invest Ophthalmol Vis Sci. 51:2664–2670. 2010. View Article : Google Scholar : PubMed/NCBI

4 

Chen K, Zhang S, Ji Y, et al: Baicalein inhibits the invasion and metastatic capabilities of hepatocellular carcinoma cells via down-regulation of the ERK pathway. PLoS One. 8:e729272013. View Article : Google Scholar : PubMed/NCBI

5 

Chang L and Karin M: Mammalian MAP kinase signalling cascades. Nature. 410:37–40. 2001. View Article : Google Scholar : PubMed/NCBI

6 

Ou JM, Ye B, Qiu MK, et al: Knockdown of Livin inhibits growth and invasion of gastric cancer cells through blockade of the MAPK pathway in vitro and in vivo. Int J Oncol. 44:276–284. 2014.

7 

Huang Q, Lan F, Wang X, et al: IL-1β-induced activation of p38 promotes metastasis in gastric adenocarcinoma via upregulation of AP-1/c-fos, MMP2 and MMP9. Mol Cancer. 13:182014. View Article : Google Scholar

8 

Chen J, Li Z, Chen AY, et al: Inhibitory effect of baicalin and baicalein on ovarian cancer cells. Int J Mol Sci. 14:6012–6025. 2013. View Article : Google Scholar : PubMed/NCBI

9 

Li HL, Zhang S, Wang Y, et al: Baicalein induces apoptosis via a mitochondrial-dependent caspase activation pathway in T24 bladder cancer cells. Mol Med Rep. 7:266–270. 2013.

10 

Liu B, Wang G, Yang J, Pan X, Yang Z and Zang L: Berberine inhibits human hepatoma cell invasion without cytotoxicity in healthy hepatocytes. PLoS One. 6:e214162011. View Article : Google Scholar : PubMed/NCBI

11 

Yang SF, Yang WE, Kuo WH, Chang HR, Chu SC and Hsieh YS: Antimetastatic potentials of flavones on oral cancer cell via an inhibition of matrix-degrading proteases. Arch Oral Biol. 53:287–294. 2008. View Article : Google Scholar

12 

Lee KH and Kim JR: Kiss-1 suppresses MMP-9 expression by activating p38 MAP kinase in human stomach cancer. Oncol Res. 18:107–116. 2009. View Article : Google Scholar

13 

Kwon CH, Moon HJ, Park HJ, Choi JH and Park do Y: S100A8 and S100A9 promotes invasion and migration through p38 mitogen-activated protein kinase-dependent NF-κB activation in gastric cancer cells. Mol Cells. 35:226–234. 2013. View Article : Google Scholar : PubMed/NCBI

14 

Mondal S, Bandyopadhyay S, Ghosh MK, Mukhopadhyay S, Roy S and Mandal C: Natural products: promising resources for cancer drug discovery. Anticancer Agents Med Chem. 12:49–75. 2012. View Article : Google Scholar

15 

Chandrashekar N, Selvamani A, Subramanian R, Pandi A and Thiruvengadam D: Baicalein inhibits pulmonary carcinogenesis-associated inflammation and interferes with COX-2, MMP-2 and MMP-9 expressions in-vivo. Toxicol Appl Pharmacol. 261:10–21. 2012. View Article : Google Scholar : PubMed/NCBI

16 

Wu B, Li J, Huang D, et al: Baicalein mediates inhibition of migration and invasiveness of skin carcinoma through Ezrin in A431 cells. BMC Cancer. 11:5272011. View Article : Google Scholar : PubMed/NCBI

17 

Wang ZD, Huang C, Li ZF, et al: Chrysanthemum indicum ethanolic extract inhibits invasion of hepatocellular carcinoma via regulation of MMP/TIMP balance as therapeutic target. Oncol Rep. 23:413–421. 2010.PubMed/NCBI

18 

Li-Weber M: New therapeutic aspects of flavones: the anticancer properties of Scutellaria and its main active constituents Wogonin, Baicalein and Baicalin. Cancer Treat Rev. 35:57–68. 2009. View Article : Google Scholar

19 

Park SY, Kim JH, Lee YJ, Lee SJ and Kim Y: Surfactin suppresses TPA-induced breast cancer cell invasion through the inhibition of MMP-9 expression. Int J Oncol. 42:287–296. 2013.

20 

Deng W, Sui H, Wang Q, et al: A Chinese herbal formula, Yi-Qi-Fu-Sheng, inhibits migration/invasion of colorectal cancer by down-regulating MMP-2/9 via inhibiting the activation of ERK/MAPK signaling pathways. BMC Complement Altern Med. 13:652013. View Article : Google Scholar : PubMed/NCBI

21 

Wang L, Ling Y, Chen Y, et al: Flavonoid baicalein suppresses adhesion, migration and invasion of MDA-MB-231 human breast cancer cells. Cancer Lett. 297:42–48. 2010. View Article : Google Scholar : PubMed/NCBI

22 

Zhang Z, Lv J, Lei X, et al: Baicalein reduces the invasion of glioma cells via reducing the activity of p38 signaling pathway. PLoS One. 9:e903182014. View Article : Google Scholar : PubMed/NCBI

23 

Zhang Y, Song L, Cai L, Wei R, Hu H and Jin W: Effects of baicalein on apoptosis, cell cycle arrest, migration and invasion of osteosarcoma cells. Food Chem Toxicol. 53:325–333. 2013. View Article : Google Scholar

24 

Kim JM, Noh EM, Kim MS, et al: Decursin prevents TPA-induced invasion through suppression of PKCα/p38/NF-κB-dependent MMP-9 expression in MCF-7 human breast carcinoma cells. Int J Oncol. 44:1607–1613. 2014.PubMed/NCBI

25 

del Barco Barrantes I and Nebreda AR: Roles of p38 MAPKs in invasion and metastasis. Biochem Soc Trans. 40:79–84. 2012. View Article : Google Scholar : PubMed/NCBI

26 

Wang ZS, Luo P, Dai SH, Liu ZB, Zheng XR and Chen T: Salvianolic acid B induces apoptosis in human glioma U87 cells through p38-mediated ROS generation. Cell Mol Neurobiol. 33:921–928. 2013. View Article : Google Scholar : PubMed/NCBI

27 

Acha O, Hernández JL, Penado S, Cano M and Riancho JA: Risk factors and stroke among patients of different ages. Rev Clin Esp. 203:189–192. 2003.(In Spanish). View Article : Google Scholar : PubMed/NCBI

Related Articles

  • Abstract
  • View
  • Download
  • Twitter
Copy and paste a formatted citation
Spandidos Publications style
Yan X, Rui X and Zhang K: Baicalein inhibits the invasion of gastric cancer cells by suppressing the activity of the p38 signaling pathway. Oncol Rep 33: 737-743, 2015.
APA
Yan, X., Rui, X., & Zhang, K. (2015). Baicalein inhibits the invasion of gastric cancer cells by suppressing the activity of the p38 signaling pathway. Oncology Reports, 33, 737-743. https://doi.org/10.3892/or.2014.3669
MLA
Yan, X., Rui, X., Zhang, K."Baicalein inhibits the invasion of gastric cancer cells by suppressing the activity of the p38 signaling pathway". Oncology Reports 33.2 (2015): 737-743.
Chicago
Yan, X., Rui, X., Zhang, K."Baicalein inhibits the invasion of gastric cancer cells by suppressing the activity of the p38 signaling pathway". Oncology Reports 33, no. 2 (2015): 737-743. https://doi.org/10.3892/or.2014.3669
Copy and paste a formatted citation
x
Spandidos Publications style
Yan X, Rui X and Zhang K: Baicalein inhibits the invasion of gastric cancer cells by suppressing the activity of the p38 signaling pathway. Oncol Rep 33: 737-743, 2015.
APA
Yan, X., Rui, X., & Zhang, K. (2015). Baicalein inhibits the invasion of gastric cancer cells by suppressing the activity of the p38 signaling pathway. Oncology Reports, 33, 737-743. https://doi.org/10.3892/or.2014.3669
MLA
Yan, X., Rui, X., Zhang, K."Baicalein inhibits the invasion of gastric cancer cells by suppressing the activity of the p38 signaling pathway". Oncology Reports 33.2 (2015): 737-743.
Chicago
Yan, X., Rui, X., Zhang, K."Baicalein inhibits the invasion of gastric cancer cells by suppressing the activity of the p38 signaling pathway". Oncology Reports 33, no. 2 (2015): 737-743. https://doi.org/10.3892/or.2014.3669
Follow us
  • Twitter
  • LinkedIn
  • Facebook
About
  • Spandidos Publications
  • Careers
  • Cookie Policy
  • Privacy Policy
How can we help?
  • Help
  • Live Chat
  • Contact
  • Email to our Support Team