Spandidos Publications Logo
  • About
    • About Spandidos
    • Aims and Scopes
    • Abstracting and Indexing
    • Editorial Policies
    • Reprints and Permissions
    • Job Opportunities
    • Terms and Conditions
    • Contact
  • Journals
    • All Journals
    • Oncology Letters
      • Oncology Letters
      • Information for Authors
      • Editorial Policies
      • Editorial Board
      • Aims and Scope
      • Abstracting and Indexing
      • Bibliographic Information
      • Archive
    • International Journal of Oncology
      • International Journal of Oncology
      • Information for Authors
      • Editorial Policies
      • Editorial Board
      • Aims and Scope
      • Abstracting and Indexing
      • Bibliographic Information
      • Archive
    • Molecular and Clinical Oncology
      • Molecular and Clinical Oncology
      • Information for Authors
      • Editorial Policies
      • Editorial Board
      • Aims and Scope
      • Abstracting and Indexing
      • Bibliographic Information
      • Archive
    • Experimental and Therapeutic Medicine
      • Experimental and Therapeutic Medicine
      • Information for Authors
      • Editorial Policies
      • Editorial Board
      • Aims and Scope
      • Abstracting and Indexing
      • Bibliographic Information
      • Archive
    • International Journal of Molecular Medicine
      • International Journal of Molecular Medicine
      • Information for Authors
      • Editorial Policies
      • Editorial Board
      • Aims and Scope
      • Abstracting and Indexing
      • Bibliographic Information
      • Archive
    • Biomedical Reports
      • Biomedical Reports
      • Information for Authors
      • Editorial Policies
      • Editorial Board
      • Aims and Scope
      • Abstracting and Indexing
      • Bibliographic Information
      • Archive
    • Oncology Reports
      • Oncology Reports
      • Information for Authors
      • Editorial Policies
      • Editorial Board
      • Aims and Scope
      • Abstracting and Indexing
      • Bibliographic Information
      • Archive
    • Molecular Medicine Reports
      • Molecular Medicine Reports
      • Information for Authors
      • Editorial Policies
      • Editorial Board
      • Aims and Scope
      • Abstracting and Indexing
      • Bibliographic Information
      • Archive
    • World Academy of Sciences Journal
      • World Academy of Sciences Journal
      • Information for Authors
      • Editorial Policies
      • Editorial Board
      • Aims and Scope
      • Abstracting and Indexing
      • Bibliographic Information
      • Archive
    • International Journal of Functional Nutrition
      • International Journal of Functional Nutrition
      • Information for Authors
      • Editorial Policies
      • Editorial Board
      • Aims and Scope
      • Abstracting and Indexing
      • Bibliographic Information
      • Archive
    • International Journal of Epigenetics
      • International Journal of Epigenetics
      • Information for Authors
      • Editorial Policies
      • Editorial Board
      • Aims and Scope
      • Abstracting and Indexing
      • Bibliographic Information
      • Archive
    • Medicine International
      • Medicine International
      • Information for Authors
      • Editorial Policies
      • Editorial Board
      • Aims and Scope
      • Abstracting and Indexing
      • Bibliographic Information
      • Archive
  • Articles
  • Information
    • Information for Authors
    • Information for Reviewers
    • Information for Librarians
    • Information for Advertisers
    • Conferences
  • Language Editing
Spandidos Publications Logo
  • About
    • About Spandidos
    • Aims and Scopes
    • Abstracting and Indexing
    • Editorial Policies
    • Reprints and Permissions
    • Job Opportunities
    • Terms and Conditions
    • Contact
  • Journals
    • All Journals
    • Biomedical Reports
      • Information for Authors
      • Editorial Policies
      • Editorial Board
      • Aims and Scope
      • Abstracting and Indexing
      • Bibliographic Information
      • Archive
    • Experimental and Therapeutic Medicine
      • Information for Authors
      • Editorial Policies
      • Editorial Board
      • Aims and Scope
      • Abstracting and Indexing
      • Bibliographic Information
      • Archive
    • International Journal of Epigenetics
      • Information for Authors
      • Editorial Policies
      • Editorial Board
      • Aims and Scope
      • Abstracting and Indexing
      • Bibliographic Information
      • Archive
    • International Journal of Functional Nutrition
      • Information for Authors
      • Editorial Policies
      • Editorial Board
      • Aims and Scope
      • Abstracting and Indexing
      • Bibliographic Information
      • Archive
    • International Journal of Molecular Medicine
      • Information for Authors
      • Editorial Policies
      • Editorial Board
      • Aims and Scope
      • Abstracting and Indexing
      • Bibliographic Information
      • Archive
    • International Journal of Oncology
      • Information for Authors
      • Editorial Policies
      • Editorial Board
      • Aims and Scope
      • Abstracting and Indexing
      • Bibliographic Information
      • Archive
    • Medicine International
      • Information for Authors
      • Editorial Policies
      • Editorial Board
      • Aims and Scope
      • Abstracting and Indexing
      • Bibliographic Information
      • Archive
    • Molecular and Clinical Oncology
      • Information for Authors
      • Editorial Policies
      • Editorial Board
      • Aims and Scope
      • Abstracting and Indexing
      • Bibliographic Information
      • Archive
    • Molecular Medicine Reports
      • Information for Authors
      • Editorial Policies
      • Editorial Board
      • Aims and Scope
      • Abstracting and Indexing
      • Bibliographic Information
      • Archive
    • Oncology Letters
      • Information for Authors
      • Editorial Policies
      • Editorial Board
      • Aims and Scope
      • Abstracting and Indexing
      • Bibliographic Information
      • Archive
    • Oncology Reports
      • Information for Authors
      • Editorial Policies
      • Editorial Board
      • Aims and Scope
      • Abstracting and Indexing
      • Bibliographic Information
      • Archive
    • World Academy of Sciences Journal
      • Information for Authors
      • Editorial Policies
      • Editorial Board
      • Aims and Scope
      • Abstracting and Indexing
      • Bibliographic Information
      • Archive
  • Articles
  • Information
    • For Authors
    • For Reviewers
    • For Librarians
    • For Advertisers
    • Conferences
  • Language Editing
Login Register Submit
  • This site uses cookies
  • You can change your cookie settings at any time by following the instructions in our Cookie Policy. To find out more, you may read our Privacy Policy.

    I agree
Search articles by DOI, keyword, author or affiliation
Search
Advanced Search
presentation
Oncology Reports
Join Editorial Board Propose a Special Issue
Print ISSN: 1021-335X Online ISSN: 1791-2431
Journal Cover
September-2015 Volume 34 Issue 3

Full Size Image

Sign up for eToc alerts
Recommend to Library

Journals

International Journal of Molecular Medicine

International Journal of Molecular Medicine

International Journal of Molecular Medicine is an international journal devoted to molecular mechanisms of human disease.

International Journal of Oncology

International Journal of Oncology

International Journal of Oncology is an international journal devoted to oncology research and cancer treatment.

Molecular Medicine Reports

Molecular Medicine Reports

Covers molecular medicine topics such as pharmacology, pathology, genetics, neuroscience, infectious diseases, molecular cardiology, and molecular surgery.

Oncology Reports

Oncology Reports

Oncology Reports is an international journal devoted to fundamental and applied research in Oncology.

Experimental and Therapeutic Medicine

Experimental and Therapeutic Medicine

Experimental and Therapeutic Medicine is an international journal devoted to laboratory and clinical medicine.

Oncology Letters

Oncology Letters

Oncology Letters is an international journal devoted to Experimental and Clinical Oncology.

Biomedical Reports

Biomedical Reports

Explores a wide range of biological and medical fields, including pharmacology, genetics, microbiology, neuroscience, and molecular cardiology.

Molecular and Clinical Oncology

Molecular and Clinical Oncology

International journal addressing all aspects of oncology research, from tumorigenesis and oncogenes to chemotherapy and metastasis.

World Academy of Sciences Journal

World Academy of Sciences Journal

Multidisciplinary open-access journal spanning biochemistry, genetics, neuroscience, environmental health, and synthetic biology.

International Journal of Functional Nutrition

International Journal of Functional Nutrition

Open-access journal combining biochemistry, pharmacology, immunology, and genetics to advance health through functional nutrition.

International Journal of Epigenetics

International Journal of Epigenetics

Publishes open-access research on using epigenetics to advance understanding and treatment of human disease.

Medicine International

Medicine International

An International Open Access Journal Devoted to General Medicine.

Journal Cover
September-2015 Volume 34 Issue 3

Full Size Image

Sign up for eToc alerts
Recommend to Library

  • Article
  • Citations
    • Cite This Article
    • Download Citation
    • Create Citation Alert
    • Remove Citation Alert
    • Cited By
  • Similar Articles
    • Related Articles (in Spandidos Publications)
    • Similar Articles (Google Scholar)
    • Similar Articles (PubMed)
  • Download PDF
  • Download XML
  • View XML
Article

MicroRNA-20b inhibits the proliferation, migration and invasion of bladder cancer EJ cells via the targeting of cell cycle regulation and Sp-1-mediated MMP-2 expression

  • Authors:
    • Sung Lyea Park
    • Tae-Min Cho
    • Se Yeon Won
    • Jun-Hui Song
    • Dae‑Hwa Noh
    • Wun-Jae Kim
    • Sung-Kwon Moon
  • View Affiliations / Copyright

    Affiliations: Department of Food and Nutrition, Chung-Ang University, Anseong 456-756, Republic of Korea, Department of Biochemistry and Molecular Biology, College of Medicine, Chungbuk National University, Cheongju, Chungbuk 361-763, Republic of Korea, Personalized Tumor Engineering Research Center, Department of Urology, Chungbuk National University, Cheongju, Chungbuk 361-763, Republic of Korea
  • Pages: 1605-1612
    |
    Published online on: July 9, 2015
       https://doi.org/10.3892/or.2015.4119
  • Expand metrics +
Metrics: Total Views: 0 (Spandidos Publications: | PMC Statistics: )
Metrics: Total PDF Downloads: 0 (Spandidos Publications: | PMC Statistics: )
Cited By (CrossRef): 0 citations Loading Articles...

This article is mentioned in:



Abstract

MicroRNAs (miRs) serve either as oncogenes or tumor-suppressor genes in tumor progression. MicroRNA-20b (miR‑20b) is known to be involved with the oncomirs of several types of cancers. However, in the present study we describe how miR-20b inhibits the proliferation, migration and invasion of bladder cancer EJ cells. In the present study, miR-20b was downregulated in bladder cancer cell lines, and its overexpression resulted in a significant reduction in the proliferation of EJ cells. In addition, via a bioinformatics approach, we identified cell cycle-regulated genes that are the putative targets of miR-20b. The transfection of miR-20b into EJ cells induced G1 phase cell cycle arrest via the decreased expression of cyclin D1, CDK2 and CDK6 without affecting another G1 phase cell cycle regulator, cyclin E. The cell cycle inhibitor p21WAF1 was upregulated in the miR-20b transfected cells. Moreover, the enforced expression of miR-20b resulted in impaired wound-healing migration and invasion in the EJ cells. Based on our target prediction analysis of miRs, we confirmed that miR-20b overexpression strongly impedes MMP-2 expression via suppressive activation of the Sp-1 binding motif, an important transcription factor present in the MMP-2 promoter. Herein, we report the novel concept that miR-20b exerts a suppressive effect on both cell cycle-modulated proliferation and MMP-2-mediated migration and invasion in bladder cancer EJ cells.

Introduction

Bladder cancer is one of the most prevalent lethal diseases among men worldwide (1). The development of bladder tumors combines multiple progressive processes that are influenced by a number of environmental factors such as chemical carcinogens, several anticancer drugs and reactive oxygen species (2–5). The principal proliferative type of bladder tumors can be described as a transitional cell carcinoma (TCC) that is a muscle-invasive bladder cancer (MIBC), which has potential for migration and invasion (1,6,7). Although many therapeutic advances have been achieved against MIBC, effective treatment options remain limited. Therefore, the identification of novel therapeutic targets is critical.

Cellular proliferation experiences a crucial check-point at which the progression of the G1 to the S phase of the cell cycle is regulated (8,9). The progression of the cell cycle is directly driven by the action of heterodimers assembled by cyclin-dependent kinases (CDKs) and cyclins (activating subunits of CDKs) (8,9). After the stimulation of growth signaling, the cells are categorized as either a G1 or S phase progression, which is predominantly regulated by cyclin D/CDK4/6 and cyclin E/CDK2 complexes (8,9). Numerous studies have suggested negative regulatory roles for cell cycle inhibitors that are involved in proliferation, migration and invasion in the development of mammalian cells (8). p21WAF1 is a cell cycle inhibitor that binds to CDK or CDK-cyclin complexes, and suppresses cell cycle progression (8).

Matrix metalloproteinase-2 (MMP-2) is a type IV collagenase that degrades the extracellular matrix resulting in the migration and invasion of tumor cells (10,11). Several lines of study have demonstrated that an elevated level of MMP-2 expression is correlated with the progression of bladder cancer, characterized by migration and invasion (12–14). In addition, high levels of MMP-2 expression have been detected in the serum and urine of patients with bladder cancer (12–14). The MMP-2 promoter contains several functional cis-elements including p53, AP-1, Ets-1, C/EBP, CREB, PEA3, Sp1, ATF2 and AP-2 that are involved in MMP-2 regulation (15).

MicroRNAs (miRs) are a class of small non-coding RNA molecules that negatively regulate gene expression by controlling either translational repression or mRNA degradation, which depends on the degree of partial or perfect complementarity to the 3′ untranslated regions of their mRNAs (16). Cumulative studies have shown that miRs reveal diverse biological and pathological functions including the control of cellular proliferation, migration, differentiation and apoptosis (16–18). Recent evidence has identified several miRs as oncogenes or tumor suppressors (16–18). Previous studies have shown that microRNA-20b (miR-20b) is upregulated in human breast cancer, c-Myc-induced mouse mammary tumors and ionizing radiation-induced rat mammary gland tissues (19–21). In addition, several studies have demonstrated that miR-20b serves as a survival and oncogenic factor (19–23). Numerous studies have suggested that miR-20b plays important roles in oxygen supply, PTEN inhibition, VEGF regulation by HIF-1α and STAT3 and in transcriptional control by early growth response-1 (19,21–23). miR-20b has also been reported as a suppressive factor for the Th17 differentiation and pathogenesis of multiple sclerosis and experimental autoimmune encephalomyelitis (24). However, little is known concerning the suppressive effects of miR-20b on cell cycle-regulated proliferation as well as on MMP-2-mediated migration and invasion in cancer cells.

In the present study, we report the novel molecular mechanisms involved in the inhibition of proliferation, migration and invasion by miR-20b in bladder cancer EJ cells. The present study is the first report concerning the role of miR-20b in its function as a tumor suppressor in cancer cells. Based on miRNA-target prediction analyses, our results demonstrated that miR-20b inhibited the proliferation of EJ cells and induced p21WAF1-mediated G1 phase cell cycle arrest. In addition, miR-20b inhibited the migration and invasion of EJ cells via decreased MMP-2 expression by downregulating the activation of Sp-1.

Materials and methods

Materials

Polyclonal antibodies to cyclin E, CDK2, CDK6, cyclin D1, p53, p21WAF1, p27KIP1 and GAPDH were obtained from Santa Cruz Biotechnology (Santa Cruz, CA, USA). The polyclonal MMP-2 antibody was obtained from Chemicon International (Billerica, MA, USA). miR-20b (5′-CAAAGUGCUCAUAGUGCAGGUAG-3′) and miR-20b inhibitor were designed and synthesized by Genolution (Seoul, Korea).

Cell cultures

Human bladder carcinoma cell lines (EJ, 5637 and T24) were purchased from the American Type Culture Collection (ATCC; Manassas, VA, USA). The cells were maintained in Dulbecco's modified Eagle's medium (DMEM) (4.5 g glucose/liter) supplemented with 10% fetal calf serum, L-glutamine and antibiotics (Biological Industries, Beit Haemek, Israel) at 37°C in a 5% CO2 humidified incubator. Normal human urothelial cells (HUCs) were obtained from ScienCell Research Laboratories (Carlsbad, CA, USA). The cells were cultured in urothelial cell medium supplemented with urothelial cell growth supplement and penicillin/streptomycin solution according to the protocol of the manufacturer.

Quantitative real-time RT-PCR (qRT-PCR)

To quantify miRNA expression, real-time PCR amplification was subjected to a Rotor-Gene™ 6000, as previously described (25). Real-time PCR assays were carried out in microreaction tubes (Corbett Research, Mortlake, Australia) using a miScript PCR Starter kit (Qiagen Korea, Seoul, Korea). For amplification of the target miRNAs, forward primers for miR-20b (5′-CAAAGUGCUCAUAGUGCAGGUAG-3′) were designed. The PCR reaction was performed in a final volume of 20 μl (10 μl 2X QuantiTect SYBR-Green PCR Master Mix, 2 μl 10X miScript Universal Primer, 2 μl 10 pmol forward primer, 2 μl template cDNA and RNase-free water). Real-time PCR conditions were as follows: one cycle of initial activation for 15 min at 95°C, followed by 50 cycles of 15 sec at 94°C for denaturation, annealing for 30 sec at 55°C and extension for 30 sec at 70°C. The melting program was performed at 70–99°C at a heating rate of 1°C/5 sec. Spectral data were captured and determined using Rotor-Gene Real-Time Analysis Software 6.0 Build 14. All of the reactions were carried out in triplicate. In this experiment, U6 was used as a control for the normalization of the real-time PCR results in miRNA quantification studies using the miScript PCR system.

Bioinformatics analysis

In order to identify the potential targets of miR-20b, we used the miRanda (http://www.microrna.org/microrna/home.do) algorithm to search the human genome based on an NCBI mRNA database (http://www.ncbi.nlm.nih.gov/) for signaling pathway annotation and putative functional annotation.

Cell proliferation

Cell proliferation was analyzed using a modification of the 3-(4,5-dimethylthiazol-2-yl)-2,5-diphe-nyltetrazolium bromide (MTT) assay, which is based on the conversion of tetrazolium salt 3-(4,5-dimethylthiazol-2-yl)-5-(3-carboxymethoxyphenyl)-2-(4-sulfophenyl)-2-tetrazolium to a formazan product by mitochondrial dehydrogenase (26). The formazan product was determined by quantifying its absorbance at 490 nm. The morphology of cell proliferation was photographed using phase-contrast microscopy.

Transfection

Cells were transfected with miR-20b and the miR-20b inhibitor using Lipofectamine 2000 transfection reagent according to the manufacturer's protocol (Invitrogen). After transfection for the indicated times, the cells were studied via MTT assay, immunoblotting, zymography, electrophoretic mobility shift assay (EMSA), and invasion and wound-healing migration assays.

Cell cycle analysis via fluorescence-activated cell sorter (FACS)

Cells were harvested and fixed in 70% ethanol. After washing the cells with ice-cold phosphate-buffered saline (PBS), they were incubated with RNase (1 mg/ml), DNA intercalating dye and propidium iodide (50 mg/ml). The analysis of cell cycle distribution was determined by a Becton-Dickinson FACStar flow cytometer equipped with Becton-Dickinson Cell Fit software.

Immunoblot analysis

After transfection for 48 h, the cells were rinsed twice with ice-cold PBS and freeze-thawed in 250 μl lysis buffer [containing, in mmol/l, HEPES (pH 7.5) 50, NaCl 150, EDTA 1, EGTA 2.5, DTT 1, β-glycerophosphate 10, NaF 1, Na3VO4 0.1 and phenylmethylsulfonyl fluoride 0.1 and 10% glycerol, 0.1% Tween-20, 10 μg/ml of leupeptin and 2 μg/ml of aprotinin], and then scraped into 1.5-ml tubes. The lysates were then centrifuged at 12,000 rpm for 20 min at 4°C. The protein concentration of the supernatant was quantified using a Bradford reagent method (Bio-Rad). Cellular proteins were electrophoresed on a 0.1% SDS-10% polyacrylamide gel (SDS-PAGE) under denaturing conditions and transferred to nitrocellulose membranes (Hybond, Amersham Corp.). The blots were blocked in 10 mmol/l Tris-HCl (pH 8.0), 150 mmol/l NaCl and 5% (wt/vol) non-fat dry milk and then the membranes were incubated with primary antibodies at 4°C overnight, which was followed by incubation with peroxidase-conjugated secondary antibodies for 90 min, followed by visualization of the immunocomplexes using a chemiluminescence reagent kit (Amersham Corp.). The experiments were repeated at least 3 times.

Immunoprecipitation and immune complex kinase assays

Cell lysates were prepared using an ice-cold lysis buffer [containing, in mM/l, HEPES (pH 7.5) 50, NaCl 150, EDTA 1, EGTA 2.5, DTT 1, β-glycerophosphate 10, NaF 1, Na3VO4 0.1 and phenylmethylsulfonyl fluoride 0.1 and 10% glycerol, 0.1% Tween-20, 10 μg/ml of leupeptin and 2 μg/ml of aprotinin) and were sonicated at 4°C [Micro Ultrasonic cell disrupter (from Kontes], at 30% power, 2 times for 10 sec, each time. After centrifugation at 10,000 × g for 5 min, the lysates were clarified and the supernatants were precipitated by adding protein A-Sepharose beads precoated with saturating amounts of the indicated antibodies at 4°C for 2 h. When monoclonal antibodies were used, protein A-Sepharose was pre-incubated with rabbit anti-mouse immunoglobulin G (Jackson ImmunoResearch Laboratories). The immunoprecipitated proteins on the beads were washed 4 times with 1 ml of lysis buffer and twice with a kinase buffer (containing, in mM/l, HEPES 50, MgCl2 10, DTT 1, β-glycerophosphate 10, NaF 1 and sodium orthovanadate 0.1). The final pellet was re-suspended in 25 μl of kinase buffer containing either 1 μg of glutathione S-transferase (GST)-pRb C-terminal (pRb amino acids 769–921) fusion protein (Santa Cruz Biotechnology), or 5 μg of histone H1 (Life Technologies, Inc.), 20 μM/l ATP and 5 μCi of [γ32P] ATP (4,500 μCi/mmol; ICN), and were then incubated for 20 min at 30°C with occasional mixing. Twenty-five microliters of 2X concentrated Laemmli sample buffer was added to terminate the reaction, which was then resolved on either 10 or 12.5% SDS-polyacrylamide gels. The migration of histone H1 or GST-pRb was determined using Coomassie blue staining. Phosphorylated pRb and histone H1 were visualized (27).

Wound-healing migration assay

Cells (3×105) were seeded into 6-well plates in 2 ml medium and were grown to 90% confluency. A clear area was damaged with a 2-mm-wide tip. After 3 washes with PBS, the plate was incubated at 37°C in serum-free medium. The migration of cells into the wounded area was analyzed and photographed using an inverted microscope (magnification, ×40).

Invasion assay

Invasion assays were performed using an invasion assay kit (Cell Biolabs, USA) according to the manufacturer's instructions. Cells (2.5×104) were re-suspended in serum-free medium and plated in the upper chamber. Medium with 10% FBS was added to the lower portion of the chamber as a chemoattractant. After 24 h of incubation, the cells were allowed to pass through a polycarbonate membrane bearing 8-μm sized pores with a thin layer of an ECM matrix-like material. The cells on the lower surface of the membrane were stained and photographed. The invasive ability of the cells was evaluated using a commercial cell invasion assay kit (Chemicon International).

Zymography

Culture supernatants were resolved in a polyacrylamide gel containing 1 mg/ml gelatin. The gel was then washed with 2.5% Triton X-100 at room temperature for 2 h, followed by incubation at 37°C overnight in a buffer containing 10 mM CaCl2, 150 mM NaCl and 50 mM Tris-HCl, pH 7.5. The gel was stained using 0.2% Coomassie blue and photographed on a light box. Areas of gelatinase activity were determined as a clear band in a dark blue field.

Nuclear extracts and EMSA

After centrifugation, the cell pellets were re-suspended in 1 ml of buffer A containing 10 mM HEPES (pH 7.9), 10 mM KCl, 0.1 mM EDTA, 0.1 mM EGTA, 1 mM DTT and 0.5 mM PMSF. They were then incubated on ice for 15 min and vortexed in the presence of 0.5% Nonidet NP-40. The pellets were centrifuged and extracted in 1 ml of buffer B containing 20 mM HEPES pH 7.9, 0.4 M NaCl, 1 mM EDTA, 1 mM EGTA, 1 mM DTT and 1 mM PMSF for 15 min at 4°C. Protein concentrations were measured via the Bio-Rad protein assay.

The nuclear extract (10–20 μg) was pre-incubated at 4°C for 30 min with the 100-fold excess of an unlabeled oligonucleotide spanning the MMP-2 cis-element of interest. The sequences were as follows: Sp-1, GCCCATTCCTTCCGCCCCCAGATGAAGCAG; ATF2, GATCCAGCTTGATGACGTCAGCCG. The reaction mixture was then further incubated at 4°C for 20 min in a buffer (25 mM HEPES buffer pH 7.9, 0.5 mM EDTA, 0.5 mM DTT, 0.05 M NaCl and 2.5% glycerol) with 2 μg of poly(dI-dC) and 5 fmol (2×104 cpm) of a Klenow end-labeled (32P-ATP) 30-mer oligonucleotide, which corresponded to the DNA binding site in the MMP-2 promoter. The reaction mixture was electrophoresed at 4°C on a 6% polyacrylamide gel using a TBE (89 mM Tris, 89 mM boric acid and 1 mM EDTA) running buffer. The gel was washed dried and exposed to X-ray film overnight (27).

Statistical analysis

Where appropriate, data are expressed as the mean ± SE. Data were evaluated by factorial ANOVA and a Fisher's least significant difference test where appropriate. Statistical significance was set at P<0.05.

Results

Expression of miR-20b is downregulated in bladder cancer cell lines

To examine the expression level of miR-20b in bladder cancer cell lines, 3 types of bladder cancer cell lines (EJ, T24 and 5637) and normal HUCs were employed using quantitative real-time PCR. As shown in Fig. 1A, compared with the HUCs, the expression levels of miR-20b were significantly downregulated in all 3 examined bladder cancer cell lines (EJ, T24 and 5637). Since miR-20b expression was decreased in the EJ cells, we selected this cell line for further investigation. Next, to investigate the function of miR-20b in the proliferation of the EJ cells, the cells were transfected with Lipofectamine 2000 only (control), miR-20b mimics (miR-20b) or a negative control (miR-20b inhibitor) at various concentrations (30–100 nM). Overexpression of miR-20b significantly reduced the proliferation of the EJ cells within 48 h, as evidenced by the MTT assay (Fig. 1B). The different concentrations of miR-20b (30–100 nM) showed almost the same antiproliferative effect in the EJ cells (Fig. 1B). Based on this observation, 30 nM of miR-20b was used for the subsequent experiments. Similar results were confirmed by phase-contrast images (Fig. 1C).

Figure 1

Expression of miR-20b is downregulated in bladder cancer cell lines, and overexpression of miR-20b inhibits the proliferation of bladder cancer EJ cells. (A) The expression of miR-20b was investigated in normal urothelial HUC cells and 3 bladder cancer cell lines (EJ, 5637 and T24) using quantitative real-time PCR (qRT-PCR) analysis. The expression of miR-20b was normalized to RNA control U6 expression. Results are expressed as the means ± SE from 3 triplicate experiments. *P<0.01 compared with the HUCs. (B) Inhibition of proliferation of EJ cells transfected with miR-20b. EJ cells were transfected with the indicated dose of miR-20b mimics (miR-20b), miR-20b inhibitor and Lipofectamine 2000 only (control). After 48 h of transfection, cell proliferation was measured by MTT assay. Results are expressed as the means ± SE from 3 triplicate experiments. *P<0.01 compared with the control. (C) Cell growth inhibition was captured by phase contrast images. HUCs, human urothelial cells.

miR-20b induces G1 phase cell cycle arrest in EJ cells

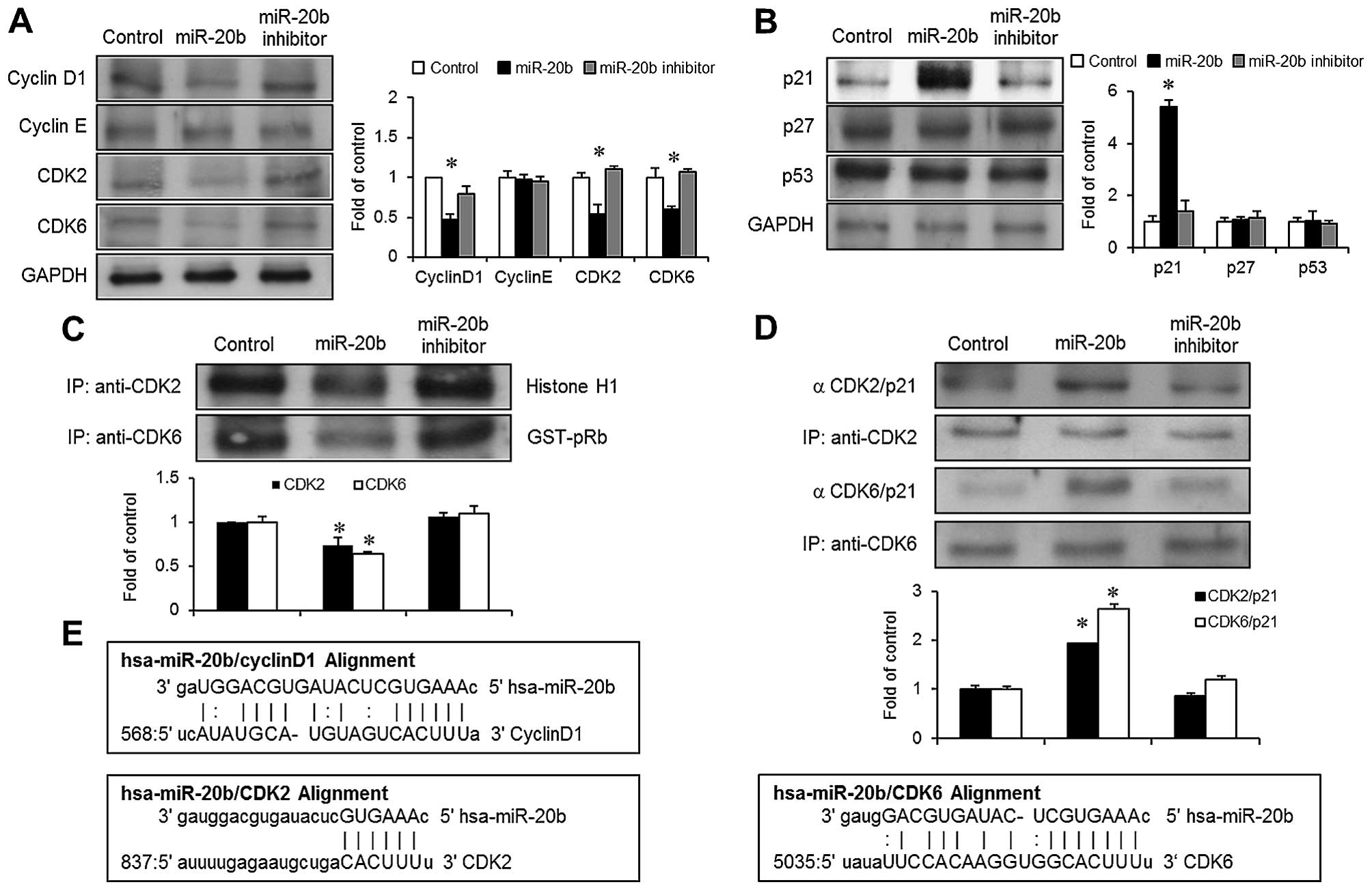
Flow cytometric analysis was used to investigate whether the miR-20b-mediated inhibition of cell proliferation was due to the modulation of the cell cycle. After transfection of miR-20b (30 nM) into the EJ cells for 48 h, DNA content analysis was analyzed. Cell cycle distribution analysis demonstrated that the miR-20b (30 nM)-transfected cells induced a significant accumulation of cells in the G1 phase (Fig. 2A–D). In addition, the G1 phase cell cycle arrest was followed by a corresponding decrease in the population of the S phase population in the presence of miR-20b (Fig. 2A–D). To verify whether the observed G1 phase cell cycle arrest of miR-20b transfectants was involved in the regulation of the cell cycle machinery, the levels of cell cycle-regulatory molecules were examined. First, we used bioinformatics analysis from the public miRNA database (miRanda, http://www.microrna.org/microrna/home.do) to identify the targets of miR-20b. We found that miR-20b targeted G1 phase cell cycle regulators, including cyclin D1, CDK2 and CDK6 (Fig. 3E). Immunoblot analysis indicated that the overexpression of miR-20b resulted in decreased expression of cyclin D1, CDK2 and CDK6 (Fig. 3A). However, the expression level of cyclin E was not changed in the miR-20b-transfected cells (Fig. 3A). The kinase activities of the CDKs are an essential step in the formation of the cyclin/CDK complexes, which result in the cell cycle progression through sequential checkpoints (8,9). Therefore, we evaluated the effect of miR-20b on the kinase activities associated with CDK2 or CDK6. The transfection of miR-20b into the EJ cells suppressed the kinase activities of both CDK2 and CDK6 immunoprecipitates (Fig. 3C).

Figure 2

Overexpression of miR-20b induces G1 phase cell cycle arrest in EJ cells. (A–C) After 48 h of transfection, the EJ cells were subjected to flow cytometric analysis to determine the effect of miR-20b on the cell cycle profile. (D) The percentage of cells in each phase of the cell cycle is shown as the mean ± SE from 3 triplicate experiments. *P<0.01 compared with the control.

Figure 3

miR-20b overexpression inhibits the expression of cyclin D1, CDK2 and CDK6, and stimulates the expression of p21WAF1 in EJ cells. (A and B) After 48 h of transfection, the cells were harvested for immunoblot analysis using specific antibodies against cyclin D1, cyclin E, CDK2, CDK6, p21WAF1, p27KIP1 and p53. GAPDH was used as a loading control. (C) Cells were transfected with the indicated genes for 48 h and were then collected. Immunoprecipitation was performed using anti-CDK2 and anti-CDK6 antibodies on total cell lysates. The kinase reaction was analyzed using histone H1 (for CDK2) or GST-pRb (for CDK4) as the substrate. (D) Total cell lysates were immunoprecipitated with anti-CDK2 and anti-CDK6 antibodies, which were analyzed by immunoblot analysis using an anti-p21WAF1 antibody. The expression of immunoprecipitated CDK2 and CDK6 was used as internal proteins. (E) Diagram of the miR-20b base-pairing site in the 3′-UTR of cyclin D1, CDK2 and CDK6 mRNA. All the results are expressed as the means ± SE from 3 triplicate experiments. *P<0.01 compared with the control.

miR-20b induces the G1 phase cell cycle through the upregulation of p21WAF1

The effect of miR-20b on CDK inhibitors (CKIs), which blocks the progression of the G1 to the S phase of the cell cycle (8) was investigated. Immunoblot analysis indicated that miR-20b overexpression stimulated the induction of p21WAF1 in the EJ cells (Fig. 3B). However, the expression levels of another CKI p27KIP protein and tumor-suppressor p53 protein were not altered in the miR-20b-transfected cells (Fig. 3B). An immunoprecipitation experiment was employed to further investigate whether the suppression of cyclin/CDK complexes induced by miR-20b was due to the interaction between p21WAF1 and CDKs. Immunoprecipitated levels of both p21WAF1/CDK2 and p21WAF1/CDK6 were increased in the miR-20b-transfected cells (Fig. 3D). These results indicated that p21WAF1 plays an important role in miR-20b-mediated G1 phase cell cycle arrest inhibiting CDK activities in bladder cancer EJ cells.

miR-20b inhibits the wound-healing migration and invasion of EJ cells

Next, we examined the role of miR-20b in the migration and invasion of bladder cancer EJ cells using a wound-healing migration assay and a Boyden chamber invasion assay. As shown in Fig. 4A, the transfection of miR-20b into EJ cells inhibited cell migration into the wounded areas within 48 h and caused a significant decrease in the wound-closure rate compared with both the control and miR-20b inhibitor transfectants. Consistently, the overexpression of miR-20b showed a significant reduction in invasiveness through Matrigel-coated plates by comparison with either the control or miR-20b inhibitor-transfected cells (Fig. 4B). These results demonstrated that the overexpression of miR-20b inhibited the migration and invasion of bladder cancer EJ cells.

Figure 4

miR-20b suppresses the migration and invasion of EJ cells. (A) The number of migratory cells was reduced in the miR-20b-transfected cells. Wound closure rates were captured at 0 and 24 h after wounding. (B) Using a Boyden chamber migration assay, the potential of cells to invade through Matrigel was evaluated. Results are expressed as the means ± SE from 3 triplicate experiments. *P<0.01 compared with the control.

miR-20b transfectants exhibit suppression of MMP-2 expression via the activation of transcription factor Sp-1

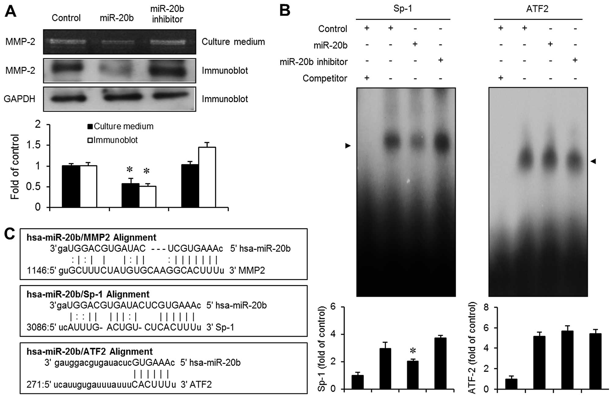
To identify the potential target genes for the inhibition of cell migration and invasion induced by miR-20b, we used miRNA target prediction miRanda algorithms. Since the expression of MMP-2 is known to be involved in regulating the migration and invasion of tumor cells (10,11), we focused on MMP-2 as a potential predicted target gene (Fig. 5C). We next examined the expression of MMP-2 in the miR-20b-transfected cells. Gelatin zymography assay showed that the transfection of miR-20b into EJ cells resulted in an apparent reduction in MMP-2 expression (Fig. 5A). Furthermore, overexpression of miR-20b markedly inhibited the expression level of MMP-2 protein in the EJ cells as determined by immunoblot analysis (Fig. 5A). In addition, we found that miR-20b potentially targets the transcription factors Sp-1 and ATF2, which are involved in the regulation of MMP-2 in tumor cells (15), using bioinformatics analysis of the miRNA target prediction (Fig. 5C). To further investigate whether the inhibitory effect of miR-20b on MMP-2 expression involves the potential target genes Sp-1 and ATF2, an EMSA assay was performed. Nuclear extracts from the miR-20b-transfected cells showed decreased activation of the Sp-1 binding motif (Fig. 5B). However, no specific binding activity of ATF2 was observed in the miR-20b transfectants (Fig. 5B). These results suggested that the activation of Sp-1 binding is involved in the miR-20b-induced inhibition of MMP-2 expression in bladder cancer EJ cells.

Figure 5

miR-20b impaires MMP-2 expression via suppression of Sp-1 binding activity in EJ cells. (A) After 48 h of transfection, MMP-2 expression in the culture supernatants was examined using zymography. Cell lysates were subjected to analysis of the protein level of MMP-2 by immunoblot analysis using anti-MMP-2 and anti-GAPDH antibodies. (B) EMSA was performed using nuclear proteins from EJ cells transfected with miR-20b, the miR-20b inhibitor and the control. Binding activity of Sp-1 and ATF2 motifs was investigated using radiolabeled oligonucleotide probes. The competition assay was accomplished in the presence of one picomole of either unlabeled Sp-1 or ATF2 oligonucleotide. (C) Sequence alignment of the 3′-UTR of MMP-2, Sp-1 and AFT2 targeted by miR-20b. All the results are expressed as the means ± SE from 3 triplicate experiments. *P<0.01 compared with the control. EMSA, electrophoretic mobility shift assay.

Discussion

Transitional cell carcinoma (TCC) is one of the leading causes of cancer-related mortality worldwide (1,6,7). Therefore, therapies that can improve the survival of patients with TCC are desirable. MicroRNAs (miRs) regulate a number of genes involved in biological processes, such as the proliferation, migration and apoptosis of tumor cells (16–18). Therefore, current miR-targeted therapies that impede the function of tumor-specific molecules have attracted considerable attention.

It was previously reported that miR-20b was overexpressed in c-Myc-induced mouse mammary tumors, ionizing radiation-induced rat mammary gland tissues and human breast cancer (19–21). Moreover, numerous studies have identified miR-20b as a factor in tumorigenesis, survival and oncogenesis (19–23). Although miR-20b has been associated with the inhibitory effect of Th17 differentiation and immune diseases such as multiple sclerosis and experimental autoimmune encephalomyelitis, the tumor suppressor effect of miR-20b on cancer cells has not previously been studied. In the present study, we demonstrated the novel role of miR-20b in the proliferation, migration and invasion of bladder cancer cells.

The results from the present study showed downregulation of miR-20b expression in bladder cancer cells compared with normal human urothelial HCC cells. Based on these results, we postulated that miR-20b plays a critical role in the proliferation and migration of bladder cancer cells. First, we initiated a study to ascertain whether miR-20b inhibits the proliferation of bladder cancer EJ cells when using a low expression level of miR-20b. Overexpression of miR-20b drastically inhibited the proliferation of EJ cells, which was attributed to G1 phase cell cycle arrest. To further investigate the exact mechanism of the miR-20b-induced inhibition of cell proliferation, we used a predicted target analysis of miRs. The cell cycle regulators, including cyclin D1, CDK2 and CDK6, were identified as target genes of miR-20b. We next examined the effect of miR-20b on the levels of CDKs and cyclins responsible for G1 to S phase progression. Consistent with the analysis of the miR-20b target genes, the transfection of miR-20b into EJ cells significantly suppressed the expression levels of cyclin D1, CDK2 and CDK6, yet not of cyclin E, followed by inhibition of CDK2 and CDK6 kinase activity. In addition, the data revealed that p21WAF1 expression was evidently upregulated during G1 phase cell cycle arrest in the EJ cells transfected with miR-20b. However, the expression levels of p27KIP1 and p53 remained unchanged in the presence of miR-20b. These results suggest that miR-20b inhibited the proliferation of EJ cells via p21WAF1-mediated G1 phase cell cycle arrest by suppressing the expression of cyclins and CDKs. As far as we could ascertain, this is the first integrative study demonstrating the relevance of each element of the CKI-cyclin-CDK machinery during miR-20b-induced G1 phase cell cycle arrest.

The main processes involved in metastatic potential are known to be the migration and invasion of tumor cells (10,11). In the present study, we found that miR-20b overexpression inhibited the migration and invasion of bladder cancer cells. In fact, it has been suggested that the expression of MMP-2 accelerates the degradation of ECM leading to the migration and invasion of tumor cells, resulting in the promotion of tumor metastasis (10–14). Previous studies describing analyses of the MMP-2 promoter identified several essential functional elements including p53, AP-1, Ets-1, C/EBP, CREB, PEA3, Sp1, ATF2 and AP-2 sites on astroglioma cell lines (15). Transcription factor Sp1 reportedly promotes the level of MMP-2 in human tumor cells (15). Although it is well accepted that MMP-2 facilitates tumor metastasis, little is known concerning the role of miRs in mediating MMP-2 regulation in tumor cells. Based on bioinformatic analysis, subsequent experiments prompted us to examine whether or not MMP-2 is involved in inhibiting the migration and invasion induced by miR-20b in bladder cancer EJ cells. In the present study, we demonstrated that the transfection of miR-20b into EJ cells inhibited the expression of MMP-2. We also identified Sp-1 as the potential functional cis-element of miR-20b-induced suppression of MMP-2 expression in the bladder cancer cells. The data showed that miR-20b inhibited MMP-2 expression via a reduction in Sp-1 binding activation.

Bioinformatic analysis identified several putative binding motifs, such as cyclin D1, CDK2, CDK6, MMP-2 and Sp-1, which regulate miR-20b-inhibited proliferation, migration and invasion of bladder cancer EJ cells. Our hypothesis was confirmed by immunoblot and EMSA experiments performed with EJ cells, in which miR-20b overexpression was negatively correlated with the expression of cyclin D1, CDK2, CDK6, MMP-2 and Sp-1, with the noted exception of ATF2. Cumulative studies have demonstrated that a single miR binds to more than 200 gene targets, and these targets could play important roles in diverse functions including those involving the cell cycle, signaling pathways, apoptosis, transcription factors and receptors (16–18). Based on predicted-target analysis of miR-20b, our studies revealed that overexpression of miR-20b directly targets cell cycle regulators and migration-related factors that result in an apparent suppression of proliferation, migration and invasion in bladder cancer cells. These results suggest that target analysis of miRs may reflect the involvement of several cellular mechanisms such as proliferation, migration and invasion of tumor cells.

The evidence demonstrates that miR-20b is aberrantly downregulated in bladder cancer cell lines. miRNA-target prediction analyses showed several putative binding motifs present in the miR-20b gene. Consistently, the results of the present study indicated that miR-20b inhibits the proliferation of bladder cancer EJ cells via p21WAF1-mediated G1 phase cell cycle arrest by blocking cyclin/CDK complexes. Furthermore, our data revealed that miR-20b suppressed the migration and invasion of EJ cells at least in part through decreasing the MMP-2 expression by targeting transcription factor Sp-1. The present findings suggest that miR-20b may be a potential therapeutic target for the treatment of bladder cancer. Further in vivo study is needed to investigate the efficacy of miR-20b in the treatment of bladder cancer.

Acknowledgments

This study was supported by the National Research Foundation of Korea (NRF) grant funded by the Korea government (MSIP) (no. 2014007036).

References

1 

Jemal A, Siegel R, Ward E, Murray T, Xu J and Thun MJ: Cancer statistics, 2007. CA Cancer J Clin. 57:43–66. 2007. View Article : Google Scholar : PubMed/NCBI

2 

Metts MC, Metts JC, Milito SJ and Thomas CR Jr: Bladder cancer: A review of diagnosis and management. J Natl Med Assoc. 92:285–294. 2000.PubMed/NCBI

3 

Cohen SM, Shirai T and Steineck G: Epidemiology and etiology of premalignant and malignant urothelial changes. Scand J Urol Nephrol Suppl. 205:105–115. 2000. View Article : Google Scholar

4 

Vineis P, Talaska G, Malaveille C, Bartsch H, Martone T, Sithisarankul P and Strickland P: DNA adducts in urothelial cells: Relationship with biomarkers of exposure to arylamines and polycyclic aromatic hydrocarbons from tobacco smoke. Int J Cancer. 65:314–316. 1996. View Article : Google Scholar : PubMed/NCBI

5 

Miyajima A, Nakashima J, Yoshioka K, Tachibana M, Tazaki H and Murai M: Role of reactive oxygen species in cis-dichlorodiammineplatinum-induced cytotoxicity on bladder cancer cells. Br J Cancer. 76:206–210. 1997. View Article : Google Scholar : PubMed/NCBI

6 

Levi F, La Vecchia C, Randimbison L and Franceschi S: Incidence of infiltrating cancer following superficial bladder carcinoma. Int J Cancer. 55:419–421. 1993. View Article : Google Scholar : PubMed/NCBI

7 

Black PC and Dinney CP: Bladder cancer angiogenesis and metastasis - translation from murine model to clinical trial. Cancer Metastasis Rev. 26:623–634. 2007. View Article : Google Scholar : PubMed/NCBI

8 

Sherr CJ and Roberts JM: CDK inhibitors: Positive and negative regulators of G1-phase progression. Genes Dev. 13:1501–1512. 1999. View Article : Google Scholar : PubMed/NCBI

9 

Sherr CJ: Cancer cell cycles. Science. 274:1672–1677. 1996. View Article : Google Scholar : PubMed/NCBI

10 

Matrisian LM: Metalloproteinases and their inhibitors in matrix remodeling. Trends Genet. 6:121–125. 1990. View Article : Google Scholar : PubMed/NCBI

11 

Liotta LA: Tumor invasion and metastases - role of the extracellular matrix: Rhoads Memorial Award lecture. Cancer Res. 46:1–7. 1986.PubMed/NCBI

12 

Sier CF, Casetta G, Verheijen JH, Tizzani A, Agape V, Kos J, Blasi F and Hanemaaijer R: Enhanced urinary gelatinase activities (matrix metalloproteinases 2 and 9) are associated with early-stage bladder carcinoma: A comparison with clinically used tumor markers. Clin Cancer Res. 6:2333–2340. 2000.PubMed/NCBI

13 

Gerhards S, Jung K, Koenig F, Daniltchenko D, Hauptmann S, Schnorr D and Loening SA: Excretion of matrix metalloproteinases 2 and 9 in urine is associated with a high stage and grade of bladder carcinoma. Urology. 57:675–679. 2001. View Article : Google Scholar : PubMed/NCBI

14 

Kawamura K, Kamiya N, Suyama T, Shimbo M, Oosumi N, Suzuki H, Ueda T, Tobe T, Igarashi T and Ito H: In situ gelatinolytic activity correlates with tumor progression and prognosis in patients with bladder cancer. J Urol. 172:1480–1484. 2004. View Article : Google Scholar : PubMed/NCBI

15 

Qin H, Sun Y and Benveniste EN: The transcription factors Sp1, Sp3, and AP-2 are required for constitutive matrix metalloproteinase-2 gene expression in astroglioma cells. J Biol Chem. 274:29130–29137. 1999. View Article : Google Scholar : PubMed/NCBI

16 

Bartel DP: MicroRNAs: Target recognition and regulatory functions. Cell. 136:215–233. 2009. View Article : Google Scholar : PubMed/NCBI

17 

Zhang B, Pan X, Cobb GP and Anderson TA: microRNAs as oncogenes and tumor suppressors. Dev Biol. 302:1–12. 2007. View Article : Google Scholar

18 

Koturbash I, Zemp FJ, Pogribny I and Kovalchuk O: Small molecules with big effects: The role of the microRNAome in cancer and carcinogenesis. Mutat Res. 722:94–105. 2011. View Article : Google Scholar

19 

Zhou W, Shi G, Zhang Q, Wu Q, Li B and Zhang Z: MicroRNA-20b promotes cell growth of breast cancer cells partly via targeting phosphatase and tensin homologue (PTEN). Cell Biosci. 4:622014. View Article : Google Scholar : PubMed/NCBI

20 

Sun Y, Wu J, Wu SH, Thakur A, Bollig A, Huang Y and Liao DJ: Expression profile of microRNAs in c-Myc induced mouse mammary tumors. Breast Cancer Res Treat. 118:185–196. 2009. View Article : Google Scholar

21 

Li D, Ilnytskyy Y, Kovalchuk A, Khachigian LM, Bronson RT, Wang B and Kovalchuk O: Crucial role for early growth response-1 in the transcriptional regulation of miR-20b in breast cancer. Oncotarget. 4:1373–1387. 2013.PubMed/NCBI

22 

Lei Z, Li B, Yang Z, Fang H, Zhang GM, Feng ZH and Huang B: Regulation of HIF-1alpha and VEGF by miR-20b tunes tumor cells to adapt to the alteration of oxygen concentration. PLoS One. 4:e76292009. View Article : Google Scholar : PubMed/NCBI

23 

Cascio S, D'Andrea A, Ferla R, Surmacz E, Gulotta E, Amodeo V, Bazan V, Gebbia N and Russo A: miR-20b modulates VEGF expression by targeting HIF-1 alpha and STAT3 in MCF-7 breast cancer cells. J Cell Physiol. 224:242–249. 2010.PubMed/NCBI

24 

Zhu E, Wang X, Zheng B, Wang Q, Hao J, Chen S, Zhao Q, Zhao L, Wu Z and Yin Z: miR-20b suppresses Th17 differentiation and the pathogenesis of experimental autoimmune encephalomyelitis by targeting RORγt and STAT3. J Immunol. 192:5599–5609. 2014. View Article : Google Scholar : PubMed/NCBI

25 

Yun SJ, Jeong P, Kim WT, Kim TH, Lee YS, Song PH, Choi YH, Kim IY, Moon SK and Kim WJ: Cell-free microRNAs in urine as diagnostic and prognostic biomarkers of bladder cancer. Int J Oncol. 41:1871–1878. 2012.PubMed/NCBI

26 

Moon SK, Jung SY, Choi YH, Lee YC, Patterson C and Kim CH: PDTC, metal chelating compound, induces G1 phase cell cycle arrest in vascular smooth muscle cells through inducing p21Cip1 expression: Involvement of p38 mitogen activated protein kinase. J Cell Physiol. 198:310–323. 2004. View Article : Google Scholar

27 

Lee SJ, Cho SC, Lee EJ, Kim S, Lee SB, Lim JH, Choi YH, Kim WJ and Moon SK: Interleukin-20 promotes migration of bladder cancer cells through extracellular signal-regulated kinase (ERK)-mediated MMP-9 protein expression leading to nuclear factor (NF-κB) activation by inducing the up-regulation of p21WAF1 protein expression. J Biol Chem. 288:5539–5552. 2013. View Article : Google Scholar :

Related Articles

  • Abstract
  • View
  • Download
  • Twitter
Copy and paste a formatted citation
Spandidos Publications style
Park SL, Cho T, Won SY, Song J, Noh DH, Kim W and Moon S: MicroRNA-20b inhibits the proliferation, migration and invasion of bladder cancer EJ cells via the targeting of cell cycle regulation and Sp-1-mediated MMP-2 expression. Oncol Rep 34: 1605-1612, 2015.
APA
Park, S.L., Cho, T., Won, S.Y., Song, J., Noh, D., Kim, W., & Moon, S. (2015). MicroRNA-20b inhibits the proliferation, migration and invasion of bladder cancer EJ cells via the targeting of cell cycle regulation and Sp-1-mediated MMP-2 expression. Oncology Reports, 34, 1605-1612. https://doi.org/10.3892/or.2015.4119
MLA
Park, S. L., Cho, T., Won, S. Y., Song, J., Noh, D., Kim, W., Moon, S."MicroRNA-20b inhibits the proliferation, migration and invasion of bladder cancer EJ cells via the targeting of cell cycle regulation and Sp-1-mediated MMP-2 expression". Oncology Reports 34.3 (2015): 1605-1612.
Chicago
Park, S. L., Cho, T., Won, S. Y., Song, J., Noh, D., Kim, W., Moon, S."MicroRNA-20b inhibits the proliferation, migration and invasion of bladder cancer EJ cells via the targeting of cell cycle regulation and Sp-1-mediated MMP-2 expression". Oncology Reports 34, no. 3 (2015): 1605-1612. https://doi.org/10.3892/or.2015.4119
Copy and paste a formatted citation
x
Spandidos Publications style
Park SL, Cho T, Won SY, Song J, Noh DH, Kim W and Moon S: MicroRNA-20b inhibits the proliferation, migration and invasion of bladder cancer EJ cells via the targeting of cell cycle regulation and Sp-1-mediated MMP-2 expression. Oncol Rep 34: 1605-1612, 2015.
APA
Park, S.L., Cho, T., Won, S.Y., Song, J., Noh, D., Kim, W., & Moon, S. (2015). MicroRNA-20b inhibits the proliferation, migration and invasion of bladder cancer EJ cells via the targeting of cell cycle regulation and Sp-1-mediated MMP-2 expression. Oncology Reports, 34, 1605-1612. https://doi.org/10.3892/or.2015.4119
MLA
Park, S. L., Cho, T., Won, S. Y., Song, J., Noh, D., Kim, W., Moon, S."MicroRNA-20b inhibits the proliferation, migration and invasion of bladder cancer EJ cells via the targeting of cell cycle regulation and Sp-1-mediated MMP-2 expression". Oncology Reports 34.3 (2015): 1605-1612.
Chicago
Park, S. L., Cho, T., Won, S. Y., Song, J., Noh, D., Kim, W., Moon, S."MicroRNA-20b inhibits the proliferation, migration and invasion of bladder cancer EJ cells via the targeting of cell cycle regulation and Sp-1-mediated MMP-2 expression". Oncology Reports 34, no. 3 (2015): 1605-1612. https://doi.org/10.3892/or.2015.4119
Follow us
  • Twitter
  • LinkedIn
  • Facebook
About
  • Spandidos Publications
  • Careers
  • Cookie Policy
  • Privacy Policy
How can we help?
  • Help
  • Live Chat
  • Contact
  • Email to our Support Team