Spandidos Publications Logo
  • About
    • About Spandidos
    • Aims and Scopes
    • Abstracting and Indexing
    • Editorial Policies
    • Reprints and Permissions
    • Job Opportunities
    • Terms and Conditions
    • Contact
  • Journals
    • All Journals
    • Oncology Letters
      • Oncology Letters
      • Information for Authors
      • Editorial Policies
      • Editorial Board
      • Aims and Scope
      • Abstracting and Indexing
      • Bibliographic Information
      • Archive
    • International Journal of Oncology
      • International Journal of Oncology
      • Information for Authors
      • Editorial Policies
      • Editorial Board
      • Aims and Scope
      • Abstracting and Indexing
      • Bibliographic Information
      • Archive
    • Molecular and Clinical Oncology
      • Molecular and Clinical Oncology
      • Information for Authors
      • Editorial Policies
      • Editorial Board
      • Aims and Scope
      • Abstracting and Indexing
      • Bibliographic Information
      • Archive
    • Experimental and Therapeutic Medicine
      • Experimental and Therapeutic Medicine
      • Information for Authors
      • Editorial Policies
      • Editorial Board
      • Aims and Scope
      • Abstracting and Indexing
      • Bibliographic Information
      • Archive
    • International Journal of Molecular Medicine
      • International Journal of Molecular Medicine
      • Information for Authors
      • Editorial Policies
      • Editorial Board
      • Aims and Scope
      • Abstracting and Indexing
      • Bibliographic Information
      • Archive
    • Biomedical Reports
      • Biomedical Reports
      • Information for Authors
      • Editorial Policies
      • Editorial Board
      • Aims and Scope
      • Abstracting and Indexing
      • Bibliographic Information
      • Archive
    • Oncology Reports
      • Oncology Reports
      • Information for Authors
      • Editorial Policies
      • Editorial Board
      • Aims and Scope
      • Abstracting and Indexing
      • Bibliographic Information
      • Archive
    • Molecular Medicine Reports
      • Molecular Medicine Reports
      • Information for Authors
      • Editorial Policies
      • Editorial Board
      • Aims and Scope
      • Abstracting and Indexing
      • Bibliographic Information
      • Archive
    • World Academy of Sciences Journal
      • World Academy of Sciences Journal
      • Information for Authors
      • Editorial Policies
      • Editorial Board
      • Aims and Scope
      • Abstracting and Indexing
      • Bibliographic Information
      • Archive
    • International Journal of Functional Nutrition
      • International Journal of Functional Nutrition
      • Information for Authors
      • Editorial Policies
      • Editorial Board
      • Aims and Scope
      • Abstracting and Indexing
      • Bibliographic Information
      • Archive
    • International Journal of Epigenetics
      • International Journal of Epigenetics
      • Information for Authors
      • Editorial Policies
      • Editorial Board
      • Aims and Scope
      • Abstracting and Indexing
      • Bibliographic Information
      • Archive
    • Medicine International
      • Medicine International
      • Information for Authors
      • Editorial Policies
      • Editorial Board
      • Aims and Scope
      • Abstracting and Indexing
      • Bibliographic Information
      • Archive
  • Articles
  • Information
    • Information for Authors
    • Information for Reviewers
    • Information for Librarians
    • Information for Advertisers
    • Conferences
  • Language Editing
Spandidos Publications Logo
  • About
    • About Spandidos
    • Aims and Scopes
    • Abstracting and Indexing
    • Editorial Policies
    • Reprints and Permissions
    • Job Opportunities
    • Terms and Conditions
    • Contact
  • Journals
    • All Journals
    • Biomedical Reports
      • Information for Authors
      • Editorial Policies
      • Editorial Board
      • Aims and Scope
      • Abstracting and Indexing
      • Bibliographic Information
      • Archive
    • Experimental and Therapeutic Medicine
      • Information for Authors
      • Editorial Policies
      • Editorial Board
      • Aims and Scope
      • Abstracting and Indexing
      • Bibliographic Information
      • Archive
    • International Journal of Epigenetics
      • Information for Authors
      • Editorial Policies
      • Editorial Board
      • Aims and Scope
      • Abstracting and Indexing
      • Bibliographic Information
      • Archive
    • International Journal of Functional Nutrition
      • Information for Authors
      • Editorial Policies
      • Editorial Board
      • Aims and Scope
      • Abstracting and Indexing
      • Bibliographic Information
      • Archive
    • International Journal of Molecular Medicine
      • Information for Authors
      • Editorial Policies
      • Editorial Board
      • Aims and Scope
      • Abstracting and Indexing
      • Bibliographic Information
      • Archive
    • International Journal of Oncology
      • Information for Authors
      • Editorial Policies
      • Editorial Board
      • Aims and Scope
      • Abstracting and Indexing
      • Bibliographic Information
      • Archive
    • Medicine International
      • Information for Authors
      • Editorial Policies
      • Editorial Board
      • Aims and Scope
      • Abstracting and Indexing
      • Bibliographic Information
      • Archive
    • Molecular and Clinical Oncology
      • Information for Authors
      • Editorial Policies
      • Editorial Board
      • Aims and Scope
      • Abstracting and Indexing
      • Bibliographic Information
      • Archive
    • Molecular Medicine Reports
      • Information for Authors
      • Editorial Policies
      • Editorial Board
      • Aims and Scope
      • Abstracting and Indexing
      • Bibliographic Information
      • Archive
    • Oncology Letters
      • Information for Authors
      • Editorial Policies
      • Editorial Board
      • Aims and Scope
      • Abstracting and Indexing
      • Bibliographic Information
      • Archive
    • Oncology Reports
      • Information for Authors
      • Editorial Policies
      • Editorial Board
      • Aims and Scope
      • Abstracting and Indexing
      • Bibliographic Information
      • Archive
    • World Academy of Sciences Journal
      • Information for Authors
      • Editorial Policies
      • Editorial Board
      • Aims and Scope
      • Abstracting and Indexing
      • Bibliographic Information
      • Archive
  • Articles
  • Information
    • For Authors
    • For Reviewers
    • For Librarians
    • For Advertisers
    • Conferences
  • Language Editing
Login Register Submit
  • This site uses cookies
  • You can change your cookie settings at any time by following the instructions in our Cookie Policy. To find out more, you may read our Privacy Policy.

    I agree
Search articles by DOI, keyword, author or affiliation
Search
Advanced Search
presentation
Oncology Reports
Join Editorial Board Propose a Special Issue
Print ISSN: 1021-335X Online ISSN: 1791-2431
Journal Cover
February-2017 Volume 37 Issue 2

Full Size Image

Sign up for eToc alerts
Recommend to Library

Journals

International Journal of Molecular Medicine

International Journal of Molecular Medicine

International Journal of Molecular Medicine is an international journal devoted to molecular mechanisms of human disease.

International Journal of Oncology

International Journal of Oncology

International Journal of Oncology is an international journal devoted to oncology research and cancer treatment.

Molecular Medicine Reports

Molecular Medicine Reports

Covers molecular medicine topics such as pharmacology, pathology, genetics, neuroscience, infectious diseases, molecular cardiology, and molecular surgery.

Oncology Reports

Oncology Reports

Oncology Reports is an international journal devoted to fundamental and applied research in Oncology.

Experimental and Therapeutic Medicine

Experimental and Therapeutic Medicine

Experimental and Therapeutic Medicine is an international journal devoted to laboratory and clinical medicine.

Oncology Letters

Oncology Letters

Oncology Letters is an international journal devoted to Experimental and Clinical Oncology.

Biomedical Reports

Biomedical Reports

Explores a wide range of biological and medical fields, including pharmacology, genetics, microbiology, neuroscience, and molecular cardiology.

Molecular and Clinical Oncology

Molecular and Clinical Oncology

International journal addressing all aspects of oncology research, from tumorigenesis and oncogenes to chemotherapy and metastasis.

World Academy of Sciences Journal

World Academy of Sciences Journal

Multidisciplinary open-access journal spanning biochemistry, genetics, neuroscience, environmental health, and synthetic biology.

International Journal of Functional Nutrition

International Journal of Functional Nutrition

Open-access journal combining biochemistry, pharmacology, immunology, and genetics to advance health through functional nutrition.

International Journal of Epigenetics

International Journal of Epigenetics

Publishes open-access research on using epigenetics to advance understanding and treatment of human disease.

Medicine International

Medicine International

An International Open Access Journal Devoted to General Medicine.

Journal Cover
February-2017 Volume 37 Issue 2

Full Size Image

Sign up for eToc alerts
Recommend to Library

  • Article
  • Citations
    • Cite This Article
    • Download Citation
    • Create Citation Alert
    • Remove Citation Alert
    • Cited By
  • Similar Articles
    • Related Articles (in Spandidos Publications)
    • Similar Articles (Google Scholar)
    • Similar Articles (PubMed)
  • Download PDF
  • Download XML
  • View XML
Article

Escin induces apoptosis in human renal cancer cells through G2/M arrest and reactive oxygen species-modulated mitochondrial pathways

  • Authors:
    • Sheau-Yun Yuan
    • Chen-Li Cheng
    • Shian-Shiang Wang
    • Hao-Chung Ho
    • Kun-Yuan Chiu
    • Chuan-Shu Chen
    • Cheng-Che Chen
    • Ming-Yuh Shiau
    • Yen-Chuan Ou
  • View Affiliations / Copyright

    Affiliations: Division of Urology, Department of Surgery, Taichung Veterans General Hospital, Taichung 40705, Taiwan, R.O.C., Department of Nursing, Hung Kuang University, Taichung 43302, Taiwan, R.O.C.
  • Pages: 1002-1010
    |
    Published online on: January 3, 2017
       https://doi.org/10.3892/or.2017.5348
  • Expand metrics +
Metrics: Total Views: 0 (Spandidos Publications: | PMC Statistics: )
Metrics: Total PDF Downloads: 0 (Spandidos Publications: | PMC Statistics: )
Cited By (CrossRef): 0 citations Loading Articles...

This article is mentioned in:



Abstract

Escin, a natural pentacyclic triterpenoid compound, exhibits antitumor effects on various types of human cancer cells, but its effect on human renal cancer cells has not been fully elucidated. In the present study, we demonstrated that escin elicits cytotoxic effects on human renal cancer cells (786-O and Caki-1) in a dose-dependent manner, as determined by MTT assay. Escin induced G2/M arrest, and then increased the sub-G1 population, Annexin V binding, activation of caspase-9/-3, cleavage of poly(ADP-ribose) polymerase (PARP) and Bax protein. Escin also decreased the anti-apoptotic protein levels of Bcl-2, X-linked inhibitor of apoptosis protein and survivin. In addition, escin induced reactive oxygen species (ROS) generation, leading to mitochondrial membrane potential dysfunction and inducing apoptosis in 786-O renal cancer cells, which were suppressed by antioxidants, such as NAC. Collectively, our results suggest that escin induces apoptosis via the intrinsic-mitochondrial apoptosis pathway through G2/M arrest and ROS generation in human renal cancer cells. Escin appears to have potential as a clinically useful chemotherapeutic agent for human renal cancer.

Introduction

Renal cell carcinoma (RCC) is the most common malignant kidney tumor with a rising annual incidence rate, and currently accounts for ~2–4% of all malignant adult diseases worldwide (1). It is categorized according to histological subtypes: clear cell, papillary, chromophobe and collecting duct RCC (2). Clear cell RCC (cc-RCC) accounts for >90% of all RCC cases and the loss of the von Hippel-Lindau (VHL) tumor-suppressor gene in the biallellic loci occurs in 50–60% of RCC cases (3). Currently, there are several therapeutic approaches for RCC, including radical nephrectomy, conventional chemotherapy and immunotherapy. However, ~40% of patients are resistant to conventional chemotherapy and irradiation. Such patients may develop systemic recurrence and together with the resultant high toxicity and low response therapy failure is inevitable. Thus, the 2–5-year survival rates are less than 20% (4–6). Novel therapeutic strategies may be available, but they are prone to side-effects such as fatigue, nausea, hypertension, proteinuria and neutropenia which need to be managed. Therefore, an effective and tolerable therapy for RCC is urgently needed.

Plant extracts have been used as traditional medicines since antiquity (7,8). They continue to be used by traditional medicine practitioners and are being explored in clinical research as potential anticancer agents, which offer the additional advantage of being less expensive than conventional drugs. The evaluation of certain naturally occurring phytochemicals that can reduce the risk and inhibit the progression of cancer would be useful as it may lead to the identification of certain candidate plant extracts with the potential for development as therapeutic cancer drugs. For example, the saponin products isolated from the seeds of the horse chestnut Aesculus hippocastanum (Europe), Aesculus turbinata Blume (Japan) and Aesculus chinensis var. wilsonii (Rehder) (China) which are known as escin and exist in either α or β form, were found to have potential application in cancer treatments (9–11). β-aescin or escin (Fig. 1A) is a pentacyclic triterpenoid compound with anti-edematous (e.g., postoperative edema) (12), anti-chronic venous insufficiency (CVI) and anti-hemorrhoid (13,14) properties.

Figure 1.

Effect of escin on the cell survival of human renal cancer 786-O and Caki-1 cells and normal human peripheral blood mononuclear cells (PBMCs). (A) The chemical structure of escin. (B) 786-O, Caki-1 and PBMCs were seeded at a density of 2×104 cells/well and then treated with escin (0, 6, 12.5, 25, 50 and 100 µM) or a vehicle-only control for 24 h. The MTT assay (described in ‘Materials and methods’) was used to quantify cell viability. (C) 786-O cells were also treated with the same concentrations of escin for 24, 48 and 72 h, and then cell viability was assessed by the MTT assay. In (B) and (C), data points and error bars represent the mean and standard deviation (SD) of three experiments. Statistical significance *p<0.05, **p<0.01, ***p<0.001 as compared with control. (D) Effect of escin on the morphology of 786-O cells. 786-O cells were treated with control (vehicle only), 12.5, 25 and 50 µM escin for 24 h. Cells were viewed by phase contrast microscopy and photographed at a magnification of ×200. The white arrows indicate apoptotic cells.

Moreover, escin also displays anti-inflammatory activity (15,16) (e.g., carrageenan-induced hind paw edema in an animal model), ex vivo rat aortic disk angiogenesis, as well as endothelial cell proliferation, migration and apoptosis (17), hypoglycemic (18), anti-obesity (19) and anti-secretory effects in a rat model (20). Due to its versatile properties, escin has been considered as a potential candidate chemotheraputic agent for the treatment of cancer (9–11). Escin has been shown to induce apoptosis in several types of human tumor cells, such as pancreatic cancer cells (21), acute leukemia Jurkat T cells (22), leukemia HL-60 cells (23), chronic myeloid leukemia K562 cells (24), cholangiocarcinoma cells (25), hepatoma cells (26) and colon cancer cells (27). In addition, escin was reported to induce apoptosis in some of these tumor cells (hepatoma and colon cancer cells) by causing cell cycle arrest at the G1/S phase mediated by p21WAF1/CIP1 upregulation, which is associated with the reduced level of cyclin E/Cdk2 (26,27). However, the molecular mechanisms by which escin induces apoptosis in tumor cells remain to be defined.

In the present study, we demonstrate for the first time that escin effectively induces apoptosis in human renal cancer cells. We also provide evidence to suggest that the intrinsic-mitochondrial apoptosis pathway is mainly responsible for escin-induced apoptosis in these tumor cells.

Materials and methods

Cell culture and reagents

Human renal cancer cell lines (786-O and Caki-1) were purchased from Bioresource Collection and Research Center (BCRC; Hsinchu, Taiwan) and American Type Culture Collection (ATCC; Manassas, VA, USA), respectively. The cell lines were cultured in RPMI or McCoy's medium and supplemented with 10% fetal bovine serum (FBS) (Gibco, Gaithersburg, MD, USA) and 1% antibiotic antimycotic solution. Cells were incubated at 37°C with 5% CO2. Escin was purchased from Sigma-Aldrich Co. (St. Louis, MO, USA). Escin was prepared by dissolving the lyophilized powder in dimethyl sulfoxide (DMSO) to a final concentration of 100 mmol/l. The stock solution was stored at −20°C until use.

Cytotoxicity assay

The cytotoxic effects of escin on renal cancer cell lines were assessed with the 3-(4,5-dimethylthiazol-2-yl)-2,5-diphenyltetrazolium bromide (MTT) assay (Sigma-Aldrich Co.). The cell lines were seeded onto 24-well plates and treated with various concentrations of escin for 24, 48, and 72 h. After incubation for the indicated periods, the medium was removed, and 200 µl of 1X MTT solution was added to each well for 4 h. The medium was aspirated and the formazan product in the cells was solubilized by adding DMSO. An aliquot of 150 µl was measured using a microplate autoreader (L225-0137; PerkinElmer, Taipei, Taiwan) at the wavelength of 540 nm. The IC50 values with dose-dependent curves were calculated by linear interpolation and carried out in triplicates.

Cell cycle analysis

Propidium iodide (PI) staining and flow cytometry were used to perform cell cycle analysis. First, 1×106 786-O cells were seeded on 10 cm dishes for 24 h. The cells were collected after trypsinization and washed with ice-cold phosphate-buffered saline (PBS), fixed and permeabilized with 70% ethanol at −20°C overnight. The next day, after the cells were washed with ice-cold PBS, they were incubated with PI staining solution (0.2 mg/ml RNase, 20 µg/ml PI and 0.1% Triton X-100) for 30 min at room temperature in the dark. Data were collected using a flow cytometer (BD FACSCalibur; BD Biosciences, San Jose, CA, USA) and data were analyzed with WinMDI software (version 2.9). All experiments were performed in triplicate and 10,000 events were counted for each sample.

Annexin V assay

The BioVision Annexin V-FITC apoptosis detection kit was used for the apoptosis assay (BioVision Inc., Milpitas, CA, USA). First, 786-O cells were seeded onto 10-cm dishes for 24 h and then exposed to different doses of escin for 16 h. Cells were harvested by trypsinization, washed twice with PBS, and resuspended in 500 µl of binding buffer. Cell suspensions were then incubated with 5 µl of Annexin V-FITC and 5 µl of PI for 10 min at room temperature in the dark. The cells were immediately evaluated by flow cytometry (FACSCalibur; Becton-Dickinson, San Jose, CA, USA).

Western blot analysis

Renal cancer cells (1×106) were seeded in 10-cm culture dishes overnight and treated with the indicated concentrations of escin for 24 h. The cells were harvested, washed twice in PBS, and lysed for 30 min at 4°C with ice-cold RIPA buffer (1% NP-40 in 150 mM NaCl), 50 mM Tris (pH 7.5) and 2 mM EDTA. Protein concentrations were measured using the Bradford protein assay. Equal amounts of protein were loaded on 10–15% sodium dodecyl sulphate-polyacrylamide gel electrophoresis (SDS-PAGE) gels, transferred to polyvinylidene difluoride (PVDF) membranes, and blocked with 5% non-fat milk in Tris-buffered saline with 0.5% Tween-20 (TBST) buffer (20 mM Tris-HCl, 120 mM NaCl, 0.1% Tween-20) for 1 h. The membranes were incubated with various primary antibodies against cdc-2 (GeneTex, Inc., Irvine, CA, USA), Bcl-2, Bcl-xL, Bax, caspase-3 and −9, poly(ADP-ribose) polymerase (PARP) (1:1,000; Cell Signaling Technology, Boston, MA, USA) and cyclin B1, caspase-8 (p18), Fas, FasL, FADD, β-actin and GAPDH (1:1,000; Santa Cruz Biotechnology, Santa Cruz, CA, USA) at 4°C overnight. After washing, the blots were incubated with HRP-labelled secondary antibodies for 2 h. The signals of the blots were then developed using the enhanced chemiluminescence (ECL) system and analyzed with the LAS3000 system (Fujifilm, Tokyo, Japan).

Mitochondrial membrane potential assay

Mitochondrial-specific cationic dye JC-1 (Invitrogen, Carlsbad, CA, USA), which undergoes potential-dependent accumulation in the mitochondria, was used. When the mitochondrial membrane potential (ΔΨm) is below 120 mV, JC-1 is monomeric and emits green light (540 nm) following excitation with blue light (490 nm). At membrane potentials >120 mV, JC-1 monomer aggregates and emits red light (590 nm) following excitation with green light (540 nm). For the assay, the cells were seeded onto 6-well plates and treated with various concentrations of escin for 24 h, followed by staining with 5 µM JC-1 for 30 min at 37°C. Fluorescence was monitored with a fluorescence plate reader at wavelengths of 490 nm (excitation)/540 nm (emission) and 540 nm (excitation)/590 nm (emission). Changes in the ΔΨm were indicated by changes in the ratio of intensities between the measurements at test wavelengths of 590 nm (red) and 540 nm (green).

Detection of reactive oxygen species (ROS)

A flow cytometric assay of intracellular ROS, which can trigger apoptosis, using dihydroethidium (DHE) (Setareh Biotech LLC, Eugene, OR, USA), a fluorescent superoxide indicator, was previously described (28–31). In the present study, 786-O cells were treated with 0–100 µM escin for 24 h. Subsequently, these cells were incubated with 2 µM DHE in serum-free medium at 37°C for 15 min, washed once with serum-free medium, and then centrifuged at 450 × g to remove extracellular DHE. Finally, the cells were analyzed by flow cytometry.

Statistical analysis

Experiments were performed three times and the data are presented as mean ± SD. Student's t-test was carried out to assess the statistical differences. p<0.05 was considered to indicate a statistically significant result.

Results

Escin exhibits cytotoxic effects on human renal cancer 786-O and Caki-1 cells

To determine the cytotoxic effect of escin on human renal cancer cells, 786-O and Caki-1 cells were treated with several concentrations of escin (12.5–100 µM) for 24, 48 and 72 h. Normal human peripheral blood mononuclear cells (PBMCs) (as normal control cells) were treated with the indicated concentrations of escin for 24 h. Cell viability of these treated cells was then determined using the MTT assay. As shown in Fig. 1B and C, after 24 h, escin markedly reduced the viability of the 786-O and Caki-1 cells in a concentration-dependent manner with IC50 values of 40.6±1.2 and 35.0±0.8 µM, respectively. The IC50 values of escin were 40.6±1.2, 35.4±0.5 and 26.2±0.5 µM in the 786-O cells at 24, 48 and 72 h, respectively. In contrast, PBMCs treated with escin for 24 h exhibited >75% cell survival (Fig. 1B). At the concentration of 50 µM escin, marked morphological changes such as shrinkage and rounding were noted in the 786-O cells (Fig. 1D). This corroborated the results from the MTT assay (Fig. 1B and C). Taken together, these results suggest that escin induces cell death or apoptosis.

Escin induces cell cycle G2/M arrest in 786-O cells

To elucidate the underlying mechanism of escin-induced cell death, we analyzed the distribution of the cell cycle in 786-O cells treated with several concentrations of escin for 24 h. As shown in Fig. 2A and B, the mean percentage of sub-G1 cells, which is an indicator of cell death, in 786-O cells treated with the higher tested concentration (50 µM) of escin (17.7±0.7%) was significantly higher than that in the untreated cells (0.7±0.02%) (p<0.01). In addition, the percentage of cells in the G2/M transition was significantly higher in 786-O cells treated with 25 µM escin (41.6±2%) than in untreated cells (28.3±1.1%) (p<0.01). The levels of cdc-2 protein were decreased relative to the internal control of GAPDH in the cells treated with 25 µM escin, but there were no significant changes in cyclin B1 protein levels following treatment with 25 µM escin (Fig. 2C). These results suggest that escin induces cell cycle G2/M arrest in 786-O cells.

Figure 2.

Cell cycle and cell cycle regulatory protein expression analyses in escin-treated 786-O cells. Cells were treated with 0, 12.5, 25 and 50 µM escin for 24 h. (A) Cells were stained with propidium iodide (PI), and were then analyzed by flow cytometry. (B) The percentages of cells in sub-G1 and G2/M phase were estimated. The values presented are the mean ± SD (n=3) from three independent experiments. Statistical significance **p<0.01 as compared with the vehicle control-treated cells. (C) Cells were treated with the indicated concentrations of escin for 24 h. Proteins (50 µg) from each sample were resolved on 12% SDS-PAGE and western blotting was performed by immunoblotting with cyclin B1, cdc-2 and GAPDH antibodies.

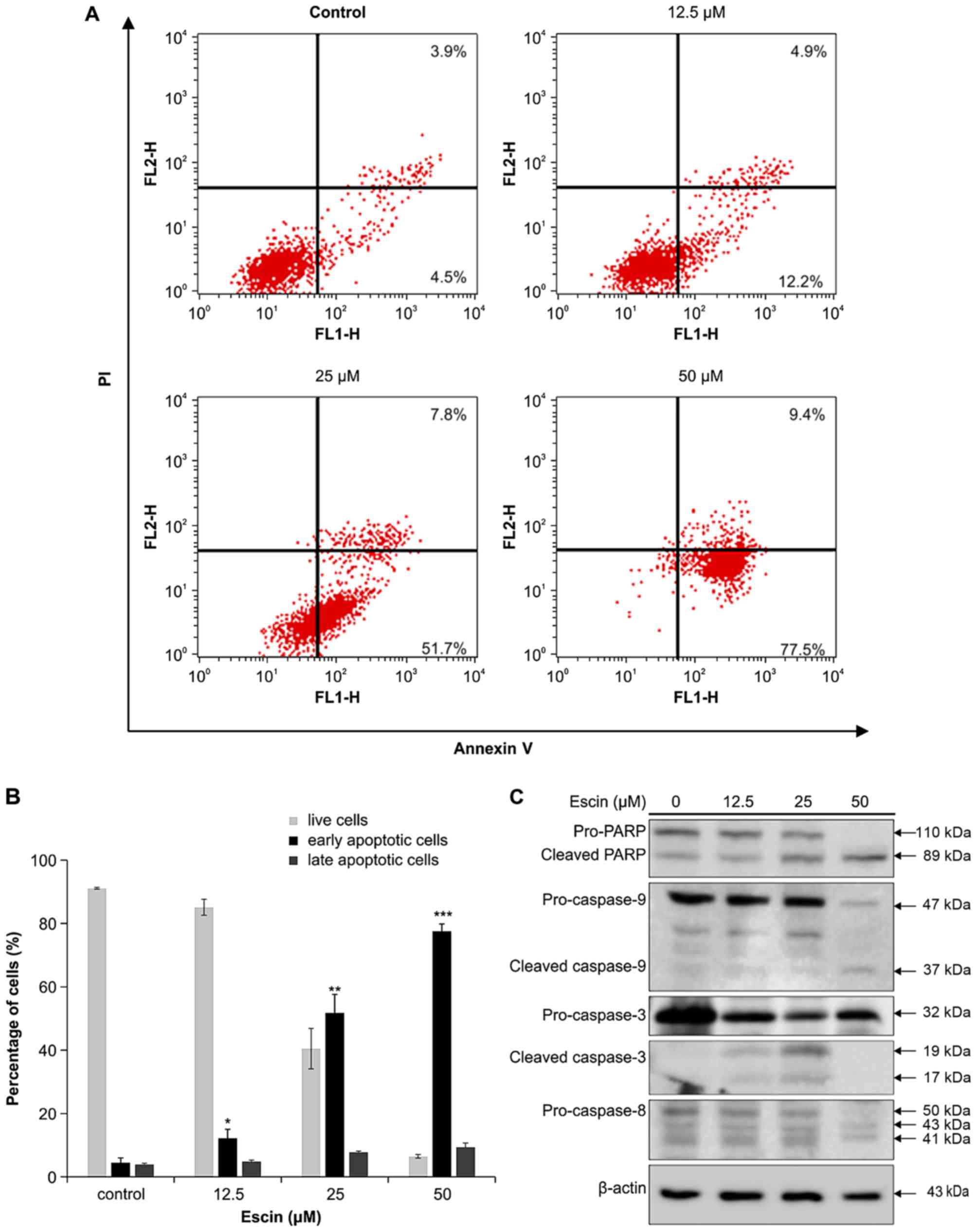
To elucidate the type of cell death caused by escin, we stained escin-treated 786-O cells with Annexin V-FITC and PI to define apoptosis and necrosis, respectively. The percentage of early and late apoptotic, and necrotic cells in the 786-O cell line increased in a concentration-dependent manner (Fig. 3A). At the highest tested concentration of escin, early apoptosis occurred in 77.5% of the 786-O cells compared to the internal control (4.5%) in a concentration-dependent manner (Fig. 3A). Thus, the percentages of live, early apoptotic and late apoptotic cells were calculated and subjected to statistical analysis (Fig. 3B). These results indicate that escin induced apoptosis in the 786-O cells.

Figure 3.

Flow cytometry analysis of escin-induced apoptosis in 786-O cells. (A) Effect of escin on Annexin V binding in 786-O cells. Cells were treated with 0, 12.5, 25 and 50 µM escin for 16 h. Subsequently, the treated cells were labelled with Annexin V-fluorescein isothiocyanate and PI. In each flow cytometry plot, the lower right quadrant (Annexin V+/PI−) shows early apoptotic cells, while the upper right quadrant (Annexin V+/PI+) depicts late apoptotic and necrotic cells. (B) The percentages of live, early apoptotic and late apoptotic cells were calculated and subjected to statistical analysis. Data are representative of three independent experiments. Statistical significance *p<0.05, **p<0.01, ***p<0.001 as compared with control. (C) Effect of escin on caspase activation in the 786-O cells. 786-O cells were treated with 0, 12.5, 25, and 50 µM escin for 24 h. Total cell lysates were resolved by sodium dodecyl sulphate-polyacrylamide gel electrophoresis (SDS-PAGE) and immunoblotted with antibodies against the cleaved forms of caspase-9, −8 and −3, poly(ADP-ribose) polymerase (PARP) and β-actin. Data are representative of three independent experiments.

Escin induces caspase-dependent apoptosis in 786-O cells

Caspases, such as caspase-9 −8 and −3/7, can be activated by either an intrinsic mitochondrial-mediated pathway or an extrinsic death receptor-mediated pathway (32). Activated caspases cause cleavage of PARP, which is a marker of apoptosis. Thus, to determine whether escin induces apoptosis through the intrinsic or extrinsic pathway, we performed western blot analysis of the pro-form and cleaved forms of caspase-8, −9 and −3, and PARP. As illustrated in Fig. 3C, 786-O cells treated with indicated concentrations of escin for 24 h expressed elevated levels of the cleaved forms of caspase-9 and −3, and PARP. It is important to note that the protein level of caspase-3 in 50 µM escin-treated 786-O cells was not detected. We reasoned that many cells treated with 50 µM escin may be dead and detach from the wells. In addition, the cleaved caspase-3 protein (17 kDa), which is the smallest proteins among all caspase-cleaved protein molecules, is easily further degraded and may not be detected by western blot analysis. However, the cleaved caspase-8 protein level (molecular mass; 18 kDa) was not detected among the concentrations of escin used to treat the cells (Fig. 3C). These results suggest that escin induced intrinsic-pathway apoptosis in these renal cancer cells.

Escin induces mitochondrial-mediated apoptosis in 786-O cells

To confirm that escin induces intrinsic apoptosis, we determined the effect of escin on the mitochondrial membrane potential (ΔΨm) in 786-O cells. Loss of ΔΨm is a hallmark of intrinsic apoptosis, since it is associated with the release of pro-apoptotic proteins into the cytosol (33). In escin-treated 786-O cells stained with JC-1 dye, a concentration-dependent decrease in red fluorescence and an increase in green fluorescence were observed (Fig. 4B and C). This suggests that escin reduced ΔΨm. These results support the hypothesis that escin induces mitochondrial-mediated apoptosis in the renal cancer cells.

Figure 4.

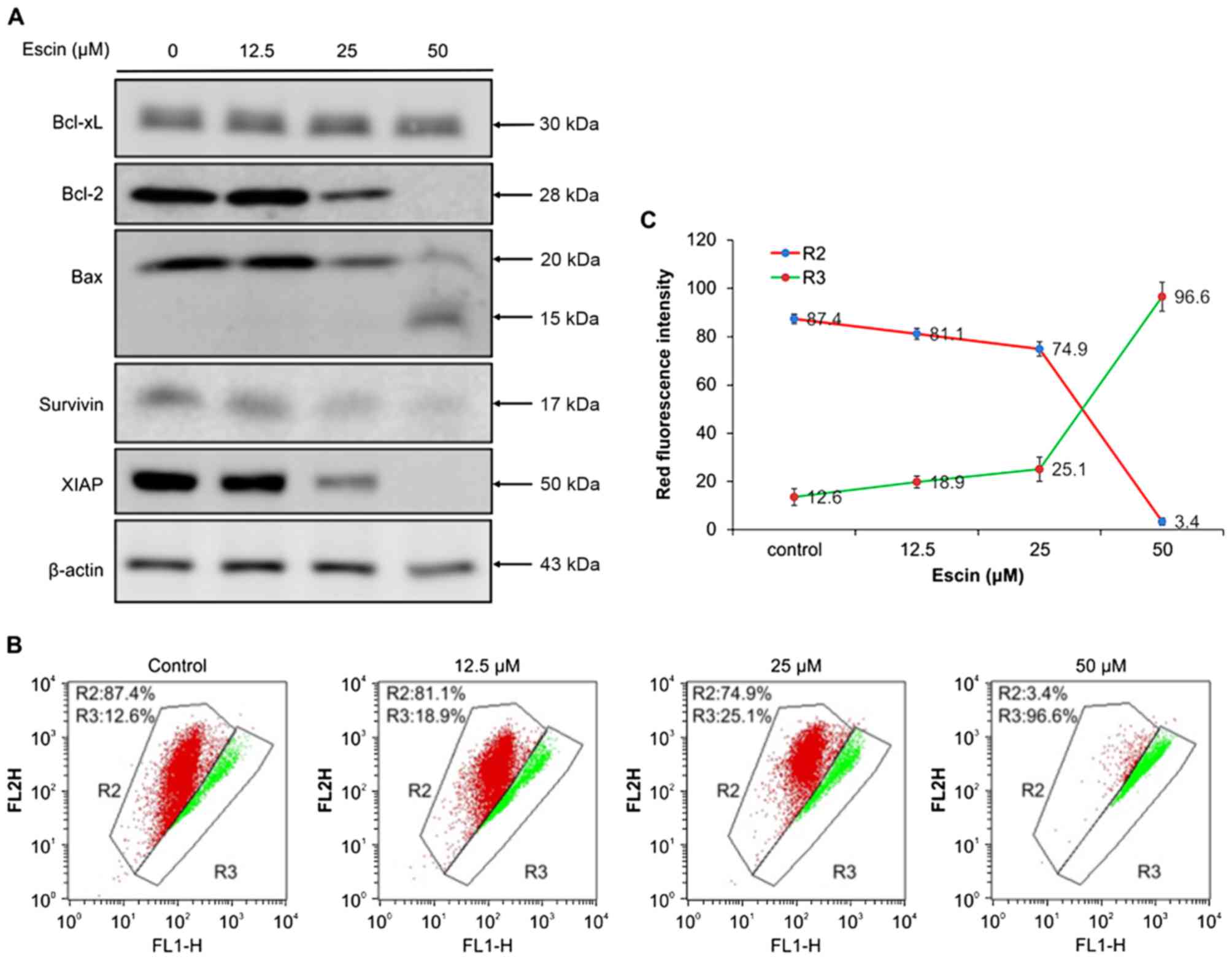
Effect of escin on mitochondrial-mediated apoptosis in 786-O cells. (A) Effect of escin on the expression of Bcl-2 family proteins and IAP protein in the 786-O cells. 786-O cells were treated with 0, 12.5, 25 and 50 µM escin for 24 h. Cytosolic lysates of attached and floating cells were resolved by SDS-PAGE and then western blotted with anti-Bcl2, anti-Bcl-xL, anti-Bax, anti-XIAP, anti-survivin and anti-β-actin. (B) Effect of escin on the mitochondrial membrane potential. 786-O cells were treated with 0, 12.5, 25 and 50 µM escin for 24 h, and then stained with JC-1 dye (R2, aggregated JC-1, red fluorescence; R3, monomeric JC-1, green fluorescence), and then the red:green fluorescence ratio, which indicates changes in the mitochondrial membrane potential, was measured by flow cytometry. (C) Effect of escin on depolarization of mitochondrial membrane potential. 786-O cells were treated with several concentrations of escin. JC-1 green fluorescence intensity relative to the red fluorescence intensity was measured in the 786-O cells.

To further elucidate the mechanism of escin-induced mitochondrial-mediated apoptosis, we determined the effect of escin on the expression of Bcl-2 family proteins which regulate cytochrome c release and caspase activity (33,34). Specifically, we examined three Bcl-2 family proteins, namely Bax, which promotes cytochrome c release, and Bcl-2 and Bcl-xL, both of which inhibit cytochrome c release (33). As shown in Fig. 4A, escin (25 and 50 µM) decreased the expression of Bcl-2 and increased the cleavage fragment (molecular mass; 15 kDa) of Bax, although the Bcl-xL protein level was unchanged in 786-O cells, which differed from the observed expression patterns of the other proteins. Furthermore, the levels of IAP proteins, including XIAP and survivin, which can bind to caspases-9/−3/−7 and prevent apoptosis, were significantly decreased (Fig. 4A). Taken together, these results suggest that escin induced mitochondrial-mediated apoptosis in the renal cancer cells by disrupting anti-apoptotic proteins that regulate the release of caspases and relieve downstream inhibition of apoptosis.

Escin-induced apoptosis is associated with ROS production

Since ROS can alter the cellular redox state and ΔΨm (35,36), we investigated whether escin-treated 786-O cells produce ROS. DHE staining revealed that red fluorescence intensity (Fig. 5A and B) and ROS production (Fig. 5C) increased in the 786-O cells treated with escin for 24 h. In addition, DHE staining showed that the red fluorescence intensity was significantly increased in the 786-O cells treated at the indicated concentration (≥12.5 µM) of escin (Fig. 5C). This indicates that ROS play a crucial role in escin-induced apoptosis in 786-O cells. Moreover, pretreatment of these cells with two antioxidants, NAC and GSH, reduced escin-induced cell apoptosis (Fig. 5D). Collectively, these results suggest that escin-induced mitochondrial-mediated apoptosis is associated with ROS production in renal cancer cells.

Figure 5.

Effects of escin on reactive oxygen species (ROS) production and cell death in 786-O cells. (A and B) Cells were treated with several concentrations of escin for 24 h. Escin-treated cells and vehicle-only control were stained with dihydroethidine (DHE), and then the intensity of red fluorescence was measured by flow cytometry. (C) Amount of ROS production in escin-treated cells relative to control cells was determined by DHE staining and expressed as fold-change relative to the ROS amount in 786-O control cells. Data are expressed as mean ± SD of three independent experiments (*p<0.05, ***p<0.005). Red fluorescence intensity in the escin-treated cells relative to control cells was determined by FL3-H intensity. (D) Effects of N-acetyl-L-cysteine (NAC) and glutathione (GSH) antioxidants on ROS production in 786-O cells. Exponentially growing cells were pretreated with 10 mM NAC or 10 mM GSH for 2 h. Subsequently, 786-O cells were treated with 50 µM escin (E50) or DMSO (vehicle-only control) for 24 h. The cell viability was detected with MTT assay. Cell viability in the cells treated with escin plus NAC was significantly increased as compared with that in the cells treated with escin alone. Data are expressed as mean ± SD of three independent experiments (*p<0.05).

Escin does not induce death receptor-mediated apoptosis in 786-O cells

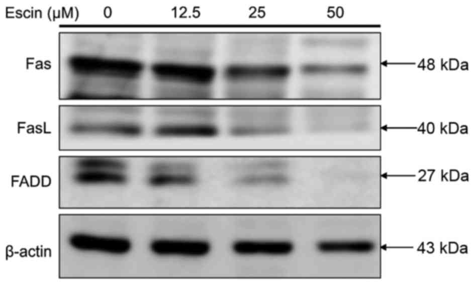
To ascertain whether escin induces extrinsic apoptosis, we determined the effect of escin on the expression of proteins involved in the death receptor pathway in 786-O cells. As shown in Fig. 6, treatment of 786-O cells with >25 µM escin did not increase but decreased expression of the Fas death receptor, Fas-L and Fas-associated death domain (FADD) protein levels as compared to those of internal control β-actin. These results support the hypothesis that escin does not induce death receptor-mediated apoptosis in renal cancer cells.

Figure 6.

Effect of escin on the expression of three proteins involved in death receptor-mediated apoptosis in the 786-O cells. Cells were treated with 0, 12.5, 25 and 50 µM for 24 h. Whole-cell lysates were subjected to western blot analysis with antibodies against Fas, FasL, FADD and β-actin.

Discussion

Escin has been shown to have antitumor effects in various cancer cells both in vitro and in vivo (21,37). However, the molecular mechanisms by which escin exerts its antitumor effects on these cancer cells are largely unknown. For example, escin has been demonstrated to exhibit antitumor activities against human acute leukemia Jurkat T, HL-60, chronic myeloid leukemia K562, cholangiocarcinoma, hepatoma, colonic cancer, pancreatic and prostate cancer cells (22–27,37,38). In the present study, we demonstrated for the first time that escin caused cell death or apoptosis in human renal cancer cells by inducing the intrinsic-mitochondrial apoptosis pathway involving G2/M arrest and reactive oxygen species (ROS) generation.

Our results showed that escin was cytotoxic to human renal cancer cells (786-O and Caki-1) after a 24-h treatment with IC50 values of 40.6±1.2 and 35.0±0.8 µM, respectively. However, this effect was more pronounced in the latter cell line Caki-1 (VHL+). It is known that 786-O (VHL mutant) cell line is a malignant cancer with the faster growing rate than that of Caki-1 cells, and the IC50 value of escin for these cells was similar to that reported for human cholangiocarcinoma cells (QBC939) (44.36±1.67 µM) (25). In the present study, we demonstrated that the protein level of cell cycle regulatory protein cdc-2 was significantly decreased following treatment with 25 µM escin in the 786-O cells. In addition, escin (25 µM) caused cell cycle arrest at G2/M transition in 786-O cells. However, additional experiments involving cell cycle regulators, such as cyclin-dependent kinase Cdc25C, are needed to confirm these findings.

We also established that escin induced caspase-dependent apoptosis in the 786-O cells, and that the mitochondrial-mediated pathway is involved. Specifically, we showed that escin increased the percentage of early apoptotic cells (Fig. 3A and B), and decreased the mitochondrial membrane potential (Fig. 4B and C). We further demonstrated that escin increased the expression levels of several proteins that are important in apoptosis (32–34); escin concomitantly decreased the expression of anti-apoptotic proteins, such as Bcl-2, XIAP, survivin but increased the expression of proapoptotic protein, such as Bax cleavage (Fig. 4A), as well as downstream proteins, such as the cleaved forms of PARP and caspase-9 and −3 (Fig. 3C). Collectively, these results suggest that the cytotoxicity of escin to human renal cancer cells is mediated by multi-pronged intrinsic apoptotic pathways.

Furthermore, we demonstrated that escin-induced apoptosis in 786-O cells is associated with the production of ROS (Fig. 5A-C), which can be inhibited by antioxidants (Fig. 5D). This finding is consistent with several previous studies showing that escins induce production of ROS, loss of mitochondrial membrane potential, and caspase-dependent apoptosis in human cancer cells, such as cholangiocarcinoma cell lines (QBC939) (26) which is associated with the mitochondrial pathway. However, it is important to note that the balance in ROS levels can be markedly affected by many environmental factors including chemotherapeutic agents (35). ROS production is believed to reduce mitochondrial membrane potential, which in turn causes the release of cytochrome c and initiates the apoptotic cascade (36). It is worth noting that, at higher concentrations, escin did not increase the expression of Fas, FasL, FADD or caspase-8, which are the components of the death-inducing signaling complex (Figs. 3C and 6). These results suggest that the death receptor pathway is not involved in the mechanisms of escin cytotoxicity. Another advantage of using escin is that it has low toxicity in human cells and has been used in folk medicine (39). In the present study, we demonstrated that escin exhibited no significant toxic effects on normal human PBMCs (Fig. 1B). Our results warrant further testing of escin as a chemotherapeutic agent for the treatment of renal cancer in human patients.

In conclusion, the results of the present study indicated that escin induced apoptosis in human renal cancer cells, by a mechanism involving the intrinsic-mitochondrial apoptosis pathway including G2/M arrest and ROS generation. These findings also suggest that escin may be a clinically valuable chemotherapeutic agent for the treatment of human renal cancer.

Acknowledgements

The present study was supported by the Taichung Veterans General Hospital and Hung Kuang University (grant no. TCVGH-HK1038003).

References

1 

Znaor A, Lortet-Tieulent J, Laversanne M, Jemal A and Bray F: International variations and trends in renal cell carcinoma incidence and mortality. Eur Urol. 67:519–530. 2015. View Article : Google Scholar : PubMed/NCBI

2 

Cheville JC, Lohse CM, Zincke H, Weaver AL and Blute ML: Comparisons of outcome and prognostic features among histologic subtypes of renal cell carcinoma. Am J Surg Pathol. 27:612–624. 2003. View Article : Google Scholar : PubMed/NCBI

3 

Singer EA, Gupta GN and Srinivasan R: Update on targeted therapies for clear cell renal cell carcinoma. Curr Opin Oncol. 23:283–289. 2011. View Article : Google Scholar : PubMed/NCBI

4 

Janzen NK, Kim HL, Figlin RA and Belldegrun AS: Surveillance after radical or partial nephrectomy for localized renal cell carcinoma and management of recurrent disease. Urol Clin North Am. 30:843–852. 2003. View Article : Google Scholar : PubMed/NCBI

5 

Amato RJ: Chemotherapy for renal cell carcinoma. Semin Oncol. 27:177–186. 2000.PubMed/NCBI

6 

Hsu RJ, Ho JY, Cha TL, Yu DS, Wu CL, Huang WP, Chu P, Chen YH, Chen JT and Yu CP: WNT10A plays an oncogenic role in renal cell carcinoma by activating WNT/β-catenin pathway. PLoS One. 7:e476492012. View Article : Google Scholar : PubMed/NCBI

7 

Gurib-Fakim A: Medicinal plants: Traditions of yesterday and drugs of tomorrow. Mol Aspects Med. 27:1–93. 2006. View Article : Google Scholar : PubMed/NCBI

8 

Cragg GM and Newman DJ: Natural products: A continuing source of novel drug leads. Biochim Biophys Acta. 1830:3670–3695. 2013. View Article : Google Scholar : PubMed/NCBI

9 

Tutton PJ and Barkla DH: Influence of prostaglandin analogues on epithelial cell proliferation and xenograft growth. Br J Cancer. 41:47–51. 1980. View Article : Google Scholar : PubMed/NCBI

10 

Stone OJ: Cancer resistance, carcinogenesis and ground substance viscosity. Med Hypotheses. 20:117–124. 1986. View Article : Google Scholar : PubMed/NCBI

11 

Sirtori CR: Aescin: Pharmacology, pharmacokinetics and therapeutic profile. Pharmacol Res. 44:183–193. 2001. View Article : Google Scholar : PubMed/NCBI

12 

Fu F, Hou Y, Jiang W, Wang R and Liu K: Escin: Inhibiting inflammation and promoting gastrointestinal transit to attenuate formation of postoperative adhesions. World J Surg. 29:1614–1620. 2005. View Article : Google Scholar : PubMed/NCBI

13 

Diehm C, Trampisch HJ, Lange S and Schmidt C: Comparison of leg compression stocking and oral horse-chestnut seed extract therapy in patients with chronic venous insufficiency. Lancet. 347:292–294. 1996. View Article : Google Scholar : PubMed/NCBI

14 

Bielanski TE and Piotrowski ZH: Horse-chestnut seed extract for chronic venous insufficiency. J Fam Pract. 48:171–172. 1999.PubMed/NCBI

15 

Rothkopf M and Vogel G: New findings on the efficacy and mode of action of the horse chestnut saponin escin. Arzneimittelforschung. 26:225–235. 1976.(In German). PubMed/NCBI

16 

Matsuda H, Li Y, Murakami T, Ninomiya K, Yamahara J and Yoshikawa M: Effects of escins Ia, Ib, IIa, and IIb from horse chestnut, the seeds of Aesculus hippocastanum L., on acute inflammation in animals. Biol Pharm Bull. 20:1092–1095. 1997. View Article : Google Scholar : PubMed/NCBI

17 

Wang XH, Xu B, Liu JT and Cui JR: Effect of beta-escin sodium on endothelial cells proliferation, migration and apoptosis. Vascul Pharmacol. 49:158–165. 2008. View Article : Google Scholar : PubMed/NCBI

18 

Kimura H, Ogawa S, Jisaka M, Kimura Y, Katsube T and Yokota K: Identification of novel saponins from edible seeds of Japanese horse chestnut (Aesculus turbinata BLUME) after treatment with wooden ashes and their nutraceutical activity. J Pharm Biomed Anal. 41:1657–1665. 2006. View Article : Google Scholar : PubMed/NCBI

19 

Hu JN, Zhu XM, Han LK, Saito M, Sun YS, Yoshikawa M, Kimura Y and Zheng YN: Anti-obesity effects of escins extracted from the seeds of Aesculus turbinata BLUME (Hippocastanaceae). Chem Pharm Bull. 56:12–16. 2008. View Article : Google Scholar : PubMed/NCBI

20 

Marhuenda E, Alarcón de la Lastra C and Martín MJ: Antisecretory and gastroprotective effects of aescine in rats. Gen Pharmacol. 25:1213–1219. 1994. View Article : Google Scholar : PubMed/NCBI

21 

Wang YW, Wang SJ, Zhou YN, Pan SH and Sun B: Escin augments the efficacy of gemcitabine through down-regulation of nuclear factor-κB and nuclear factor-κB-regulated gene products in pancreatic cancer both in vitro and in vivo. J Cancer Res Clin Oncol. 138:785–797. 2012. View Article : Google Scholar : PubMed/NCBI

22 

Zhang Z, Gao J, Cai X, Zhao Y, Wang Y, Lu W, Gu Z, Zhang S and Cao P: Escin sodium induces apoptosis of human acute leukemia Jurkat T cells. Phytother Res. 25:1747–1755. 2011. View Article : Google Scholar : PubMed/NCBI

23 

Niu YP, Wu LM, Jiang YL, Wang WX and Li LD: Beta-escin, a natural triterpenoid saponin from Chinese horse chestnut seeds, depresses HL-60 human leukaemia cell proliferation and induces apoptosis. J Pharm Pharmacol. 60:1213–1220. 2008. View Article : Google Scholar : PubMed/NCBI

24 

Niu YP, Li LD and Wu LM: Beta-aescin: A potent natural inhibitor of proliferation and inducer of apoptosis in human chronic myeloid leukemia K562 cells in vitro. Leuk Lymphoma. 49:1384–1391. 2008. View Article : Google Scholar : PubMed/NCBI

25 

Shen DY, Kang JH, Song W, Zhang WQ, Li WG, Zhao Y and Chen QX: Apoptosis of human cholangiocarcinoma cell lines induced by β-escin through mitochondrial caspase-dependent pathway. Phytother Res. 25:1519–1526. 2011. View Article : Google Scholar : PubMed/NCBI

26 

Zhou XY, Fu FH, Li Z, Dong QJ, He J and Wang CH: Escin, a natural mixture of triterpene saponins, exhibits antitumor activity against hepatocellular carcinoma. Planta Med. 75:1580–1585. 2009. View Article : Google Scholar : PubMed/NCBI

27 

Patlolla JM, Raju J, Swamy MV and Rao CV: β-Escin inhibits colonic aberrant crypt foci formation in rats and regulates the cell cycle growth by inducing p21waf1/cip1 in colon cancer cells. Mol Cancer Ther. 5:1459–1466. 2006. View Article : Google Scholar : PubMed/NCBI

28 

Xia Z, Bergstrand A, DePierre JW and Nässberger L: The antidepressants imipramine, clomipramine, and citalopram induce apoptosis in human acute myeloid leukemia HL-60 cells via caspase-3 activation. J Biochem Mol Toxicol. 13:338–347. 1999. View Article : Google Scholar : PubMed/NCBI

29 

Bindokas VP, Jordán J, Lee CC and Miller RJ: Superoxide production in rat hippocampal neurons: Selective imaging with hydroethidine. J Neurosci. 16:1324–1336. 1996.PubMed/NCBI

30 

Satoh T, Numakawa T, Abiru Y, Yamagata T, Ishikawa Y, Enokido Y and Hatanaka H: Production of reactive oxygen species and release of L-glutamate during superoxide anion-induced cell death of cerebellar granule neurons. J Neurochem. 70:316–324. 1998. View Article : Google Scholar : PubMed/NCBI

31 

Yuan SY, Cheng CL, Ho HC, Wang SS, Chiu KY, Su CK, Ou YC and Lin CC: Nortriptyline induces mitochondria and death receptor-mediated apoptosis in bladder cancer cells and inhibits bladder tumor growth in vivo. Eur J Pharmacol. 761:309–320. 2015. View Article : Google Scholar : PubMed/NCBI

32 

Wyllie AH, Kerr JF and Currie AR: Cell death: The significance of apoptosis. Int Rev Cytol. 68:251–306. 1980. View Article : Google Scholar : PubMed/NCBI

33 

Brunelle JK and Letai A: Control of mitochondrial apoptosis by the Bcl-2 family. J Cell Sci. 122:437–441. 2009. View Article : Google Scholar : PubMed/NCBI

34 

Wu CS, Chen YJ, Chen JJ, Shieh JJ, Huang CH, Lin PS, Chang GC, Chang JT and Lin CC: Terpinen-4-ol induces apoptosis in human nonsmall cell lung cancer in vitro and in vivo. Evid Based Complement Alternat Med. 2012:8182612012. View Article : Google Scholar : PubMed/NCBI

35 

Cheng SB, Wu LC, Hsieh YC, Wu CH, Chan YJ, Chang LH, Chang CM, Hsu SL, Teng CL and Wu CC: Supercritical carbon dioxide extraction of aromatic turmerone from Curcuma longa Linn. induces apoptosis through reactive oxygen species-triggered intrinsic and extrinsic pathways in human hepatocellular carcinoma HepG2 cells. J Agric Food Chem. 60:9620–9630. 2012. View Article : Google Scholar : PubMed/NCBI

36 

Simon HU, Haj-Yehia A and Levi-Schaffer F: Role of reactive oxygen species (ROS) in apoptosis induction. Apoptosis. 5:415–418. 2000. View Article : Google Scholar : PubMed/NCBI

37 

Piao S, Kang M, Lee YJ, Choi WS, Chun YS, Kwak C and Kim HH: Cytotoxic effects of escin on human castration-resistant prostate cancer cells through the induction of apoptosis and G2/M cell cycle arrest. Urology. 84:982.e1–982.e7. 2014. View Article : Google Scholar

38 

Rimmon A, Vexler A, Berkovich L, Earon G, Ron I and Lev-Ari S: Escin chemosensitizes human pancreatic cancer cells and inhibits the nuclear factor-kappaB signaling pathway. Biochem Res Int. 2013:2517522013. View Article : Google Scholar : PubMed/NCBI

39 

Küçükkurt I, Ince S, Keleş H, Akkol EK, Avci G, Yeşilada E and Bacak E: Beneficial effects of Aesculus hippocastanum L. seed extract on the body's own antioxidant defense system on subacute administration. J Ethnopharmacol. 129:18–22. 2010. View Article : Google Scholar : PubMed/NCBI

Related Articles

  • Abstract
  • View
  • Download
  • Twitter
Copy and paste a formatted citation
Spandidos Publications style
Yuan S, Cheng C, Wang S, Ho H, Chiu K, Chen C, Chen C, Shiau M and Ou Y: Escin induces apoptosis in human renal cancer cells through G2/M arrest and reactive oxygen species-modulated mitochondrial pathways. Oncol Rep 37: 1002-1010, 2017.
APA
Yuan, S., Cheng, C., Wang, S., Ho, H., Chiu, K., Chen, C. ... Ou, Y. (2017). Escin induces apoptosis in human renal cancer cells through G2/M arrest and reactive oxygen species-modulated mitochondrial pathways. Oncology Reports, 37, 1002-1010. https://doi.org/10.3892/or.2017.5348
MLA
Yuan, S., Cheng, C., Wang, S., Ho, H., Chiu, K., Chen, C., Chen, C., Shiau, M., Ou, Y."Escin induces apoptosis in human renal cancer cells through G2/M arrest and reactive oxygen species-modulated mitochondrial pathways". Oncology Reports 37.2 (2017): 1002-1010.
Chicago
Yuan, S., Cheng, C., Wang, S., Ho, H., Chiu, K., Chen, C., Chen, C., Shiau, M., Ou, Y."Escin induces apoptosis in human renal cancer cells through G2/M arrest and reactive oxygen species-modulated mitochondrial pathways". Oncology Reports 37, no. 2 (2017): 1002-1010. https://doi.org/10.3892/or.2017.5348
Copy and paste a formatted citation
x
Spandidos Publications style
Yuan S, Cheng C, Wang S, Ho H, Chiu K, Chen C, Chen C, Shiau M and Ou Y: Escin induces apoptosis in human renal cancer cells through G2/M arrest and reactive oxygen species-modulated mitochondrial pathways. Oncol Rep 37: 1002-1010, 2017.
APA
Yuan, S., Cheng, C., Wang, S., Ho, H., Chiu, K., Chen, C. ... Ou, Y. (2017). Escin induces apoptosis in human renal cancer cells through G2/M arrest and reactive oxygen species-modulated mitochondrial pathways. Oncology Reports, 37, 1002-1010. https://doi.org/10.3892/or.2017.5348
MLA
Yuan, S., Cheng, C., Wang, S., Ho, H., Chiu, K., Chen, C., Chen, C., Shiau, M., Ou, Y."Escin induces apoptosis in human renal cancer cells through G2/M arrest and reactive oxygen species-modulated mitochondrial pathways". Oncology Reports 37.2 (2017): 1002-1010.
Chicago
Yuan, S., Cheng, C., Wang, S., Ho, H., Chiu, K., Chen, C., Chen, C., Shiau, M., Ou, Y."Escin induces apoptosis in human renal cancer cells through G2/M arrest and reactive oxygen species-modulated mitochondrial pathways". Oncology Reports 37, no. 2 (2017): 1002-1010. https://doi.org/10.3892/or.2017.5348
Follow us
  • Twitter
  • LinkedIn
  • Facebook
About
  • Spandidos Publications
  • Careers
  • Cookie Policy
  • Privacy Policy
How can we help?
  • Help
  • Live Chat
  • Contact
  • Email to our Support Team