Spandidos Publications Logo
  • About
    • About Spandidos
    • Aims and Scopes
    • Abstracting and Indexing
    • Editorial Policies
    • Reprints and Permissions
    • Job Opportunities
    • Terms and Conditions
    • Contact
  • Journals
    • All Journals
    • Oncology Letters
      • Oncology Letters
      • Information for Authors
      • Editorial Policies
      • Editorial Board
      • Aims and Scope
      • Abstracting and Indexing
      • Bibliographic Information
      • Archive
    • International Journal of Oncology
      • International Journal of Oncology
      • Information for Authors
      • Editorial Policies
      • Editorial Board
      • Aims and Scope
      • Abstracting and Indexing
      • Bibliographic Information
      • Archive
    • Molecular and Clinical Oncology
      • Molecular and Clinical Oncology
      • Information for Authors
      • Editorial Policies
      • Editorial Board
      • Aims and Scope
      • Abstracting and Indexing
      • Bibliographic Information
      • Archive
    • Experimental and Therapeutic Medicine
      • Experimental and Therapeutic Medicine
      • Information for Authors
      • Editorial Policies
      • Editorial Board
      • Aims and Scope
      • Abstracting and Indexing
      • Bibliographic Information
      • Archive
    • International Journal of Molecular Medicine
      • International Journal of Molecular Medicine
      • Information for Authors
      • Editorial Policies
      • Editorial Board
      • Aims and Scope
      • Abstracting and Indexing
      • Bibliographic Information
      • Archive
    • Biomedical Reports
      • Biomedical Reports
      • Information for Authors
      • Editorial Policies
      • Editorial Board
      • Aims and Scope
      • Abstracting and Indexing
      • Bibliographic Information
      • Archive
    • Oncology Reports
      • Oncology Reports
      • Information for Authors
      • Editorial Policies
      • Editorial Board
      • Aims and Scope
      • Abstracting and Indexing
      • Bibliographic Information
      • Archive
    • Molecular Medicine Reports
      • Molecular Medicine Reports
      • Information for Authors
      • Editorial Policies
      • Editorial Board
      • Aims and Scope
      • Abstracting and Indexing
      • Bibliographic Information
      • Archive
    • World Academy of Sciences Journal
      • World Academy of Sciences Journal
      • Information for Authors
      • Editorial Policies
      • Editorial Board
      • Aims and Scope
      • Abstracting and Indexing
      • Bibliographic Information
      • Archive
    • International Journal of Functional Nutrition
      • International Journal of Functional Nutrition
      • Information for Authors
      • Editorial Policies
      • Editorial Board
      • Aims and Scope
      • Abstracting and Indexing
      • Bibliographic Information
      • Archive
    • International Journal of Epigenetics
      • International Journal of Epigenetics
      • Information for Authors
      • Editorial Policies
      • Editorial Board
      • Aims and Scope
      • Abstracting and Indexing
      • Bibliographic Information
      • Archive
    • Medicine International
      • Medicine International
      • Information for Authors
      • Editorial Policies
      • Editorial Board
      • Aims and Scope
      • Abstracting and Indexing
      • Bibliographic Information
      • Archive
  • Articles
  • Information
    • Information for Authors
    • Information for Reviewers
    • Information for Librarians
    • Information for Advertisers
    • Conferences
  • Language Editing
Spandidos Publications Logo
  • About
    • About Spandidos
    • Aims and Scopes
    • Abstracting and Indexing
    • Editorial Policies
    • Reprints and Permissions
    • Job Opportunities
    • Terms and Conditions
    • Contact
  • Journals
    • All Journals
    • Biomedical Reports
      • Information for Authors
      • Editorial Policies
      • Editorial Board
      • Aims and Scope
      • Abstracting and Indexing
      • Bibliographic Information
      • Archive
    • Experimental and Therapeutic Medicine
      • Information for Authors
      • Editorial Policies
      • Editorial Board
      • Aims and Scope
      • Abstracting and Indexing
      • Bibliographic Information
      • Archive
    • International Journal of Epigenetics
      • Information for Authors
      • Editorial Policies
      • Editorial Board
      • Aims and Scope
      • Abstracting and Indexing
      • Bibliographic Information
      • Archive
    • International Journal of Functional Nutrition
      • Information for Authors
      • Editorial Policies
      • Editorial Board
      • Aims and Scope
      • Abstracting and Indexing
      • Bibliographic Information
      • Archive
    • International Journal of Molecular Medicine
      • Information for Authors
      • Editorial Policies
      • Editorial Board
      • Aims and Scope
      • Abstracting and Indexing
      • Bibliographic Information
      • Archive
    • International Journal of Oncology
      • Information for Authors
      • Editorial Policies
      • Editorial Board
      • Aims and Scope
      • Abstracting and Indexing
      • Bibliographic Information
      • Archive
    • Medicine International
      • Information for Authors
      • Editorial Policies
      • Editorial Board
      • Aims and Scope
      • Abstracting and Indexing
      • Bibliographic Information
      • Archive
    • Molecular and Clinical Oncology
      • Information for Authors
      • Editorial Policies
      • Editorial Board
      • Aims and Scope
      • Abstracting and Indexing
      • Bibliographic Information
      • Archive
    • Molecular Medicine Reports
      • Information for Authors
      • Editorial Policies
      • Editorial Board
      • Aims and Scope
      • Abstracting and Indexing
      • Bibliographic Information
      • Archive
    • Oncology Letters
      • Information for Authors
      • Editorial Policies
      • Editorial Board
      • Aims and Scope
      • Abstracting and Indexing
      • Bibliographic Information
      • Archive
    • Oncology Reports
      • Information for Authors
      • Editorial Policies
      • Editorial Board
      • Aims and Scope
      • Abstracting and Indexing
      • Bibliographic Information
      • Archive
    • World Academy of Sciences Journal
      • Information for Authors
      • Editorial Policies
      • Editorial Board
      • Aims and Scope
      • Abstracting and Indexing
      • Bibliographic Information
      • Archive
  • Articles
  • Information
    • For Authors
    • For Reviewers
    • For Librarians
    • For Advertisers
    • Conferences
  • Language Editing
Login Register Submit
  • This site uses cookies
  • You can change your cookie settings at any time by following the instructions in our Cookie Policy. To find out more, you may read our Privacy Policy.

    I agree
Search articles by DOI, keyword, author or affiliation
Search
Advanced Search
presentation
Experimental and Therapeutic Medicine
Join Editorial Board Propose a Special Issue
Print ISSN: 1792-0981 Online ISSN: 1792-1015
Journal Cover
August-2017 Volume 14 Issue 2

Full Size Image

Sign up for eToc alerts
Recommend to Library

Journals

International Journal of Molecular Medicine

International Journal of Molecular Medicine

International Journal of Molecular Medicine is an international journal devoted to molecular mechanisms of human disease.

International Journal of Oncology

International Journal of Oncology

International Journal of Oncology is an international journal devoted to oncology research and cancer treatment.

Molecular Medicine Reports

Molecular Medicine Reports

Covers molecular medicine topics such as pharmacology, pathology, genetics, neuroscience, infectious diseases, molecular cardiology, and molecular surgery.

Oncology Reports

Oncology Reports

Oncology Reports is an international journal devoted to fundamental and applied research in Oncology.

Experimental and Therapeutic Medicine

Experimental and Therapeutic Medicine

Experimental and Therapeutic Medicine is an international journal devoted to laboratory and clinical medicine.

Oncology Letters

Oncology Letters

Oncology Letters is an international journal devoted to Experimental and Clinical Oncology.

Biomedical Reports

Biomedical Reports

Explores a wide range of biological and medical fields, including pharmacology, genetics, microbiology, neuroscience, and molecular cardiology.

Molecular and Clinical Oncology

Molecular and Clinical Oncology

International journal addressing all aspects of oncology research, from tumorigenesis and oncogenes to chemotherapy and metastasis.

World Academy of Sciences Journal

World Academy of Sciences Journal

Multidisciplinary open-access journal spanning biochemistry, genetics, neuroscience, environmental health, and synthetic biology.

International Journal of Functional Nutrition

International Journal of Functional Nutrition

Open-access journal combining biochemistry, pharmacology, immunology, and genetics to advance health through functional nutrition.

International Journal of Epigenetics

International Journal of Epigenetics

Publishes open-access research on using epigenetics to advance understanding and treatment of human disease.

Medicine International

Medicine International

An International Open Access Journal Devoted to General Medicine.

Journal Cover
August-2017 Volume 14 Issue 2

Full Size Image

Sign up for eToc alerts
Recommend to Library

  • Article
  • Citations
    • Cite This Article
    • Download Citation
    • Create Citation Alert
    • Remove Citation Alert
    • Cited By
  • Similar Articles
    • Related Articles (in Spandidos Publications)
    • Similar Articles (Google Scholar)
    • Similar Articles (PubMed)
  • Download PDF
  • Download XML
  • View XML
Article Open Access

MicroRNA-22 inhibits cell growth and metastasis in breast cancer via targeting of SIRT1

Retraction in: /10.3892/etm.2021.10628
  • Authors:
    • Quanqing Zou
    • Qianli Tang
    • Yinhua Pan
    • Xuedi Wang
    • Xiaofeng Dong
    • Zhongxiao Liang
    • Dong Huang
  • View Affiliations / Copyright

    Affiliations: Department of Breast Surgery, First Affiliated Hospital of Jinan University, Guangzhou, Guangdong 510632, P.R. China, Department of General Surgery, Affiliated Hospital of Youjiang Medical University for Nationalities, Baise, Guangxi 533000, P.R. China, Department of Hepatobiliary and Endocrine Surgery, People's Hospital of Guangxi Zhuang Autonomous Region, Nanning, Guangxi 530021, P.R. China
    Copyright: © Zou et al. This is an open access article distributed under the terms of Creative Commons Attribution License.
  • Pages: 1009-1016
    |
    Published online on: June 13, 2017
       https://doi.org/10.3892/etm.2017.4590
  • Expand metrics +
Metrics: Total Views: 0 (Spandidos Publications: | PMC Statistics: )
Metrics: Total PDF Downloads: 0 (Spandidos Publications: | PMC Statistics: )
Cited By (CrossRef): 0 citations Loading Articles...

This article is mentioned in:



Abstract

MicroRNAs (miRs), which are a class of small non-coding RNAs, are key regulators of gene expression via induction of translational repression or mRNA degradation. However, the molecular mechanism of miR‑22 underlying the malignant progression of breast cancer, remains to be elucidated. The present study aimed to explore the regulatory mechanism of miR‑22 in breast cancer cell growth and metastasis. Reverse transcription‑quantitative polymerase chain reaction data revealed that miR‑22 was significantly downregulated in breast cancer tissues, compared with adjacent non‑tumor tissues. Furthermore, the miR‑22 levels were further decreased in stage III‑IV, compared with stage I‑II breast cancer. In addition, low miR‑22 levels were significantly associated with the poor differentiation, metastasis and advanced clinical stages of breast cancer. Sirtuin1 (SIRT1) was demonstrated to act as a direct target gene of miR‑22 and its protein expression negatively regulated by miR‑22 in the MCF‑7 breast cancer cell line. Furthermore, SIRT1 expression levels were significantly upregulated in breast cancer tissues, compared with adjacent non‑tumor tissues. SIRT1 levels were observed to be increased in stage III‑IV when compared with stage I‑II breast cancer. miR‑22 overexpression decreased the proliferation, migration and invasion of MCF‑7 cells, whereas overexpression of SIRT1 eliminated the suppressive effects of the miR‑22 overexpression on the malignant phenotype of MCF‑7 cells. The results of the present study therefore suggested that miR‑22 demonstrated suppressive effects on breast cancer growth and metastasis via targeting SIRT1, and thus the miR‑22/SIRT1 axis may be used as a novel and potential therapeutic target for breast cancer in the future.

Introduction

Breast cancer is the most common malignant tumor in females, as well as the leading cause of cancer mortality in women, resulting in 14% of the cancer-related deaths (1–3). During the recent decades, although the death rate of breast cancer has decreased by more than 30% due to the early diagnosis, the prognosis of breast cancer patients at late stage still remains poor (2,3). Therefore, it is urgently needed to explore the molecular mechanism underlying its malignant progression, which may help develop effective strategies for breast cancer treatment (4).

MicroRNAs (miRs), a class of small non-coding RNAs, are key regulators of gene expression via induction of translational repression or mRNA degradation (5). It has been widely established that miRs play important roles in various biological processes, such as cell proliferation, differentiation, apoptosis, migration, angiogenesis, as well as tumorigenesis (5,6). Therefore, understanding of the regulatory mechanism of miRs in human cancers is benefit for finding promising therapeutic targets.

In recent decade, many miRs have been found to have promoting or suppressive effects on breast cancer, such as miR-33b (7), miR-148a (8), miR-181b (9), miR-200b (10), and miR-492 (11). Among these miRs, miR-22 has been reported to act as an oncogene or tumor suppressor (12–14). For instance, miR-22 promotes HBV-related hepatocellular carcinoma development in males, while suppresses lung cancer cell progression through directly targeting ErbB3 (13,14). Recently, overexpression of miR-22 was found to compromise estrogen signaling by causing a reduction of ER alpha levels, at least in part by inducing mRNA degradation, and thus it might have an inhibitory impact on the ER alpha-dependent proliferation of breast cancer cells (15). Indeed, miR-22 was reported to be downregulated in ER alpha-positive breast cancer tissues and cell lines (16). Furthermore, miR-22 is a promising prognostic biomarker for breast cancer, and ectopic expression of miR-22 inhibits the proliferation and invasion of breast cancer cells by targeting GLUT1 (17). However, whether other targets of miR-22 exist in breast cancer still needs to be studied.

Therefore, this study aimed to investigate the clinical significance of miR-22 expression in breast cancer, as well as the molecular mechanism of miR-22 underlying breast cancer growth and metastasis.

Materials and methods

Clinical sample

This study was approved by the Ethics Committee of Youjiang Medical University for Nationalities, Baise, China. A total of 72 primary breast cancer tissues and adjacent non-tumor tissues were collected from Affiliated Hospital of Youjiang Medical University for Nationalities between March, 2013 to April, 2015. The clinical information of patients involved in this study was summarized in Table I. All informed consents were obtained. No patients received radiation therapy or chemotherapy before surgical resection. Tissues were immediately snap-frozen in liquid nitrogen after surgical resection, and stored in liquid nitrogen before use.

Table I.

Association between miR-22 expression and clinicopathological characteristics of patients with breast cancer.

Table I.

Association between miR-22 expression and clinicopathological characteristics of patients with breast cancer.

VariablesNumber (n=72)Low miR-22 (n=33)High miR-22 (n=39)P-value
Age (years) 0.476
  <55311615
  ≥55411724
Tumor size (cm) 0.330
  ≤3452322
  >3271017
Differentiation 0.010
  Well-moderate341024
  Poor382315
Lymph node metastasis 0.005
  No33  924
  Yes392415
Distant metastasis 0.040
  No582335
  Yes1410  4
Clinical stage 0.002
  I–II30  723
  III–IV422616
Cell culture

Human breast cancer cell line MCF-7 was purchased from Cell bank of Chinese Academy of Sciences, Shanghai, China. Cells were cultured in DMEM (Thermo Fisher Scientific, Waltham, MA, USA) supplemented with 10% fetal bovine serum (FBS, Thermo Fisher Scientific) in a 37°C humidified atmosphere of 5% CO2.

Quantitative polymerase chain reaction (qPCR)

Total RNA was extracted using TRIzol Reagent (Thermo Fisher Scientific), and converted into cDNA using PrimeScript 1st Strand cDNA Synthesis kit (Takara Bio Inc., Tokyo, Japan). For miR expression detection, miRNA qPCR Detection kit (GeneCopoeia, Rockville, MD, USA) was used to conduct Real-Time PCR on ABI 7300 plus thermocycler (Thermo Fisher Scientific). U6 gene was used as an internal control. For mRNA expression detection, SYBR-Green I Real-Time PCR kit (Biomics, Nantong, China) was used to conduct Real-Time PCR on ABI 7300 plus thermocycler. The reaction condition was 95°C for 5 min, followed by 40 cycles of 95°C for 15 sec and 60°C for 30 sec. The relative expression was analyzed by the 2−ΔΔCq method.

Bioinformatics analysis

Bioinformatics analysis was performed to predict the potential target genes of miR-22 using Targetscan 3.1 online software (http://www.targetscan.org), according to the manufacture's instruction.

Luciferase reporter gene assay

Luciferase reporter gene assay was conducted to confirm the targeting relationship between miR-22 and SIRT1. In briefly, the mutant type (MT) of SIRT1 3′UTR lacking complimentarity with miR-22 binding sequence was constructed using QuickChange Site-Directed Mutagenesis kit (Stratagene, La Jolla, CA, USA), according to the manufacture's instruction. The wild type (WT) or MT of SIRT1 3′UTR was cloned into the downstream of the firefly luciferase coding region of pMIR-GLOTM Luciferase vector (Promega Corp., Madison, WI, USA). MCF-7 cells were co-transfected with the WT- or MT-SIRT1-3′UTR luciferase reporter plasmid, and miR-NC or miR-22 mimic, respectively. The luciferase activity was detected after transfection for 48 h using the Dual Luciferase Reporter Assay System (Promega Corp), according to the manufacturer's instruction.

Cell transfection

Lipofectamine® 2000 (Thermo Fisher Scientific) was used to conduct cell transfection, according to the manufacture's instruction. In briefly, MCF-7 cells were transfected with scramble miR mimic (miR-NC), miR-22 mimic, NC inhibitor, miR-22 inhibitor, non-specific siRNA (NC siRNA), SIRT1 siRNA, or co-transfected with miR-22 mimic and pcDNA3.1-SIRT1 ORF plasmid, respectively.

Western blot assay

Cells were lysed with ice-cold lysis buffer (Beyotime Institute of Biotechnology, Shanghai, China), and protein was separated with 12% sodium dodecyl sulphate-polyacrylamide gel electrophoresis (SDS-PAGE) (Beyotime Institute of Biotechnology), which was then transferred onto polyvinylidene difluoride membrane (Thermo Fisher Scientific). The membrane was then incubated with PBS containing 5% non-fat milk (Yili, Beijing, China) overnight at 4°C. After washed with PBST for 3 times, the membrane was incubated with rabbit polyclonal anti-SIRT1 antibody (1:200; Abcam, Cambridge, MA, USA) or rabbit polyclonal anti-GAPDH antibody (1:200; Abcam) at room temperature for 3 h. After washed with PBST for 3 times, the membrane was incubated with goat anti-rabbit secondary antibody (1:10,000; Abcam) at room temperature for 1 h. The immunoreactive band was detected using the enhanced chemiluminescence system (Thermo Fisher Scientific), according to the manufacture's instruction. The protein expression was measured using Image Pro Plus software (Media Cybernetics, Rockville, MD, USA).

Cell proliferation assay

MCF-7 cell suspension (5×104 cells/well) was plated in a 96-well plate, and cultured for 12, 24, 48 or 72 h. After that, 10 µl of MTT (5 mg/ml) was added. Cells were incubated in a 37°C humidified atmosphere of 5% CO2 for 4 h. Then, the supernatant was removed, and 100 µl of DMSO (Sigma, St. Louis, MO, USA) was added. The absorbance at 570 nm was examined using a microplate reader (Model 680; Bio-Rad, Berkeley, CA, USA).

Cell migration assay

Wound healing assay was conducted to examine the cell migration. MCF-7 cells in DMEM with 10% FBS were cultured to 100% confluence, and Mitomycin C (30 µg/ml; Yearthbio, Changsha, China) was added to inhibit cell proliferation. After that, the wound was created with a plastic scriber. Then, cells were washed with DPBS (Thermo Fisher Scientific) and incubated in DMEM in a 37°C humidified atmosphere of 5% CO2 for 24 h. After that, DMEM was replaced with DMEM with 10% FBS, and then cultured in a 37°C humidified atmosphere of 5% CO2 for 48 h. Cells were observed and photographed under a microscope (Nikon, Tokyo, Japan).

Cell invasion assay

Transwell assay was conducted to examine cell invasion using the 24-well transwell chamber with a layer of matrigel (Chemicon, Temecula, CA, USA). MCF-7 cell suspension (containing 5×105 cells) was added in the upper chamber, and DMEM containing 10% FBS was added into the lower chamber. After incubation in a 37°C humidified atmosphere of 5% CO2 for 24 h, cells on the interior of the inserts were removed using a cotton-tipped swab. Invading cells on the lower surface of the membrane were stained with gentian violet (Sigma), rinsed by water, dried in air, and counted under a microscope (Nikon).

Statistical analysis

Data were expressed as mean ± standard deviation. The association between miR-22 expression and clinical characteristics in breast cancer were analyzed using Chi-square test. The difference between two groups was analyzed using Student t-test. SPSS18.0 software (SPSS, Inc., Chicago, IL, USA) was used to conduct statistical analysis. P<0.05 was considered to indicate a statistically significant difference.

Results

miR-22 is downregulated in breast cancer, associated with its malignant progression

In the present study, we firstly examined the miR-22 expression in breast cancer. As shown in Fig. 1A, the miR-22 levels were significantly reduced in breast cancer tissues compared with adjacent non-tumor tissues. Moreover, the miR-22 levels were much lower in stage III–IV breast cancer, when compared with stage I–II breast cancer (Fig. 1B), suggesting that downregulation of miR-22 may contribute to the malignant progression of breast cancer. To further confirm these findings, we divided them into high miR-22 group and low miR-22 group, according to the mean value to miR-22 expression as the cutoff. As indicated in Table I, low expression of miR-22 was significantly associated with the poor differentiation, metastasis, and advanced clinical stage, but not with age or tumor size (Table I). These findings suggest that downregulation of miR-22 may contribute to the malignant progression of breast cancer.

Figure 1.

Downregulation of miR-22 in breast cancer. (A) Quantitative polymerase chain reaction (qPCR) was conducted to examine the miR-22 levels in breast cancer tissues compared with adjacent non-tumor tissues. ***P<0.001 vs. adjacent. (B) qPCR was conducted to examine the miR-22 levels in breast cancer of different stages. ***P<.001 vs. Stage I–II.

SIRT1 is a target gene of miR-22 in MCF-7 cells

As miRs function through regulating their target genes, we further performed bioinformatics analysis to predict the potential target gene of miR-22 using Targetscan software. As indicated in Fig. 2A, SIRT1 was a putative target gene of miR-22. To confirm this targeting relationship, the WT-SIRT1-3′UTR and MT-SIRT1-3′UTR luciferase reporter plasmids were constructed, respectively (Fig. 2B and C). Luciferase reporter gene assay data indicated that the luciferase activity was significantly decreased in MCF-7 cells co-transfected with miR-22 mimics and WT-SIRT1-3′UTR vector, which was eliminated by transfection with the MT-SIRT1-3′UTR vector (Fig. 2D), indicating that miR-22 can directly bind to the 3′UTR of SIRT1 mRNA. Therefore, SIRT1 is a target gene of miR-22 in MCF-7 cells.

Figure 2.

SIRT1 is a novel target of miR-22 in MCF-7 cells. (A) SIRT1 is predicated to be a target gene of miR-22. (B and C) The wild type (WT)-SIRT1-3′UTR and mutant type (MT)-SIRT1-3′UTR luciferase reporter plasmids were constructed. (D) Luciferase reporter gene assay was performed to determine the luciferase activities. ***P<0.001 vs. control.

SIRT1, upregulated in breast cancer, is negatively regulated by miR-22 in MCF-7 cells

As miRs generally show suppressive effects on the protein expression of their target genes, we then studied the effects of miR-22 on SIRT1 expression in MCF-7 cells. MCF-7 cells were transfected with miR-22 mimic to upregulate its expression, and transfection with miR-NC was used as the control group. After transfection, the miR-22 expression was significantly increased in the miR-22 group compared with the miR-NC group (Fig. 3A). After that, we conducted western blot to determine the protein expression of SIRT1. As indicated in Fig. 3B, overexpression of miR-22 reduced the protein levels of SIRT1. To further confirm these findings, MCF-7 cells were transfected with miR-22 inhibitor to decrease its expression, and transfection with NC inhibitor was used as the control group. As shown in Fig. 3C, the miR-22 levels were significantly reduced in the miR-22 inhibitor group compared with the NC inhibitor group. Moreover, knockdown of miR-22 increased the protein expression of SIRT1 (Fig. 3D). Accordingly, we demonstrate that the protein expression of SIRT1 is negatively regulated by miR-22. After that, we further examined the expression of SIRT1 in breast cancer tissues. qPCR data showed that the SIRT1 levels were significantly higher in breast cancer tissues compared with adjacent non-tumor tissues (Fig. 3E). Moreover, the mRNA levels of SIRT1 were higher in stage III–IV breast cancer, when compared with stage I–II breast cancer. Based on these above data, we suggest that the increased expression of SIRT1 in breast cancer may be due to the downregulation of miR-22.

Figure 3.

SIRT1, upregulated in breast cancer, is negatively regulated by miR-22 in MCF-7 cells. MCF-7 cells were transfected with miR-22 mimic or scramble miR (miR-NC). (A) Quantitative polymerase chain reaction (qPCR) was conducted to examine the miR-22 levels. (B) Western blot was conducted to examine the protein levels of SIRT1. For A-B, ***P<0.001 vs. miR-NC. After that, MCF-7 cells were transfected with miR-22 inhibitor or negative control (NC) inhibitor. (C) qPCR was conducted to examine the miR-22 levels. (D) Western blot was conducted to examine the protein levels of SIRT1. For C and D, ***P<0.001 vs. NC inhibitor. (E) qPCR was conducted to examine the mRNA levels of SIRT1 in breast cancer tissues compared with adjacent non-tumor tissues (adjacent). ***P<0.001 vs. adjacent. (F) qPCR was conducted to examine the mRNA levels of SIRT1 in breast cancer of different stages. ***P<0.001 vs. Stage I–II.

Ectopic expression of miR-22 reduces MCF-7 cell proliferation, migration and invasion

We then studied the regulatory roles of miR-22 in the regulation of breast cancer growth and metastasis in vitro. MTT assay, wound healing assay and transwell assay were conducted to examine the cell proliferation, migration and invasion, respectively. As indicated in Fig. 4A-C, ectopic expression of miR-22 led to a significant decrease in the proliferation, migration and invasion of MCF-7 cells, suggesting that miR-22 may have suppressive effects on breast cancer growth and metastasis.

Figure 4.

Ectopic expression of miR-22 decreases the proliferation, migration and invasion of MCF-7 cells. (A) MTT assay, (B) wound healing assay, and (C) transwell assay were used to examine the proliferation, migration and invasion of MCF-7 cells transfected with miR-22 mimic or scramble miR (miR-NC), respectively. **P<0.01 vs. miR-NC. ***P<0.001 vs. miR-NC.

Restoration of SIRT1 attenuates the suppressive effects of miR-22 on the malignant phenotypes of MCF-7 cells

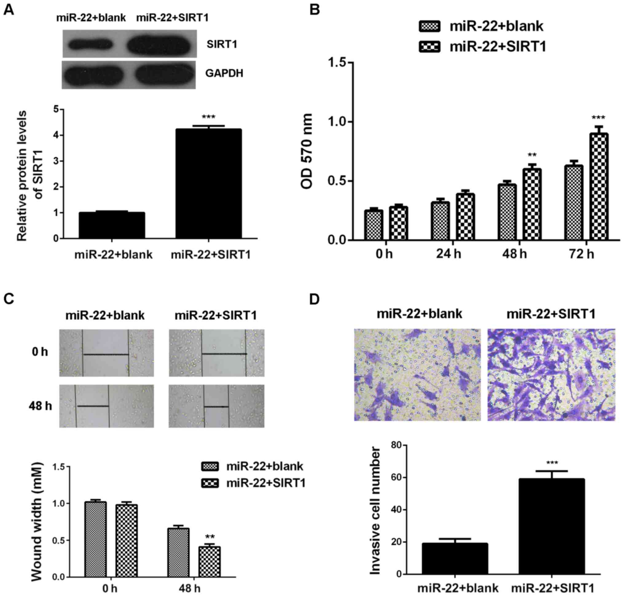
As we found that SIRT1 was upregulated in breast cancer and negatively regulated by miR-22 in MCF-7 cells, we speculated that SIRT1 might be involved in the miR-22-mediated proliferation, migration and invasion of MCF-7 cells. To verify this speculation, miR-22-overexpressing MCF-7 cells were transfected with pcDNA3.1-SIRT1 expression plasmid. After transfection, the protein levels of SIRT1 were remarkably increased in the miR-22+SIRT1 group compared with the miR-22 group (Fig. 5A). Further investigation showed that the proliferation, migration and invasion of MCF-7 cells were also upregulated in the miR-22+SIRT1 group, when compared with those in the miR-22 group, indicating that restoration of SIRT1 attenuated the suppressive effects of miR-22 on the malignant phenotypes of MCF-7 cells (Fig. 5B-D). Taken these data together, we suggest that the tumor suppressive role of miR-22 in MCF-7 cells is, partly at least, through directly inhibiting the protein expression of SIRT1.

Figure 5.

Restoration of SIRT1 attenuates the suppressive effects of miR-22 on MCF-7 cells. (A) Western blotting was conducted to examine the protein expression of SIRT1 in MCF-7 cells co-transfected with miR-22 mimic and pcDNA3.1-SIRT1 ORF plasmid, or with miR-22 mimic and blank pcDNA3.1 vector, respectively. (B) MTT assay, (C) wound healing assay, and (D) transwell assay were conducted to determine the cell proliferation, migration and invasion. **P<0.01 vs. miR-22+blank. ***P<0.001 vs. miR-22+blank.

Discussion

The underlying mechanism of miR-22 in breast cancer growth and metastasis is largely unclear. Here we showed that miR-22, significantly downregulated in breast cancer, was significantly associated with the malignant progression of breast cancer. SIRT1, upregulated in breast cancer, was identified as a direct target of miR-22 in MCF-7 cells. Moreover, overexpression of miR-22 or knockdown of SIRT1 caused a significant reduction in MCF-7 cell proliferation, migration and invasion. Besides, overexpression of SIRT1 attenuated the inhibitory effects of miR-22 on the malignant phenotypes of MCF-7 cells, suggesting that miR-22 plays a suppressive role in breast cancer growth and metastasis via inhibition of SIRT1.

Many miRs have been reported to show oncogenic or suppressive effects on breast cancer development and progression. For instance, miR-181b-3p promotes epithelial-mesenchymal transition in breast cancer cells through Snail stabilization by directly targeting YWHAG, and thus may promote breast cancer metastasis (9). MiR-429 inhibits migration and invasion of breast cancer cells, and thus acts as a tumor suppressor in breast cancer (11). Recently, miR-22 was reported to be implicated in breast cancer, but its exact role and the underlying regulatory mechanism still remains obscure. It has been demonstrated that miR-22 is downregulated in estrogen receptor alpha-positive human breast cancer tissues and cell lines, and overexpression of miR-22 could inhibit the growth of breast cancer cells via directly targeting estrogen receptor alpha (15,16). Besides, miR-22 was found to inhibit the growth and metastasis of breast cancer cells by targeting GLUT1, EVI-1, PHF8, and CD147, and downregulation of miR-22 was significantly correlated with the TNM stage, local relapse, distant metastasis, and survival time of patients with breast cancer (17–21). In addition, miR-22 can also inhibit lipid and folate metabolism in breast cancer cells, and the expression of miR-22′s target genes are associated with poorer outcomes in breast cancer patients, suggesting a beneficial effect of miR-22 on clinical outcomes in breast cancer (22). On the contrary, however, several studies also showed an oncogenic role of miR-22 in breast cancer (23). For instance, Damavandi reported that miR-22 exhibited a significant upregulation in breast invasive ductal carcinoma tissues compared with their matched non-tumor tissues (23). Pandey et al reported that miR-22 was upregulated in breast cancer, which is associated with poor overall survival (24). As breast cancer contains many different subtypes, we speculate that the different expression pattern of miR-29 in breast cancer tissues is associated with the different composition of clinical samples in different studies. Moreover, future studies should focus on the molecular subtyping in breast cancer, and further explore the underlying regulatory effect of miR-22 in different subtypes of this disease. Here we showed that miR-22 is downregulated in breast cancer tissues compared with adjacent non-tumor tissues collected in our study, and its downregulation was significantly associated with the poor differentiation, advanced clinical stage, as well as lymphatic and distant metastasis in breast cancer. Moreover, overexpression of miR-22 significantly inhibited the proliferation, migration and invasion of breast cancer MCF7 cells. Accordingly, we suggest that downregulation of miR-22 contributes to breast cancer progression.

As miRs function via inhibiting the protein expression of their target genes, we then investigated the potential target genes of miR-22 in breast cancer cells. Targetscan data indicated that SIRT1 was a potential target gene of miR-22. To clarify this predication, we conducted luciferase reporter gene assay and identified SIRT1 as a direct target gene of miR-22 in MCF7 cells. Moreover, the protein expression of SIRT1 was negatively regulated by miR-22 in MCF7 cells. SIRT1, a NAD+-dependent class III histone deacetylase, acts as an oncogene in several kinds of cancers (25,26). For instance, SIRT1 could promote glioma cell proliferation while inhibit cell apoptosis (27). Knockdown of SIRT1 caused cell cycle arrest and a senescence-like phenotype of melanoma cells as well as inhibition of tumor growth, while overexpression of SIRT1 relieved the senescence-like phenotype and the proliferation arrest (28). Recently, the oncogenic role of SIRT1 in breast cancer has been widely demonstrated (29). Elangovan et al reported that SIRT1 is essential for the estrogen/ERα mediated oncogenic signaling in breast cancer (29). Cao et al reported that the increased expression of SIRT1 was significantly associated with high TNM stage, lymph node metastasis, poor disease-free survival and overall survival in breast cancer (30). In our study, we also showed that the expression of SIRT1 was significantly upregulated in breast cancer tissues. Moreover, we found that overexpression of SIRT1 significantly attenuated the inhibitory effects of miR-22 on the malignant phenotypes of MCF-7 cells. These findings further support that the suppressive effect of miR-22 on the malignant phenotypes of breast cancer cells was via directly targeting SIRT1.

To our knowledge, the present study for the first time demonstrates that miR-22 plays a suppressive role in the regulation of cell proliferation, migration and invasion in breast cancer, partly at least, via inhibiting the protein expression of its target gene SIRT1. Therefore, our study expands the understanding of miRs' functions in breast cancer, and suggests that the miR-22/SIRT1 axis may become a promising therapeutic target for this disease.

References

1 

Torre LA, Bray F, Siegel RL, Ferlay J, Lortet-Tieulent J and Jemal A: Global cancer statistics, 2012. CA Cancer J Clin. 65:87–108. 2015. View Article : Google Scholar : PubMed/NCBI

2 

Siegel R, Naishadham D and Jemal A: Cancer statistics, 2013. CA Cancer J Clin. 63:11–30. 2013. View Article : Google Scholar : PubMed/NCBI

3 

Jemal A, Bray F, Center MM, Ferlay J, Ward E and Forman D: Global cancer statistics. CA Cancer J Clin. 61:69–90. 2011. View Article : Google Scholar : PubMed/NCBI

4 

Segovia-Mendoza M, González-González ME, Barrera D, Díaz L and García-Becerra R: Efficacy and mechanism of action of the tyrosine kinase inhibitors gefitinib, lapatinib and neratinib in the treatment of HER2-positive breast cancer: Preclinical and clinical evidence. Am J Cancer Res. 5:2531–2561. 2015.PubMed/NCBI

5 

Ambros V: The functions of animal microRNAs. Nature. 431:350–355. 2004. View Article : Google Scholar : PubMed/NCBI

6 

Bartel DP: MicroRNAs: Genomics, biogenesis, mechanism, and function. Cell. 116:281–297. 2004. View Article : Google Scholar : PubMed/NCBI

7 

Lin Y, Liu AY, Fan C, Zheng H, Li Y, Zhang C, Wu S, Yu D, Huang Z, Liu F, et al: MicroRNA-33b inhibits breast cancer metastasis by targeting HMGA2, SALL4 and Twist1. Sci Rep. 5:99952015. View Article : Google Scholar : PubMed/NCBI

8 

Xue J, Chen Z, Gu X, Zhang Y and Zhang W: MicroRNA-148a inhibits migration of breast cancer cells by targeting MMP-13. Tumour Biol. 37:1581–1590. 2016. View Article : Google Scholar : PubMed/NCBI

9 

Yoo JO, Kwak SY, An HJ, Bae IH, Park MJ and Han YH: miR-181b-3p promotes epithelial-mesenchymal transition in breast cancer cells through Snail stabilization by directly targeting YWHAG. Biochim Biophys Acta. 1863:1601–1611. 2016. View Article : Google Scholar : PubMed/NCBI

10 

Yao Y, Hu J, Shen Z, Yao R, Liu S, Li Y, Cong H, Wang X, Qiu W and Yue L: MiR-200b expression in breast cancer: A prognostic marker and act on cell proliferation and apoptosis by targeting Sp1. J Cell Mol Med. 19:760–769. 2015. View Article : Google Scholar : PubMed/NCBI

11 

Ye ZB, Ma G, Zhao YH, Xiao Y, Zhan Y, Jing C, Gao K, Liu ZH and Yu SJ: miR-429 inhibits migration and invasion of breast cancer cells in vitro. Int J Oncol. 46:531–538. 2015.PubMed/NCBI

12 

Wang W, Li F, Zhang Y, Tu Y, Yang Q and Gao X: Reduced expression of miR-22 in gastric cancer is related to clinicopathologic characteristics or patient prognosis. Diagn Pathol. 8:1022013. View Article : Google Scholar : PubMed/NCBI

13 

Ling B, Wang GX, Long G, Qiu JH and Hu ZL: Tumor suppressor miR-22 suppresses lung cancer cell progression through post-transcriptional regulation of ErbB3. J Cancer Res Clin Oncol. 138:1355–1361. 2012. View Article : Google Scholar : PubMed/NCBI

14 

Jiang R, Deng L, Zhao L, Li X, Zhang F, Xia Y, Gao Y, Wang Xa and Sun B: miR-22 promotes HBV-related hepatocellular carcinoma development in males. Clin Cancer Res. 17:5593–5603. 2011. View Article : Google Scholar : PubMed/NCBI

15 

Pandey DP and Picard D: miR-22 inhibits estrogen signaling by directly targeting the estrogen receptor alpha mRNA. Mol Cell Biol. 29:3783–3790. 2009. View Article : Google Scholar : PubMed/NCBI

16 

Xiong J, Yu D, Wei N, Fu H, Cai T, Huang Y, Wu C, Zheng X, Du Q, Lin D and Liang Z: An estrogen receptor alpha suppressor, microRNA-22, is downregulated in estrogen receptor alpha-positive human breast cancer cell lines and clinical samples. FEBS J. 277:1684–1694. 2010. View Article : Google Scholar : PubMed/NCBI

17 

Chen B, Tang H, Liu X, Liu P, Yang L, Xie X, Ye F, Song C, Xie X and Wei W: miR-22 as a prognostic factor targets glucose transporter protein type 1 in breast cancer. Cancer Lett. 356:410–417. 2015. View Article : Google Scholar : PubMed/NCBI

18 

Patel JB, Appaiah HN, Burnett RM, Bhat-Nakshatri P, Wang G, Mehta R, Badve S, Thomson MJ, Hammond S, Steeg P, et al: Control of EVI-1 oncogene expression in metastatic breast cancer cells through microRNA miR-22. Oncogene. 30:1290–1301. 2011. View Article : Google Scholar : PubMed/NCBI

19 

Xu D, Takeshita F, Hino Y, Fukunaga S, Kudo Y, Tamaki A, Matsunaga J, Takahashi RU, Takata T, Shimamoto A, et al: miR-22 represses cancer progression by inducing cellular senescence. J Cell Biol. 193:409–424. 2011. View Article : Google Scholar : PubMed/NCBI

20 

Kong LM, Liao CG, Zhang Y, Xu J, Li Y, Huang W, Zhang Y, Bian H and Chen ZN: A regulatory loop involving miR-22, Sp1, and c-Myc modulates CD147 expression in breast cancer invasion and metastasis. Cancer Res. 74:3764–3778. 2014. View Article : Google Scholar : PubMed/NCBI

21 

Shao P, Liu Q, Maina PK, Cui J, Bair TB, Li T, Umesalma S, Zhang W and Qi HH: Histone demethylase PHF8 promotes epithelial to mesenchymal transition and breast tumorigenesis. Nucleic Acids Res. Nov 29–2016.(Epub ahead of print).

22 

Koufaris C, Valbuena GN, Pomyen Y, Tredwell GD, Nevedomskaya E, Lau CH, Yang T, Benito A, Ellis JK and Keun HC: Systematic integration of molecular profiles identifies miR-22 as a regulator of lipid and folate metabolism in breast cancer cells. Oncogene. 35:2766–2776. 2016. View Article : Google Scholar : PubMed/NCBI

23 

Damavandi Z, Torkashvand S, Vasei M, Soltani BM, Tavallaei M and Mowla SJ: Aberrant expression of breast development-related microRNAs, miR-22, miR-132 and miR-212, in breast tumor tissues. J Breast Cancer. 19:148–155. 2016. View Article : Google Scholar : PubMed/NCBI

24 

Pandey AK, Zhang Y, Zhang S, Li Y, Tucker-Kellogg G, Yang H and Jha S: TIP60-miR-22 axis as a prognostic marker of breast cancer progression. Oncotarget. 6:41290–41306. 2015.PubMed/NCBI

25 

Lin L, Zheng X, Qiu C, Dongol S, Lv Q, Jiang J, Kong B and Wang C: SIRT1 promotes endometrial tumor growth by targeting SREBP1 and lipogenesis. Oncol Rep. 32:2831–2835. 2014.PubMed/NCBI

26 

Li L and Bhatia R: Role of SIRT1 in the growth and regulation of normal hematopoietic and leukemia stem cells. Curr Opin Hematol. 22:324–329. 2015.PubMed/NCBI

27 

Qu Y, Zhang J, Wu S, Li B, Liu S and Cheng J: SIRT1 promotes proliferation and inhibits apoptosis of human malignant glioma cell lines. Neurosci Lett. 525:168–172. 2012. View Article : Google Scholar : PubMed/NCBI

28 

Ohanna M, Bonet C, Bille K, Allegra M, Davidson I, Bahadoran P, Lacour JP, Ballotti R and Bertolotto C: SIRT1 promotes proliferation and inhibits the senescence-like phenotype in human melanoma cells. Oncotarget. 5:2085–2095. 2014. View Article : Google Scholar : PubMed/NCBI

29 

Elangovan S, Ramachandran S, Venkatesan N, Ananth S, Gnana-Prakasam JP, Martin PM, Browning DD, Schoenlein PV, Prasad PD, Ganapathy V and Thangaraju M: SIRT1 is essential for oncogenic signaling by estrogen/estrogen receptor a in breast cancer. Cancer Res. 71:6654–6664. 2011. View Article : Google Scholar : PubMed/NCBI

30 

Cao YW, Li YC, Wan GX, Du XM and Li F: Clinicopathological and prognostic role of SIRT1 in breast cancer patients: A meta-analysis. Int J Clin Exp Med. 8:616–624. 2015.PubMed/NCBI

Related Articles

  • Abstract
  • View
  • Download
  • Twitter
Copy and paste a formatted citation
Spandidos Publications style
Zou Q, Tang Q, Pan Y, Wang X, Dong X, Liang Z and Huang D: MicroRNA-22 inhibits cell growth and metastasis in breast cancer via targeting of SIRT1 Retraction in /10.3892/etm.2021.10628. Exp Ther Med 14: 1009-1016, 2017.
APA
Zou, Q., Tang, Q., Pan, Y., Wang, X., Dong, X., Liang, Z., & Huang, D. (2017). MicroRNA-22 inhibits cell growth and metastasis in breast cancer via targeting of SIRT1 Retraction in /10.3892/etm.2021.10628. Experimental and Therapeutic Medicine, 14, 1009-1016. https://doi.org/10.3892/etm.2017.4590
MLA
Zou, Q., Tang, Q., Pan, Y., Wang, X., Dong, X., Liang, Z., Huang, D."MicroRNA-22 inhibits cell growth and metastasis in breast cancer via targeting of SIRT1 Retraction in /10.3892/etm.2021.10628". Experimental and Therapeutic Medicine 14.2 (2017): 1009-1016.
Chicago
Zou, Q., Tang, Q., Pan, Y., Wang, X., Dong, X., Liang, Z., Huang, D."MicroRNA-22 inhibits cell growth and metastasis in breast cancer via targeting of SIRT1 Retraction in /10.3892/etm.2021.10628". Experimental and Therapeutic Medicine 14, no. 2 (2017): 1009-1016. https://doi.org/10.3892/etm.2017.4590
Copy and paste a formatted citation
x
Spandidos Publications style
Zou Q, Tang Q, Pan Y, Wang X, Dong X, Liang Z and Huang D: MicroRNA-22 inhibits cell growth and metastasis in breast cancer via targeting of SIRT1 Retraction in /10.3892/etm.2021.10628. Exp Ther Med 14: 1009-1016, 2017.
APA
Zou, Q., Tang, Q., Pan, Y., Wang, X., Dong, X., Liang, Z., & Huang, D. (2017). MicroRNA-22 inhibits cell growth and metastasis in breast cancer via targeting of SIRT1 Retraction in /10.3892/etm.2021.10628. Experimental and Therapeutic Medicine, 14, 1009-1016. https://doi.org/10.3892/etm.2017.4590
MLA
Zou, Q., Tang, Q., Pan, Y., Wang, X., Dong, X., Liang, Z., Huang, D."MicroRNA-22 inhibits cell growth and metastasis in breast cancer via targeting of SIRT1 Retraction in /10.3892/etm.2021.10628". Experimental and Therapeutic Medicine 14.2 (2017): 1009-1016.
Chicago
Zou, Q., Tang, Q., Pan, Y., Wang, X., Dong, X., Liang, Z., Huang, D."MicroRNA-22 inhibits cell growth and metastasis in breast cancer via targeting of SIRT1 Retraction in /10.3892/etm.2021.10628". Experimental and Therapeutic Medicine 14, no. 2 (2017): 1009-1016. https://doi.org/10.3892/etm.2017.4590
Follow us
  • Twitter
  • LinkedIn
  • Facebook
About
  • Spandidos Publications
  • Careers
  • Cookie Policy
  • Privacy Policy
How can we help?
  • Help
  • Live Chat
  • Contact
  • Email to our Support Team