Spandidos Publications Logo
  • About
    • About Spandidos
    • Aims and Scopes
    • Abstracting and Indexing
    • Editorial Policies
    • Reprints and Permissions
    • Job Opportunities
    • Terms and Conditions
    • Contact
  • Journals
    • All Journals
    • Oncology Letters
      • Oncology Letters
      • Information for Authors
      • Editorial Policies
      • Editorial Board
      • Aims and Scope
      • Abstracting and Indexing
      • Bibliographic Information
      • Archive
    • International Journal of Oncology
      • International Journal of Oncology
      • Information for Authors
      • Editorial Policies
      • Editorial Board
      • Aims and Scope
      • Abstracting and Indexing
      • Bibliographic Information
      • Archive
    • Molecular and Clinical Oncology
      • Molecular and Clinical Oncology
      • Information for Authors
      • Editorial Policies
      • Editorial Board
      • Aims and Scope
      • Abstracting and Indexing
      • Bibliographic Information
      • Archive
    • Experimental and Therapeutic Medicine
      • Experimental and Therapeutic Medicine
      • Information for Authors
      • Editorial Policies
      • Editorial Board
      • Aims and Scope
      • Abstracting and Indexing
      • Bibliographic Information
      • Archive
    • International Journal of Molecular Medicine
      • International Journal of Molecular Medicine
      • Information for Authors
      • Editorial Policies
      • Editorial Board
      • Aims and Scope
      • Abstracting and Indexing
      • Bibliographic Information
      • Archive
    • Biomedical Reports
      • Biomedical Reports
      • Information for Authors
      • Editorial Policies
      • Editorial Board
      • Aims and Scope
      • Abstracting and Indexing
      • Bibliographic Information
      • Archive
    • Oncology Reports
      • Oncology Reports
      • Information for Authors
      • Editorial Policies
      • Editorial Board
      • Aims and Scope
      • Abstracting and Indexing
      • Bibliographic Information
      • Archive
    • Molecular Medicine Reports
      • Molecular Medicine Reports
      • Information for Authors
      • Editorial Policies
      • Editorial Board
      • Aims and Scope
      • Abstracting and Indexing
      • Bibliographic Information
      • Archive
    • World Academy of Sciences Journal
      • World Academy of Sciences Journal
      • Information for Authors
      • Editorial Policies
      • Editorial Board
      • Aims and Scope
      • Abstracting and Indexing
      • Bibliographic Information
      • Archive
    • International Journal of Functional Nutrition
      • International Journal of Functional Nutrition
      • Information for Authors
      • Editorial Policies
      • Editorial Board
      • Aims and Scope
      • Abstracting and Indexing
      • Bibliographic Information
      • Archive
    • International Journal of Epigenetics
      • International Journal of Epigenetics
      • Information for Authors
      • Editorial Policies
      • Editorial Board
      • Aims and Scope
      • Abstracting and Indexing
      • Bibliographic Information
      • Archive
    • Medicine International
      • Medicine International
      • Information for Authors
      • Editorial Policies
      • Editorial Board
      • Aims and Scope
      • Abstracting and Indexing
      • Bibliographic Information
      • Archive
  • Articles
  • Information
    • Information for Authors
    • Information for Reviewers
    • Information for Librarians
    • Information for Advertisers
    • Conferences
  • Language Editing
Spandidos Publications Logo
  • About
    • About Spandidos
    • Aims and Scopes
    • Abstracting and Indexing
    • Editorial Policies
    • Reprints and Permissions
    • Job Opportunities
    • Terms and Conditions
    • Contact
  • Journals
    • All Journals
    • Biomedical Reports
      • Information for Authors
      • Editorial Policies
      • Editorial Board
      • Aims and Scope
      • Abstracting and Indexing
      • Bibliographic Information
      • Archive
    • Experimental and Therapeutic Medicine
      • Information for Authors
      • Editorial Policies
      • Editorial Board
      • Aims and Scope
      • Abstracting and Indexing
      • Bibliographic Information
      • Archive
    • International Journal of Epigenetics
      • Information for Authors
      • Editorial Policies
      • Editorial Board
      • Aims and Scope
      • Abstracting and Indexing
      • Bibliographic Information
      • Archive
    • International Journal of Functional Nutrition
      • Information for Authors
      • Editorial Policies
      • Editorial Board
      • Aims and Scope
      • Abstracting and Indexing
      • Bibliographic Information
      • Archive
    • International Journal of Molecular Medicine
      • Information for Authors
      • Editorial Policies
      • Editorial Board
      • Aims and Scope
      • Abstracting and Indexing
      • Bibliographic Information
      • Archive
    • International Journal of Oncology
      • Information for Authors
      • Editorial Policies
      • Editorial Board
      • Aims and Scope
      • Abstracting and Indexing
      • Bibliographic Information
      • Archive
    • Medicine International
      • Information for Authors
      • Editorial Policies
      • Editorial Board
      • Aims and Scope
      • Abstracting and Indexing
      • Bibliographic Information
      • Archive
    • Molecular and Clinical Oncology
      • Information for Authors
      • Editorial Policies
      • Editorial Board
      • Aims and Scope
      • Abstracting and Indexing
      • Bibliographic Information
      • Archive
    • Molecular Medicine Reports
      • Information for Authors
      • Editorial Policies
      • Editorial Board
      • Aims and Scope
      • Abstracting and Indexing
      • Bibliographic Information
      • Archive
    • Oncology Letters
      • Information for Authors
      • Editorial Policies
      • Editorial Board
      • Aims and Scope
      • Abstracting and Indexing
      • Bibliographic Information
      • Archive
    • Oncology Reports
      • Information for Authors
      • Editorial Policies
      • Editorial Board
      • Aims and Scope
      • Abstracting and Indexing
      • Bibliographic Information
      • Archive
    • World Academy of Sciences Journal
      • Information for Authors
      • Editorial Policies
      • Editorial Board
      • Aims and Scope
      • Abstracting and Indexing
      • Bibliographic Information
      • Archive
  • Articles
  • Information
    • For Authors
    • For Reviewers
    • For Librarians
    • For Advertisers
    • Conferences
  • Language Editing
Login Register Submit
  • This site uses cookies
  • You can change your cookie settings at any time by following the instructions in our Cookie Policy. To find out more, you may read our Privacy Policy.

    I agree
Search articles by DOI, keyword, author or affiliation
Search
Advanced Search
presentation
Experimental and Therapeutic Medicine
Join Editorial Board Propose a Special Issue
Print ISSN: 1792-0981 Online ISSN: 1792-1015
Journal Cover
November-2017 Volume 14 Issue 5

Full Size Image

Sign up for eToc alerts
Recommend to Library

Journals

International Journal of Molecular Medicine

International Journal of Molecular Medicine

International Journal of Molecular Medicine is an international journal devoted to molecular mechanisms of human disease.

International Journal of Oncology

International Journal of Oncology

International Journal of Oncology is an international journal devoted to oncology research and cancer treatment.

Molecular Medicine Reports

Molecular Medicine Reports

Covers molecular medicine topics such as pharmacology, pathology, genetics, neuroscience, infectious diseases, molecular cardiology, and molecular surgery.

Oncology Reports

Oncology Reports

Oncology Reports is an international journal devoted to fundamental and applied research in Oncology.

Experimental and Therapeutic Medicine

Experimental and Therapeutic Medicine

Experimental and Therapeutic Medicine is an international journal devoted to laboratory and clinical medicine.

Oncology Letters

Oncology Letters

Oncology Letters is an international journal devoted to Experimental and Clinical Oncology.

Biomedical Reports

Biomedical Reports

Explores a wide range of biological and medical fields, including pharmacology, genetics, microbiology, neuroscience, and molecular cardiology.

Molecular and Clinical Oncology

Molecular and Clinical Oncology

International journal addressing all aspects of oncology research, from tumorigenesis and oncogenes to chemotherapy and metastasis.

World Academy of Sciences Journal

World Academy of Sciences Journal

Multidisciplinary open-access journal spanning biochemistry, genetics, neuroscience, environmental health, and synthetic biology.

International Journal of Functional Nutrition

International Journal of Functional Nutrition

Open-access journal combining biochemistry, pharmacology, immunology, and genetics to advance health through functional nutrition.

International Journal of Epigenetics

International Journal of Epigenetics

Publishes open-access research on using epigenetics to advance understanding and treatment of human disease.

Medicine International

Medicine International

An International Open Access Journal Devoted to General Medicine.

Journal Cover
November-2017 Volume 14 Issue 5

Full Size Image

Sign up for eToc alerts
Recommend to Library

  • Article
  • Citations
    • Cite This Article
    • Download Citation
    • Create Citation Alert
    • Remove Citation Alert
    • Cited By
  • Similar Articles
    • Related Articles (in Spandidos Publications)
    • Similar Articles (Google Scholar)
    • Similar Articles (PubMed)
  • Download PDF
  • Download XML
  • View XML
Article Open Access

Association between B7‑H1 and cervical cancer: B7‑H1 impairs the immune response in human cervical cancer cells

  • Authors:
    • Jianying Tao
    • Jianrong Dai
    • Shunyu Hou
  • View Affiliations / Copyright

    Affiliations: Department of Gynecology and Obstetrics, The Affiliated Suzhou Hospital of Nanjing Medical University, Suzhou, Jiangsu 215006, P.R. China
    Copyright: © Tao et al. This is an open access article distributed under the terms of Creative Commons Attribution License.
  • Pages: 4125-4133
    |
    Published online on: September 5, 2017
       https://doi.org/10.3892/etm.2017.5100
  • Expand metrics +
Metrics: Total Views: 0 (Spandidos Publications: | PMC Statistics: )
Metrics: Total PDF Downloads: 0 (Spandidos Publications: | PMC Statistics: )
Cited By (CrossRef): 0 citations Loading Articles...

This article is mentioned in:



Abstract

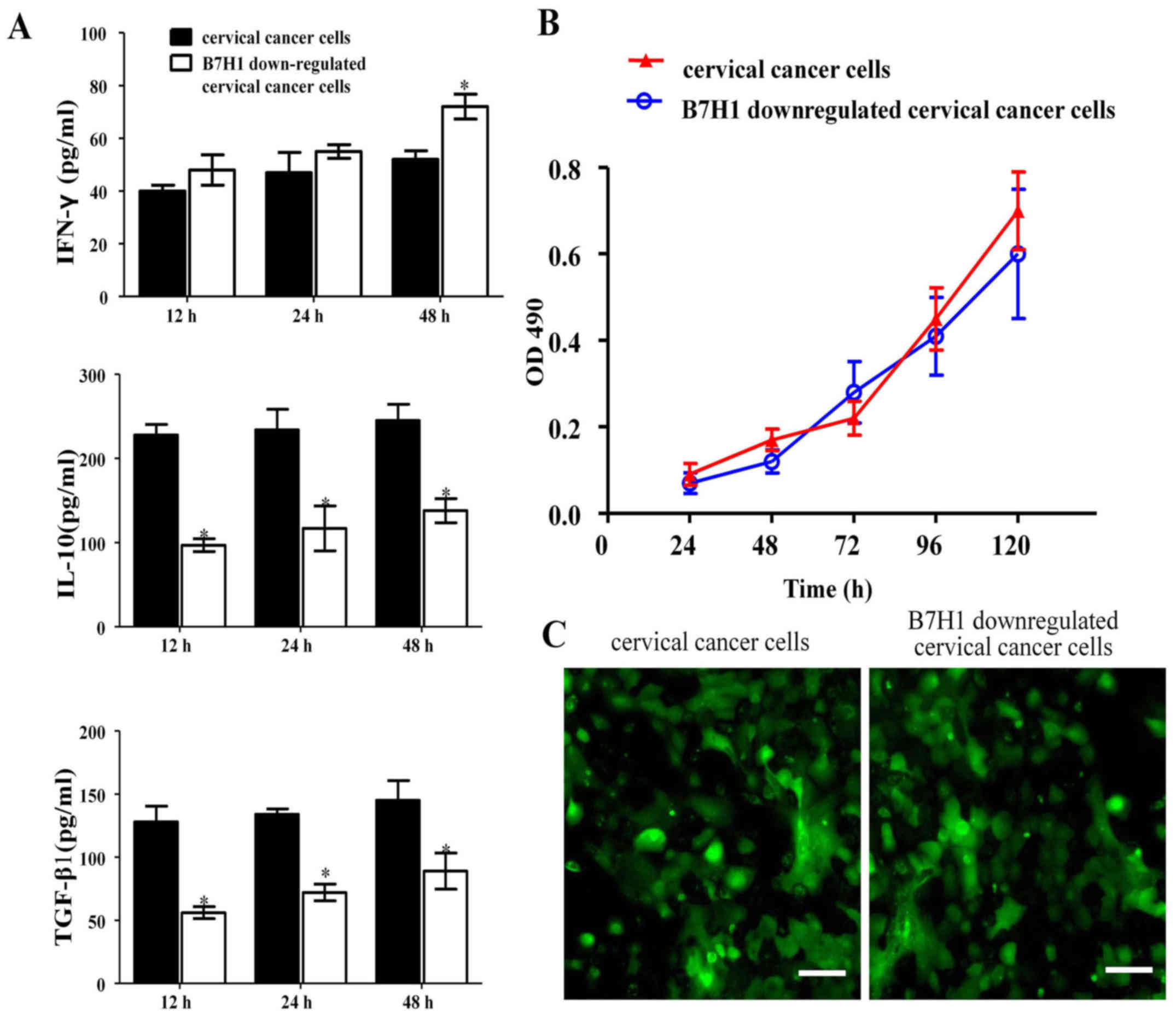
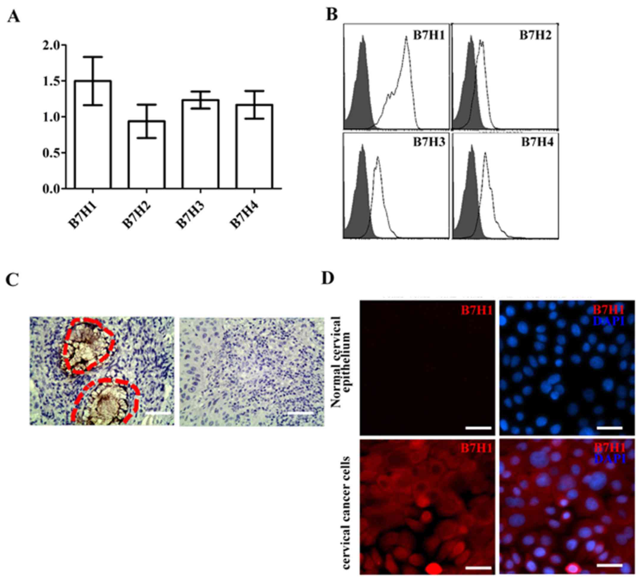
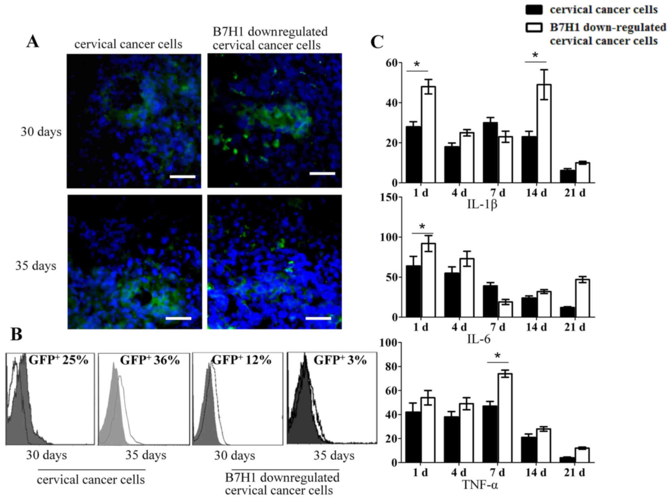
The aim of the present study was to determine the preliminary mechanism of action of B7 homolog 1 (B7‑H1) and investigate the association between B7‑H1 and cervical cancer. The expression of B7 family proteins was measured in cervical cancer cells. Cervical cancer cells were co‑cultured with T lymphocytes. An ELISA assay was subsequently conducted to analyze cytokine concentrations in the supernatants of the cultured T cells in cervical cancer cells and B7‑H1 downregulated cells. Levels of interleukin (IL)‑1β, IL‑6 and tumor necrosis factor‑α mRNA in mice injected with cervical cancer cells or B7‑H1 downregulated cells were measured by reverse transcription‑quantitative polymerase chain reaction. It was determined that cervical cancer cells express high levels of B7‑H1, whereas the normal cervical epithelium does not express B7‑H1. When co‑cultured with T lymphocytes, cervical cancer cells were involved in the inhibition of lymphocyte activation. When B7‑H1 was downregulated using a lentivirus, the proliferation ability did not change compared with cervical cancer cells, whereas the soluble factors secreted by T cells differed between cervical cancer cells and B7‑H1 downregulated cells. In an animal model, injected B7‑H1 downregulated cervical cancer cells elicited a more intense immune response, whereas cervical cancer cells had the wild immune response. Therefore, the results of the present study demonstrate that B7‑H1 mediates the low immunogenicity of cervical cancer and is not attacked by the immune system.
View Figures

Figure 1

Figure 2

Figure 3

Figure 4

View References

1 

Hammes LS, Tekmal RR, Naud P, Edelweiss MI, Kirma N, Valente PT, Syrjänen KJ and Cunha-Filho JS: Macrophages, inflammation and risk of cervical intraepithelial neoplasia (CIN) progression-clinicopathological correlation. Gynecol Oncol. 105:157–165. 2007. View Article : Google Scholar : PubMed/NCBI

2 

Hu SY, Zheng RS, Zhao FH, Zhang SW, Chen WQ and Qiao YL: Trend analysis of cervical cancer incidence and mortality rates in Chinese women during 1989–2008. Zhongguo Yi Xue Ke Xue Yuan Xue Bao. 36:119–125. 2014.(In Chinese). PubMed/NCBI

3 

Wu YY, Liang MR, Li LY and Zeng SY: Analysis of 4223 hospitalized patients with cervical cancer during 1990–2007. Zhonghua Fu Chan Ke Za Zhi. 43:433–436. 2008.(In Chinese). PubMed/NCBI

4 

Human papillomavirus testing for triage of women with cytologic evidence of low-grade squamous intraepithelial lesions: Baseline data from a randomized trial. The Atypical Squamous Cells of Undetermined Significance/Low-Grade Squamous Intraepithelial Lesions Triage Study (ALTS) Group. J Natl Cancer Inst. 92:397–402. 2000. View Article : Google Scholar : PubMed/NCBI

5 

Luo XM, Song L, Wu JL, Liu Y, Di JL, Song B, Zheng RM and Ma L: Analysis of the reported data of national rural cervical cancer screening project from 2012 to 2013, China. Zhonghua Yu Fang Yi Xue Za Zhi. 50:346–350. 2016.(In Chinese). PubMed/NCBI

6 

Anisimov VN: Syndrome of accelerated aging induced by carcinogenic environmental factors. Ross Fiziol Zh Im I M Sechenova. 96:817–833. 2010.(In Russian). PubMed/NCBI

7 

Stroh EL, Besa PC, Cox JD, Fuller LM and Cabanillas FF: Treatment of patients with lymphomas of the uterus or cervix with combination chemotherapy and radiation therapy. Cancer. 75:2392–2399. 1995. View Article : Google Scholar : PubMed/NCBI

8 

Park HJ, Chang AR, Seo Y, Cho CK, Jang WI, Kim MS and Choi C: Stereotactic body radiotherapy for recurrent or oligometastatic uterine cervix cancer: A cooperative study of the Korean radiation oncology group (KROG 14–11). Anticancer Res. 35:5103–5110. 2015.PubMed/NCBI

9 

Kim KH, Dishongh R, Santin AD, Cannon MJ, Bellone S and Nakagawa M: Recognition of a cervical cancer derived tumor cell line by a human papillomavirus type 16 E6 52-61-specific CD8 T cell clone. Cancer Immun. 6:92006.PubMed/NCBI

10 

Dong H, Strome SE, Salomao DR, Tamura H, Hirano F, Flies DB, Roche PC, Lu J, Zhu G, Tamada K, et al: Tumor-associated B7-H1 promotes T-cell apoptosis: A potential mechanism of immune evasion. Nat Med. 8:793–800. 2002. View Article : Google Scholar : PubMed/NCBI

11 

Chew V, Toh HC and Abastado JP: Immune microenvironment in tumor progression: Characteristics and challenges for therapy. J Oncol. 2012:6084062012. View Article : Google Scholar : PubMed/NCBI

12 

Ghebeh H, Mohammed S, Al-Omair A, Qattan A, Lehe C, Al-Qudaihi G, Elkum N, Alshabanah M, Bin Amer S, Tulbah A, et al: The B7-1 (PD-L1) T lymphocyte-inhibitory molecule is expressed in breast cancer patients with infiltrating ductal carcinoma: Correlation with important high-risk prognostic factors. Neoplasia. 8:190–198. 2006. View Article : Google Scholar : PubMed/NCBI

13 

Hamanishi J, Mandai M, Iwasaki M, Okazaki T, Tanaka Y, Yamaguchi K, Higuchi T, Yagi H, Takakura K, Minato N, et al: Programmed cell death 1 ligand 1 and tumor-infiltrating CD8+ T lymphocytes are prognostic factors of human ovarian cancer. Proc Natl Acad Sci USA. 104:3360–3365. 2007. View Article : Google Scholar : PubMed/NCBI

14 

Ohigashi Y, Sho M, Yamada Y, Tsurui Y, Hamada K, Ikeda N, Mizuno T, Yoriki R, Kashizuka H, Yane K, et al: Clinical significance of programmed death-1 ligand-1 and programmed death-1 ligand-2 expression in human esophageal cancer. Clin Cancer Res. 11:2947–2953. 2005. View Article : Google Scholar : PubMed/NCBI

15 

Thompson RH, Kuntz SM, Leibovich BC, Dong H, Lohse CM, Webster WS, Sengupta S, Frank I, Parker AS, Zincke H, et al: Tumor B7-1 is associated with poor prognosis in renal cell carcinoma patients with long-term follow-up. Cancer Res. 66:3381–3385. 2006. View Article : Google Scholar : PubMed/NCBI

16 

Wu C, Zhu Y, Jiang J, Zhao J, Zhang XG and Xu N: Immunohistochemical localization of programmed death-1 ligand-1 (PD-L1) in gastric carcinoma and its clinical significance. Acta Histochem. 108:19–24. 2006. View Article : Google Scholar : PubMed/NCBI

17 

Wang X, Wang T, Xu M, Xiao L, Luo Y, Huang W, Zhang Y and Geng W: B7-H4 overexpression impairs the immune response of T cells in human cervical carcinomas. Hum Immunol. 75:1203–1209. 2014. View Article : Google Scholar : PubMed/NCBI

18 

Han S, Li Y, Zhang J, Liu L, Chen Q, Qian Q, Li S and Zhang Y: Roles of immune inhibitory molecule B7-H4 in cervical cancer. Oncol Rep. 37:2308–2316. 2017. View Article : Google Scholar : PubMed/NCBI

19 

Liu W, Shibata K, Koya Y, Kajiyama H, Senga T, Yamashita M and Kikkawa F: B7-H4 overexpression correlates with a poor prognosis for cervical cancer patients. Mol Clin Oncol. 2:219–225. 2014. View Article : Google Scholar : PubMed/NCBI

20 

Zhang W, He W, Shi Y, Gu H, Li M, Liu Z, Feng Y, Zheng N, Xie C and Zhang Y: High expression of KIF20A Is associated with poor overall survival and tumor progression in Early-stage cervical squamous cell carcinoma. PLoS One. 11:e01674492016. View Article : Google Scholar : PubMed/NCBI

21 

Livak KJ and Schmittgen TD: Analysis of relative gene expression data using real-time quantitative PCR and the 2(-Delta Delta C(T)) method. Methods. 25:402–408. 2001. View Article : Google Scholar : PubMed/NCBI

22 

Pilz GA, Braun J, Ulrich C, Felka T, Warstat K, Ruh M, Schewe B, Abele H, Larbi A and Aicher WK: Human mesenchymal stromal cells express CD14 cross-reactive epitopes. Cytometry A. 79:635–645. 2011. View Article : Google Scholar : PubMed/NCBI

23 

Herzenberg LA, Tung J, Moore WA, Herzenberg LA and Parks DR: Interpreting flow cytometry data: A guide for the perplexed. Nat Immunol. 7:681–685. 2006. View Article : Google Scholar : PubMed/NCBI

24 

Pinto AE, Areia F, Pereira T, Cardoso P, Aparício M, Silva GL, Ferreira MC and André S: Clinical relevance of the reappraisal of negative hormone receptor expression in breast cancer. Springerplus. 2:3752013. View Article : Google Scholar : PubMed/NCBI

25 

Fei F, Yu Y, Schmitt A, Rojewski MT, Chen B, Greiner J, Götz M, Guillaume P, Döhner H, Bunjes D and Schmitt M: Dasatinib exerts an immunosuppressive effect on CD8+ T cells specific for viral and leukemia antigens. Exp Hematol. 36:1297–1308. 2008. View Article : Google Scholar : PubMed/NCBI

26 

Zou Q, Jin J, Xiao Y, Zhou X, Hu H, Cheng X, Kazimi N, Ullrich SE and Sun SC: T Cell Intrinsic USP15 deficiency promotes excessive IFN-γ production and an immunosuppressive tumor microenvironment in MCA-induced fibrosarcoma. Cell Rep. 13:2470–2479. 2015. View Article : Google Scholar : PubMed/NCBI

27 

Yan M, Himoudi N, Pule M, Sebire N, Poon E, Blair A, Williams O and Anderson J: Development of cellular immune responses against PAX5, a novel target for cancer immunotherapy. Cancer Res. 68:8058–8065. 2008. View Article : Google Scholar : PubMed/NCBI

28 

Shen YM, He X, Deng HX, Xie YP, Wang CT, Wei YQ and Zhao X: Overexpression of the hBiot2 gene is associated with development of human cervical cancer. Oncol Rep. 25:75–80. 2011.PubMed/NCBI

29 

Riella LV, Paterson AM, Sharpe AH and Chandraker A: Role of the PD-1 pathway in the immune response. Am J Transplant. 12:2575–2587. 2012. View Article : Google Scholar : PubMed/NCBI

30 

Guo Z, Wang H, Meng F, Li J and Zhang S: Combined trabectedin and anti-PD1 antibody produces a synergistic antitumor effect in a murine model of ovarian cancer. J Transl Med. 13:2472015. View Article : Google Scholar : PubMed/NCBI

31 

Weinstock M and McDermott DF: Emerging role for novel immunotherapy agents in metastatic renal cell carcinoma: From bench to bedside. Am Soc Clin Oncol Educ Book. 2015:e291–e297. 2015. View Article : Google Scholar

32 

Wang YT, Zhao XY, Zhao XS, Xu LP, Zhang XH, Wang Y, Liu KY, Chang YJ and Huang XJ: The impact of donor characteristics on the immune cell composition of mixture allografts of granulocyte-colony-stimulating factor-mobilized marrow harvests and peripheral blood harvests. Transfusion. 55:2874–2881. 2015. View Article : Google Scholar : PubMed/NCBI

33 

Wilson CL, Murphy LB, Leslie J, Kendrick S, French J, Fox CR, Sheerin NS, Fisher A, Robinson JH, Tiniakos DG, et al: Ubiquitin C-terminal hydrolase 1 (UCHL1) A novel functional marker for liver myofibroblasts and a therapeutic target in chronic liver disease. J Hepatol. 63:1421–1428. 2015. View Article : Google Scholar : PubMed/NCBI

34 

Xie ZY, Chen YW, Fu XL, Yang CY and Wu YZ: Expression of B7-H1 on peripheral blood mononuclear cells from chronic hepatitis B patients. Nan Fang Yi Ke Da Xue Xue Bao. 27:1635–1637. 2007.(In Chinese). PubMed/NCBI

35 

Jin X and Xie C: TH-AB-BRB-04: Dosimetric and clinical benefits of conformal radiotherapy plus volumetric modulated arc therapy in the treatment of non-small cell lung cancer. Med Phys. 42:37042015. View Article : Google Scholar

36 

Harshman LC, Choueiri TK, Drake C and Hodi Stephen F Jr: Subverting the B7-H1/PD-1 pathway in advanced melanoma and kidney cancer. Cancer J. 20:272–280. 2014. View Article : Google Scholar : PubMed/NCBI

37 

Shi SJ, Wang LJ, Wang GD, Guo ZY, Wei M, Meng YL, Yang AG and Wen WH: B7-H1 expression is associated with poor prognosis in colorectal carcinoma and regulates the proliferation and invasion of HCT116 colorectal cancer cells. PLoS One. 8:e760122013. View Article : Google Scholar : PubMed/NCBI

38 

Thompson RH, Gillett MD, Cheville JC, Lohse CM, Dong H, Webster WS, Krejci KG, Lobo JR, Sengupta S, Chen L, et al: Costimulatory B7-H1 in renal cell carcinoma patients: Indicator of tumor aggressiveness and potential therapeutic target. Proc Natl Acad Sci USA. 101:17174–17179. 2004. View Article : Google Scholar : PubMed/NCBI

39 

Pfankuchen DB, Stölting DP, Schlesinger M, Royer HD and Bendas G: Low molecular weight heparin tinzaparin antagonizes cisplatin resistance of ovarian cancer cells. Biochem Pharmacol. 97:147–157. 2015. View Article : Google Scholar : PubMed/NCBI

40 

Srivastava SK, Bhardwaj A, Arora S, Tyagi N, Singh S, Andrews J, McClellan S, Wang B and Singh AP: MicroRNA-345 induces apoptosis in pancreatic cancer cells through potentiation of caspase-dependent and -independent pathways. Br J Cancer. 113:660–668. 2015. View Article : Google Scholar : PubMed/NCBI

41 

Karabulut M, Alis H, Afsar CU, Karabulut S, Kocatas A, Oguz H and Aykan NF: Serum neural precursor cell-expressed, developmentally down regulated 9 (NEDD9) level may have a prognostic role in patients with gastric cancer. Biomed Pharmacother. 73:140–146. 2015. View Article : Google Scholar : PubMed/NCBI

42 

Chen Q and Fang X, Jiang C, Yao N and Fang X: Thrombospondin promoted anti-tumor of adenovirus-mediated calreticulin in breast cancer: Relationship with anti-CD47. Biomed Pharmacother. 73:109–115. 2015. View Article : Google Scholar : PubMed/NCBI

43 

Mirza N, Duque MA, Dominguez AL, Schrum AG, Dong H and Lustgarten J: B7-H1 expression on old CD8+ T cells negatively regulates the activation of immune responses in aged animals. J Immunol. 184:5466–5474. 2010. View Article : Google Scholar : PubMed/NCBI

Related Articles

  • Abstract
  • View
  • Download
  • Twitter
Copy and paste a formatted citation
Spandidos Publications style
Tao J, Dai J and Hou S: Association between B7‑H1 and cervical cancer: B7‑H1 impairs the immune response in human cervical cancer cells. Exp Ther Med 14: 4125-4133, 2017.
APA
Tao, J., Dai, J., & Hou, S. (2017). Association between B7‑H1 and cervical cancer: B7‑H1 impairs the immune response in human cervical cancer cells. Experimental and Therapeutic Medicine, 14, 4125-4133. https://doi.org/10.3892/etm.2017.5100
MLA
Tao, J., Dai, J., Hou, S."Association between B7‑H1 and cervical cancer: B7‑H1 impairs the immune response in human cervical cancer cells". Experimental and Therapeutic Medicine 14.5 (2017): 4125-4133.
Chicago
Tao, J., Dai, J., Hou, S."Association between B7‑H1 and cervical cancer: B7‑H1 impairs the immune response in human cervical cancer cells". Experimental and Therapeutic Medicine 14, no. 5 (2017): 4125-4133. https://doi.org/10.3892/etm.2017.5100
Copy and paste a formatted citation
x
Spandidos Publications style
Tao J, Dai J and Hou S: Association between B7‑H1 and cervical cancer: B7‑H1 impairs the immune response in human cervical cancer cells. Exp Ther Med 14: 4125-4133, 2017.
APA
Tao, J., Dai, J., & Hou, S. (2017). Association between B7‑H1 and cervical cancer: B7‑H1 impairs the immune response in human cervical cancer cells. Experimental and Therapeutic Medicine, 14, 4125-4133. https://doi.org/10.3892/etm.2017.5100
MLA
Tao, J., Dai, J., Hou, S."Association between B7‑H1 and cervical cancer: B7‑H1 impairs the immune response in human cervical cancer cells". Experimental and Therapeutic Medicine 14.5 (2017): 4125-4133.
Chicago
Tao, J., Dai, J., Hou, S."Association between B7‑H1 and cervical cancer: B7‑H1 impairs the immune response in human cervical cancer cells". Experimental and Therapeutic Medicine 14, no. 5 (2017): 4125-4133. https://doi.org/10.3892/etm.2017.5100
Follow us
  • Twitter
  • LinkedIn
  • Facebook
About
  • Spandidos Publications
  • Careers
  • Cookie Policy
  • Privacy Policy
How can we help?
  • Help
  • Live Chat
  • Contact
  • Email to our Support Team