Spandidos Publications Logo
  • About
    • About Spandidos
    • Aims and Scopes
    • Abstracting and Indexing
    • Editorial Policies
    • Reprints and Permissions
    • Job Opportunities
    • Terms and Conditions
    • Contact
  • Journals
    • All Journals
    • Oncology Letters
      • Oncology Letters
      • Information for Authors
      • Editorial Policies
      • Editorial Board
      • Aims and Scope
      • Abstracting and Indexing
      • Bibliographic Information
      • Archive
    • International Journal of Oncology
      • International Journal of Oncology
      • Information for Authors
      • Editorial Policies
      • Editorial Board
      • Aims and Scope
      • Abstracting and Indexing
      • Bibliographic Information
      • Archive
    • Molecular and Clinical Oncology
      • Molecular and Clinical Oncology
      • Information for Authors
      • Editorial Policies
      • Editorial Board
      • Aims and Scope
      • Abstracting and Indexing
      • Bibliographic Information
      • Archive
    • Experimental and Therapeutic Medicine
      • Experimental and Therapeutic Medicine
      • Information for Authors
      • Editorial Policies
      • Editorial Board
      • Aims and Scope
      • Abstracting and Indexing
      • Bibliographic Information
      • Archive
    • International Journal of Molecular Medicine
      • International Journal of Molecular Medicine
      • Information for Authors
      • Editorial Policies
      • Editorial Board
      • Aims and Scope
      • Abstracting and Indexing
      • Bibliographic Information
      • Archive
    • Biomedical Reports
      • Biomedical Reports
      • Information for Authors
      • Editorial Policies
      • Editorial Board
      • Aims and Scope
      • Abstracting and Indexing
      • Bibliographic Information
      • Archive
    • Oncology Reports
      • Oncology Reports
      • Information for Authors
      • Editorial Policies
      • Editorial Board
      • Aims and Scope
      • Abstracting and Indexing
      • Bibliographic Information
      • Archive
    • Molecular Medicine Reports
      • Molecular Medicine Reports
      • Information for Authors
      • Editorial Policies
      • Editorial Board
      • Aims and Scope
      • Abstracting and Indexing
      • Bibliographic Information
      • Archive
    • World Academy of Sciences Journal
      • World Academy of Sciences Journal
      • Information for Authors
      • Editorial Policies
      • Editorial Board
      • Aims and Scope
      • Abstracting and Indexing
      • Bibliographic Information
      • Archive
    • International Journal of Functional Nutrition
      • International Journal of Functional Nutrition
      • Information for Authors
      • Editorial Policies
      • Editorial Board
      • Aims and Scope
      • Abstracting and Indexing
      • Bibliographic Information
      • Archive
    • International Journal of Epigenetics
      • International Journal of Epigenetics
      • Information for Authors
      • Editorial Policies
      • Editorial Board
      • Aims and Scope
      • Abstracting and Indexing
      • Bibliographic Information
      • Archive
    • Medicine International
      • Medicine International
      • Information for Authors
      • Editorial Policies
      • Editorial Board
      • Aims and Scope
      • Abstracting and Indexing
      • Bibliographic Information
      • Archive
  • Articles
  • Information
    • Information for Authors
    • Information for Reviewers
    • Information for Librarians
    • Information for Advertisers
    • Conferences
  • Language Editing
Spandidos Publications Logo
  • About
    • About Spandidos
    • Aims and Scopes
    • Abstracting and Indexing
    • Editorial Policies
    • Reprints and Permissions
    • Job Opportunities
    • Terms and Conditions
    • Contact
  • Journals
    • All Journals
    • Biomedical Reports
      • Information for Authors
      • Editorial Policies
      • Editorial Board
      • Aims and Scope
      • Abstracting and Indexing
      • Bibliographic Information
      • Archive
    • Experimental and Therapeutic Medicine
      • Information for Authors
      • Editorial Policies
      • Editorial Board
      • Aims and Scope
      • Abstracting and Indexing
      • Bibliographic Information
      • Archive
    • International Journal of Epigenetics
      • Information for Authors
      • Editorial Policies
      • Editorial Board
      • Aims and Scope
      • Abstracting and Indexing
      • Bibliographic Information
      • Archive
    • International Journal of Functional Nutrition
      • Information for Authors
      • Editorial Policies
      • Editorial Board
      • Aims and Scope
      • Abstracting and Indexing
      • Bibliographic Information
      • Archive
    • International Journal of Molecular Medicine
      • Information for Authors
      • Editorial Policies
      • Editorial Board
      • Aims and Scope
      • Abstracting and Indexing
      • Bibliographic Information
      • Archive
    • International Journal of Oncology
      • Information for Authors
      • Editorial Policies
      • Editorial Board
      • Aims and Scope
      • Abstracting and Indexing
      • Bibliographic Information
      • Archive
    • Medicine International
      • Information for Authors
      • Editorial Policies
      • Editorial Board
      • Aims and Scope
      • Abstracting and Indexing
      • Bibliographic Information
      • Archive
    • Molecular and Clinical Oncology
      • Information for Authors
      • Editorial Policies
      • Editorial Board
      • Aims and Scope
      • Abstracting and Indexing
      • Bibliographic Information
      • Archive
    • Molecular Medicine Reports
      • Information for Authors
      • Editorial Policies
      • Editorial Board
      • Aims and Scope
      • Abstracting and Indexing
      • Bibliographic Information
      • Archive
    • Oncology Letters
      • Information for Authors
      • Editorial Policies
      • Editorial Board
      • Aims and Scope
      • Abstracting and Indexing
      • Bibliographic Information
      • Archive
    • Oncology Reports
      • Information for Authors
      • Editorial Policies
      • Editorial Board
      • Aims and Scope
      • Abstracting and Indexing
      • Bibliographic Information
      • Archive
    • World Academy of Sciences Journal
      • Information for Authors
      • Editorial Policies
      • Editorial Board
      • Aims and Scope
      • Abstracting and Indexing
      • Bibliographic Information
      • Archive
  • Articles
  • Information
    • For Authors
    • For Reviewers
    • For Librarians
    • For Advertisers
    • Conferences
  • Language Editing
Login Register Submit
  • This site uses cookies
  • You can change your cookie settings at any time by following the instructions in our Cookie Policy. To find out more, you may read our Privacy Policy.

    I agree
Search articles by DOI, keyword, author or affiliation
Search
Advanced Search
presentation
Experimental and Therapeutic Medicine
Join Editorial Board Propose a Special Issue
Print ISSN: 1792-0981 Online ISSN: 1792-1015
Journal Cover
January-2020 Volume 19 Issue 1

Full Size Image

Sign up for eToc alerts
Recommend to Library

Journals

International Journal of Molecular Medicine

International Journal of Molecular Medicine

International Journal of Molecular Medicine is an international journal devoted to molecular mechanisms of human disease.

International Journal of Oncology

International Journal of Oncology

International Journal of Oncology is an international journal devoted to oncology research and cancer treatment.

Molecular Medicine Reports

Molecular Medicine Reports

Covers molecular medicine topics such as pharmacology, pathology, genetics, neuroscience, infectious diseases, molecular cardiology, and molecular surgery.

Oncology Reports

Oncology Reports

Oncology Reports is an international journal devoted to fundamental and applied research in Oncology.

Experimental and Therapeutic Medicine

Experimental and Therapeutic Medicine

Experimental and Therapeutic Medicine is an international journal devoted to laboratory and clinical medicine.

Oncology Letters

Oncology Letters

Oncology Letters is an international journal devoted to Experimental and Clinical Oncology.

Biomedical Reports

Biomedical Reports

Explores a wide range of biological and medical fields, including pharmacology, genetics, microbiology, neuroscience, and molecular cardiology.

Molecular and Clinical Oncology

Molecular and Clinical Oncology

International journal addressing all aspects of oncology research, from tumorigenesis and oncogenes to chemotherapy and metastasis.

World Academy of Sciences Journal

World Academy of Sciences Journal

Multidisciplinary open-access journal spanning biochemistry, genetics, neuroscience, environmental health, and synthetic biology.

International Journal of Functional Nutrition

International Journal of Functional Nutrition

Open-access journal combining biochemistry, pharmacology, immunology, and genetics to advance health through functional nutrition.

International Journal of Epigenetics

International Journal of Epigenetics

Publishes open-access research on using epigenetics to advance understanding and treatment of human disease.

Medicine International

Medicine International

An International Open Access Journal Devoted to General Medicine.

Journal Cover
January-2020 Volume 19 Issue 1

Full Size Image

Sign up for eToc alerts
Recommend to Library

  • Article
  • Citations
    • Cite This Article
    • Download Citation
    • Create Citation Alert
    • Remove Citation Alert
    • Cited By
  • Similar Articles
    • Related Articles (in Spandidos Publications)
    • Similar Articles (Google Scholar)
    • Similar Articles (PubMed)
  • Download PDF
  • Download XML
  • View XML

  • Supplementary Files
    • Supplementary_Data.pdf
Article Open Access

Pterostilbene reduces endothelial cell injury in vascular arterial walls by regulating the Nrf2‑mediated AMPK/STAT3 pathway in an atherosclerosis rat model

  • Authors:
    • Tieyu Tang
    • Zuowei Duan
    • Jiang Xu
    • Jingyan Liang
    • Shuai Zhang
    • Haifeng Zhang
    • Xinjiang Zhang
    • Yingge Wang
  • View Affiliations / Copyright

    Affiliations: Department of Neurology, Affiliated Hospital of Yangzhou University, Yangzhou, Jiangsu 225001, P.R. China, Department of Neurology, Medical College, Yangzhou University, Yangzhou, Jiangsu 225001, P.R. China, Institute of Translational Medicine, Medical College, Yangzhou University, Yangzhou, Jiangsu 225001, P.R. China
    Copyright: © Tang et al. This is an open access article distributed under the terms of Creative Commons Attribution License.
  • Pages: 45-52
    |
    Published online on: November 18, 2019
       https://doi.org/10.3892/etm.2019.8211
  • Expand metrics +
Metrics: Total Views: 0 (Spandidos Publications: | PMC Statistics: )
Metrics: Total PDF Downloads: 0 (Spandidos Publications: | PMC Statistics: )
Cited By (CrossRef): 0 citations Loading Articles...

This article is mentioned in:



Abstract

Endothelial cell injury in vascular arterial walls is a hallmark of atherosclerosis. Pterostilbene (Pts) has been shown to have an anti‑oxidative and anti‑apoptotic effect in numerous diseases via regulation of intracellular metabolism. The purpose of this study was to investigate the protective effect and possible mechanism of Pts against endothelial cell apoptosis in an atherosclerotic rat model. An atherosclerotic rat model was established using a high‑fat, high glucose and high cholesterol diet. The effects of Pts on apoptosis and oxidative stress injury were measured using atherosclerotic lesion analysis, western blot analysis, hematoxylin and eosin straining, TUNEL assay and immunohistochemistry. In vivo results in an atherosclerosis rat model showed that Pts administration decreased the inflammatory response. Pts administration attenuated atherogenesis, reduced aortic plaque size, reduced macrophage infiltration, and suppressed oxidative stress and apoptosis of vascular arterial walls. In vitro assays using cultured human endothelial cells showed that Pts administration decreased hydrogen peroxide‑induced cytotoxicity, oxidative stress injury and apoptosis via nuclear factor erythroid 2‑related factor 2 (Nrf2) activation in endothelial cells. Additionally, Pts administration increased the expression level of Nrf2 and 5' adenosine monophosphate‑activated protein kinase (AMPK), and the phosphorylation level of AMPK and decreased signal transducer and activator of transcription 3 (STAT3) expression in these cells. Furthermore, knockdown of Nrf2 prevented Pts‑decrease oxidative stress injury and apoptosis. In conclusion, these data suggest that Pts can protect endothelial cells in the vascular arterial walls against atherosclerosis‑induced injury through regulation of the Nrf2‑mediated AMPK/STAT3 pathway.

Introduction

Atherosclerosis is a common and complex chronic inflammatory disease of the vascular wall associated with lipid deposition and plaque fibrosis (1–3). Clinically, atherosclerosis is characterized by a marked dysfunction in lipid homeostasis, slow metabolism and retardation of signaling pathways that regulate the inflammatory response (4). Recently, morbidity of patients with atherosclerotic is increased significantly (5–7). A number of factors can trigger and sustain atherosclerosis, including smoke, obesity, arterial hypertension, dyslipidemia and diabetes mellitus (8). Ultimately, inflammation plays an important role in the pathogenesis of atherosclerosis, which has been recognized and confirmed at the molecular level in numerous animal models (9). In addition, endothelial cell injury in vascular arterial walls caused by inflammation frequently leads to the increased risk of atherosclerosis due to pathological changes and deposition of cholesterol (10). It is therefore crucial to investigate the association between inflammation and endothelial cell injury in atherosclerosis.

Pterostilbene (trans−3,5-dimethoxy-4-hydroxystilbene; Pts), a dimethylated analog of resveratrol, has been recognized to possess protective properties against inflammation and various diseases, such as heart reperfusion injury and atherosclerosis (11–13). Pts presents antioxidative and anti-apoptotic efficacy in numerous types of diseases via regulation of intracellular metabolism (14). Evidence suggests that Pts plays a role in suppressing the inflammatory response via NF-κB inactivation in lipopolysaccharide (LPS) or tumor necrosis factor-α (TNF-α)-induced vascular smooth muscle cells by downregulation of Toll like receptor 5 expression (13). Data indicate that Pts inhibits smooth muscle cell migration via the mitogen-activated protein kinase / matrix metallopeptidase-2 pathway and plays a novel role in the treatment of atherosclerosis (15). Pts has also been reported to have anti-inflammatory activity through the suppression of Akt kinase (16). An additional study suggested that the pro-atherogenic effect of nuclear factor erythroid 2-related factor 2 (Nrf-2) signaling was primarily mediated by its permissive role in interleukin (IL)-1 production in the chronic vascular inflammation that drives atherosclerosis (17). Nrf-2 is known to be a pro-atherogenic protein in mice, which may be mediated via positive regulation of CD36 and is a potential targeted therapy for cardiovascular diseases (18). However, the association between Pts and Nrf-2 in endothelial cells in vascular arterial walls has not been clarified.

The purpose of the present study was to explore the anti-inflammatory activity, and antioxidative and anti-apoptotic efficacy of Pts in endothelial cells in vascular arterial walls in an atherosclerosis rat model. The Pts-Nrf2-5′ adenosine monophosphate activated protein kinase (AMPK) / signal transducer and activator of transcription 3 (STAT3) signaling pathway was analyzed in endothelial cells in vascular arterial walls. The results explained the protective effects of Pts against apoptosis of endothelial cells in vascular arterial walls, and provided insight into its potential mechanism and use as an anti-atherosclerosis treatment.

Materials and methods

Animal study

A total of 24 male Sprague-Dawley rats (age, 8 weeks; weight, 320–350 g) were purchased from Experimental Animal Center of Shandong University. All rats were kept under 12-h light-dark cycles at (23±1)°C and (50±5)% humidity, and had free access to food and water. An atherosclerotic rat model was established through endothelial injury of the iliac arteries and feeding with a 2.5% cholesterol diet with 1% glucose (Sigma-Aldrich, Merck KGaA) for 6 weeks as described previously (19). The rats were randomly divided into two experimental groups: i) The control group that received PBS treatment orally and ii) the experimental group that orally received Pts (≥99%, purity; 10 mg/kg/day; Great Forest Biomedical, Ltd.) treatment with a regular diet for 4 weeks. Rats were sacrificed using cervical dislocation after the 4-week treatment and an anesthetic (40 mg/kg intravenous pentobarbital; Sigma-Aldrich; Merck KGaA) was used prior to euthanasia.

Evaluation of inflammatory cytokines in serum

Peripheral venous blood samples were collected from experimental rats and serum samples were obtained after centrifugation at 10,000 × g for 5 min at 4°C and analyzed for biochemical measurements. The concentrations of monocyte chemoattractant protein-1 (MCP-1; cat. no. RJE00B), Il-6 (cat. no. R6000B), IL-1β (cat. no. RLB00) and TNF-α (cat. no. RTA00) were determined using enzyme linked immunosorbent assay (ELISA) kits according to the manufacturer's instructions (R&D Systems, Inc.).

Histopathological and histomorphometric evaluation of aortic arch

Rats were sacrificed using cervical dislocation on week 5 as described above. The aortic arch samples (the remaining samples were stored at −80°C for subsequent use) obtained were fixed in 10% paraformaldehyde for 12 h at 4°C, washed with PBS, embed in paraffin, cut into 5-µm thick sections and subjected to antigen retrieval using eBioscience™ IHC Antigen Retrieval Solution (cat. no. 00-4955-58, Invitrogen, Thermo Fisher Scientific, Inc.). Thick longitudinal sections (5-µm) were stained with hematoxylin and eosin for 15 min at room temperature and images captured under a light microscope at ×40 magnification. The histopathological and histomorphometric images were evaluated by three independent pathologists.

Quantification of atherosclerotic lesion size

Quantification of lesion size was determined as described previously (20). Briefly, tissues were frozen, stored at −80°C, cut at 8-µm intervals and stained with hematoxylin and 0.5% Oil Red O (Sigma-Aldrich; Merck KGaA) for 1 h at room temperature. Atherosclerotic lesion area was quantified using Image-Pro Plus software version 5.0 (Media Cybernetics).

Cell culture

Human umbilical artery endothelial cells were purchased from Clonetics Lonza (cat. no. 199041; Lonza Group Ltd.) and cultured in endothelial growth medium (EGM-2; Lonza Group Ltd.) in 5% CO2 at 37°C. After a 24-h incubation, cells were incubated with 0, 0.5, 1.0, 1.5, 2.0, 2.5 and 3.0 mg/ml of Pts for 12 h at 37°C for further analysis.

Cell viability assay

Viability of endothelial cells was measured using the Cell Counting Kit-8 (CCK-8; Sigma-Aldrich, Merck KGaA). In brief, endothelial cells were seeded into 6-well plates at a density of 1×105 cells/ml and incubated with 0.2% hydrogen peroxide (H2O2) and then treated with PBS or Pts (2 mg/ml) for 24 h at 37°C. A total of 10 µl of CCK-8 solution was added to the cells and incubated for 30 min at 37°C. Absorbance at 450 nm was measured using a Microplate Reader (Bio-Rad Laboratories, Inc.).

Measurement of levels of nitric oxide (NO) and reactive oxygen species (ROS)

Endothelial cells (1×105/well) were seeded into a 6-well plate and incubated with 0.2% H2O2 to induce oxidative stress and then treated with PBS or Pts (2 mg/ml) at 37°C for 24 h. Endothelial cells were harvested and centrifuged at 2,000 × g for 10 min at 4°C. Endothelial cells were collected and lysed with RIPA buffer (Beyotime Institute of Biotechnology) for subsequent analysis of enzyme activities. The level of NO was assessed using a commercial Nitrate/Nitrite Fluorometric Assay kit (cat. no. KA1344; Abnova) following the manufacturer's protocols. Intracellular ROS production was analyzed using fluorescent probe DCFH-DA (cat. no. D6883; Sigma-Aldrich, Merck KGaA) as described previously (21).

Small interfering (si-)RNA-mediated knockdown

Endothelial cells (1×105/well) were seeded into a 6-well plate. After 24 h, cells were transfected with siRNA-Nrf2 (si-Nrf2) forward, 5′-GAGACUACCAUGGUUCCAA(dTdT)-3′ and reverse, 5′-UUGGAACCAUGGUAGUCUC(dTdT)-3′ or si-RNA control (si-NC) forward, 5′-CCUACGCCACCAAUUUCGU-3′ and reverse, 5′-ACGAAAUUGGUGGCGUAGG-3′ (Invitrogen, Thermo Fisher Scientific Ltd.) using Lipofectamine® RNAiMAX (2 µl; cat. no. 13778030; Invitrogen; Thermo Fisher Scientific, Inc.) according to the manufacturer's instructions (Thermo Fisher Scientific, Inc.). mRNA expression of Nrf2 was detected by western blot analysis 72-h after transfection. si-Nrf2-transfected cells were then treated with PBS or Pts (2 mg/ml) for 24 h at 37°C for further analysis.

Western blot analysis

A total of 1×107 endothelial cells were lysed in RIPA buffer (Bio-Rad Laboratories, Inc.). The lysates were centrifuged at 12,000 × g for 10 min at 4°C. The protein concentration was quantified using a BCA Protein Assay kit (Pierce, Thermo Fisher, Ltd.). Protein samples (40 µg) were loaded onto an SDS-PAGE (12% gel) and transferred onto polyvinylidene difluoride membranes (Sigma-Aldrich; Merck KGaA). Membranes were blocked with 5% bovine serum albumin (BSA; Sigma-Aldrich; Merck KGaA) and incubated with the following primary antibodies: Superoxide dismutase (SOD; 1:1,000; cat. no. ab13534), catalase (CAT; 1:1,000, cat. no. ab16731), heme oxygenase-1 (HO-1; 1:1,000, cat. no. ab13243), Nrf2 (1:1,000; cat. no. ab62352), AMPK (1:1,000; cat. no. ab32047), phosphorylated (p)AMPK (1:1,000; cat. no. ab92701, Abcam), STAT3 (1:1,000; cat. no. ab68153), pSTAT3 (1:1,000; cat. no. ab76315) and β-actin (1:1,000; cat. no. ab8226) for 12 h at 4°C. All antibodies were supplied by Abcam. After washing with PBS, membranes were incubated with HRP-conjugated secondary antibody (1:2,000; cat. no. ab205718; Abcam) for 2 h at room temperature. The bands were visualized using an enhanced chemiluminescence substrate kit (Beyotime Institute of Biotechnology; cat. no. P0018F). Protein expression was quantified using ImageJ software (version 4.6.2; National Institutes of Health).

Apoptosis assay

The apoptosis of cells was analyzed using a TUNEL staining kit (Roche Diagnostics). For tissue, sections were stained with TUNEL for 2 h at room temperature and analyzed using a commercial TUNEL staining kit (Roche Diagnostics) according to the manufacturer's instructions. For cells, 1×104 endothelial cells were fixed with 4% paraformaldehyde and 0.5% Triton X-100 for 30 min at room temperature, and then incubated TUNEL for 2 h at room temperature. Cells were washed with PBS three times and then incubated with 5% DAPI (Sigma-Aldrich; Merck KGaA) for 30 min at room temperature. Images were captured at ×100 magnification under Aqueous mounting medium (cat. no. ab64230; Abcam) using a ZEISS LSM 510 confocal microscope with a 488 nm laser. The apoptosis rate was measured using Developer XD 3.0 (Definiens AG) software version 1.0. Six fields of view were randomly assessed for each treatment group.

Statistical analysis

All data are expressed as the mean ± SEM. Statistical analysis was conducted with Student's t-test or one-way ANOVA followed by Tukey's test using SPSS software (version 17.0; SPSS, Inc.). P<0.05 was considered to indicate a statistically significant difference.

Results

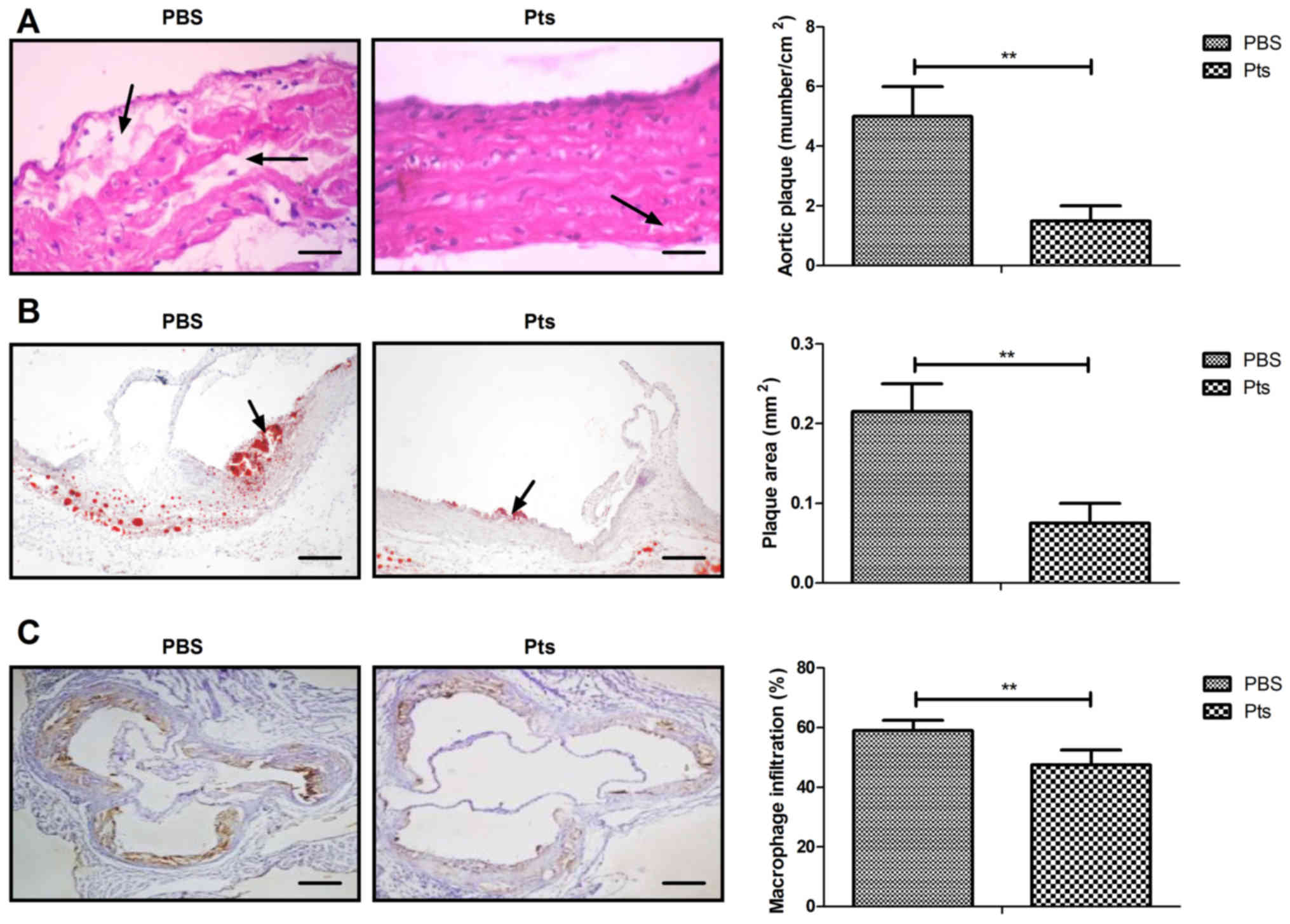
Pts improves symptoms of atherosclerosis in a rat atherosclerosis model

Symptoms of atherosclerosis were recorded in rats of both the Pts and PBS group. The results showed that Pts administration attenuated atherogenesis when compared with control (Fig. 1A). Administration of Pts reduced the area of aortic plaques and macrophage infiltration in the atherosclerotic rat model (Fig. 1B and C). Pts administration suppressed apoptosis of the vascular arterial wall in an atherosclerosis rat model (Fig. 1D).

Figure 1.

Pts reduces symptoms of atherosclerosis in an atherosclerosis rat model. (A) The number of aortic plaques/cm2. (B) Plaque area. (C) Macrophage infiltration. (D) Apoptosis of vascular arterial walls in atherosclerosis rat model. Scale bar, 50 μm. **P<0.01 vs. PBS. Pts, pterostilbene.

Pts suppresses the inflammatory response in an atherosclerosis rat model

Inflammatory cytokines play a crucial role in regulating the inflammatory response in atherosclerosis. Serum levels of inflammatory cytokines including MCP-1, IL-6, IL-1β and TNF-α were examined to determine whether Pts could regulate their expression. In vivo results showed that Pts administration corresponded with decreased serum levels of MCP-1, IL-6, IL-1β and TNF-α (Fig. 2A-D).

Figure 2.

Pts decreases the inflammatory response in an atherosclerosis rat model. Inflammatory cytokines (A) MCP-1, (B) IL-6, (C) IL-1β and (D) TNF-α in serum samples of Pts and PBS groups of rat models of atherosclerosis. **P<0.01 vs. PBS. IL, interleukin; MCP-1, monocyte chemoattractant protein-1; Pts, pterostilbene; TNF-α, tumor necrosis factor-α.

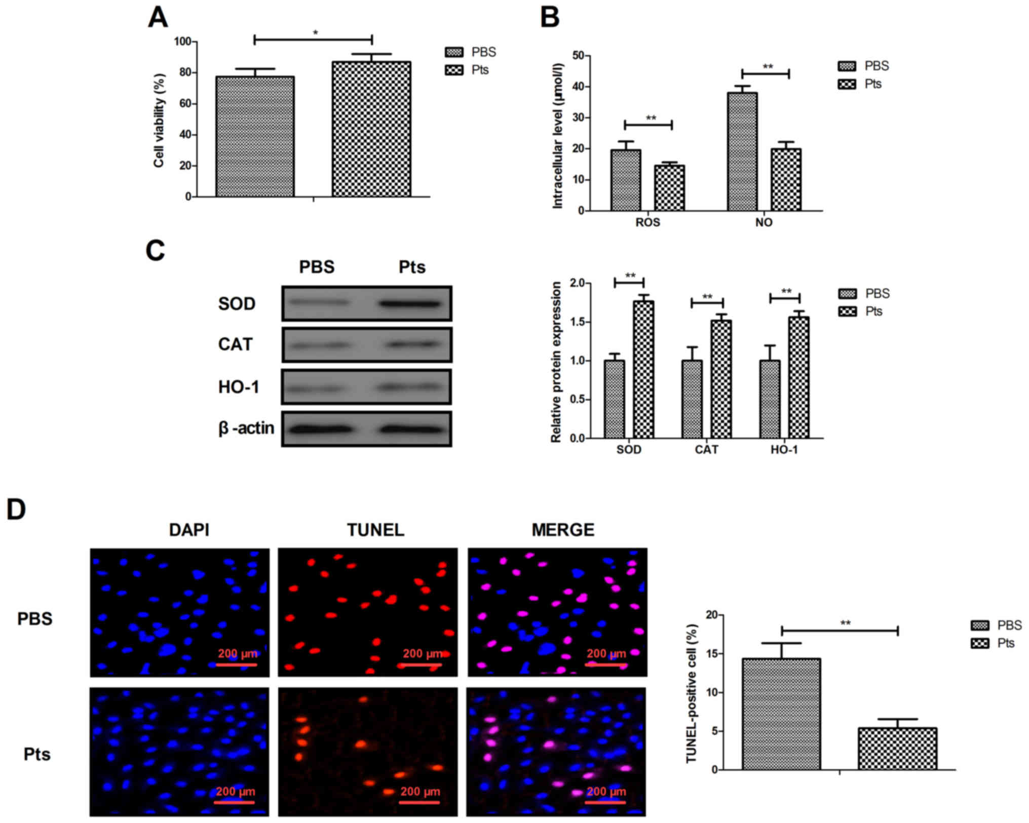
Pts decreases H2O2-induced cytotoxicity in cultured endothelial cells

The protective effects of Pts on endothelial cells were investigated in vitro. The dose of 2.0 mg/ml Pts showed the optimal protective effect on H2O2-induced cytotoxicity in endothelial cells (Fig. S1). The results showed that Pts administration decreased H2O2-induced cytotoxicity compared with the PBS group (Fig. 3A). Oxidative stress injury-associated ROS production and NO generation was reduced by Pts, and the expression levels of antioxidant proteins SOD, CAT and HO-1 were upregulated by Pts in these endothelial cells (Fig. 3B and C). Apoptosis of endothelial cells was reduced after Pts treatment when compared with control (Fig. 3D).

Figure 3.

Pts decreases H2O2-induced cytotoxicity in endothelial cells. (A) Effect of Pts on cell viability in H2O2-induced endothelial cell cytotoxicity. (B) Oxidative stress injury induces ROS production and NO generation in endothelial cells treated with Pts and PBS. (C) Expression levels of antioxidant proteins SOD, CAT and HO-1 in endothelial cells. (D) Apoptosis of endothelial cells in Pts and control groups. *P<0.05 and **P<0.01 vs. control. CAT, catalase; H2O2, hydrogen peroxide; HO-1, heme oxygenase-1; NO, nitric oxide; Pts, pterostilbene; ROS, reactive oxygen species; SOD, superoxide dismutase.

Pts inhibits the Nrf2-mediated AMPK/STAT3 pathway in cultured endothelial cells

The Nrf2-mediated AMPK/STAT3 pathway was analyzed in cultured endothelial cells. Pts administration increased Nrf2, STAT3 and AMPK expression in endothelial cells (Fig. 4A). Knockdown of Nrf2 (si-Nrf2) abolished Pts-regulated AMPK and pAMPK and increased STAT3 and pSTAT3 levels in endothelial cells (Fig. 4B). The results revealed that knockdown of Nrf2 increased Nrf2 expression and increased the ratio of p-Nrf2/t-Nrf2 in endothelial cells (Fig. S2).

Figure 4.

Pts inhibits the Nrf2-mediated AMPK/STAT3 pathway in endothelial cells. (A) Effect of Pts on Nrf2, AMPK, pAMPK, STAT3 and pSTAT3 levels in endothelial cells. (B) Effects of Nrf2 knockdown on Pts-regulated AMPK, pAMPK, STAT3 and pSTAT3 levels in endothelial cells. **P<0.01. AMPK, 5′ adenosine monophosphate-activated protein kinase; Nrf2, nuclear factor erythroid 2-related factor 2; p, phosphorylated; Pts, pterostilbene; STAT3, signal transducer and activator of transcription 3; ns, not significant; NC, negative control; si, small interfering RNA.

Knockdown of Nrf2 reduces Pts-regulated oxidative stress prevention of injury and apoptosis in endothelial cells

The role of Nrf2 knockdown was further investigated in Pts-regulated oxidative stress injury and apoptosis in endothelial cells. The results demonstrated that si-Nrf2 decreased SOD, CAT and HO-1 protein expression compared with si-NC and that there was no significant difference between si-NC and si-Nrf2+ Pts group in endothelial cells (Fig. 5A). Similarly, knockdown of Nrf2 increased apoptosis of endothelial cells and reduced Pts-induced prevention of apoptosis in endothelial cells when compared with the si-NC group (Fig. 5B).

Figure 5.

Effect of si-Nrf2 and Pts on oxidative stress injury and apoptosis in endothelial cells. (A) Effects of Nrf2 knockdown on Pts-regulated SOD, CAT and HO-1 protein expression in endothelial cells. (B) Effects of Nrf2 knockdown on apoptosis in endothelial cells. **P<0.01. CAT, catalase; HO-1, heme oxygenase-1; Nrf2, nuclear factor erythroid 2-related factor 2; Pts, pterostilbene; si, small interfering RNA; SOD, superoxide dismutase; NC, negative control; ns, not significant.

Discussion

Pts is a stilbene belonging to a family of polyphenols reported to have anti-inflammatory effects in fructose-fed diabetic and acute renal ischemia reperfusion injury rats (14,22). Previously, Nrf2 was reported to play a pivotal role in inflammasome activation and oxidative stress (18). An additional study reported that Pts ameliorated streptozotocin-induced diabetes through enhancement of antioxidant signaling pathways mediated by Nrf2 (23). Notably, Pts was shown to inhibit high fat-induced atherosclerosis inflammation via regulation of the NF-κB signaling pathway in experimental mice (13). The current study aimed to clarify the therapeutic mechanism of Pts action on endothelial cells in the atherosclerotic rat. The results revealed that Pts administration attenuated atherogenesis, aortic plaque formation, macrophage infiltration, oxidative stress and apoptosis of vascular arterial walls in an atherosclerosis rat model. Data suggested that Pts decreased oxidative stress and inhibited apoptosis via an Nrf2-mediated AMPK/STAT3 signaling pathway in endothelial cells, which ameliorated atherosclerosis.

Inflammation plays a key role in the pathogenesis of atherosclerosis and has gained considerable attention in clinical practice (24). MCP-1 is expressed by endothelial cells and has been reported to play an important role in the pathogenesis of atherosclerosis and to influence cell growth within the atherosclerotic lesion (25). In the current study Pts reduced the serum level of MCP-1 in a rat model of atherosclerosis. Release of the pro-inflammatory cytokine IL-6 affects the histological features of plaque composition (26). In addition, studies have found that proinflammatory IL-1 family cytokine production was increased in atherosclerosis patients due to a reduction in wall shear stress (27). Further findings suggested that TNF-inhibitory intervention should be added to conventional therapy as a novel strategy for treating the elderly patients with atherosclerosis (28). In the current study Pts administration effectively decreased serum levels of IL-6, IL-1β and TNF-α, indicating that Pts may reduce the apoptosis of endothelial cells by modulating the expression of inflammatory cytokines.

Antioxidative and anti-inflammatory efficacy contributes to Pts anti-atherosclerosis activity and it has been confirmed to regulate endothelial function in a rat model (29). In addition, the excessive release of ROS leads to enhanced lipid peroxidation, aggravated atherosclerosis and oxidative stress (30). Furthermore, SOD has potential beneficial effects with respect to the development of atherosclerosis (31). A reduction in NO generation leads to an improvement in LPS-induced apoptosis in RAW 264.7 macrophages (32). Previous studies have also found that atherosclerosis is a chronic inflammatory cardiovascular disease and is characterized by an increased ROS and NO production in arterial endothelial cells (30,33). In the current study the efficacy of Pts was reported in preventing oxidative stress injury. In addition, Pts treatment decreased ROS and NO production in endothelial cells, which further improved the endothelium function and may be regarded as a therapeutic drug for the treatment of atherosclerosis. These findings may be attributed to the antioxidative efficacy of Pts, due to Nrf2-mediated signal transduction in endothelial cells.

Nrf2 is essential for cholesterol crystal-induced inflammasome activation and exacerbation of atherosclerosis (17). Nrf2-mediated pathways are associated with antioxidant defense in atherosclerosis (34). AMPK-dependent phosphorylation of sterol regulatory element-binding protein may offer therapeutic strategies to atherosclerosis (35–37). Furthermore, inhibition of STAT3 activation may be a potential therapeutic target in the treatment of atherosclerosis (38). In the current study, in vivo assays revealed that Pts treatment attenuated atherogenesis, reduced the number and area of aortic plaques and macrophage infiltration, and suppressed oxidative stress and apoptosis of vascular arterial walls in atherosclerosis rat model. In vitro assays showed that Pts regulated oxidative stress injury and apoptosis via Nrf2-mediated AMPK/STAT3 pathway in endothelial cells.

In conclusion, the key findings of the current study are that Pts may be an efficient drug in endothelial cells in the pathology of atherosclerosis. The results indicated that the protective effects of Pts may be associated with the regulation of Nrf2-mediated AMPK/STAT3 pathway, which provides a potential novel anti-atherosclerosis agent for patients.

Supplementary Material

Supporting Data

Acknowledgements

Not applicable.

Funding

This study was supported by the Foundation of Jiangsu Provincial Commission of Health and Family Planning (grant no. QNRC2016353), and the National Key Research and Develeopment Program of China (grant no. 2016YFE0126000).

Availability of data and materials

The datasets used and/or analyzed during the study are available from the corresponding author on reasonable request.

Authors' contributions

TT designed and conceived the current study, and provided intellecutal content. ZD performed statistical analysis and wrote/revised the manuscript. JX collected and analyzed the data, prepared the figures and revised the manuscript. JL and SZ established the rat model and revised the manuscript. XZ and HZ performed the literature search and generated the rat model. YW collected the data and approved the final manuscript for publication.

Ethics approval and consent to participate

The present study was approved by the Ethics Committee of Yangzhou University.

Patient consent to participate

Not applicable.

Competing interests

The authors declare that they have no competing interests.

References

1 

Okuyama H, Hamazaki T, Hama R, Ogushi Y, Kobayashi T, Ohara N and Uchino H: A critical review of the consensus statement from the European Atherosclerosis Society Consensus Panel 2017. Pharmacology. 101:184–218. 2018. View Article : Google Scholar : PubMed/NCBI

2 

Henrot P, Foret J, Barnetche T, Lazaro E, Duffau P, Seneschal J, Schaeverbeke T, Truchetet ME and Richez C: Assessment of subclinical atherosclerosis in systemic lupus erythematosus: A systematic review and meta-analysis. Joint Bone Spine. 85:155–163. 2018. View Article : Google Scholar : PubMed/NCBI

3 

Martins P, Castela E, Rocha G, Sena C and Seiça R: Premature atherosclerosis in HIV-infected pediatric patients: Literature review and clinical approach. Acta Med Port. 30:742–749. 2017.(In Portuguese). View Article : Google Scholar : PubMed/NCBI

4 

Zhao TX and Mallat Z: Targeting the immune system in atherosclerosis: JACC State-of-the-art review. J Am Coll Cardiol. 73:1691–1706. 2019. View Article : Google Scholar : PubMed/NCBI

5 

Parolin M, Dassie F, Martini C, Mioni R, Russo L, Fallo F, Rossato M, Vettor R, Maffei P and Pagano C: Preclinical markers of atherosclerosis in acromegaly: A systematic review and meta-analysis. Pituitary. 21:653–662. 2018. View Article : Google Scholar : PubMed/NCBI

6 

Song P, Xia W, Zhu Y, Wang M, Chang X, Jin S, Wang J and An L: Prevalence of carotid atherosclerosis and carotid plaque in Chinese adults: A systematic review and meta-regression analysis. Atherosclerosis. 276:67–73. 2018. View Article : Google Scholar : PubMed/NCBI

7 

Stachyra K, Kiepura A and Olszanecki R: Air pollution and atherosclerosis - a brief review of mechanistic links between atherogenesis and biological actions of inorganic part of particulate matter. Folia Med Cracov. 57:37–46. 2017.PubMed/NCBI

8 

Fava C and Montagnana M: Atherosclerosis is an inflammatory disease which lacks a common anti-inflammatory therapy: How human genetics can help to this issue. A narrative review. Front Pharmacol. 9:552018. View Article : Google Scholar : PubMed/NCBI

9 

Hartman J and Frishman WH: Inflammation and atherosclerosis: A review of the role of interleukin-6 in the development of atherosclerosis and the potential for targeted drug therapy. Cardiol Rev. 22:147–151. 2014. View Article : Google Scholar : PubMed/NCBI

10 

Patel TN, Shishehbor MH and Bhatt DL: A review of high-dose statin therapy: Targeting cholesterol and inflammation in atherosclerosis. Eur Heart J. 28:664–672. 2007. View Article : Google Scholar : PubMed/NCBI

11 

Wang W, Ding XQ, Gu TT, Song L, Li JM, Xue QC and Kong LD: Pterostilbene and allopurinol reduce fructose-induced podocyte oxidative stress and inflammation via microRNA-377. Free Radic Biol Med. 83:214–226. 2015. View Article : Google Scholar : PubMed/NCBI

12 

Lv M, Liu K, Fu S, Li Z and Yu X: Pterostilbene attenuates the inflammatory reaction induced by ischemia/reperfusion in rat heart. Mole Med Rep. 11:724–728. 2015. View Article : Google Scholar

13 

Zhang Y: Pterostilbene, a novel natural plant conduct, inhibits high fat-induced atherosclerosis inflammation via NF-kappaB signaling pathway in Toll-like receptor 5 (TLR5) deficient mice. Biomed Pharmacother. 81:345–355. 2016. View Article : Google Scholar : PubMed/NCBI

14 

Gao D, Jing S, Zhang Q and Wu G: Pterostilbene protects against acute renal ischemia reperfusion injury and inhibits oxidative stress, inducible nitric oxide synthase expression and inflammation in rats via the Toll-like receptor 4/nuclear factor-κB signaling pathway. Exp Ther Med. 15:1029–1035. 2018.PubMed/NCBI

15 

Lin HC, Hsieh MJ, Peng CH, Yang SF and Huang CN: Pterostilbene inhibits vascular smooth muscle cells migration and matrix metalloproteinase-2 through modulation of MAPK pathway. J Food Sci. 80:H2331–H2335. 2015. View Article : Google Scholar : PubMed/NCBI

16 

Park ES, Lim Y, Hong JT, Yoo HS, Lee CK, Pyo MY and Yun YP: Pterostilbene, a natural dimethylated analog of resveratrol, inhibits rat aortic vascular smooth muscle cell proliferation by blocking Akt-dependent pathway. Vascul Pharmacol. 53:61–67. 2010. View Article : Google Scholar : PubMed/NCBI

17 

Freigang S, Ampenberger F, Spohn G, Heer S, Shamshiev AT, Kisielow J, Hersberger M, Yamamoto M, Bachmann MF and Kopf M: Nrf2 is essential for cholesterol crystal-induced inflammasome activation and exacerbation of atherosclerosis. Eur J Immunol. 41:2040–2051. 2011. View Article : Google Scholar : PubMed/NCBI

18 

Sussan TE, Jun J, Thimmulappa R, Bedja D, Antero M, Gabrielson KL, Polotsky VY and Biswal S: Disruption of Nrf2, a key inducer of antioxidant defenses, attenuates ApoE-mediated atherosclerosis in mice. PLoS One. 3:e37912008. View Article : Google Scholar : PubMed/NCBI

19 

Chernukha IM, Fedulova LV, Kotenkova EA, Takeda S and Sakata R: Hypolipidemic and anti-inflammatory effects of aorta and heart tissues of cattle and pigs in the atherosclerosis rat model. Anim Sci J. 89:784–793. 2018. View Article : Google Scholar : PubMed/NCBI

20 

Chai JT, Biasiolli L, Li L, Alkhalil M, Galassi F, Darby C, Halliday AW, Hands L, Magee T, Perkins J, et al: Quantification of lipid-rich core in carotid atherosclerosis using magnetic resonance T2 mapping: Relation to clinical presentation. JACC Cardiovasc Imaging. 10:747–756. 2017. View Article : Google Scholar : PubMed/NCBI

21 

Bombaca ACS, Viana PG, Santos ACC, Silva TL, Rodrigues ABM, Guimarães ACR, Goulart MOF, da Silva Júnior EN and Menna-Barreto RFS: Mitochondrial disfunction and ROS production are essential for anti-Trypanosoma cruzi activity of beta-lapachone-derived naphthoimidazoles. Free Radical Biol Med. 130:408–418. 2018. View Article : Google Scholar

22 

Kosuru R, Kandula V, Rai U, Prakash S, Xia Z and Singh S: Pterostilbene decreases cardiac oxidative stress and inflammation via activation of AMPK/Nrf2/HO-1 pathway in fructose-fed diabetic rats. Cardiovasc Drugs Ther. 32:147–163. 2018. View Article : Google Scholar : PubMed/NCBI

23 

Elango B, Dornadula S, Paulmurugan R and Ramkumar KM: Pterostilbene ameliorates streptozotocin-induced diabetes through enhancing antioxidant signaling pathways mediated by Nrf2. Chem Res Toxicol. 29:47–57. 2016. View Article : Google Scholar : PubMed/NCBI

24 

Geovanini GR and Libby P: Atherosclerosis and inflammation: Overview and updates. Clin Sci (Lond). 132:1243–1252. 2018. View Article : Google Scholar : PubMed/NCBI

25 

Lin J, Kakkar V and Lu X: Impact of MCP-1 in atherosclerosis. Curr Pharm Des. 20:4580–4588. 2014. View Article : Google Scholar : PubMed/NCBI

26 

Bernberg E, Ulleryd MA, Johansson ME and Bergström GM: Social disruption stress increases IL-6 levels and accelerates atherosclerosis in ApoE−/− mice. Atherosclerosis. 221:359–365. 2012. View Article : Google Scholar : PubMed/NCBI

27 

Grebe A, Hoss F and Latz E: NLRP3 Inflammasome and the IL-1 pathway in atherosclerosis. Circ Res. 122:1722–1740. 2018. View Article : Google Scholar : PubMed/NCBI

28 

Park KY and Heo TH: Critical role of TNF inhibition in combination therapy for elderly mice with atherosclerosis. Cardiovasc Ther. 35:352017. View Article : Google Scholar

29 

Zhou Q, Han X, Li R, Zhao W, Bai B, Yan C and Dong X: Anti-atherosclerosis of oligomeric proanthocyanidins from Rhodiola rosea on rat model via hypolipemic, antioxidant, anti-inflammatory activities together with regulation of endothelial function. Phytomedicine. 51:171–180. 2018. View Article : Google Scholar : PubMed/NCBI

30 

Wu T, Peng Y, Yan S, Li N, Chen Y and Lan T: Andrographolide ameliorates atherosclerosis by suppressing pro-inflammation and ROS generation-mediated foam cell formation. Inflammation. 41:1681–1689. 2018. View Article : Google Scholar : PubMed/NCBI

31 

Décordé K, Ventura E, Lacan D, Ramos J, Cristol JP and Rouanet JM: An SOD rich melon extract Extramel prevents aortic lipids and liver steatosis in diet-induced model of atherosclerosis. Nutr Metab Cardiovasc Dis. 20:301–307. 2010. View Article : Google Scholar : PubMed/NCBI

32 

Yao Y, Liu K, Zhao Y, Hu X and Wang M: Pterostilbene and 4′-Methoxyresveratrol inhibited lipopolysaccharide-induced inflammatory response in RAW264.7 macrophages. Molecules. 23:232018. View Article : Google Scholar

33 

Mitra R, O'Neil GL, Harding IC, Cheng MJ, Mensah SA and Ebong EE: Glycocalyx in atherosclerosis-relevant endothelium function and as a therapeutic target. Curr Atheroscler Rep. 19:632017. View Article : Google Scholar : PubMed/NCBI

34 

Dai G, Vaughn S, Zhang Y, Wang ET, Garcia-Cardena G and Gimbrone MA Jr: Biomechanical forces in atherosclerosis-resistant vascular regions regulate endothelial redox balance via phosphoinositol 3-kinase/Akt-dependent activation of Nrf2. Circ Res. 101:723–733. 2007. View Article : Google Scholar : PubMed/NCBI

35 

Zeng Y, Li C, Guan M, Zheng Z, Li J, Xu W, Wang L, He F and Xue Y: The DPP-4 inhibitor sitagliptin attenuates the progress of atherosclerosis in apolipoprotein-E-knockout mice via AMPK- and MAPK-dependent mechanisms. Cardiovasc Diabetol. 13:322014. View Article : Google Scholar : PubMed/NCBI

36 

Fullerton MD, Steinberg GR and Schertzer JD: Immunometabolism of AMPK in insuliresistance and atherosclerosis. Mol Cell Endocrinol. 366:224–234. 2013. View Article : Google Scholar : PubMed/NCBI

37 

Li Y, Xu S, Mihaylova MM, Zheng B, Hou X, Jiang B, Park O, Luo Z, Lefai E, Shyy JY, et al: AMPK phosphorylates and inhibits SREBP activity to attenuate hepatic steatosis and atherosclerosis in diet-induced insulin-resistant mice. Cell Metab. 13:376–388. 2011. View Article : Google Scholar : PubMed/NCBI

38 

Vasamsetti SB, Karnewar S, Kanugula AK, Thatipalli AR, Kumar JM and Kotamraju S: Metformin inhibits monocyte-to-macrophage differentiation via AMPK-mediated inhibition of STAT3 activation: Potential role in atherosclerosis. Diabetes. 64:2028–2041. 2015. View Article : Google Scholar : PubMed/NCBI

Related Articles

  • Abstract
  • View
  • Download
  • Twitter
Copy and paste a formatted citation
Spandidos Publications style
Tang T, Duan Z, Xu J, Liang J, Zhang S, Zhang H, Zhang X and Wang Y: Pterostilbene reduces endothelial cell injury in vascular arterial walls by regulating the Nrf2‑mediated AMPK/STAT3 pathway in an atherosclerosis rat model. Exp Ther Med 19: 45-52, 2020.
APA
Tang, T., Duan, Z., Xu, J., Liang, J., Zhang, S., Zhang, H. ... Wang, Y. (2020). Pterostilbene reduces endothelial cell injury in vascular arterial walls by regulating the Nrf2‑mediated AMPK/STAT3 pathway in an atherosclerosis rat model. Experimental and Therapeutic Medicine, 19, 45-52. https://doi.org/10.3892/etm.2019.8211
MLA
Tang, T., Duan, Z., Xu, J., Liang, J., Zhang, S., Zhang, H., Zhang, X., Wang, Y."Pterostilbene reduces endothelial cell injury in vascular arterial walls by regulating the Nrf2‑mediated AMPK/STAT3 pathway in an atherosclerosis rat model". Experimental and Therapeutic Medicine 19.1 (2020): 45-52.
Chicago
Tang, T., Duan, Z., Xu, J., Liang, J., Zhang, S., Zhang, H., Zhang, X., Wang, Y."Pterostilbene reduces endothelial cell injury in vascular arterial walls by regulating the Nrf2‑mediated AMPK/STAT3 pathway in an atherosclerosis rat model". Experimental and Therapeutic Medicine 19, no. 1 (2020): 45-52. https://doi.org/10.3892/etm.2019.8211
Copy and paste a formatted citation
x
Spandidos Publications style
Tang T, Duan Z, Xu J, Liang J, Zhang S, Zhang H, Zhang X and Wang Y: Pterostilbene reduces endothelial cell injury in vascular arterial walls by regulating the Nrf2‑mediated AMPK/STAT3 pathway in an atherosclerosis rat model. Exp Ther Med 19: 45-52, 2020.
APA
Tang, T., Duan, Z., Xu, J., Liang, J., Zhang, S., Zhang, H. ... Wang, Y. (2020). Pterostilbene reduces endothelial cell injury in vascular arterial walls by regulating the Nrf2‑mediated AMPK/STAT3 pathway in an atherosclerosis rat model. Experimental and Therapeutic Medicine, 19, 45-52. https://doi.org/10.3892/etm.2019.8211
MLA
Tang, T., Duan, Z., Xu, J., Liang, J., Zhang, S., Zhang, H., Zhang, X., Wang, Y."Pterostilbene reduces endothelial cell injury in vascular arterial walls by regulating the Nrf2‑mediated AMPK/STAT3 pathway in an atherosclerosis rat model". Experimental and Therapeutic Medicine 19.1 (2020): 45-52.
Chicago
Tang, T., Duan, Z., Xu, J., Liang, J., Zhang, S., Zhang, H., Zhang, X., Wang, Y."Pterostilbene reduces endothelial cell injury in vascular arterial walls by regulating the Nrf2‑mediated AMPK/STAT3 pathway in an atherosclerosis rat model". Experimental and Therapeutic Medicine 19, no. 1 (2020): 45-52. https://doi.org/10.3892/etm.2019.8211
Follow us
  • Twitter
  • LinkedIn
  • Facebook
About
  • Spandidos Publications
  • Careers
  • Cookie Policy
  • Privacy Policy
How can we help?
  • Help
  • Live Chat
  • Contact
  • Email to our Support Team