Spandidos Publications Logo
  • About
    • About Spandidos
    • Aims and Scopes
    • Abstracting and Indexing
    • Editorial Policies
    • Reprints and Permissions
    • Job Opportunities
    • Terms and Conditions
    • Contact
  • Journals
    • All Journals
    • Oncology Letters
      • Oncology Letters
      • Information for Authors
      • Editorial Policies
      • Editorial Board
      • Aims and Scope
      • Abstracting and Indexing
      • Bibliographic Information
      • Archive
    • International Journal of Oncology
      • International Journal of Oncology
      • Information for Authors
      • Editorial Policies
      • Editorial Board
      • Aims and Scope
      • Abstracting and Indexing
      • Bibliographic Information
      • Archive
    • Molecular and Clinical Oncology
      • Molecular and Clinical Oncology
      • Information for Authors
      • Editorial Policies
      • Editorial Board
      • Aims and Scope
      • Abstracting and Indexing
      • Bibliographic Information
      • Archive
    • Experimental and Therapeutic Medicine
      • Experimental and Therapeutic Medicine
      • Information for Authors
      • Editorial Policies
      • Editorial Board
      • Aims and Scope
      • Abstracting and Indexing
      • Bibliographic Information
      • Archive
    • International Journal of Molecular Medicine
      • International Journal of Molecular Medicine
      • Information for Authors
      • Editorial Policies
      • Editorial Board
      • Aims and Scope
      • Abstracting and Indexing
      • Bibliographic Information
      • Archive
    • Biomedical Reports
      • Biomedical Reports
      • Information for Authors
      • Editorial Policies
      • Editorial Board
      • Aims and Scope
      • Abstracting and Indexing
      • Bibliographic Information
      • Archive
    • Oncology Reports
      • Oncology Reports
      • Information for Authors
      • Editorial Policies
      • Editorial Board
      • Aims and Scope
      • Abstracting and Indexing
      • Bibliographic Information
      • Archive
    • Molecular Medicine Reports
      • Molecular Medicine Reports
      • Information for Authors
      • Editorial Policies
      • Editorial Board
      • Aims and Scope
      • Abstracting and Indexing
      • Bibliographic Information
      • Archive
    • World Academy of Sciences Journal
      • World Academy of Sciences Journal
      • Information for Authors
      • Editorial Policies
      • Editorial Board
      • Aims and Scope
      • Abstracting and Indexing
      • Bibliographic Information
      • Archive
    • International Journal of Functional Nutrition
      • International Journal of Functional Nutrition
      • Information for Authors
      • Editorial Policies
      • Editorial Board
      • Aims and Scope
      • Abstracting and Indexing
      • Bibliographic Information
      • Archive
    • International Journal of Epigenetics
      • International Journal of Epigenetics
      • Information for Authors
      • Editorial Policies
      • Editorial Board
      • Aims and Scope
      • Abstracting and Indexing
      • Bibliographic Information
      • Archive
    • Medicine International
      • Medicine International
      • Information for Authors
      • Editorial Policies
      • Editorial Board
      • Aims and Scope
      • Abstracting and Indexing
      • Bibliographic Information
      • Archive
  • Articles
  • Information
    • Information for Authors
    • Information for Reviewers
    • Information for Librarians
    • Information for Advertisers
    • Conferences
  • Language Editing
Spandidos Publications Logo
  • About
    • About Spandidos
    • Aims and Scopes
    • Abstracting and Indexing
    • Editorial Policies
    • Reprints and Permissions
    • Job Opportunities
    • Terms and Conditions
    • Contact
  • Journals
    • All Journals
    • Biomedical Reports
      • Information for Authors
      • Editorial Policies
      • Editorial Board
      • Aims and Scope
      • Abstracting and Indexing
      • Bibliographic Information
      • Archive
    • Experimental and Therapeutic Medicine
      • Information for Authors
      • Editorial Policies
      • Editorial Board
      • Aims and Scope
      • Abstracting and Indexing
      • Bibliographic Information
      • Archive
    • International Journal of Epigenetics
      • Information for Authors
      • Editorial Policies
      • Editorial Board
      • Aims and Scope
      • Abstracting and Indexing
      • Bibliographic Information
      • Archive
    • International Journal of Functional Nutrition
      • Information for Authors
      • Editorial Policies
      • Editorial Board
      • Aims and Scope
      • Abstracting and Indexing
      • Bibliographic Information
      • Archive
    • International Journal of Molecular Medicine
      • Information for Authors
      • Editorial Policies
      • Editorial Board
      • Aims and Scope
      • Abstracting and Indexing
      • Bibliographic Information
      • Archive
    • International Journal of Oncology
      • Information for Authors
      • Editorial Policies
      • Editorial Board
      • Aims and Scope
      • Abstracting and Indexing
      • Bibliographic Information
      • Archive
    • Medicine International
      • Information for Authors
      • Editorial Policies
      • Editorial Board
      • Aims and Scope
      • Abstracting and Indexing
      • Bibliographic Information
      • Archive
    • Molecular and Clinical Oncology
      • Information for Authors
      • Editorial Policies
      • Editorial Board
      • Aims and Scope
      • Abstracting and Indexing
      • Bibliographic Information
      • Archive
    • Molecular Medicine Reports
      • Information for Authors
      • Editorial Policies
      • Editorial Board
      • Aims and Scope
      • Abstracting and Indexing
      • Bibliographic Information
      • Archive
    • Oncology Letters
      • Information for Authors
      • Editorial Policies
      • Editorial Board
      • Aims and Scope
      • Abstracting and Indexing
      • Bibliographic Information
      • Archive
    • Oncology Reports
      • Information for Authors
      • Editorial Policies
      • Editorial Board
      • Aims and Scope
      • Abstracting and Indexing
      • Bibliographic Information
      • Archive
    • World Academy of Sciences Journal
      • Information for Authors
      • Editorial Policies
      • Editorial Board
      • Aims and Scope
      • Abstracting and Indexing
      • Bibliographic Information
      • Archive
  • Articles
  • Information
    • For Authors
    • For Reviewers
    • For Librarians
    • For Advertisers
    • Conferences
  • Language Editing
Login Register Submit
  • This site uses cookies
  • You can change your cookie settings at any time by following the instructions in our Cookie Policy. To find out more, you may read our Privacy Policy.

    I agree
Search articles by DOI, keyword, author or affiliation
Search
Advanced Search
presentation
Experimental and Therapeutic Medicine
Join Editorial Board Propose a Special Issue
Print ISSN: 1792-0981 Online ISSN: 1792-1015
Journal Cover
May-2020 Volume 19 Issue 5

Full Size Image

Sign up for eToc alerts
Recommend to Library

Journals

International Journal of Molecular Medicine

International Journal of Molecular Medicine

International Journal of Molecular Medicine is an international journal devoted to molecular mechanisms of human disease.

International Journal of Oncology

International Journal of Oncology

International Journal of Oncology is an international journal devoted to oncology research and cancer treatment.

Molecular Medicine Reports

Molecular Medicine Reports

Covers molecular medicine topics such as pharmacology, pathology, genetics, neuroscience, infectious diseases, molecular cardiology, and molecular surgery.

Oncology Reports

Oncology Reports

Oncology Reports is an international journal devoted to fundamental and applied research in Oncology.

Experimental and Therapeutic Medicine

Experimental and Therapeutic Medicine

Experimental and Therapeutic Medicine is an international journal devoted to laboratory and clinical medicine.

Oncology Letters

Oncology Letters

Oncology Letters is an international journal devoted to Experimental and Clinical Oncology.

Biomedical Reports

Biomedical Reports

Explores a wide range of biological and medical fields, including pharmacology, genetics, microbiology, neuroscience, and molecular cardiology.

Molecular and Clinical Oncology

Molecular and Clinical Oncology

International journal addressing all aspects of oncology research, from tumorigenesis and oncogenes to chemotherapy and metastasis.

World Academy of Sciences Journal

World Academy of Sciences Journal

Multidisciplinary open-access journal spanning biochemistry, genetics, neuroscience, environmental health, and synthetic biology.

International Journal of Functional Nutrition

International Journal of Functional Nutrition

Open-access journal combining biochemistry, pharmacology, immunology, and genetics to advance health through functional nutrition.

International Journal of Epigenetics

International Journal of Epigenetics

Publishes open-access research on using epigenetics to advance understanding and treatment of human disease.

Medicine International

Medicine International

An International Open Access Journal Devoted to General Medicine.

Journal Cover
May-2020 Volume 19 Issue 5

Full Size Image

Sign up for eToc alerts
Recommend to Library

  • Article
  • Citations
    • Cite This Article
    • Download Citation
    • Create Citation Alert
    • Remove Citation Alert
    • Cited By
  • Similar Articles
    • Related Articles (in Spandidos Publications)
    • Similar Articles (Google Scholar)
    • Similar Articles (PubMed)
  • Download PDF
  • Download XML
  • View XML
Article

Inactivated pseudomonas aeruginosa protects against myocardial ischemia reperfusion injury via Nrf2 and HO‑1

  • Authors:
    • Zhigang Zhao
    • Zhongzhi Tang
    • Wenkai Zhang
    • Jie Liu
    • Bo Li
    • Shifang Ding
  • View Affiliations / Copyright

    Affiliations: Emergency Department, Zhongnan Hospital of Wuhan University, Wuhan, Hubei 430000, P.R. China, Emergency Department, General Hospital of Central Theater Command, Wuhan, Hubei 430070, P.R. China, Cardiovascular Department, General Hospital of Central Theater Command, Wuhan, Hubei 430070, P.R. China
  • Pages: 3362-3368
    |
    Published online on: March 17, 2020
       https://doi.org/10.3892/etm.2020.8605
  • Expand metrics +
Metrics: Total Views: 0 (Spandidos Publications: | PMC Statistics: )
Metrics: Total PDF Downloads: 0 (Spandidos Publications: | PMC Statistics: )
Cited By (CrossRef): 0 citations Loading Articles...

This article is mentioned in:


Abstract

The current study investigated the protective effects of inactivated pseudomonas aeruginosa (IPA) on myocardial ischemia reperfusion injury (MIR/I) and the mechanisms governing this interaction. Left anterior descending coronary artery ligation was performed on rats for 30 min and reperfusion was performed for a subsequent 2 h. Rat hearts were obtained and the myocardial infarction area was determined using nitroblue tetrazolium. Myocardial cell apoptosis was determined using flow cytometry. Malondialdehyde (MDA) content, lactate dehydrogenase (LDH) activity, superoxide dismutase (SOD) activity and catalase (CAT) activities were assayed using the corresponding kits. Additionally, nuclear factor erythroid 2‑related factor 2 (Nrf2) and heme oxygenase 1 (HO‑1) were assayed using western blot and immunofluorescence analysis. When compared with the model group, the results of IPA treatment revealed improved heart function, reduced myocardial infarction area and reduced endothelial cell apoptosis, which led to decreased LDH and MDA levels, and increased SOD and CAT levels in serum, and decreased LDH and MDA levels and increased SOD and CAT in myocardial tissues. Moreover, increased Nrf2 and HO‑1 expression levels in the myocardial tissues were also observed at all concentrations of IPA. It was concluded that IPA pretreatment ameliorated MIR/I and reduced endothelial apoptosis and oxidative stress via the Nrf2/HO‑1 pathway.

Introduction

Coronary heart disease (CHD) is the most common cause of cardiovascular associated death worldwide. Acute myocardial infarction (AMI) is a critical and severe condition, which can occur following CHD, and exhibits the second highest mortality rate in the disease spectrum. The incidence of AMI has increased, with treatment options including thrombolysis and interventional therapy to restore blood perfusion, which can prevent mortality in patients with AMI. However, the presence of myocardial ischemia-reperfusion injury (MIR/I) affects the prognosis of these patients (1). The pathological mechanism of MIR/I is complex. However, oxidative stress, secondary myocardial cell apoptosis and abnormal cardiac function have been revealed to be associated with MIR/I pathophysiology (2).

Numerous studies have demonstrated that MIR/I is associated with the generation of reactive oxygen species (ROS), which impair the structure and function of the cell membrane (3,4). Phospholipids are rich in polyunsaturated fatty acids and constitute an essential part of cell membranes. Phospholipids are also susceptible to ROS and may result in a decrease in membrane phospholipids, increased membrane cholesterol and ratio of cholesterol/phosphate, thereby reducing membrane fluidity (5). Decreased membrane fluidity can affect membrane proteins via cross-linking or polymerization, promoting membrane damage (6,7). An imbalance between the production of free radicals during MIR/I and the inability to counteract or detoxify their harmful effects results in inflammation and oxidative stress (8).

The microbiota has been revealed to protect innate immunity and decrease inflammation and oxidative stress (9). Previous studies have demonstrated that bacterial preparations serve protective functions against inflammation (10,11). Chai et al (12) reported that inactivated pseudomonas aeruginosa (IPA) attenuated pulmonary hypertension, right ventricle hypertrophy and pulmonary vascular remodeling in rats by restraining the hypoxia-induced overactive transforming growth factor-β1/Smad signaling (12). The current study aimed to investigate the role of IPA in anti-oxidative stress, endothelial protection and the subsequent protective effects of IPA against MIR/I.

Materials and methods

Animal models

A total of 40 specific pathogen-free male Sprague-Dawley rats (weight, 250-300 g) were equally divided into five groups. Rats were provided by The Experimental Animal Center of General Hospital of Central Theater Command (Wuhan, China). The current study was performed in strict accordance with the recommendations in The Guide for the Care and Use of Laboratory Animals of the National Institutes of Health of China. The protocol was also approved by the Institutional Animal Care and Use Committees of Wuhan Army General Hospital (permit no. SCXK-20080047). Rats were provided with food and water ad libitum, 12-h light/dark cycle and constant temperature (25˚C) and humidity (50%). Rats were acclimatized to these conditions for ~1 week. All rats were then divided into five groups of 8 rats under the same housing conditions: A control group, a model group, a MIR/I+IPA (low; 106 cfu/kg) group, a MIR/I+IPA (medium; 107 cfu/kg) group and a MIR/I+IPA (high; 108 cfu/kg) group. Rats were then anaesthetized with 2% sodium pentobarbital (40 mg/kg; intraperitoneal injection) and fixed on an operating Table in supine position with rubber bands to fix limbs. The trachea was separated and tracheal intubation was performed, whilst connected to a DHX-150 animal ventilator (Chengdu Instrument Factory). The respiratory rate was adjusted to 60-80/min and ventilation volume to 20 ml/kg. The chest was opened 3 mm away from left margin of the chest bone and the heart was exposed. Ligation of the left anterior descending coronary artery was performed for 30 min. This was then released for 2 h. This surgical protocol was performed on all of model and the three IPA treatment groups. Sham surgery with no coronary artery ligation was performed in the control group. IPA was intravenously administered once per day for 1 week prior to the surgery in the groups with various IPA treatments. An equal volume of 0.5% saline was administered to the control and model groups once per day for a week. Model reliability was assessed by continuously monitoring rat electrocardiograms. ST segment elevation was considered to indicate the presence of myocardial ischemia, with 1/2 drop of ST indicating reperfusion success. The heart ejection fraction (EF), fractional shortening (FS) and left ventricle inner diameter at systole (LVIDs) were obtained using Philips iU22 Color Doppler Ultrasound Diagnostic Instrument (Philips Healthcare) prior to and after coronary artery ligation. A total of 25% of the rats (n=2) were euthanized with sodium pentobarbital following ligation procedure owing to acute heart failure or malignant arrhythmia (13).

Determination of serum and heart catalase (CAT), superoxide dismutase (SOD), lactate dehydrogenase (LDH) and malondialdehyde (MDA) protein expression

After reperfusion, blood was extracted from the femoral artery of all groups and left for 30 min. To obtain serum, blood was subsequently centrifuged at 300 x g for 15 min. Total protein was extracted from myocardial tissues of the infarct area using RIPA buffer according to the manufacturer's protocol (Beijing Dingguo Changsheng Biotechnology Co., Ltd.) and protein concentrations were determined using the bicinchoninic acid method. CAT (cat. no. A007), LDH (cat. no. M002), SOD (cat. no. A001-2) activities and MDA (cat. no. A003-2) contents were determined using kits in accordance with the manufacturer's protocol (Nanjing Jiancheng Bioengineering Institute).

Myocardial infarction area

After sacrifice, rat hearts were obtained and rinsed in PBS buffer. Ventricular tissues were subsequently obtained and half of the ventricular tissues were cut into five sections of equal thickness (2-3 mm). The pieces were added into 0.1% NBT solution (Beijing Dingguo Changsheng Biotechnology Co., Ltd.) at 37˚C for 15 min. Normal myocardium was indicated by a blue color, while the infarcted myocardium was colorless. Digital camera imaging and ImagePro plus 7.0 analysis software (Media Cybernetics, Inc.) were used to calculate the ventricular infarction area and ventricular total area. The myocardial infarction rate was the ratio of infarcted myocardium area compared with the total myocardium area of five sections (%).

Apoptosis assay

Myocardial tissues from the infarct area were collected by digestion with a pancreatic enzyme. Cells were then resuspended in PBS at a concentration of 1x106 cells/ml. Apoptosis was assessed via Annexin V-FITC and propidium iodide (PI) staining using the Annexin V-FITC/PI Apoptosis Detection kit (Sigma-Aldrich; Merck KGaA) according to the manufacturer's protocol followed by flow cytometry analysis, as previously described (14). A total of 1x105 cells were added to a 5 ml culture tube and 5 µl Annexin V-FITC and 10 µl of PI were added. The tube was vortexed and incubated for 15 min at room temperature in the dark. A total of 400 µl 1X binding buffer was added to each tube. The stained cells were analyzed using flow cytometry (BD Accuri C6 cytometer and BD Accuri C6 Software; BD Biosciences).

Western blot analysis

The total protein from infarct areas of myocardial tissues was extracted using RIPA buffer. A total of 75 µg protein was mixed with 5X loading buffer and separated using SDS-PAGE. The protein was then transferred to PVDF membranes and incubated with 5% skim milk powder at 37˚C for 1 h and rabbit anti-rat GAPDH (cat. no. BM1623; 1:1,000), nuclear factor erythroid 2-related factor 2 (Nrf2; cat. no. AB76026; 1:500) and heme oxygenase 1 (HO-1; cat. no. M00253-2; 1:500) antibodies at 4˚C overnight (all from Boster Biological Technology). After washing with TBST three times, the membrane was incubated with horseradish peroxidase-labeled goat anti-rabbit secondary antibodies (cat. no. BA1056; 1:1,000; Boster Biological Technology) at room temperature for 1 h. Signals were subsequently detected using ECL-0012 chemiluminescence detection kit (Beijing Dingguo Changsheng Biotechnology Co., Ltd.) and analyzed using a ChemiDocXRS chemiluminescence imaging system (Bio-Rad Laboratories, Inc). Densitometry analysis was performed using Quantity One software (version 4.6.2; Bio-Rad Laboratories, Inc.).

Immunofluorescence

Myocardial tissues from the infarct area were collected by digestion with pancreatic enzyme. The cells were fixed with 4% paraformaldehyde for 15 min at room temperature, permeabilized by 3% H2O2 for 10 min, blocked with normal goat serum (Wuhan Boster Biological Technology, Ltd.) for 20 min at 37˚C, and then incubated with rabbit anti-rat Nrf2 antibodies (cat. no. AB76026; Boster Biological Technology) overnight at 4˚C and washed with 0.2% Tween 20/PBS prior to and following incubation with goat anti-rabbit secondary antibodies, Cy3 conjugate (cat. no. BA1032; Boster Biological Technology) for 1 h at room temperature. The sections were counterstained with DAPI (100 ng/ml) at room temperature for 15 min. The slides were sealed with the anti-fluorescence quenching agent (cat. no. AR1109; Wuhan Boster Biological Technology, Ltd.). and subsequently analyzed using fluorescence microscopy (magnification, x200). The integral optical density values of Nrf2 were measured using the CMIAS-8 color pathological image analysis system (purchased from Institute of Biological Engineering, PLA Air Force General Hospital).

Statistical analysis

SPSS 15.0 (SPSS, Inc.) software was used for statistical analysis. The experimental data are presented as the mean ± standard deviation (x±s). Statistical comparisons were performed using a Student's t-test for comparison between two groups and a one-way ANOVA for comparison among multiple groups, followed by a Duncan's multiple range test. P<0.05 was considered to indicate a statistically significant result.

Results

IPA alleviates myocardial infarction and inhibits myocardial apoptosis

EF, FS and LVIDs were examined prior to and after coronary artery ligation. As presented in Table I, EFs and FS in the IPA group were significantly higher compared with the model group. However, LVID values in all IPA treatment groups revealed a significant reduction compared with the model group. No statistical differences were exhibited among groups treated with different concentrations of IPA.

Table I

Echocardiographic analysis.

Table I

Echocardiographic analysis.

GroupsEF (%)FS (%)LVIDs (mm)
Control72.44±3.6541.56±2.873.92±0.68
MIR/I 41.23±3.21a 15.32±3.16a 6.23±0.57a
MIR/I +106 IPA 56.37±4.67b 25.57±2.65b 4.93±0.89b
MIR/I +107 IPA 55.78±3.09b 28.62±1.98b 4.42±0.53b
MIR/I +108 IPA 58.79±4.98b 28.49±2.62b 4.11±0.25b

[i] aP<0.01 vs. Control;

[ii] bP<0.05 vs. MIR/I. MIR/I, myocardial ischemia reperfusion injury; IPA, pseudomonas aeruginosa; EF, ejection fraction; FS, fraction shortening; LVIDs, left ventricle inner diameter at systole.

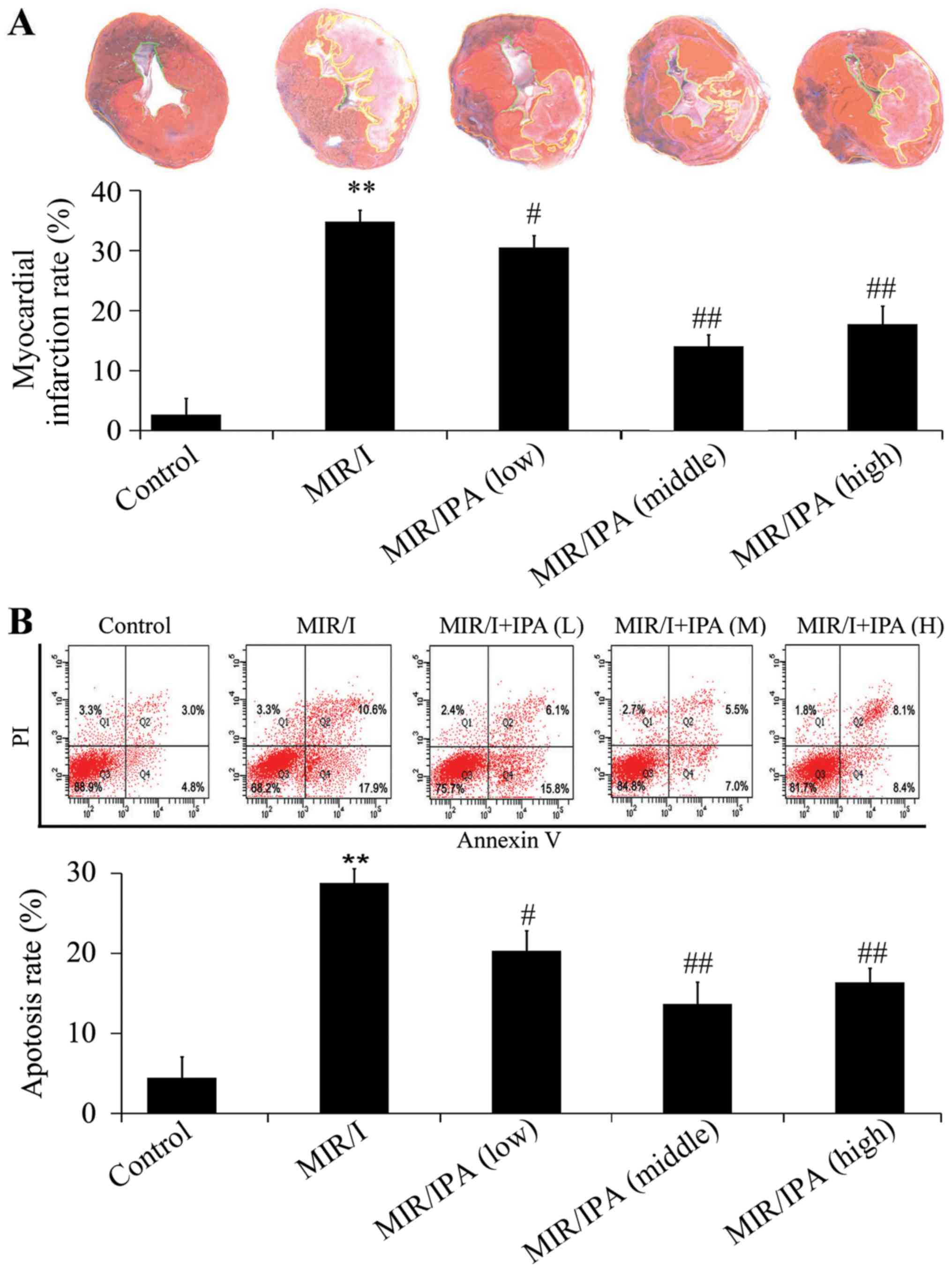
The results demonstrated that the myocardial infarction area in the model group was 33.67±4.53% and that this was reduced to 30.07±2.99% in MIR/I+IPA (low), 14.88±3.12% in MIR/I+IPA (medium) and 18.69±3.41% in MIR/I+IPA (high) groups (Fig. 1A). The results presented in Fig. 1B demonstrated that apoptosis was significantly increased in the model group compared with the control group while apoptosis in all IPA groups were decreased significantly. Moreover, IPA treatments of 107 and 108 cfu/kg exhibited better protective effects against myocardial infarction and apoptosis than IPA treatment of 106 cfu/kg.

Figure 1

Myocardial infarction rate and the apoptosis of myocardial cells. (A) Nitro Blue Tetrazolium staining. (B) flow cytometry. n=6 for model group/n=8 for IPA groups. **P<0.01 vs. the control group; #P<0.05 and ##P<0.01 vs. MIR/I. MIR/I, myocardial ischemia reperfusion injury; IPA, pseudomonas aeruginosa; (L), low; (M), medium; (h), high.

IPA reduces oxidative stress

After 30 min of myocardial ischemia and 2 h of reperfusion, the level of MDA and LDH in the serum and myocardial tissues of the model group increased significantly and the activities of CAT and SOD decreased significantly compared with the control group. Compared with the model group, all IPA groups revealed a significant decrease in serum MDA and LDH at various concentrations (Fig. 2A). However, in myocardial tissues of infarct area, only IPA at 106 and 107 cfu/kg exhibited a significant reduction (Fig. 2B; P<0.05). Furthermore, serum CAT significantly increased in all IPA treatment groups and SOD activities significantly increased at 106 cfu/kg in serum (Fig. 2A). However, CAT and SOD only increased at 106 and 107 cfu/kg IPA in myocardial tissues of infarct area compared with the model group (Fig. 2B).

Figure 2

Activities of MDA, LDH, CAT and SOD in serum and in myocardial tissues assayed using biochemical kits. (A) The activities of MDA, LDH, CAT and SOD in serum. (B) The activities of MDA, LDH, CAT and SOD in myocardial tissues. n=6 for model group/n=8 for IPA groups. **P<0.01 and *P<0.05 vs. the control; #P<0.05 vs. MIR/I. MDA, malondialdehyde; LDH, lactate dehydrogenase; CAT, catalase; SOD, superoxide dismutase; MIR/I. MIR/I, myocardial ischemia reperfusion injury; IPA, pseudomonas aeruginosa.

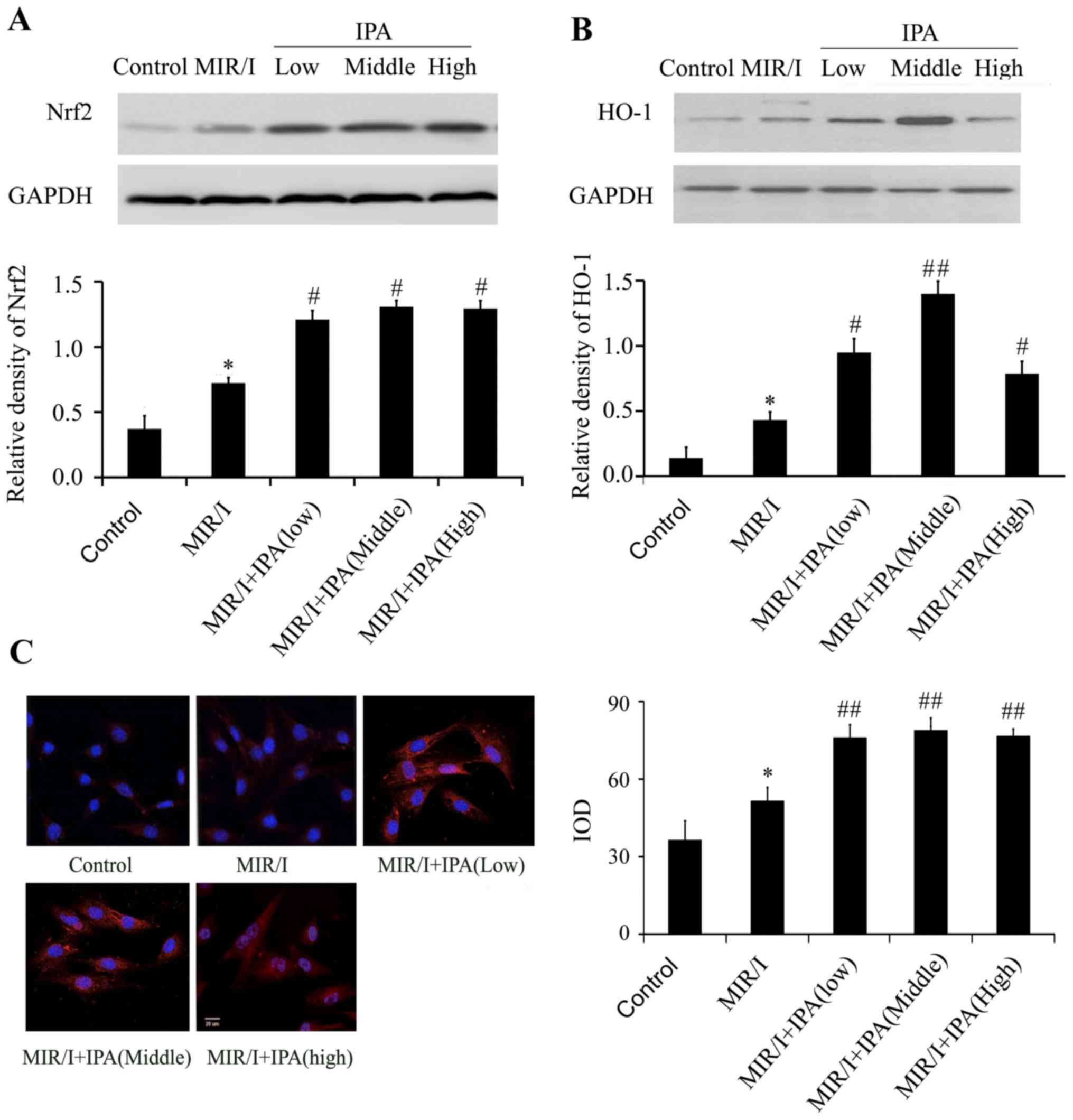
IPA increases the expression of Nrf2 and HO-1

When compared with the control group, the model group Nrf2 protein expression increased significantly (P<0.05; Fig. 3A), and nuclear translocation of Nrf2 also increased (Fig. 3C). Compared with the model group, Nrf2 protein expression in all IPA groups significantly increased (Fig. 3A), and Nrf2 nuclear translocation also increased (Fig. 3C). No significant differences in Nrf2 protein expression levels and nuclear translocation were determined among groups treated with different concentrations of IPA. HO-1 protein expression in the model group significantly increased compared with the control group (Fig. 3B). Compared with the model group, HO-1 protein expression in all treatment groups significantly increased (Fig. 3B) in all IPA treatment groups and IPA at 107 exhibited stronger promoting effects.

Figure 3

Nrf2 and HO-1 expression. (A) Nrf2 expression was assessed using western blot analysis. (B) Western blotting was performed to detect HO-1expression. n=6 for model group/n=8 for IPA groups. (C) The nuclear translocation of Nrf2 was assessed using immunofluorescence.*P<0.05 vs. Control; #P<0.05 and ##P<0.01 vs. MIR/I. Nrf2, nuclear factor erythroid 2-related factor 2; HO-1, heme oxygenase 1; MIR/I, myocardial ischemia reperfusion injury; IPA, pseudomonas aeruginosa; IOD, integral optical density.

Discussion

CHD is currently more prevalent in the elderly, causing increased rates of morbidity and mortality rates among these patients and implicating the use of medical resources in CHD treatment (15). Repeated MIRI can cause further damage to the ischemic myocardium (16). A number of studies have suggested that the excessive generation of ROS serves a central role in myocardial injury (17,18). A free radical scavenging system exists, which includes antioxidant enzymes such as SOD, peroxidase, CAT and antioxidants including vitamins C and E (19). The excessive production of free radicals, particularly ROS, often impairs the structure and function of cells (20). Although the use of antioxidants in the treatment of MIR/I has been the focus of a variety of studies (21), an effective, clinically useful treatment is yet to be determined.

Myocardial apoptosis intervention could be used in the recovery of MIR/I (22,23). The present study demonstrated that during MIR/I, EFs and FS decreased and LVID and apoptosis increased. IPA treatments of 107 and 108 cfu/kg exhibited increased protective effects and improved heart function, endothelial cell injury and apoptosis. These results are consistent with a previous report, which demonstrated that IPA promoted cell proliferation and inhibited apoptosis in bronchial epithelial cells (7). Inactivated IPA at treatments of 107 and 108 cfu/kg exhibited increased protective effects on heart function and anti apoptotic effects compared with IPA treatment of 106 cfu/kg.

MDA and LDH, which are biological products of ROS and lipid peroxidation, indicate the degree of lipid peroxidation in the body and subsequently indirectly reflect the degree of myocardial injury (24). SOD and CAT are the main antioxidant enzymes responsible for the mobilization of free radicals (25). The present study revealed that IPA decreased LDH and MDA levels and increased SOD and CAT activities in myocardial tissues and serum samples, confirming the myocardial protection of IPA through the inhibition of lipid peroxidation and increased ROS removal. However, these results demonstrated that, in myocardial tissues of infarct area, IPA at 106 and 107 cfu/kg exhibited increase effects against oxidative stress. Oxidative stress refers to the process of oxidative damage caused by excessive ROS production, reduced scavenging capacity and an imbalance between the oxidation and antioxidant system (26). Nrf2 is an important transcription factor that is associated with regulating oxidative stress response. In oxidative stress, Nrf2 is translocated into the nucleus and binds with the antioxidant response element, initiating the transcription of detoxifying enzymes and antioxidant enzyme gene expression, including HO-1, which protects the body from ROS (27,28). The continuous expression of HO-1 in endothelial cells can reduce cell inflammatory damage and apoptosis that is caused by ischemia (29,30). Therefore, Nrf2 and HO-1 expression indicate the protective effects against cell injury. Inactivated IPA can significantly promote Nrf2 and HO-1 expression in rats exhibiting MIR/I, indicating that IPA induces protection against apoptosis and oxidative stress.

IPA treatments of 107 and 108 cfu/kg in the current study exhibited an increased protective effect against myocardial damage and apoptosis. IPA at 106 and 107 cfu/kg exhibited an increased effect against oxidative stress. Although IPA at 107 and 108 cfu/kg exhibited a stronger effect on the promotion of Nfr2 and HO-1, the activation of Nrf2 and HO-1 expression began to decrease at 108 cfu/kg. Combined with the results of anti-apoptosis and antioxidant effects, the highest protective effect of IPA was exhibited by the 107 cfu/kg treatment group. IPA exhibited a protective effect in the concentration range that was selected in the current study. However, further studies are still required to further investigate the effective treatment doses and detailed underlying mechanisms of IPA protection against MIR/I.

In conclusion, IPA pretreatment improves heart function, reduces endothelial apoptosis and oxidative stress, which is induced by MIR/I, via the Nrf2/HO-1 pathway.

Acknowledgements

Not applicable.

Funding

The present study was supported by Key Project of Hubei Natural Science Foundation (grant. no. 2014C FA066).

Availability of data and materials

All data generated or analyzed during this study are included in this published article.

Authors' contributions

ZZ, ZT, WZ and JL performed the experiments. BL designed the current study and performed statistical analysis. ZZ drafted the manuscript for critical and intellectual content. SD made substantial contributions to study conception and revised the manuscript. All authors read and approved the final manuscript.

Ethics approval and consent to participate

All animal experiments and procedures were approved by The Institutional Animal Care and Use Committees of Wuhan Army General Hospital (permit no. SCXK-20080047).

Patient consent for publication

Not applicable.

Competing interests

The authors declare that they have no competing interests.

References

1 

Lønborg JT: Targeting reperfusion injury in the era of primary percutaneous coronary intervention: Hope or hype? Heart. 101:1612–1618. 2015.PubMed/NCBI View Article : Google Scholar

2 

Park ES, Kang DH, Kang JC, Jang YC, Lee MJ, Chung HJ, Yi KY, Kim DE, Kim B and Shin HS: Cardioprotective effect of KR-33889, a novel PARP inhibitor, against oxidative stress-induced apoptosis in H9c2 cells and isolated rat hearts. Arch Pharm Res. 40:640–654. 2017.PubMed/NCBI View Article : Google Scholar

3 

Zhang P, Lu Y, Yu D, Zhang D and Hu W: TRAP1 provides protection against myocardial ischemia-reperfusion injury by ameliorating mitochondrial dysfunction. Cell Physiol Biochem. 36:2072–2082. 2015.PubMed/NCBI View Article : Google Scholar

4 

Wu L, Tan JL, Wang ZH, Chen YX, Gao L, Liu JL, Shi YH, Endoh M and Yang HT: ROS generated during early reperfusion contribute to intermittent hypobaric hypoxia-afforded cardioprotection against postischemia-induced Ca(2+) overload and contractile dysfunction via the JAK2/STAT3 pathway. J Mol Cell Cardiol. 81:150–161. 2015.PubMed/NCBI View Article : Google Scholar

5 

Silva LND, Pessoa MTC, Alves SLG, Venugopal J, Cortes VF, Santos HL, Villar JAFP and Barbosa LA: Differences of lipid membrane modulation and oxidative stress by digoxin and 21-benzylidene digoxin. Exp Cell Res. 359:291–298. 2017.PubMed/NCBI View Article : Google Scholar

6 

White CR, Giordano S and Anantharamaiah GM: High-density lipoprotein, mitochondrial dysfunction and cell survival mechanisms. Chem Phys Lipids. 199:161–169. 2016.PubMed/NCBI View Article : Google Scholar

7 

Ross T, Szczepanek K, Bowler E, Hu Y, Larner A, Lesnefsky EJ and Chen Q: Reverse electron flow-mediated ROS generation in ischemia-damaged mitochondria: Role of complex I inhibition vs. depolarization of inner mitochondrial membrane. Biochim Biophys Acta. 1830:4537–4542. 2013.PubMed/NCBI View Article : Google Scholar

8 

Liu X, Zhang L, Qin H, Han X, Zhang Z, Zhang Z, Qin SY and Niu J: Inhibition of TRAF3 expression alleviates cardiac ischemia reperfusion (IR) injury: A mechanism involving in apoptosis, inflammation and oxidative stress. Biochem Biophys Res Commun. 506:298–305. 2018.PubMed/NCBI View Article : Google Scholar

9 

Wang L, Wu G, Qin X, Ma Q, Zhou Y, Liu S and Tan Y: Expression of Nodal on bronchial epithelial cells influenced by lung microbes through DNA methylation modulates the differentiation of T-helper cells. Cell Physiol Biochem. 37:2012–2022. 2015.PubMed/NCBI View Article : Google Scholar

10 

Tan Y, Liu H, Yang H, Wang L and Qin X: An inactivated Pseudomonas aeruginosa medicament inhibits airway allergic inflammation and improves epithelial functions. J Physiol Sci. 63:63–69. 2013.PubMed/NCBI View Article : Google Scholar

11 

Kerber-Momot T, Leemhuis D, Lührmann A, Munder A, Tümmler B, Pabst R and Tschernig T: Beneficial effects of TLR-2/6 ligation in pulmonary bacterial infection and immunization with Pseudomonas aeruginosa. Inflammation. 33:58–64. 2010.PubMed/NCBI View Article : Google Scholar

12 

Chai SD, Liu T, Dong MF, Li ZK, Tang PZ, Wang JT and Ma SJ: Inactivated Pseudomonas aeruginosa inhibits hypoxia-induced pulmonary hypertension by preventing TGF-β1/Smad signaling. Braz J Med Biol Res. 49(e5526)2016.PubMed/NCBI View Article : Google Scholar

13 

Hua Y, Chen H, Zhao X, Liu M, Jin W, Yan W, Wu Y, Tan Z, Fan H, Wu Y, et al: Alda-1, an aldehyde dehydrogenase-2 agonist, improves long-term survival in rats with chronic heart failure following myocardial infarction. Mol Med Rep. 18:3159–3166. 2018.PubMed/NCBI View Article : Google Scholar

14 

Li L, Liu M, Kang L, Li Y, Dai Z, Wang B, Liu S, Chen L, Tan Y and Wu G: HHEX: A crosstalker between HCMV infection and proliferation of VSMCs. Front Cell Infect Microbiol. 6(169)2016.PubMed/NCBI View Article : Google Scholar

15 

Hodzic E: Potential anti-inflammatory treatment of ischemic heart disease. Med Arch. 72:94–98. 2018.PubMed/NCBI View Article : Google Scholar

16 

Wojcik M, Burzynska-Pedziwiatr I and Wozniak LA: A review of natural and synthetic antioxidants important for health and longevity. Curr Med Chem. 17:3262–3288. 2010.PubMed/NCBI View Article : Google Scholar

17 

Zhou Z, Zhang S, Ding S, Abudupataer M, Zhang Z, Zhu X, Zhang W, Zou Y, Yang X, Ge J and Hong T: Excessive neutrophil extracellular trap formation aggravates acute myocardial infarction injury in apolipoprotein E deficiency mice via the ROS-dependent pathway. Oxid Med Cell Longev. 2019(1209307)2019.PubMed/NCBI View Article : Google Scholar

18 

Schriewer JM, Peek CB, Bass J and Schumacker PT: ROS-mediated PARP activity undermines mitochondrial function after permeability transition pore opening during myocardial ischemia-reperfusion. J Am Heart Assoc. 2(e000159)2013.PubMed/NCBI View Article : Google Scholar

19 

Huang Z, Zhuang X, Xie C, Hu X, Dong X, Guo Y, Li S and Liao X: Exogenous hydrogen sulfide attenuates high glucose-induced cardiotoxicity by inhibiting NLRP3 inflammasome activation by suppressing TLR4/NF-κB pathway in H9c2 cells. Cell Physiol Biochem. 40:1578–1590. 2016.PubMed/NCBI View Article : Google Scholar

20 

Gao S, Yang Z, Shi R, Xu D, Li H, Xia Z, Wu QP, Yao S, Wang T and Yuan S: Diabetes blocks the cardioprotective effects of sevoflurane postconditioning by impairing Nrf2/Brg1/HO-1 signaling. Eur J Pharmacol. 779:111–121. 2016.PubMed/NCBI View Article : Google Scholar

21 

Venardos KM, Perkins A, Headrick J and Kaye DM: Myocardial ischemia-reperfusion injury, antioxidant enzyme systems, and selenium: A review. Curr Med Chem. 14:1539–1549. 2007.PubMed/NCBI View Article : Google Scholar

22 

Sun J, Yu X, Huangpu H and Yao F: Ginsenoside Rb3 protects cardiomyocytes against hypoxia/reoxygenation injury via activating the antioxidation signaling pathway of PERK/Nrf2/HMOX1. Biomed Pharmacother. 109:254–261. 2019.PubMed/NCBI View Article : Google Scholar

23 

Qian W, Wang Z, Xu T and Li D: Anti-apoptotic effects and mechanisms of salvianolic acid A on cardiomyocytes in ischemia-reperfusion injury. Histol Histopathol. 34:223–231. 2019.PubMed/NCBI View Article : Google Scholar

24 

Liu X, Yu Z, Huang X, Gao Y, Wang X, Gu J and Xue S: Peroxisome proliferator-activated receptor γ (PPARγ) mediates the protective effect of quercetin against myocardial ischemia-reperfusion injury via suppressing the NF-κB pathway. Am J Transl Res. 8:5169–5186. 2016.PubMed/NCBI

25 

Charlagorla P, Liu J, Patel M, Rushbrook JI and Zhang M: Loss of plasma membrane integrity, complement response and formation of reactive oxygen species during early myocardial ischemia/reperfusion. Mol Immunol. 56:507–512. 2013.PubMed/NCBI View Article : Google Scholar

26 

Tejero J, Shiva S and Gladwin MT: Sources of vascular nitric oxide and reactive oxygen species and their regulation. Physiol Rev. 99:311–379. 2019.PubMed/NCBI View Article : Google Scholar

27 

Cheng L, Jin Z, Zhao R, Ren K, Deng C and Yu S: Resveratrol attenuates inflammation and oxidative stress induced by myocardial ischemia-reperfusion injury: Role of Nrf2/ARE pathway. Int J Clin Exp Med. 8:10420–10428. 2015.PubMed/NCBI

28 

Tong G, Zhang B, Zhou X, Zhao J, Sun Z, Tao Y, Pei J and Zhang W: Kappa-opioid agonist U50,488H-mediated protection against heart failure following myocardial ischemia/reperfusion: Dual roles of heme oxygenase-1. Cell Physiol Biochem. 39:2158–2172. 2016.PubMed/NCBI View Article : Google Scholar

29 

Zuidema MY, Peyton KJ, Fay WP, Durante W and Korthuis RJ: Antecedent hydrogen sulfide elicits an anti-inflammatory phenotype in postischemic murine small intestine: Role of heme oxygenase-1. Am J Physiol Heart Circ Physiol. 301:H888–H894. 2011.PubMed/NCBI View Article : Google Scholar

30 

Jazwa A, Stepniewski J, Zamykal M, Jagodzinska J, Meloni M, Emanueli C, Jozkowicz A and Dulak J: Pre-emptive hypoxia-regulated HO-1 gene therapy improves post-ischaemic limb perfusion and tissue regeneration in mice. Cardiovasc Res. 97:115–124. 2013.PubMed/NCBI View Article : Google Scholar

Related Articles

  • Abstract
  • View
  • Download
  • Twitter
Copy and paste a formatted citation
Spandidos Publications style
Zhao Z, Tang Z, Zhang W, Liu J, Li B and Ding S: Inactivated pseudomonas aeruginosa protects against myocardial ischemia reperfusion injury via Nrf2 and HO‑1. Exp Ther Med 19: 3362-3368, 2020.
APA
Zhao, Z., Tang, Z., Zhang, W., Liu, J., Li, B., & Ding, S. (2020). Inactivated pseudomonas aeruginosa protects against myocardial ischemia reperfusion injury via Nrf2 and HO‑1. Experimental and Therapeutic Medicine, 19, 3362-3368. https://doi.org/10.3892/etm.2020.8605
MLA
Zhao, Z., Tang, Z., Zhang, W., Liu, J., Li, B., Ding, S."Inactivated pseudomonas aeruginosa protects against myocardial ischemia reperfusion injury via Nrf2 and HO‑1". Experimental and Therapeutic Medicine 19.5 (2020): 3362-3368.
Chicago
Zhao, Z., Tang, Z., Zhang, W., Liu, J., Li, B., Ding, S."Inactivated pseudomonas aeruginosa protects against myocardial ischemia reperfusion injury via Nrf2 and HO‑1". Experimental and Therapeutic Medicine 19, no. 5 (2020): 3362-3368. https://doi.org/10.3892/etm.2020.8605
Copy and paste a formatted citation
x
Spandidos Publications style
Zhao Z, Tang Z, Zhang W, Liu J, Li B and Ding S: Inactivated pseudomonas aeruginosa protects against myocardial ischemia reperfusion injury via Nrf2 and HO‑1. Exp Ther Med 19: 3362-3368, 2020.
APA
Zhao, Z., Tang, Z., Zhang, W., Liu, J., Li, B., & Ding, S. (2020). Inactivated pseudomonas aeruginosa protects against myocardial ischemia reperfusion injury via Nrf2 and HO‑1. Experimental and Therapeutic Medicine, 19, 3362-3368. https://doi.org/10.3892/etm.2020.8605
MLA
Zhao, Z., Tang, Z., Zhang, W., Liu, J., Li, B., Ding, S."Inactivated pseudomonas aeruginosa protects against myocardial ischemia reperfusion injury via Nrf2 and HO‑1". Experimental and Therapeutic Medicine 19.5 (2020): 3362-3368.
Chicago
Zhao, Z., Tang, Z., Zhang, W., Liu, J., Li, B., Ding, S."Inactivated pseudomonas aeruginosa protects against myocardial ischemia reperfusion injury via Nrf2 and HO‑1". Experimental and Therapeutic Medicine 19, no. 5 (2020): 3362-3368. https://doi.org/10.3892/etm.2020.8605
Follow us
  • Twitter
  • LinkedIn
  • Facebook
About
  • Spandidos Publications
  • Careers
  • Cookie Policy
  • Privacy Policy
How can we help?
  • Help
  • Live Chat
  • Contact
  • Email to our Support Team