Spandidos Publications Logo
  • About
    • About Spandidos
    • Aims and Scopes
    • Abstracting and Indexing
    • Editorial Policies
    • Reprints and Permissions
    • Job Opportunities
    • Terms and Conditions
    • Contact
  • Journals
    • All Journals
    • Oncology Letters
      • Oncology Letters
      • Information for Authors
      • Editorial Policies
      • Editorial Board
      • Aims and Scope
      • Abstracting and Indexing
      • Bibliographic Information
      • Archive
    • International Journal of Oncology
      • International Journal of Oncology
      • Information for Authors
      • Editorial Policies
      • Editorial Board
      • Aims and Scope
      • Abstracting and Indexing
      • Bibliographic Information
      • Archive
    • Molecular and Clinical Oncology
      • Molecular and Clinical Oncology
      • Information for Authors
      • Editorial Policies
      • Editorial Board
      • Aims and Scope
      • Abstracting and Indexing
      • Bibliographic Information
      • Archive
    • Experimental and Therapeutic Medicine
      • Experimental and Therapeutic Medicine
      • Information for Authors
      • Editorial Policies
      • Editorial Board
      • Aims and Scope
      • Abstracting and Indexing
      • Bibliographic Information
      • Archive
    • International Journal of Molecular Medicine
      • International Journal of Molecular Medicine
      • Information for Authors
      • Editorial Policies
      • Editorial Board
      • Aims and Scope
      • Abstracting and Indexing
      • Bibliographic Information
      • Archive
    • Biomedical Reports
      • Biomedical Reports
      • Information for Authors
      • Editorial Policies
      • Editorial Board
      • Aims and Scope
      • Abstracting and Indexing
      • Bibliographic Information
      • Archive
    • Oncology Reports
      • Oncology Reports
      • Information for Authors
      • Editorial Policies
      • Editorial Board
      • Aims and Scope
      • Abstracting and Indexing
      • Bibliographic Information
      • Archive
    • Molecular Medicine Reports
      • Molecular Medicine Reports
      • Information for Authors
      • Editorial Policies
      • Editorial Board
      • Aims and Scope
      • Abstracting and Indexing
      • Bibliographic Information
      • Archive
    • World Academy of Sciences Journal
      • World Academy of Sciences Journal
      • Information for Authors
      • Editorial Policies
      • Editorial Board
      • Aims and Scope
      • Abstracting and Indexing
      • Bibliographic Information
      • Archive
    • International Journal of Functional Nutrition
      • International Journal of Functional Nutrition
      • Information for Authors
      • Editorial Policies
      • Editorial Board
      • Aims and Scope
      • Abstracting and Indexing
      • Bibliographic Information
      • Archive
    • International Journal of Epigenetics
      • International Journal of Epigenetics
      • Information for Authors
      • Editorial Policies
      • Editorial Board
      • Aims and Scope
      • Abstracting and Indexing
      • Bibliographic Information
      • Archive
    • Medicine International
      • Medicine International
      • Information for Authors
      • Editorial Policies
      • Editorial Board
      • Aims and Scope
      • Abstracting and Indexing
      • Bibliographic Information
      • Archive
  • Articles
  • Information
    • Information for Authors
    • Information for Reviewers
    • Information for Librarians
    • Information for Advertisers
    • Conferences
  • Language Editing
Spandidos Publications Logo
  • About
    • About Spandidos
    • Aims and Scopes
    • Abstracting and Indexing
    • Editorial Policies
    • Reprints and Permissions
    • Job Opportunities
    • Terms and Conditions
    • Contact
  • Journals
    • All Journals
    • Biomedical Reports
      • Information for Authors
      • Editorial Policies
      • Editorial Board
      • Aims and Scope
      • Abstracting and Indexing
      • Bibliographic Information
      • Archive
    • Experimental and Therapeutic Medicine
      • Information for Authors
      • Editorial Policies
      • Editorial Board
      • Aims and Scope
      • Abstracting and Indexing
      • Bibliographic Information
      • Archive
    • International Journal of Epigenetics
      • Information for Authors
      • Editorial Policies
      • Editorial Board
      • Aims and Scope
      • Abstracting and Indexing
      • Bibliographic Information
      • Archive
    • International Journal of Functional Nutrition
      • Information for Authors
      • Editorial Policies
      • Editorial Board
      • Aims and Scope
      • Abstracting and Indexing
      • Bibliographic Information
      • Archive
    • International Journal of Molecular Medicine
      • Information for Authors
      • Editorial Policies
      • Editorial Board
      • Aims and Scope
      • Abstracting and Indexing
      • Bibliographic Information
      • Archive
    • International Journal of Oncology
      • Information for Authors
      • Editorial Policies
      • Editorial Board
      • Aims and Scope
      • Abstracting and Indexing
      • Bibliographic Information
      • Archive
    • Medicine International
      • Information for Authors
      • Editorial Policies
      • Editorial Board
      • Aims and Scope
      • Abstracting and Indexing
      • Bibliographic Information
      • Archive
    • Molecular and Clinical Oncology
      • Information for Authors
      • Editorial Policies
      • Editorial Board
      • Aims and Scope
      • Abstracting and Indexing
      • Bibliographic Information
      • Archive
    • Molecular Medicine Reports
      • Information for Authors
      • Editorial Policies
      • Editorial Board
      • Aims and Scope
      • Abstracting and Indexing
      • Bibliographic Information
      • Archive
    • Oncology Letters
      • Information for Authors
      • Editorial Policies
      • Editorial Board
      • Aims and Scope
      • Abstracting and Indexing
      • Bibliographic Information
      • Archive
    • Oncology Reports
      • Information for Authors
      • Editorial Policies
      • Editorial Board
      • Aims and Scope
      • Abstracting and Indexing
      • Bibliographic Information
      • Archive
    • World Academy of Sciences Journal
      • Information for Authors
      • Editorial Policies
      • Editorial Board
      • Aims and Scope
      • Abstracting and Indexing
      • Bibliographic Information
      • Archive
  • Articles
  • Information
    • For Authors
    • For Reviewers
    • For Librarians
    • For Advertisers
    • Conferences
  • Language Editing
Login Register Submit
  • This site uses cookies
  • You can change your cookie settings at any time by following the instructions in our Cookie Policy. To find out more, you may read our Privacy Policy.

    I agree
Search articles by DOI, keyword, author or affiliation
Search
Advanced Search
presentation
Experimental and Therapeutic Medicine
Join Editorial Board Propose a Special Issue
Print ISSN: 1792-0981 Online ISSN: 1792-1015
Journal Cover
December-2020 Volume 20 Issue 6

Full Size Image

Sign up for eToc alerts
Recommend to Library

Journals

International Journal of Molecular Medicine

International Journal of Molecular Medicine

International Journal of Molecular Medicine is an international journal devoted to molecular mechanisms of human disease.

International Journal of Oncology

International Journal of Oncology

International Journal of Oncology is an international journal devoted to oncology research and cancer treatment.

Molecular Medicine Reports

Molecular Medicine Reports

Covers molecular medicine topics such as pharmacology, pathology, genetics, neuroscience, infectious diseases, molecular cardiology, and molecular surgery.

Oncology Reports

Oncology Reports

Oncology Reports is an international journal devoted to fundamental and applied research in Oncology.

Experimental and Therapeutic Medicine

Experimental and Therapeutic Medicine

Experimental and Therapeutic Medicine is an international journal devoted to laboratory and clinical medicine.

Oncology Letters

Oncology Letters

Oncology Letters is an international journal devoted to Experimental and Clinical Oncology.

Biomedical Reports

Biomedical Reports

Explores a wide range of biological and medical fields, including pharmacology, genetics, microbiology, neuroscience, and molecular cardiology.

Molecular and Clinical Oncology

Molecular and Clinical Oncology

International journal addressing all aspects of oncology research, from tumorigenesis and oncogenes to chemotherapy and metastasis.

World Academy of Sciences Journal

World Academy of Sciences Journal

Multidisciplinary open-access journal spanning biochemistry, genetics, neuroscience, environmental health, and synthetic biology.

International Journal of Functional Nutrition

International Journal of Functional Nutrition

Open-access journal combining biochemistry, pharmacology, immunology, and genetics to advance health through functional nutrition.

International Journal of Epigenetics

International Journal of Epigenetics

Publishes open-access research on using epigenetics to advance understanding and treatment of human disease.

Medicine International

Medicine International

An International Open Access Journal Devoted to General Medicine.

Journal Cover
December-2020 Volume 20 Issue 6

Full Size Image

Sign up for eToc alerts
Recommend to Library

  • Article
  • Citations
    • Cite This Article
    • Download Citation
    • Create Citation Alert
    • Remove Citation Alert
    • Cited By
  • Similar Articles
    • Related Articles (in Spandidos Publications)
    • Similar Articles (Google Scholar)
    • Similar Articles (PubMed)
  • Download PDF
  • Download XML
  • View XML
Article Open Access

Small molecule CDS-3078 induces G2/M phase arrest and mitochondria-mediated apoptosis in HeLa cells

Corrigendum in: /10.3892/etm.2025.12938
  • Authors:
    • Yuanxin Zhang
    • Pengcheng Li
    • Jiamin Rong
    • Yakun Ge
    • Chenming Hu
    • Xu Bai
    • Wei Shi
  • View Affiliations / Copyright

    Affiliations: College of Biology and Food Engineering, Jilin Institute of Chemical Technology, Jilin, Jilin 132022, P.R. China, The Center for Combinatorial Chemistry and Drug Discovery, College of Pharmacy, Jilin University, Changchun, Jilin 130012, P.R. China, Key Laboratory for Molecular Enzymology and Engineering of The Ministry of Education, School of Life Science, Jilin University, Changchun, Jilin 130012, P.R. China
    Copyright: © Zhang et al. This is an open access article distributed under the terms of Creative Commons Attribution License.
  • Article Number: 284
    |
    Published online on: October 29, 2020
       https://doi.org/10.3892/etm.2020.9414
  • Expand metrics +
Metrics: Total Views: 0 (Spandidos Publications: | PMC Statistics: )
Metrics: Total PDF Downloads: 0 (Spandidos Publications: | PMC Statistics: )
Cited By (CrossRef): 0 citations Loading Articles...

This article is mentioned in:



Abstract

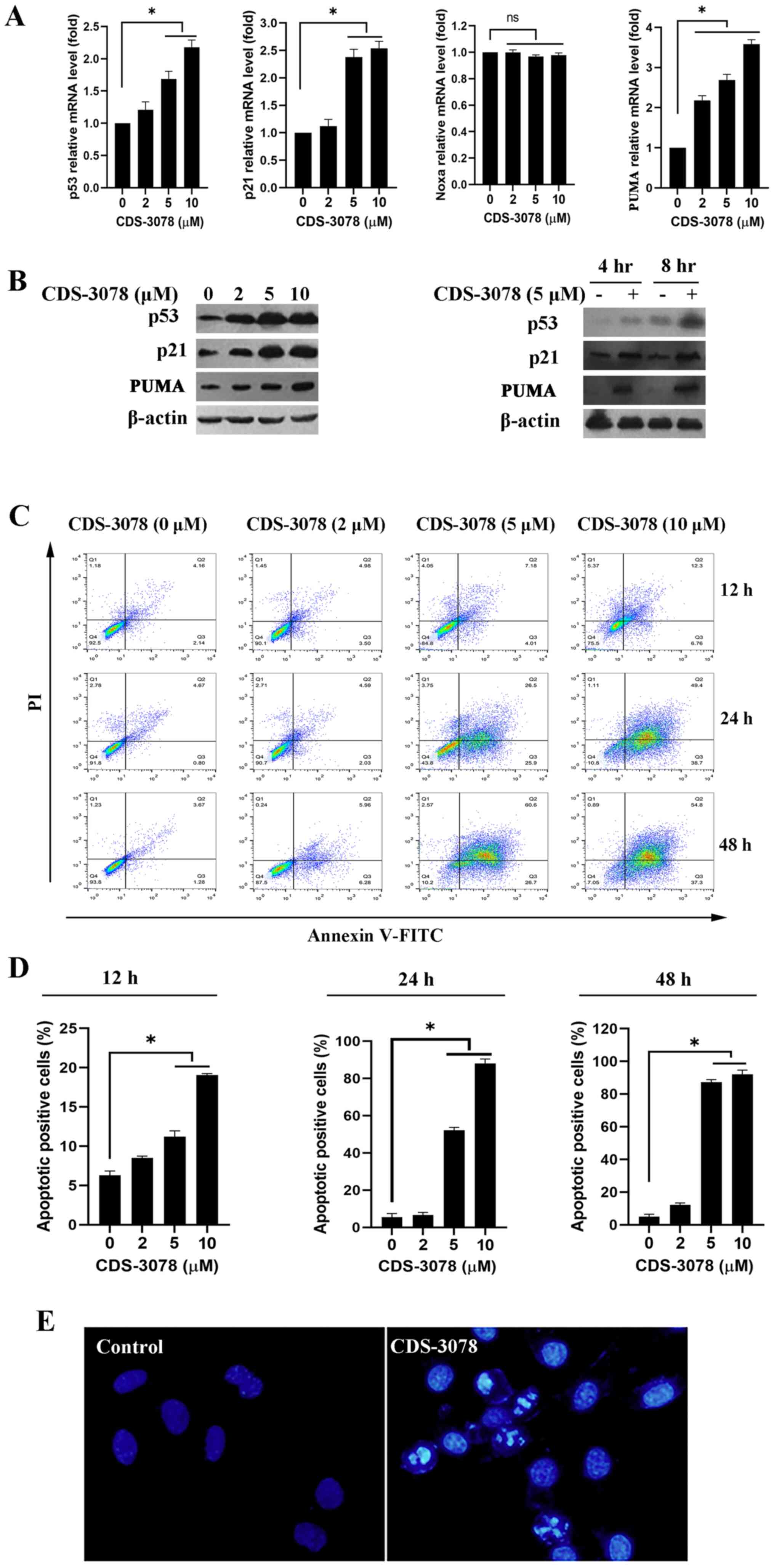
The tumor suppressor p53 serves important roles in cell cycle arrest and apoptosis, and its activation increases the sensitivity of cancer cells to radiotherapy or chemotherapy. In the present study, the small molecule 2-[1-(4-(benzyloxy)phenyl)-3-oxoisoindolin-2-yl)-2-(4-methoxyphenyl)] acetic acid (CDS-3078) significantly increased p53 mRNA expression levels in a dose-dependent manner. Treatment with CDS-3078 increased p53 expression levels and p53-mediated activation of its downstream target genes in HeLa cells. Additionally, p53+/+ HeLa cells treated with CDS-3078 presented with dysfunctional mitochondria, as indicated by the decrease in Bcl-2 levels, the increase in Bcl-2 homologous antagonist killer and the increase in cytochrome c release from the mitochondria to the cytoplasm. The present results suggested that CDS-3078 treatment significantly induced G2/M phase cell cycle arrest. Therefore, CDS-3078 administration induced apoptosis via p53-mediated cell cycle arrest, causing mitochondrial dysfunction and resulting in apoptotic cell death in cervical cancer cells. Collectively, the present results suggested that CDS-3078 may be a potential anticancer agent.
View Figures

Figure 1

Figure 2

Figure 3

Figure 4

View References

1 

Sabapathy K and Lane DP: Therapeutic targeting of p53: All mutants are equal, but some mutants are more equal than others. Nat Rev Clin Oncol. 15:13–30. 2018.PubMed/NCBI View Article : Google Scholar

2 

Bykov VJN, Eriksson SE, Bianchi J and Wiman KG: Targeting mutant p53 for efficient cancer therapy. Nat Rev Cancer. 18:89–102. 2018.PubMed/NCBI View Article : Google Scholar

3 

Oren M: Decision making by p53: Life, death and cancer. Cell Death Differ. 10:431–442. 2003.PubMed/NCBI View Article : Google Scholar

4 

Olivier M, Hollstein M and Hainaut P: TP53 mutations in human cancers: Origins, consequences, and clinical use. Cold Spring Harb Perspect Biol. 2(a001008)2010.PubMed/NCBI View Article : Google Scholar

5 

Ryu H, Nam KY, Kim JS, Hwang SG, Song JY and Ahn J: The small molecule AU14022 promotes colorectal cancer cell death via p53-mediated G2/M-phase arrest and mitochondria-mediated apoptosis. J Cell Physiol. 233:4666–4676. 2018.PubMed/NCBI View Article : Google Scholar

6 

Su ZY, Yang ZZ, Xu YQ, Chen YB and Yu Q: Apoptosis, autophagy, necroptosis, and cancer metastasis. Mol Cancer. 14:48–61. 2015.PubMed/NCBI View Article : Google Scholar

7 

Elmore S: Apoptosis: A review of programmed cell death. Toxicol Pathol. 35:495–516. 2007.PubMed/NCBI View Article : Google Scholar

8 

Bremer E, van Dam G, Kroesen BJ, de Leij L and Helfrich W: Targeted induction of apoptosis for cancer therapy: Current progress and prospects. Trends Mol Med. 12:382–393. 2006.PubMed/NCBI View Article : Google Scholar

9 

Makin G and Hickman JA: Apoptosis and cancer chemotherapy. Cell Tissue Res. 301:143–152. 2000.PubMed/NCBI View Article : Google Scholar

10 

Sellers WR and Fisher DE: Apoptosis and cancer drug targeting. J Clin Invest. 104:1655–1661. 1999.PubMed/NCBI View Article : Google Scholar

11 

Pan ST, Li ZL, He ZX, Qiu JX and Zhou SF: Molecular mechanisms for tumour resistance to chemotherapy. Clin Exp Pharmacol Physiol. 43:723–737. 2016.PubMed/NCBI View Article : Google Scholar

12 

Ichim G and Tait SW: A fate worse than death: Apoptosis as an oncogenic process. Nat Rev Cancer. 16:539–548. 2016.PubMed/NCBI View Article : Google Scholar

13 

Koff JL, Ramachandiran S and Bernal-Mizrachi L: A time to kill: Targeting apoptosis in cancer. Int J Mol Sci. 16:2942–2955. 2015.PubMed/NCBI View Article : Google Scholar

14 

Von Karstedt S, Montinaro A and Walczak H: Exploring the TRAILs less travelled: TRAIL in cancer biology and therapy. Nat Rev Cancer. 17:352–366. 2017.PubMed/NCBI View Article : Google Scholar

15 

Aubrey BJ, Kelly GL, Janic A, Herold MJ and Strasser A: How does p53 induce apoptosis and how does this relate to p53-mediated tumour suppression? Cell Death Differ. 25:104–113. 2018.PubMed/NCBI View Article : Google Scholar

16 

Singh R, Letai A and Sarosiek K: Regulation of apoptosis in health and disease: The balancing act of BCL-2 family proteins. Nat Rev Mol Cell Biol. 20:175–193. 2019.PubMed/NCBI View Article : Google Scholar

17 

Chen JD: The cell-cycle arrest and apoptotic functions of p53 in tumor initiation and progression. Cold Spring Harb Perspect Med. 6(a026104)2016.PubMed/NCBI View Article : Google Scholar

18 

Stegh AH: Targeting the p53 signaling pathway in cancer therapy-the promises, challenges, and perils. Expert Opin Ther Targets. 16:67–83. 2012.PubMed/NCBI View Article : Google Scholar

19 

Prabhu VV, Allen JE, Hong B, Zhang SL, Cheng HR and EI-Deiry WS: Therapeutic targeting of the p53 pathway in cancer stem cells. Expert Opin Ther Targest. 16:1161–1174. 2012.PubMed/NCBI View Article : Google Scholar

20 

Joana DA, Joana MX, Clifford JS and Cecília MP: Targeting the p53 pathway of apoptosis. Curr Pharm Design. 16:2493–2503. 2010.PubMed/NCBI View Article : Google Scholar

21 

Belliotti TR, Brink WA, Kesten SR, Rubin JR, Wustrow DJ, Zoski KT, Whetzel SZ, Corbin AE, Pugsley TA, Heffner TG and Wise LD: Isoindolinone enantiomers having affinity for the dopamine D4 receptor. Bioorg Med Chem Lett. 8:1499–1502. 1998.PubMed/NCBI View Article : Google Scholar

22 

Zhuang ZP, Kung MP, Mu M and Kung HF: Isoindol-1-one Analogues of 4-(2-methoxyphenyl)-1-[2-[N-(2-pyridyl)-p-iodobenzamido] ethyl] piperazine (p-MPPI) as 5-HT1A receptor ligands. J Med Chem. 41:157–166. 1998.PubMed/NCBI View Article : Google Scholar

23 

Kanamitsu N, Osaki T, Itsuji Y, Yoshimura M, Tsujimoto H and Soga M: Novel water-soluble sedative-hypnotic agents: Isoindolin-1-one derivatives. Chem Pharm Bull. 55:1682–1688. 2007.PubMed/NCBI View Article : Google Scholar

24 

Bernstein PR, Aharony D, Albert JS, Andisik D, Barthlow HG, Bialecki R, Davenport T, Dedinas RF, Dembofsky BT, Koether G, et al: Discovery of novel, orally active dual NK1/NK2 antagonists. Bioorg Med Chem Lett. 11:2769–2773. 2001.PubMed/NCBI View Article : Google Scholar

25 

Wacker DA, Varnes JG, Malmstrom SE, Cao X, Hung CP, Ung T, Wu G, Zhang G, Zuvich E, Thomas MA, et al: Discovery of (R)-9-Ethyl-1,3,4,10b-tetrahydro-7-trifluoromethylpyrazino[2,1-a]isoindol-6(2H)-one, a selective, orally active agonist of the 5-HT(2C) receptor. J Med Chem. 50:1365–1379. 2007.PubMed/NCBI View Article : Google Scholar

26 

Pendrak I, Barney S, Wittrock R, Lambert DM and Kingsbury WD: Synthesis and anti-HSV activity of a-ring-deleted mappicine ketone analog. J Org Chem. 59:2623–2625. 1994.

27 

Taylor EC, Zhou P, Jennings LD, Mao Hu ZB and Jun JG: Novel synthesis of a conformationally-constrained analog of DDATHF. Tetrahedron Lett. 38:521–524. 1997.

28 

Hu CM, Zheng LY, Pei YZ and Bai X: Synthesis of novel 3-aryl isoindolinone derivatives. Chem Res Chin Univ. 29:487–494. 2013.

29 

Hu CM: Design, synthesis and anticancer activity of novel 3-aryl isoindolinone derivatives. Changchun Jilin University, 2012.

30 

Valente LJ, Aubrey BJ, Herold MJ, Kelly GL, Happo L, Scott CL, Newbold A, Johnstone RW, Huang DC, Vassilev LT and Strasser A: Therapeutic response to non-genotoxic activation of p53 by Nutlin3a Is driven by PUMA-mediated apoptosis in lymphoma cells. Cell Rep. 14:1858–1866. 2016.PubMed/NCBI View Article : Google Scholar

31 

Shah JH, Swartz GM, Papathanassiu AE, Treston AM, Fogler WE, Madsen JW and Green SJ: Synthesis and enantiomeric separation of 2-phthalimidino-glutaric acid analogues: Potent inhibitors of tumor metastasis. J Med Chem. 42:3014–3017. 1999.PubMed/NCBI View Article : Google Scholar

32 

Hardcastle IR, Liu J, Valeur E, Watson A, Ahmed SU, Blackburn TJ, Bennaceur K, Clegg W, Drummond C, Endicott JA, et al: Isoindolinone inhibitors of the murine double minute 2 (MDM2)-p53 protein-protein interaction: Structure-activity studies leading to improved potency. J Med Chem. 54:1233–1243. 2011.PubMed/NCBI View Article : Google Scholar

33 

Yin C, Knudson CM, Korsmeyer SJ and Van Dyke T: Bax suppresses tumorigenesis and stimulates apoptosis in vivo. Nature. 385:637–640. 1997.PubMed/NCBI View Article : Google Scholar

34 

Czabotar PE, Lessene G, Strasser A and Adams JM: Control of apoptosis by the BCL-2 protein family: Implications for physiology and therapy. Nat Rev Mol Cell Biol. 15:49–63. 2014.PubMed/NCBI View Article : Google Scholar

35 

DiPaola RS: To arrest or not to G2-M cell-cycle arrest. Clin Cancer Res. 8:3311–3314. 2002.PubMed/NCBI

36 

Yarden RI, Pardo-Reoyo S, Sgagias M, Cowan KH and Brody C: BRCA1 regulates the G2/M checkpoint by activating Chk1 kinase upon DNA damage. Nat Genet. 30:285–289. 2002.PubMed/NCBI View Article : Google Scholar

37 

Wang WS and Hu YZ: Small molecule agents targeting the p53-MDM2 pathway for cancer therapy. Med Res Rev. 32:1159–1196. 2012.PubMed/NCBI View Article : Google Scholar

38 

Zhao DK, Tahaney WM, Mazumdar A, Savage MI and Brown PH: Molecularly targeted therapies for p53-mutant cancers. Cell Mol Life Sci. 74:4171–4187. 2017.PubMed/NCBI View Article : Google Scholar

39 

Deng CX, Zhang PM, Harper JW, Elledge SJ and Leder P: Mice lacking p21CIP1/WAF1 undergo normal development, but are defective in G1 checkpoint control. Cell. 82:675–684. 1995.PubMed/NCBI View Article : Google Scholar

40 

Taylor RC, Cullen SP and Martin SJ: Apoptosis: Controlled demolition at the cellular level. Nat Rev Mol Cell Biol. 9:231–241. 2008.PubMed/NCBI View Article : Google Scholar

41 

Wang CX and Youle RJ: The role of mitochondria in apoptosis. Annu Rev Genet. 43:95–118. 2009.PubMed/NCBI View Article : Google Scholar

42 

Su TT: Cellular responses to DNA damage: One signal, multiple choices. Annu Rev Genet. 40:187–208. 2006.PubMed/NCBI View Article : Google Scholar

43 

Bucher N and Britten CD: G2 checkpoint abrogation and checkpoint kinase-1 targeting in the treatment of cancer. Br J Cancer. 98:523–528. 2008.PubMed/NCBI View Article : Google Scholar

44 

Smith J, Tho LM, Xu N and Gillespie DA: The ATM-Chk2 and ATR-Chk1 pathways in DNA damage signaling and cancer. Adv Cancer Res. 108:73–112. 2010.PubMed/NCBI View Article : Google Scholar

45 

Sur S and Agrawal DK: Phosphatases and kinases regulating CDC25 activity in the cell cycle: Clinical implications of CDC25 overexpression and potential treatment strategies. Mol Cell Biochem. 416:33–46. 2016.PubMed/NCBI View Article : Google Scholar

46 

Mah LJ, El-Osta A and Karagiannis TC: gammaH2AX: A sensitive molecular marker of DNA damage and repair. Leukemia. 24:679–686. 2010.PubMed/NCBI View Article : Google Scholar

47 

Ola MS, Nawaz M and Ahsan H: Role of Bcl-2 family proteins and caspases in the regulation of apoptosis. Mol Cell Biochem. 351:41–58. 2011.PubMed/NCBI View Article : Google Scholar

Related Articles

  • Abstract
  • View
  • Download
  • Twitter
Copy and paste a formatted citation
Spandidos Publications style
Zhang Y, Li P, Rong J, Ge Y, Hu C, Bai X and Shi W: Small molecule CDS-3078 induces G<sub>2</sub>/M phase arrest and mitochondria-mediated apoptosis in HeLa cells Corrigendum in /10.3892/etm.2025.12938. Exp Ther Med 20: 284, 2020.
APA
Zhang, Y., Li, P., Rong, J., Ge, Y., Hu, C., Bai, X., & Shi, W. (2020). Small molecule CDS-3078 induces G<sub>2</sub>/M phase arrest and mitochondria-mediated apoptosis in HeLa cells Corrigendum in /10.3892/etm.2025.12938. Experimental and Therapeutic Medicine, 20, 284. https://doi.org/10.3892/etm.2020.9414
MLA
Zhang, Y., Li, P., Rong, J., Ge, Y., Hu, C., Bai, X., Shi, W."Small molecule CDS-3078 induces G<sub>2</sub>/M phase arrest and mitochondria-mediated apoptosis in HeLa cells Corrigendum in /10.3892/etm.2025.12938". Experimental and Therapeutic Medicine 20.6 (2020): 284.
Chicago
Zhang, Y., Li, P., Rong, J., Ge, Y., Hu, C., Bai, X., Shi, W."Small molecule CDS-3078 induces G<sub>2</sub>/M phase arrest and mitochondria-mediated apoptosis in HeLa cells Corrigendum in /10.3892/etm.2025.12938". Experimental and Therapeutic Medicine 20, no. 6 (2020): 284. https://doi.org/10.3892/etm.2020.9414
Copy and paste a formatted citation
x
Spandidos Publications style
Zhang Y, Li P, Rong J, Ge Y, Hu C, Bai X and Shi W: Small molecule CDS-3078 induces G<sub>2</sub>/M phase arrest and mitochondria-mediated apoptosis in HeLa cells Corrigendum in /10.3892/etm.2025.12938. Exp Ther Med 20: 284, 2020.
APA
Zhang, Y., Li, P., Rong, J., Ge, Y., Hu, C., Bai, X., & Shi, W. (2020). Small molecule CDS-3078 induces G<sub>2</sub>/M phase arrest and mitochondria-mediated apoptosis in HeLa cells Corrigendum in /10.3892/etm.2025.12938. Experimental and Therapeutic Medicine, 20, 284. https://doi.org/10.3892/etm.2020.9414
MLA
Zhang, Y., Li, P., Rong, J., Ge, Y., Hu, C., Bai, X., Shi, W."Small molecule CDS-3078 induces G<sub>2</sub>/M phase arrest and mitochondria-mediated apoptosis in HeLa cells Corrigendum in /10.3892/etm.2025.12938". Experimental and Therapeutic Medicine 20.6 (2020): 284.
Chicago
Zhang, Y., Li, P., Rong, J., Ge, Y., Hu, C., Bai, X., Shi, W."Small molecule CDS-3078 induces G<sub>2</sub>/M phase arrest and mitochondria-mediated apoptosis in HeLa cells Corrigendum in /10.3892/etm.2025.12938". Experimental and Therapeutic Medicine 20, no. 6 (2020): 284. https://doi.org/10.3892/etm.2020.9414
Follow us
  • Twitter
  • LinkedIn
  • Facebook
About
  • Spandidos Publications
  • Careers
  • Cookie Policy
  • Privacy Policy
How can we help?
  • Help
  • Live Chat
  • Contact
  • Email to our Support Team