Spandidos Publications Logo
  • About
    • About Spandidos
    • Aims and Scopes
    • Abstracting and Indexing
    • Editorial Policies
    • Reprints and Permissions
    • Job Opportunities
    • Terms and Conditions
    • Contact
  • Journals
    • All Journals
    • Oncology Letters
      • Oncology Letters
      • Information for Authors
      • Editorial Policies
      • Editorial Board
      • Aims and Scope
      • Abstracting and Indexing
      • Bibliographic Information
      • Archive
    • International Journal of Oncology
      • International Journal of Oncology
      • Information for Authors
      • Editorial Policies
      • Editorial Board
      • Aims and Scope
      • Abstracting and Indexing
      • Bibliographic Information
      • Archive
    • Molecular and Clinical Oncology
      • Molecular and Clinical Oncology
      • Information for Authors
      • Editorial Policies
      • Editorial Board
      • Aims and Scope
      • Abstracting and Indexing
      • Bibliographic Information
      • Archive
    • Experimental and Therapeutic Medicine
      • Experimental and Therapeutic Medicine
      • Information for Authors
      • Editorial Policies
      • Editorial Board
      • Aims and Scope
      • Abstracting and Indexing
      • Bibliographic Information
      • Archive
    • International Journal of Molecular Medicine
      • International Journal of Molecular Medicine
      • Information for Authors
      • Editorial Policies
      • Editorial Board
      • Aims and Scope
      • Abstracting and Indexing
      • Bibliographic Information
      • Archive
    • Biomedical Reports
      • Biomedical Reports
      • Information for Authors
      • Editorial Policies
      • Editorial Board
      • Aims and Scope
      • Abstracting and Indexing
      • Bibliographic Information
      • Archive
    • Oncology Reports
      • Oncology Reports
      • Information for Authors
      • Editorial Policies
      • Editorial Board
      • Aims and Scope
      • Abstracting and Indexing
      • Bibliographic Information
      • Archive
    • Molecular Medicine Reports
      • Molecular Medicine Reports
      • Information for Authors
      • Editorial Policies
      • Editorial Board
      • Aims and Scope
      • Abstracting and Indexing
      • Bibliographic Information
      • Archive
    • World Academy of Sciences Journal
      • World Academy of Sciences Journal
      • Information for Authors
      • Editorial Policies
      • Editorial Board
      • Aims and Scope
      • Abstracting and Indexing
      • Bibliographic Information
      • Archive
    • International Journal of Functional Nutrition
      • International Journal of Functional Nutrition
      • Information for Authors
      • Editorial Policies
      • Editorial Board
      • Aims and Scope
      • Abstracting and Indexing
      • Bibliographic Information
      • Archive
    • International Journal of Epigenetics
      • International Journal of Epigenetics
      • Information for Authors
      • Editorial Policies
      • Editorial Board
      • Aims and Scope
      • Abstracting and Indexing
      • Bibliographic Information
      • Archive
    • Medicine International
      • Medicine International
      • Information for Authors
      • Editorial Policies
      • Editorial Board
      • Aims and Scope
      • Abstracting and Indexing
      • Bibliographic Information
      • Archive
  • Articles
  • Information
    • Information for Authors
    • Information for Reviewers
    • Information for Librarians
    • Information for Advertisers
    • Conferences
  • Language Editing
Spandidos Publications Logo
  • About
    • About Spandidos
    • Aims and Scopes
    • Abstracting and Indexing
    • Editorial Policies
    • Reprints and Permissions
    • Job Opportunities
    • Terms and Conditions
    • Contact
  • Journals
    • All Journals
    • Biomedical Reports
      • Information for Authors
      • Editorial Policies
      • Editorial Board
      • Aims and Scope
      • Abstracting and Indexing
      • Bibliographic Information
      • Archive
    • Experimental and Therapeutic Medicine
      • Information for Authors
      • Editorial Policies
      • Editorial Board
      • Aims and Scope
      • Abstracting and Indexing
      • Bibliographic Information
      • Archive
    • International Journal of Epigenetics
      • Information for Authors
      • Editorial Policies
      • Editorial Board
      • Aims and Scope
      • Abstracting and Indexing
      • Bibliographic Information
      • Archive
    • International Journal of Functional Nutrition
      • Information for Authors
      • Editorial Policies
      • Editorial Board
      • Aims and Scope
      • Abstracting and Indexing
      • Bibliographic Information
      • Archive
    • International Journal of Molecular Medicine
      • Information for Authors
      • Editorial Policies
      • Editorial Board
      • Aims and Scope
      • Abstracting and Indexing
      • Bibliographic Information
      • Archive
    • International Journal of Oncology
      • Information for Authors
      • Editorial Policies
      • Editorial Board
      • Aims and Scope
      • Abstracting and Indexing
      • Bibliographic Information
      • Archive
    • Medicine International
      • Information for Authors
      • Editorial Policies
      • Editorial Board
      • Aims and Scope
      • Abstracting and Indexing
      • Bibliographic Information
      • Archive
    • Molecular and Clinical Oncology
      • Information for Authors
      • Editorial Policies
      • Editorial Board
      • Aims and Scope
      • Abstracting and Indexing
      • Bibliographic Information
      • Archive
    • Molecular Medicine Reports
      • Information for Authors
      • Editorial Policies
      • Editorial Board
      • Aims and Scope
      • Abstracting and Indexing
      • Bibliographic Information
      • Archive
    • Oncology Letters
      • Information for Authors
      • Editorial Policies
      • Editorial Board
      • Aims and Scope
      • Abstracting and Indexing
      • Bibliographic Information
      • Archive
    • Oncology Reports
      • Information for Authors
      • Editorial Policies
      • Editorial Board
      • Aims and Scope
      • Abstracting and Indexing
      • Bibliographic Information
      • Archive
    • World Academy of Sciences Journal
      • Information for Authors
      • Editorial Policies
      • Editorial Board
      • Aims and Scope
      • Abstracting and Indexing
      • Bibliographic Information
      • Archive
  • Articles
  • Information
    • For Authors
    • For Reviewers
    • For Librarians
    • For Advertisers
    • Conferences
  • Language Editing
Login Register Submit
  • This site uses cookies
  • You can change your cookie settings at any time by following the instructions in our Cookie Policy. To find out more, you may read our Privacy Policy.

    I agree
Search articles by DOI, keyword, author or affiliation
Search
Advanced Search
presentation
Experimental and Therapeutic Medicine
Join Editorial Board Propose a Special Issue
Print ISSN: 1792-0981 Online ISSN: 1792-1015
Journal Cover
June-2021 Volume 21 Issue 6

Full Size Image

Sign up for eToc alerts
Recommend to Library

Journals

International Journal of Molecular Medicine

International Journal of Molecular Medicine

International Journal of Molecular Medicine is an international journal devoted to molecular mechanisms of human disease.

International Journal of Oncology

International Journal of Oncology

International Journal of Oncology is an international journal devoted to oncology research and cancer treatment.

Molecular Medicine Reports

Molecular Medicine Reports

Covers molecular medicine topics such as pharmacology, pathology, genetics, neuroscience, infectious diseases, molecular cardiology, and molecular surgery.

Oncology Reports

Oncology Reports

Oncology Reports is an international journal devoted to fundamental and applied research in Oncology.

Experimental and Therapeutic Medicine

Experimental and Therapeutic Medicine

Experimental and Therapeutic Medicine is an international journal devoted to laboratory and clinical medicine.

Oncology Letters

Oncology Letters

Oncology Letters is an international journal devoted to Experimental and Clinical Oncology.

Biomedical Reports

Biomedical Reports

Explores a wide range of biological and medical fields, including pharmacology, genetics, microbiology, neuroscience, and molecular cardiology.

Molecular and Clinical Oncology

Molecular and Clinical Oncology

International journal addressing all aspects of oncology research, from tumorigenesis and oncogenes to chemotherapy and metastasis.

World Academy of Sciences Journal

World Academy of Sciences Journal

Multidisciplinary open-access journal spanning biochemistry, genetics, neuroscience, environmental health, and synthetic biology.

International Journal of Functional Nutrition

International Journal of Functional Nutrition

Open-access journal combining biochemistry, pharmacology, immunology, and genetics to advance health through functional nutrition.

International Journal of Epigenetics

International Journal of Epigenetics

Publishes open-access research on using epigenetics to advance understanding and treatment of human disease.

Medicine International

Medicine International

An International Open Access Journal Devoted to General Medicine.

Journal Cover
June-2021 Volume 21 Issue 6

Full Size Image

Sign up for eToc alerts
Recommend to Library

  • Article
  • Citations
    • Cite This Article
    • Download Citation
    • Create Citation Alert
    • Remove Citation Alert
    • Cited By
  • Similar Articles
    • Related Articles (in Spandidos Publications)
    • Similar Articles (Google Scholar)
    • Similar Articles (PubMed)
  • Download PDF
  • Download XML
  • View XML
Article Open Access

Polycomb group protein Bmi1 is required for the neuronal differentiation of mouse induced pluripotent stem cells

  • Authors:
    • Wei Shan
    • Liping Zhou
    • Lizhen Liu
    • Deju Lin
    • Qin Yu
  • View Affiliations / Copyright

    Affiliations: College of Life Science, Zhejiang Chinese Medical University, Hangzhou, Zheijiang 310053, P.R. China, Bone Marrow Transplantation Center, The First Affiliated Hospital, Zhejiang University School of Medicine, Hangzhou, Hangzhou Zheijiang 310003, P.R. China
    Copyright: © Shan et al. This is an open access article distributed under the terms of Creative Commons Attribution License.
  • Article Number: 619
    |
    Published online on: April 14, 2021
       https://doi.org/10.3892/etm.2021.10051
  • Expand metrics +
Metrics: Total Views: 0 (Spandidos Publications: | PMC Statistics: )
Metrics: Total PDF Downloads: 0 (Spandidos Publications: | PMC Statistics: )
Cited By (CrossRef): 0 citations Loading Articles...

This article is mentioned in:


Abstract

Induced pluripotent stem cells (iPSCs) reprogrammed by somatic cells may be used as a potentially novel treatment regimen in stem cell regenerative medicine, particularly in the central nervous system (CNS). In the present study, iPSCs were generated using mouse embryonic fibroblasts by ectopic overexpression of Sox‑2, Oct‑3/4, Klf‑4 and c‑Myc, and cultured under the same conditions as that used for embryonic stem cells. The neuronal differentiation capacity of mouse iPSCs was examined, and the involvement of the formation of embryoid bodies was assessed. The results suggested that after 15 days of neuronal inducement, Nestin, Vimentin and Glast protein expression levels were significantly increased in the mouse iPSC‑derived cells. Additionally, Bmi1, which is selectively expressed in differentiated postnatal adult stem cells. such as hematopoietic stem cells and neural stem cells, was required for establishment of the neuronal differentiation of mouse iPSCs. In order to assess the effects of Bmi1 in neuronal differentiation, Bmi1 expression levels were inhibited with the small molecule PTC‑209. The results showed that inhibition of Bmi1 expression reduced the expression of neuronal markers, such as Nestin, compared with the controls. These results suggested that mouse iPSCs can be induced to achieve neuronal differentiation. More interestingly, Bmi1 was required during the neuronal differentiation of mouse iPSCs.

Introduction

Neuronal loss frequently results in neurological injury and underlies several neurological diseases (1,2). Treatments aimed to replace lost neurons have shown significant success, both in studies and when used clinically (3-5). Induced pluripotent stem cells (iPSCs), which are reprogrammed somatic cells, exhibit similar functional abilities to that of embryonic stem cells (ESCs) with regard to self-renewal ability and differentiation capacity. They show great promise for the development of clinical cell-based applications (6-8). Recently, trials on ESCs or iPSCs derived from neural cells have been assessed as a treatment for Parkinson's disease and macular degeneration (9,10). However, the generation of a sufficient number of functional neural cells from pluripotent stem cells (PSCs) remains challenging, owing to certain hurdles, including unclear neural differentiation mechanisms and low differentiation efficiency (11). Therefore, an effective method for production of functional neural cell types is required. In addition, certain obstacles remain, such as the effects of the external regulatory environment, as well as the specific molecular mechanisms involved with regard to neural differentiation of PSCs.

To date, there are three major established regimens used for differentiation of PSCs into neural precursor cells: Promoting the direct neural differentiation of PSCs; co-culture of PSCs with stromal cells, such as MS5 and PA6; or use of a multistep procedure that includes the formation of embryoid bodies (EBs) (12). Based on the use of a suspension culture or the hanging drop method in vitro, the structure of EBs formed exhibit definitive aspects of early embryogenesis with lineage specific regions, similar to what is observed in vivo (7). Retinoic acid (RA), one of the most significant morphogens, is required for neural differentiation of mouse ESCs (13). In the present study, the neural differentiation protocol that was involved in the formation of EBs was established. Through the combination of RA with N2B27 medium, cytokines were supplemented to promote neuronal differentiation (3). Polycomb group proteins (PcG) are primarily described in relation to their roles in Drosophila, in which embryonic development is regulated through the repression of homeotic genes (6,14). Bmi1, a member of the PcG family of proteins, is required for the maintenance of self-renewing adult neural stem cells (NSCs) in vivo and in vitro (15,16). Bmi1 knockout mice experiments showed that it was essential for postnatal self-renewal of NSCs by regulating the cell-cycle inhibitors, p16/p19(17). Additionally, short hairpin RNA-mediated knockdown of Bmi1 revealed that the p21-Rb pathway is crucial for self-renewal of NSCs during embryonic development (18). Together, these previous studies highlight the essential role of Bmi1 in maintaining the biological function of NSCs. To date, the role of Bmi1 in neuronal differentiation of PSCs has not been determined, to the best of our knowledge. In the present study, whether Bmi1 could regulate the neuronal differentiation of mouse iPSCs via the formation of EBs was assessed. The aim of the present study was to establish an ex vivo detection paradigm to explore the neuronal development capacity of PSCs.

Materials and methods

Cell culture

Mouse embryonic fibroblasts (MEFs) were separated from the embryos of female mice after 14.5 days of pregnancy. The specific procedure of deriving MEFs was as follows: The ICR mouse was sacrificed by cervical spondylolisthesis, and the abdomen was saturated with 70% ethanol. Sterilized instruments were used to cut the peritoneal wall and expose the uterine horns, which were removed and placed in a clean disposable Petri dish in PBS. The embryos were obtained and minced. The minced tissue was trypsinized and incubated in DMEM (Invitrogen; Thermo Fisher Scientific, Inc.) supplemented with 10% of FBS (Gibco; Thermo Fisher Scientific, Inc.), 1% nonessential amino acids (Invitrogen; Thermo Fisher Scientific, Inc.), 1% L-glutamine (Invitrogen; Thermo Fisher Scientific, Inc.) and penicillin/streptomycin (Beijing Solarbio Science & Technology Co., Ltd.) to grow the MEFs.

293T cells were kindly provided by the Stem Cell Bank, Chinese Academy of Sciences (Serial no. GNHu17) and cultured in DMEM high glucose (Invitrogen; Thermo Fisher Scientific, Inc.) supplemented with 10% FBS and penicillin/streptomycin. All animal experiments were performed in accordance with the guidelines described in the Institutional Animal Care Committee of Zhejiang Chinese Medical University. The present study was approved by the Laboratory Animal Management and Welfare Ethical Review Committee (approval no. ZSLL-2017-181).

Retrovirus production and infection, and generation of mouse iPSCs

Moloney-based retroviral vectors (pMXs) containing the human genes encoding c-Myc, Klf4, Sox2 and Oct3/4 (all established cell-reprogramming factors) (19) were obtained from Addgene, Inc. Each plasmid was co-transfected into 293T cells with the packaging plasmids pCMV-GP and pCMV-G (kindly provided by Professor Jing-Kuan Yee, Department of Diabetes and Metabolic Diseases Research, Beckman Research Institute, City of Hope National Medical Center) by co-precipitation of calcium phosphate. Specifically, 15 µg retroviral vector for Oct3/4, Sox2, Klf4 and c-Myc, 15 µg pCMV-GP and 4 µg pCMV-G was transfected. After 48 and 72 h, retrovirus-containing supernatants derived from 293T cultures were filtered using a 0.45 µm filter (EMD Millipore) and 4 µg/ml polybrene was added (Sigma-Aldrich; Merck KGaA). Subsequently, the MEFs were treated with the virus/polybrene mixture twice for 8-10 h, when the cells had reached 60-70% confluence. Next, the media was replaced with DMEM/F12 (Invitrogen; Thermo Fisher Scientific, Inc.) supplemented with 15% FBS (Gibco; Thermo Fisher Scientific, Inc.), 1% non-essential amino acids (Invitrogen; Thermo Fisher Scientific, Inc.), 1% (Invitrogen; Thermo Fisher Scientific, Inc.), 0.1 mM 2-mercaptoethanol (Sigma-Aldrich; Merck KGaA), 1,000 U/ml leukemia inhibitor factor (Biolead) and penicillin/streptomycin (mouse ESC medium). Valproic acid (1 mM; Sigma-Aldrich; Merck KGaA) was added from days 3-8, and Vitamin C (25 µg/ml; Sigma-Aldrich; Merck KGaA) was added from days 2-12 or 14. After 12-14 days of infection, the well-defined colonies were screened out and expanded on the inactivated MEF feeder layers in mouse ESC medium for passaging. The inactivated MEF feeder layers were established via treating the MEFs for 2 h at 37˚C using mitomycin C (7 µg/ml; Sigma-Aldrich; Merck KGaA).

Alkaline phosphatase (AP) staining and immunofluorescence analysis

AP staining was performed using an Alkaline Phosphatase staining kit (EMD Millipore). For immunofluorescence staining, cells were cultured in plates, and fixed and immunostained using established standard protocols (1,20). After washing with immunostaining wash buffer, the cells were sealed with immune staining blocking buffer at room temperature for 60 min, and stained with primary antibodies at appropriate dilutions for 90 min at room temperature. The following antibodies and dilutions were used: Anti-Oct3/4 (1 µg/ml; cat. no. ab19857; Abcam), anti-SSEA-1 (5 µg/ml; cat. no. ab16285; Abcam), anti-α-Fetoprotein (1:50; cat. no. GTX30030; GeneTex), anti-Sox2 (1 µg/ml; cat. no. ab97959; Abcam), anti-Smooth Muscle Actin (SMA; 1:300; cat. no. ab124964; Abcam), anti-βIII Tubulin (1 µg/ml; cat. no. ab68193; Abcam), anti-Vimentin (1:300; cat. no. ab92547; Abcam), anti-Nestin (1 µg/ml; cat. no. ab68193; Abcam), anti-Vimentin (1:300; cat. no. NBP1-02419; Novus Biologicals LLC), Subsequently, cells were stained with secondary antibodies (1:1,000; Alexa Fluor 488 labeled Goat anti-Rabbit IgG; cat. no. ab150077; Abcam or 1:1,000; Alexa Fluor 555 labeled Donkey anti-Rabbit IgG; cat. no. A-31572; Thermo Fisher Scientific, Inc.) for 30-60 min at room temperature. To stain the nuclei, 1 µg/ml DAPI was used for 10 min at room temperature. Cells were imaged at x100 magnification using an inverted fluorescence microscope (Nikon Corporation). All of the immune reagents including the Fixative Solution, Immunol Staining Wash Buffer, Primary Antibody Dilution Buffer and Secondary Antibody Dilution Buffer were purchased from Hang Zhou Da Wen Biotechnology Co., Ltd.

Formation of EBs

For formation of EBs, mouse iPSCs were suspended in the mouse ESC medium without LiF and cultured in 10 mm culture dishes at 37˚C for 40 min to remove the MEF layers. Then, 2x105 single mouse iPSCs were cultured in 60 mm petri dishes with mouse ESC medium and without LiF (termed EB medium). After the first and second day, petri dishes were gently shaken to prevent the adherence of the cells. After 8 days, EBs had formed and images were taken at x40 magnification using an inverted light microscope (Nikon Corporation).

Neural differentiation ability of mouse iPSCs

First, mouse iPSCs were suspended for 3 days upon the formation of EBs (days 0-3). Then, EBs were treated with 1 µM all-trans RA (Sigma-Aldrich; Merck KGaA) for 4 days (days 3-7). EBs were plated onto 0.1% gelatin-coated dishes in N2B27 medium supplemented with 10 µg/ml basic fibroblast growth factor (bFGF) (PeproTech, Inc.),10 µg/ml epidermal growth factor (EGF) (PeproTech, Inc.) and 1 µM/ml PTC-209 (Selleck-chem) for 6-7 days (days 7-15). The media was replaced every other day. The N2B27 medium was a 1:1 mixture of DMEM/F12 supplemented with N2 (Invitrogen; Thermo Fisher Scientific, Inc.) and neurobasal media added, and supplemented with B27 (Invitrogen; Thermo Fisher Scientific, Inc.). Images were obtained at x100 magnification using an inverted light microscope (Nikon Corporation).

Flow cytometry analysis

The general flow cytometry analysis protocols were performed as follows: The cells were centrifuged for 5 min at 400 x g and 10˚C. Single cell suspensions were obtained in a solution consisting of PBS supplemented with 2% FBS, and then re-suspended in 200 µl 4% paraformaldehyde and fixed at room temperature for 10 min. The cells were permeabilized using 100 µl PBS with 0.1% Triton X-100 (cat. no. ST797; Beyotime Institute of Biotechnology) for 20 min at 4˚C. The primary antibodies were added and cells were incubated at 4˚C for 30 min, and then subsequently, cells were treated with the corresponding secondary antibody at 4˚C for 30 min. Next, flow cytometry was performed using a BD Fortessa (Becton-Dickinson and Company). Analysis of the flow data was performed using FlowJo version 10 (FlowJo, LLC). The primary antibodies used were mouse anti-Nestin polyclonal antibody (1:200; Abcam; cat. no. ab1642) and mouse anti-GFAP polyclonal antibody (1:200; Abcam; cat. no. ab10062). The secondary antibody used was an anti-mouse IgG H&L-AlexaFluor 488 (1:1,000; Abcam; cat. no. ab150105).

Reverse transcription-quantitative (RT-q) PCR

Total RNA was extracted from untransfected MEFs, as well as MEFs transfected with retroviral particles expressing Oct3/4, SOX-2, c-Myc and Klf4 using TRIzol® reagent (Invitrogen; Thermo Fisher Scientific, Inc.) according to the manufacturer's protocol. cDNA was synthesized from the RNA using the PrimeScript™ RT reagent kit (Takara Bio, Inc.) according to the manufacturer's protocol. PCR was performed using 2X TSINGKE® MasterMix (Bejing TsingKe Biotech Co., Ltd.) in a 20 µl reaction mixture containing specific primers. PCR amplification reaction was conducted as follows: 5 min at 94˚C, followed by 40 cycles of 30 sec at 94˚C, 30 sec at 55˚C, and 1 min at 72˚C, Then 8 min at 72˚C. Nat1 was used as a loading control between the control MEFs and the MEFs 48-72 h after the transduction with the four retroviruses. The sequences of the primers used for PCR are listed in Table I.

Table I

Sequences of the primers used for PCR.

Table I

Sequences of the primers used for PCR.

GeneSequence, 5'-3'
Oct3/4 
     Forward CCCCAGGGCCCCATTTTGGTACC
     Reverse CCCTTTTTCTGGAGACTAAATAAA
SOX2 
     Forward GGCACCCCTGGCATGGCTCTTGGCTC
     Reverse CCCTTTTTCTGGAGACTAAATAAA
c-Myc 
     Forward CAACAACCGAAAATGCACCAGCCCCAG
     Reverse CCCTTTTTCTGGAGACTAAATAAA
Klf4 
     Forward ACGATCGTGGCCCCGGAAAAGGACC
     Reverse CCCTTTTTCTGGAGACTAAATAAA
Nat1 
     Forward ATTCTTCGTTGTCAAGCCGCCAAAGTGGAG
     Reverse AGTTGTTTGCTGCGGAGTTGTCATCTCGTC

For qPCR, total RNA was extracted from iPSCs and MEF and cDNA was synthesized from the RNA as described above. qPCR was performed using SYBR Premix Ex Taq™ (Takara Bio, Inc.) in a 10 µl reaction mixture containing 0.4 µl specific primers. Each sample was run in triplicate, and expression was normalized to the endogenous reference (GAPDH). All the amplifications were performed on a LightCycler 480 system (Roche Diagnostics), PCR amplification reaction was conducted as follows: 10 min at 95˚C, followed by 40 cycles of 15 sec at 95˚C and 1 min at 60˚C. and fold expression relative to the reference gene was calculated using the comparative method 2-ΔΔCq method (21). The sequences of the primers used for qPCR are listed in Table II.

Table II

Sequences of the primers used for quantitative PCR.

Table II

Sequences of the primers used for quantitative PCR.

GeneSequence, 5'-3'
Oct3/4 
     Forward AGAGGATCACCTTGGGGTACA
     Reverse CGAAGCGACAGATGGTGGTC
SOX2 
     Forward GCGGAGTGGAAACTTTTGTCC
     Reverse CGGGAAGCGTGTACTTATCCTT
c-Myc 
     Forward CCGCTCAAGTTGCTCGAAAAG
     Reverse TCTCCTTGTAAGACATTGCTGAC
Nanog 
     Forward TCTTCCTGGTCCCCACAGTTT
     Reverse GCAAGAATAGTTCTCGGGATGAA
Klf4 
     Forward CCAGACCAGATGCAGTCACA
     Reverse GCAGGTGTGCCTTGAGATGA
GAPDH 
     Forward AGGTCGGTGTGAACGGATTTG
     Reverse TGTAGACCATGTAGTTGAGGTCA
Western blot analysis

Following induction of neural differentiation by a range of cytokines and RA, iPSC-derived cells were washed with cold PBS and lysed with RIPA lysis buffer (Boster Biological Technology) supplemented with a protease inhibitor cocktail (Thermo Fisher Scientific, Inc.) and phosphatase inhibitor tablets (Roche Diagnostics). The protein concentration of the supernatant was measured using BCA reagents. Equivalent amounts of protein lysates (~25 µg/lane) were loaded on a 10% SDS-gel, resolved using SDS-PAGE and transferred to a nitrocellulose membrane (Pall Life Sciences), which was then blocked using 5% skimmed milk in TBST (150 mM NaCl, 0.1% Tween-20, 25 mM Tris-HCl, pH 7.6) at room temperature for 2 h. The membranes were subsequently incubated with primary antibodies overnight at 4˚C and washed with TBST the following day. After incubating with the secondary IRDye 680 goat anti-mouse antibody (1:5,000; Abcam; cat. no. ab216776) for 2 h at room temperature, signals were visualized using an Odyssey Infrared Imaging system (LI-COR Biosciences). The primary antibodies used were rabbit anti-Bmi1 (1:5,000; Abcam; cat. no. ab38295) and mouse anti-β-actin (1:5,000; Sigma-Aldrich; Merck KGaA; cat. no. A5441).

Statistical analysis

Data are presented as the mean ± the standard error of the mean of three independent repeats. Comparisons between two groups were performed using a Student's t-test (for two groups) or a one-way ANOVA followed by a Student-Newman-Keuls post-hoc test for multiple groups. P<0.05 was considered to indicate a statistically significant difference. The data were analyzed using GraphPad Prism version 5 (GraphPad Software, Inc.).

Results

Generation and characterization of mouse iPSCs derived from MEFs

Before reprogramming, the transfection efficiency of retroviruses was evaluated. Retroviruses were generated by transfection of 80% confluent 293T cells with the control plasmid pMXs-GFP (Fig. 1A). Retroviruses were harvested after 48 and 72 h post-transfection to infect the MEFs. The green signal from GFP in MEFs was visible following infection (Fig. 1B), which suggested that the cells had been successfully transfected, and that the retroviruses could be used to reprogram the MEFs into iPSCs. MEFs from ICR mice at passage 3 were used to reprogram iPSCs by retrovirally expressing Klf4, c-Myc,Sox2 and Oct4. Colonies were visualized 7 days after transduction, and numerous large colonies were observed on day 12 (Fig. 1C). PCR analysis showed that MEFs expressed pMX-Oct3/4, pMX-Sox2, pMX-c-Myc and pMX-Klf4 genes 48-72 h after transfection with the respective retrovirus particles (Fig. 1D). The large colonies were screened out and passaged for culture in mouse ESC medium (Fig. 2A). Through AP staining and immunofluorescence staining analysis, the mouse iPSC colonies were shown to be strongly positive for AP. iPSCs exhibited positive staining for Oct3/4 and SSEA-1 (Fig. 2B-D). The mouse iPSCs were capable of achieving in-vitro differentiation to form EBs that were positive for α-smooth muscle actin (mesoderm marker), α-fetoprotein/(endoderm marker), and βIII tubulin (ectoderm marker) as shown by immunostaining (Fig. 2E and F). The endogenous pluripotency factors, including Oct3/4, Sox2, c-Myc, Klf4 and Nanog were expressed in the reprogrammed iPSCs (Fig. 2G). These data confirmed that the reprogrammed mouse iPSCs had similar pluripotency properties to that of mouse ESCs, and that mouse iPSCs had been generated through the reprogramming of MEFs.

Figure 1

Evaluation of transfection efficiency of retrovirus for reprogramming MEFs. (A) GFP was observed 48 and 72 h after transfection of 293T cells. (B) GFP expression 72 h after infection of MEFs using the control pMXs-GFP plasmid. (C) Morphological changes observed during the process of reprogramming of MEFs into iPSCs. Scale bars, 100 µm. (D) PCR identifying expression of the transgenes Oct3/4, Sox2, c-Myc and Klf4 in control and transfected MEFs 48-72 h after transduction with the Oct3/4, Sox2, c-Myc and Klf4 retrovirus genes. MEF, mouse embryonic fibroblast.

Figure 2

Characteristics of the reprogrammed mouse iPSCs derived from MEFs. (A) Representative bright-field microscopy showing the morphology of the mouse iPSCs after 2 and 12 passages. (B) Characterization of mouse iPSCs was performed by AP staining. Reprogrammed iPSCs were immunostained for detection of (C) SSEA-1 or (D) Oct3/4 expression. Scale bars, 100 µm. (E) In vitro EB formation. Scale bar, 500 µm. (F) Immunostaining confirming the differentiated three germ layers of reprogrammed iPSCs in vitro. Scale bar, 100 µm. (G) mRNA expression of pluripotency factors, including Oct3/4, Sox2, c-Myc, Klf4 and Nanog in the reprogrammed iPSCs and 2 days cultured MEFs of passage 2. *P<0.05, **P<0.01. MEF, Mouse embryonic fibroblast; iPSC, induced pluripotent stem cell; AP, alkaline phosphatase; EB, embryoid body.

In-vitro neural differentiation of mouse iPSCs

After confirming the pluripotency of mouse iPSCs, they were differentiated into neuronal cells, with the aim of establishing neural stem cells (NSCs). iPSCs were first induced to form EBs, and then EBs were induced after 7 days to further form neural cells in N2B27 medium containing EGF (10 µg/ml) and bFGF (10 µg/ml). After another 7 days of adherent inducement, rosette-like structures were observed (Fig. 3A and B). Immunofluorescence analysis was performed to detect expression of neural proteins. Nestin, Vimentin and Glast were expressed in these cells, suggesting that neural cells were successfully established from mouse iPSCs (Fig. 3C).

Figure 3

In vitro neural differentiation of reprogrammed mouse iPSCs. (A) Schematic representation of the neural differentiation strategy. (B) Representative bright-field microscopy showing the morphological changes during the process of neural differentiation. (C) iPSC-derived cells were immunopositive for Nestin, Sox2, Vimentin and Tubulin. Scale bars, 100 µm. iPSC, induced pluripotent stem cell; EB, embryoid body; EGF, epidermal growth factor; bFGF, basic fibroblast growth factor; RA, retinoic acid.

Bmi1 participates in the neural differentiation of mouse iPSCs

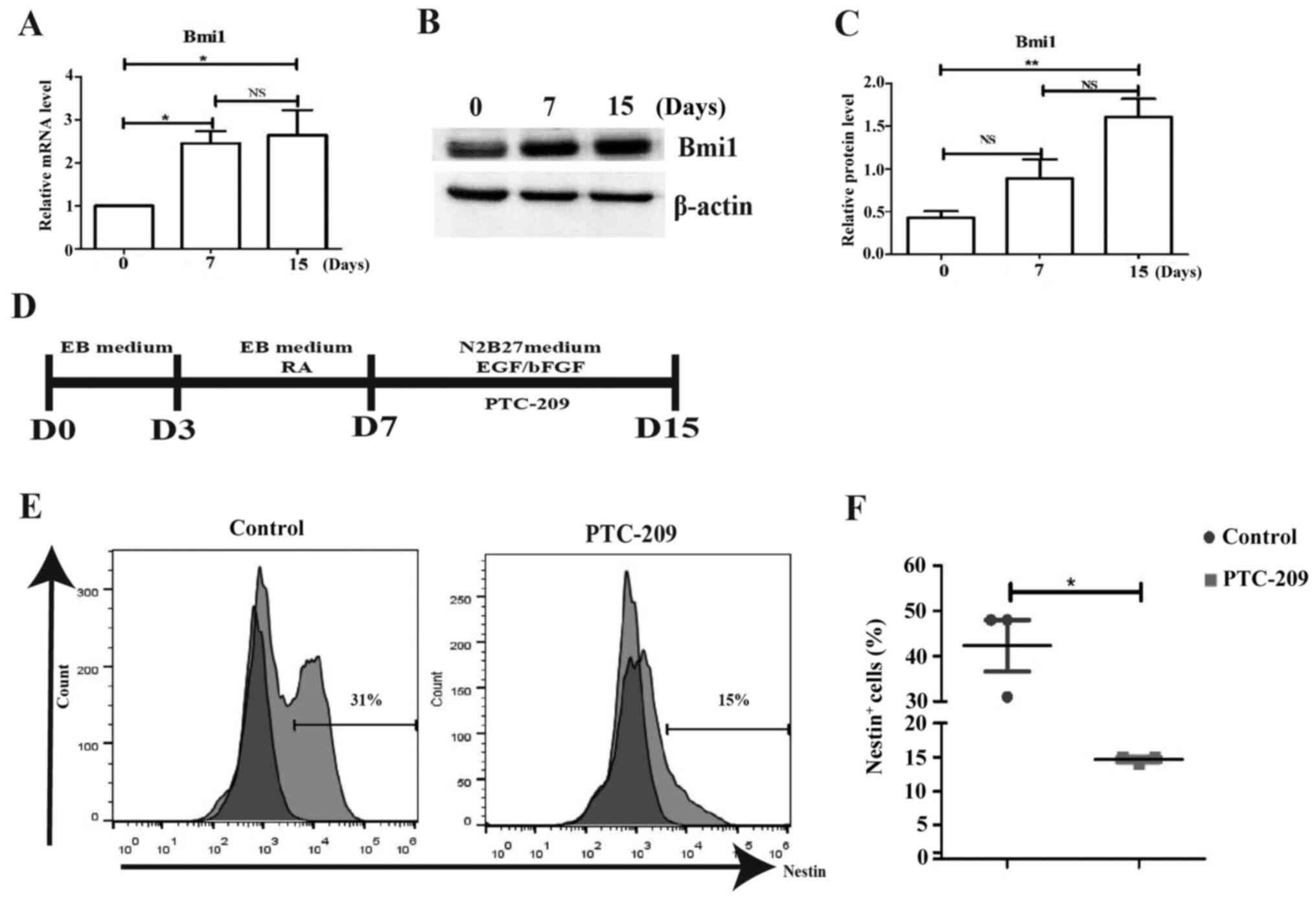
During the neural differentiation of mouse iPSCs, it was found that Bmi1 gene expression was increased, suggesting that it may participate in the regulation of neuronal cells (Fig. 4A). Meanwhile, Bmi1 protein levels showed a similar trend to that of its mRNA expression levels (Fig. 4B and C). In order to confirm this hypothesis, a small molecule inhibitor of Bmi1, 1 µM/ml PTC-209 was used to inhibit Bmi1 gene expression for 6-7 days (days 7-15) (Fig. 4D). Using flow cytometry analysis, it was shown that Nestin protein expression was decreased on day 14 compared with the control (Fig. 4E and F), suggesting that Bmi1 gene expression was required for neuronal differentiation of mouse iPSCs. However, the specific mechanisms by which Bmi1 participates in this process requires further study.

Figure 4

Bmi1 regulates neural differentiation of iPSCs. (A) Gene expression levels of Bmi1 during the neural differentiation process. (B) Protein expression levels of Bmi1 in the different groups. β-actin was used as the internal control. (C) Densitometry analysis of Bmi1 protein expression. (D) Schematic representation of the neural differentiation strategy. (E) Nestin protein expression on day 14 was measured using flow cytometry. Data are representative of three independent experiments. (F) Statistical analysis of the percentage of Nestin+ cells in the presence of PTC-209 or DMSO. Data are presented as the mean ± standard deviation. *P<0.05, **P<0.01. iPSC, induced pluripotent stem cell; EB, embryoid body; EGF, epidermal growth factor; bFGF, basic fibroblast growth factor; RA, retinoic acid.

Discussion

iPSC technology allows for differentiation of pluripotent cells into almost any type of neuronal cell type, including, but not limited to, NSCs, neurons, astrocytes, microglia and oligodendrocytes. This prevents the need for the use of ESCs, with which there are additional ethical concerns and the potential for immunological rejection (22,23). Previously, numerous strategies for the regeneration of neural cells from PSCs have been assessed (24,25). In the present study, mouse iPSCs were established from MEFs obtained from ICR mice by introducing four Yamanaka factors, Klf4, c-Myc, Sox2 and Oct3/4(19). According to previous studies, a protocol for differentiation of mouse iPSCs into neural cell lineages was established, providing a platform for studying neural regulatory mechanisms in vitro, whilst also laying down a theoretical foundation for iPSC-based disease modeling and drug screening (1,26,27).

In the present study, the procedure used to differentiate mouse iPSCs into neural cell lineages was dependent on the sequential induction at the right time intervals through the use of growth factors and small molecular compounds that serve a role in embryonic neural development in vivo and in vitro (3,4,28,29). RA, EGF and bFGF were used to promote the genesis of neural cells from mouse iPSCs. Previous studies have confirmed that RA promotes neural differentiation of PSCs in EB culture, in which 0.5 µM RA may have induced the generation of large numbers of neurons through the suppression of endogenous Wnt-dependent nodal signaling in a non-cell-autonomous manner (28,30). EGF and bFGF are required for proliferation of neural progenitor cells (29). Nestin, Vimentin, Tubulin and Sox2 expression are characteristic of multipotent NSCs, and were expressed in the neural differentiated cells in the present study.

Bmi1 is required to maintain the pool of adult stem cells, such as NSCs and HSCs (17,18,31). In the present study, Bmi1 exhibited a positive regulatory role in the neural differentiation of mouse iPSCs, suggesting that overexpression of this gene may improve differentiation from mouse iPSCs to neural stem cells, and the subsequent NSC-derived cells. When the small molecule Bmi1 inhibitor PTC-209 was used to inhibit the neural differentiation of iPSCs, Nestin protein expression was downregulated. The dependence on Bmi1 for stem cell maintenance has been illustrated, where Bmi1 suppresses the lnk4a/ARF cell cycle inhibitory proteins (p16 and p19), whose activities are increased with postnatal time and age in culture, and are further upregulated in Bmi1 knockout mice when compared with wild-type mice (14). Bmi1 can regulate the neural differentiation of iPSCs by lnk4a/ARF cell cycle inhibitory proteins as well as the downstream signaling pathways. Thus, the specific mechanism by which Bmi1 regulates these processes may be worthy of further study.

In conclusion, the present study is the first to show that Bmi1 positively regulates neural differentiation of mouse iPSCs. The neural differentiation of iPSCs may provide a novel platform for studying neuronal development, tissue repair, regenerative medicine and disease modeling, and may also be used as a useful tool for individualized assessment of novel therapeutic compounds.

Acknowledgements

The authors would like to thank Ms. Yanwei Li (Department of Core Facilities, Zhejiang University School of Medicine) for providing technical support concerning the present study.

Funding

Funding: The present study was supported by the National Natural Science Foundation of China (grant no. 31570994).

Availability of data and materials

The datasets used and/or analyzed during the present study are available from the corresponding author on reasonable request.

Authors' contributions

QY and WS conceived and designed the experiments. WS and DL performed the experiments. WS, LZ, LL and DL were responsible for data analysis and interpretation. WS wrote the manuscript. LL and QY confirm the authenticity of all the raw data. All authors reviewed and approved the final manuscript.

Ethics approval and consent to participate

All animal experiments were performed in accordance with the guidelines described in the Institutional Animal Care Committee of Zhejiang Chinese Medical University. The present study was approved by the Laboratory Animal Management and Welfare Ethical Review Committee (approval no. ZSLL-2017-181).

Patient consent for publication

Not applicable.

Competing interests

The authors declare that they have no competing interests.

References

1 

Ford E, Pearlman J, Ruan T, Manion J, Waller M, Neely GG and Caron L: Human pluripotent stem cells-based therapies for neurodegenerative diseases: Current status and challenges. Cells. 9(2517)2020.PubMed/NCBI View Article : Google Scholar

2 

Kolagar TA, Farzaneh M, Nikkar N and Khoshnam SE: Human pluripotent stem cells in neurodegenerative diseases: Potentials, advances and limitations. Curr Stem Cell Res Ther. 15:102–110. 2020.PubMed/NCBI View Article : Google Scholar

3 

Yao XL, Liu Q, Ye CH, Li ZP, Lu XL, Li PL, Li XB and Li WQ: Neuronal differentiation potential of mouse induced pluripotent stem cells. Neuroreport. 22:689–695. 2011.PubMed/NCBI View Article : Google Scholar

4 

Aharonowiz M, Einstein O, Fainstein N, Lassmann H, Reubinoff B and Ben-Hur T: Neuroprotective effect of transplanted human embryonic stem cell-derived neural precursors in an animal model of multiple sclerosis. PLoS One. 3(e3145)2008.PubMed/NCBI View Article : Google Scholar

5 

Ben-Hur T, Idelson M, Khaner H, Pera M, Reinhartz E, Itzik A and Reubinoff BE: Transplantation of human embryonic stem cell-derived neural progenitors improves behavioral deficit in Parkinsonian rats. Stem Cells. 22:1246–1255. 2004.PubMed/NCBI View Article : Google Scholar

6 

Lee TI, Jenner RG, Boyer LA, Guenther MG, Levine SS, Kumar RM, Chevalier B, Johnstone SE, Cole MF, Isono K, et al: Control of developmental regulators by Polycomb in human embryonic stem cells. Cell. 125:301–313. 2006.PubMed/NCBI View Article : Google Scholar

7 

Du ZW and Zhang SC: Neural differentiation from embryonic stem cells: Which way? Stem Cells Dev. 13:372–381. 2004.PubMed/NCBI View Article : Google Scholar

8 

Salewski RP, Buttigieg J, Mitchell RA, van der Kooy D, Nagy A and Fehlings MG: The generation of definitive neural stem cells from PiggyBac transposon-induced pluripotent stem cells can be enhanced by induction of the NOTCH signaling pathway. Stem Cells Dev. 22:383–396. 2013.PubMed/NCBI View Article : Google Scholar

9 

Souied E, Pulido J and Staurenghi G: Autologous induced stem-cell-derived retinal cells for macular degeneration. N Engl J Med. 377(792)2017.PubMed/NCBI View Article : Google Scholar

10 

Cyranoski D: Trials of embryonic stem cells to launch in China. Nature. 546:15–16. 2017.PubMed/NCBI View Article : Google Scholar

11 

White N and Sakiyama-Elbert SE: Derivation of specific neural populations from pluripotent cells for understanding and treatment of spinal cord injury. Dev Dyn. 248:78–87. 2019.PubMed/NCBI View Article : Google Scholar

12 

Malgrange B, Borgs L, Grobarczyk B, Purnelle A, Ernst P, Moonen G and Nguyen L: Using human pluripotent stem cells to untangle neurodegenerative disease mechanisms. Cell Mol Life Sci. 68:635–649. 2011.PubMed/NCBI View Article : Google Scholar

13 

Okada Y, Shimazaki T, Sobue G and Okano H: Retinoic-acid-concentration-dependent acquisition of neural cell identity during in vitro differentiation of mouse embryonic stem cells. Dev Biol. 275:124–142. 2004.PubMed/NCBI View Article : Google Scholar

14 

Ding X, Lin Q, Ensenat-Waser R, Rose-John S and Zenke M: Polycomb group protein Bmi1 promotes hematopoietic cell development from embryonic stem cells. Stem Cells Dev. 21:121–132. 2012.PubMed/NCBI View Article : Google Scholar

15 

He S, Iwashita T, Buchstaller J, Molofsky AV, Thomas D and Morrison SJ: Bmi-1 over-expression in neural stem/progenitor cells increases proliferation and neurogenesis in culture but has little effect on these functions in vivo. Dev Biol. 328:257–272. 2009.PubMed/NCBI View Article : Google Scholar

16 

Yadirgi G, Leinster V, Acquati S, Bhagat H, Shakhova O and Marino S: Conditional activation of Bmi1 expression regulates self-renewal, apoptosis, and differentiation of neural stem/progenitor cells in vitro and in vivo. Stem Cells. 29:700–712. 2011.PubMed/NCBI View Article : Google Scholar

17 

Molofsky AV, He S, Bydon M, Morrison SJ and Pardal R: Bmi-1 promotes neural stem cell self-renewal and neural development but not mouse growth and survival by repressing the p16Ink4a and p19Arf senescence pathways. Genes Dev. 19:1432–1437. 2005.PubMed/NCBI View Article : Google Scholar

18 

Fasano CA, Dimos JT, Ivanova NB, Lowry N, Lemischka IR and Temple S: shRNA knockdown of Bmi-1 reveals a critical role for p21-Rb pathway in NSC self-renewal during development. Cell Stem Cell. 1:87–99. 2007.PubMed/NCBI View Article : Google Scholar

19 

Takahashi K, Tanabe K, Ohnuki M, Narita M, Ichisaka T, Tomoda K and Yamanaka S: Induction of pluripotent stem cells from adult human fibroblasts by defined factors. Cell. 131:861–872. 2007.PubMed/NCBI View Article : Google Scholar

20 

Takahashi K and Yamanaka S: Induction of pluripotent stem cells from mouse embryonic and adult fibroblast cultures by defined factors. Cell. 126:663–676. 2006.PubMed/NCBI View Article : Google Scholar

21 

Livak KJ and Schmittgen TD: Analysis of relative gene expression data using real-time quantitative PCR and the 2(-Delta Delta C(T)) method. Methods. 25:402–408. 2001.PubMed/NCBI View Article : Google Scholar

22 

Li L, Chao J and Shi Y: Modeling neurological diseases using iPSC-derived neural cells: iPSC modeling of neurological diseases. Cell Tissue Res. 371:143–151. 2018.PubMed/NCBI View Article : Google Scholar

23 

Deng J, Zhang Y, Xie Y, Zhang L and Tang P: Cell transplantation for spinal cord injury: Tumorigenicity of induced pluripotent stem cell-derived neural stem/progenitor cells. Stem Cells Int. 2018(5653787)2018.PubMed/NCBI View Article : Google Scholar

24 

Czepiel M, Balasubramaniyan V, Schaafsma W, Stancic M, Mikkers H, Huisman C, Boddeke E and Copray S: Differentiation of induced pluripotent stem cells into functional oligodendrocytes. Glia. 59:882–892. 2011.PubMed/NCBI View Article : Google Scholar

25 

Onorati M, Camnasio S, Binetti M, Jung CB, Moretti A and Cattaneo E: Neuropotent self-renewing neural stem (NS) cells derived from mouse induced pluripotent stem (iPS) cells. Mol Cell Neurosci. 43:287–295. 2010.PubMed/NCBI View Article : Google Scholar

26 

Yan Y, Shin S, Jha BS, Liu Q, Sheng J, Li F, Zhan M, Davis J, Bharti K, Zeng X, et al: Efficient and rapid derivation of primitive neural stem cells and generation of brain subtype neurons from human pluripotent stem cells. Stem Cells Transl Med. 2:862–870. 2013.PubMed/NCBI View Article : Google Scholar

27 

D'Aiuto L, Zhi Y, Kumar Das D, Wilcox MR, Johnson JW, McClain L, MacDonald ML, Di Maio R, Schurdak ME, Piazza P, et al: Large-scale generation of human iPSC-derived neural stem cells/early neural progenitor cells and their neuronal differentiation. Organogenesis. 10:365–377. 2014.PubMed/NCBI View Article : Google Scholar

28 

Tonge PD and Andrews PW: Retinoic acid directs neuronal differentiation of human pluripotent stem cell lines in a non-cell-autonomous manner. Differentiation. 80:20–30. 2010.PubMed/NCBI View Article : Google Scholar

29 

Reynolds BA, Tetzlaff W and Weiss S: A multipotent EGF-responsive striatal embryonic progenitor cell produces neurons and astrocytes. J Neurosci. 12:4565–4574. 1992.PubMed/NCBI View Article : Google Scholar

30 

Engberg N, Kahn M, Petersen DR, Hansson M and Serup P: Retinoic acid synthesis promotes development of neural progenitors from mouse embryonic stem cells by suppressing endogenous, Wnt-dependent nodal signaling. Stem Cells. 28:1498–1509. 2010.PubMed/NCBI View Article : Google Scholar

31 

Park IK, Qian D, Kiel M, Becker MW, Pihalja M, Weissman IL, Morrison SJ and Clarke MF: Bmi-1 is required for maintenance of adult self-renewing haematopoietic stem cells. Nature. 1423:302–305. 2003.PubMed/NCBI View Article : Google Scholar

Related Articles

  • Abstract
  • View
  • Download
  • Twitter
Copy and paste a formatted citation
Spandidos Publications style
Shan W, Zhou L, Liu L, Lin D and Yu Q: Polycomb group protein Bmi1 is required for the neuronal differentiation of mouse induced pluripotent stem cells. Exp Ther Med 21: 619, 2021.
APA
Shan, W., Zhou, L., Liu, L., Lin, D., & Yu, Q. (2021). Polycomb group protein Bmi1 is required for the neuronal differentiation of mouse induced pluripotent stem cells. Experimental and Therapeutic Medicine, 21, 619. https://doi.org/10.3892/etm.2021.10051
MLA
Shan, W., Zhou, L., Liu, L., Lin, D., Yu, Q."Polycomb group protein Bmi1 is required for the neuronal differentiation of mouse induced pluripotent stem cells". Experimental and Therapeutic Medicine 21.6 (2021): 619.
Chicago
Shan, W., Zhou, L., Liu, L., Lin, D., Yu, Q."Polycomb group protein Bmi1 is required for the neuronal differentiation of mouse induced pluripotent stem cells". Experimental and Therapeutic Medicine 21, no. 6 (2021): 619. https://doi.org/10.3892/etm.2021.10051
Copy and paste a formatted citation
x
Spandidos Publications style
Shan W, Zhou L, Liu L, Lin D and Yu Q: Polycomb group protein Bmi1 is required for the neuronal differentiation of mouse induced pluripotent stem cells. Exp Ther Med 21: 619, 2021.
APA
Shan, W., Zhou, L., Liu, L., Lin, D., & Yu, Q. (2021). Polycomb group protein Bmi1 is required for the neuronal differentiation of mouse induced pluripotent stem cells. Experimental and Therapeutic Medicine, 21, 619. https://doi.org/10.3892/etm.2021.10051
MLA
Shan, W., Zhou, L., Liu, L., Lin, D., Yu, Q."Polycomb group protein Bmi1 is required for the neuronal differentiation of mouse induced pluripotent stem cells". Experimental and Therapeutic Medicine 21.6 (2021): 619.
Chicago
Shan, W., Zhou, L., Liu, L., Lin, D., Yu, Q."Polycomb group protein Bmi1 is required for the neuronal differentiation of mouse induced pluripotent stem cells". Experimental and Therapeutic Medicine 21, no. 6 (2021): 619. https://doi.org/10.3892/etm.2021.10051
Follow us
  • Twitter
  • LinkedIn
  • Facebook
About
  • Spandidos Publications
  • Careers
  • Cookie Policy
  • Privacy Policy
How can we help?
  • Help
  • Live Chat
  • Contact
  • Email to our Support Team