Spandidos Publications Logo
  • About
    • About Spandidos
    • Aims and Scopes
    • Abstracting and Indexing
    • Editorial Policies
    • Reprints and Permissions
    • Job Opportunities
    • Terms and Conditions
    • Contact
  • Journals
    • All Journals
    • Oncology Letters
      • Oncology Letters
      • Information for Authors
      • Editorial Policies
      • Editorial Board
      • Aims and Scope
      • Abstracting and Indexing
      • Bibliographic Information
      • Archive
    • International Journal of Oncology
      • International Journal of Oncology
      • Information for Authors
      • Editorial Policies
      • Editorial Board
      • Aims and Scope
      • Abstracting and Indexing
      • Bibliographic Information
      • Archive
    • Molecular and Clinical Oncology
      • Molecular and Clinical Oncology
      • Information for Authors
      • Editorial Policies
      • Editorial Board
      • Aims and Scope
      • Abstracting and Indexing
      • Bibliographic Information
      • Archive
    • Experimental and Therapeutic Medicine
      • Experimental and Therapeutic Medicine
      • Information for Authors
      • Editorial Policies
      • Editorial Board
      • Aims and Scope
      • Abstracting and Indexing
      • Bibliographic Information
      • Archive
    • International Journal of Molecular Medicine
      • International Journal of Molecular Medicine
      • Information for Authors
      • Editorial Policies
      • Editorial Board
      • Aims and Scope
      • Abstracting and Indexing
      • Bibliographic Information
      • Archive
    • Biomedical Reports
      • Biomedical Reports
      • Information for Authors
      • Editorial Policies
      • Editorial Board
      • Aims and Scope
      • Abstracting and Indexing
      • Bibliographic Information
      • Archive
    • Oncology Reports
      • Oncology Reports
      • Information for Authors
      • Editorial Policies
      • Editorial Board
      • Aims and Scope
      • Abstracting and Indexing
      • Bibliographic Information
      • Archive
    • Molecular Medicine Reports
      • Molecular Medicine Reports
      • Information for Authors
      • Editorial Policies
      • Editorial Board
      • Aims and Scope
      • Abstracting and Indexing
      • Bibliographic Information
      • Archive
    • World Academy of Sciences Journal
      • World Academy of Sciences Journal
      • Information for Authors
      • Editorial Policies
      • Editorial Board
      • Aims and Scope
      • Abstracting and Indexing
      • Bibliographic Information
      • Archive
    • International Journal of Functional Nutrition
      • International Journal of Functional Nutrition
      • Information for Authors
      • Editorial Policies
      • Editorial Board
      • Aims and Scope
      • Abstracting and Indexing
      • Bibliographic Information
      • Archive
    • International Journal of Epigenetics
      • International Journal of Epigenetics
      • Information for Authors
      • Editorial Policies
      • Editorial Board
      • Aims and Scope
      • Abstracting and Indexing
      • Bibliographic Information
      • Archive
    • Medicine International
      • Medicine International
      • Information for Authors
      • Editorial Policies
      • Editorial Board
      • Aims and Scope
      • Abstracting and Indexing
      • Bibliographic Information
      • Archive
  • Articles
  • Information
    • Information for Authors
    • Information for Reviewers
    • Information for Librarians
    • Information for Advertisers
    • Conferences
  • Language Editing
Spandidos Publications Logo
  • About
    • About Spandidos
    • Aims and Scopes
    • Abstracting and Indexing
    • Editorial Policies
    • Reprints and Permissions
    • Job Opportunities
    • Terms and Conditions
    • Contact
  • Journals
    • All Journals
    • Biomedical Reports
      • Information for Authors
      • Editorial Policies
      • Editorial Board
      • Aims and Scope
      • Abstracting and Indexing
      • Bibliographic Information
      • Archive
    • Experimental and Therapeutic Medicine
      • Information for Authors
      • Editorial Policies
      • Editorial Board
      • Aims and Scope
      • Abstracting and Indexing
      • Bibliographic Information
      • Archive
    • International Journal of Epigenetics
      • Information for Authors
      • Editorial Policies
      • Editorial Board
      • Aims and Scope
      • Abstracting and Indexing
      • Bibliographic Information
      • Archive
    • International Journal of Functional Nutrition
      • Information for Authors
      • Editorial Policies
      • Editorial Board
      • Aims and Scope
      • Abstracting and Indexing
      • Bibliographic Information
      • Archive
    • International Journal of Molecular Medicine
      • Information for Authors
      • Editorial Policies
      • Editorial Board
      • Aims and Scope
      • Abstracting and Indexing
      • Bibliographic Information
      • Archive
    • International Journal of Oncology
      • Information for Authors
      • Editorial Policies
      • Editorial Board
      • Aims and Scope
      • Abstracting and Indexing
      • Bibliographic Information
      • Archive
    • Medicine International
      • Information for Authors
      • Editorial Policies
      • Editorial Board
      • Aims and Scope
      • Abstracting and Indexing
      • Bibliographic Information
      • Archive
    • Molecular and Clinical Oncology
      • Information for Authors
      • Editorial Policies
      • Editorial Board
      • Aims and Scope
      • Abstracting and Indexing
      • Bibliographic Information
      • Archive
    • Molecular Medicine Reports
      • Information for Authors
      • Editorial Policies
      • Editorial Board
      • Aims and Scope
      • Abstracting and Indexing
      • Bibliographic Information
      • Archive
    • Oncology Letters
      • Information for Authors
      • Editorial Policies
      • Editorial Board
      • Aims and Scope
      • Abstracting and Indexing
      • Bibliographic Information
      • Archive
    • Oncology Reports
      • Information for Authors
      • Editorial Policies
      • Editorial Board
      • Aims and Scope
      • Abstracting and Indexing
      • Bibliographic Information
      • Archive
    • World Academy of Sciences Journal
      • Information for Authors
      • Editorial Policies
      • Editorial Board
      • Aims and Scope
      • Abstracting and Indexing
      • Bibliographic Information
      • Archive
  • Articles
  • Information
    • For Authors
    • For Reviewers
    • For Librarians
    • For Advertisers
    • Conferences
  • Language Editing
Login Register Submit
  • This site uses cookies
  • You can change your cookie settings at any time by following the instructions in our Cookie Policy. To find out more, you may read our Privacy Policy.

    I agree
Search articles by DOI, keyword, author or affiliation
Search
Advanced Search
presentation
Experimental and Therapeutic Medicine
Join Editorial Board Propose a Special Issue
Print ISSN: 1792-0981 Online ISSN: 1792-1015
Journal Cover
June-2021 Volume 21 Issue 6

Full Size Image

Sign up for eToc alerts
Recommend to Library

Journals

International Journal of Molecular Medicine

International Journal of Molecular Medicine

International Journal of Molecular Medicine is an international journal devoted to molecular mechanisms of human disease.

International Journal of Oncology

International Journal of Oncology

International Journal of Oncology is an international journal devoted to oncology research and cancer treatment.

Molecular Medicine Reports

Molecular Medicine Reports

Covers molecular medicine topics such as pharmacology, pathology, genetics, neuroscience, infectious diseases, molecular cardiology, and molecular surgery.

Oncology Reports

Oncology Reports

Oncology Reports is an international journal devoted to fundamental and applied research in Oncology.

Experimental and Therapeutic Medicine

Experimental and Therapeutic Medicine

Experimental and Therapeutic Medicine is an international journal devoted to laboratory and clinical medicine.

Oncology Letters

Oncology Letters

Oncology Letters is an international journal devoted to Experimental and Clinical Oncology.

Biomedical Reports

Biomedical Reports

Explores a wide range of biological and medical fields, including pharmacology, genetics, microbiology, neuroscience, and molecular cardiology.

Molecular and Clinical Oncology

Molecular and Clinical Oncology

International journal addressing all aspects of oncology research, from tumorigenesis and oncogenes to chemotherapy and metastasis.

World Academy of Sciences Journal

World Academy of Sciences Journal

Multidisciplinary open-access journal spanning biochemistry, genetics, neuroscience, environmental health, and synthetic biology.

International Journal of Functional Nutrition

International Journal of Functional Nutrition

Open-access journal combining biochemistry, pharmacology, immunology, and genetics to advance health through functional nutrition.

International Journal of Epigenetics

International Journal of Epigenetics

Publishes open-access research on using epigenetics to advance understanding and treatment of human disease.

Medicine International

Medicine International

An International Open Access Journal Devoted to General Medicine.

Journal Cover
June-2021 Volume 21 Issue 6

Full Size Image

Sign up for eToc alerts
Recommend to Library

  • Article
  • Citations
    • Cite This Article
    • Download Citation
    • Create Citation Alert
    • Remove Citation Alert
    • Cited By
  • Similar Articles
    • Related Articles (in Spandidos Publications)
    • Similar Articles (Google Scholar)
    • Similar Articles (PubMed)
  • Download PDF
  • Download XML
  • View XML
Article Open Access

Thioredoxin relieves lipopolysaccharide‑induced acute kidney injury in mice by reducing inflammation, oxidative stress and apoptosis

  • Authors:
    • Jingjing Wang
    • Wenjuan Zhang
    • Guoyuan Lu
  • View Affiliations / Copyright

    Affiliations: Department of Nephrology, Changzhou Fourth People's Hospital, Changzhou, Jiangsu 213000, P.R. China, Department of Nephrology, First Affiliated Hospital of Suzhou University, Suzhou, Jiangsu 215000, P.R. China
    Copyright: © Wang et al. This is an open access article distributed under the terms of Creative Commons Attribution License.
  • Article Number: 629
    |
    Published online on: April 15, 2021
       https://doi.org/10.3892/etm.2021.10061
  • Expand metrics +
Metrics: Total Views: 0 (Spandidos Publications: | PMC Statistics: )
Metrics: Total PDF Downloads: 0 (Spandidos Publications: | PMC Statistics: )
Cited By (CrossRef): 0 citations Loading Articles...

This article is mentioned in:



Abstract

Acute kidney injury (AKI) is a serious disease with rapid onset and a high mortality rate. It is therefore particularly important to identify a suitable method for treating AKI. Thioredoxin (Trx) is a potent anti‑inflammatory and anti‑oxidant protein that is prevalent in living organisms. The aim of the present study was to facilitate the clinical treatment of AKI via the study of Trx. Lipopolysaccharide (LPS) was used to construct an AKI model in mice and the mice were pre‑treated with Trx to examine its effect on AKI. In addition, human renal tubular epithelial HK‑2 cells were cultured and stimulated with Trx to examine its effect on inflammation, levels of oxidative stress and apoptosis in the HK‑2 cells. The NF‑κB signaling pathway is a classical inflammation‑related pathway and the mechanism of Trx was investigated by evaluating the association between Trx and the NF‑κB signaling pathway. Trx treatment reduced LPS‑induced levels of inflammation, oxidative stress and apoptosis in the HK‑2 cells. The activity of NF‑κB signaling pathway was increased in LPS‑induced HK‑2 cells, while Trx treatment effectively reduced NF‑κB signaling pathway activity. In addition, Trx treatment significantly reduced LPS‑induced mouse AKI in vivo, which was characterized by a decrease in inflammatory factors in mouse serum, a decrease in AKI‑associated molecules in mouse urine and a decrease in oxidative stress levels in mouse kidney tissue samples. Trx treatment reduced inflammation, levels of oxidative stress and apoptosis in HK‑2 cells by inhibiting the NF‑κB signaling pathway, thereby alleviating LPS‑induced mouse AKI.

Introduction

Acute kidney injury (AKI) is caused by a variety of factors and leads to a sharp decline in renal function, which can affect a variety of organs and systems (1). The overall incidence of AKI is estimated to be 0.2-0.3%, the incidence of AKI in hospitalized patients is 10%, the incidence in intensive care units is 22-67% and the mortality rate is as high as 50-80% (2). In addition, the overall mortality rate of AKI is 60% in adults and 57-66% in children (3). In the USA, ~300,000 individuals succumb to AKI each year. Furthermore, AKI seriously affects the quality of life of patients and increases the economic burden on society (4). At present, there is a lack of uniform and effective treatments. Renal replacement therapy (RRT) is currently the only effective supportive treatment. However, under the maintenance of RRT, the mortality rate of AKI remains at 50-60%. Moreover, with the increasing progress of RRT technology, the aforementioned mortality rate has not changed significantly, and the medical burden generated by AKI has also increased (5). AKI has long been considered a reversible clinical syndrome and previous studies have demonstrated that, although the clinical symptoms of AKI can be restored, it can cause permanent damage to kidney tissue (5,6). Therefore, it is important to establish effective targets for the treatment of AKI.

Renal tubular injury, inflammation and vascular dysfunction are the main pathological features of AKI. Acute tubular necrosis is the most important mechanism of AKI, with damage and death of tubule cells considered to be major markers of AKI severity (7). The recovery and regeneration of tubule cells is considered to be a major marker of renal injury recovery. Apoptosis is an active process and is a type of programmed cell death. However, excessive apoptosis can cause tissue and organ atrophy, resulting in irreversible damage (8).

Thioredoxin (Trx) is a type of protein molecule with a catalytically active dithiol site that is widely present in living organisms. It was first identified as a component of supernatant from human T lymphocyte virus type 1 transformed T cells (9). The Trx system protects proteins and cell membranes from oxidative injury (9). In addition to its antioxidant effects, it regulates cytokine transcription and apoptosis. In reactive oxygen species (ROS)-induced cardiomyocyte injury and apoptosis, Trx clears ROS and upregulates DnaJ heat shock protein family (Hsp40) member B5 in signal transduction pathways to enhance mitochondrial function, thereby inhibiting cardiac hypertrophy (10). Numerous studies have found that Trx could protect cells from oxidative and inflammatory injury, while no significant adverse symptoms have been found (11,12).

Therefore, the present study hypothesized that the anti-inflammatory and anti-oxidative features of Trx may be useful in the treatment of AKI. To verify this, C57/BL6 mice were used to construct an AKI model and were administered Trx. In addition, the underlying mechanism of Trx was investigated using HK-2 cells.

Materials and methods

Animals and grouping

The present study was approved by the Animal Ethics Committee of Changzhou Fourth People's Hospital Animal Center. A total of 80 C57/BL6 male mice (age, 8 weeks; weight, 20±2 g) were obtained from Changzhou Fourth People's Hospital Animal Center. All mice were housed in a specific pathogen free laboratory animal room at a temperature of 22-24°C and a relative humidity of 50-60%. Mice received specific-pathogen-free grade food and drinking water, ad libitum. An artificial 12 h light/dark cycle with suitable ventilation was maintained in the animal room. Mice were divided into three groups as follows: Control group, AKI group and AKI + Trx (Abcam) group. Mice in the AKI group and the AKI + Trx group were used to construct the AKI model. Mice in the AKI + Trx group were administered a daily subcutaneous injection of recombinant mouse Trx (50 mg/kg) one week prior to the construction of the AKI model (13). Mice in the control group were routinely housed in squirrel cages and were injected with the same quantity of saline.

Surgical procedure for mouse AKI model construction

Lipopolysaccharide (LPS) was used to induces sepsis in mice (14). The mice were anesthetized with pentobarbital sodium at a dose of 40 mg/kg intraperitoneally. The mice were then administered 10 mg/kg LPS (Sigma-Aldrich; Merck KGaA) intraperitoneally using a microsyringe. After the injection, the syringe was gently rotated 90˚ clockwise and slowly extracted. After the modeling was completed, all of the mice were returned to the squirrel cage for rearing. After 24 h, mouse urine was obtained for analysis and the mice were sacrificed by cervical dislocation (14).

Enzyme linked immunosorbent assay (ELISA)

The expression levels of relevant indicators in the serum, urine and cellular supernatant of mice were evaluated by ELISA. ELISA kits [Jianglai Biotechnology (Jianglaibio) Co., Ltd. and Hangzhou Multisciences (Lianke) Biotech, Co., Ltd.] were used to detect the expression of neutrophil gelatinase-associated lipocalin (NGAL), kidney injury molecule 1 (KIM-1), netrin-1 and liver-type fatty acid binding protein (L-FABP) in mouse urine. In addition, the eyeballs of the mice were removed for blood collection and the serum was obtained by centrifugation (3,000 x g for 5 min at 4°C). The ELISA kits were used to detect the expression of serum creatinine [Scr; cat. no. JL20633; Jianglai Biotechnology (Jianglaibio) Co., Ltd.], blood urea nitrogen [BUN; cat. no. JL20491; Jianglai Biotechnology (Jianglaibio) Co., Ltd.], IL-1β [cat. no. 70-EK201B/3-96; Hangzhou Multisciences (Lianke) Biotech, Co., Ltd.] and TNF-α [cat. no. 70-EK282/3-96; Hangzhou Multisciences (Lianke) Biotech, Co., Ltd.] in the serum of the mice. The expression of IL-1β [cat. no. 70-EK101BHS-96; Hangzhou Multisciences (Lianke) Biotech, Co., Ltd.], IL-6 [cat. no. 70-EK106/2-96; Hangzhou Multisciences (Lianke) Biotech, Co., Ltd.] and TNF-α [cat. no. 70-EK182HS-96; Hangzhou Multisciences (Lianke) Biotech, Co., Ltd.] in the cellular supernatant was also detected by ELISA.

Malondialdehyde (MDA) and superoxide dismutase (SOD) activity assay

The mouse kidneys were collected and stored at -80°C. The kidney tissue was ground into powder at 4°C, then dissolved in phosphate buffered saline (PBS). The level of oxidative stress in mouse kidneys was determined by measuring the levels of MDA and SOD in solution. MDA and SOD kits were obtained from Hangzhou Multisciences (Lianke) Biotech, Co., Ltd. and were used to detect the levels of MDA and SOD in the kidneys of mice in accordance with the manufacturer's instructions.

Hematoxylin and eosin (H&E) staining

After the AKI models were constructed, the mice were sacrificed and their kidneys were harvested. After stripping the renal capsule of the mouse kidney, the kidneys were fixed with 4% paraformaldehyde at room temperature. After 48 h, the kidneys were washed with PBS and embedded in paraffin by dehydration. A microtome was used to slice the paraffin sections at 5 µm. After the paraffin sections were dried, an H&E kit (Beyotime Institute of Biotechnology) was used to perform H&E staining. The kidney injury was evaluated according to the method of Paller et al (15). An optical microscope (Leica Microsystems, Inc.) was used to record the results. Ten diseased tubules were randomly selected from the field of view at high magnification (x200) and the kidney tissue was scored by two members (JW and WZ). Marked dilatation of renal tubules or flattening of cells was scored as 1 point; damage to the brush border was scored as 1 point; cell shedding was scored as 2 points; the renal tubular cells were scored as 2 points; irregularly shaped or fragmented cells are scored as 1 point.

Cell culture and treatment

HK-2 cells (Procell Life Science & Technology Co., Ltd.) were cultured in Dulbecco's modified Eagle's medium (HyClone) containing 10% fetal bovine serum (HyClone) and placed in an incubator at 37˚C and 5% CO2 until further processing. After the cell growth density reached 50-60%, the cells were stimulated with LPS or Trx. LPS was used to stimulate HK-2 cells to induce AKI at the cellular level.

Western blot analysis

When the HK-2 cell growth density reached ≥90%, the cells were passaged into 6-well plates and stimulated with Trx or LPS. After the treatment was complete, the cells were lysed with protein lysate and the protein concentration was detected using a bicinchoninic acid (BCA) kit (Beyotime Institute of Biotechnology). The Murine kidney samples were also lysed using RIPA lysis buffer (Beyotime Institute of Biotechnology) to produce the protein lysate, the concentration of which was determined using a BCA kit (Beyotime Institute of Biotechnology). Protein (20 µg) was added to each well of the electrophoresis gel and the different components of the protein were separated by 10% sodium dodecyl sulphate-polyacrylamide gel electrophoresis. The protein was then transferred to a polyvinylidene fluoride (PVDF) membrane (EMD Millipore), which was blocked with 5% skimmed milk-PBST for 1 h at room temperature. The PVDF membrane was incubated at 4˚C overnight with the following primary antibodies: IL-1β (1:3,000; cat. no. 31202S; CST Biological Reagents Co., Ltd.), IL-6 (1:3,000; cat. no. ab9324; Abcam), IL-8 (1:3,000; cat. no. ab154390; Abcam), TNF-α (1:3,000; cat. no. ab183218; Abcam), caspase-3 (1:3,000; cat. no. ab184787; Abcam), caspase-9 (1:2,000; cat. no. ab202068; Abcam), p65 (1:5,000; cat. no. ab32536; Abcam), IKKα (1:4,000; cat. no. ab32041; Abcam), IκBα (1:4,000; cat. no. ab32518; Abcam) and β-actin (1:5,000; cat. no. ab8226; Abcam). The next day the PVDF membrane was washed with PBST and incubated at room temperature for 2 h using goat anti-rabbit secondary antibody (1:5,000; cat. no. ab6721; Abcam). Finally, an electrochemiluminescence kit (Sigma-Aldrich; Merck KGaA) was used to detect the protein quantity. ImageJ Software 1.52 (National Institutes of Health) was used for gray value analysis.

RNA isolation and reverse transcription-quantitative PCR (RT-qPCR)

TRIzol® (Invitrogen; Thermo Fisher Scientific, Inc.) was used to extract total RNA from the HK-2 cells and the RNA concentration was detected using a spectrophotometer (260 nm). The reverse transcription reaction system was prepared on ice to avoid the degradation of RNA. After reverse transcription was completed, an SYBR Green kit (Invitrogen; Thermo Fisher Scientific, Inc.) was used to amplify cDNA with different primers (Table I). The expression of endogenous GAPDH served as the control and the 2-ΔΔCq method was used to statistically analyze the relative expression levels of the target genes (16).

Table I

Reverse transcription-quantitative PCR primers.

Table I

Reverse transcription-quantitative PCR primers.

 Sequence (5'-3')
Primer HumanSenseAnti-sense
     SOD1 GGTGAACCAGTTGTGTTGTC CCGTCCTTTCCAGCAGTC
     SOD2 CAGACCTGCCTTACGACTATGG CTCGGTGGCGTTGAGATTGTT
     GPX1 ATCATATGTGTGCTGCTCGGCTAGC TACTCGAGGGCACAGCTGGGCCCTTGAG
     GPX3 AGAGCCGGGGACAAGAGAA ATTTGCCAGCATACTGCTTGA
     Catalase CGTACTGATCTATGCGCTCTACA GCTACTGAGCCACACTGAGCACGA
     Caspase-3 CAGAATCATAAGCCCCTGGA TCTGCGAGTCAGGCATTTG
     Caspase-9 TTCTTGAGCAACACCCTC CGCATACACTGTCTACCT
     Bax CAGTTGAAGTTGCCATCAGC CAGTTGAAGTTACCATCAGC
     Bcl-2 GACTGAGTACCTGAACCGGCATC CTGAGCAGCGTCTTCAGAGACA
     p65 ACTGCCGGGATGGCTACTAT TCTGGATTCGCTGGCTAATGG
     IKKα GTCAGGACCGTGTTCTCAAGG GCTTCTTTGATGTTACTGAGGGC
     IκBα GGATCTAGCAGCTACGTACG TTAGGACCTGACGTAACACG
     GAPDH ACAACTTTGGTATCGTGGAAGG GCCATCACGCCACAGTTTC
Mouse  
     p65 CCAGGGTGTGTCCATGTCT GTGTGGGAGCTGGGTCA
     IKKα GTGGCCCTCAGTAACATCA AAGAGAGCGGGCAGAAC
     IκBα CGATGAATGGTGCGACAG GCCCAGGAGGAAATCCA
     GAPDH GCAGTGGCAAAGTGGAG GCCGTGAGTGGAGTCATAC

[i] SOD, superoxide dismutase; GP, glutathione peroxidases

Cell counting kit-8 (CCK-8) assay

HK-2 cells were cultured in 96-well plates. After the cell growth density reached 60%, 0, 10, 30, 50 and 100 ng/ml of Trx was administered to stimulate the HK-2 cells. CCK-8 reagent (10 µl; Dojindo Molecular Technologies, Inc.) was added to each well of the 96-well plate and the cells were returned to the incubator for an additional 2 h. A microplate reader was used to measure the absorbance of each well.

Immunocytofluorescence (IF) staining

HK-2 cells were cultured in 24-well plates. When the cell growth density reached 60%, the cells were treated as aforementioned. The 12-well plate was removed and the medium was discarded. After washing with PBS, cells were fixed with 4% paraformaldehyde for 15 min at room temperature. The cells were soaked for 20 min using 0.2% Triton-PBS. After washing cells with PBS, the cells were incubated with 10% goat serum-PBS for 30 min at room temperature. The goat serum was discarded and the cells were incubated with the following primary antibody dilution: IL-6 (1:300; cat. no. ab9324; Abcam), IL-8 (1:200; cat. no. ab154390; Abcam), SOD1 (1:500; cat. no. ab51254; Abcam), SOD2 (1:800; cat. no. ab110300; Abcam), Bax (1:400; cat. no. ab53154; Abcam), Bcl-2, (1:400; cat. no. ab218123; Abcam) and p65 (1:200; cat. no. ab32536; Abcam) at 4˚C overnight. After washing the cells with PBS the next day, the cells were incubated for 1 h using fluorescent secondary antibody, goat anti-rabbit-FITC (1:500; cat. no. ab150077; Abcam). The cells were incubated for 15 min with 4',6-diamidino-2-phenylindole at room temperature. After washing the cells with PBS, the outcome of staining was observed and recorded using a fluorescence microscope.

Flow cytometry

ROS levels and apoptosis rates were detected in HK-2 cells by flow cytometry. After cell growth density reached 60%, the cells were treated as aforementioned. We then used the DCFH-DA kit (Invitrogen; Thermo Fisher Scientific, Inc.) and the Annexin V-FITC/PI kit (Invitrogen; Thermo Fisher Scientific, Inc.) to determine ROS levels and apoptosis rates in HK-2 cells according to the manufacturer's instructions. Flow cytometry (Thermo Fisher Scientific, Inc.; cat. no. A28997) was used to detect apoptosis with Attune NxT Software 3.2.1 (Thermo Fisher Scientific, Inc.).

Statistical analysis

All experiments were repeated more than three times. SPSS V21.0 (IBM Corp.) was used for statistical analysis and GraphPad Prism 7.0 (GraphPad Software, Inc.) was used to construct and present the data. Comparisons between multiple groups were performed using One-way ANOVA followed by the least significant difference post hoc test. Kruskal-Wallis test followed by Dunn's test was were used for the histological scoring. P<0.05 was considered to indicate a statistically significant difference.

Results

Trx reduces LPS-induced inflammation levels in HK-2 cells

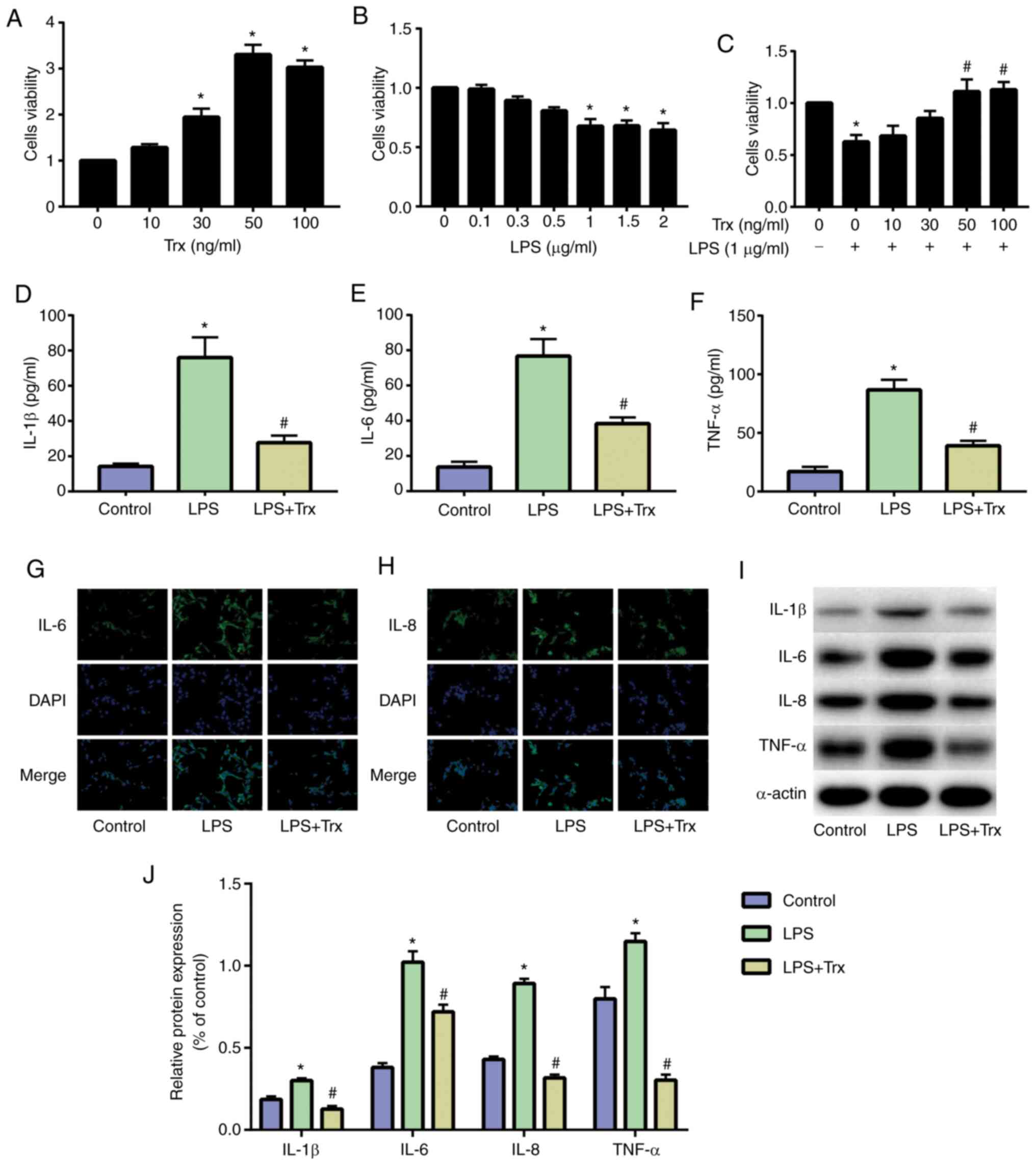
HK-2 cells were cultured and stimulated with Trx. A CCK-8 assay was used to determine the optimal concentration of Trx for HK-2 cells. Results indicated that 50 ng/ml Trx achieved optimal cell viability (Fig. 1A). The HK-2 cells were then stimulated with different concentrations of LPS and the results demonstrated that 1 µg/ml LPS significantly reduced the activity of HK-2 cells (Fig. 1B). When stimulating HK-2 cells with both LPS (1 µg/ml) and Trx, 50 ng/ml Trx significantly increased the activity of HK-2 cells (Fig. 1C). The results of ELISA showed that inflammatory factors (IL-1β, IL-6 and TNF-α) were significantly increased in HK-2 cells of the LPS group and Trx could reduce the expression of inflammatory factors (Fig. 1D-F). The results of IF staining also indicated that Trx reduced IL-6 (Fig. 1G) and IL-8 (Fig. 1H). The results of western blot analysis were similar to those of ELISA and IF staining (Fig. 1I and J).

Figure 1

Trx reduces LPS-induced inflammation levels in HK-2 cells. (A) CCK-8 assay of (A) Trx, (B) LPS and (C) Trx + LPS. *P<0.05 vs. the 0 group; #P<0.05 vs. the 0 ng/ml Trx +1 µg/ml LPS group. (D-F) ELISA of IL-1β, IL-6 and TNF-α. (G and H) Immunocytofluorescence staining of IL-6 and IL-8 (magnification, x400). (I and J) Western blot and gray value analysis of IL-1β, IL-6, IL-8 and TNF-α. *P<0.05 vs. the control group; #P<0.05 vs. the LPS group. Data are presented as the mean ± SD. Trx, thioredoxin; LPS, lipopolysaccharide; CCK-8, Cell Counting Kit-8.

Trx reduces LPS-induced oxidative stress levels in HK-2 cells

Oxidative stress is a notable feature in the development of AKI. SOD is an important antioxidant enzyme in the body. The results of IF staining showed that the expression of SOD1 and SOD2 in the LPS group was significantly lower than that in the control group, indicating that LPS reduced the anti-oxidant capacity of HK-2 cells. Following stimulation of HK-2 cells with Trx, the anti-oxidant capacity of HK-2 cells increased significantly (Fig. 2A and B). In addition, the results of RT-qPCR showed that Trx increases the expression of SOD1, SOD2, glutathione peroxidases (GP)X1, GPX3 and catalase (CAT; Fig. 2C-G). GPX1/3 is an important peroxidase enzyme that is widely expressed in various organisms and CAT is a key enzyme that catalyzes the breakdown of hydrogen peroxide. The results of flow cytometry indicated that Trx reduces ROS levels in HK-2 cells (Fig. 2H). These results demonstrate that Trx reduces oxidative stress levels in HK-2 cells.

Figure 2

Trx reduces LPS-induced oxidative stress levels in HK-2 cells. (A and B) Immunocytofluorescence staining of SOD1 and SOD2 (magnification, x400). (C-G) Reverse transcription-quantitative PCR of SOD1, SOD2, GPX1, GPX3 and CAT. (H) ROS level in HK-2 cells. *P<0.05 vs. the control group; #P<0.05 vs. the LPS group. Data are presented as the mean ± SD. Trx, thioredoxin; LPS, lipopolysaccharide; SOD, superoxide dismutase; GP, glutathione peroxidase; CAT, catalase; ROS, reactive oxygen species.

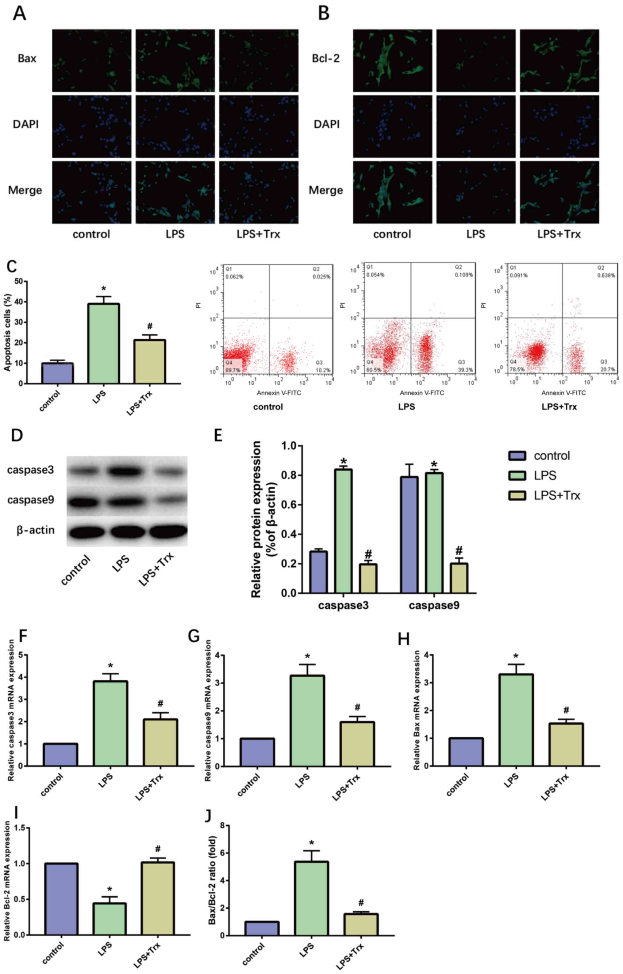
Trx reduces LPS-induced apoptosis in HK-2 cells

The pathological process of AKI is accompanied by the apoptosis of a large number of renal tubular epithelial cells, therefore, the effect of Trx on the apoptosis of HK-2 cells was detected. The results of IF staining indicated that Trx significantly reduced the expression of Bax in HK-2 cells and increased the expression of Bcl-2 (Fig. 3A and B). The results of flow cytometry also indicated that Trx reduced the apoptosis rate in HK-2 cells (Fig. 3C). Western blot analysis (Fig. 3D and E) and RT-qPCR (Fig. 3F-I) showed that the expression of Bax, caspase-3 and caspase-9 in LPS-induced HK-2 cells was significantly increased while the expression of Bcl-2 was decreased. Treatment with Trx attenuated the effects of LPS. The mRNA expression levels of Bax and Bcl-2 were compared and Trx reduced the Bax/Bcl-2 ratio (Fig. 3J).

Figure 3

Trx reduces LPS-induced apoptosis in HK-2 cells. (A and B) Immunocytofluorescence staining of Bax and Bcl-2 (magnification, x400). (C) Percentage of apoptotic cells in HK-2 cells. (D and E) Western blot and gray value analysis of caspase-3 and caspase-9. (F-I) Reverse transcription-quantitative PCR of caspase-3, caspase-9, Bax and Bcl-2. (J) Bax/Bcl-2 ratio of RNA expression. *P<0.05 vs. the control group. #P<0.05 vs. the LPS group. Data are presented as the mean ± SD. Trx, thioredoxin; LPS, lipopolysaccharide.

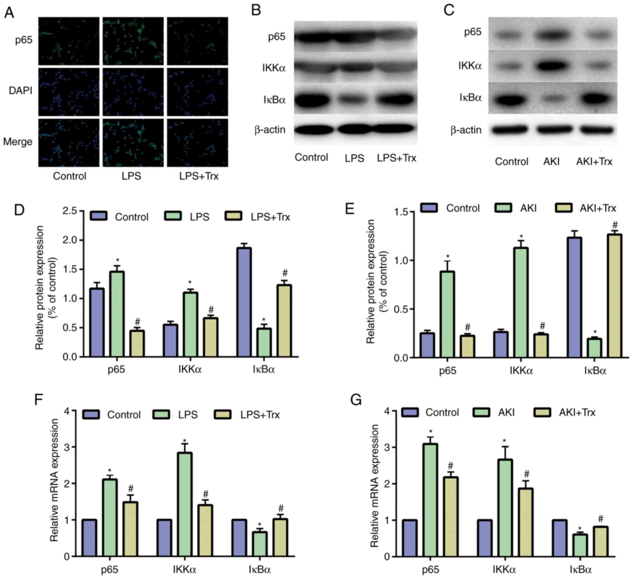
Trx reduces activity of the NF-κB signaling pathway

NF-κB is widespread in glomerular epithelial cells, renal tubular epithelial cells and mesangial cells, and is involved in the production and regulation of cytokines, such as TNF-α, IL-1β and interferon in the pathogenesis of glomerulonephritis, renal toxicity damage and renal disease (17). To evaluate the underlying mechanism by which Trx attenuated AKI, the activity of the NF-κB signaling pathway was examined in HK-2 cells. P65, IKKα and IκBα are the key signaling molecules in the NF-κB signaling pathway. The results of IF staining indicated that Trx reduces the expression of p65 (Fig. 4A). The western blot analysis (Fig. 4B) demonstrated that the expression of p65 and IKKα in the LPS group was significantly higher than that in the control group, while the expression of IκBα was decreased. Treatment with Trx attenuated the effect of LPS. Similar results have also been shown in vivo (Fig. 4C). Quantitative analysis of protein expression was performed (Fig. 4D and E). The results of RT-qPCR indicated that Trx reduced the mRNA expression of p65 and IKKα, and promoted the mRNA expression of IκBα in vitro and in vivo (Fig. 4F and G).

Figure 4

Trx reduces NF-κB signaling pathway activity. (A) Immunocytofluorescence staining of p65 (magnification, x400). (B-E) Western blot and gray value analysis of p65, IKKα and IκBα in vitro and in vivo. (F and G) Reverse transcription-quantitative PCR of p65, IKKα and IκBα in vitro and in vivo. *P<0.05 vs. the control group; #P<0.05 vs. the LPS group or the AKI group. Data are presented as the mean ± SD. Trx, thioredoxin; LPS, lipopolysaccharide; AKI, acute kidney injury.

Exogenous Trx attenuates LPS-induced mouse AKI

Trx was subcutaneously injected into mice to verify the effect of Trx on AKI in mice. The results of H&E staining revealed that some tubular epithelial cells in the AKI group disappeared and inflammatory cells infiltrated the stroma. The tubular epithelial cells in the Trx-treated mice were almost intact, and the renal histopathology was significantly improved when compared with that of the AKI group (Fig. 5A and B). MDA and SOD are important indicators of oxidative stress. The expression levels of MDA and SOD in mouse kidney tissue samples were detected by ELISA. It was found that Trx effectively increased the expression of SOD and decreased the expression of MDA, indicating that Trx reduced the level of oxidative stress in mouse kidney tissues (Fig. 5C and D). In addition, the expression of AKI biomarkers, NGAL, KIM-1, netrin-1 and L-FABP, in the urine of mice in the AKI group was significantly higher than that in the control group, while the expression of AKI biomarkers in the urine of mice in the AKI + Trx group was significantly reduced (Fig. 5E-H). The expression levels of Scr, BUN, IL-1β and TNF-α in the serum of LPS-induced mice were higher than that of the control group. Treatment with Trx decreased their expression (Fig. 5I-L).

Figure 5

Exogenous Trx attenuates LPS-induced mouse AKI. (A and B) H&E staining and histological scoring of mouse kidney samples (magnification, x100). (C) MDA and (D) SOD activity in mouse kidney samples. (E-H) ELISA of NGAL, KIM-1, netrin-1 and L-FABP. (I-L) ELISA of Scr, BUN, IL-1β and TNF-α. *P<0.05 vs. the control group; #P<0.05 vs. the LPS group. Data are presented as the mean ± SD. Trx, thioredoxin; LPS, lipopolysaccharide; AKI, acute kidney injury; MDA, malondialdehyde; SOD, superoxide dismutase; NGAL, neutrophil gelatinase-associated lipocalin; KIM-1, kidney injury molecule 1; L-FABP, liver-type fatty acid binding protein; Scr, serum creatinine; BUN, blood urea nitrogen.

Discussion

After AKI, tubular epithelial cells swell, necrosis and shedding are observed, and the kidneys exhibit localized ischemia, hypoxia and oxidative stress cascades, accompanied by inflammatory cell infiltration. These complex pathophysiological processes initiate the self-repairing function of the kidneys, but the kidneys have limited ability to regenerate compared to organs with abundant blood supply and powerful functions, such as the heart and liver. When injury is severely beyond the kidney load, the kidney cannot complete self-repair and the remaining renal tubular epithelial cells lose cell polarity, showing continuous and uncontrolled proliferation of abnormalities (18). These paracrine products of renal tubular epithelial cells also interfere with the interaction between normal renal tubular epithelial cells, perivascular capillary endothelial cells and pericytes, resulting in epithelial to mesenchymal transformation, endothelial to mesenchymal transformation and pericytes to myofibroblast transformation (19). Myofibroblasts continue to proliferate and activate, secreting a large quantity of collagen fibers deposited in the renal parenchyma, gradually developing into renal interstitial fibrosis and progressing to end-stage renal disease (19). Renal tubular epithelial cell injury is the initiating factor for the progression of AKI to chronic kidney disease (20). Therefore, interventions for renal tubular epithelial cells will effectively promote kidney repair and regeneration.

Numerous clinical studies have shown that elevated levels of Trx in plasma or serum can be used as clinical parameters for inflammatory diseases (21,22). Trx can be secreted into saliva and respond to the severity of the disease through the level of salivary Trx. Trx also regulates macrophage migration inhibitory factor (MIF) to exert anti-inflammatory effects (23). MIF has attracted widespread attention as a deteriorating factor in inflammatory diseases (23). A gene fusion protein, human serum albumin (HSA)-Trx (consisting of HSA and Trx) has a long half-life and good biological activity. HSA-Trx has a certain effect in the treatment of oxidative stress-related diseases. HSA-Trx also inhibits the production of inflammatory cytokines by inhibiting MIF to exert an anti-inflammatory effect. In a previous study, transgenic mice overexpressing Trx suppressed allergies and inflammation in an allergic contact dermatitis (ACD) model. Following sensitization with 1-fluoro-2,4-dinitrofluorobenzene, no difference in the antigen-specific proliferation of lymph node cells was observed in the Trx transgenic mice and control mice (24). Therefore, overexpression of Trx did not affect the primary immune response during ACD, and neutrophil infiltration was reduced. In addition, skin inflammation was inhibited. These findings indicated that Trx could reduce inflammation during the induction phase of ACD and its anti-inflammatory mechanism was different to other anti-inflammatory agents. The protective effect of exogenous Trx was also confirmed in a mouse model of irritant contact dermatitis (ICD) (25). Recombinant human Trx can inhibit the production and release of pro-inflammatory mediators at the site of inflammation and inhibit ICD (25). Furthermore, IL-1β produced by inflammatory cells stimulates renal epithelial cells to produce downstream inflammatory cytokines, TNF-α and IL-6(26). Similarly, the inhibitory effect of Trx on inflammatory cytokines (IL-1β and TNF-α) was observed in the serum of AKI mice in the present study.

MDA is a product of lipid peroxidation and its content reflects the level of oxygen free radicals and the speed of lipid oxidation in the body (27,28). MDA in the serum of AKI mice was also found to be inhibited by Trx in the present study. SOD is a free radical scavenging factor in vivo and its activity reflects the ability of cells to scavenge free radicals and resist lipid peroxidation. SOD plays a key role in preventing the formation of peroxides, anti-oxidative stress injury and anti-renal tubular injury (29). The present study also identified the augmenting effect of Trx on SOD in AKI mice. The ratio of anti-apoptotic molecule Bcl2 to pro-apoptotic molecule Bax reflects the level of apoptosis. An increase in Bax and a decrease in Bcl2 lead to increases in the caspase family, thereby contributing to cell apoptosis (30). In the present study, Trx treatment significantly reduced LPS-induced AKI in mice, predominantly manifesting as decreased levels of inflammation and oxidative stress. Trx not only reduced Scr and BUN in the mouse serum, but also decreased the expression of AKI-related molecules in urine samples. In addition, Trx reduced inflammatory factors, oxidative stress levels and apoptosis levels in HK-2 cells, demonstrating significant anti-inflammatory, anti-oxidative and anti-apoptosis effects, which are beneficial for relieving AKI.

The NF-κB signaling pathway is a typical inflammatory signaling pathway, which is largely based on the pivotal position of NF-κB in the expression of inflammatory genes (22). NF-κB could increase the expression of cytokines, chemokines, adhesion factors, matrix metalloproteinases, cyclooxygenase 2 and nitric oxide synthase, and NF-κB itself is activated and sustained in numerous inflammatory diseases (31). Inflammatory bowel disease, glomerulonephritis and septic shock have been identified as inflammatory diseases closely associated with NF-κB (31). Studies have shown that NF-κB can be activated by endotoxin to enter the nucleus and regulate the gene expression of various inflammatory mediators, particularly the increase of TNF-α and IL-1β, which further acts on macrophages and other inflammatory mediators and cytokines (32,33). These cytokines further activate NF-κB, thus forming a positive feedback cascade amplification effect, producing an excessive inflammatory response and causing extensive tissue and cell injury (33). Inflammation associated cytokine storms during the course of sepsis tends to damage the mitochondria in cells. Damaged mitochondria produce a large quantity of ROS and antioxidant enzymes cannot completely eliminate the excess ROS. Inflammation associated cytokine storms and oxidative stress lead to various types of cell damage, including apoptosis and even death (34).

The NF-κB signaling pathway and its downstream inflammatory cascade play an important role in LPS-induced AKI. In previous studies, the expression of pro-inflammatory cytokines, toll-like receptor 4 and phosphorylated p65 in renal tissue were all increased in AKI animal models induced by different stimuli. Blocking or inhibiting the expression of these molecules with drugs prevented the subsequent inflammatory response and promoted kidney tissue repair (35-37). Therefore, it is critical for the treatment of these diseases to inhibit the NF-κB signaling pathway. In the present study, LPS-induced NF-κB signaling pathway activity in HK-2 cells was significantly increased, indicating that the NF-κB signaling pathway was involved in the development of LPS-induced AKI. The activity of the NF-κB signaling pathway was decreased in Trx-stimulated HK-2 cells, indicating that Trx can inhibit the NF-κB signaling pathway in HK-2 cells. Therefore, the role of Trx in improving AKI may be related to inhibition of the NF-κB signaling pathway. However, the present study did not conduct Trx dose-dependency experiments, and further investigations are required to establish the optimal treatment modality and mechanism of action of Trx.

The present study identified that Trx reduced LPS-induced inflammation, oxidative stress and apoptosis levels in HK-2 cells. In addition, Trx reduced the activity of the NF-κB signaling pathway in HK-2 cells. The protective effect of Trx on HK-2 cells was also verified in vivo. Trx effectively alleviated LPS-induced mouse AKI, reduced inflammatory factors in mouse serum and reduced MDA levels in kidney tissue samples. To conclude, Trx treatment reduced inflammation, levels of oxidative stress and apoptosis in HK-2 cells by inhibiting the NF-κB signaling pathway, thereby alleviating LPS-induced mouse AKI.

Acknowledgements

Not applicable.

Funding

Funding: No funding was received.

Availability of data and materials

All data generated or analyzed during this study are included in this published article.

Authors' contributions

JW designed the study and performed the experiments. WZ and GL established the animal models. WZ and GL collected the data and JW, WZ and GL analyzed the data. JW prepared the manuscript. All authors read and approved the final manuscript. JW and WZ confirm the authenticity of all the raw data.

Ethics approval and consent to participate

This study was approved by the Animal Ethics Committee of Changzhou Fourth People's Hospital Animal Center.

Patient consent for publication

Not applicable.

Competing interests

The authors declare that they have no competing interests.

References

1 

Wang YM, Han RL, Song SG, Yuan XP and Ren XS: Inhibition of PARP overactivation protects acute kidney injury of septic shock. Eur Rev Med Pharmacol Sci. 22:6049–6056. 2018.PubMed/NCBI View Article : Google Scholar

2 

Pakula AM and Skinner RA: Acute kidney injury in the critically Ill patient: A current review of the literature. J Intensive Care Med. 31:319–324. 2016.PubMed/NCBI View Article : Google Scholar

3 

Wald R, Kitchlu A, Harel Z and Silver SA: Care of the acute kidney injury survivor. Nephron. 137:306–309. 2017.PubMed/NCBI View Article : Google Scholar

4 

Skube SJ, Katz SA, Chipman JG and Tignanelli CJ: Acute kidney injury and sepsis. Surg Infect (Larchmt). 19:216–224. 2018.PubMed/NCBI View Article : Google Scholar

5 

Rahman M, Shad F and Smith MC: Acute kidney injury: A guide to diagnosis and management. Am Fam Physician. 86:631–639. 2012.PubMed/NCBI

6 

Rydén L, Hertzberg D, Sartipy U and Holzmann M: Acute kidney injury is a common and serious condition. The clinical significance is great and probably underestimated. Lakartidningen. 113(DXD3)2016.PubMed/NCBI(In Swedish).

7 

Kampaktsis PN, Feldman DN and Charitakis K: Strategies to avoid TAVI-related acute kidney injury. Curr Pharm Des. 22:1950–1958. 2016.PubMed/NCBI View Article : Google Scholar

8 

Zhang J, Li X, Han X, Liu R and Fang J: Targeting the thioredoxin system for cancer therapy. Trends Pharmacol Sci. 38:794–808. 2017.PubMed/NCBI View Article : Google Scholar

9 

Léveillard T and Aït-Ali N: Cell signaling with extracellular thioredoxin and thioredoxin-like proteins: Insight into their mechanisms of action. Oxid Med Cell Longev. 2017(8475125)2017.PubMed/NCBI View Article : Google Scholar

10 

Mattoo RU, Farina Henriquez Cuendet A, Subanna S, Finka A, Priya S, Sharma SK and Goloubinoff P: Synergism between a foldase and an unfoldase: Reciprocal dependence between the thioredoxin-like activity of DnaJ and the polypeptide-unfolding activity of DnaK. Front Mol Biosci. 1(7)2014.PubMed/NCBI View Article : Google Scholar

11 

Jia J, Zeng X, Xu G and Wang Z: The potential roles of redox enzymes in Alzheimer's disease: Focus on thioredoxin. ASN Neuro. 13(1759091421994351)2021.PubMed/NCBI View Article : Google Scholar

12 

Yin Z, Ren H, Liu L, Chen W, Gan C, Jiao H and Fan J: Thioredoxin protects skin flaps from ischemia-reperfusion Injury: A novel prognostic and therapeutic target. Plast Reconstr Surg. 137:511–521. 2016.PubMed/NCBI View Article : Google Scholar

13 

Ueda S, Nakamura T, Yamada A, Teratani A, Matsui N, Furukawa S, Hoshino Y, Narita M, Yodoi J and Nakamura H: Recombinant human thioredoxin suppresses lipopolysaccharide-induced bronchoalveolar neutrophil infiltration in rat. Life Sci. 79:1170–1177. 2006.PubMed/NCBI View Article : Google Scholar

14 

Shen J, Cui ZK, Yao F, Li K, Zhang Y, Chen Z, Zhou Y, Xu S, Zhang Y, Jiang W, et al: TSC1 deletion in fibroblasts alleviates lipopolysaccharide-induced acute kidney injury. Clin Sci (Lond). 132:2087–2101. 2018.PubMed/NCBI View Article : Google Scholar

15 

Paller MS, Hoidal JR and Ferris TF: Oxygen free radicals in ischemic acute renal failure in the rat. Clin Invest. 74:1156–1164. 1984.PubMed/NCBI View Article : Google Scholar

16 

Livak KJ and Schmittgen TD: Analysis of relative gene expression data using real-time quantitative PCR and the 2(-Delta Delta C(T)) method. Methods. 25:402–408. 2001.PubMed/NCBI View Article : Google Scholar

17 

Sanz AB, Sanchez-Niño MD, Ramos AM, Moreno JA, Santamaria B, Ruiz-Ortega M, Egido J and Ortiz A: NF-kappaB in renal inflammation. J Am Soc Nephrol. 21:1254–1262. 2010.PubMed/NCBI View Article : Google Scholar

18 

Peerapornratana S, Manrique-Caballero CL, Gómez H and Kellum JA: Acute kidney injury from sepsis: Current concepts, epidemiology, pathophysiology, prevention and treatment. Kidney Int. 96:1083–1099. 2019.PubMed/NCBI View Article : Google Scholar

19 

Fragasso T, Ricci Z and Goldstein SL: Pediatric acute kidney injury. Contrib Nephrol. 193:113–126. 2018.PubMed/NCBI View Article : Google Scholar

20 

Abdelraheem MB: Acute kidney injury in low- and middle-income countries: Investigations, management and prevention. Paediatr Int Child Health. 37:269–272. 2017.PubMed/NCBI View Article : Google Scholar

21 

Chen G, An N, Ye W, Huang S, Chen Y, Hu Z, Shen E, Zhu J, Gong W, Tong G, et al: bFGF alleviates diabetes-associated endothelial impairment by downregulating inflammation via S-nitrosylation pathway. Redox Biol. 41(101904)2021.PubMed/NCBI View Article : Google Scholar

22 

Zhou J and Chng WJ: Roles of thioredoxin binding protein (TXNIP) in oxidative stress, apoptosis and cancer. Mitochondrion. 13:163–169. 2013.PubMed/NCBI View Article : Google Scholar

23 

Benhar M: Application of a thioredoxin-trapping mutant for analysis of the cellular nitrosoproteome. Methods Enzymol. 585:285–294. 2017.PubMed/NCBI View Article : Google Scholar

24 

Ouyang Y, Peng Y, Li J, Holmgren A and Lu J: Modulation of thiol-dependent redox system by metal ions via thioredoxin and glutaredoxin systems. Metallomics. 10:218–228. 2018.PubMed/NCBI View Article : Google Scholar

25 

Mata-Pérez C and Spoel SH: Thioredoxin-mediated redox signalling in plant immunity. Plant Sci. 279:27–33. 2019.PubMed/NCBI View Article : Google Scholar

26 

Lv Y, Bing Q, Lv Z, Xue J, Li S, Han B, Yang Q, Wang X and Zhang Z: Imidacloprid-induced liver fibrosis in quails via activation of the TGF-β1/Smad pathway. Sci Total Environ. 705(135915)2020.PubMed/NCBI View Article : Google Scholar

27 

Liu B, Yu H, Baiyun R, Lu J, Li S, Bing Q, Zhang X and Zhang Z: Protective effects of dietary luteolin against mercuric chloride-induced lung injury in mice: Involvement of AKT/Nrf2 and NF-κB pathways. Food Chem Toxicol. 113:296–302. 2018.PubMed/NCBI View Article : Google Scholar

28 

Yang Q, Han B, Xue J, Lv Y, Li S, Liu Y, Wu P, Wang X and Zhang Z: Hexavalent chromium induces mitochondrial dynamics disorder in rat liver by inhibiting AMPK/PGC-1α signaling pathway. Environ Pollut. 265(114855)2020.PubMed/NCBI View Article : Google Scholar

29 

Lv Y, Jiang H, Li S, Han B, Liu Y, Yang D, Li J, Yang Q, Wu P and Zhang Z: Sulforaphane prevents chromium-induced lung injury in rats via activation of the Akt/GSK-3β/Fyn pathway. Environ Pollut. 259(113812)2020.PubMed/NCBI View Article : Google Scholar

30 

Li S, Baiyun R, Lv Z, Li J, Han D, Zhao W, Yu L, Deng N, Liu Z and Zhang Z: Exploring the kidney hazard of exposure to mercuric chloride in mice: Disorder of mitochondrial dynamics induces oxidative stress and results in apoptosis. Chemosphere. 234:822–829. 2019.PubMed/NCBI View Article : Google Scholar

31 

Chen J and Chen LF: Methods to detect NF-κB acetylation and methylation. Methods Mol Biol. 1280:395–409. 2015.PubMed/NCBI View Article : Google Scholar

32 

Neale PA, Leusch FDL and Escher BI: What is driving the NF-κB response in environmental water extracts? Chemosphere. 210:645–652. 2018.PubMed/NCBI View Article : Google Scholar

33 

Lawrence T: The nuclear factor NF-kappaB pathway in inflammation. Cold Spring Harb Perspect Biol. 1(a001651)2009.PubMed/NCBI View Article : Google Scholar

34 

Turkmen K: Inflammation, oxidative stress, apoptosis, and autophagy in diabetes mellitus and diabetic kidney disease: The four horsemen of the apocalypse. Int Urol Nephrol. 49:837–844. 2017.PubMed/NCBI View Article : Google Scholar

35 

Lee JW, Kim SC, Ko YS, Lee HY, Cho E, Kim MG, Jo SK, Cho WY and Kim HK: Renoprotective effect of paricalcitol via a modulation of the TLR4-NF-κB pathway in ischemia/reperfusion-induced acute kidney injury. Biochem Biophys Res Commun. 444:121–127. 2014.PubMed/NCBI View Article : Google Scholar

36 

Nair AR, Masson GS, Ebenezer PJ, Del Piero F and Francis J: Role of TLR4 in lipopolysaccharide-induced acute kidney injury: Protection by blueberry. Free Radic Biol Med. 71:16–25. 2014.PubMed/NCBI View Article : Google Scholar

37 

Korrapati MC, Shaner BE and Schnellmann RG: Recovery from glycerol-induced acute kidney injury is accelerated by suramin. J Pharmacol Exp Ther. 341:126–136. 2012.PubMed/NCBI View Article : Google Scholar

Related Articles

  • Abstract
  • View
  • Download
  • Twitter
Copy and paste a formatted citation
Spandidos Publications style
Wang J, Zhang W and Lu G: Thioredoxin relieves lipopolysaccharide‑induced acute kidney injury in mice by reducing inflammation, oxidative stress and apoptosis. Exp Ther Med 21: 629, 2021.
APA
Wang, J., Zhang, W., & Lu, G. (2021). Thioredoxin relieves lipopolysaccharide‑induced acute kidney injury in mice by reducing inflammation, oxidative stress and apoptosis. Experimental and Therapeutic Medicine, 21, 629. https://doi.org/10.3892/etm.2021.10061
MLA
Wang, J., Zhang, W., Lu, G."Thioredoxin relieves lipopolysaccharide‑induced acute kidney injury in mice by reducing inflammation, oxidative stress and apoptosis". Experimental and Therapeutic Medicine 21.6 (2021): 629.
Chicago
Wang, J., Zhang, W., Lu, G."Thioredoxin relieves lipopolysaccharide‑induced acute kidney injury in mice by reducing inflammation, oxidative stress and apoptosis". Experimental and Therapeutic Medicine 21, no. 6 (2021): 629. https://doi.org/10.3892/etm.2021.10061
Copy and paste a formatted citation
x
Spandidos Publications style
Wang J, Zhang W and Lu G: Thioredoxin relieves lipopolysaccharide‑induced acute kidney injury in mice by reducing inflammation, oxidative stress and apoptosis. Exp Ther Med 21: 629, 2021.
APA
Wang, J., Zhang, W., & Lu, G. (2021). Thioredoxin relieves lipopolysaccharide‑induced acute kidney injury in mice by reducing inflammation, oxidative stress and apoptosis. Experimental and Therapeutic Medicine, 21, 629. https://doi.org/10.3892/etm.2021.10061
MLA
Wang, J., Zhang, W., Lu, G."Thioredoxin relieves lipopolysaccharide‑induced acute kidney injury in mice by reducing inflammation, oxidative stress and apoptosis". Experimental and Therapeutic Medicine 21.6 (2021): 629.
Chicago
Wang, J., Zhang, W., Lu, G."Thioredoxin relieves lipopolysaccharide‑induced acute kidney injury in mice by reducing inflammation, oxidative stress and apoptosis". Experimental and Therapeutic Medicine 21, no. 6 (2021): 629. https://doi.org/10.3892/etm.2021.10061
Follow us
  • Twitter
  • LinkedIn
  • Facebook
About
  • Spandidos Publications
  • Careers
  • Cookie Policy
  • Privacy Policy
How can we help?
  • Help
  • Live Chat
  • Contact
  • Email to our Support Team