Spandidos Publications Logo
  • About
    • About Spandidos
    • Aims and Scopes
    • Abstracting and Indexing
    • Editorial Policies
    • Reprints and Permissions
    • Job Opportunities
    • Terms and Conditions
    • Contact
  • Journals
    • All Journals
    • Oncology Letters
      • Oncology Letters
      • Information for Authors
      • Editorial Policies
      • Editorial Board
      • Aims and Scope
      • Abstracting and Indexing
      • Bibliographic Information
      • Archive
    • International Journal of Oncology
      • International Journal of Oncology
      • Information for Authors
      • Editorial Policies
      • Editorial Board
      • Aims and Scope
      • Abstracting and Indexing
      • Bibliographic Information
      • Archive
    • Molecular and Clinical Oncology
      • Molecular and Clinical Oncology
      • Information for Authors
      • Editorial Policies
      • Editorial Board
      • Aims and Scope
      • Abstracting and Indexing
      • Bibliographic Information
      • Archive
    • Experimental and Therapeutic Medicine
      • Experimental and Therapeutic Medicine
      • Information for Authors
      • Editorial Policies
      • Editorial Board
      • Aims and Scope
      • Abstracting and Indexing
      • Bibliographic Information
      • Archive
    • International Journal of Molecular Medicine
      • International Journal of Molecular Medicine
      • Information for Authors
      • Editorial Policies
      • Editorial Board
      • Aims and Scope
      • Abstracting and Indexing
      • Bibliographic Information
      • Archive
    • Biomedical Reports
      • Biomedical Reports
      • Information for Authors
      • Editorial Policies
      • Editorial Board
      • Aims and Scope
      • Abstracting and Indexing
      • Bibliographic Information
      • Archive
    • Oncology Reports
      • Oncology Reports
      • Information for Authors
      • Editorial Policies
      • Editorial Board
      • Aims and Scope
      • Abstracting and Indexing
      • Bibliographic Information
      • Archive
    • Molecular Medicine Reports
      • Molecular Medicine Reports
      • Information for Authors
      • Editorial Policies
      • Editorial Board
      • Aims and Scope
      • Abstracting and Indexing
      • Bibliographic Information
      • Archive
    • World Academy of Sciences Journal
      • World Academy of Sciences Journal
      • Information for Authors
      • Editorial Policies
      • Editorial Board
      • Aims and Scope
      • Abstracting and Indexing
      • Bibliographic Information
      • Archive
    • International Journal of Functional Nutrition
      • International Journal of Functional Nutrition
      • Information for Authors
      • Editorial Policies
      • Editorial Board
      • Aims and Scope
      • Abstracting and Indexing
      • Bibliographic Information
      • Archive
    • International Journal of Epigenetics
      • International Journal of Epigenetics
      • Information for Authors
      • Editorial Policies
      • Editorial Board
      • Aims and Scope
      • Abstracting and Indexing
      • Bibliographic Information
      • Archive
    • Medicine International
      • Medicine International
      • Information for Authors
      • Editorial Policies
      • Editorial Board
      • Aims and Scope
      • Abstracting and Indexing
      • Bibliographic Information
      • Archive
  • Articles
  • Information
    • Information for Authors
    • Information for Reviewers
    • Information for Librarians
    • Information for Advertisers
    • Conferences
  • Language Editing
Spandidos Publications Logo
  • About
    • About Spandidos
    • Aims and Scopes
    • Abstracting and Indexing
    • Editorial Policies
    • Reprints and Permissions
    • Job Opportunities
    • Terms and Conditions
    • Contact
  • Journals
    • All Journals
    • Biomedical Reports
      • Information for Authors
      • Editorial Policies
      • Editorial Board
      • Aims and Scope
      • Abstracting and Indexing
      • Bibliographic Information
      • Archive
    • Experimental and Therapeutic Medicine
      • Information for Authors
      • Editorial Policies
      • Editorial Board
      • Aims and Scope
      • Abstracting and Indexing
      • Bibliographic Information
      • Archive
    • International Journal of Epigenetics
      • Information for Authors
      • Editorial Policies
      • Editorial Board
      • Aims and Scope
      • Abstracting and Indexing
      • Bibliographic Information
      • Archive
    • International Journal of Functional Nutrition
      • Information for Authors
      • Editorial Policies
      • Editorial Board
      • Aims and Scope
      • Abstracting and Indexing
      • Bibliographic Information
      • Archive
    • International Journal of Molecular Medicine
      • Information for Authors
      • Editorial Policies
      • Editorial Board
      • Aims and Scope
      • Abstracting and Indexing
      • Bibliographic Information
      • Archive
    • International Journal of Oncology
      • Information for Authors
      • Editorial Policies
      • Editorial Board
      • Aims and Scope
      • Abstracting and Indexing
      • Bibliographic Information
      • Archive
    • Medicine International
      • Information for Authors
      • Editorial Policies
      • Editorial Board
      • Aims and Scope
      • Abstracting and Indexing
      • Bibliographic Information
      • Archive
    • Molecular and Clinical Oncology
      • Information for Authors
      • Editorial Policies
      • Editorial Board
      • Aims and Scope
      • Abstracting and Indexing
      • Bibliographic Information
      • Archive
    • Molecular Medicine Reports
      • Information for Authors
      • Editorial Policies
      • Editorial Board
      • Aims and Scope
      • Abstracting and Indexing
      • Bibliographic Information
      • Archive
    • Oncology Letters
      • Information for Authors
      • Editorial Policies
      • Editorial Board
      • Aims and Scope
      • Abstracting and Indexing
      • Bibliographic Information
      • Archive
    • Oncology Reports
      • Information for Authors
      • Editorial Policies
      • Editorial Board
      • Aims and Scope
      • Abstracting and Indexing
      • Bibliographic Information
      • Archive
    • World Academy of Sciences Journal
      • Information for Authors
      • Editorial Policies
      • Editorial Board
      • Aims and Scope
      • Abstracting and Indexing
      • Bibliographic Information
      • Archive
  • Articles
  • Information
    • For Authors
    • For Reviewers
    • For Librarians
    • For Advertisers
    • Conferences
  • Language Editing
Login Register Submit
  • This site uses cookies
  • You can change your cookie settings at any time by following the instructions in our Cookie Policy. To find out more, you may read our Privacy Policy.

    I agree
Search articles by DOI, keyword, author or affiliation
Search
Advanced Search
presentation
Experimental and Therapeutic Medicine
Join Editorial Board Propose a Special Issue
Print ISSN: 1792-0981 Online ISSN: 1792-1015
Journal Cover
July-2021 Volume 22 Issue 1

Full Size Image

Sign up for eToc alerts
Recommend to Library

Journals

International Journal of Molecular Medicine

International Journal of Molecular Medicine

International Journal of Molecular Medicine is an international journal devoted to molecular mechanisms of human disease.

International Journal of Oncology

International Journal of Oncology

International Journal of Oncology is an international journal devoted to oncology research and cancer treatment.

Molecular Medicine Reports

Molecular Medicine Reports

Covers molecular medicine topics such as pharmacology, pathology, genetics, neuroscience, infectious diseases, molecular cardiology, and molecular surgery.

Oncology Reports

Oncology Reports

Oncology Reports is an international journal devoted to fundamental and applied research in Oncology.

Experimental and Therapeutic Medicine

Experimental and Therapeutic Medicine

Experimental and Therapeutic Medicine is an international journal devoted to laboratory and clinical medicine.

Oncology Letters

Oncology Letters

Oncology Letters is an international journal devoted to Experimental and Clinical Oncology.

Biomedical Reports

Biomedical Reports

Explores a wide range of biological and medical fields, including pharmacology, genetics, microbiology, neuroscience, and molecular cardiology.

Molecular and Clinical Oncology

Molecular and Clinical Oncology

International journal addressing all aspects of oncology research, from tumorigenesis and oncogenes to chemotherapy and metastasis.

World Academy of Sciences Journal

World Academy of Sciences Journal

Multidisciplinary open-access journal spanning biochemistry, genetics, neuroscience, environmental health, and synthetic biology.

International Journal of Functional Nutrition

International Journal of Functional Nutrition

Open-access journal combining biochemistry, pharmacology, immunology, and genetics to advance health through functional nutrition.

International Journal of Epigenetics

International Journal of Epigenetics

Publishes open-access research on using epigenetics to advance understanding and treatment of human disease.

Medicine International

Medicine International

An International Open Access Journal Devoted to General Medicine.

Journal Cover
July-2021 Volume 22 Issue 1

Full Size Image

Sign up for eToc alerts
Recommend to Library

  • Article
  • Citations
    • Cite This Article
    • Download Citation
    • Create Citation Alert
    • Remove Citation Alert
    • Cited By
  • Similar Articles
    • Related Articles (in Spandidos Publications)
    • Similar Articles (Google Scholar)
    • Similar Articles (PubMed)
  • Download PDF
  • Download XML
  • View XML

  • Supplementary Files
    • Supplementary_Data.pdf
Article Open Access

Long non‑coding RNA LUCAT1 promotes the progression of clear cell renal cell carcinoma via the microRNA‑375/YAP1 axis

  • Authors:
    • Xiaojun Wang
    • Hui Ou
    • Liangfen Zhou
    • Hengyu Liu
    • Xiaobao Liu
    • Huiyun Zhang
  • View Affiliations / Copyright

    Affiliations: Department of Oncology, Chenzhou No. 1 People's Hospital, Chenzhou, Hunan 423000, P.R. China, Department of Neonatology, Chenzhou No. 1 People's Hospital, Chenzhou, Hunan 423000, P.R. China, Department of Oncology, The Second People's Hospital of Chenzhou, Chenzhou, Hunan 423000, P.R. China
    Copyright: © Wang et al. This is an open access article distributed under the terms of Creative Commons Attribution License.
  • Article Number: 754
    |
    Published online on: May 12, 2021
       https://doi.org/10.3892/etm.2021.10186
  • Expand metrics +
Metrics: Total Views: 0 (Spandidos Publications: | PMC Statistics: )
Metrics: Total PDF Downloads: 0 (Spandidos Publications: | PMC Statistics: )
Cited By (CrossRef): 0 citations Loading Articles...

This article is mentioned in:



Abstract

Clear cell renal cell carcinoma (ccRCC) is a common renal cell carcinoma with a high mortality rate. Lung cancer‑associated transcript 1 (LUCAT1) has been reported to be a potential biomarker of prognosis in human ccRCC. However, the underlying mechanism of the function of LUCAT1 in ccRCC remains poorly understood. The present study aimed to investigate the role and underlying mechanism of LUCAT1 in ccRCC. The expression level of LUCAT1, microRNA‑375 (miR‑375) and yes‑associated protein 1 (YAP1) in ccRCC tissues and cells was detected by reverse transcription‑quantitative PCR, and the protein level of YAP1 was detected by western blotting. The effects of LUCAT1 on cell proliferation, migration and invasion were analyzed using Cell Counting Kit‑8 and Transwell assays. The association between miR‑375 and LUCAT1 or miR‑375 and YAP1 was predicted by lncBase Predicted v.2 or TargetScan and verified using dual‑luciferase reporter assay. The effect of LUCAT1 on ccRCC progression in vivo was evaluated using a xenograft tumor model. The results revealed that LUCAT1 and YAP1 were upregulated and miR‑375 was downregulated in ccRCC tissues and cells. LUCAT1 knockdown suppressed cell proliferation, migration and invasion, which were reversed by the inhibition of miR‑375. In addition, YAP1 overexpression attenuated the inhibitory effects of miR‑375 overexpression on cell proliferation, migration and invasion. Subsequent experiments suggested that LUCAT1 regulated YAP1 expression by sponging miR‑375. Therefore, LUCAT1 exerted its role by regulating the miR‑375/YAP1 axis in vitro. Moreover, LUCAT1 knockdown suppressed the growth of ccRCC xenograft tumors in vivo. These results collectively revealed that LUCAT1 promoted the proliferation, migration and invasion of ccRCC by the upregulation of YAP1 via sponging miR‑375, which may be used as a potential therapeutic target for ccRCC.

Introduction

Renal cell carcinoma (RCC) accounts for 5% of all adult malignancies with 300,000 new cases and 100,000 deaths per year worldwide (1). Clear cell RCC (ccRCC) is the most common subtype of renal cancer, which accounts for ~75% of RCC worldwide (2). ccRCC is resistant to chemotherapy and radiotherapy, therefore its clinical management has become a difficult issue (3). Although the diagnosis, treatment and overall survival rate of patients with ccRCC have been markedly improved in recent years, long-term prognosis is still limited and ~30% of patients experience recurrence of renal cancer (4,5). Therefore, further studies are required to clarify the underlying mechanism of ccRCC progression and develop efficient therapeutic targets for ccRCC.

Long non-coding RNAs (lncRNAs) are non-coding RNAs with >200 nucleotides, and have been indicated to exert critical roles in various cellular and biological processes (6). Accumulating evidence has suggested that lncRNAs function as tumor suppressors or oncogenes in diverse tumors, including ccRCC. Liu et al (7) demonstrated that knockdown of lncRNA TP73-AS1 inhibited cell proliferation and invasion, and induced cell apoptosis by binding to KISS1 in ccRCC. Hirata et al (8) reported that lncRNA MALAT1 served as an oncogene by promoting proliferation and suppressing apoptosis in ccRCC. Lung cancer-associated transcript 1 (LUCAT1) has also been demonstrated to serve a vital role in ccRCC progression. For instance, a previous study has reported that LUCAT1 served as a poor prognostic factor in human ccRCC (9). Moreover, it has been demonstrated that LUCAT1 overexpression induced cell proliferation and invasion via the AKT/GSK-3β signaling pathway, indicating that LUCAT1 may be used as a potential therapeutic target in ccRCC (10). Additionally, LUCAT1 has been revealed to function as an oncogene via regulating the microRNA (miRNA/miR)-495-3p/SATB1 axis, thereby promoting cell proliferation and invasion in ccRCC (11). However, the molecular mechanism underlying the biological function of LUCAT1 in ccRCC remains to be fully elucidated.

miRNAs are non-coding RNAs with 19-22 nucleotides in length, which serve as important regulators of gene expression via binding to the 3'-untranslated region (3'-UTR) of target mRNAs (12). Accumulating evidence has indicated that abnormal expression of miRNAs, functioning as oncogenes or tumor suppressors, was associated with the progression and development of cancer, including ccRCC (13). Several studies have demonstrated that miR-375 was downregulated in several types of cancer, such as gastric cancer (14), glioma (15) and cervical cancer (16). In renal cancer, miR-375 has been reported to act as a tumor suppressor via inhibiting cell proliferation, migration and invasion (17). Therefore, the aforementioned studies have indicated the pivotal role of miR-375 in different types of cancer, especially in ccRCC, while few studies have examined the network of molecules upstream and downstream of miR-375 in ccRCC.

Yes-associated protein 1 (YAP1), which is a transcriptional co-activator, has also been associated with the development of ccRCC. YAP1 has been demonstrated to serve an oncogenic role in various types of cancer, including ccRCC (18). Upregulation of YAP1 has been revealed to accelerate cell growth, migration, invasion and epithelial-mesenchymal transition via modulating arrestin domain-containing protein 1/3(19), suggesting that YAP1 may participate in ccRCC development.

The present study aimed to investigate the role and underlying mechanism of LUCAT1 in ccRCC in vitro and in vivo.

Materials and methods

Clinical specimens and cell culture

ccRCC tissues (n=62) and paired adjacent healthy tissues (n=62) were obtained from patients with ccRCC who were hospitalized at Chenzhou No. 1 People's Hospital (Chenzhou, China) between May 2016 and March 2018. The patient age range was 34-79 years, with a median age of 65 years, and 29 patients were females and 33 were males. The inclusion criteria included a clinical and imaging diagnosis of primary non-metastatic ccRCC. The exclusion criteria included patients with active malignancy other than RCC, cardiovascular disease, blood disease or other malignant tumor types. The present study was approved by the Ethics Committee of Chenzhou No. 1 People's Hospital and all participants provided written informed consent.

A normal human proximal tubular epithelial cell line (HK-2) and RCC cell lines (786-O, Caki-1, A498, 769-P and ACHN) were obtained from American Type Culture Collection. All RCC cell lines were cultured in RPMI-1640 (Invitrogen; Thermo Fisher Scientific, Inc.) supplemented with 10% FBS (Gibco; Thermo Fisher Scientific, Inc.) and 1% penicillin/streptomycin (5,000 U/ml, Gibco; Thermo Fisher Scientific, Inc.). HK-2 cells were cultured in DMEM supplemented with 10% FBS (both from Gibco; Thermo Fisher Scientific, Inc.) and 1% penicillin/streptomycin. 293T cells were purchased from The Cell Bank of Type Culture Collection of the Chinese Academy of Sciences. 293T cells were cultured in DMEM supplemented with 10% FBS and 1% penicillin/streptomycin. The cells were maintained at 37˚C in a humidified incubator with 5% CO2.

Cell transfection

LUCAT1 overexpression vector was constructed by cloning full-length LUCAT1 into pcDNA3.1 (Invitrogen; Thermo Fisher Scientific, Inc.), and the empty vector pcDNA3.1 was used as the negative control. Small interfering (si)-RNAs targeting LUCAT1 (si-LUCAT1#1 and #2; final concentration, 20 nM) and its scrambled negative control (NC) siRNA (si-NC; final concentration, 20 nM), miR-375 inhibitor (final concentration, 30 nM) and control (miR-NC; final concentration, 30 nM) and miR-375 mimics (final concentration, 15 nM) and control (miR-NC mimics; final concentration, 15 nM) were obtained from Shanghai GenePharma Co., Ltd. 1x106 Caki-1 and A498 cells were plated into six-well plates for 12 h, then the constructs were transfected into Caki-1 and A498 cells by mixing with Lipofectamine® 2000 reagent (Invitrogen; Thermo Fisher Scientific, Inc.) at 37˚C for 15 min following the manufacturer's instructions. A total of 24-72 h after transfection, the transfected cells were collected for subsequent experiments. The sequences of the transfected molecules were as follows: si-LUCAT1#1, 5'-CCCAUCAGAAGAUGUCAGAAGAUAA-3'; si-LUCAT1#2, 5'-UGUCCCUCAGUGUUCUACUUCUUAA-3'; si-NC, 5'-AAUUCUCCGAACGUGUCACGU-3'; miR-375 inhibitor, 5'-UCACGCGAGCCGAACGAACAAA-3'; anti-miR-NC, 5'-CAGUACUUUUGUGUAGUACAAA-3'; miR-375 mimic, 5'-UUUGUUCGUUCGGCUCGCGUGA-3'; miR-NC, 5'-GGUUCGUACGUACACUGUUCA-3'.

Reverse transcription-quantitative PCR (RT-qPCR)

Total RNA was extracted from cells (786-O, Caki-1, A498, 769-P, ACHN and HK-2) and ccRCC tissues using TRIzol® reagent (Invitrogen; Thermo Fisher Scientific, Inc.) and cDNA synthesis was performed using Maxima Probe qPCR Master mix (Fermentas; Thermo Fisher Scientific, Inc.) according to the manufacturer's instructions. Quantitative analysis of LUCAT1 and YAP1 expression was performed using SYBR® Premix Ex Taq™ reagent (Takara Biotechnology Co., Ltd.) and GAPDH was used as the endogenous control. Thermocycling conditions were as follows: 94˚C for 3 min; 40 cycles of 94˚C for 30 sec, 55˚C for 30 sec and 72˚C for 1 min; and 72˚C for 10 min. The expression level of miR-375 was analyzed using SYBR PrimeScript™ miRNA RT-PCR kit (Takara Biotechnology Co., Ltd.) and U6 small nuclear RNA was used as the internal reference. Thermocycling conditions were as follows: Denaturation at 95˚C for 10 sec; 40 cycles of 95˚C for 5 sec and 60˚C for 20 sec; followed by dissociation curve analysis at 95˚C for 60 sec, 55˚C for 30 sec and 95˚C for 30 sec. Relative expression levels were calculated using the 2-ΔΔCq method (20). Primer sequences were listed as follows: LUCAT1 forward, 5'-GTGTCAAGCTCGGATTGCCT-3' and reverse, 5'-GAGCCCACACACTCAG-3'; GAPDH forward, 5'-AGAAGGCTGGGGCTCATTTG-3' and reverse, 5'-AGGGGCCATCCACAGTCTTC-3'; YAP1 forward, 5'-TGACCCTCGTTTTGCCATGA-3' and reverse, 5'-GTTGCTGCTGGTTGGAGTTG-3'; miR-375 forward, 5'-GTGCAGGGTCCGAGGT-3' and reverse, 5'-AGCCGTTTGTTCGTTCGGCT-3'; U6 forward, 5'-CTCGCTTCGGCAGCACA-3' and reverse, 5'-AACGCTTCACGAATTTGCGT-3'.

Pathological analysis

In brief, the ccRCC tissues and paired adjacent healthy tissues were processed according to standard procedures, including 10% formalin fixation for 5 min at room temperature, dehydration in graded alcohol series (30, 50, 70, 95 and twice 100% alcohol) and xylene and embedding in paraffin. Subsequently, the tissue biopsies (3 µm) were stained with hematoxylin for 5 min and eosin for another 2 min at room temperature (Abcam). Finally, the tissues were observed under a light microscope at x200 magnification and photographed.

Dual-luciferase reporter assay

The binding sites between miR-375 and LUCAT1, as well as miR-375 and YAP were predicted by lncBase Predicted v.2 (http://www.microrna.gr/lncBase) or TargetScan software (http://www.targetscan.org/vert_50/), respectively. LUCAT1 and YAP1 3'-UTR containing the wild-type (WT) or mutant (MUT) binding sites of miR-375 was synthesized and cloned into pmirGLO luciferase reporter vector (Promega Corporation). Subsequently, 1x106 293T cells were plated into six-well plates for 12 h, then LUCAT1-WT, LUCAT1-MUT, YAP1-WT or YAP1-MUT were co-transfected with miR-375 mimics or miR-NC into 293T cells using Lipofectamine 2000 reagent (Invitrogen; Thermo Fisher Scientific, Inc.). A total of 48 h following transfection, the Renilla and firefly luciferase activity was measured using Luc-Pair™ Duo-Luciferase Assay kit (Shanghai Yeasen Biotechnology Co., Ltd.) according to the manufacturer's instructions. Renilla luciferase activity was used for normalization.

Western blotting

Total protein was extracted from Caki-1 and A498 cells using a Cell lysis buffer for Western and IP (Beyotime Institute of Biotechnology) following the manufacturer's protocol. The protein samples were quantified using a BCA Protein Assay Kit (Beyotime Institute of Biotechnology). A total of 30 µg protein/sample were separated by 10% SDS-PAGE, and subsequently transferred onto a nitrocellulose membrane (MilliporeSigma). The membrane was blocked with 5% skimmed milk in TBS-Tween-20 (0.1%) buffer for 1 h at room temperature. Subsequently, the membrane was incubated with primary antibodies against YAP1 (1:600; cat. no. ab52771) and GAPDH (1:4,000; cat. no. ab8245) (both from Abcam) overnight at 4˚C. Subsequently, the membranes were incubated with HRP-conjugated goat anti-rabbit IgG H&L secondary antibody (1:20,000; cat. no. ab6721; Abcam) for 1 h at room temperature. Finally, the protein bands were visualized with an ECL kit (GE Healthcare) and analyzed using ImageJ v1.8.0 software (National Institutes of Health).

Cell viability assay

A total of 2x103 Caki-1 and A498 cells were seeded in a 96-well plate. After incubation for 24, 48 and 72 h, 10 µl CCK-8 solution (Beyotime Institute of Biotechnology) was added to each well and incubated at 37˚C for 4 h according to the manufacturer's protocol. Subsequently, the absorbance at 450 nm was determined using an Elx800 Absorbance Microplate Reader (BioTek Instruments, Inc.).

Cell migration and invasion assay

Transwell chambers (12-well; MilliporeSigma) were used to assess the migratory and invasive abilities of Caki-1 and A498 cells. In brief, 1x105 cells were seeded into the upper chamber for the migration assay, while 2x105 cells were plated into the upper chamber, which was pre-coated with 50 µl Matrigel at 37˚C for 30 min (BD Biosciences), for the invasion assay. The cells were seeded in the upper chambers in serum-free RPMI-1640 medium, while RPMI-1640 supplemented with 10% FBS was placed into the lower chamber. Following incubation for 24 h at 37˚C, the migrated/invaded cells were fixed with 100% methanol for 30 min and stained with 0.05% crystal violet for 20 min at room temperature. Finally, the cells were photographed using an inverted microscope at x400 magnification, and the average number of migrated or invaded cells in five random microscopic fields per Transwell was manually counted.

Tumor xenografts

The present study was approved by the Animal Ethics Committee of Chenzhou No. 1 People's Hospital (Chenzhou, China). Lentiviral-based short hairpin (sh)-LUCAT1 vector and lentiviral empty vector (sh-NC) were obtained from Shanghai GeneChem Co., Ltd. The sequences of sh-LUCAT1 or sh-NC were cloned and inserted into hU6-MCS-Ubiquitin-EGFP-IRES-puromycin lentiviral vector (Shanghai GeneChem Co., Ltd.) to construct the recombinant lentiviral vector. 5x106 293T cells at the exponential growth phase were plated into 100 mm cell culture plates for 12 h, then the recombinant lentiviral vectors (16 µg) and 20 µl Lenti-Easy Packaging Mix (Shanghai GeneChem Co., Ltd.) were co-transfected into 293T cells using Lipofectamine 2000 for 48 h at 37˚C. A total of 48 h after transfection, the cell supernatants were collected and filtered using a 0.22 µM polyethersulfone membrane filter. The supernatants were then centrifuged at 8,000 x g for 10 min at 4˚C to collect the lentiviral particles. Subsequently, the titers were determined by fluorescent microscopy. The titer was approximately 4-10x108 infectious units/ml. To establish the stable LUCAT1 knockdown cell line, 1x106 Caki-1 cells were cultured in a six-well plate with culture media containing lentivirus at 50 MOI for 72 h. A total of 3 days after infection, the cells were incubated with 2 µg/ml puromycin for 2 weeks to select the stably transfected cells.

Five-week-old male BALB/c nude mice with an average body weight of ~20 g were provided by the Animal Center of Nanjing University (Nanjing, China), and were divided into two groups (6 mice in total; n=3 per group). All introduced mice were bio-purified and were entered into the animal facility after veterinary authorization. The mice were housed in a pathogen-free environment at 25˚C, 45-50% humidity and a programmed 12 h light/12 h dark cycle. All mice were allowed free access to drinking water and a sterilized standard diet. Any effort was made to avoid unnecessary pain of the animals. Stably transfected Caki-1 cells (3x106 cells in 100 µl PBS) were subcutaneously injected into the left flank of the nude mice. The volume of the tumors was measured every 6 days after 6 days of injection. A total of 30 days after injection, the mice were sacrificed by cervical dislocation after deep anesthesia with 2% isoflurane (Baxter International Inc.), and the tumors were excised and weighed. The level of LUCAT1 in the excised tumors was detected by RT-qPCR. Additionally, the humane endpoint criteria used in the present study were as follows: During the post-operative period, the mice were inspected daily to ensure their ability to eat, drink and ambulate normally; when they exhibited apparent physical defects, such as dry or dull eyes, sticky mucous membranes, ambulation difficulties, dyspnea or cachexia (loss of 15% of animal original body weight), the mice were deemed to meet the criteria of euthanasia and were sacrificed to minimize suffering and distress.

Statistical analysis

Statistical analysis was performed using SPSS v20.0 software (IBM Corp.). All experiments were analyzed in triplicate and are presented as the mean ± SD. Pearson's correlation was used to assess the correlation between LUCAT1 and miR-375, as well as miR-375 and YAP1. Comparisons between two groups were performed using paired or unpaired Student's t-test, while comparisons among ≥3 groups were performed using one-way ANOVA followed by Tukey's post hoc test. Pearson's χ2 test or Fisher's exact test were used to assess categorical variables. P<0.05 was considered to indicate a statistically significant difference.

Results

LUCAT1 and YAP1 expression levels are increased in ccRCC tissues and cells

LUCAT1 and YAP1 mRNA expression levels were significantly increased in ccRCC tissues, compared with the adjacent healthy tissues (Fig. 1A and C). Similarly, LUCAT1 and YAP1 mRNA expression levels were upregulated in ccRCC cell lines (786-O, Caki-1, A498, 769-P and ACHN) compared with the human normal proximal tubular epithelial cell line HK-2 (Fig. 1E and F). Pearson's correlation analysis demonstrated that the expression of LUCAT1 was positively correlated to that of YAP1 in ccRCC tissues (Fig. 1D). To explore whether the expression of LUCAT1 was associated with prognosis, patients with ccRCC were divided in low (n=33) and high LUCAT1 group (n=29) according to the median expression of LUCAT1. The results revealed that the low LUCAT1 group exhibited a higher overall survival rate compared with the high LUCAT1 group (Fig. 1B), suggesting a close association between LUCAT1 expression level and prognosis. To further assess the role of LUCAT1 in the prognosis of ccRCC, patients were divided into two groups (high and low expression) based on the median expression levels of LUCAT1, and the association between LUCAT1 expression and clinicopathological factors of patients with ccRCC was analyzed. The clinicopathological characteristics of all 62 patients are presented in Table I. Statistical analysis indicated that LUCAT1 expression was associated with the tumor stage, tumor size and lymph node metastasis of ccRCC. In addition, a significant association was observed between YAP1 expression level (low and high YAP1 expression level was divided based on the mean value of YAP1 expression level) and tumor stage, tumor size or lymph node metastasis in patients with ccRCC (Table SI). Furthermore, H&E staining of the adjacent healthy kidney group and ccRCC tissues is presented in Fig. S1. Compared with the adjacent healthy kidney group, the tumors displayed dense cellularity with brightly eosinophilic cytoplasm, and were arranged in nests. These results indicated that LUCAT1 and YAP1 were associated with ccRCC progression.

Figure 1

Expression of LUCAT1 and YAP1 in ccRCC tissues and cells. (A) The expression of LUCAT1 in 62 pairs of ccRCC tissues and adjacent healthy tissues was detected by RT-qPCR. (B) The association between the expression level of LUCAT1 and the overall survival in patients with ccRCC was determined by Kaplan-Meier analysis. (C) The expression of YAP1 in 62 pairs of ccRCC tissues and adjacent healthy tissues was detected by RT-qPCR. (D) The correlation between LUCAT1 and YAP1 expression level in ccRCC tissues was assessed using Pearson's correlation analysis. The expression level of (E) LUCAT1 and (F) YAP1 in the normal human proximal tubular epithelial cell line HK-2 and RCC cell lines (786-O, Caki-1, A498, 769-P and ACHN) was determined by RT-qPCR. *P<0.05 and **P<0.01 vs. healthy tissues or normal cells. RT-qPCR, reverse transcription-quantitative PCR; LUCAT1, lung cancer-associated transcript 1; YAP1, yes-associated protein 1; ccRCC, clear cell renal cell carcinoma.

Table I

Association of clinicopathological features with LUCAT1 expression in patients with clear cell renal cell carcinoma.

Table I

Association of clinicopathological features with LUCAT1 expression in patients with clear cell renal cell carcinoma.

 LUCAT1 expression 
ParameterNumber of casesLow (n=33)High (n=29) P-valuea
Sex    
     Female3016140.124
     Male321715 
Age, years    
     ≤552715120.074
     >55351817 
Tumor stage    
     T1-24027130.003b
     T3-422616 
Tumor size    
     ≤4 cm282080.005b
     >4 cm341321 
Lymph node metastasis    
     No3622140.011b
     Yes261115 
Distant metastasis    
     No3921180.086
     Yes231211 

[i] aPearson's χ2 test was used.

[ii] bP<0.05 was considered to indicate a statistically significant difference. T, tumor; LUCAT1, lung cancer-associated transcript 1.

LUCAT1 directly targets miR-375 in RCC cells

Increasing evidence has suggested that lncRNAs act as molecular sponges or competing endogenous RNAs (ceRNAs), regulating miRNA expression, thereby affecting their biological function (21). Using the bioinformatics tool lncBase Predicted v.2, LUCAT1 was predicted to contain complementary bases to miR-375 (Fig. 2A). Transfection of miR-375 mimics decreased the luciferase activity of the LUCAT1-WT group compared with the miR-NC mimics transfection (Fig. 2B), while there was little change in the luciferase activity of the LUCAT1-MUT group, indicating that LUCAT1 directly targeted miR-375. A negative correlation was also observed between miR-375 and LUCAT1 expression level in ccRCC tissues (Fig. 2D). In addition, the results indicated that the expression level of miR-375 was decreased in ccRCC tissues and cell lines compared with healthy tissues and normal cells, respectively (Fig. 2C and E). Moreover, based on the higher or lower than the median expression levels of miR-375, the patients were divided into two groups, and the association between miR-375 expression and clinicopathological factors of patients with ccRCC was analyzed. Our results indicated that the expression level of miR-375 was associated with tumor stage, tumor size, lymph node metastasis and distant metastasis in patients with ccRCC (Table SII). Furthermore, LUCAT1 was upregulated, while miR-375 was downregulated in LUCAT1-overexpressing Caki-1 and A498 cells compared with the vector-NC group (Fig. 2F and H). In Caki-1 and A498 cells transfected with si-LUCAT1#1 or si-LUCAT1#2, LUCAT1 expression level was decreased, while miR-375 expression level was increased compared with the si-NC group (Fig. 2G and I). These results indicated that LUCAT1 interacted with miR-375.

Figure 2

LUCAT1 directly binds to miR-375. (A) The binding sites between LUCAT1 and miR-375 were predicted using the lncBase Predicted v.2 software. (B) The effects of miR-375 overexpression on the luciferase activity of LUCAT1-WT or LUCAT1-MUT reporter were detected using a dual-luciferase reporter assay. (C) miR-375 expression in 62 pairs of ccRCC tissues and adjacent healthy tissues was measured by RT-qPCR. (D) The correlation between LUCAT1 and miR-375 expression levels in ccRCC tissues was analyzed by Pearson's correlation analysis. (E) miR-375 expression in the normal human proximal tubular epithelial cell line HK-2 and RCC cell lines (786-O, Caki-1, A498, 769-P and ACHN) was measured by RT-qPCR. (F) Overexpression or (G) knockdown efficiency of LUCAT1 was determined by RT-qPCR in ACHN and 769-P cells or Caki-1 and A498 cells, respectively. The effects of LUCAT1 (H) overexpression or (I) knockdown on miR-375 level in ACHN and 769-P cells or Caki-1 and A498 cells, respectively, were measured by RT-qPCR. **P<0.01 vs. the indicated groups or HK-2 cells. RT-qPCR, reverse transcription-quantitative PCR; LUCAT1, lung cancer-associated transcript 1; RCC, renal cell carcinoma; ccRCC, clear cell RCC; miR, microRNA; WT, wild-type; MUT, mutant; si, small interfering; NC, negative control.

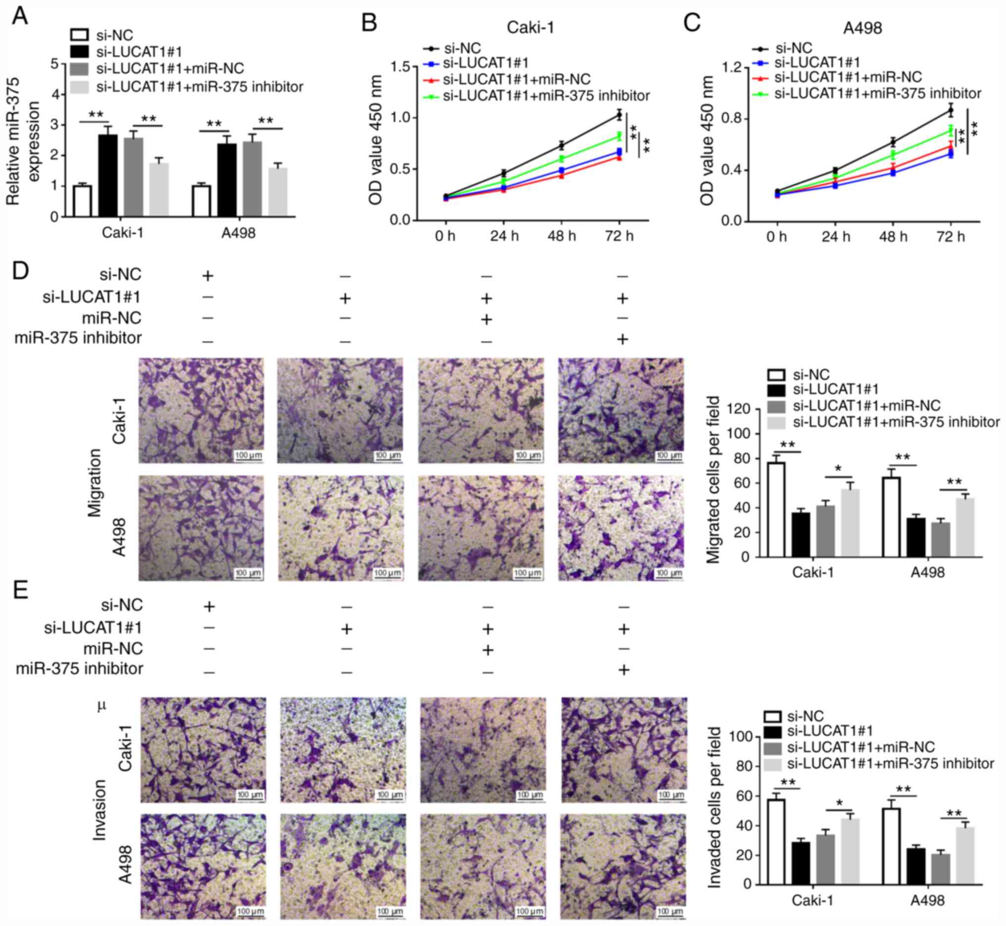
LUCAT1 knockdown inhibits cell proliferation, migration and invasion via regulating miR-375 in RCC cells

To explore the effects of LUCAT1 and miR-375 in ccRCC cells, in vitro assays were performed. The transfection efficiency of miR-375 mimics and inhibitor compared with their respective NCs in Caki-1 and A498 cells was examined via RT-qPCR (Fig. S2A and B). Caki-1 and A498 cells were transfected with si-NC, si-LUCAT1#1, si-LUCAT1#1 + miR-NC or si-LUCAT1#1 + miR-375 inhibitor. RT-qPCR analysis indicated that miR-375 expression was increased in Caki-1 and A498 cells transfected with si-LUCAT1#1, but was inhibited by miR-375 inhibitor (Fig. 3A). Subsequently, CCK-8 and Transwell assays were performed to examine the role of LUCAT1 and miR-375 in ccRCC progression. As demonstrated in Fig. 3B and C, LUCAT1 knockdown inhibited the proliferation of Caki-1 and A498 cells, which was reversed by miR-375 inhibition. Transwell assay revealed that LUCAT1 silencing significantly inhibited the migratory and invasive abilities of Caki-1 and A498 cells, while miR-375 inhibitor inverted the si-LUCAT1#1-induced inhibitory effects on cell migration and invasion of Caki-1 and A498 cells (Fig. 3D and E). Furthermore, the results of the present study also suggested that the overexpression of LUCAT1 promoted the proliferation, migration and invasion of Caki-1 and A498 cells (Fig. S3). Together, these results demonstrated that LUCAT1 regulated cell proliferation, migration and invasion via targeting miR-375 in RCC cells.

Figure 3

LUCAT1 knockdown suppresses the proliferation, migration and invasion of renal cell carcinoma cells by regulating miR-375 in vitro. (A) The expression level of miR-375 was measured by reverse transcription-quantitative PCR in Caki-1 and A498 cells transfected with si-NC, si-LUCAT1#1, si-LUCAT1#1+miR-NC or si-LUCAT1#1+miR-375 inhibitor. Cell proliferation was examined using the Cell Counting Kit-8 assay in transfected (B) Caki-1 and (C) A498 cells. (D) Cell migratory and (E) invasive capabilities were assessed by Transwell assay in transfected Caki-1 and A498 cells. *P<0.05 and **P<0.01. LUCAT1, lung cancer-associated transcript 1; miR, microRNA; si, small interfering; NC, negative control; OD, optical density.

YAP1 is a target of miR-375 in RCC cells

Previous studies have reported that miRNAs exert their function by targeting the 3'-UTR of mRNAs (11,12). The TargetScan software indicated the existence of binding sites between miR-375 and YAP1 (Fig. 4A). To further validate this prediction, YAP1-WT or YAP1-MUT reporter plasmids and miR-NC or miR-375 mimics were co-transfected into 293T cells. The luciferase activity of the YAP1-WT reporter was suppressed in cells transfected with miR-375 mimics, while a small alteration was observed in the luciferase activity of the YAP1-MUT group compared with that of the miR-NC group (Fig. 4B). Moreover, the expression level of miR-375 was negatively correlated with that of YAP1 in ccRCC tissues (Fig. 4C). Subsequent western blot assays confirmed that overexpression of miR-375 reduced the protein level of YAP1, while the protein level of YAP1 was increased by miR-375 knockdown in Caki-1 and A498 cells (Fig. 4D and E). These results indicated that miR-375 directly targeted YAP1 and inhibited the transcription and translation of YAP1 in RCC cells.

Figure 4

YAP1 is a direct target of miR-375 in RCC cells. (A) Predicted binding sites between miR-375 and YAP1-WT or MUT sites in YAP1-MUT reporter. (B) The effects of miR-375 overexpression on the luciferase activity of YAP1-WT or YAP1-MUT reporter were determined using a dual-luciferase reporter assay. (C) Pearson's correlation analysis was performed to assess the correlation between miR-375 and YAP1 expression levels in clear cell RCC tissues. The effects of miR-375 (D) overexpression or (E) knockdown on YAP1 protein expression were examined using western blot assay in Caki-1 and A498 cells. **P<0.01. YAP1, yes-associated protein 1; RCC, renal cell carcinoma; miR, microRNA; WT, wild-type; MUT, mutant; NC, negative control.

miR-375 suppresses cell proliferation, migration and invasion by targeting YAP1 in RCC cells

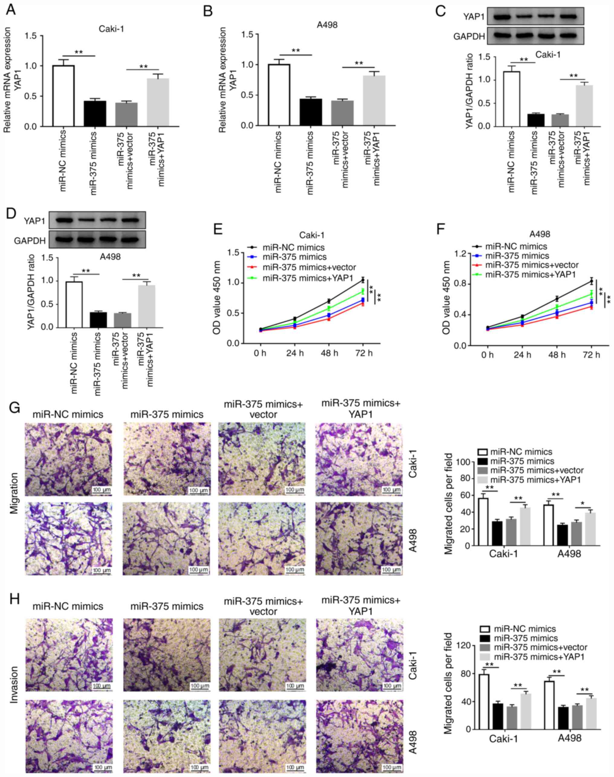
To further investigate whether miR-375 exerted its function by targeting YAP1 in RCC, Caki-1 and A498 cells were transfected with miR-NC, miR-375 mimics, miR-375 mimics+vector or miR-375 mimics+YAP1. The transfection efficiency of the YAP1 overexpressing vector in Caki-1 and A498 cells compared with its respective NC is presented in Fig. S2C and D. As depicted in Fig. 5A and B, the level of YAP1 mRNA was significantly decreased in miR-375-overexpressing Caki-1 and A498 cells, which was partially reversed by the overexpression of YAP1. Overexpression of miR-375 decreased the protein level of YAP1, while this decrease was abolished by YAP1 overexpression (Fig. 5C and D). Furthermore, miR-375 overexpression promoted cell proliferation, migration and invasion in Caki-1 and A498 cells, while these effects were reversed by YAP1 overexpression (Fig. 5E-H). These data suggested that miR-375 suppressed RCC phenotypes via targeting YAP1.

Figure 5

miR-375 suppresses the progression of renal cell carcinoma cells by targeting YAP1. YAP1 mRNA expression was determined by reverse transcription-quantitative PCR in (A) Caki-1 and (B) A498 cells transfected with miR-NC mimics, miR-375 mimics, miR-375 mimics+vector or miR-375 mimics+YAP1. YAP1 protein expression was detected by western blot in (C) Caki-1 and (D) A498 cells transfected with miR-NC mimics, miR-375 mimics, miR-375 mimics+vector or miR-375 mimics+YAP1. Cell proliferation was assessed using the Cell Counting Kit-8 assay in transfected (E) Caki-1 and (F) A498 cells. (G) Cell migratory and (H) invasive capabilities were assessed via Transwell assay in transfected Caki-1 and A498 cells. *P<0.05 and **P<0.01. YAP1, yes-associated protein 1; miR, microRNA; NC, negative control; OD, optical density.

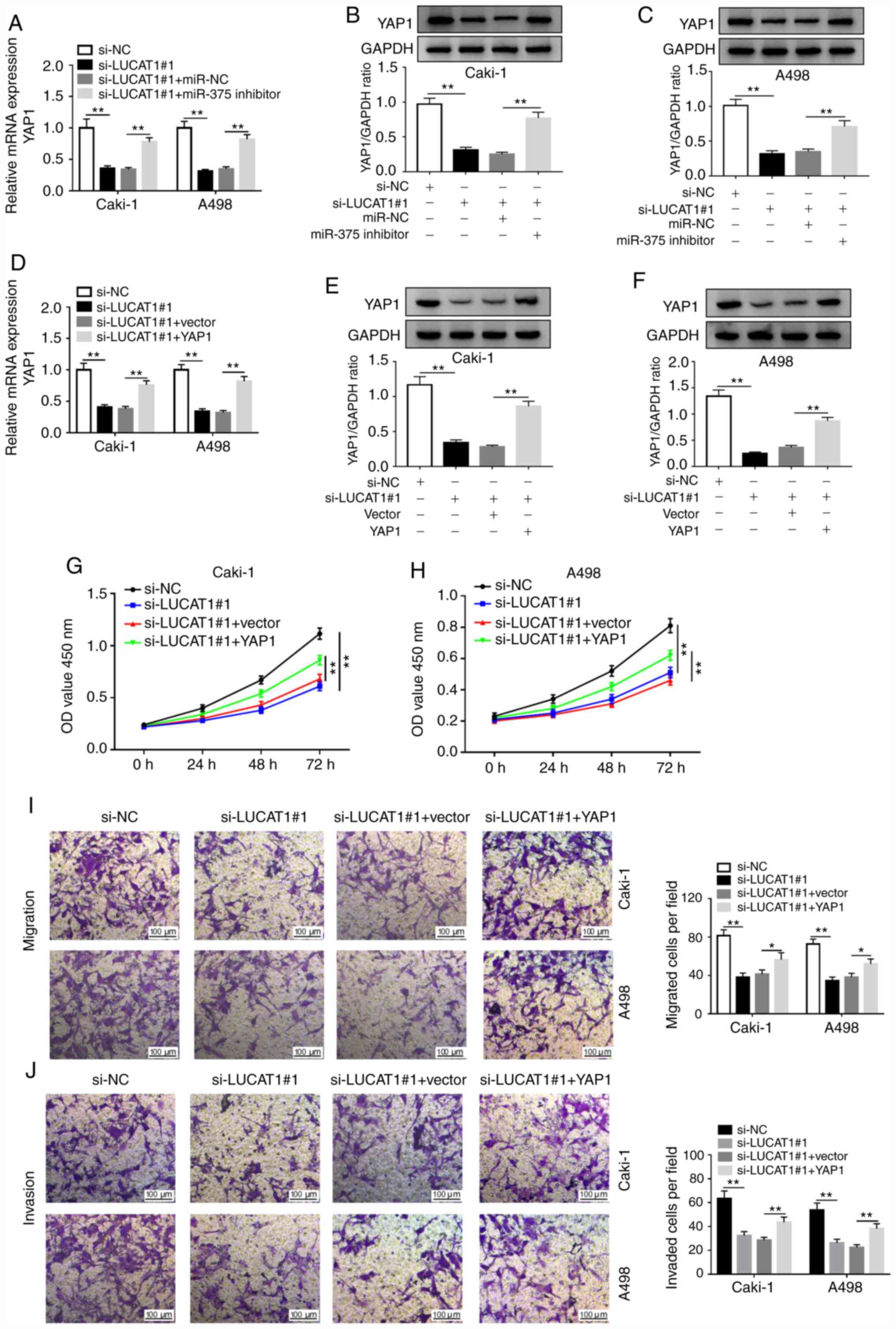
Knockdown of LUCAT1 suppresses cell proliferation, migration and invasion by regulating the miR-375/YAP1 axis in RCC cells

As aforementioned, the present study hypothesized that LUCAT1 exerted its carcinogenic role via the LUCAT1/miR-375/YAP1 regulatory axis. RT-qPCR results demonstrated that knockdown of LUCAT1 decreased the mRNA level of YAP1, which was abolished by miR-375 inhibition in RCC cells (Fig. 6A). Western blotting results confirmed that miR-375 inhibitor reversed the si-LUCAT1-mediated inhibitory effect on YAP1 protein expression level in Caki-1 and A498 cells (Fig. 6B and C). Furthermore, LUCAT1 knockdown decreased the level of YAP1 mRNA and YAP1 overexpression abolished this effect (Fig. 6D). LUCAT1 silencing also suppressed YAP1 protein level, which was abolished by YAP1 overexpression (Fig. 6E and F). Therefore, the LUCAT1/miR-375/YAP1 regulatory axis may participate in the development of RCC. To further verify this hypothesis, CCK-8 and Transwell experiments were performed. LUCAT1 knockdown suppressed the proliferation, migration and invasion of Caki-1 and A498 cells, which were reversed by the restoration of YAP1 expression (Fig. 6G-J). These results indicated that LUCAT1 knockdown suppressed RCC phenotypes via the miR-375/YAP1 regulatory axis.

Figure 6

LUCAT1 enhances the proliferation, migration and invasion of renal cell carcinoma cells by targeting miR-375 to regulate YAP1 in vitro. (A) YAP1 mRNA expression was assessed by RT-qPCR in Caki-1 and A498 cells transfected with si-NC, si-LUCAT1#1, si-LUCAT1#1+miR-NC or si-LUCAT1#1+miR-375 inhibitor. YAP1 protein expression was examined by western blotting in (B) Caki-1 and (C) A498 cells transfected si-NC, si-LUCAT1#1, si-LUCAT1#1+miR-NC or si-LUCAT1#1+miR-375 inhibitor. (D) YAP1 mRNA level was assessed by RT-qPCR in Caki-1 and A498 cells transfected with si-NC, si-LUCAT1#1, si-LUCAT1#1+vector or si-LUCAT1#1+YAP1. YAP1 protein level was examined by western blotting in (E) Caki-1 and (F) A498 cells transfected si-NC, si-LUCAT1#1, si-LUCAT1#1+vector or si-LUCAT1#1+YAP1. Cell proliferation was measured using Cell Counting Kit-8 assay in transfected (G) Caki-1 and (H) A498 cells. (I) Cell migratory and (J) invasive capabilities were assessed by Transwell assay in transfected Caki-1 and A498 cells. *P<0.05; **P<0.01. LUCAT1, lung cancer-associated transcript 1; YAP1, yes-associated protein 1; miR, microRNA; NC, negative control; si, small interfering; RT-qPCR, reverse transcription-quantitative PCR; OD, optical density.

LUCAT1 deficiency suppresses ccRCC tumor growth in vivo

A xenograft tumor mouse model of ccRCC was used to verify the effect of LUCAT1 on tumor growth in vivo. Compared with the mice injected with sh-NC, tumor volume and weight were reduced in the sh-LUCAT1 group, indicating that LUCAT1 knockdown decreased the tumor growth of ccRCC in vivo (Fig. 7A-C). Additionally, RT-qPCR results verified that LUCAT1 was downregulated in the tumors of mice injected with sh-LUCAT1-transfected ccRCC Caki-1 cells (Fig. 7D). Taken together, these data suggested that LUCAT1 silencing suppressed ccRCC tumor growth in vivo.

Figure 7

LUCAT1 knockdown suppresses clear cell renal cell carcinoma growth in vivo. (A) Tumor volume. (B) Images of tumors derived from Caki-1 cells stably transfected with sh-LUCAT1 or sh-NC. (C) Tumor weight. (D) The expression level of LUCAT1 was examined by reverse transcription-quantitative PCR. **P<0.01. LUCAT1, lung cancer-associated transcript 1; sh, short hairpin, NC, negative control.

Discussion

Accumulating evidence has suggested that lncRNAs emerged as essential regulators in tumorigenesis and potential biomarkers for the diagnosis or prognosis of ccRCC (22). LUCAT1 is located on chromosome 5q14.3, and was first identified in airway epithelial cells (23). It has been demonstrated that LUCAT1 was upregulated in ccRCC tissues and promoted the proliferation and invasion of ccRCC cells (10). However, the potential role and the regulatory mechanism of LUCAT1 in ccRCC progression requires further elucidation. YAP1, a transcriptional co-activator, has been indicated to promote tumorigenesis in various types of cancer, including ccRCC (18,19).

In the present study, LUCAT1 and YAP1 were markedly upregulated in ccRCC tissues and cell lines. LUCAT1 expression was positively correlated with that of YAP1 in ccRCC tissues. In addition, LUCAT1 expression was closely associated with tumor stage, tumor size and lymph node metastasis in patients with ccRCC. Moreover, Kaplan-Meier survival curves suggested a negative association between high LUCAT1 expression and the overall survival of patients with ccRCC.

An interaction between lncRNAs and miRNAs has been identified in various cancers, such as bladder cancer, gastric cancer and ccRCC (11,24,25). In the present study, miR-375 was revealed to be a direct target of LUCAT1. miR-375 has been reported to be a tumor suppressor in various types of cancer, including gastric cancer, glioma and ccRCC (14-17). For example, Wang and Sun (17) reported that miR-375 inhibited cell proliferation, migration and invasion via regulating 3-phosphoinositide-dependent protein kinase 1 expression in renal cancer. Consistent with a previously published study (17), the results of the present study indicated that miR-375 was significantly downregulated in ccRCC tissues and cell lines compared with healthy tissues and normal cells, respectively, and miR-375 expression level was negatively correlated with that of LUCAT1 in ccRCC tissues. Furthermore, it was observed that LUCAT1 suppressed the expression of miR-375 and promoted cell proliferation, migration and invasion by targeting miR-375. Moreover, the tumor-suppressive role of LUCAT1 knockdown in ccRCC was verified in vivo.

It has been hypothesized that lncRNAs served as ceRNAs or miRNA sponges, regulating the expression of target mRNAs (26). Previous studies have demonstrated that miR-375 was associated with the progression of human cancers by regulating the expression of its target genes, such as SP1, PI3K-subunit α and HER2 (27-29). In the present study, YAP1 was revealed to be a target of miR-375 in RCC cells and was negatively regulated by miR-375. YAP1 has been indicated to be closely associated with cell proliferation, invasion and migration in prostate and colorectal cancer (30,31). YAP1 overexpression reversed the inhibitory effects of miR-375 on the proliferation, migration and invasion of RCC cells, suggesting that miR-375 inhibited tumor progression by targeting YAP1. These data were consistent with previous studies in ovarian cancer (32), gastric carcinogenesis (14) and osteosarcoma (33). In addition, the results of the current study demonstrated that LUCAT1 may regulate YAP1 expression by sponging miR-375. Overexpression of YAP1 abolished the inhibitory effects of LUCAT1 knockdown on cell proliferation, invasion and migration in RCC cells, supporting the regulatory role of the LUCAT1/miR-375/YAP1 axis in RCC progression. However, due to the limited experimental conditions, the lack of immunofluorescence experiments was a limitation to the present study.

In conclusion, the present study indicated that LUCAT1 functioned as a sponge for miR-375 to upregulate YAP1 expression, thereby regulating the development of ccRCC. Our results revealed that LUCAT1 silencing suppressed the growth of ccRCC in vivo and in vitro. The present study also revealed that the LUCAT1/miR-375/YAP1 axis may be a promising therapeutic target for patients with ccRCC.

Supplementary Material

H&E images of healthy kidney and clear cell renal cell carcinoma tissues (magnification, x200).
Transfection efficiency of miR-375 mimics and inhibitor and YAP1 overexpressing vector. The expression of miR-375 was determined in Caki-1 and A498 cells transfected with (A) miR-NC mimics or miR-375 mimics and (B) miR-NC or miR-375 inhibitor. Caki-1 and A498 cells were transfected with empty vector or YAP1 overexpressing vector, and (C) the mRNA and (D) protein levels of YAP1 were detected by reverse transcription-quantitative PCR or western blotting, respectively. **P<0.01. NC, negative control; miR, microRNA; YAP1, yes-associated protein 1.
LUCAT1 overexpression promotes the proliferation, migration and invasion of renal cell carcinoma cells. Caki.1 and A498 cells were transfected with vector or LUCAT1 overexpression vector. (A) The expression level of LUCAT1 was measured by reverse transcription.quantitative PCR. Cell proliferation was examined using the Cell Counting Kit.8 assay in transfected (B) Caki.1 and (C) A498 cells. (D) Cell migratory and (E) invasive capabilities were assessed by Transwell assay in transfected Caki.1 and A498 cells. **P<0.01. LUCAT1, lung cancer.associated transcript 1; OD, optical density.
Association of clinicopathological features with YAP1 expression in patients with clear cell renal cell carcinoma.
Association of clinicopathological features with miR-375 expression in patients with clear cell renal cell carcinoma.

Acknowledgements

Not applicable.

Funding

Funding: No funding was received.

Availability of data and materials

The datasets used and/or analyzed during the current study are available from the corresponding author on reasonable request.

Authors' contributions

XW conceived and designed the study and prepared the first draft of the manuscript. XW, HO, LZ, HL, HZ and XL performed the experiments, reviewed and agreed to the final submission of the manuscript. HO, LZ, HL, HZ and XL analyzed and interpreted the data. XW and HO confirm the authenticity of the raw data. All authors read and approved the final manuscript.

Ethics approval and consent to participate

The human study was approved by the Ethics Committee of Chenzhou No. 1 People's Hospital (Chenzhou, China) and all participants provided written informed consent. The animal study was approved by the Animal Ethics Committee of Chenzhou No. 1 People's Hospital.

Patient consent for publication

Not applicable.

Competing interests

The authors declare that they have no competing interests.

References

1 

Moch H, Cubilla AL, Humphrey PA, Reuter VE and Ulbright TM: The 2016 WHO classification of tumours of the urinary system and male genital organs-part A: Renal, penile, and testicular tumours. Eur Urol. 70:93–105. 2016.PubMed/NCBI View Article : Google Scholar

2 

Ricketts CJ, De Cubas AA, Fan H, Smith CC, Lang M, Reznik E, Bowlby R, Gibb EA, Akbani R, Beroukhim R, et al: The cancer genome atlas comprehensive molecular characterization of renal cell carcinoma. Cell Rep. 23:313–326.e5. 2018.PubMed/NCBI View Article : Google Scholar

3 

Keegan KA, Schupp CW, Chamie K, Hellenthal NJ, Evans CP and Koppie TM: Histopathology of surgically treated renal cell carcinoma: Survival differences by subtype and stage. J Urol. 188:391–397. 2012.PubMed/NCBI View Article : Google Scholar

4 

Wang L and Lee BR: Novel agents and approaches for advanced renal cell carcinoma. J Urol. 188(716)2012.PubMed/NCBI View Article : Google Scholar

5 

Capitanio U and Montorsi F: Renal cancer. Lancet. 387:894–906. 2016.PubMed/NCBI View Article : Google Scholar

6 

Wu R, Su Y, Wu H, Dai Y, Zhao M and Lu Q: Characters, functions and clinical perspectives of long non-coding RNAs. Mol Genet Genomics. 291:1013–1033. 2016.PubMed/NCBI View Article : Google Scholar

7 

Liu G, Zhao X, Zhou J, Cheng X, Ye Z and Ji Z: lncRNA TP73-AS1 promotes cell proliferation and inhibits cell apoptosis in clear cell renal cell carcinoma through repressing KISS1 expression and inactivation of PI3K/Akt/mTOR signaling pathway. Cell Physiol Biochem. 48:371–384. 2018.PubMed/NCBI View Article : Google Scholar

8 

Hirata H, Hinoda Y, Shahryari V, Deng G, Nakajima K, Tabatabai ZL, Ishii N and Dahiya R: Long noncoding RNA MALAT1 promotes aggressive renal cell carcinoma through Ezh2 and interacts with miR-205. Cancer Res. 75:1322–1331. 2015.PubMed/NCBI View Article : Google Scholar

9 

Xiao H, Bao L, Xiao W, Ruan H, Song Z, Qu Y, Chen K, Zhang X and Yang H: Long non-coding RNA Lucat1 is a poor prognostic factor and demonstrates malignant biological behavior in clear cell renal cell carcinoma. Oncotarget. 8:113622–113634. 2017.PubMed/NCBI View Article : Google Scholar

10 

Zheng Z, Zhao F, Zhu D, Han J, Chen H, Cai Y, Chen Z and Xie W: Long non-coding RNA LUCAT1 promotes proliferation and invasion in clear cell renal cell carcinoma through AKT/GSK-3β signaling pathway. Cell Physiol Biochem. 48:891–904. 2018.PubMed/NCBI View Article : Google Scholar

11 

Wang LN, Zhu XQ, Song XS and Xu Y: Long noncoding RNA lung cancer associated transcript 1 promotes proliferation and invasion of clear cell renal cell carcinoma cells by negatively regulating miR-495-3p. J Cell Biochem. 119:7599–7609. 2018.PubMed/NCBI View Article : Google Scholar

12 

Bartel DP: Metazoan microRNAs. Cell. 173:20–51. 2018.PubMed/NCBI View Article : Google Scholar

13 

He YH, Chen C and Shi Z: The biological roles and clinical implications of microRNAs in clear cell renal cell carcinoma. J Cell Physiol. 233:4458–4465. 2018.PubMed/NCBI View Article : Google Scholar

14 

Kang W, Huang T, Zhou Y, Zhang J, Lung RWM, Tong JHM, Chan AWH, Zhang B, Wong CC, Wu F, et al: miR-375 is involved in Hippo pathway by targeting YAP1/TEAD4-CTGF axis in gastric carcinogenesis. Cell Death Dis. 9(92)2018.PubMed/NCBI View Article : Google Scholar

15 

Ji CX, Fan YH, Xu F, Lv SG, Ye MH, Wu MJ, Zhu XG and Wu L: MicroRNA-375 inhibits glioma cell proliferation and migration by downregulating RWDD3 in vitro. Oncol Rep. 39:1825–1834. 2018.PubMed/NCBI View Article : Google Scholar

16 

Liu S, Song L, Yao H, Zhang L, Xu D, Gao F and Li Q: miR-375 Is epigenetically downregulated by HPV-16 E6 mediated DNMT1 upregulation and modulates EMT of cervical cancer cells by suppressing lncRNA MALAT1. PLoS One. 11(e0163460)2016.PubMed/NCBI View Article : Google Scholar

17 

Wang J and Sun X: MicroRNA-375 inhibits the proliferation, migration and invasion of kidney cancer cells by triggering apoptosis and modulation of PDK1 expression. Environ Toxicol Pharmacol. 62:227–233. 2018.PubMed/NCBI View Article : Google Scholar

18 

Rybarczyk A, Klacz J, Wronska A, Matuszewski M, Kmiec Z and Wierzbicki PM: Overexpression of the YAP1 oncogene in clear cell renal cell carcinoma is associated with poor outcome. Oncol Rep. 38:427–439. 2017.PubMed/NCBI View Article : Google Scholar

19 

Xiao J, Shi Q, Li W, Mu X, Peng J, Li M, Chen M, Huang H, Wang C, Gao K and Fan J: ARRDC1 and ARRDC3 act as tumor suppressors in renal cell carcinoma by facilitating YAP1 degradation. Am J Cancer Res. 8:132–143. 2018.PubMed/NCBI

20 

Livak KJ and Schmittgen TD: Analysis of relative gene expression data using real-time quantitative PCR and the 2(-Delta Delta C(T)) method. Methods. 25:402–408. 2001.PubMed/NCBI View Article : Google Scholar

21 

Karreth FA and Pandolfi PP: ceRNA cross-talk in cancer: When ce-bling rivalries go awry. Cancer Discov. 3:1113–1121. 2013.PubMed/NCBI View Article : Google Scholar

22 

Gayed BA, Youssef RF, Bagrodia A, Kapur P, Darwish OM, Krabbe LM, Sagalowsky A, Lotan Y and Margulis V: Prognostic role of cell cycle and proliferative biomarkers in patients with clear cell renal cell carcinoma. J Urol. 190:1662–1667. 2013.PubMed/NCBI View Article : Google Scholar

23 

Thai P, Statt S, Chen CH, Liang E, Campbell C and Wu R: Characterization of a novel long noncoding RNA, SCAL1, induced by cigarette smoke and elevated in lung cancer cell lines. Am J Respir Cell Mol Biol. 49:204–211. 2013.PubMed/NCBI View Article : Google Scholar

24 

Wieczorek E and Reszka E: MRNA, microRNA and lncRNA as novel bladder tumor markers. Clin Chim Acta. 477:141–153. 2018.PubMed/NCBI View Article : Google Scholar

25 

Zhang G, Li S, Lu J, Ge Y, Wang Q, Ma G, Zhao Q, Wu D, Gong W, Du M, et al: lncRNA MT1JP functions as a ceRNA in regulating FBXW7 through competitively binding to miR-92a-3p in gastric cancer. Mol Cancer. 17(87)2018.PubMed/NCBI View Article : Google Scholar

26 

Salmena L, Poliseno L, Tay Y, Kats L and Pandolfi PP: A ceRNA hypothesis: The Rosetta Stone of a hidden RNA language? Cell. 146:353–358. 2011.PubMed/NCBI View Article : Google Scholar

27 

Liu XH, Wang J and Dong YH: The inhibitory effect of miR-375 targeting sp1 in colorectal cancer cell proliferation. Eur Rev Med Pharmacol Sci. 22:405–411. 2018.PubMed/NCBI View Article : Google Scholar

28 

Wang Y, Tang Q, Li M, Jiang S and Wang X: MicroRNA-375 inhibits colorectal cancer growth by targeting PIK3CA. Biochem Biophys Res Commun. 444:199–204. 2014.PubMed/NCBI View Article : Google Scholar

29 

Cheng L, Zhan B, Luo P and Wang B: miRNA375 regulates the cell survival and apoptosis of human non-small cell carcinoma by targeting HER2. Mol Med Rep. 15:1387–1392. 2017.PubMed/NCBI View Article : Google Scholar

30 

Shi Y, Cao T, Sun Y, Xia J, Wang P and Ma J: Nitidine Chloride inhibits cell proliferation and invasion via downregulation of YAP expression in prostate cancer cells. Am J Transl Res. 11:709–720. 2019.PubMed/NCBI

31 

Zhou Z, Zhang HS, Zhang ZG, Sun HL, Liu HY, Gou XM, Yu XY and Huang YH: Loss of HACE1 promotes colorectal cancer cell migration via upregulation of YAP1. J Cell Physiol. 234:9663–9672. 2019.PubMed/NCBI View Article : Google Scholar

32 

Yan H, Li H, Li P, Li X, Lin J, Zhu L, Silva MA, Wang X, Wang P and Zhang Z: Long noncoding RNA MLK7-AS1 promotes ovarian cancer cells progression by modulating miR-375/YAP1 axis. J Exp Clin Cancer Res. 37(237)2018.PubMed/NCBI View Article : Google Scholar

33 

Liu G, Huang K, Jie Z, Wu Y, Chen J, Chen Z, Fang X and Shen S: CircFAT1 sponges miR-375 to promote the expression of Yes-associated protein 1 in osteosarcoma cells. Mol Cancer. 17(170)2018.PubMed/NCBI View Article : Google Scholar

Related Articles

  • Abstract
  • View
  • Download
  • Twitter
Copy and paste a formatted citation
Spandidos Publications style
Wang X, Ou H, Zhou L, Liu H, Liu X and Zhang H: Long non‑coding RNA LUCAT1 promotes the progression of clear cell renal cell carcinoma via the microRNA‑375/YAP1 axis. Exp Ther Med 22: 754, 2021.
APA
Wang, X., Ou, H., Zhou, L., Liu, H., Liu, X., & Zhang, H. (2021). Long non‑coding RNA LUCAT1 promotes the progression of clear cell renal cell carcinoma via the microRNA‑375/YAP1 axis. Experimental and Therapeutic Medicine, 22, 754. https://doi.org/10.3892/etm.2021.10186
MLA
Wang, X., Ou, H., Zhou, L., Liu, H., Liu, X., Zhang, H."Long non‑coding RNA LUCAT1 promotes the progression of clear cell renal cell carcinoma via the microRNA‑375/YAP1 axis". Experimental and Therapeutic Medicine 22.1 (2021): 754.
Chicago
Wang, X., Ou, H., Zhou, L., Liu, H., Liu, X., Zhang, H."Long non‑coding RNA LUCAT1 promotes the progression of clear cell renal cell carcinoma via the microRNA‑375/YAP1 axis". Experimental and Therapeutic Medicine 22, no. 1 (2021): 754. https://doi.org/10.3892/etm.2021.10186
Copy and paste a formatted citation
x
Spandidos Publications style
Wang X, Ou H, Zhou L, Liu H, Liu X and Zhang H: Long non‑coding RNA LUCAT1 promotes the progression of clear cell renal cell carcinoma via the microRNA‑375/YAP1 axis. Exp Ther Med 22: 754, 2021.
APA
Wang, X., Ou, H., Zhou, L., Liu, H., Liu, X., & Zhang, H. (2021). Long non‑coding RNA LUCAT1 promotes the progression of clear cell renal cell carcinoma via the microRNA‑375/YAP1 axis. Experimental and Therapeutic Medicine, 22, 754. https://doi.org/10.3892/etm.2021.10186
MLA
Wang, X., Ou, H., Zhou, L., Liu, H., Liu, X., Zhang, H."Long non‑coding RNA LUCAT1 promotes the progression of clear cell renal cell carcinoma via the microRNA‑375/YAP1 axis". Experimental and Therapeutic Medicine 22.1 (2021): 754.
Chicago
Wang, X., Ou, H., Zhou, L., Liu, H., Liu, X., Zhang, H."Long non‑coding RNA LUCAT1 promotes the progression of clear cell renal cell carcinoma via the microRNA‑375/YAP1 axis". Experimental and Therapeutic Medicine 22, no. 1 (2021): 754. https://doi.org/10.3892/etm.2021.10186
Follow us
  • Twitter
  • LinkedIn
  • Facebook
About
  • Spandidos Publications
  • Careers
  • Cookie Policy
  • Privacy Policy
How can we help?
  • Help
  • Live Chat
  • Contact
  • Email to our Support Team