Spandidos Publications Logo
  • About
    • About Spandidos
    • Aims and Scopes
    • Abstracting and Indexing
    • Editorial Policies
    • Reprints and Permissions
    • Job Opportunities
    • Terms and Conditions
    • Contact
  • Journals
    • All Journals
    • Oncology Letters
      • Oncology Letters
      • Information for Authors
      • Editorial Policies
      • Editorial Board
      • Aims and Scope
      • Abstracting and Indexing
      • Bibliographic Information
      • Archive
    • International Journal of Oncology
      • International Journal of Oncology
      • Information for Authors
      • Editorial Policies
      • Editorial Board
      • Aims and Scope
      • Abstracting and Indexing
      • Bibliographic Information
      • Archive
    • Molecular and Clinical Oncology
      • Molecular and Clinical Oncology
      • Information for Authors
      • Editorial Policies
      • Editorial Board
      • Aims and Scope
      • Abstracting and Indexing
      • Bibliographic Information
      • Archive
    • Experimental and Therapeutic Medicine
      • Experimental and Therapeutic Medicine
      • Information for Authors
      • Editorial Policies
      • Editorial Board
      • Aims and Scope
      • Abstracting and Indexing
      • Bibliographic Information
      • Archive
    • International Journal of Molecular Medicine
      • International Journal of Molecular Medicine
      • Information for Authors
      • Editorial Policies
      • Editorial Board
      • Aims and Scope
      • Abstracting and Indexing
      • Bibliographic Information
      • Archive
    • Biomedical Reports
      • Biomedical Reports
      • Information for Authors
      • Editorial Policies
      • Editorial Board
      • Aims and Scope
      • Abstracting and Indexing
      • Bibliographic Information
      • Archive
    • Oncology Reports
      • Oncology Reports
      • Information for Authors
      • Editorial Policies
      • Editorial Board
      • Aims and Scope
      • Abstracting and Indexing
      • Bibliographic Information
      • Archive
    • Molecular Medicine Reports
      • Molecular Medicine Reports
      • Information for Authors
      • Editorial Policies
      • Editorial Board
      • Aims and Scope
      • Abstracting and Indexing
      • Bibliographic Information
      • Archive
    • World Academy of Sciences Journal
      • World Academy of Sciences Journal
      • Information for Authors
      • Editorial Policies
      • Editorial Board
      • Aims and Scope
      • Abstracting and Indexing
      • Bibliographic Information
      • Archive
    • International Journal of Functional Nutrition
      • International Journal of Functional Nutrition
      • Information for Authors
      • Editorial Policies
      • Editorial Board
      • Aims and Scope
      • Abstracting and Indexing
      • Bibliographic Information
      • Archive
    • International Journal of Epigenetics
      • International Journal of Epigenetics
      • Information for Authors
      • Editorial Policies
      • Editorial Board
      • Aims and Scope
      • Abstracting and Indexing
      • Bibliographic Information
      • Archive
    • Medicine International
      • Medicine International
      • Information for Authors
      • Editorial Policies
      • Editorial Board
      • Aims and Scope
      • Abstracting and Indexing
      • Bibliographic Information
      • Archive
  • Articles
  • Information
    • Information for Authors
    • Information for Reviewers
    • Information for Librarians
    • Information for Advertisers
    • Conferences
  • Language Editing
Spandidos Publications Logo
  • About
    • About Spandidos
    • Aims and Scopes
    • Abstracting and Indexing
    • Editorial Policies
    • Reprints and Permissions
    • Job Opportunities
    • Terms and Conditions
    • Contact
  • Journals
    • All Journals
    • Biomedical Reports
      • Information for Authors
      • Editorial Policies
      • Editorial Board
      • Aims and Scope
      • Abstracting and Indexing
      • Bibliographic Information
      • Archive
    • Experimental and Therapeutic Medicine
      • Information for Authors
      • Editorial Policies
      • Editorial Board
      • Aims and Scope
      • Abstracting and Indexing
      • Bibliographic Information
      • Archive
    • International Journal of Epigenetics
      • Information for Authors
      • Editorial Policies
      • Editorial Board
      • Aims and Scope
      • Abstracting and Indexing
      • Bibliographic Information
      • Archive
    • International Journal of Functional Nutrition
      • Information for Authors
      • Editorial Policies
      • Editorial Board
      • Aims and Scope
      • Abstracting and Indexing
      • Bibliographic Information
      • Archive
    • International Journal of Molecular Medicine
      • Information for Authors
      • Editorial Policies
      • Editorial Board
      • Aims and Scope
      • Abstracting and Indexing
      • Bibliographic Information
      • Archive
    • International Journal of Oncology
      • Information for Authors
      • Editorial Policies
      • Editorial Board
      • Aims and Scope
      • Abstracting and Indexing
      • Bibliographic Information
      • Archive
    • Medicine International
      • Information for Authors
      • Editorial Policies
      • Editorial Board
      • Aims and Scope
      • Abstracting and Indexing
      • Bibliographic Information
      • Archive
    • Molecular and Clinical Oncology
      • Information for Authors
      • Editorial Policies
      • Editorial Board
      • Aims and Scope
      • Abstracting and Indexing
      • Bibliographic Information
      • Archive
    • Molecular Medicine Reports
      • Information for Authors
      • Editorial Policies
      • Editorial Board
      • Aims and Scope
      • Abstracting and Indexing
      • Bibliographic Information
      • Archive
    • Oncology Letters
      • Information for Authors
      • Editorial Policies
      • Editorial Board
      • Aims and Scope
      • Abstracting and Indexing
      • Bibliographic Information
      • Archive
    • Oncology Reports
      • Information for Authors
      • Editorial Policies
      • Editorial Board
      • Aims and Scope
      • Abstracting and Indexing
      • Bibliographic Information
      • Archive
    • World Academy of Sciences Journal
      • Information for Authors
      • Editorial Policies
      • Editorial Board
      • Aims and Scope
      • Abstracting and Indexing
      • Bibliographic Information
      • Archive
  • Articles
  • Information
    • For Authors
    • For Reviewers
    • For Librarians
    • For Advertisers
    • Conferences
  • Language Editing
Login Register Submit
  • This site uses cookies
  • You can change your cookie settings at any time by following the instructions in our Cookie Policy. To find out more, you may read our Privacy Policy.

    I agree
Search articles by DOI, keyword, author or affiliation
Search
Advanced Search
presentation
Experimental and Therapeutic Medicine
Join Editorial Board Propose a Special Issue
Print ISSN: 1792-0981 Online ISSN: 1792-1015
Journal Cover
November-2021 Volume 22 Issue 5

Full Size Image

Sign up for eToc alerts
Recommend to Library

Journals

International Journal of Molecular Medicine

International Journal of Molecular Medicine

International Journal of Molecular Medicine is an international journal devoted to molecular mechanisms of human disease.

International Journal of Oncology

International Journal of Oncology

International Journal of Oncology is an international journal devoted to oncology research and cancer treatment.

Molecular Medicine Reports

Molecular Medicine Reports

Covers molecular medicine topics such as pharmacology, pathology, genetics, neuroscience, infectious diseases, molecular cardiology, and molecular surgery.

Oncology Reports

Oncology Reports

Oncology Reports is an international journal devoted to fundamental and applied research in Oncology.

Experimental and Therapeutic Medicine

Experimental and Therapeutic Medicine

Experimental and Therapeutic Medicine is an international journal devoted to laboratory and clinical medicine.

Oncology Letters

Oncology Letters

Oncology Letters is an international journal devoted to Experimental and Clinical Oncology.

Biomedical Reports

Biomedical Reports

Explores a wide range of biological and medical fields, including pharmacology, genetics, microbiology, neuroscience, and molecular cardiology.

Molecular and Clinical Oncology

Molecular and Clinical Oncology

International journal addressing all aspects of oncology research, from tumorigenesis and oncogenes to chemotherapy and metastasis.

World Academy of Sciences Journal

World Academy of Sciences Journal

Multidisciplinary open-access journal spanning biochemistry, genetics, neuroscience, environmental health, and synthetic biology.

International Journal of Functional Nutrition

International Journal of Functional Nutrition

Open-access journal combining biochemistry, pharmacology, immunology, and genetics to advance health through functional nutrition.

International Journal of Epigenetics

International Journal of Epigenetics

Publishes open-access research on using epigenetics to advance understanding and treatment of human disease.

Medicine International

Medicine International

An International Open Access Journal Devoted to General Medicine.

Journal Cover
November-2021 Volume 22 Issue 5

Full Size Image

Sign up for eToc alerts
Recommend to Library

  • Article
  • Citations
    • Cite This Article
    • Download Citation
    • Create Citation Alert
    • Remove Citation Alert
    • Cited By
  • Similar Articles
    • Related Articles (in Spandidos Publications)
    • Similar Articles (Google Scholar)
    • Similar Articles (PubMed)
  • Download PDF
  • Download XML
  • View XML
Article Open Access

MEX3A knockdown inhibits the tumorigenesis of colorectal cancer via modulating CDK2 expression

  • Authors:
    • Xin Zhou
    • Shaojie Li
    • Tiexiang Ma
    • Jian Zeng
    • Huanyu Li
    • Xiang Liu
    • Feng Li
    • Bin Jiang
    • Ming Zhao
    • Zhuo Liu
    • Yiyu Qin
  • View Affiliations / Copyright

    Affiliations: Department of General Surgery, Xiangtan Central Hospital, Xiangtan, Hunan 411100, P.R. China, Clinical Medical College, Follow-up Research Center, Jiangsu Vocational College of Medicine, Yancheng, Jiangsu 224005, P.R. China
    Copyright: © Zhou et al. This is an open access article distributed under the terms of Creative Commons Attribution License.
  • Article Number: 1343
    |
    Published online on: September 22, 2021
       https://doi.org/10.3892/etm.2021.10778
  • Expand metrics +
Metrics: Total Views: 0 (Spandidos Publications: | PMC Statistics: )
Metrics: Total PDF Downloads: 0 (Spandidos Publications: | PMC Statistics: )
Cited By (CrossRef): 0 citations Loading Articles...

This article is mentioned in:



Abstract

Colorectal cancer (CRC) is a malignant tumor of the gastrointestinal tract and a leading cause of cancer‑associated mortality worldwide. Mex‑3 RNA binding family member A (MEX3A) promotes the progression of multiple types of cancer, including ovarian and cervical cancer. However, to the best of our knowledge, the role of MEX3A in CRC is not completely understood. Therefore, the present study aimed to investigate the function of MEX3A in CRC. The mRNA and protein expression levels of MEX3A in CRC cells were analyzed using reverse transcription‑quantitative PCR and western blotting, respectively. Cell Counting Kit‑8 assays were used to measure cell viability. Cell apoptosis and cell cycle distribution were detected via flow cytometry, and CRC cell invasion was analyzed by performing Transwell assays. Moreover, the mitochondrial membrane potential in CRC cells was measured via JC‑1 staining. The results of the present study revealed that the expression levels of MEX3A were upregulated in CRC tissues compared with adjacent healthy tissues. MEX3A knockdown notably inhibited CRC cell viability, and induced apoptosis and mitochondrial injury. In addition, MEX3A knockdown markedly induced G1 phase cell cycle arrest in CRC cells via downregulating CDK2 expression. In conclusion, the findings of the present study suggested that MEX3A knockdown may inhibit the tumorigenesis of CRC cells by regulating CDK2 expression. Therefore, MEX3A may serve as a novel target for CRC treatment.

Introduction

Colorectal cancer (CRC) is a malignant tumor of the gastrointestinal tract and was a leading cause of cancer-associated mortality worldwide in 2019(1). Patients with CRC who are diagnosed at an early stage typically have a favorable prognosis, with a 5-year survival rate of 70-90% (2). However, the majority of patients with CRC are diagnosed at advanced or metastatic stages, displaying an unfavorable 5-year survival rate at <30% (3). Therefore, identifying novel targets and developing appropriate treatment strategies for preventing the progression of CRC is important.

Mex-3 RNA binding family member A (MEX3A) was initially identified as a translational regulator in Caenorhabditis elegans, and is typically distributed in early embryos (4). In addition, MEX3A has been characterized as a phosphoprotein that can bind with RNA (5). MEX3A can also regulate target protein ubiquitination via its ring finger domain, which results in the regulation of the target protein subcellular localization and stability (6-8). As a member of the MEX3 family, MEX3A was also reported to serve a role in the modulation of mRNA expression, which resulted in regulation of the progression of numerous types of disease, including malignant tumors (9,10). To date, MEX3A has been reported to participate in the progression of gastric cancer and nephroblastoma (10,11). However, to the best of our knowledge, the role of MEX3A in CRC is not completely understood. Therefore, the present study aimed to investigate the function of MEX3A in CRC to identify novel targets for CRC treatment. On the other hand, it has been reported that MEX3A could regulate the cell cycle distribution in multiple types of cancer, including liver and cervical cancer (7,11). In addition, CDK4, CDK6 and CDK2 are known to be important mediators of the G1 phase of the cell cycle (12,13). However, the association between MEX3A and the CDK family in CRC is not completely understood. Therefore, the present study also aimed to investigate the function of MEX3A in these three proteins.

Materials and methods

Cell lines and culture

Human normal intestinal epithelial cells (HIEC-6) and CRC cell lines (SW480, HCT116 and HT29) were purchased from American Type Culture Collection. Cells were cultured in RPMI-1640 (Gibco; Thermo Fisher Scientific, Inc.) supplemented with 10% FBS (Gibco; Thermo Fisher Scientific, Inc.), 1% penicillin (Thermo Fisher Scientific, Inc.) and 10% streptomycin (Thermo Fisher Scientific, Inc.) at 37˚C with 5% CO2.

Bioinformatics analysis

The expression levels of MEX3A in CRC and adjacent healthy tissues were obtained from The Cancer Genome Atlas (TCGA). Data from TCGA were analyzed using the Gene Expression Profiling Interactive Analysis database (GEPIA; http://gepia.cancer-pku.cn/), as previously described (14).

Reverse transcription-quantitative PCR (RT-qPCR)

Total RNA was extracted from CRC cells using TRIzol® reagent (Invitrogen; Thermo Fisher Scientific, Inc.). Total RNA was reverse transcribed into cDNA using PrimeScript RT Reagent Kit [ELK (Wuhan) Biotechnology Co., Ltd.] according to the manufacturer's protocol. Subsequently, qPCR was performed on an ABI 7500 Real-Time PCR Detection system (Applied Biosystems; Thermo Fisher Scientific, Inc.) using SYBR-Green (Beyotime Institute of Biotechnology). The following thermocycling conditions were used for qPCR: Initial denaturation for 2 min at 94˚C; followed by 35 cycles for 30 sec at 94˚C and 45 sec at 55˚C. The following primers were designed by Shanghai GenePharma Co., Ltd. and used for qPCR: MEX3A forward, 5'-AGCAGTGTAAGGGAGTTGGAGTC-3' and reverse, 5'-GGAGGGAAAGGAAAGAGTTGAG-3'; and β-actin forward, 5'-GTCCACCGCAAATGCTTCTA-3' and reverse, 5'-TGCTGTCACCTTCACCGTTC-3'. mRNA expression levels were quantified using the 2-∆∆Cq method (15) and normalized to the internal reference gene β-actin.

Cell transfection

Small interfering RNAs (siRNAs/sis) targeting MEX3A (si-MEX3A-1, si-MEX3A-2 and si-MEX3A-3; 10 nM) and a negative control siRNA (siRNA-ctrl; 10 nM) were purchased from Guangzhou RiboBio Co., Ltd. The CDK2 overexpression plasmid (pcDNA3.1-CDK2; 1 µg/μl) and empty vector (pcDNA3.1; 1 µg/μl) were obtained from Shanghai GenePharma Co., Ltd. The sequences for the siRNAs were as follows: siRNA-ctrl, 5'-GCAGAATTGGTACCGCCAA-3'; si-MEX3A-1, 5'-CAAGATCCTCGAGTACAACAATGAA-3'; si-MEX3A-2, 5'-CAGCAGCAAACCAACACATACATTA-3'; and si-MEX3A-3, 5'-GCCTAGTCTAGTGGTATCTGGA ATA-3'. CRC cells (5x103 cells/well) were transfected with siRNAs or plasmids using Lipofectamine® 2000 (Invitrogen; Thermo Fisher Scientific, Inc.) at 37˚C. At 48 h post-transfection, subsequent experiments were performed. Blank refers to cells without transfection.

Cell Counting Kit-8 (CCK-8) assay

HCT-116 or SW480 cells were plated (5x103 cells/well) into 96-well plates and transfected with siRNA-ctrl or si-MEX3A-1 for 48 h. Subsequently, 10 µl CCK-8 reagent (Beyotime Institute of Biotechnology) was added to each well and incubated for a further 2 h at 37˚C. The absorbance was measured at a wavelength of 450 nm using a microplate reader (Thermo Fisher Scientific, Inc.).

Western blotting

Total protein was extracted from CRC cells using RIPA lysis buffer (Beyotime Institute of Biotechnology) and quantified using a BCA protein assay kit (Beyotime Institute of Biotechnology). Proteins (40 µg per lane) were separated via 10% SDS-PAGE, transferred onto PVDF membranes (Bio-Rad Laboratories, Inc.) and blocked with 5% skimmed milk at room temperature for 1 h. The membranes were then incubated at 4˚C overnight with the following primary antibodies: Anti-CDK2 (1:1,000; cat. no. ab32147; Abcam), anti-CDK4 (1:1,000; cat. no. ab32147; Abcam), anti-CDK6 (1:1,000; cat. no. ab124821; Abcam) and anti-β-actin (1:1,000; cat. no. ab8226; Abcam). Following the primary antibody incubation, the membranes were incubated with a HRP-conjugated goat anti-rabbit IgG secondary antibody (1:5,000; cat. no. ab7090; Abcam) at room temperature for 1 h. Protein bands were visualized using an ECL kit (Thermo Fisher Scientific, Inc.). β-actin was used as the loading control. ImageJ software (version 6.0; National Institutes of Health) was used for densitometry.

Flow cytometric analysis of apoptosis

HCT116 or SW480 cells were trypsinized, washed with PBS and resuspended in Annexin V binding buffer (BD Biosciences). Subsequently, cells were stained with 5 µl Annexin V-FITC (20 µg/ml) and 5 µl propidium (PI; 50 µg/ml) in 100 µl Annexin V binding buffer for 15 min at 4˚C in the dark. The stained cells were analyzed using a BD flow cytometer (BD Biosciences). The proportions of apoptotic cells (Annexin V+/PI- and Annexin V+/PI+) were estimated using Fluorescence-activated Cell Sorting (FACSLyric™; BD Biosciences) and FlowJo software (version 10.6.2; BD Biosciences).

Measurement of mitochondrial membrane potential (MMP)

CRC cell loss of MMP was measured using the MitoProbe assay (Molecular Probes; Thermo Fisher Scientific, Inc.). Cells transfected with siRNA-ctrl or si-MEX3A-1 were seeded (2x104) into a 6-well plate. Subsequently, JC-1 dye (5 µM) was added for 20 min at 37˚C. Cells were washed with PBS for three times. Moreover, following fixing with 4% formaldehyde for 10 min at room temperature, cells were stained with Hoechst 33258 at 4˚C for 2 h to stain living cells. Subsequently, cells were immediately analyzed using a Zeiss 4.4.0 Axiovert 200 inverted fluorescence microscope with a 100 W mercury lamp under the following conditions: 330-385 nm excitation filter (excf), 400 nm dichroic mirror (dm) and 420 nm barrier filter (bf) for Hoechst 33258; and 450-480 nm excf, 500 nm dm and 515 nm bf for JC-1. Red fluorescence represents the polymer, and green fluorescence represents the monomer.

Transwell assay

The upper chambers of Transwell plates were pretreated with 50 µl Matrigel (BD Biosciences) for 4 h at 37˚C. Subsequently, CRC cells (1x106 cells/ml) were seeded into the upper chamber with serum-free medium. The lower chamber was filled with RPMI-1640 supplemented with 1% FBS. Following incubation for 24 h at 37˚C, cells in the lower chamber were fixed with 95% alcohol for 10 min at room temperature and stained with 0.1% crystal violet for 5 min at room temperature. Invasive cells were observed under a light microscope (magnification, x400).

Cell cycle distribution analysis

CRC cells (5x105) were fixed with 75% ethanol on ice for 20 min, permeabilized with 0.25% Triton X-100 and stained with PI/RNase (BD Pharmingen; BD Biosciences). Following incubation at 4˚C for 15 min, cells were analyzed using a flow cytometer (BD FACSAria III; BD Biosciences) and ModFit (version 3.0; Verity Software House, Inc.). The data were quantified using FlowJo software (version 3.0; FlowJo, LLC).

Statistical analysis

All experiments were performed in triplicate. Data are presented as the mean ± SD. Comparisons between two groups were analyzed using a paired Student's t-test, whereas one-way ANOVA followed by Tukey's post hoc test was used to analyze comparisons among multiple groups (using GraphPad Prism 7; GraphPad Software, Inc.). P<0.05 was considered to indicate a statistically significant difference.

Results

MEX3A knockdown suppresses CRC cell viability

To investigate the role of MEX3A in CRC, TCGA database was used. As shown in Fig. 1A, MEX3A expression levels were significantly upregulated in CRC tissues compared with those in adjacent healthy tissues. Similarly, the expression levels of MEX3A in SW480 or HCT116 cells were also significantly upregulated compared with those in HIEC-6 cells (Fig. 1B). Conversely, MEX3A expression levels were significantly downregulated in CRC cells transfected with si-MEX3As, compared with the Blank (Fig. 1C and D). As the expression levels of MEX3A were downregulated to the greatest extent in SW480 and HCT116 cells following transfection with si-MEX3A-1 compared with the two other siRNAs, si-MEX3A-1 was selected for use in subsequent experiments (further labelled as si-MEX3A). MEX3A knockdown significantly inhibited CRC cell viability (Fig. 1E and F). These results suggested that MEX3A knockdown may decrease CRC cell viability.

Figure 1

MEX3A knockdown significantly inhibits CRC cell viability. (A) Expression levels of MEX3A in CRC and adjacent healthy tissues were analyzed using data from The Cancer Genome Atlas. (B) Expression levels of MEX3A in HIEC-6, HCT116, SW480 and HT29 cell lines were analyzed by RT-qPCR. HCT116 and SW480 cells were transfected with siRNA-ctrl, si-MEX3A-1, si-MEX3A-2 or si-MEX3A-3. Expression levels of MEX3A in transfected (C) HCT116 and (D) SW480 cells were analyzed using RT-qPCR. (E) HCT116 and (F) SW480 cell viability was measured using a Cell Counting Kit-8 assay. *P<0.05 and **P<0.01 vs. HIEC-6 or Blank; ^P<0.05 and ^^P<0.01 vs. siRNA-ctrl. MEX3A, mex-3 RNA binding family member A; CRC, colorectal cancer; RT-qPCR, reverse transcription-quantitative PCR; siRNA, small interfering RNA; ctrl, control; N, normal; T, tumor.

MEX3A knockdown induces the apoptosis and suppresses the invasion of CRC cells

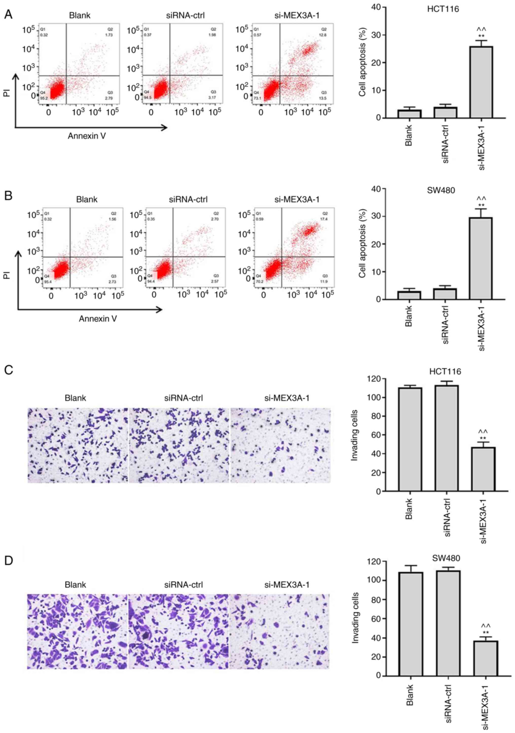
To investigate the effect of si-MEX3A on cell apoptosis, flow cytometry was performed. As shown in Fig. 2A and B, si-MEX3A significantly induced CRC cell apoptosis, compared with the Blank. In addition, the invasive ability of CRC cells was significantly suppressed following transfection with si-MEX3A, compared with the Blank (Fig. 2C and D). These findings suggested that MEX3A knockdown may induce the apoptosis and decrease the invasion of CRC cells.

Figure 2

MEX3A knockdown induces the apoptosis and inhibits the invasion of colorectal cancer cells. (A) HCT116 and (B) SW480 cell apoptosis was analyzed using flow cytometry. (C) HCT116 and (D) SW480 cell invasion was measured using Transwell assays. **P<0.01 vs. Blank; ^^P<0.01 vs. siRNA-ctrl. MEX3A, mex-3 RNA binding family member A; siRNA, small interfering RNA; ctrl, control.

MEX3A knockdown suppresses CRC cell proliferation by inducing mitochondrial injury

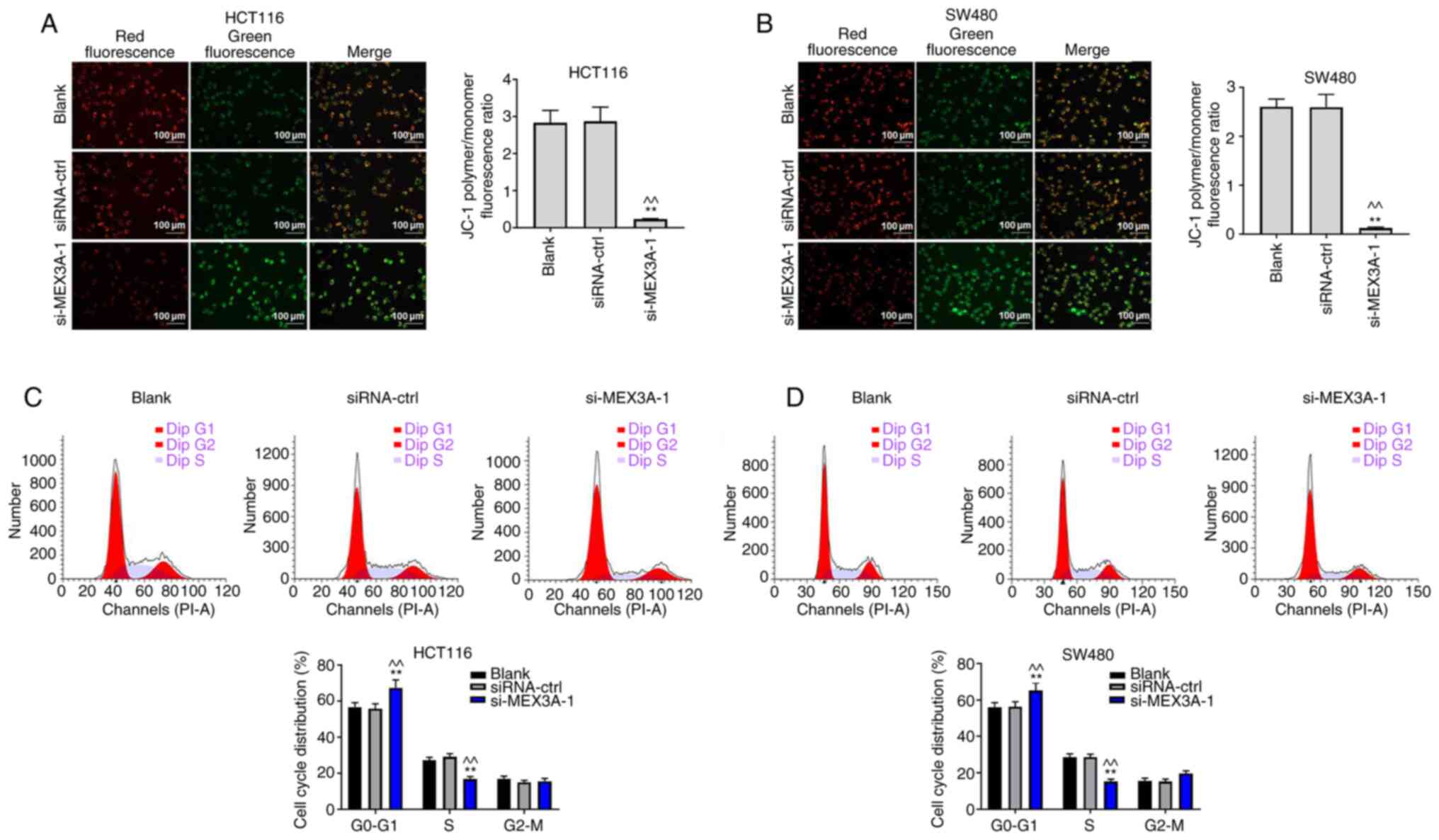
To further verify the function of MEX3A in CRC, JC-1 staining was performed. As shown in Fig. 3A and B, the ratio of polymer/monomer fluorescence was significantly decreased in CRC cells following transfection with si-MEX3A, compared with the Blank. In addition, si-MEX3A significantly induced G1 cell cycle arrest in CRC cells, compared with the Blank (Fig. 3C and D). These results indicated that MEX3A knockdown may suppress CRC cell proliferation by inducing mitochondrial injury.

Figure 3

MEX3A knockdown inhibits the proliferation of colorectal cancer cells via inducing mitochondrial injury. (A) HCT116 and (B) SW480 cell mitochondrial membrane potential was analyzed via JC-1 staining. (Magnification, x200). Cell cycle distribution in (C) HCT116 and (D) SW480 cells was detected using flow cytometry. **P<0.01 vs. Blank; ^^P<0.01 vs. siRNA-ctrl. MEX3A, mex-3 RNA binding family member A; CRC, colorectal cancer; siRNA, small interfering RNA; ctrl, control.

MEX3A knockdown suppresses the cycle progression of CRC cells via inactivation of CDK2

To investigate the mechanism underlying MEX3A-mediated tumorigenesis of CRC, western blotting was performed. CDK2 expression levels were significantly downregulated in CRC cells following MEX3A knockdown, compared with the Blank (Fig. 4A and B). However, si-MEX3A exerted very limited effects on CDK4 and CDK6 expression levels (Fig. 4A, C and D). These results suggested that si-MEX3A may suppress the progression of CRC cells by downregulating CDK2 expression.

Figure 4

MEX3A knockdown inhibits the cycle progression of colorectal cancer cells via downregulating CDK2. Protein expression levels were (A) determined by western blotting and semi-quantified for (B) CDK2, (C) CDK4 and (D) CDK6. **P<0.01 vs. Blank; ^^P<0.01 vs. siRNA-ctrl. MEX3A, mex-3 RNA binding family member A; siRNA, small interfering RNA; ctrl, control.

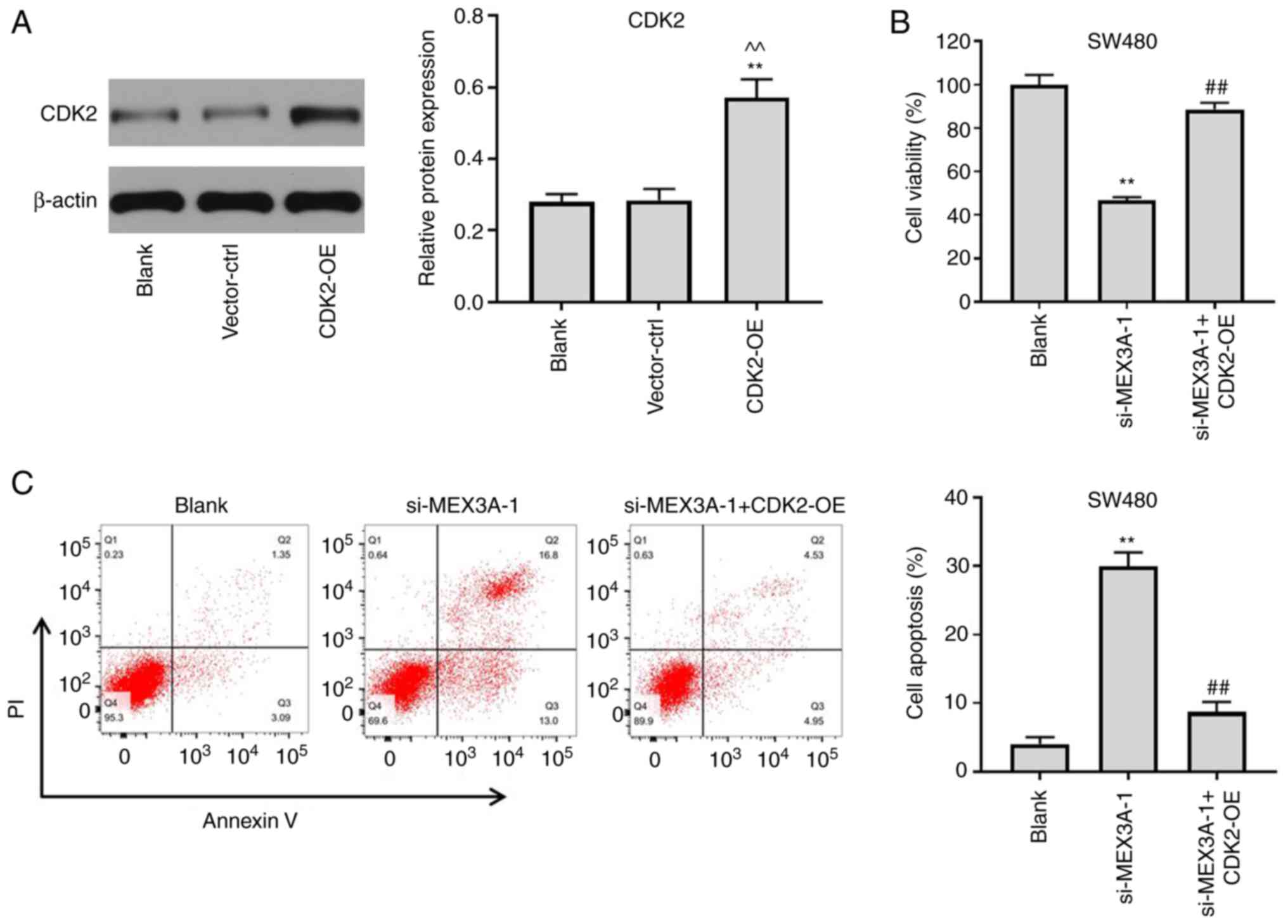
CDK2 overexpression partially reverses the antitumor effect of si-MEX3A in CRC

To further confirm whether MEX3A inhibited the tumorigenesis of CRC cells via mediating CDK2 expression, CDK2 was overexpressed in CRC cells. The transfection efficiency of CDK2 overexpression was analyzed using western blotting. As shown in Fig. 5A, the expression levels of CDK2 were significantly upregulated in CRC cells following transfection with pcDNA3.1-CDK2, compared with the Blank. Notably, CDK2 overexpression partially reversed si-MEX3A-induced decreases in cell viability (Fig. 5B). In addition, si-MEX3A-induced CRC cell apoptosis was reversed by CDK2 overexpression (Fig. 5C). These findings suggested that CDK2 overexpression may partially reverse the antitumor effects of MEX3A in CRC cells.

Figure 5

CDK2 overexpression partially reverses the antitumor effects of MEX3A knockdown on colorectal cancer cells. (A) Transfection efficiency of pcDNA3.1-CDK2 in SW480 cells. SW480 cells were transfected with si-MEX3A-1 or si-MEX3A-1 + pcDNA3.1-CDK2. (B) SW480 cell viability was analyzed using a Cell Counting Kit-8 assay. (C) SW480 cell apoptosis was analyzed using flow cytometry. **P<0.01 vs. Blank; ^^P<0.01 vs. Vector-ctrl; ##P<0.01 vs. si-MEX3A-1. MEX3A, mex-3 RNA binding family member A; si, small interfering RNA; ctrl, control; OE, overexpression.

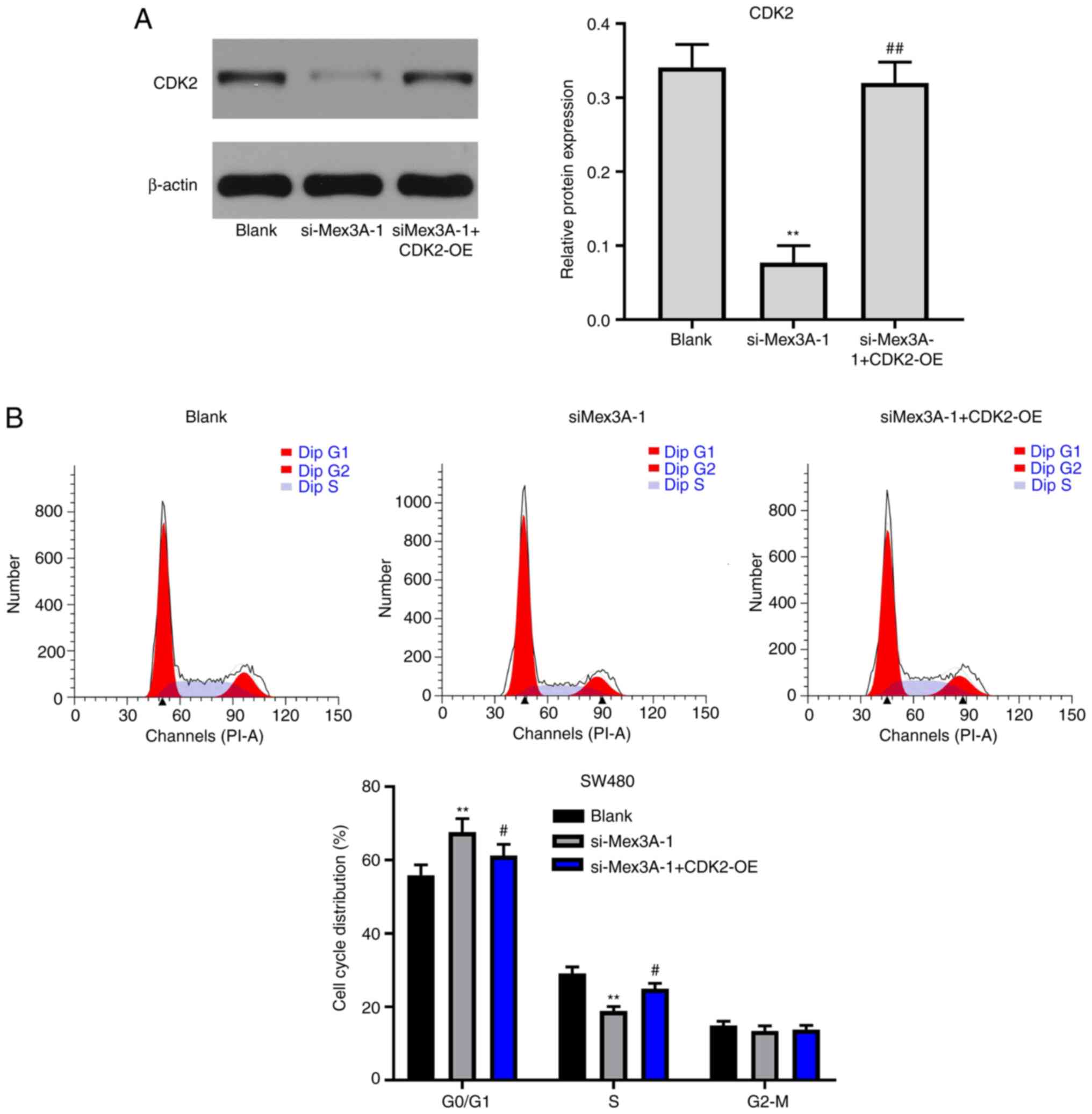
CDK2 overexpression reverses si-MEX3A-induced G1 cell cycle arrest in CRC cells

To further validate the mechanism underlying MEX3A-mediated CRC cell proliferation, western blotting was performed. The results revealed that MEX3A knockdown-induced downregulation of CDK2 expression was significantly reversed following CDK2 overexpression (Fig. 6A). In addition, CDK2 overexpression partially reversed the effects of si-MEX3A on the cell cycle distribution (Fig. 6B). Taken together, these results suggested that CDK2 may reverse si-MEX3A-induced G1 cell cycle arrest in CRC cells.

Figure 6

CDK2 overexpression reverses si-MEX3A-induced G1 cell cycle arrest in colorectal cancer cells. SW480 cells were transfected with si-MEX3A-1 or si-MEX3A-1 + pcDNA3.1-CDK2. (A) Protein expression levels of CDK2 in SW480 cells. (B) Cell cycle distribution was determined using flow cytometry. **P<0.01 vs. Blank; #P<0.05, ##P<0.01 vs. si-MEX3A-1. MEX3A, mex-3 RNA binding family member A; si, small interfering RNA; OE, overexpression.

Discussion

MEX3A regulates gene expression and serves a role in numerous types of cancer. For example, a previous study found that MEX3A knockdown in gastric cancer cells attenuated cancer cell proliferation, suggesting that MEX3A may regulate cellular transformation (11). MEX3A knockdown could also significantly inhibit gastric cancer cell invasion (11). Consistent with these findings, the data from TCGA demonstrated that MEX3A expression was higher in CRC tissues compared with that in adjacent healthy tissues, and MEX3A was able to modulate CRC cell cycle progression. Pereira et al (16) demonstrated that MEX3A participated in CDX2 regulation by downregulating its expression levels, and reversed intestinal cell differentiation, indicating that MEX3A may serve as an oncogene in CRC. The present study also investigated the function of MEX3A in CRC, indicating that MEX3A may serve as an oncogene in CRC.

Further experiments demonstrated that MEX3A knockdown suppressed CRC cell proliferation and invasion. In addition, the transfection of CRC cells with si-MEX3A exerted antitumor effects via regulating the expression of CDK2. Similarly, Li et al (17) indicated that MEX3A promoted oncogenesis through the RAP1/MAPK signaling pathway in CRC (17). MAPK signaling also promoted the tumorigenesis of CRC, and CDK2 was known to be a promoter in cancer cell growth (18,19).

As important mediators of the cell cycle, CDK2, CDK4 and CDK6 belong to the cell division cycle 20-related kinase family (20,21). Previous studies have shown that the expression levels of CDK2, CDK4 and CDK6 are often upregulated in various types of cancer, and are associated with tumorigenesis by interacting with other proteins (22,23). For example, Qu et al (24) reported that CDK2 served a key role in circular RNA (circ)_0084927/microRNA (miR)-1179 signaling axis-mediated cervical cancer development. Zhao et al (25) found that CDK6 knockdown suppressed gastric cancer cell proliferation via regulating the cell cycle. In non-small cell lung cancer, CDK4 was identified as a crucial mediator of the competing endogenous RNA mechanism underlying the hsa_circ_0014235/miR-520-5p signaling axis (26). Based on the aforementioned findings and the results obtained in the present study, it was suggested that MEX3A knockdown may inhibit the tumorigenesis of CRC via mediating the expression of CDK2.

The present study had a number of limitations. To further verify the function of MEX3A in CRC, animal studies need to be performed and lentivirus transfection of MEX3A should be conducted. Moreover, the mechanism underlying MEX3A-mediated regulation of CDK2 expression is not completely understood. In addition, whether CDK2 overexpression can rescue MEX3A siRNA-induced mitochondrial injury requires further investigation.

In conclusion, the results of the present study suggested that MEX3A knockdown may inhibit the tumorigenesis of CRC via regulating CDK2 expression. Thus, MEX3A may serve as a potential target for the treatment of CRC. However, the role of other mRNAs regulated by MEX3A in CRC requires further investigation. Furthermore, to validate the role of MEX3A in CRC, the expression levels of epithelial-mesenchymal transition markers should be investigated in future studies.

Acknowledgements

Not applicable.

Funding

Funding: The present study was supported by the National Natural Science Foundation of China (grant no. 81702422), the Natural Science Research Project of Jiangsu Higher Education Institutions (grant no. 17KJB320024) and Jiangsu Provincial Health and Family Planning Commission (grant no. H2017086).

Availability of data and materials

The datasets used and/or analyzed during the current study are available from the corresponding author on reasonable request.

Authors' contributions

SL and YQ conceived and supervised the study. XZ and YQ designed the study. XZ, TM, JZ, HL, XL, FL, BJ, MZ and ZL performed the experiments and analyzed the data. SL and YQ confirmed the authenticity of the raw data. All authors read and approved the final manuscript.

Ethics approval and consent to participate

Not applicable.

Patient consent for publication

Not applicable.

Competing interests

The authors declare that they have no competing interests.

References

1 

Parine NR, Azzam NA, Shaik J, Aljebreen AM, Alharbi O, Almadi MA, Alanazi M and Khan Z: Genetic variants in the WNT signaling pathway are protectively associated with colorectal cancer in a Saudi population. Saudi J Biol Sci. 26:286–293. 2019.PubMed/NCBI View Article : Google Scholar

2 

Feroldi F, Verlaan M, Knaus H, Davidoiu V, Vugts DJ, van Dongen GA, Molthoff CF and de Boer JF: High resolution combined molecular and structural optical imaging of colorectal cancer in a xenograft mouse model. Biomed Opt Express. 9:6186–6204. 2018.PubMed/NCBI View Article : Google Scholar

3 

Gala de Pablo J, Armistead FJ, Peyman SA, Bonthron D, Lones M, Smith S and Evans SD: Biochemical fingerprint of colorectal cancer cell lines using label-free live single-cell Raman spectroscopy. J Raman Spectrosc. 49:1323–1332. 2018.PubMed/NCBI View Article : Google Scholar

4 

Panzeri V, Manni I, Capone A, Naro C, Sacconi A, Di Agostino S, de Latouliere L, Montori A, Pilozzi E, Piaggio G, et al: The RNA-binding protein MEX3A is a prognostic factor and regulator of resistance to gemcitabine in pancreatic ductal adenocarcinoma. Mol Oncol. 15:579–595. 2021.PubMed/NCBI View Article : Google Scholar

5 

Naef V, De Sarlo M, Testa G, Corsinovi D, Azzarelli R, Borello U and Ori M: The stemness gene Mex3A is a key regulator of neuroblast proliferation during neurogenesis. Front Cell Dev Biol. 8(549533)2020.PubMed/NCBI View Article : Google Scholar

6 

Liang J, Li H, Han J, Jiang J, Wang J, Li Y, Feng Z, Zhao R, Sun Z, Lv B, et al: Mex3a interacts with LAMA2 to promote lung adenocarcinoma metastasis via PI3K/AKT pathway. Cell Death Dis. 11(614)2020.PubMed/NCBI View Article : Google Scholar

7 

Jiang S, Meng L, Chen X, Liu H, Zhang J, Chen F, Zheng J, Liu H, Wang F, Hu J, et al: MEX3A promotes triple negative breast cancer proliferation and migration via the PI3K/AKT signaling pathway. Exp Cell Res. 395(112191)2020.PubMed/NCBI View Article : Google Scholar

8 

Wang X, Shan YQ, Tan QQ, Tan CL, Zhang H, Liu JH, Ke NW, Chen YH and Liu XB: MEX3A knockdown inhibits the development of pancreatic ductal adenocarcinoma. Cancer Cell Int. 20(63)2020.PubMed/NCBI View Article : Google Scholar

9 

Bufalieri F, Caimano M, Lospinoso Severini L, Basili I, Paglia F, Sampirisi L, Loricchio E, Petroni M, Canettieri G, Santoro A, et al: The RNA-binding ubiquitin ligase MEX3A affects glioblastoma tumorigenesis by inducing ubiquitylation and degradation of RIG-I. Cancers (Basel). 12(12)2020.PubMed/NCBI View Article : Google Scholar

10 

Yang D, Jiao Y, Li Y and Fang X: Clinical characteristics and prognostic value of MEX3A mRNA in liver cancer. PeerJ. 8(e8252)2020.PubMed/NCBI View Article : Google Scholar

11 

Jiang H, Zhang X, Luo J, Dong C, Xue J, Wei W, Chen J, Zhou J, Gao Y and Yang C: Knockdown of hMex-3A by small RNA interference suppresses cell proliferation and migration in human gastric cancer cells. Mol Med Rep. 6:575–580. 2012.PubMed/NCBI View Article : Google Scholar

12 

Yang C, Zhan H, Zhao Y, Wu Y, Li L and Wang H: MEX3A contributes to development and progression of glioma through regulating cell proliferation and cell migration and targeting CCL2. Cell Death Dis. 12(14)2021.PubMed/NCBI View Article : Google Scholar

13 

Jin X, Ge LP, Li DQ, Shao ZM, Di GH, Xu XE and Jiang YZ: LncRNA TROJAN promotes proliferation and resistance to CDK4/6 inhibitor via CDK2 transcriptional activation in ER+ breast cancer. Mol Cancer. 19(87)2020.PubMed/NCBI View Article : Google Scholar

14 

Krepischi ACV, Maschietto M, Ferreira EN, Silva AG, Costa SS, da Cunha IW, Barros BDF, Grundy PE, Rosenberg C and Carraro DM: Genomic imbalances pinpoint potential oncogenes and tumor suppressors in Wilms tumors. Mol Cytogenet. 9(20)2016.PubMed/NCBI View Article : Google Scholar

15 

Livak KJ and Schmittgen TD: Analysis of relative gene expression data using real-time quantitative PCR and the 2(-Delta Delta C(T)) method. Methods. 25:402–408. 2001.PubMed/NCBI View Article : Google Scholar

16 

Pereira B, Sousa S, Barros R, Carreto L, Oliveira P, Oliveira C, Chartier NT, Plateroti M, Rouault JP, Freund JN, et al: CDX2 regulation by the RNA-binding protein MEX3A: Impact on intestinal differentiation and stemness. Nucleic Acids Res. 41:3986–3999. 2013.PubMed/NCBI View Article : Google Scholar

17 

Li H, Liang J, Wang J, Han J, Li S, Huang K and Liu C: Mex3a promotes oncogenesis through the RAP1/MAPK signaling pathway in colorectal cancer and is inhibited by hsa-miR-6887-3p. Cancer Commun (Lond). 41:472–491. 2021.PubMed/NCBI View Article : Google Scholar

18 

Peng W, Li J, Chen R, Gu Q, Yang P, Qian W, Ji D, Wang Q, Zhang Z, Tang J, et al: Upregulated METTL3 promotes metastasis of colorectal Cancer via miR-1246/SPRED2/MAPK signaling pathway. J Exp Clin Cancer Res. 38(393)2019.PubMed/NCBI View Article : Google Scholar

19 

He X, Li S, Yu B, Kuang G, Wu Y, Zhang M, He Y, Ou C and Cao P: LINC00467Up-regulation of promotes the tumourigenesis in colorectal cancer. J Cancer. 10:6405–6413. 2019.PubMed/NCBI View Article : Google Scholar

20 

Wells N, Quigley J, Pascua J, Pinkowski N, Almaiman L, Brasser SM and Hong MY: Effects of low-to-moderate ethanol consumption on colonic growth and gene expression in young adult and middle-aged male rats. PLoS One. 15(e0243499)2020.PubMed/NCBI View Article : Google Scholar

21 

Kumarasamy V, Vail P, Nambiar R, Witkiewicz AK and Knudsen ES: Functional determinants of cell-cycle plasticity and sensitivity to CDK4/6 inhibition. Cancer Res. 81:1347–1360. 2021.PubMed/NCBI View Article : Google Scholar

22 

Shih LJ, Wang JY, Jheng JY, Siao AC, Lin YY, Tsuei YW, Kuo YC, Chuu CP and Kao YH: Betel nut arecoline induces different phases of growth arrest between normal and cancerous prostate cells through the reactive oxygen species pathway. Int J Mol Sci. 21(21)2020.PubMed/NCBI View Article : Google Scholar

23 

Pandey K, Park N, Park KS, Hur J, Cho YB, Kang M, An HJ, Kim S, Hwang S and Moon YW: Combined CDK2 and CDK4/6 inhibition overcomes palbociclib resistance in breast cancer by enhancing senescence. Cancers (Basel). 12(12)2020.PubMed/NCBI View Article : Google Scholar

24 

Qu X, Zhu L, Song L and Liu S: circ_0084927 promotes cervical carcinogenesis by sponging miR-1179 that suppresses CDK2, a cell cycle-related gene. Cancer Cell Int. 20(333)2020.PubMed/NCBI View Article : Google Scholar

25 

Zhao Y, He J, Li Y, Xu M, Peng X, Mao J, Xu B and Cui H: PHF14 promotes cell proliferation and migration through the AKT and ERK1/2 pathways in gastric cancer cells. BioMed Res Int. 2020(6507510)2020.PubMed/NCBI View Article : Google Scholar

26 

Xu X, Tao R, Sun L and Ji X: Exosome-transferred hsa_circ_0014235 promotes DDP chemoresistance and deteriorates the development of non-small cell lung cancer by mediating the miR-520a-5p/CDK4 pathway. Cancer Cell Int. 20(552)2020.PubMed/NCBI View Article : Google Scholar

Related Articles

  • Abstract
  • View
  • Download
  • Twitter
Copy and paste a formatted citation
Spandidos Publications style
Zhou X, Li S, Ma T, Zeng J, Li H, Liu X, Li F, Jiang B, Zhao M, Liu Z, Liu Z, et al: MEX3A knockdown inhibits the tumorigenesis of colorectal cancer via modulating CDK2 expression. Exp Ther Med 22: 1343, 2021.
APA
Zhou, X., Li, S., Ma, T., Zeng, J., Li, H., Liu, X. ... Qin, Y. (2021). MEX3A knockdown inhibits the tumorigenesis of colorectal cancer via modulating CDK2 expression. Experimental and Therapeutic Medicine, 22, 1343. https://doi.org/10.3892/etm.2021.10778
MLA
Zhou, X., Li, S., Ma, T., Zeng, J., Li, H., Liu, X., Li, F., Jiang, B., Zhao, M., Liu, Z., Qin, Y."MEX3A knockdown inhibits the tumorigenesis of colorectal cancer via modulating CDK2 expression". Experimental and Therapeutic Medicine 22.5 (2021): 1343.
Chicago
Zhou, X., Li, S., Ma, T., Zeng, J., Li, H., Liu, X., Li, F., Jiang, B., Zhao, M., Liu, Z., Qin, Y."MEX3A knockdown inhibits the tumorigenesis of colorectal cancer via modulating CDK2 expression". Experimental and Therapeutic Medicine 22, no. 5 (2021): 1343. https://doi.org/10.3892/etm.2021.10778
Copy and paste a formatted citation
x
Spandidos Publications style
Zhou X, Li S, Ma T, Zeng J, Li H, Liu X, Li F, Jiang B, Zhao M, Liu Z, Liu Z, et al: MEX3A knockdown inhibits the tumorigenesis of colorectal cancer via modulating CDK2 expression. Exp Ther Med 22: 1343, 2021.
APA
Zhou, X., Li, S., Ma, T., Zeng, J., Li, H., Liu, X. ... Qin, Y. (2021). MEX3A knockdown inhibits the tumorigenesis of colorectal cancer via modulating CDK2 expression. Experimental and Therapeutic Medicine, 22, 1343. https://doi.org/10.3892/etm.2021.10778
MLA
Zhou, X., Li, S., Ma, T., Zeng, J., Li, H., Liu, X., Li, F., Jiang, B., Zhao, M., Liu, Z., Qin, Y."MEX3A knockdown inhibits the tumorigenesis of colorectal cancer via modulating CDK2 expression". Experimental and Therapeutic Medicine 22.5 (2021): 1343.
Chicago
Zhou, X., Li, S., Ma, T., Zeng, J., Li, H., Liu, X., Li, F., Jiang, B., Zhao, M., Liu, Z., Qin, Y."MEX3A knockdown inhibits the tumorigenesis of colorectal cancer via modulating CDK2 expression". Experimental and Therapeutic Medicine 22, no. 5 (2021): 1343. https://doi.org/10.3892/etm.2021.10778
Follow us
  • Twitter
  • LinkedIn
  • Facebook
About
  • Spandidos Publications
  • Careers
  • Cookie Policy
  • Privacy Policy
How can we help?
  • Help
  • Live Chat
  • Contact
  • Email to our Support Team