Spandidos Publications Logo
  • About
    • About Spandidos
    • Aims and Scopes
    • Abstracting and Indexing
    • Editorial Policies
    • Reprints and Permissions
    • Job Opportunities
    • Terms and Conditions
    • Contact
  • Journals
    • All Journals
    • Oncology Letters
      • Oncology Letters
      • Information for Authors
      • Editorial Policies
      • Editorial Board
      • Aims and Scope
      • Abstracting and Indexing
      • Bibliographic Information
      • Archive
    • International Journal of Oncology
      • International Journal of Oncology
      • Information for Authors
      • Editorial Policies
      • Editorial Board
      • Aims and Scope
      • Abstracting and Indexing
      • Bibliographic Information
      • Archive
    • Molecular and Clinical Oncology
      • Molecular and Clinical Oncology
      • Information for Authors
      • Editorial Policies
      • Editorial Board
      • Aims and Scope
      • Abstracting and Indexing
      • Bibliographic Information
      • Archive
    • Experimental and Therapeutic Medicine
      • Experimental and Therapeutic Medicine
      • Information for Authors
      • Editorial Policies
      • Editorial Board
      • Aims and Scope
      • Abstracting and Indexing
      • Bibliographic Information
      • Archive
    • International Journal of Molecular Medicine
      • International Journal of Molecular Medicine
      • Information for Authors
      • Editorial Policies
      • Editorial Board
      • Aims and Scope
      • Abstracting and Indexing
      • Bibliographic Information
      • Archive
    • Biomedical Reports
      • Biomedical Reports
      • Information for Authors
      • Editorial Policies
      • Editorial Board
      • Aims and Scope
      • Abstracting and Indexing
      • Bibliographic Information
      • Archive
    • Oncology Reports
      • Oncology Reports
      • Information for Authors
      • Editorial Policies
      • Editorial Board
      • Aims and Scope
      • Abstracting and Indexing
      • Bibliographic Information
      • Archive
    • Molecular Medicine Reports
      • Molecular Medicine Reports
      • Information for Authors
      • Editorial Policies
      • Editorial Board
      • Aims and Scope
      • Abstracting and Indexing
      • Bibliographic Information
      • Archive
    • World Academy of Sciences Journal
      • World Academy of Sciences Journal
      • Information for Authors
      • Editorial Policies
      • Editorial Board
      • Aims and Scope
      • Abstracting and Indexing
      • Bibliographic Information
      • Archive
    • International Journal of Functional Nutrition
      • International Journal of Functional Nutrition
      • Information for Authors
      • Editorial Policies
      • Editorial Board
      • Aims and Scope
      • Abstracting and Indexing
      • Bibliographic Information
      • Archive
    • International Journal of Epigenetics
      • International Journal of Epigenetics
      • Information for Authors
      • Editorial Policies
      • Editorial Board
      • Aims and Scope
      • Abstracting and Indexing
      • Bibliographic Information
      • Archive
    • Medicine International
      • Medicine International
      • Information for Authors
      • Editorial Policies
      • Editorial Board
      • Aims and Scope
      • Abstracting and Indexing
      • Bibliographic Information
      • Archive
  • Articles
  • Information
    • Information for Authors
    • Information for Reviewers
    • Information for Librarians
    • Information for Advertisers
    • Conferences
  • Language Editing
Spandidos Publications Logo
  • About
    • About Spandidos
    • Aims and Scopes
    • Abstracting and Indexing
    • Editorial Policies
    • Reprints and Permissions
    • Job Opportunities
    • Terms and Conditions
    • Contact
  • Journals
    • All Journals
    • Biomedical Reports
      • Information for Authors
      • Editorial Policies
      • Editorial Board
      • Aims and Scope
      • Abstracting and Indexing
      • Bibliographic Information
      • Archive
    • Experimental and Therapeutic Medicine
      • Information for Authors
      • Editorial Policies
      • Editorial Board
      • Aims and Scope
      • Abstracting and Indexing
      • Bibliographic Information
      • Archive
    • International Journal of Epigenetics
      • Information for Authors
      • Editorial Policies
      • Editorial Board
      • Aims and Scope
      • Abstracting and Indexing
      • Bibliographic Information
      • Archive
    • International Journal of Functional Nutrition
      • Information for Authors
      • Editorial Policies
      • Editorial Board
      • Aims and Scope
      • Abstracting and Indexing
      • Bibliographic Information
      • Archive
    • International Journal of Molecular Medicine
      • Information for Authors
      • Editorial Policies
      • Editorial Board
      • Aims and Scope
      • Abstracting and Indexing
      • Bibliographic Information
      • Archive
    • International Journal of Oncology
      • Information for Authors
      • Editorial Policies
      • Editorial Board
      • Aims and Scope
      • Abstracting and Indexing
      • Bibliographic Information
      • Archive
    • Medicine International
      • Information for Authors
      • Editorial Policies
      • Editorial Board
      • Aims and Scope
      • Abstracting and Indexing
      • Bibliographic Information
      • Archive
    • Molecular and Clinical Oncology
      • Information for Authors
      • Editorial Policies
      • Editorial Board
      • Aims and Scope
      • Abstracting and Indexing
      • Bibliographic Information
      • Archive
    • Molecular Medicine Reports
      • Information for Authors
      • Editorial Policies
      • Editorial Board
      • Aims and Scope
      • Abstracting and Indexing
      • Bibliographic Information
      • Archive
    • Oncology Letters
      • Information for Authors
      • Editorial Policies
      • Editorial Board
      • Aims and Scope
      • Abstracting and Indexing
      • Bibliographic Information
      • Archive
    • Oncology Reports
      • Information for Authors
      • Editorial Policies
      • Editorial Board
      • Aims and Scope
      • Abstracting and Indexing
      • Bibliographic Information
      • Archive
    • World Academy of Sciences Journal
      • Information for Authors
      • Editorial Policies
      • Editorial Board
      • Aims and Scope
      • Abstracting and Indexing
      • Bibliographic Information
      • Archive
  • Articles
  • Information
    • For Authors
    • For Reviewers
    • For Librarians
    • For Advertisers
    • Conferences
  • Language Editing
Login Register Submit
  • This site uses cookies
  • You can change your cookie settings at any time by following the instructions in our Cookie Policy. To find out more, you may read our Privacy Policy.

    I agree
Search articles by DOI, keyword, author or affiliation
Search
Advanced Search
presentation
Experimental and Therapeutic Medicine
Join Editorial Board Propose a Special Issue
Print ISSN: 1792-0981 Online ISSN: 1792-1015
Journal Cover
December-2021 Volume 22 Issue 6

Full Size Image

Sign up for eToc alerts
Recommend to Library

Journals

International Journal of Molecular Medicine

International Journal of Molecular Medicine

International Journal of Molecular Medicine is an international journal devoted to molecular mechanisms of human disease.

International Journal of Oncology

International Journal of Oncology

International Journal of Oncology is an international journal devoted to oncology research and cancer treatment.

Molecular Medicine Reports

Molecular Medicine Reports

Covers molecular medicine topics such as pharmacology, pathology, genetics, neuroscience, infectious diseases, molecular cardiology, and molecular surgery.

Oncology Reports

Oncology Reports

Oncology Reports is an international journal devoted to fundamental and applied research in Oncology.

Experimental and Therapeutic Medicine

Experimental and Therapeutic Medicine

Experimental and Therapeutic Medicine is an international journal devoted to laboratory and clinical medicine.

Oncology Letters

Oncology Letters

Oncology Letters is an international journal devoted to Experimental and Clinical Oncology.

Biomedical Reports

Biomedical Reports

Explores a wide range of biological and medical fields, including pharmacology, genetics, microbiology, neuroscience, and molecular cardiology.

Molecular and Clinical Oncology

Molecular and Clinical Oncology

International journal addressing all aspects of oncology research, from tumorigenesis and oncogenes to chemotherapy and metastasis.

World Academy of Sciences Journal

World Academy of Sciences Journal

Multidisciplinary open-access journal spanning biochemistry, genetics, neuroscience, environmental health, and synthetic biology.

International Journal of Functional Nutrition

International Journal of Functional Nutrition

Open-access journal combining biochemistry, pharmacology, immunology, and genetics to advance health through functional nutrition.

International Journal of Epigenetics

International Journal of Epigenetics

Publishes open-access research on using epigenetics to advance understanding and treatment of human disease.

Medicine International

Medicine International

An International Open Access Journal Devoted to General Medicine.

Journal Cover
December-2021 Volume 22 Issue 6

Full Size Image

Sign up for eToc alerts
Recommend to Library

  • Article
  • Citations
    • Cite This Article
    • Download Citation
    • Create Citation Alert
    • Remove Citation Alert
    • Cited By
  • Similar Articles
    • Related Articles (in Spandidos Publications)
    • Similar Articles (Google Scholar)
    • Similar Articles (PubMed)
  • Download PDF
  • Download XML
  • View XML
Article Open Access

miR‑124 promotes apoptosis and inhibits the proliferation of vessel endothelial cells through P38/MAPK and PI3K/AKT pathways, making it a potential mechanism of vessel endothelial injury in acute myocardial infarction

  • Authors:
    • Weimin Ma
    • Xin Zhang
    • Yang Liu
  • View Affiliations / Copyright

    Affiliations: Department of Critical Care Medicine, Weihai Central Hospital, Weihai, Shandong 264200, P.R. China, Department of Pediatrics, Weihai Central Hospital, Weihai, Shandong 264200, P.R. China
    Copyright: © Ma et al. This is an open access article distributed under the terms of Creative Commons Attribution License.
  • Article Number: 1383
    |
    Published online on: September 29, 2021
       https://doi.org/10.3892/etm.2021.10819
  • Expand metrics +
Metrics: Total Views: 0 (Spandidos Publications: | PMC Statistics: )
Metrics: Total PDF Downloads: 0 (Spandidos Publications: | PMC Statistics: )
Cited By (CrossRef): 0 citations Loading Articles...

This article is mentioned in:



Abstract

Due to its rapid onset and high rates of fatality, acute myocardial infarction (AMI) has long been one of the most fatal diseases among all types of heart diseases. Therefore, intensive research efforts have been focused on understanding AMI's potential pathogenesis to seek effective treatment options. In the present study, 20 peripheral blood samples were collected from patients with AMI, after which reverse transcription‑quantitative PCR analysis revealed that microRNA (miR)‑124 levels in the peripheral blood of patients with AMI was significantly elevated compared with that in the control group. In vitro, a model using pcDNA3.1‑miR‑124 transfected human umbilical vein endothelial cells (HUVECs) indicated that overexpression of miR‑124 could significantly promote the apoptosis and suppress the proliferation of HUVECs using flow cytometry, TUNEL assay and Cell Counting Kit‑8 assays. Based on the present findings, RNA samples of HUVECs overexpressing miR‑124 was extracted and sequenced to explore the gene expression profile after miR‑124 overexpression. Gene Set Enrichment Analysis (GSEA) analysis revealed that the downregulated genes were mainly enriched in signaling pathways, such as PI3K‑AKT, whilst the upregulated genes were mainly enriched in metabolism‑related signaling pathways, such as the metabolism of xenobiotics by cytochrome P450 pathway. Additionally, Rideogram software was used to determine the chromosomal localization of the differentially expressed genes. The results demonstrated that they were distributed on all chromosomes except for chromosome Y. In addition, characteristic profiles of the differentially expressed genes caused by miR‑124 overexpression were analyzed using Connectivity Map. In total, two medicines, anisomycin and sanguinarine, which function as p38/MAPK signaling agonists that can inhibit angiogenesis, presented with the highest enrichment scores. Together with the GSEA results, which indicated that the differentially expressed genes were mainly enriched in the angiogenesis‑inhibiting PI3K/AKT signaling pathway, the present study reported that high expression of miR‑124 was negatively associated with patients with AMI, promoting the apoptosis and suppressing the proliferation of vessel endothelial cells.

Introduction

Among the large number of chronic diseases worldwide, myocardial infarction is one of the most lethal. According to statistical data, there were ≥2 million cases of myocardial infarction in China in 2015, with 500,000 new cases every year and a falling trend in the age of patients (1). Therefore, the pathophysiology of this disease has long been the subject of intense scientific research. According to their pathogenic profiles, acute myocardial infarction (AMI) can be roughly divided into the following types: i) Type 1 myocardial infarction, which is caused by the interruption of or insufficient blood supply to the myocardium, mainly due to acute coronary artery occlusion associated with atherosclerosis or superimposed thrombosis (2), ii) type 2 myocardial infarction, which is normally caused by the metabolic capacity of cardiomyocytes far exceeding blood supply, where inflammation and fever increase the metabolic demand of tissues and organs, thereby increasing the heart rate and ultimately compromising coronary perfusion (3); and iii) myocardial infarctions caused by cytokine storms, which can inhibit aerobic respiration in the mitochondria and subsequent acute heart failure (4). In clinical practice, the main cause of AMI remains to be acute viral or bacterial infections caused by influenza, pneumonia and acute bronchitis (5). However, the precise molecular mechanism underlying AMI remain unclear.

An increasing number of studies have reported that miRNAs can serve important roles in the occurrence of diseases (6,7). miRNAs belong to a family of post-transcriptional regulators for gene expression. These small non-coding RNAs, which are 20-25 nucleotides in length, bind to target recognition sites (seed sequence) in the 3'-untranslated regions of their mRNA transcript, leading to mRNA degradation and/or inhibition of protein translation (8).

A number of studies have demonstrated that the cardiovascular system exhibits high expression of miRNAs, which are related to the occurrence and development of heart failure, atherosclerosis, arrhythmia and coronary heart disease (9,10). Additionally, a growing number of miRNAs have been reported to regulate angiogenesis after AMI. Angiogenesis, which is the formation of new capillaries from pre-existing vessels, that occurs in the ischemic area after myocardial infarction (MI) promotes cardiomyocyte survival and is considered to be essential to the recovery of patients with MI (11). miR-1 was discovered to be a potential biomarker for AMI diagnosis and prognosis, since it was released within 3 h after the onset of acute chest pain (12). It has also been demonstrated that miR-199 and miR-208 exerted similar roles as miR-1 in assisting the clinical diagnosis of AMI (13). In addition, it has been reported that increased levels of serum miR-214 is closely related to the occurrence of cardiomyocyte apoptosis in elderly patients with AMI (14). Mechanistically, other studies have demonstrated that manipulating the expression of several miRNAs can exert direct effects on angiogenesis. Yucel and Sahin (15) reported that silencing of miR-10b expression could significantly inhibit the angiogenesis of vessel endothelial cells. In colon cancer, miR-524-5p has been found to target WNK lysine deficient protein kinase 1, thereby inhibiting the expression of cell epidermal growth factor to inhibit cell angiogenesis (16). In addition, another study revealed that silencing of miR-212/132 expression could significantly reduce the ability of human vessel endothelial cells to form blood vessels (17).

In the present study, clinical blood samples of patients with AMI were analyzed to measure the expression of miR-124. An in vitro cell model using pcDNA3.1-miR-124 transfected human umbilical vein endothelial cells (HUVECs) was constructed in the present study. The apoptosis and proliferation of HUVECs was assessed using flow cytometry, TUNEL and Cell Counting Kit-8 (CCK-8) assays. Subsequently, the transcriptome of HUVECs overexpressing miR-124 was sequenced and analyzed. Exploring the effect of miR-124 overexpression on gene expression in vascular endothelial cells may provide new avenues for the development of novel treatment strategies for AMI.

Materials and methods

Patient information

Blood samples were collected from 20 patients (male, 16; female, 4; average age, 60.2±3.7 years) admitted to the Weihai Central Hospital with myocardial infarction between March 2016 and June 2017. In addition, blood samples were collected at the Weihai Central Hospital from 14 healthy volunteers between March 2016 and June 2017 (male, 11; female, 3; aged >55 years; average age, 60.5±3.1 years; no symptoms or history of AMI). Blood samples were collected from healthy people on admission and from patients with myocardial infarction 7 days after the symptoms of myocardial infarction had been controlled. The study protocol was approved by the Ethics Committee of Weihai Central Hospital (no. WKY-2019-012). Informed consent was provided by all patients, and written permission was obtained before inclusion. Patients were included in the current study if they exhibited ST segment elevation myocardial infarction or non-ST segment elevation myocardial infarction. Healthy individuals were included in the present study if they were >55 years of age. Patients with AMI were excluded if they exhibited: Diabetes mellitus, infectious disease and autoimmune disease. Healthy patients were excluded if they exhibited diabetes mellitus, myocardial infarction, and infectious and autoimmune diseases.

Extraction of free RNA from peripheral blood and reverse transcription-quantitative PCR (RT-qPCR) identification

Blood was collected in a 5-ml heparin anticoagulation tube and immediately used to extract free RNA (GSPureTM Blood RNA Isolation kit, Geneseed; cat. no. E0203). When extracting miRNA, the ethanol concentration in the cleaning buffer was increased to 80% to increase the final miRNA concentration. The RNA was reverse transcribed using a reverse transcription kit at 37˚C for 60 min, followed by termination at 85˚C for 5 min to inactivate the enzymes (Takara Bio, Inc.; cat. no. 638315). In total, 25% of the RT product was mixed with a pre-formulated 2X SYBR Green PCR mix containing the miR-124 RT-qPCR primers, which were dissolved to 20 µl with ddH2O (Roche Diagnostics; cat. no. 06402712001). Amplification was performed to collect the dissolution curve with the following thermocycling conditions: 94˚C for 5 min; 40 cycles of 94˚C for 2 min, 60˚C for 1 min and 72˚C for 2 min; last step at 72˚C for 2 min. U6 mRNA was used as an internal reference and the relative expression of miR-124 was calculated using the 2-ΔΔCq method (18). The primers used for PCR were as follows: p38 forward, 5'-AGGGCGATGTGACGTTT-3' and reverse, 5'-CTGGCAGGGTGAAGTTGG-3'; AKT forward, 5'-TGGACTACCTGCACTCGGAGAA-3' and reverse, 5'-GTGCCGCAAAAGGTCTTCATGG-3'; PI3K forward, 5'-GAAGCACCTGAATAGGCAAGTCG-3' and reverse, 5'-GAGCATCCATGAAATCTGGTCGC-3'; β-actin forward, 5'-AAAGACCTGTACGCCAACAC-3' and reverse, 5'-GTCATACTCCTGCTTGCTGAT-3'; miR-124 forward, 5'-TAAGGCACGCGGTGAATGCC-3' and reverse, 5'-CAGGTCCAGTTTTTTTTTTTTTTTVN-3'; U6 forward, 5'-GCTTCGGCAGCACATATACTAAAAT-3' and reverse, 5'-CGCTTCACGAATTTGCGTGTCAT-3'.

Cell culture, miR-124 overexpression and RT-qPCR

HUVECs were obtained from the American Type Culture Collection. The cells were cultured in DMEM medium (Hyclone, Cytiva) containing 10% (v/v) FBS (Gibco; Thermo Fisher Scientific, Inc.) and 1% penicillin, which were incubated at 37˚C in an atmosphere with 10% CO2.

To construct the pcDNA3.1-miR-124 vector, cDNA encoding pri-miR-124 (accession no. MI0000443) was artificially synthesized and cloned into the pcDNA3.1 vector (Sangon Biotech Co., Ltd.). Samples were then transfected with 0.5 µg (1 µg/µl) pcDNA3.1-miR-124 or pcDNA3.1 vector into HUVECs using Lipofectamine® 2000 (Invitrogen; Thermo Fisher Scientific, Inc.) according to the manufacturer's protocol at 37˚C in the presence of 5% CO2 for 24 h. The empty vector pcDNA3.1 was similarly transfected into HUVECs as negative control (NC group). RNA was extracted from HUVECs by cell lysis with the RNeasy Mini kit (Qiagen GmbH; cat. no. 74104) lysis buffer on ice, after washing with ice-cold PBS. RNA was extracted with a spin column Qiagen GmbH). Transcriptor First Strand cDNA Synthesis Kit (Roche Diagnostics) was used to reverse transcribed the isolated mRNA into complementary DNA at 65˚C for 10 min.

The One Step miR cDNA Synthesis kit (cat. no. D1801; Xinhai Gene Testing Co., Ltd.) was used for the reverse transcription of miR-124 at 37˚C for 60 min.

The expression level of miR-124 was measured by qPCR performed with SYBR Green Kit (Takara Bio, Inc.). U6 was used as an internal reference, and the relative expression of miR-124 was calculated using the aforementioned 2-ΔΔCq method.

HUVEC proliferation and apoptosis assay

The CCK-8 assay (Bimake; cat. no. B34302) was used to evaluate the changes in HUVEC proliferation after miR-124 overexpression. Briefly, after transfection with pcDNA3.1-miR-124 or pcDNA3.1, HUVECs were seeded into a 96-well plate at a density of 5,000 cells/well, before cell viability was analyzed. A total of 20 µl CCK-8 reagent was added into each well and incubated at 37˚C for 4 h. The optical density at 450 nm was read with a microplate reader (Thermo Fisher Scientific, Inc.). In total, three independent experiments were performed.

For the TUNEL assay, HUVECs were fixed with 4% paraformaldehyde for 20 min at room temperature. Cells were washed three times with PBS and stained with 50 µl TUNEL reaction mixture containing FITC-labelled dUTP and TdT for 1 h at 37˚C (In situ Cell Death Detection kit, Roche Diagnostics; cat. no. 11684795910). Each sample was randomly counted in five fields. The TUNEL index (%) is the average ratio of the number of TUNEL-positive cells divided by the total number of cells under bright-field.

Flow cytometry was used to measure the cell apoptosis status following miR-124 overexpression in HUVECs. The apoptosis rate was evaluated using Annexin V-FITC/PI Apoptosis Detection kit (Tianjin Sungene Biotech Co., Ltd; cat. no. AO2001-02P-G) according to the manufacturer's protocol. Briefly, after transfection with pcDNA3.1-miR-124 or pcDNA3.1, the cells were collected, washed with PBS and resuspended in 500 µl binding buffer. Subsequently, 100 µl 1x106/ml cells were incubated at room temperature for 1 h with 5 µl Annexin V-FITC and 5 µl PI in the dark, before analysis by flow cytometry (BD FACSCanto™; BD Biosciences). Data were analyzed using FlowJo software (FlowJo LLC; version no. V10).

Western blot assay

Total proteins from HUVECs were extracted by lysis with ice-cold RIPA buffer (Pierce; Thermo Fisher Scientific, Inc.; cat. no. 89900) with protease inhibitors (Roche Diagnostics; cat. no. 04693159001). The protein concentration of the sample was determined using a BCA assay (Thermo Fisher Scientific, Inc.; cat. no. 23225). Electrophoresis was conducted with equal amount of protein samples (40 µg) by 10% SDS-PAGE, before being transferred onto PVDF membranes. The membranes were incubated in 5% fat-free milk in PBST (0.1% Tween-20) at room temperature for 30 min. Then incubated with primary antibodies against PI3K (1:1,000; Cell Signaling Technology, Inc.; cat. no. 4249), AKT (1:1,000; Cell Signaling Technology, Inc.; cat. no. 9272), p38 (1:1,000; Cell Signaling Technology, Inc.; cat. no. 8690) and β-actin as a loading control (1:1,000; Sangon Biotech Co., Ltd.; cat. no. D191047) at 4˚C overnight. After washing 3 times with PBS-Tween (0.1% Tween-20), membranes were incubated with HRP-conjugated goat anti-rabbit IgG secondary antibodies (1:10,000; Cell Signaling Technology, Inc.; cat. no. 7074S) at room temperature for 2 h. Protein bands were visualized using the chemiluminescence kit (Millipore Sigma; cat. no. WBKLS0500).

Sequencing and bioinformatics analysis

Total RNA was isolated using RNeasy Mini Kit (Qiagen) according to the manufacturer's protocol. RNA with an RNA integrity number >8, as assessed using the Agilent Technologies 2100 Bioanalyzer (Agilent Technologies, Inc.), was used to prepare the c-DNA library using the Hieff NGS® MaxUP II DNA Library Prep kit for Illumina (Shanghai Yeasen Biotechnology Co., Ltd.; cat. no. 12300) following the manufacturer's protocols. Sequencing was performed by Novogene Co., Ltd. using the HiSeq X Ten system (v 2.5; Illumina, Inc.) for 2x150 cycles (paired-end read length of 150 bp). The loading DNA concentration was 300 pM. Concentration of libraries were determined using the Agilent Technologies 2100 Bioanalyzer (Agilent Technologies, Inc.). Reads that were contaminated by adaptors, exhibited a Phred quality score (19) <5 accounting for >50% of total bases and reads with an N content >10% were removed using Fastp software (https://github.com/OpenGene/fastp; version 0.20.0). Clean reads were mapped to the human genome (hg19) using TopHat software (v2.1.0) (20). Kallisto (version v0.43.0; https://pachterlab.github.io/kallisto) (21) was used to quantify the reads obtained by sequencing and the sleuth package (22) in the R language was used for differential expression analysis (22). PC analysis was carried out using the plotPCA (23), whereas the heatmap was drawn according to gene expression using the pheatmap package (https://CRAN.R-project.org/package=pheatmap) in the R language. The ggplot2 package (https://CRAN.R-project.org/package=ggplot2) was used to draw the volcano plots. Pearson's correlations were calculated using the R (v3.6) core function. The threshold for differentially expressed genes was q val<0.1 and abs(log2FC) >0. The RIdeogram package was used to determine the chromosomal localization of the differentially expressed genes (24). The CMAP database collects the gene expression profiles of human cells treated with multiple single FDA-approved small-molecule drugs. The gseKEGG function in the clusterprofiler package (25) was used to perform Gene Set Enrichment Analysis (GSEA) of the Kyoto Encyclopedia of Genes and Genomes pathway (threshold, q-values <0.05) and Connectivity Map (CMAP) analysis on the expression matrix (threshold, P<0.05).

Statistical analysis

Graphpad Prism Software v. 8.0 (GraphPad Software, Inc.) was used for statistical analysis. All experiments were performed in triplicates and data is presented as the mean ± SD. Single comparisons were performed using paired or unpaired Student's t-test. The statistical significance data involving ≥ three groups and ≥ two treatments was assessed by two-way ANOVA with Bonferroni post hoc test. P<0.05 was considered to indicate a statistically significant difference.

Results

Free miR-124 levels in the blood of patients with AMI is significantly higher compared with those in healthy individuals

The peripheral blood of patients with AMI and of healthy controls was collected. When extracting miRNA, the ethanol concentration in the cleaning buffer was increased to 80% to increase the final miRNA concentration. As presented in Fig. 1, the expression level of miR-124 in the samples of the patients with AMI was significantly higher compared with that in the healthy control group.

Figure 1

Expression level of miR-124 in blood samples of patients and healthy individuals as detected by reverse transcription-quantitative PCR. miR-124 levels were significantly higher in patients with acute myocardial infarction compared with those in the healthy individuals. *P<0.01 (unpaired t-test). miR, microRNA.

Overexpression of miR-124 can promote the apoptosis of HUVECs and suppress their proliferation ability

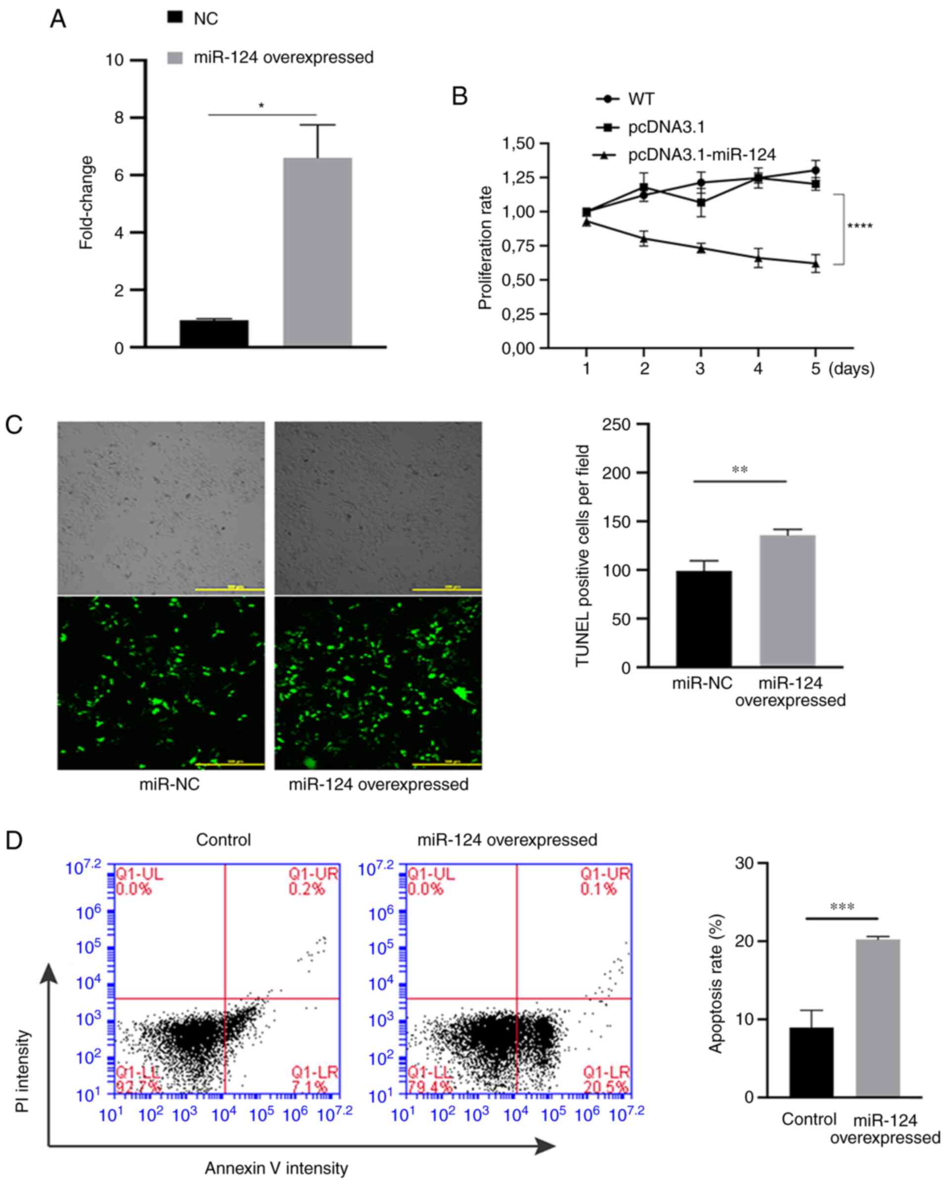
Subsequently, the effects of miR-124 on the proliferation and apoptosis in HUVECs were evaluated. First, RT-qPCR was performed on samples from HUVECs that were transfected with miR-124 overexpression plasmid or empty pcDNA3.1 plasmid. The experimental results indicated that the expression of miR-124 in the group transfected with the overexpression plasmid was significantly higher compared with that in the NC group (Fig. 2A), suggesting that miR-124 was successfully overexpressed in HUVECs. The proliferation ability of miR-124-overexpressing HUVECs was also significantly lower compared with that in the NC group after 5 days (Fig. 2B). TUNEL assay was subsequently used to detect the effect of miR-124 overexpression on the apoptotic ability of HUVECs. In terms of apoptosis, the number of TUNEL-positive cells in the miR-124 overexpression group was significantly higher compared with that in the empty pcDNA3.1 group (Fig. 2C), suggesting that overexpression of miR-124 may promote apoptosis in HUVECs. In addition, flow cytometry was also performed to measure the apoptosis, where miR-124 overexpression significantly promoted cell apoptosis compared with that in the NC group (Fig. 2D).

Figure 2

Effect of miR-124 overexpression on human umbilical vein endothelial cell proliferation and apoptosis. (A) Expression of miR-124 in human umbilical vein endothelial cells overexpressing miR-124 or an NC (pcDNA3.1 vector) as detected by reverse transcription-quantitative PCR *P<0.05 (paired t-test). (B) Effect of miR-124 overexpression on cell proliferation. ****P<0.0001 (paired t-test) vs. NC(pcDNA3.1 vector) on day 5. (C) Effect of miR-124 overexpression on cell apoptosis by TUNEL assay. **P<0.05 (paired t-test). (D) Effect of miR-124 overexpression on cell apoptosis by flow cytometry analysis. ***P<0.05 (paired t-test). NC, negative control; miR, microRNA.

Overexpression of miR-124 can significantly change the gene expression profile of HUVECs

To investigate the expression characteristics of genes related to miR-124, RNA sequencing was performed on the NC and the miR-124 overexpression groups. Principal component analysis was then performed to determine the effect of miR-124 overexpression in HUVEC cells. The results indicated that the two methods of transfections, miR-124 overexpression and NC, formed a distinct cluster, in which the expression patterns of the two groups were different (Fig. 3A). The heatmap was generated using Pearson's correlation analysis, where differential gene expression was calculated between samples. The results demonstrated that similarity within miR-124-overexpressing groups is higher than the similarity between miR-124-overexpressing group and empty pcDNA3.1 group which means that they have distinct expression patterns (Fig. 3B). The present results indicated that the overexpression of miR-124 can significantly alter the gene expression profile of HUVEC.

Figure 3

Analysis of gene expression patterns. (A) plotPCA was used to analyze human umbilical vein endothelial cell RNA-seq samples that demonstrated tight grouping of biological replicates. The green oval represents the 95% confidence interval of principal component distribution in the microRNA 124-overexpression samples. The brown oval represents the 95% confidence interval of principal component distribution in NC samples. (B) Pearson's correlation analysis was performed using the R (v3.6)'s core function. PCA, principal component analysis; NC, negative control; miR, microRNA; R_H-124-A, R_H-124-B, R_H-124-C represent microRNA 124-overexpression samples; R_H-CN-A, R_H-CN-B, R_H-CN-C represent negative control samples. R represents the use of R language for data analysis, H represents HUVEC cells, and A, B and C represent three different repeated samples. CN, negative control.

Screening of differentially expressed genes and their chromosomal location analysis

When using the Sleuth package to calculate differentially expressed genes, q val<0.1 and abs(log2FC)>0 were used as the screening conditions. The results revealed a total of 238 differential genes, of which 103 genes were downregulated and 135 genes were upregulated in the miR-124-overexpressing cells (Fig. 4A). In addition, cluster analysis was performed on these differentially expressed genes. As shown in Fig. 4B, the differentially expressed genes presented significantly different expression patterns in the miR-124-overexpressing and NC groups. For example, the most downregulated genes were SLC48A1, ALPP and PPL. The most upregulated genes were IL1A, HMGA2 and SPOCK1. Chromosomal location analysis using the RIdeogram package was used to determine the chromosomal localization of the differentially expressed genes (Fig. 4C). The differentially expressed genes were found to be scattered on all chromosomes except the Y chromosome. Among them, chromosome 1 contained the highest distribution of genes with 29 (accounting for 12.2%), followed by 22% on chromosome 12 and 16% on chromosome 19. There were no differentially expressed genes on chromosome Y, which could mean that miR-124 overexpression did not mediate any effects on gene expression on the Y chromosome.

Figure 4

Analysis of differentially expressed genes (A) Volcano plot of the differentially expressed genes in human umbilical vein endothelial cells overexpressing miR-124 or a NC based on their expression fold change [thresholds, q val<0.1 and abs(log2FC)>0]. (B) Heatmap and hierarchical clustering analysis of the differentially expressed genes. In samples that were not classified in advance, hierarchical cluster analysis revealed a different hierarchical clustering algorithm. (C) Distribution of differentially expressed genes associated with miR-124 overexpression on each chromosome. Chromosome distribution indicated that upregulated and downregulated mRNAs were spread on different chromosomal locations. Brown represents upregulated genes in microRNA 124-overexpression samples. Blue represents downregulated genes in microRNA 124-overexpression samples. R_H-124-A, R_H-124-B, R_H-124-C represent microRNA 124-overexpression samples; R_H-CN-A, R_H-CN-B, R_H-CN-C represent negative control samples R represents the use of R language for data analysis, H represents HUVEC cells, and A, B and C represent three different repeated samples. CN, negative control.

Enrichment analysis and CMAP analysis of differentially expressed genes

Small-molecule drugs causing gene expression changes in human cells similar to miR-124 overexpression were researched using the CMAP database, where total of 90 small-molecule drugs with statistically significant similarity were found (Fig. 5A). This analysis was performed to screen for drug candidates that could block miR-124 from causing vascular endothelial cell damage. Among the three drugs with enrichment scores >0.9, anisomycin and sanguinarine are reported to be agonists of the p38/MAPK signaling pathway and could inhibit angiogenesis, an unfavorable factor for the recurrence of myocardial infarction (26). This suggested that the results of CMAP were relatively accurate. The present analysis also suggested that the three drugs with the lowest enrichment score, CP-645525-01, rifabutin and quinostatin, had the potential to promote angiogenesis and to reduce the risk of myocardial infarction recurrence (Fig. 5A). GSEA was performed to further investigate the inhibitory effect of miR-124 on angiogenesis. As presented in Fig. 5B, 17 pathways (qvalue <0.05) were obtained, which were associated with the decrease of HUVEC proliferation after miR-124 overexpression. Among them, the pathway that included the most related genes was the PI3K-AKT signaling pathway. The peak in the GSEA results of the PI3K-AKT signaling pathway shifted left, with NES=1.78, suggesting that most of the genes in the PI3K-AKT signaling pathway were downregulated. Meanwhile, the upregulated genes were mainly enriched in various metabolism-related signaling pathways, including the metabolism of xenobiotics via the cytochrome P450 pathway.

Figure 5

Drugs sensitivity analysis and GSEA enrichment. (A) Connectivity map analysis suggested that metformin generated a gene expression pattern concordant with HSF1 inactivation. Perturbagens inducing and reversing the biological state encoded in the query signature were assigned negative enrichment scores, respectively. The vertical line represents enrichment scores analysed by the cmap database (53). (B) Results of the GSEA reporting the most significant Kyoto Encyclopedia of Genes and Genomes pathways. (threshold values, NES >1, NES <-1 and FDR <0.05). GSEA, Gene Set Enrichment Analysis. NES, normalized enrichment score; FDR, false discovery rate.

miR-124 can influence the p38/MAPK and PI3K/AKT pathways

RT-qPCR and western blotting assays were performed to explore the expression change of key components of the p38/MAPK and PI3K/AKT pathways caused by miR-124 overexpression in HUVECs. As presented in Fig. 6, PI3K, AKT and p38 expression levels significantly decreased on both mRNA and protein levels compared with that in the NC group. The present results suggest that miR-124 can influence the p38/MAPK and PI3K/AKT pathways.

Figure 6

Effects of miR-124 overexpression on the expression of p38, PI3K and AKT in human umbilical vein endothelial cells. (A) The mRNA levels of p38, PI3K and AKT after miR-124 overexpression was measured by reverse transcription-quantitative PCR. **P<0.01 and ***P<0.001 (paired t-test). (B) The protein expression levels of p38, PI3K and AKT after miR-124 overexpression was measured by western blotting. miR, microRNA; NC, negative control.

Discussion

In the present study, the effects of miR-124 overexpression on gene expression in HUVECs were explored. Previous studies on the role of miR-124 suggest that it can regulate cardiomyocyte apoptosis and myocardial infarction (27). Furthermore, it was shown that peripheral blood miR-124 can be used to predict AMI (28). In AMI, the regenerative capacity of blood vessels is an important indicator for evaluating myocardial recovery (29,30). Previous studies found miR-124 to be mainly expressed in the human brain, suggesting that its functions are considered to be related to neural differentiation (31,32). A previous study demonstrated that miR-124 could target the nuclear receptor subfamily 3 group C member 2 gene and regulate the renin-angiotensin-aldosterone system, which is mainly associated with the regulation of blood pressure (33). In addition, it was demonstrated that miR-124 expression is associated with impaired cardiac function (27). For this reason, clinical samples were obtained to detect the expression of miR-124 in patients with AMI in the present study, which revealed that miR-124 expression in patients with AMI was significantly higher compared with that in the healthy control group. Therefore, the present results strongly indicated that miR-124 function is related to AMI pathophysiology.

The present study also found that miR-124 overexpression markedly altered gene expression in HUVECs. Compared with those in the NC group, there were ≥238 differentially expressed genes; which were relatively enriched in the PI3K/AKT signaling pathway. AKT serves an important role in regulating postnatal cardiac development, myocardial angiogenesis and cell death in cardiac myocytes (34). In a clinical setting, PI3K/AKT signaling activators are frequently used as therapeutic options for clinical improvement of cardiac related diseases (35). By contrast, an increasing number of biological macromolecules, such as 17 beta-estradiol (36) and TO901317(37), have been found to activate the PI3K/AKT signaling pathway. It was previously reported that high mobility group box protein 1 could protect the heart from ischemia-reperfusion injury by the PI3K/AKT pathway-mediated upregulation of VEGF expression (38). There are a number of other similar reports in which there is a close correlation between the expression of PI3K/AKT and the heart-related disease (39-42).

The restoration of myocardial blood supply is an important therapeutic strategy for AMI recovery (39). Therefore, the extent of angiogenesis mediated by vascular endothelial cells has become an important indicator for evaluating the prognosis of AMI (43). The PI3K/AKT signaling pathway is an important anti-apoptotic signaling pathway, for example, in colorectal, gastric and breast cancer as well as others (44). Blocking the PI3K/AKT/mTOR signaling pathway can not only induce cell cycle arrest, apoptosis and autophagy, but can also inhibit prostate tumor cell angiogenesis (45). In this regard, a number of organic and biological agents have been reported to regulate angiogenesis through the expression of genes in this signaling pathway. Celastrol can inhibit the angiogenic ability of glioma by inhibiting the expression and activation of hypoxia inducible factor-1α, PI3K, AKT and mTOR, thereby inhibiting angiogenesis (46). Additionally, miR-9 can regulate the PI3K/AKT signaling pathway by targeting the transient receptor potential cation channel subfamily M member 7 gene to promote the angiogenesis of endothelial progenitor cells (47). miR-221 can also regulate the function of endothelial cells, including HUVECs, through the PI3K/AKT signaling pathway (48). Overexpression of miR-221 can significantly improve the angiogenic ability of HUVECs, whilst the inhibition of miR-221 directly increased the apoptosis rate of HUVECs (48). Low-level laser therapy has also been shown to increase the phosphorylation levels of PI3K, AKT and mTOR proteins, where weakening or blocking the PI3K signaling pathway could significantly reduce the proliferation, migration and angiogenesis of HUVECs (49). In the present study, similar functions of miR-124 on PI3K/AKT pathways were identified in HUVECs. Therefore, in future studies, the role of the miR-124/PI3K/AKT axis in HUVEC angiogenesis warrants further study.

Although the present study provided evidence for the association between high miR-124 levels in peripheral blood and the occurrence of AMI, the potential mechanism in which miR-124 can regulate the PI3K/AKT signaling pathway and affect the proliferation of vascular endothelial cells remain unclear. Therefore, present results need to be interpreted with caution.

The current study constructed a connectivity map database between small molecules and pathways, and analyzed the topological properties of this map. Anisomycin and sanguinarine had the highest positive scores, meaning that Anisomycin and sanguinarine may suppress angiogenesis by inhibiting the PI3K/AKT signaling pathway, which was consistent with the results of previous reports indicating that they may be inhibitors of p38 MAPK activation (26,50). Additionally, rifabutin and quinostatin had the lowest scores, indicating that quinostatin is an inhibitor of the PI3K (51), while rifabutin is a wide spectrum antibiotic that is particularly effective on atypical and rifampicin-resistant mycobacteria (52). However, their potential roles in promoting angiogenesis and reducing the risk of myocardial infarction recurrence requires further study.

In addition, the present study has some limitations. A small cohort of patients was included, rendering the power of confidence insufficient. In future studies, the size of the cohort will need to be expanded. The present study also did not consider the blood pressure, a setting of diabetes, drug history or a history of other related diseases. Therefore, it is not possible to completely rule out that the observed differential expression of miR-124 in the blood samples was caused by the confounding factors aforementioned. Therefore, in future studies, stratified analysis will be conducted based on these potential confounding factors to determine the role of the miR-124/PI3K/AKT signaling pathway axis in angiogenesis to improve the recovery of patients with AMI.

Acknowledgements

No applicable.

Funding

No funding was received.

Availability of data and materials

The datasets generated and/or analyzed during the current study are available in the Gene Expression Omnibus database repository (accession no. GSE180765), (https://www.ncbi.nlm.nih.gov/geo/query/acc.cgi?acc=GSE180765).

Authors' contributions

WM performed all the experiments. XZ performed clinic sample collection and preparation. YL performed bioinformatics analysis. All authors confirm the authenticity of all the raw data. All authors have read and approved the final manuscript.

Ethics approval and consent to participate

The study protocol was approved by the ethics committees of Weihai Central Hospital (approval no. WKY-2019-012). Informed consent was provided by all patients, and written permission was obtained before inclusion.

Patient consent for publication

Not applicable.

Competing interests

The authors declare that they have no competing interests.

References

1 

Arora S, Stouffer GA, Kucharska-Newton AM, Qamar A, Vaduganathan M, Pandey A, Porterfield D, Blankstein R, Rosamond WD, Bhatt DL and Caughey MC: Twenty year trends and sex differences in young adults hospitalized with acute myocardial infarction. Circulation. 139:1047–1056. 2019.PubMed/NCBI View Article : Google Scholar

2 

Libby P: Mechanisms of acute coronary syndromes and their implications for therapy. N Engl J Med. 368:2004–2013. 2013.PubMed/NCBI View Article : Google Scholar

3 

Ferro G, Duilio C, Spinelli L, Liucci GA, Mazza F and Indolfi C: Relation between diastolic perfusion time and coronary artery stenosis during stress-induced myocardial ischemia. Circulation. 92:342–347. 1995.PubMed/NCBI View Article : Google Scholar

4 

Martín Giménez VM, de Las Heras N, Ferder L, Lahera V, Reiter RJ and Manucha W: Potential effects of melatonin and micronutrients on mitochondrial dysfunction during a cytokine storm typical of oxidative/inflammatory diseases. Diseases. 9(30)2021.PubMed/NCBI View Article : Google Scholar

5 

Musher DM, Abers MS and Corrales-Medina VF: Acute infection and myocardial infarction. N Engl J Med. 380:171–176. 2019.PubMed/NCBI View Article : Google Scholar

6 

Ardekani AM and Naeini MM: The role of MicroRNAs in human diseases. Avicenna J Med Biotechnol. 2:161–179. 2010.PubMed/NCBI

7 

Condrat CE, Thompson DC, Barbu MG, Bugnar OL, Boboc A, Cretoiu D, Suciu N, Cretoiu SM and Voinea SC: MiRNAs as biomarkers in disease: Latest findings regarding their role in diagnosis and prognosis. Cells. 9(276)2020.PubMed/NCBI View Article : Google Scholar

8 

Bartel DP: MicroRNAs: Target recognition and regulatory functions. Cell. 136:215–233. 2009.PubMed/NCBI View Article : Google Scholar

9 

Chen J and Wang DZ: MicroRNAs in cardiovascular development. J Mol Cell Cardiol. 52:949–957. 2012.PubMed/NCBI View Article : Google Scholar

10 

Silva DCPD, Carneiro FD, Almeida KC and Fernandes-Santos C: Role of miRNAs on the pathophysiology of cardiovascular diseases. Arq Bras Cardiol. 111:738–746. 2018.PubMed/NCBI View Article : Google Scholar

11 

Luo F, Wu P, Chen J, Guo Y, Wang J, Li X and Fang Z: ANGPTL3 possibly promotes cardiac angiogenesis through improving proangiogenic ability of endothelial progenitor cells after myocardial infarction. Lipids Health Dis. 17(184)2018.PubMed/NCBI View Article : Google Scholar

12 

Su T and Shao X, Zhang X, Yang C and Shao X: Value of circulating miRNA-1 detected within 3 h after the onset of acute chest pain in the diagnosis and prognosis of acute myocardial infarction. Int J Cardiol. 307:146–151. 2020.PubMed/NCBI View Article : Google Scholar

13 

Pinchi E, Frati P, Aromatario M, Cipolloni L, Fabbri M, La Russa R, Maiese A, Neri M, Santurro A, Scopetti M, et al: MiR-1, miR-499 and miR-208 are sensitive markers to diagnose sudden death due to early acute myocardial infarction. J Cell Mol Med. 23:6005–6016. 2019.PubMed/NCBI View Article : Google Scholar

14 

Yin Y, Lv L and Wang W: Expression of miRNA-214 in the sera of elderly patients with acute myocardial infarction and its effect on cardiomyocyte apoptosis. Exp Ther Med. 17:4657–4662. 2019.PubMed/NCBI View Article : Google Scholar

15 

Yücel EI and Sahin M: Fenretinide reduces angiogenesis by downregulating CDH5, FOXM1 and eNOS genes and suppressing microRNA-10b. Mol Biol Rep. 47:1649–1658. 2020.PubMed/NCBI View Article : Google Scholar

16 

Li X, Li Z, Zhu Y, Li Z, Yao L, Zhang L, Yuan L, Shang Y, Liu J and Li C: MiR-524-5p inhibits angiogenesis through targeting WNK1 in colon cancer cells. Am J Physiol Gastrointest Liver Physiol. 318:G827–G839. 2020.PubMed/NCBI View Article : Google Scholar

17 

Lei Z, Klasson TD, Brandt MM, van de Hoek G, Logister I, Cheng C, Doevendans PA, Sluijter JPG and Giles RH: Control of angiogenesis via a VHL/miR-212/132 axis. Cells. 9(1017)2020.PubMed/NCBI View Article : Google Scholar

18 

Livak KJ and Schmittgen TD: Analysis of relative gene expression data using real-time quantitative PCR and the 2(-Delta Delta C(T)) method. Methods. 25:402–410. 2001.PubMed/NCBI View Article : Google Scholar

19 

Blankenberg D, Gordon A, Von Kuster G, Coraor N, Taylor J and Nekrutenko A: Galaxy Team. Manipulation of FASTQ data with galaxy. Bioinformatics. 26:1783–1788. 2010.PubMed/NCBI View Article : Google Scholar

20 

Trapnell C, Roberts A, Goff L, Pertea G, Kim D, Kelley DR, Pimentel H, Salzberg SL, Rinn JL and Pachter L: Differential gene and transcript expression analysis of RNA-seq experiments with TopHat and cufflinks. Nat Protoc. 7:562–578. 2012.PubMed/NCBI View Article : Google Scholar

21 

Bray NL, Pimentel H, Melsted P and Pachter L: Near-optimal probabilistic RNA-seq quantification. Nat Biotechnol. 34:525–527. 2016.PubMed/NCBI View Article : Google Scholar

22 

Pimentel H, Bray NL, Puente S, Melsted P and Pachter L: Differential analysis of RNA-seq incorporating quantification uncertainty. Nat Methods. 14:687–690. 2017.PubMed/NCBI View Article : Google Scholar

23 

Love MI, Huber W and Anders S: Moderated estimation of fold change and dispersion for RNA-seq data with DESeq2. Genome Biol. 15(550)2014.PubMed/NCBI View Article : Google Scholar

24 

Hao Z, Lv D, Ge Y, Shi J, Weijers D, Yu G and Chen J: RIdeogram: Drawing SVG graphics to visualize and map genome-wide data on the idiograms. PeerJ Comput Sci. 6(e251)2020.PubMed/NCBI View Article : Google Scholar

25 

Yu G, Wang LG, Han Y and He QY: ClusterProfiler: An R package for comparing biological themes among gene clusters. OMICS. 16:284–287. 2012.PubMed/NCBI View Article : Google Scholar

26 

Chai W, Wu Y, Li G, Cao W, Yang Z and Liu Z: Activation of p38 mitogen-activated protein kinase abolishes insulin-mediated myocardial protection against ischemia-reperfusion injury. Am J Physiol Endocrinol Metab. 294:E183–E189. 2008.PubMed/NCBI View Article : Google Scholar

27 

Han F, Chen Q, Su J, Zheng A, Chen K, Sun S, Wu H, Jiang L, Xu X, Yang M, et al: MicroRNA-124 regulates cardiomyocyte apoptosis and myocardial infarction through targeting Dhcr24. J Mol Cell Cardiol. 132:178–188. 2019.PubMed/NCBI View Article : Google Scholar

28 

Guo ML, Guo LL and Weng YQ: Implication of peripheral blood miRNA-124 in predicting acute myocardial infarction. Eur Rev Med Pharmacol Sci. 21:1054–1059. 2017.PubMed/NCBI

29 

Lazar E, Benedek T, Korodi S, Rat N, Lo J and Benedek I: Stem cell-derived exosomes-an emerging tool for myocardial regeneration. World J Stem Cells. 10:106–115. 2018.PubMed/NCBI View Article : Google Scholar

30 

Sondergaard C, Hess DA, Maxwell DJ, Weinheimer C, Rosová I, Creer MH, Piwnica-Worms D, Kovacs A, Pedersen L and Nolta JA: Human cord blood progenitors with high aldehyde dehydrogenase activity improve vascular density in a model of acute myocardial infarction. J Transl Med. 8(24)2010.PubMed/NCBI View Article : Google Scholar

31 

Makeyev EV, Zhang J, Carrasco MA and Maniatis T: The MicroRNA miR-124 promotes neuronal differentiation by triggering brain-specific alternative Pre-mRNA splicing. Mol Cell. 27:435–448. 2007.PubMed/NCBI View Article : Google Scholar

32 

Angelopoulou E, Paudel YN and Piperi C: MiR-124 and Parkinson's disease: A biomarker with therapeutic potential. Pharmacol Res. 150(104515)2019.PubMed/NCBI View Article : Google Scholar

33 

Sõber S, Laan M and Annilo T: MicroRNAs miR-124 and miR-135a are potential regulators of the mineralocorticoid receptor gene (NR3C2) expression. Biochem Biophys Res Commun. 391:727–732. 2010.PubMed/NCBI View Article : Google Scholar

34 

Hao Q, Zhang F, Wang Y, Li Y and Qi X: Cardiac contractility modulation attenuates chronic heart failure in a rabbit model via the PI3K/AKT pathway. Biomed Res Int. 2020(1625362)2020.PubMed/NCBI View Article : Google Scholar

35 

Wang X, Chen L, Zhao X, Xiao L, Yi S, Kong Y, Jiang Y and Zhang J: A cathelicidin-related antimicrobial peptide suppresses cardiac hypertrophy induced by pressure overload by regulating IGFR1/PI3K/AKT and TLR9/AMPKα. Cell Death Dis. 11(96)2020.PubMed/NCBI View Article : Google Scholar

36 

Guo RX, Wei LH, Tu Z, Sun PM, Wang JL, Zhao D, Li XP and Tang JM: 17 beta-estradiol activates PI3K/Akt signaling pathway by estrogen receptor (ER)-dependent and ER-independent mechanisms in endometrial cancer cells. J Steroid Biochem Mol Biol. 99:9–18. 2006.PubMed/NCBI View Article : Google Scholar

37 

Chen J, Zacharek A, Cui X, Shehadah A, Jiang H, Roberts C, Lu M and Chopp M: Treatment of stroke with a synthetic liver X receptor agonist, TO901317, promotes synaptic plasticity and axonal regeneration in mice. J Cereb Blood Flow Metab. 30:102–109. 2010.PubMed/NCBI View Article : Google Scholar

38 

Zhou YH, Han QF, Gao L, Sun Y, Tang ZW, Wang M, Wang W and Yao HC: HMGB1 protects the heart against ischemia-reperfusion injury via PI3K/AkT pathway-mediated upregulation of VEGF expression. Front Physiol. 10(1595)2020.PubMed/NCBI View Article : Google Scholar

39 

Chen X, Wang R, Chen W, Lai L and Li Z: Decoy receptor-3 regulates inflammation and apoptosis via PI3K/AKT signaling pathway in coronary heart disease. Exp Ther Med. 17:2614–2622. 2019.PubMed/NCBI View Article : Google Scholar

40 

Cheng S, Zhang X, Feng Q, Chen J, Shen L, Yu P, Yang L, Chen D, Zhang H, Sun W and Chen X: Astragaloside IV exerts angiogenesis and cardioprotection after myocardial infarction via regulating PTEN/PI3K/Akt signaling pathway. Life Sci. 227:82–93. 2019.PubMed/NCBI View Article : Google Scholar

41 

Xing X, Guo S, Zhang G, Liu Y, Bi S, Wang X and Lu Q: MiR-26a-5p protects against myocardial ischemia/reperfusion injury by regulating the PTEN/PI3K/AKT signaling pathway. Braz J Med Biol Res. 53(e9106)2020.PubMed/NCBI View Article : Google Scholar

42 

Coco D and Leanza S: A review on aorta mesenteric bypass in surgical management of mesenteric ischemia: Indications, techniques and outcomes. Maedica (Bucur). 15:381–390. 2020.PubMed/NCBI View Article : Google Scholar

43 

van der Laan AM, Piek JJ and van Royen N: Targeting angiogenesis to restore the microcirculation after reperfused MI. Nat Rev Cardiol. 6:515–523. 2009.PubMed/NCBI View Article : Google Scholar

44 

Martini M, De Santis MC, Braccini L, Gulluni F and Hirsch E: PI3K/AKT signaling pathway and cancer: An updated review. Ann Med. 46:372–383. 2014.PubMed/NCBI View Article : Google Scholar

45 

Gao N, Zhang Z, Jiang BH and Shi X: Role of PI3K/AKT/mTOR signaling in the cell cycle progression of human prostate cancer. Biochem Biophys Res Commun. 310:1124–1132. 2003.PubMed/NCBI View Article : Google Scholar

46 

Zhu Y, Liu X, Zhao P, Zhao H, Gao W and Wang L: Celastrol suppresses glioma vasculogenic mimicry formation and angiogenesis by blocking the PI3K/Akt/mTOR signaling pathway. Front Pharmacol. 11(25)2020.PubMed/NCBI View Article : Google Scholar

47 

Zhou DM, Sun LL, Zhu J, Chen B, Li XQ and Li WD: MiR-9 promotes angiogenesis of endothelial progenitor cell to facilitate thrombi recanalization via targeting TRPM7 through PI3K/Akt/autophagy pathway. J Cell Mol Med. 24:4624–4632. 2020.PubMed/NCBI View Article : Google Scholar

48 

Peng H, Yang H, Xiang X and Li S: ΜicroRNA-221 participates in cerebral ischemic stroke by modulating endothelial cell function by regulating the PTEN/PI3K/AKT pathway. Exp Ther Med. 19:443–450. 2020.PubMed/NCBI View Article : Google Scholar

49 

Li Y, Xu Q, Shi M, Gan P, Huang Q, Wang A, Tan G, Fang Y and Liao H: Low-level laser therapy induces human umbilical vascular endothelial cell proliferation, migration and tube formation through activating the PI3K/Akt signaling pathway. Microvasc Res. 129(103959)2020.PubMed/NCBI View Article : Google Scholar

50 

Niu X, Fan T, Li W, Xing W and Huang H: The anti-inflammatory effects of sanguinarine and its modulation of inflammatory mediators from peritoneal macrophages. Eur J Pharmacol. 689:262–269. 2012.PubMed/NCBI View Article : Google Scholar

51 

Yang J, Shamji A, Matchacheep S and Schreiber SL: Identification of a small-molecule inhibitor of class Ia PI3Ks with cell-based screening. Chem Biol. 14:371–377. 2007.PubMed/NCBI View Article : Google Scholar

52 

Brughera M, Scampini G, Newman AJ, Castellino S, Sammartini U and Mazué G: Overview of toxicological data on rifabutin. Exp Toxicol Pathol. 47:1–9. 1995.PubMed/NCBI View Article : Google Scholar

53 

Tiedemann RE, Schmidt J, Keats JJ, Shi CX, Zhu YX, Palmer SE, Mao X, Schimmer AD and Stewart AK: Identification of a potent natural triterpenoid inhibitor of proteosome chymotrypsin-like activity and NF-kappaB with antimyeloma activity in vitro and in vivo. Blood. 113:4027–4037. 2009.PubMed/NCBI View Article : Google Scholar

Related Articles

  • Abstract
  • View
  • Download
  • Twitter
Copy and paste a formatted citation
Spandidos Publications style
Ma W, Zhang X and Liu Y: miR‑124 promotes apoptosis and inhibits the proliferation of vessel endothelial cells through P38/MAPK and PI3K/AKT pathways, making it a potential mechanism of vessel endothelial injury in acute myocardial infarction. Exp Ther Med 22: 1383, 2021.
APA
Ma, W., Zhang, X., & Liu, Y. (2021). miR‑124 promotes apoptosis and inhibits the proliferation of vessel endothelial cells through P38/MAPK and PI3K/AKT pathways, making it a potential mechanism of vessel endothelial injury in acute myocardial infarction. Experimental and Therapeutic Medicine, 22, 1383. https://doi.org/10.3892/etm.2021.10819
MLA
Ma, W., Zhang, X., Liu, Y."miR‑124 promotes apoptosis and inhibits the proliferation of vessel endothelial cells through P38/MAPK and PI3K/AKT pathways, making it a potential mechanism of vessel endothelial injury in acute myocardial infarction". Experimental and Therapeutic Medicine 22.6 (2021): 1383.
Chicago
Ma, W., Zhang, X., Liu, Y."miR‑124 promotes apoptosis and inhibits the proliferation of vessel endothelial cells through P38/MAPK and PI3K/AKT pathways, making it a potential mechanism of vessel endothelial injury in acute myocardial infarction". Experimental and Therapeutic Medicine 22, no. 6 (2021): 1383. https://doi.org/10.3892/etm.2021.10819
Copy and paste a formatted citation
x
Spandidos Publications style
Ma W, Zhang X and Liu Y: miR‑124 promotes apoptosis and inhibits the proliferation of vessel endothelial cells through P38/MAPK and PI3K/AKT pathways, making it a potential mechanism of vessel endothelial injury in acute myocardial infarction. Exp Ther Med 22: 1383, 2021.
APA
Ma, W., Zhang, X., & Liu, Y. (2021). miR‑124 promotes apoptosis and inhibits the proliferation of vessel endothelial cells through P38/MAPK and PI3K/AKT pathways, making it a potential mechanism of vessel endothelial injury in acute myocardial infarction. Experimental and Therapeutic Medicine, 22, 1383. https://doi.org/10.3892/etm.2021.10819
MLA
Ma, W., Zhang, X., Liu, Y."miR‑124 promotes apoptosis and inhibits the proliferation of vessel endothelial cells through P38/MAPK and PI3K/AKT pathways, making it a potential mechanism of vessel endothelial injury in acute myocardial infarction". Experimental and Therapeutic Medicine 22.6 (2021): 1383.
Chicago
Ma, W., Zhang, X., Liu, Y."miR‑124 promotes apoptosis and inhibits the proliferation of vessel endothelial cells through P38/MAPK and PI3K/AKT pathways, making it a potential mechanism of vessel endothelial injury in acute myocardial infarction". Experimental and Therapeutic Medicine 22, no. 6 (2021): 1383. https://doi.org/10.3892/etm.2021.10819
Follow us
  • Twitter
  • LinkedIn
  • Facebook
About
  • Spandidos Publications
  • Careers
  • Cookie Policy
  • Privacy Policy
How can we help?
  • Help
  • Live Chat
  • Contact
  • Email to our Support Team