Spandidos Publications Logo
  • About
    • About Spandidos
    • Aims and Scopes
    • Abstracting and Indexing
    • Editorial Policies
    • Reprints and Permissions
    • Job Opportunities
    • Terms and Conditions
    • Contact
  • Journals
    • All Journals
    • Oncology Letters
      • Oncology Letters
      • Information for Authors
      • Editorial Policies
      • Editorial Board
      • Aims and Scope
      • Abstracting and Indexing
      • Bibliographic Information
      • Archive
    • International Journal of Oncology
      • International Journal of Oncology
      • Information for Authors
      • Editorial Policies
      • Editorial Board
      • Aims and Scope
      • Abstracting and Indexing
      • Bibliographic Information
      • Archive
    • Molecular and Clinical Oncology
      • Molecular and Clinical Oncology
      • Information for Authors
      • Editorial Policies
      • Editorial Board
      • Aims and Scope
      • Abstracting and Indexing
      • Bibliographic Information
      • Archive
    • Experimental and Therapeutic Medicine
      • Experimental and Therapeutic Medicine
      • Information for Authors
      • Editorial Policies
      • Editorial Board
      • Aims and Scope
      • Abstracting and Indexing
      • Bibliographic Information
      • Archive
    • International Journal of Molecular Medicine
      • International Journal of Molecular Medicine
      • Information for Authors
      • Editorial Policies
      • Editorial Board
      • Aims and Scope
      • Abstracting and Indexing
      • Bibliographic Information
      • Archive
    • Biomedical Reports
      • Biomedical Reports
      • Information for Authors
      • Editorial Policies
      • Editorial Board
      • Aims and Scope
      • Abstracting and Indexing
      • Bibliographic Information
      • Archive
    • Oncology Reports
      • Oncology Reports
      • Information for Authors
      • Editorial Policies
      • Editorial Board
      • Aims and Scope
      • Abstracting and Indexing
      • Bibliographic Information
      • Archive
    • Molecular Medicine Reports
      • Molecular Medicine Reports
      • Information for Authors
      • Editorial Policies
      • Editorial Board
      • Aims and Scope
      • Abstracting and Indexing
      • Bibliographic Information
      • Archive
    • World Academy of Sciences Journal
      • World Academy of Sciences Journal
      • Information for Authors
      • Editorial Policies
      • Editorial Board
      • Aims and Scope
      • Abstracting and Indexing
      • Bibliographic Information
      • Archive
    • International Journal of Functional Nutrition
      • International Journal of Functional Nutrition
      • Information for Authors
      • Editorial Policies
      • Editorial Board
      • Aims and Scope
      • Abstracting and Indexing
      • Bibliographic Information
      • Archive
    • International Journal of Epigenetics
      • International Journal of Epigenetics
      • Information for Authors
      • Editorial Policies
      • Editorial Board
      • Aims and Scope
      • Abstracting and Indexing
      • Bibliographic Information
      • Archive
    • Medicine International
      • Medicine International
      • Information for Authors
      • Editorial Policies
      • Editorial Board
      • Aims and Scope
      • Abstracting and Indexing
      • Bibliographic Information
      • Archive
  • Articles
  • Information
    • Information for Authors
    • Information for Reviewers
    • Information for Librarians
    • Information for Advertisers
    • Conferences
  • Language Editing
Spandidos Publications Logo
  • About
    • About Spandidos
    • Aims and Scopes
    • Abstracting and Indexing
    • Editorial Policies
    • Reprints and Permissions
    • Job Opportunities
    • Terms and Conditions
    • Contact
  • Journals
    • All Journals
    • Biomedical Reports
      • Information for Authors
      • Editorial Policies
      • Editorial Board
      • Aims and Scope
      • Abstracting and Indexing
      • Bibliographic Information
      • Archive
    • Experimental and Therapeutic Medicine
      • Information for Authors
      • Editorial Policies
      • Editorial Board
      • Aims and Scope
      • Abstracting and Indexing
      • Bibliographic Information
      • Archive
    • International Journal of Epigenetics
      • Information for Authors
      • Editorial Policies
      • Editorial Board
      • Aims and Scope
      • Abstracting and Indexing
      • Bibliographic Information
      • Archive
    • International Journal of Functional Nutrition
      • Information for Authors
      • Editorial Policies
      • Editorial Board
      • Aims and Scope
      • Abstracting and Indexing
      • Bibliographic Information
      • Archive
    • International Journal of Molecular Medicine
      • Information for Authors
      • Editorial Policies
      • Editorial Board
      • Aims and Scope
      • Abstracting and Indexing
      • Bibliographic Information
      • Archive
    • International Journal of Oncology
      • Information for Authors
      • Editorial Policies
      • Editorial Board
      • Aims and Scope
      • Abstracting and Indexing
      • Bibliographic Information
      • Archive
    • Medicine International
      • Information for Authors
      • Editorial Policies
      • Editorial Board
      • Aims and Scope
      • Abstracting and Indexing
      • Bibliographic Information
      • Archive
    • Molecular and Clinical Oncology
      • Information for Authors
      • Editorial Policies
      • Editorial Board
      • Aims and Scope
      • Abstracting and Indexing
      • Bibliographic Information
      • Archive
    • Molecular Medicine Reports
      • Information for Authors
      • Editorial Policies
      • Editorial Board
      • Aims and Scope
      • Abstracting and Indexing
      • Bibliographic Information
      • Archive
    • Oncology Letters
      • Information for Authors
      • Editorial Policies
      • Editorial Board
      • Aims and Scope
      • Abstracting and Indexing
      • Bibliographic Information
      • Archive
    • Oncology Reports
      • Information for Authors
      • Editorial Policies
      • Editorial Board
      • Aims and Scope
      • Abstracting and Indexing
      • Bibliographic Information
      • Archive
    • World Academy of Sciences Journal
      • Information for Authors
      • Editorial Policies
      • Editorial Board
      • Aims and Scope
      • Abstracting and Indexing
      • Bibliographic Information
      • Archive
  • Articles
  • Information
    • For Authors
    • For Reviewers
    • For Librarians
    • For Advertisers
    • Conferences
  • Language Editing
Login Register Submit
  • This site uses cookies
  • You can change your cookie settings at any time by following the instructions in our Cookie Policy. To find out more, you may read our Privacy Policy.

    I agree
Search articles by DOI, keyword, author or affiliation
Search
Advanced Search
presentation
Experimental and Therapeutic Medicine
Join Editorial Board Propose a Special Issue
Print ISSN: 1792-0981 Online ISSN: 1792-1015
Journal Cover
January-2022 Volume 23 Issue 1

Full Size Image

Sign up for eToc alerts
Recommend to Library

Journals

International Journal of Molecular Medicine

International Journal of Molecular Medicine

International Journal of Molecular Medicine is an international journal devoted to molecular mechanisms of human disease.

International Journal of Oncology

International Journal of Oncology

International Journal of Oncology is an international journal devoted to oncology research and cancer treatment.

Molecular Medicine Reports

Molecular Medicine Reports

Covers molecular medicine topics such as pharmacology, pathology, genetics, neuroscience, infectious diseases, molecular cardiology, and molecular surgery.

Oncology Reports

Oncology Reports

Oncology Reports is an international journal devoted to fundamental and applied research in Oncology.

Experimental and Therapeutic Medicine

Experimental and Therapeutic Medicine

Experimental and Therapeutic Medicine is an international journal devoted to laboratory and clinical medicine.

Oncology Letters

Oncology Letters

Oncology Letters is an international journal devoted to Experimental and Clinical Oncology.

Biomedical Reports

Biomedical Reports

Explores a wide range of biological and medical fields, including pharmacology, genetics, microbiology, neuroscience, and molecular cardiology.

Molecular and Clinical Oncology

Molecular and Clinical Oncology

International journal addressing all aspects of oncology research, from tumorigenesis and oncogenes to chemotherapy and metastasis.

World Academy of Sciences Journal

World Academy of Sciences Journal

Multidisciplinary open-access journal spanning biochemistry, genetics, neuroscience, environmental health, and synthetic biology.

International Journal of Functional Nutrition

International Journal of Functional Nutrition

Open-access journal combining biochemistry, pharmacology, immunology, and genetics to advance health through functional nutrition.

International Journal of Epigenetics

International Journal of Epigenetics

Publishes open-access research on using epigenetics to advance understanding and treatment of human disease.

Medicine International

Medicine International

An International Open Access Journal Devoted to General Medicine.

Journal Cover
January-2022 Volume 23 Issue 1

Full Size Image

Sign up for eToc alerts
Recommend to Library

  • Article
  • Citations
    • Cite This Article
    • Download Citation
    • Create Citation Alert
    • Remove Citation Alert
    • Cited By
  • Similar Articles
    • Related Articles (in Spandidos Publications)
    • Similar Articles (Google Scholar)
    • Similar Articles (PubMed)
  • Download PDF
  • Download XML
  • View XML
Article Open Access

Purinergic 2X7 receptor is involved in adipogenesis and lipid degradation

  • Authors:
    • Jing Li
    • Linxia Gong
    • Qiaolan Xu
  • View Affiliations / Copyright

    Affiliations: Pediatric Department, Yancheng Third People's Hospital, Yancheng School of Clinical Medicine of Nanjing Medical University, Yancheng, Jiangsu 224000, P.R. China, Pediatric Department, Nanjing Integrated Traditional Chinese and Western Medicine Hospital, Nanjing, Jiangsu 210024, P.R. China
    Copyright: © Li et al. This is an open access article distributed under the terms of Creative Commons Attribution License.
  • Article Number: 81
    |
    Published online on: November 25, 2021
       https://doi.org/10.3892/etm.2021.11004
  • Expand metrics +
Metrics: Total Views: 0 (Spandidos Publications: | PMC Statistics: )
Metrics: Total PDF Downloads: 0 (Spandidos Publications: | PMC Statistics: )
Cited By (CrossRef): 0 citations Loading Articles...

This article is mentioned in:



Abstract

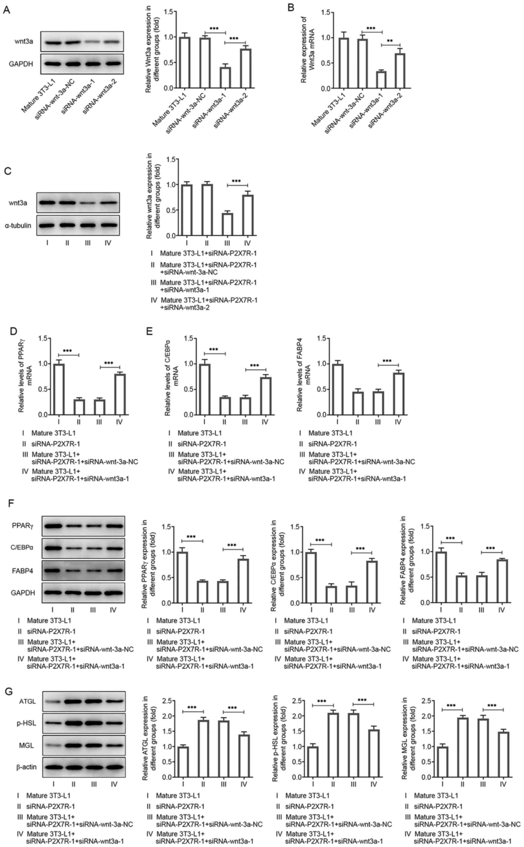
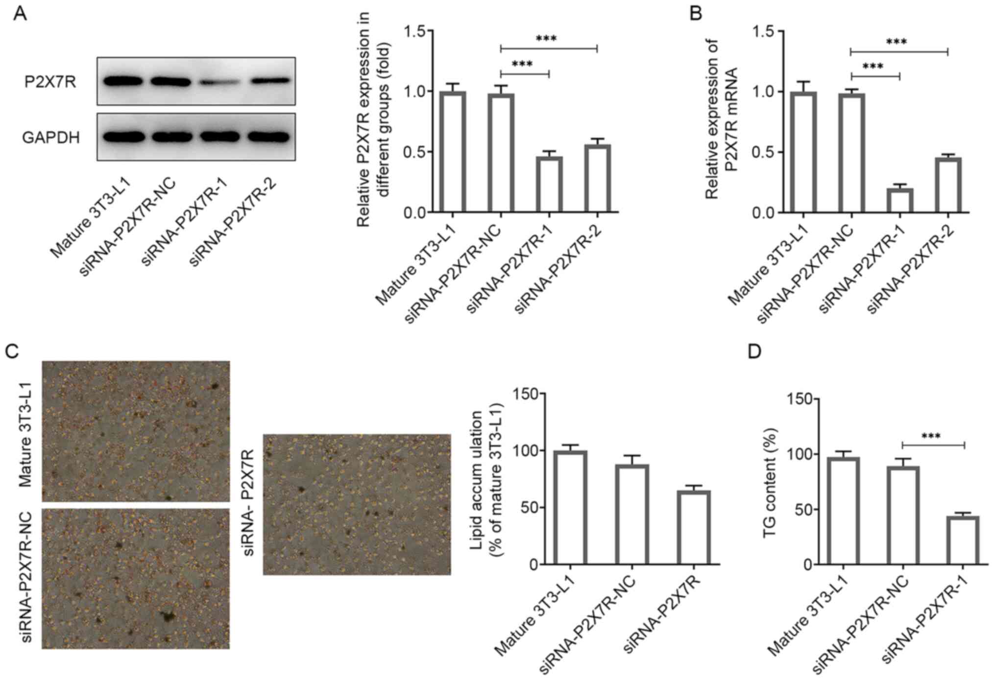
Obesity and dyslipidemia are two metabolic syndrome disorders that have serious effects on the health of patients. Purinergic 2X receptor ligand‑gated ion channel 7 (P2X7R) has been reported to play a role in regulating lipid storage and metabolism. However, the role and potential mechanism of P2X7R in adipogenesis and lipid degradation remain unknown. In the present study, a mouse model of obesity was established by feeding mice a high‑fat diet, and the 3T3‑L1 cell line was used to analyze the function of P2X7R in vitro. Reverse transcription‑quantitative PCR and western blot analyses were performed to detect the expression levels of P2X7R, sterol regulatory element‑binding protein 1 (SREBP1) and other associated transcription factors. Bioinformatics analysis was used to predict the potential target gene of P2X7R and a dual luciferase reporter assay was used to confirm this prediction. Oil Red O staining was used to evaluate the adipogenic capacity of preadipocytes. AdipoRed assay, cholesterol assay and a free glycerol reagent were used to measure the expression levels of triglyceride (TGs), total cholesterol (TC) and glycerin, respectively. The results indicated that P2X7R was highly expressed in obese mice and that it was involved in adipogenic differentiation in vitro. SREBP1 enhanced the transcription activities of P2X7R to promote its expression. Inhibition of P2X7R significantly reduced the adipogenic capacity of preadipocytes, decreased the expression levels of adipogenesis‑associated transcription factors (peroxisome proliferator‑activated receptor γ, CCAAT‑enhancer‑binding protein α and fatty‑acid‑binding protein 4), enhanced the expression levels of lipolytic enzymes (adipose triglyceride lipase, phosphorylated hormone‑sensitive lipase and monoacylglycerol lipase) and regulated the expression of TG, TC and glycerin in mature 3T3‑L1 cells. These effects were reversed by a small interfering RNA targeting Wnt3a. Therefore, the results suggested that P2X7R, the transcription activities of which were regulated by SREBP1, regulated adipogenesis and lipid degradation by targeting SREBP1, indicating its potential effects on obesity‑associated metabolism.
View Figures

Figure 1

Figure 2

Figure 3

Figure 4

Figure 5

Figure 6

Figure 7

View References

1 

Bou M, Todorcevic M, Rodriguez J, Capilla E, Gutierrez J and Navarro I: Interplay of adiponectin, TNFα and insulin on gene expression, glucose uptake and PPARү, AKT and TOR pathways in rainbow trout cultured adipocytes. Gen Comp Endocrinol. 205:218–225. 2014.PubMed/NCBI View Article : Google Scholar

2 

Saxton SN, Clark BJ, Withers SB, Eringa EC and Heagerty AM: Mechanistic links between obesity, diabetes, and blood pressure: Role of perivascular adipose tissue. Physiol Rev. 99:1701–1763. 2019.PubMed/NCBI View Article : Google Scholar

3 

Kahn CR, Wang G and Lee KY: Altered adipose tissue and adipocyte function in the pathogenesis of metabolic syndrome. J Clin Invest. 129:3990–4000. 2019.PubMed/NCBI View Article : Google Scholar

4 

Bleich SN, Vercammen KA, Zatz LY, Frelier JM, Ebbeling CB and Peeters A: Interventions to prevent global childhood overweight and obesity: A systematic review. Lancet Diabetes Endocrinol. 6:332–346. 2018.PubMed/NCBI View Article : Google Scholar

5 

Bhupathiraju SN and Hu FB: Epidemiology of obesity and diabetes and their cardiovascular complications. Circ Res. 118:1723–1735. 2016.PubMed/NCBI View Article : Google Scholar

6 

Gallagher EJ and LeRoith D: Obesity and diabetes: The increased risk of cancer and cancer-related mortality. Physiol Rev. 95:727–748. 2015.PubMed/NCBI View Article : Google Scholar

7 

Tang QQ and Lane MD: Adipogenesis: From stem cell to adipocyte. Annu Rev Biochem. 81:715–736. 2012.PubMed/NCBI View Article : Google Scholar

8 

Haczeyni F, Bell-Anderson KS and Farrell GC: Causes and mechanisms of adipocyte enlargement and adipose expansion. Obes Rev. 19:406–420. 2018.PubMed/NCBI View Article : Google Scholar

9 

Sawamoto A, Nakanishi M, Okuyama S, Furukawa Y and Nakajima M: Heptamethoxyflavone inhibits adipogenesis via enhancing PKA signaling. Eur J Pharmacol. 865(172758)2019.PubMed/NCBI View Article : Google Scholar

10 

Im DU, Kim SC, Chau GC and Um SH: Carbamazepine enhances adipogenesis by inhibiting Wnt/β-catenin expression. Cells. 8(1460)2019.PubMed/NCBI View Article : Google Scholar

11 

Prestwich TC and Macdougald OA: Wnt/beta-catenin signaling in adipogenesis and metabolism. Curr Opin Cell Biol. 19:612–617. 2007.PubMed/NCBI View Article : Google Scholar

12 

Chen X, Ayala I, Shannon C, Fourcaudot M, Acharya NK, Jenkinson CP, Heikkinen S and Norton L: The diabetes gene and Wnt pathway effector TCF7L2 regulates adipocyte development and function. Diabetes. 67:554–568. 2018.PubMed/NCBI View Article : Google Scholar

13 

Guo Y, Mishra A, Weng T, Chintagari NR, Wang Y, Zhao C, Huang C and Liu L: Wnt3a mitigates acute lung injury by reducing P2X7 receptor-mediated alveolar epithelial type I cell death. Cell Death Dis. 5(e1286)2014.PubMed/NCBI View Article : Google Scholar

14 

Sindhavajiva PR, Sastravaha P, Arksornnukit M and Pavasant P: Purinergic 2X7 receptor activation regulates WNT signaling in human mandibular-derived osteoblasts. Arch Oral Biol. 81:167–174. 2017.PubMed/NCBI View Article : Google Scholar

15 

Gnoni A, Siculella L, Paglialonga G, Damiano F and Giudetti AM: 3,5-diiodo-L-thyronine increases de novo lipogenesis in liver from hypothyroid rats by SREBP-1 and ChREBP-mediated transcriptional mechanisms. IUBMB Life. 71:863–872. 2019.PubMed/NCBI View Article : Google Scholar

16 

Vadrot N, Duband-Goulet I, Cabet E, Attanda W, Barateau A, Vicart P, Gerbal F, Briand N, Vigouroux C, Oldenburg AR, et al: The p. R482W substitution in A-type lamins deregulates SREBP1 activity in Dunnigan-type familial partial lipodystrophy. Hum Mol Genet. 24:2096–2109. 2015.PubMed/NCBI View Article : Google Scholar

17 

Hou XX, Dong HR, Sun LJ, Yang M, Cheng H and Chen YP: Purinergic 2X7 receptor is involved in the podocyte damage of obesity-related glomerulopathy via activating nucleotide-binding and oligomerization domain-like receptor protein 3 inflammasome. Chin Med J (Engl). 131:2713–2725. 2018.PubMed/NCBI View Article : Google Scholar

18 

North RA: Molecular physiology of P2X receptors. Physiol Rev. 82:1013–1067. 2002.PubMed/NCBI View Article : Google Scholar

19 

Su QQ, Tian YY, Liu ZN, Ci LL and Lv XW: Purinergic P2X7 receptor blockade mitigates alcohol-induced steatohepatitis and intestinal injury by regulating MEK1/2-ERK1/2 signaling and egr-1 activity. Int Immunopharmacol. 66:52–61. 2019.PubMed/NCBI View Article : Google Scholar

20 

Beaucage KL, Xiao A, Pollmann SI, Grol MW, Beach RJ, Holdsworth DW, Sims SM, Darling MR and Dixon SJ: Loss of P2X7 nucleotide receptor function leads to abnormal fat distribution in mice. Purinergic Signal. 10:291–304. 2014.PubMed/NCBI View Article : Google Scholar

21 

Gao H, Li D, Yang P, Zhao L, Wei L, Chen Y and Ruan XZ: Suppression of CD36 attenuates adipogenesis with a reduction of P2X7 expression in 3T3-L1 cells. Biochem Biophys Res Commun. 491:204–208. 2017.PubMed/NCBI View Article : Google Scholar

22 

Livak KJ and Schmittgen TD: Analysis of relative gene expression data using real-time quantitative PCR and the 2(-Delta Delta C(T)) method. Methods. 25:402–408. 2001.PubMed/NCBI View Article : Google Scholar

23 

Han Y, Lee SH, Lee IS and Lee KY: Regulatory effects of 4-methoxychalcone on adipocyte differentiation through PPARγ activation and reverse effect on TNF-α in 3T3-L1 cells. Food Chem Toxicol. 106:17–24. 2017.PubMed/NCBI View Article : Google Scholar

24 

Lee CW, Seo JY, Lee J, Choi JW, Cho S, Bae JY, Sohng JK, Kim SO, Kim J and Park YI: 3-O-Glucosylation of quercetin enhances inhibitory effects on the adipocyte differentiation and lipogenesis. Biomed Pharmacother. 95:589–598. 2017.PubMed/NCBI View Article : Google Scholar

25 

Ma J, Liao H, Lin Y, Huang K, Zhu J and Wang Y: Molecular characterization, expression analysis of Chemerin gene and its potential role in intramuscular adipocyte differentiation of goat. Anim Biotechnol. 31:382–390. 2020.PubMed/NCBI View Article : Google Scholar

26 

Rosen ED and MacDougald OA: Adipocyte differentiation from the inside out. Nat Rev Mol Cell Biol. 7:885–896. 2006.PubMed/NCBI View Article : Google Scholar

27 

Moseti D, Regassa A and Kim WK: Molecular regulation of adipogenesis and potential anti-adipogenic bioactive molecules. Int J Mol Sci. 17(124)2016.PubMed/NCBI View Article : Google Scholar

28 

Zhang L, Zhang L, Wang X and Si H: Anti-adipogenic effects and mechanisms of ginsenoside Rg3 in pre-adipocytes and obese mice. Front Pharmacol. 8(113)2017.PubMed/NCBI View Article : Google Scholar

29 

Jin H, Lee K, Chei S, Oh HJ, Lee KP and Lee BY: Ecklonia stolonifera extract suppresses lipid accumulation by promoting lipolysis and adipose browning in high-fat diet-induced obese male mice. Cells. 9(871)2020.PubMed/NCBI View Article : Google Scholar

30 

Di Virgilio F, Dal Ben D, Sarti AC, Giuliani AL and Falzoni S: The P2X7 receptor in infection and inflammation. Immunity. 47:15–31. 2017.PubMed/NCBI View Article : Google Scholar

31 

Coccurello R and Volonte C: P2X7 Receptor in the management of energy homeostasis: Implications for obesity, dyslipidemia, and insulin resistance. Front Endocrinol (Lausanne). 11(199)2020.PubMed/NCBI View Article : Google Scholar

32 

Calderon-Dominguez M, Mir JF, Fucho R, Weber M, Serra D and Herrero L: Fatty acid metabolism and the basis of brown adipose tissue function. Adipocyte. 5:98–118. 2015.PubMed/NCBI View Article : Google Scholar

33 

Moon MH, Jeong JK, Lee YJ, Seol JW, Ahn DC, Kim IS and Park SY: 18β-Glycyrrhetinic acid inhibits adipogenic differentiation and stimulates lipolysis. Biochem Biophys Res Commun. 420:805–810. 2012.PubMed/NCBI View Article : Google Scholar

34 

Seo YJ, Jin H, Lee K, Song JH, Chei S, Oh HJ, Oh JH and Lee BY: Cardamonin suppresses lipogenesis by activating protein kinase A-mediated browning of 3T3-L1 cells. Phytomedicine. 65(153064)2019.PubMed/NCBI View Article : Google Scholar

35 

Lee JE, Schmidt H, Lai B and Ge K: Transcriptional and epigenomic regulation of adipogenesis. Mol Cell Biol. 39:e00601–e00618. 2019.PubMed/NCBI View Article : Google Scholar

36 

Walther TC and Farese RV Jr: Lipid droplets and cellular lipid metabolism. Annu Rev Biochem. 81:687–714. 2012.PubMed/NCBI View Article : Google Scholar

37 

Suh HJ, Cho SY, Kim EY and Choi HS: Blockade of lipid accumulation by silibinin in adipocytes and zebrafish. Chem Biol Interact. 227:53–62. 2015.PubMed/NCBI View Article : Google Scholar

38 

Clevers H: Wnt/beta-catenin signaling in development and disease. Cell. 127:469–480. 2006.PubMed/NCBI View Article : Google Scholar

39 

Xi FX, Wei CS, Xu YT, Ma L, He YL, Shi XE, Yang GS and Yu TY: MicroRNA-214-3p targeting Ctnnb1 promotes 3T3-L1 preadipocyte differentiation by interfering with the Wnt/β-catenin signaling pathway. Int J Mol Sci. 20(1816)2019.PubMed/NCBI View Article : Google Scholar

40 

Kang S, Bennett CN, Gerin I, Rapp LA, Hankenson KD and Macdougald OA: Wnt signaling stimulates osteoblastogenesis of mesenchymal precursors by suppressing CCAAT/enhancer-binding protein alpha and peroxisome proliferator-activated receptor gamma. J Biol Chem. 282:14515–14524. 2007.PubMed/NCBI View Article : Google Scholar

41 

Liu J and Farmer SR: Regulating the balance between peroxisome proliferator-activated receptor gamma and beta-catenin signaling during adipogenesis. A glycogen synthase kinase 3beta phosphorylation-defective mutant of beta-catenin inhibits expression of a subset of adipogenic genes. J Biol Chem. 279:45020–45027. 2004.PubMed/NCBI View Article : Google Scholar

42 

Liu J, Wang H, Zuo Y and Farmer SR: Functional interaction between peroxisome proliferator-activated receptor gamma and beta-catenin. Mol Cell Biol. 26:5827–5837. 2006.PubMed/NCBI View Article : Google Scholar

Related Articles

  • Abstract
  • View
  • Download
  • Twitter
Copy and paste a formatted citation
Spandidos Publications style
Li J, Gong L and Xu Q: Purinergic 2X7 receptor is involved in adipogenesis and lipid degradation. Exp Ther Med 23: 81, 2022.
APA
Li, J., Gong, L., & Xu, Q. (2022). Purinergic 2X7 receptor is involved in adipogenesis and lipid degradation. Experimental and Therapeutic Medicine, 23, 81. https://doi.org/10.3892/etm.2021.11004
MLA
Li, J., Gong, L., Xu, Q."Purinergic 2X7 receptor is involved in adipogenesis and lipid degradation". Experimental and Therapeutic Medicine 23.1 (2022): 81.
Chicago
Li, J., Gong, L., Xu, Q."Purinergic 2X7 receptor is involved in adipogenesis and lipid degradation". Experimental and Therapeutic Medicine 23, no. 1 (2022): 81. https://doi.org/10.3892/etm.2021.11004
Copy and paste a formatted citation
x
Spandidos Publications style
Li J, Gong L and Xu Q: Purinergic 2X7 receptor is involved in adipogenesis and lipid degradation. Exp Ther Med 23: 81, 2022.
APA
Li, J., Gong, L., & Xu, Q. (2022). Purinergic 2X7 receptor is involved in adipogenesis and lipid degradation. Experimental and Therapeutic Medicine, 23, 81. https://doi.org/10.3892/etm.2021.11004
MLA
Li, J., Gong, L., Xu, Q."Purinergic 2X7 receptor is involved in adipogenesis and lipid degradation". Experimental and Therapeutic Medicine 23.1 (2022): 81.
Chicago
Li, J., Gong, L., Xu, Q."Purinergic 2X7 receptor is involved in adipogenesis and lipid degradation". Experimental and Therapeutic Medicine 23, no. 1 (2022): 81. https://doi.org/10.3892/etm.2021.11004
Follow us
  • Twitter
  • LinkedIn
  • Facebook
About
  • Spandidos Publications
  • Careers
  • Cookie Policy
  • Privacy Policy
How can we help?
  • Help
  • Live Chat
  • Contact
  • Email to our Support Team