Spandidos Publications Logo
  • About
    • About Spandidos
    • Aims and Scopes
    • Abstracting and Indexing
    • Editorial Policies
    • Reprints and Permissions
    • Job Opportunities
    • Terms and Conditions
    • Contact
  • Journals
    • All Journals
    • Oncology Letters
      • Oncology Letters
      • Information for Authors
      • Editorial Policies
      • Editorial Board
      • Aims and Scope
      • Abstracting and Indexing
      • Bibliographic Information
      • Archive
    • International Journal of Oncology
      • International Journal of Oncology
      • Information for Authors
      • Editorial Policies
      • Editorial Board
      • Aims and Scope
      • Abstracting and Indexing
      • Bibliographic Information
      • Archive
    • Molecular and Clinical Oncology
      • Molecular and Clinical Oncology
      • Information for Authors
      • Editorial Policies
      • Editorial Board
      • Aims and Scope
      • Abstracting and Indexing
      • Bibliographic Information
      • Archive
    • Experimental and Therapeutic Medicine
      • Experimental and Therapeutic Medicine
      • Information for Authors
      • Editorial Policies
      • Editorial Board
      • Aims and Scope
      • Abstracting and Indexing
      • Bibliographic Information
      • Archive
    • International Journal of Molecular Medicine
      • International Journal of Molecular Medicine
      • Information for Authors
      • Editorial Policies
      • Editorial Board
      • Aims and Scope
      • Abstracting and Indexing
      • Bibliographic Information
      • Archive
    • Biomedical Reports
      • Biomedical Reports
      • Information for Authors
      • Editorial Policies
      • Editorial Board
      • Aims and Scope
      • Abstracting and Indexing
      • Bibliographic Information
      • Archive
    • Oncology Reports
      • Oncology Reports
      • Information for Authors
      • Editorial Policies
      • Editorial Board
      • Aims and Scope
      • Abstracting and Indexing
      • Bibliographic Information
      • Archive
    • Molecular Medicine Reports
      • Molecular Medicine Reports
      • Information for Authors
      • Editorial Policies
      • Editorial Board
      • Aims and Scope
      • Abstracting and Indexing
      • Bibliographic Information
      • Archive
    • World Academy of Sciences Journal
      • World Academy of Sciences Journal
      • Information for Authors
      • Editorial Policies
      • Editorial Board
      • Aims and Scope
      • Abstracting and Indexing
      • Bibliographic Information
      • Archive
    • International Journal of Functional Nutrition
      • International Journal of Functional Nutrition
      • Information for Authors
      • Editorial Policies
      • Editorial Board
      • Aims and Scope
      • Abstracting and Indexing
      • Bibliographic Information
      • Archive
    • International Journal of Epigenetics
      • International Journal of Epigenetics
      • Information for Authors
      • Editorial Policies
      • Editorial Board
      • Aims and Scope
      • Abstracting and Indexing
      • Bibliographic Information
      • Archive
    • Medicine International
      • Medicine International
      • Information for Authors
      • Editorial Policies
      • Editorial Board
      • Aims and Scope
      • Abstracting and Indexing
      • Bibliographic Information
      • Archive
  • Articles
  • Information
    • Information for Authors
    • Information for Reviewers
    • Information for Librarians
    • Information for Advertisers
    • Conferences
  • Language Editing
Spandidos Publications Logo
  • About
    • About Spandidos
    • Aims and Scopes
    • Abstracting and Indexing
    • Editorial Policies
    • Reprints and Permissions
    • Job Opportunities
    • Terms and Conditions
    • Contact
  • Journals
    • All Journals
    • Biomedical Reports
      • Information for Authors
      • Editorial Policies
      • Editorial Board
      • Aims and Scope
      • Abstracting and Indexing
      • Bibliographic Information
      • Archive
    • Experimental and Therapeutic Medicine
      • Information for Authors
      • Editorial Policies
      • Editorial Board
      • Aims and Scope
      • Abstracting and Indexing
      • Bibliographic Information
      • Archive
    • International Journal of Epigenetics
      • Information for Authors
      • Editorial Policies
      • Editorial Board
      • Aims and Scope
      • Abstracting and Indexing
      • Bibliographic Information
      • Archive
    • International Journal of Functional Nutrition
      • Information for Authors
      • Editorial Policies
      • Editorial Board
      • Aims and Scope
      • Abstracting and Indexing
      • Bibliographic Information
      • Archive
    • International Journal of Molecular Medicine
      • Information for Authors
      • Editorial Policies
      • Editorial Board
      • Aims and Scope
      • Abstracting and Indexing
      • Bibliographic Information
      • Archive
    • International Journal of Oncology
      • Information for Authors
      • Editorial Policies
      • Editorial Board
      • Aims and Scope
      • Abstracting and Indexing
      • Bibliographic Information
      • Archive
    • Medicine International
      • Information for Authors
      • Editorial Policies
      • Editorial Board
      • Aims and Scope
      • Abstracting and Indexing
      • Bibliographic Information
      • Archive
    • Molecular and Clinical Oncology
      • Information for Authors
      • Editorial Policies
      • Editorial Board
      • Aims and Scope
      • Abstracting and Indexing
      • Bibliographic Information
      • Archive
    • Molecular Medicine Reports
      • Information for Authors
      • Editorial Policies
      • Editorial Board
      • Aims and Scope
      • Abstracting and Indexing
      • Bibliographic Information
      • Archive
    • Oncology Letters
      • Information for Authors
      • Editorial Policies
      • Editorial Board
      • Aims and Scope
      • Abstracting and Indexing
      • Bibliographic Information
      • Archive
    • Oncology Reports
      • Information for Authors
      • Editorial Policies
      • Editorial Board
      • Aims and Scope
      • Abstracting and Indexing
      • Bibliographic Information
      • Archive
    • World Academy of Sciences Journal
      • Information for Authors
      • Editorial Policies
      • Editorial Board
      • Aims and Scope
      • Abstracting and Indexing
      • Bibliographic Information
      • Archive
  • Articles
  • Information
    • For Authors
    • For Reviewers
    • For Librarians
    • For Advertisers
    • Conferences
  • Language Editing
Login Register Submit
  • This site uses cookies
  • You can change your cookie settings at any time by following the instructions in our Cookie Policy. To find out more, you may read our Privacy Policy.

    I agree
Search articles by DOI, keyword, author or affiliation
Search
Advanced Search
presentation
Experimental and Therapeutic Medicine
Join Editorial Board Propose a Special Issue
Print ISSN: 1792-0981 Online ISSN: 1792-1015
Journal Cover
June-2021 Volume 21 Issue 6

Full Size Image

Sign up for eToc alerts
Recommend to Library

Journals

International Journal of Molecular Medicine

International Journal of Molecular Medicine

International Journal of Molecular Medicine is an international journal devoted to molecular mechanisms of human disease.

International Journal of Oncology

International Journal of Oncology

International Journal of Oncology is an international journal devoted to oncology research and cancer treatment.

Molecular Medicine Reports

Molecular Medicine Reports

Covers molecular medicine topics such as pharmacology, pathology, genetics, neuroscience, infectious diseases, molecular cardiology, and molecular surgery.

Oncology Reports

Oncology Reports

Oncology Reports is an international journal devoted to fundamental and applied research in Oncology.

Experimental and Therapeutic Medicine

Experimental and Therapeutic Medicine

Experimental and Therapeutic Medicine is an international journal devoted to laboratory and clinical medicine.

Oncology Letters

Oncology Letters

Oncology Letters is an international journal devoted to Experimental and Clinical Oncology.

Biomedical Reports

Biomedical Reports

Explores a wide range of biological and medical fields, including pharmacology, genetics, microbiology, neuroscience, and molecular cardiology.

Molecular and Clinical Oncology

Molecular and Clinical Oncology

International journal addressing all aspects of oncology research, from tumorigenesis and oncogenes to chemotherapy and metastasis.

World Academy of Sciences Journal

World Academy of Sciences Journal

Multidisciplinary open-access journal spanning biochemistry, genetics, neuroscience, environmental health, and synthetic biology.

International Journal of Functional Nutrition

International Journal of Functional Nutrition

Open-access journal combining biochemistry, pharmacology, immunology, and genetics to advance health through functional nutrition.

International Journal of Epigenetics

International Journal of Epigenetics

Publishes open-access research on using epigenetics to advance understanding and treatment of human disease.

Medicine International

Medicine International

An International Open Access Journal Devoted to General Medicine.

Journal Cover
June-2021 Volume 21 Issue 6

Full Size Image

Sign up for eToc alerts
Recommend to Library

  • Article
  • Citations
    • Cite This Article
    • Download Citation
    • Create Citation Alert
    • Remove Citation Alert
    • Cited By
  • Similar Articles
    • Related Articles (in Spandidos Publications)
    • Similar Articles (Google Scholar)
    • Similar Articles (PubMed)
  • Download PDF
  • Download XML
  • View XML
Article Open Access

Oxymatrine pretreatment protects H9c2 cardiomyocytes from hypoxia/reoxygenation injury by modulating the PI3K/Akt pathway

  • Authors:
    • Zhongbai Zhang
    • Xueting Qin
    • Zhenghui Wang
    • Yanchun Li
    • Fei Chen
    • Rundu Chen
    • Chuang Li
    • Wencheng Zhang
    • Mei Zhang
  • View Affiliations / Copyright

    Affiliations: The Fourth Detachment, Armed Police and Coastal Police Corps, Wenchang, Hainan 571300, P.R. China, Department of Cardiology, The Third People's Hospital of Jingzhou, Jingzhou, Hubei 434000, P.R. China, Department of Human Morphology Section, Logistics University of People's Armed Police Force, Tianjin 300162, P.R. China, Department of Pharmacy, Heilongjiang Municipal Corps Hospital of Chinese People's Armed Police Force, Harbin, Heilongjiang 150076, P.R. China, Department of Health Service, The Second Mobile Corps Hospital of Chinese People's Armed Police Force, Wuxi, Jiangsu 214000, P.R. China, Department of Cardiac Thoracic Surgery, Characteristic Medical Center of People's Armed Police Force, Tianjin 300309, P.R. China, Tianjin Key Laboratory of Hepatopancreatic Fibrosis and Molecular Diagnosis and Treatment, Characteristic Medical Center of People's Armed Police Force, Tianjin 300162, P.R. China
    Copyright: © Zhang et al. This is an open access article distributed under the terms of Creative Commons Attribution License.
  • Article Number: 556
    |
    Published online on: March 26, 2021
       https://doi.org/10.3892/etm.2021.9988
  • Expand metrics +
Metrics: Total Views: 0 (Spandidos Publications: | PMC Statistics: )
Metrics: Total PDF Downloads: 0 (Spandidos Publications: | PMC Statistics: )
Cited By (CrossRef): 0 citations Loading Articles...

This article is mentioned in:



Abstract

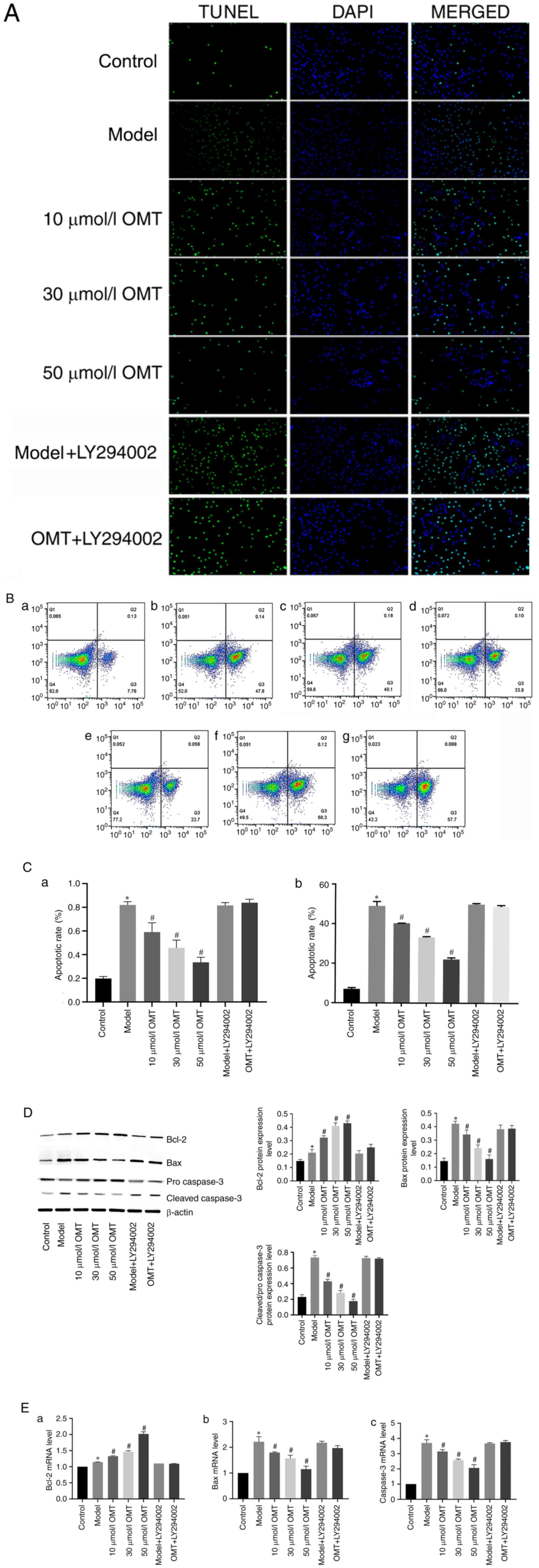
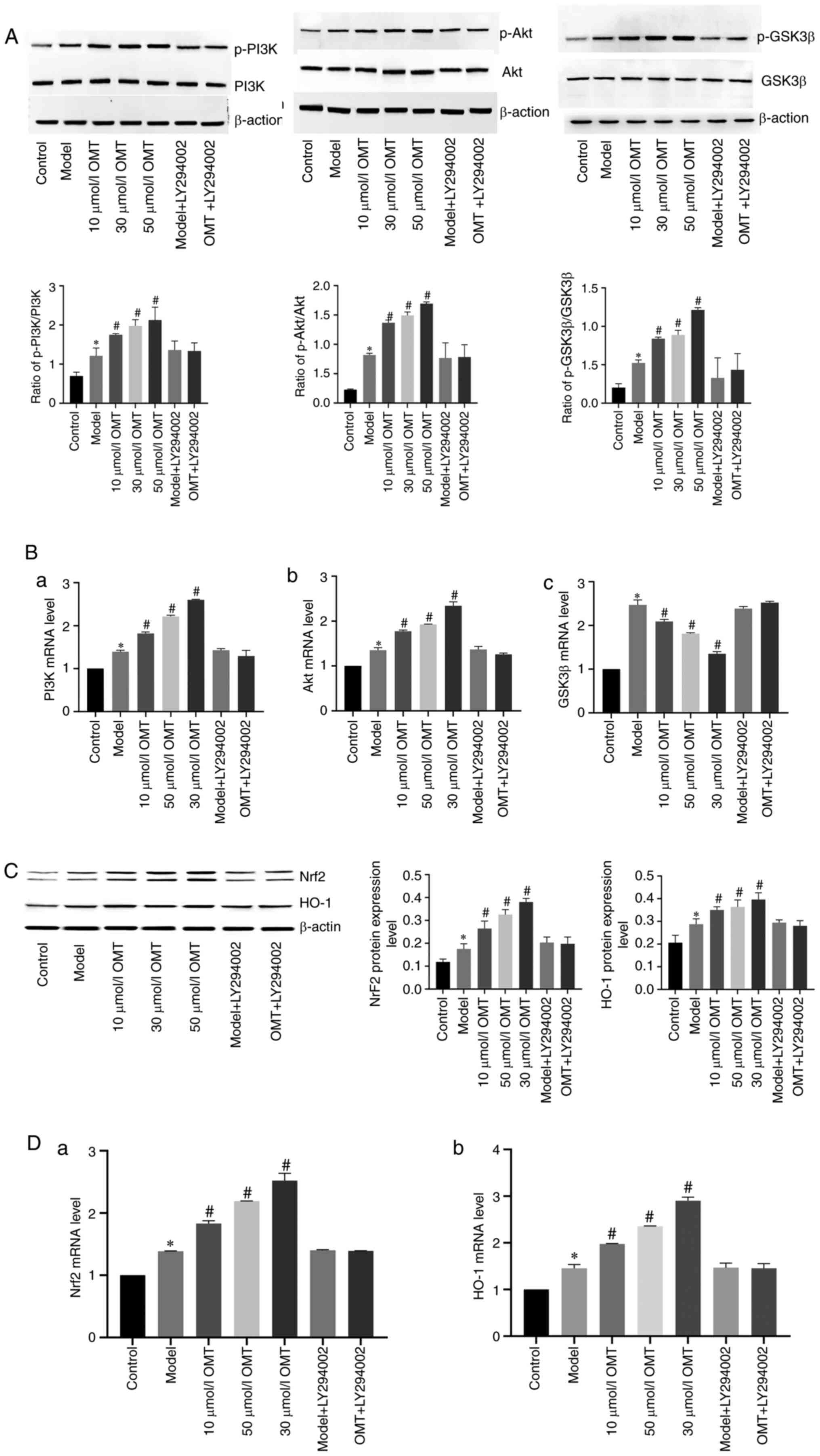
Ischemia‑reperfusion (I/R) plays an important role in myocardial damage, which has been widely recognized as a key procedure in the cardiovascular disease. A hypoxia/reoxygenation (H/R) model was established using H9c2 cardiomyocytes to investigate the possible positive effect of oxymatrine (OMT), an alkaloid originating from the traditional Chinese herb Sophora flavescens Aiton, on cardiomyocytes exposed to H/R injury and the underlying molecular mechanisms. Cell viability was measured using the MTT assay, lactate dehydrogenase release measurements and hematoxylin and eosin staining. Oxidative stress was detected by measuring cellular malondialdehyde (MDA) content, as well as superoxide dismutase (SOD) and catalase (CAT) activities. Apoptosis was detected using TUNEL staining and flow cytometric analysis, and the underlying mechanism was investigated using reverse transcription‑quantitative PCR and western blot analyses. The results revealed that OMT increased the viability of H9c2 cardiomyocytes exposed to H/R. The OMT pretreatment decreased the production of MDA by reactive oxygen species and increased the activities of SOD and CAT. Furthermore, the OMT pretreatment reduced the expression of Bax and caspase‑3, while inducing Bcl‑2 expression. In addition, the protective effect of OMT was shown to be associated with the PI3K/Akt signaling pathway, and the PI3K inhibitor LY294002 attenuated the effects of OMT on the H9c2 cardiomyocytes exposed to H/R. These findings indicate that OMT could be a potential therapeutic candidate for the treatment of myocardial ischemia/reperfusion injury.
View Figures

Figure 1

Figure 2

Figure 3

Figure 4

Figure 5

View References

1 

Hausenloy DJ, Boston-Griffiths E and Yellon DM: Cardioprotection during cardiac surgery. Cardiovasc Res. 94:253–265. 2012.PubMed/NCBI View Article : Google Scholar

2 

Yellon DM and Hausenloy DJ: Myocardial reperfusion injury. New Engl J Med. 357:1121–1135. 2007.PubMed/NCBI View Article : Google Scholar

3 

Ma HJ, Li Q, Ma HJ, Guan Y, Shi M, Yang J, Li DP and Zhang Y: Chronic intermittent hypobaric hypoxia ameliorates ischemia/reperfusion-induced calcium overload in heart via Na/Ca2+ exchanger in developing rats. Cell Physiol Biochem. 34:313–324. 2014.PubMed/NCBI View Article : Google Scholar

4 

Konstantinidis K, Whelan RS and Kitsis RN: Mechanisms of cell death in heart disease. Arterioscler Thromb Vasc Biol. 32:1552–1562. 2012.PubMed/NCBI View Article : Google Scholar

5 

Lee S, Kim K, Kim YH, Chung MH, Kang I, Ha J and Choe W: Preventive role of propofol in hypoxia/reoxygenation-induced apoptotic H9c2 rat cardiac myoblast cell death. Mol Med Rep. 4:351–356. 2011.PubMed/NCBI View Article : Google Scholar

6 

Chai NL, Fu Q, Shi H, Cai CH, Wan J, Xu SP and Wu BY: Oxymatrine liposome attenuates hepatic fibrosis via targeting hepatic stellate cells. World J Gastroenterol. 18:4199–4206. 2012.PubMed/NCBI View Article : Google Scholar

7 

Dong XQ, Du Q, Yu WH, Zhang ZY, Zhu Q, Che ZH, Chen F, Wang H and Chen J: Anti-inflammatory effects of oxymatrine through inhibition of nuclear factor-kappa B and mitogen-activated protein kinase activation in lipopolysaccharide-induced BV2 microglia cells. Iran J Pharm Res. 12:165–174. 2013.PubMed/NCBI

8 

Ye J, Zou µM, Li P, Lin XJ, Jiang QW, Yang Y, Huang JR, Yuan ML, Xing ZH and Wei MN: Oxymatrine and cisplatin synergistically enhance anti-tumor immunity of CD8(+) T cells in non-small cell lung cancer. Front Oncol. 8(631)2018.PubMed/NCBI View Article : Google Scholar

9 

Cao YG, Jing S, Li L, Gao JQ, Shen ZY, Liu Y, Xing Y, Wu ML, Wang Y and Xu CQ: Antiarrhythmic effects and ionic mechanisms of oxymatrine from Sophora flavescens. Phytother Res. 24:1844–1849. 2010.PubMed/NCBI View Article : Google Scholar

10 

Zhang M, Wang X, Wang X, Hou X, Teng P, Jiang Y, Zhang L, Yang X, Tian J and Li G: Oxymatrine protects against myocardial injury via inhibition of JAK2/STAT3 signaling in rat septic shock. Mol Med Rep. 7:1293–1299. 2013.PubMed/NCBI View Article : Google Scholar

11 

Dai G, Li B, Xu Y, Zeng Z and Yang H: Oxymatrine prevents the development of monocrotaline-induced pulmonary hypertension via regulation of the N(G), N(G)-dimethyl-L-arginine metabolism pathways in rats. Eur J Pharmacol. 842:338–344. 2019.PubMed/NCBI View Article : Google Scholar

12 

Ge XH, Shao L and Zhu GJ: Oxymatrine attenuates brain hypoxic-ischemic injury from apoptosis and oxidative stress: Role of p-Akt/ GSK3β//HO-1/Nrf-2 signaling pathway. Metab Brain Dis. 33:1869–1875. 2018.PubMed/NCBI View Article : Google Scholar

13 

Li M, Zhang X, Cui L, Yang R, Wang L, Liu L and Du W: The neuroprotection of oxymatrine in cerebral ischemia/reperfusion is related to nuclear factor erythroid 2-related factor 2 (nrf2)-mediated antioxidant response: Role of nrf2 and hemeoxygenase-1 expression. Biol Pharm Bull. 34:595–601. 2011.PubMed/NCBI View Article : Google Scholar

14 

Liu Y, Wang H, Liu N, Du J, Lan XB, Qi X, Zhuang CL, Sun T, Li YX and Yu JQ: Oxymatrine protects neonatal rat against hypoxic-ischemic brain damage via PI3K/Akt/GSK3β pathway. Life Sci. 254(116444)2020.PubMed/NCBI View Article : Google Scholar

15 

Zhao TT, Yang TL, Gong L and Wu P: Isorhamnetin protects against hypoxia/reoxygenation-induced injure by attenuating apoptosis and oxidative stress in H9c2 cardiomyocytes. Gene. 666:92–99. 2018.PubMed/NCBI View Article : Google Scholar

16 

Min J and Wei C: Hydroxysafflor yellow A cardioprotection in ischemia-reperfusion (I/R) injury mainly via Akt/hexokinase II independent of ERK/GSK-3β pathway. Biomed Pharmacother. 87:419–426. 2017.PubMed/NCBI View Article : Google Scholar

17 

Meng Y, Li WZ, Shi YW, Zhou BF, Ma R and Li WP: Danshensu protects against ischemia/reperfusion injury and inhibits the apoptosis of H9c2 cells by reducing the calcium overload through the p-JNK-NF-κB-TRPC6 pathway. Int J Mol Med. 37:258–266. 2016.PubMed/NCBI View Article : Google Scholar

18 

Livak KJ and Schmittgen TD: Analysis of relative gene expression data using real-time quantitative PCR and the 2-(-Delta Delta C(T) method. Methods. 25:402–408. 2001.PubMed/NCBI View Article : Google Scholar

19 

Kingstone L, Currie GM and Torres C: The pathogenesis, analysis, and imaging methods of atherosclerotic disease of the carotid artery: Review of the literature. J Med Imaging Radiat Sci. 43:84–94. 2012.PubMed/NCBI View Article : Google Scholar

20 

Tong G, von Garlen NNA, Wowro SJ, Lam PD, Krech J, Berger F and Schmitt KRL: Post-TTM rebound pyrexia after ischemia-reperfusion injury results in sterile inflammation and apoptosis in cardiomyocytes. Mediators Inflamm. 2019(6431957)2019.PubMed/NCBI View Article : Google Scholar

21 

Ilmarinen P, Moilanen E and Kankaanranta H: Mitochondria in the center of human eosinophil apoptosis and survival. Int J Mol Sci. 15:3952–3969. 2014.PubMed/NCBI View Article : Google Scholar

22 

Sun HL, Lei L, Lei S, Dan Z, De-Li D, Guo-Fen Q, Yan L, Wen-Feng C and Bao-Feng Y: Cardioprotective effects and underlying mechanisms of oxymatrine against Ischemic myocardial injuries of rats. Phytother Res. 22:985–989. 2008.PubMed/NCBI View Article : Google Scholar

23 

Li T, Chen L, Yu Y, Yang B, Li P and Tan XQ: Resveratrol alleviates hypoxia/reoxygenation injuryinduced mitochondrial oxidative stress in cardiomyocytes. Mol Med Rep. 19:2774–2780. 2019.PubMed/NCBI View Article : Google Scholar

24 

Sung HK, Song E, Jahng JWS, Pantopoulos K and Sweeney G: Iron induces insulin resistance in cardiomyocytes via regulation of oxidative stress. Sci Rep. 9(4668)2019.PubMed/NCBI View Article : Google Scholar

25 

Heusch G, Libby P, Gersh B, Yellon D, Bohm M, Lopaschuk G and Opie L: Cardiovascular remodelling in coronary artery disease and heart failure. Lancet. 383:1933–1943. 2014.PubMed/NCBI View Article : Google Scholar

26 

Dai DF, Chiao YA, Marcinek DJ, Szeto HH and Rabinovitch PS: Mitochondrial oxidative stress in aging and healthspan. Longev Healthspan. 6(3)2014.PubMed/NCBI View Article : Google Scholar

27 

Wang Y, Che J, Zhao H, Tang J and Shi G: Platycodin D inhibits oxidative stress and apoptosis in H9c2 cardiomyocytes following hypoxia/reoxygenation injury. Biochem Biophys Res Commun. 503:3219–3224. 2018.PubMed/NCBI View Article : Google Scholar

28 

Kansanen E, Kuosmanen SM, Leinonen H and Levonen AL: The Keap1-Nrf2 pathway: Mechanisms of activation and dysregulation in cancer. Redox Biol. 1:45–49. 2013.PubMed/NCBI View Article : Google Scholar

29 

Fan J, Xu G, Jiang T and Qin Y: Pharmacologic induction of heme oxygenase-1 plays a protective role in diabetic retinopathy in rats. Invest Ophthalmol Vis Sci. 53:6541–6556. 2012.PubMed/NCBI View Article : Google Scholar

30 

Wang D, Zhang X, Li D, Hao W, Meng F, Wang B, Han J and Zheng Q: Kaempferide protects against myocardial ischemia/reperfusion injury through activation of the PI3K/Akt/GSK-3beta pathway. Mediators Inflamm. 2017(5278218)2017.PubMed/NCBI View Article : Google Scholar

31 

Xu L, Jiang X, Wei F and Zhu H: Leonurine protects cardiac function following acute myocardial infarction through antiapoptosis by the PI3K/AKT/GSK3β signaling pathway. Mol Med Rep. 18:1582–1590. 2018.PubMed/NCBI View Article : Google Scholar

32 

Tang Q, Zheng X and Zhang J: Long non-coding RNA CRNDE promotes heptaocellular carcinoma cell proliferation by regulating PI3K/Akt/β-catenin signaling. Biomed Pharmacother. 103:1187–1193. 2018.PubMed/NCBI View Article : Google Scholar

33 

Buja LM: Myocardial ischemia and reperfusion injury. Cardiovasc Pathol. 14:170–175. 2005.PubMed/NCBI View Article : Google Scholar

34 

Zhao Q, Li H, Chang L, Wei C, Yin Y, Bei H, Wang Z, Liang J and Wu Y: Qiliqiangxin attenuates oxidative stress-induced mitochondrion-dependent apoptosis in cardiomyocytes via PI3K/AKT/GSK3β signaling pathway. Biol Pharm Bull. 42:1310–1321. 2019.PubMed/NCBI View Article : Google Scholar

35 

Bhat RV, Shanley J, Correll MP, Fieles WE, Keith RA, Scott CW and Lee CM: Regulation and localization of tyrosine216 phosphorylation of glycogen synthase kinase-3beta in cellular and animal models of neuronal degeneration. Proc Natl Acad Sci U S A. 97:11074–11079. 2000.PubMed/NCBI View Article : Google Scholar

36 

Li X, Zhang J, Zhu X, Wang P, Wang X and Li D: Progesterone reduces inflammation and apoptosis in neonatal rats with hypoxic ischemic brain damage through the PI3K/Akt pathway. Int J Clin Exp Med. 8:8197–8203. 2015.PubMed/NCBI

37 

Xiao TT, Wang YY, Zhang Y, Bai CH and Shen XC: Similar to spironolactone, oxymatrine is protective in aldosterone-induced cardiomyocyte injury via inhibition of calpain and apoptosis-inducing factor signaling. PLoS One. 9(e88856)2014.PubMed/NCBI View Article : Google Scholar

38 

Javadov S, Hunter JC, Barreto-Torres G and Parodi-Rullan R: Targeting the mitochondrial permeability transition: Cardiac ischemia-reperfusion versus carcinogenesis. Cell Physiol Biochem. 27:179–190. 2011.PubMed/NCBI View Article : Google Scholar

39 

Liao YH, Xia N, Zhou SF, Tang TT, Yan XX, Lv BJ, Nie SF, Wang J, Iwakura Y and Xiao H: Interleukin-17A contributes to myocardial ischemia/reperfusion injury by regulating cardiomyocyte apoptosis and neutrophil infiltration. J Am Coll Cardiol. 59:420–429. 2012.PubMed/NCBI View Article : Google Scholar

Related Articles

  • Abstract
  • View
  • Download
  • Twitter
Copy and paste a formatted citation
Spandidos Publications style
Zhang Z, Qin X, Wang Z, Li Y, Chen F, Chen R, Li C, Zhang W and Zhang M: Oxymatrine pretreatment protects H9c2 cardiomyocytes from hypoxia/reoxygenation injury by modulating the PI3K/Akt pathway. Exp Ther Med 21: 556, 2021.
APA
Zhang, Z., Qin, X., Wang, Z., Li, Y., Chen, F., Chen, R. ... Zhang, M. (2021). Oxymatrine pretreatment protects H9c2 cardiomyocytes from hypoxia/reoxygenation injury by modulating the PI3K/Akt pathway. Experimental and Therapeutic Medicine, 21, 556. https://doi.org/10.3892/etm.2021.9988
MLA
Zhang, Z., Qin, X., Wang, Z., Li, Y., Chen, F., Chen, R., Li, C., Zhang, W., Zhang, M."Oxymatrine pretreatment protects H9c2 cardiomyocytes from hypoxia/reoxygenation injury by modulating the PI3K/Akt pathway". Experimental and Therapeutic Medicine 21.6 (2021): 556.
Chicago
Zhang, Z., Qin, X., Wang, Z., Li, Y., Chen, F., Chen, R., Li, C., Zhang, W., Zhang, M."Oxymatrine pretreatment protects H9c2 cardiomyocytes from hypoxia/reoxygenation injury by modulating the PI3K/Akt pathway". Experimental and Therapeutic Medicine 21, no. 6 (2021): 556. https://doi.org/10.3892/etm.2021.9988
Copy and paste a formatted citation
x
Spandidos Publications style
Zhang Z, Qin X, Wang Z, Li Y, Chen F, Chen R, Li C, Zhang W and Zhang M: Oxymatrine pretreatment protects H9c2 cardiomyocytes from hypoxia/reoxygenation injury by modulating the PI3K/Akt pathway. Exp Ther Med 21: 556, 2021.
APA
Zhang, Z., Qin, X., Wang, Z., Li, Y., Chen, F., Chen, R. ... Zhang, M. (2021). Oxymatrine pretreatment protects H9c2 cardiomyocytes from hypoxia/reoxygenation injury by modulating the PI3K/Akt pathway. Experimental and Therapeutic Medicine, 21, 556. https://doi.org/10.3892/etm.2021.9988
MLA
Zhang, Z., Qin, X., Wang, Z., Li, Y., Chen, F., Chen, R., Li, C., Zhang, W., Zhang, M."Oxymatrine pretreatment protects H9c2 cardiomyocytes from hypoxia/reoxygenation injury by modulating the PI3K/Akt pathway". Experimental and Therapeutic Medicine 21.6 (2021): 556.
Chicago
Zhang, Z., Qin, X., Wang, Z., Li, Y., Chen, F., Chen, R., Li, C., Zhang, W., Zhang, M."Oxymatrine pretreatment protects H9c2 cardiomyocytes from hypoxia/reoxygenation injury by modulating the PI3K/Akt pathway". Experimental and Therapeutic Medicine 21, no. 6 (2021): 556. https://doi.org/10.3892/etm.2021.9988
Follow us
  • Twitter
  • LinkedIn
  • Facebook
About
  • Spandidos Publications
  • Careers
  • Cookie Policy
  • Privacy Policy
How can we help?
  • Help
  • Live Chat
  • Contact
  • Email to our Support Team