Spandidos Publications Logo
  • About
    • About Spandidos
    • Aims and Scopes
    • Abstracting and Indexing
    • Editorial Policies
    • Reprints and Permissions
    • Job Opportunities
    • Terms and Conditions
    • Contact
  • Journals
    • All Journals
    • Oncology Letters
      • Oncology Letters
      • Information for Authors
      • Editorial Policies
      • Editorial Board
      • Aims and Scope
      • Abstracting and Indexing
      • Bibliographic Information
      • Archive
    • International Journal of Oncology
      • International Journal of Oncology
      • Information for Authors
      • Editorial Policies
      • Editorial Board
      • Aims and Scope
      • Abstracting and Indexing
      • Bibliographic Information
      • Archive
    • Molecular and Clinical Oncology
      • Molecular and Clinical Oncology
      • Information for Authors
      • Editorial Policies
      • Editorial Board
      • Aims and Scope
      • Abstracting and Indexing
      • Bibliographic Information
      • Archive
    • Experimental and Therapeutic Medicine
      • Experimental and Therapeutic Medicine
      • Information for Authors
      • Editorial Policies
      • Editorial Board
      • Aims and Scope
      • Abstracting and Indexing
      • Bibliographic Information
      • Archive
    • International Journal of Molecular Medicine
      • International Journal of Molecular Medicine
      • Information for Authors
      • Editorial Policies
      • Editorial Board
      • Aims and Scope
      • Abstracting and Indexing
      • Bibliographic Information
      • Archive
    • Biomedical Reports
      • Biomedical Reports
      • Information for Authors
      • Editorial Policies
      • Editorial Board
      • Aims and Scope
      • Abstracting and Indexing
      • Bibliographic Information
      • Archive
    • Oncology Reports
      • Oncology Reports
      • Information for Authors
      • Editorial Policies
      • Editorial Board
      • Aims and Scope
      • Abstracting and Indexing
      • Bibliographic Information
      • Archive
    • Molecular Medicine Reports
      • Molecular Medicine Reports
      • Information for Authors
      • Editorial Policies
      • Editorial Board
      • Aims and Scope
      • Abstracting and Indexing
      • Bibliographic Information
      • Archive
    • World Academy of Sciences Journal
      • World Academy of Sciences Journal
      • Information for Authors
      • Editorial Policies
      • Editorial Board
      • Aims and Scope
      • Abstracting and Indexing
      • Bibliographic Information
      • Archive
    • International Journal of Functional Nutrition
      • International Journal of Functional Nutrition
      • Information for Authors
      • Editorial Policies
      • Editorial Board
      • Aims and Scope
      • Abstracting and Indexing
      • Bibliographic Information
      • Archive
    • International Journal of Epigenetics
      • International Journal of Epigenetics
      • Information for Authors
      • Editorial Policies
      • Editorial Board
      • Aims and Scope
      • Abstracting and Indexing
      • Bibliographic Information
      • Archive
    • Medicine International
      • Medicine International
      • Information for Authors
      • Editorial Policies
      • Editorial Board
      • Aims and Scope
      • Abstracting and Indexing
      • Bibliographic Information
      • Archive
  • Articles
  • Information
    • Information for Authors
    • Information for Reviewers
    • Information for Librarians
    • Information for Advertisers
    • Conferences
  • Language Editing
Spandidos Publications Logo
  • About
    • About Spandidos
    • Aims and Scopes
    • Abstracting and Indexing
    • Editorial Policies
    • Reprints and Permissions
    • Job Opportunities
    • Terms and Conditions
    • Contact
  • Journals
    • All Journals
    • Biomedical Reports
      • Information for Authors
      • Editorial Policies
      • Editorial Board
      • Aims and Scope
      • Abstracting and Indexing
      • Bibliographic Information
      • Archive
    • Experimental and Therapeutic Medicine
      • Information for Authors
      • Editorial Policies
      • Editorial Board
      • Aims and Scope
      • Abstracting and Indexing
      • Bibliographic Information
      • Archive
    • International Journal of Epigenetics
      • Information for Authors
      • Editorial Policies
      • Editorial Board
      • Aims and Scope
      • Abstracting and Indexing
      • Bibliographic Information
      • Archive
    • International Journal of Functional Nutrition
      • Information for Authors
      • Editorial Policies
      • Editorial Board
      • Aims and Scope
      • Abstracting and Indexing
      • Bibliographic Information
      • Archive
    • International Journal of Molecular Medicine
      • Information for Authors
      • Editorial Policies
      • Editorial Board
      • Aims and Scope
      • Abstracting and Indexing
      • Bibliographic Information
      • Archive
    • International Journal of Oncology
      • Information for Authors
      • Editorial Policies
      • Editorial Board
      • Aims and Scope
      • Abstracting and Indexing
      • Bibliographic Information
      • Archive
    • Medicine International
      • Information for Authors
      • Editorial Policies
      • Editorial Board
      • Aims and Scope
      • Abstracting and Indexing
      • Bibliographic Information
      • Archive
    • Molecular and Clinical Oncology
      • Information for Authors
      • Editorial Policies
      • Editorial Board
      • Aims and Scope
      • Abstracting and Indexing
      • Bibliographic Information
      • Archive
    • Molecular Medicine Reports
      • Information for Authors
      • Editorial Policies
      • Editorial Board
      • Aims and Scope
      • Abstracting and Indexing
      • Bibliographic Information
      • Archive
    • Oncology Letters
      • Information for Authors
      • Editorial Policies
      • Editorial Board
      • Aims and Scope
      • Abstracting and Indexing
      • Bibliographic Information
      • Archive
    • Oncology Reports
      • Information for Authors
      • Editorial Policies
      • Editorial Board
      • Aims and Scope
      • Abstracting and Indexing
      • Bibliographic Information
      • Archive
    • World Academy of Sciences Journal
      • Information for Authors
      • Editorial Policies
      • Editorial Board
      • Aims and Scope
      • Abstracting and Indexing
      • Bibliographic Information
      • Archive
  • Articles
  • Information
    • For Authors
    • For Reviewers
    • For Librarians
    • For Advertisers
    • Conferences
  • Language Editing
Login Register Submit
  • This site uses cookies
  • You can change your cookie settings at any time by following the instructions in our Cookie Policy. To find out more, you may read our Privacy Policy.

    I agree
Search articles by DOI, keyword, author or affiliation
Search
Advanced Search
presentation
Experimental and Therapeutic Medicine
Join Editorial Board Propose a Special Issue
Print ISSN: 1792-0981 Online ISSN: 1792-1015
Journal Cover
April-2022 Volume 23 Issue 4

Full Size Image

Sign up for eToc alerts
Recommend to Library

Journals

International Journal of Molecular Medicine

International Journal of Molecular Medicine

International Journal of Molecular Medicine is an international journal devoted to molecular mechanisms of human disease.

International Journal of Oncology

International Journal of Oncology

International Journal of Oncology is an international journal devoted to oncology research and cancer treatment.

Molecular Medicine Reports

Molecular Medicine Reports

Covers molecular medicine topics such as pharmacology, pathology, genetics, neuroscience, infectious diseases, molecular cardiology, and molecular surgery.

Oncology Reports

Oncology Reports

Oncology Reports is an international journal devoted to fundamental and applied research in Oncology.

Experimental and Therapeutic Medicine

Experimental and Therapeutic Medicine

Experimental and Therapeutic Medicine is an international journal devoted to laboratory and clinical medicine.

Oncology Letters

Oncology Letters

Oncology Letters is an international journal devoted to Experimental and Clinical Oncology.

Biomedical Reports

Biomedical Reports

Explores a wide range of biological and medical fields, including pharmacology, genetics, microbiology, neuroscience, and molecular cardiology.

Molecular and Clinical Oncology

Molecular and Clinical Oncology

International journal addressing all aspects of oncology research, from tumorigenesis and oncogenes to chemotherapy and metastasis.

World Academy of Sciences Journal

World Academy of Sciences Journal

Multidisciplinary open-access journal spanning biochemistry, genetics, neuroscience, environmental health, and synthetic biology.

International Journal of Functional Nutrition

International Journal of Functional Nutrition

Open-access journal combining biochemistry, pharmacology, immunology, and genetics to advance health through functional nutrition.

International Journal of Epigenetics

International Journal of Epigenetics

Publishes open-access research on using epigenetics to advance understanding and treatment of human disease.

Medicine International

Medicine International

An International Open Access Journal Devoted to General Medicine.

Journal Cover
April-2022 Volume 23 Issue 4

Full Size Image

Sign up for eToc alerts
Recommend to Library

  • Article
  • Citations
    • Cite This Article
    • Download Citation
    • Create Citation Alert
    • Remove Citation Alert
    • Cited By
  • Similar Articles
    • Related Articles (in Spandidos Publications)
    • Similar Articles (Google Scholar)
    • Similar Articles (PubMed)
  • Download PDF
  • Download XML
  • View XML
Article Open Access

Tilianin attenuates MPP+‑induced oxidative stress and apoptosis of dopaminergic neurons in a cellular model of Parkinson's disease

  • Authors:
    • Jie Li
    • Sui Xu
  • View Affiliations / Copyright

    Affiliations: Department of Clinical Medicine, Suzhou Vocational Health College, Suzhou, Jiangsu 215009, P.R. China, Department of Traditional Chinese Medicine, Huamu Community Health Service Center, Shanghai 200120, P.R. China
    Copyright: © Li et al. This is an open access article distributed under the terms of Creative Commons Attribution License.
  • Article Number: 293
    |
    Published online on: February 17, 2022
       https://doi.org/10.3892/etm.2022.11223
  • Expand metrics +
Metrics: Total Views: 0 (Spandidos Publications: | PMC Statistics: )
Metrics: Total PDF Downloads: 0 (Spandidos Publications: | PMC Statistics: )
Cited By (CrossRef): 0 citations Loading Articles...

This article is mentioned in:



Abstract

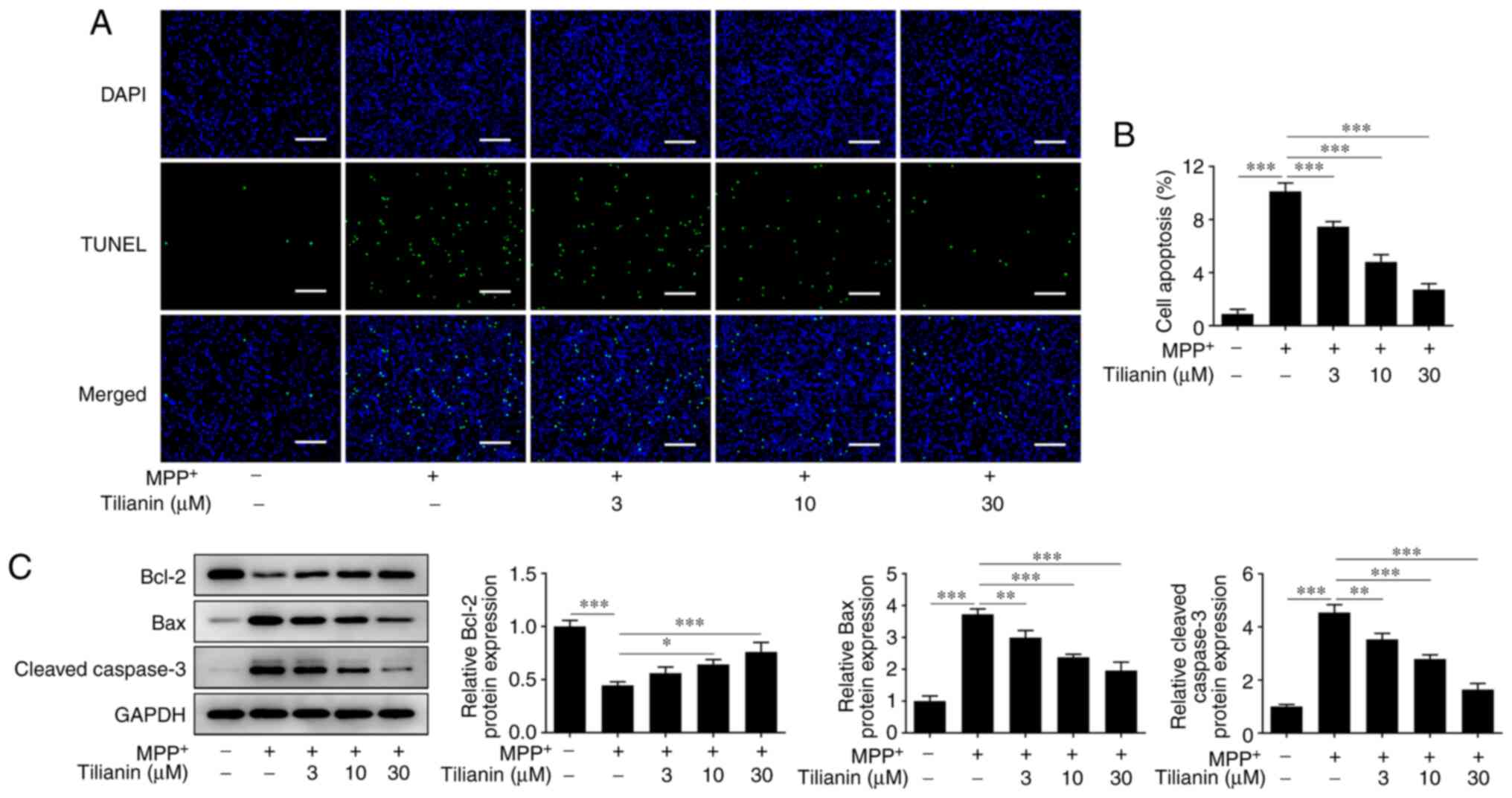
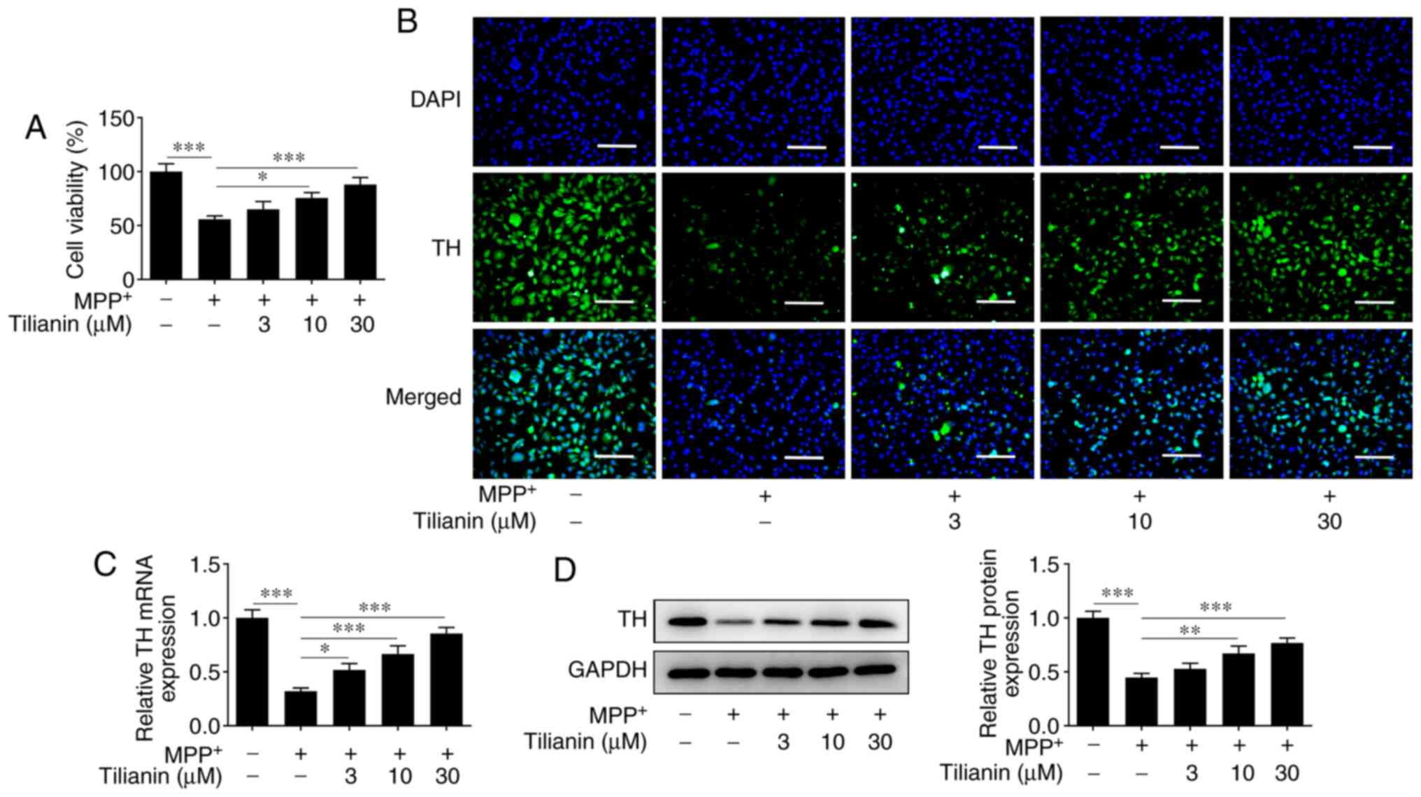
The flavonoid tilianin is derived from the leaves of Dracocephalum moldavica L. amiales and has been proven to serve a neuroprotective role in cerebral ischemia. Therefore, the aim of the present study was to determine whether tilianin could prevent oxidative stress and the apoptosis of dopaminergic neurons in Parkinson's disease (PD). The dopaminergic neuron MES23.5 cell line was treated with 1‑methyl‑4‑phenylpyridinium (MPP+) to construct a PD cell model. Following pretreatment with tilianin, the Cell Counting Kit‑8 assay was used to assess cell viability. The protein and mRNA expression levels of tyrosine hydroxylase were determined using immunofluorescence, reverse transcription‑quantitative PCR (RT‑qPCR) and western blotting. mRNA and protein expression levels of inflammatory cytokines IL‑6, IL‑1β and TNF‑α and oxidative stress‑related enzymes manganese superoxide dismutase and catalase were also quantified using RT‑qPCR and western blotting, respectively. Cell apoptotic rate was analyzed using the TUNEL assay and the expressions of apoptosis‑related proteins Bcl‑2, Bax and cleaved caspase‑3 were detected by western blotting. MAPK signaling pathway‑related protein expression levels were assessed via western blotting in MPP+‑stimulated MES23.5 cells with or without tilianin pretreatment. Tilianin was demonstrated to exert no cytotoxic effects on MES23.5 cells and was able to prevent MPP+‑induced reductions in cell viability. Pretreatment with tilianin also inhibited MPP+‑induced inflammatory cytokine secretion, oxidative stress and apoptosis of MES23.5 cells. In addition, the protein expression levels of MAPK signaling pathway‑related proteins were upregulated by MPP+, whereas pretreatment with tilianin downregulated these in a dose‑dependent manner. The results of the present study indicated that tilianin may exert anti‑inflammatory and antioxidant effects and inhibit the MAPK signaling pathway, which may ameliorate injury to dopaminergic neurons induced by PD.
View Figures

Figure 1

Figure 2

Figure 3

Figure 4

Figure 5

View References

1 

Wickremaratchi MM, Ben-Shlomo Y and Morris HR: The effect of onset age on the clinical features of Parkinson's disease. Eur J Neurol. 16:450–456. 2009.PubMed/NCBI View Article : Google Scholar

2 

Rizek P, Kumar N and Jog MS: An update on the diagnosis and treatment of Parkinson disease. CMAJ. 188:1157–1165. 2016.PubMed/NCBI View Article : Google Scholar

3 

Cui L, Hou NN, Wu HM, Zuo X, Lian YZ, Zhang CN, Wang ZF, Zhang X and Zhu JH: Prevalence of Alzheimer's disease and parkinson's disease in China: An updated systematical analysis. Front Aging Neurosci. 12(603854)2020.PubMed/NCBI View Article : Google Scholar

4 

Tang Q, Wang C, Wu W, Cao Y, Chen G and Lu J: China should emphasize key issues inherent in rational medication management for the elderly. Biosci Trends. 15:262–265. 2021.PubMed/NCBI View Article : Google Scholar

5 

Ng JSC: Palliative care for Parkinson's disease. Ann Palliat Med. 7:296–303. 2018.PubMed/NCBI View Article : Google Scholar

6 

Armstrong MJ and Okun MS: Diagnosis and treatment of Parkinson disease: A review. JAMA. 323:548–560. 2020.PubMed/NCBI View Article : Google Scholar

7 

Pezzoli G and Zini M: Levodopa in Parkinson's disease: From the past to the future. Expert Opin Pharmacother. 11:627–635. 2010.PubMed/NCBI View Article : Google Scholar

8 

Vasta R, Nicoletti A, Mostile G, Dibilio V, Sciacca G, Contrafatto D, Cicero CE, Raciti L, Luca A and Zappia M: Side effects induced by the acute levodopa challenge in Parkinson's disease and atypical parkinsonisms. PLoS One. 12(e0172145)2017.PubMed/NCBI View Article : Google Scholar

9 

Trist BG, Hare DJ and Double KL: Oxidative stress in the aging substantia nigra and the etiology of Parkinson's disease. Aging Cell. 18(e13031)2019.PubMed/NCBI View Article : Google Scholar

10 

Bai L, Li X, He L, Zheng Y, Lu H and Li J, Zhong L, Tong R, Jiang Z, Shi J and Li J: Antidiabetic potential of flavonoids from traditional Chinese medicine: A review. Am J Chin Med. 47:933–957. 2019.PubMed/NCBI View Article : Google Scholar

11 

Wang ZY, Liu JG, Li H and Yang HM: Pharmacological effects of active components of chinese herbal medicine in the treatment of Alzheimer's disease: A review. Am J Chin Med. 44:1525–1541. 2016.PubMed/NCBI View Article : Google Scholar

12 

Akanda MR, Uddin MN, Kim IS, Ahn D, Tae HJ and Park BY: The biological and pharmacological roles of polyphenol flavonoid tilianin. Eur J Pharmacol. 842:291–297. 2019.PubMed/NCBI View Article : Google Scholar

13 

Song WY, Song YS, Ryu HW, Oh SR, Hong J and Yoon DY: Tilianin inhibits MUC5AC expression mediated via down-regulation of EGFR-MEK-ERK-Sp1 signaling pathway in NCI-H292 human airway cells. J Microbiol Biotechnol. 27:49–56. 2017.PubMed/NCBI View Article : Google Scholar

14 

Jiang H, Fang J, Xing J, Wang L, Wang Q, Wang Y, Li Z and Liu R: Tilianin mediates neuroprotection against ischemic injury by attenuating CaMKII-dependent mitochondrion-mediated apoptosis and MAPK/NF-κB signaling. Life Sci. 216:233–245. 2019.PubMed/NCBI View Article : Google Scholar

15 

Livak KJ and Schmittgen TD: Analysis of relative gene expression data using real-time quantitative PCR and the 2(-Delta Delta C(T)) method. Methods. 25:402–408. 2001.PubMed/NCBI View Article : Google Scholar

16 

Cacabelos R: Parkinson's disease: From pathogenesis to pharmacogenomics. Int J Mol Sci. 18(551)2017.PubMed/NCBI View Article : Google Scholar

17 

Wakabayashi K, Tanji K, Odagiri S, Miki Y, Mori F and Takahashi H: The Lewy body in Parkinson's disease and related neurodegenerative disorders. Mol Neurobiol. 47:495–508. 2013.PubMed/NCBI View Article : Google Scholar

18 

Cao M, Wu Y, Ashrafi G, McCartney AJ, Wheeler H, Bushong EA, Boassa D, Ellisman MH, Ryan TA and De Camilli P: Parkinson Sac domain mutation in synaptojanin 1 impairs clathrin uncoating at synapses and triggers dystrophic changes in dopaminergic axons. Neuron. 93:882–896 e5. 2017.PubMed/NCBI View Article : Google Scholar

19 

Kim CY and Alcalay RN: Genetic forms of Parkinson's disease. Semin Neurol. 37:135–146. 2017.PubMed/NCBI View Article : Google Scholar

20 

Bellou V, Belbasis L, Tzoulaki I, Evangelou E and Ioannidis JP: Environmental risk factors and Parkinson's disease: An umbrella review of meta-analyses. Parkinsonism Relat Disord. 23:1–9. 2016.PubMed/NCBI View Article : Google Scholar

21 

Subramaniam SR and Chesselet MF: Mitochondrial dysfunction and oxidative stress in Parkinson's disease. Prog Neurobiol. 106-107:17–32. 2013.PubMed/NCBI View Article : Google Scholar

22 

Kamat PK, Kalani A, Rai S, Swarnkar S, Tota S, Nath C and Tyagi N: Mechanism of oxidative stress and synapse dysfunction in the pathogenesis of Alzheimer's disease: Understanding the therapeutics strategies. Mol Neurobiol. 53:648–661. 2016.PubMed/NCBI View Article : Google Scholar

23 

Filomeni G, De Zio D and Cecconi F: Oxidative stress and autophagy: The clash between damage and metabolic needs. Cell Death Differ. 22:377–388. 2015.PubMed/NCBI View Article : Google Scholar

24 

Kim EK and Choi EJ: Pathological roles of MAPK signaling pathways in human diseases. Biochim Biophys Acta. 1802:396–405. 2010.PubMed/NCBI View Article : Google Scholar

25 

Kyriakis JM and Avruch J: Mammalian MAPK signal transduction pathways activated by stress and inflammation: A 10-year update. Physiol Rev. 92:689–737. 2012.PubMed/NCBI View Article : Google Scholar

26 

Lu N and Malemud CJ: Extracellular signal-regulated kinase: A regulator of cell growth, inflammation, chondrocyte and bone cell receptor-mediated gene expression. Int J Mol Sci. 20(3792)2019.PubMed/NCBI View Article : Google Scholar

27 

Schattauer SS, Bedini A, Summers F, Reilly-Treat A, Andrews MM, Land BB and Chavkin C: Reactive oxygen species (ROS) generation is stimulated by κ opioid receptor activation through phosphorylated c-Jun N-terminal kinase and inhibited by p38 mitogen-activated protein kinase (MAPK) activation. J Biol Chem. 294:16884–16896. 2019.PubMed/NCBI View Article : Google Scholar

28 

Jiang H, Xing J, Fang J, Wang L, Wang Y, Zeng L, Li Z and Liu R: Tilianin protects against ischemia/reperfusion-induced myocardial injury through the Inhibition of the Ca2+/calmodulin-dependent protein kinase II-dependent apoptotic and inflammatory signaling pathways. Biomed Res Int. 2020(5939715)2020.PubMed/NCBI View Article : Google Scholar

29 

Jiang H, Ashraf GM, Liu M, Zhao K, Wang Y, Wang L, Xing J, Alghamdi BS, Li Z and Liu R: Tilianin ameliorates cognitive dysfunction and neuronal damage in rats with vascular dementia via p-CaMKII/ERK/CREB and ox-CaMKII-dependent MAPK/NF-κB pathways. Oxid Med Cell Longev. 2021(6673967)2021.PubMed/NCBI View Article : Google Scholar

30 

Jiang H, Zeng L, Dong X, Guo S, Xing J, Li Z and Liu R: Tilianin extracted from Dracocephalum moldavica L. induces intrinsic apoptosis and drives inflammatory microenvironment response on pharyngeal squamous carcinoma cells via regulating TLR4 signaling pathways. Front Pharmacol. 11(205)2020.PubMed/NCBI View Article : Google Scholar

31 

Mullin S and Schapira AH: Pathogenic mechanisms of neurodegeneration in Parkinson disease. Neurol Clin. 33:1–17. 2015.PubMed/NCBI View Article : Google Scholar

32 

Nagatsu T and Nagatsu I: Tyrosine hydroxylase (TH), its cofactor tetrahydrobiopterin (BH4), other catecholamine-related enzymes, and their human genes in relation to the drug and gene therapies of Parkinson's disease (PD): Historical overview and future prospects. J Neural Transm (Vienna). 123:1255–1278. 2016.PubMed/NCBI View Article : Google Scholar

33 

Zhu Y, Zhang J and Zeng Y: Overview of tyrosine hydroxylase in Parkinson's disease. CNS Neurol Disord Drug Targets. 11:350–358. 2012.PubMed/NCBI View Article : Google Scholar

Related Articles

  • Abstract
  • View
  • Download
  • Twitter
Copy and paste a formatted citation
Spandidos Publications style
Li J and Xu S: Tilianin attenuates MPP<sup>+</sup>‑induced oxidative stress and apoptosis of dopaminergic neurons in a cellular model of Parkinson's disease. Exp Ther Med 23: 293, 2022.
APA
Li, J., & Xu, S. (2022). Tilianin attenuates MPP<sup>+</sup>‑induced oxidative stress and apoptosis of dopaminergic neurons in a cellular model of Parkinson's disease. Experimental and Therapeutic Medicine, 23, 293. https://doi.org/10.3892/etm.2022.11223
MLA
Li, J., Xu, S."Tilianin attenuates MPP<sup>+</sup>‑induced oxidative stress and apoptosis of dopaminergic neurons in a cellular model of Parkinson's disease". Experimental and Therapeutic Medicine 23.4 (2022): 293.
Chicago
Li, J., Xu, S."Tilianin attenuates MPP<sup>+</sup>‑induced oxidative stress and apoptosis of dopaminergic neurons in a cellular model of Parkinson's disease". Experimental and Therapeutic Medicine 23, no. 4 (2022): 293. https://doi.org/10.3892/etm.2022.11223
Copy and paste a formatted citation
x
Spandidos Publications style
Li J and Xu S: Tilianin attenuates MPP<sup>+</sup>‑induced oxidative stress and apoptosis of dopaminergic neurons in a cellular model of Parkinson's disease. Exp Ther Med 23: 293, 2022.
APA
Li, J., & Xu, S. (2022). Tilianin attenuates MPP<sup>+</sup>‑induced oxidative stress and apoptosis of dopaminergic neurons in a cellular model of Parkinson's disease. Experimental and Therapeutic Medicine, 23, 293. https://doi.org/10.3892/etm.2022.11223
MLA
Li, J., Xu, S."Tilianin attenuates MPP<sup>+</sup>‑induced oxidative stress and apoptosis of dopaminergic neurons in a cellular model of Parkinson's disease". Experimental and Therapeutic Medicine 23.4 (2022): 293.
Chicago
Li, J., Xu, S."Tilianin attenuates MPP<sup>+</sup>‑induced oxidative stress and apoptosis of dopaminergic neurons in a cellular model of Parkinson's disease". Experimental and Therapeutic Medicine 23, no. 4 (2022): 293. https://doi.org/10.3892/etm.2022.11223
Follow us
  • Twitter
  • LinkedIn
  • Facebook
About
  • Spandidos Publications
  • Careers
  • Cookie Policy
  • Privacy Policy
How can we help?
  • Help
  • Live Chat
  • Contact
  • Email to our Support Team