Spandidos Publications Logo
  • About
    • About Spandidos
    • Aims and Scopes
    • Abstracting and Indexing
    • Editorial Policies
    • Reprints and Permissions
    • Job Opportunities
    • Terms and Conditions
    • Contact
  • Journals
    • All Journals
    • Oncology Letters
      • Oncology Letters
      • Information for Authors
      • Editorial Policies
      • Editorial Board
      • Aims and Scope
      • Abstracting and Indexing
      • Bibliographic Information
      • Archive
    • International Journal of Oncology
      • International Journal of Oncology
      • Information for Authors
      • Editorial Policies
      • Editorial Board
      • Aims and Scope
      • Abstracting and Indexing
      • Bibliographic Information
      • Archive
    • Molecular and Clinical Oncology
      • Molecular and Clinical Oncology
      • Information for Authors
      • Editorial Policies
      • Editorial Board
      • Aims and Scope
      • Abstracting and Indexing
      • Bibliographic Information
      • Archive
    • Experimental and Therapeutic Medicine
      • Experimental and Therapeutic Medicine
      • Information for Authors
      • Editorial Policies
      • Editorial Board
      • Aims and Scope
      • Abstracting and Indexing
      • Bibliographic Information
      • Archive
    • International Journal of Molecular Medicine
      • International Journal of Molecular Medicine
      • Information for Authors
      • Editorial Policies
      • Editorial Board
      • Aims and Scope
      • Abstracting and Indexing
      • Bibliographic Information
      • Archive
    • Biomedical Reports
      • Biomedical Reports
      • Information for Authors
      • Editorial Policies
      • Editorial Board
      • Aims and Scope
      • Abstracting and Indexing
      • Bibliographic Information
      • Archive
    • Oncology Reports
      • Oncology Reports
      • Information for Authors
      • Editorial Policies
      • Editorial Board
      • Aims and Scope
      • Abstracting and Indexing
      • Bibliographic Information
      • Archive
    • Molecular Medicine Reports
      • Molecular Medicine Reports
      • Information for Authors
      • Editorial Policies
      • Editorial Board
      • Aims and Scope
      • Abstracting and Indexing
      • Bibliographic Information
      • Archive
    • World Academy of Sciences Journal
      • World Academy of Sciences Journal
      • Information for Authors
      • Editorial Policies
      • Editorial Board
      • Aims and Scope
      • Abstracting and Indexing
      • Bibliographic Information
      • Archive
    • International Journal of Functional Nutrition
      • International Journal of Functional Nutrition
      • Information for Authors
      • Editorial Policies
      • Editorial Board
      • Aims and Scope
      • Abstracting and Indexing
      • Bibliographic Information
      • Archive
    • International Journal of Epigenetics
      • International Journal of Epigenetics
      • Information for Authors
      • Editorial Policies
      • Editorial Board
      • Aims and Scope
      • Abstracting and Indexing
      • Bibliographic Information
      • Archive
    • Medicine International
      • Medicine International
      • Information for Authors
      • Editorial Policies
      • Editorial Board
      • Aims and Scope
      • Abstracting and Indexing
      • Bibliographic Information
      • Archive
  • Articles
  • Information
    • Information for Authors
    • Information for Reviewers
    • Information for Librarians
    • Information for Advertisers
    • Conferences
  • Language Editing
Spandidos Publications Logo
  • About
    • About Spandidos
    • Aims and Scopes
    • Abstracting and Indexing
    • Editorial Policies
    • Reprints and Permissions
    • Job Opportunities
    • Terms and Conditions
    • Contact
  • Journals
    • All Journals
    • Biomedical Reports
      • Information for Authors
      • Editorial Policies
      • Editorial Board
      • Aims and Scope
      • Abstracting and Indexing
      • Bibliographic Information
      • Archive
    • Experimental and Therapeutic Medicine
      • Information for Authors
      • Editorial Policies
      • Editorial Board
      • Aims and Scope
      • Abstracting and Indexing
      • Bibliographic Information
      • Archive
    • International Journal of Epigenetics
      • Information for Authors
      • Editorial Policies
      • Editorial Board
      • Aims and Scope
      • Abstracting and Indexing
      • Bibliographic Information
      • Archive
    • International Journal of Functional Nutrition
      • Information for Authors
      • Editorial Policies
      • Editorial Board
      • Aims and Scope
      • Abstracting and Indexing
      • Bibliographic Information
      • Archive
    • International Journal of Molecular Medicine
      • Information for Authors
      • Editorial Policies
      • Editorial Board
      • Aims and Scope
      • Abstracting and Indexing
      • Bibliographic Information
      • Archive
    • International Journal of Oncology
      • Information for Authors
      • Editorial Policies
      • Editorial Board
      • Aims and Scope
      • Abstracting and Indexing
      • Bibliographic Information
      • Archive
    • Medicine International
      • Information for Authors
      • Editorial Policies
      • Editorial Board
      • Aims and Scope
      • Abstracting and Indexing
      • Bibliographic Information
      • Archive
    • Molecular and Clinical Oncology
      • Information for Authors
      • Editorial Policies
      • Editorial Board
      • Aims and Scope
      • Abstracting and Indexing
      • Bibliographic Information
      • Archive
    • Molecular Medicine Reports
      • Information for Authors
      • Editorial Policies
      • Editorial Board
      • Aims and Scope
      • Abstracting and Indexing
      • Bibliographic Information
      • Archive
    • Oncology Letters
      • Information for Authors
      • Editorial Policies
      • Editorial Board
      • Aims and Scope
      • Abstracting and Indexing
      • Bibliographic Information
      • Archive
    • Oncology Reports
      • Information for Authors
      • Editorial Policies
      • Editorial Board
      • Aims and Scope
      • Abstracting and Indexing
      • Bibliographic Information
      • Archive
    • World Academy of Sciences Journal
      • Information for Authors
      • Editorial Policies
      • Editorial Board
      • Aims and Scope
      • Abstracting and Indexing
      • Bibliographic Information
      • Archive
  • Articles
  • Information
    • For Authors
    • For Reviewers
    • For Librarians
    • For Advertisers
    • Conferences
  • Language Editing
Login Register Submit
  • This site uses cookies
  • You can change your cookie settings at any time by following the instructions in our Cookie Policy. To find out more, you may read our Privacy Policy.

    I agree
Search articles by DOI, keyword, author or affiliation
Search
Advanced Search
presentation
Experimental and Therapeutic Medicine
Join Editorial Board Propose a Special Issue
Print ISSN: 1792-0981 Online ISSN: 1792-1015
Journal Cover
April-2022 Volume 23 Issue 4

Full Size Image

Sign up for eToc alerts
Recommend to Library

Journals

International Journal of Molecular Medicine

International Journal of Molecular Medicine

International Journal of Molecular Medicine is an international journal devoted to molecular mechanisms of human disease.

International Journal of Oncology

International Journal of Oncology

International Journal of Oncology is an international journal devoted to oncology research and cancer treatment.

Molecular Medicine Reports

Molecular Medicine Reports

Covers molecular medicine topics such as pharmacology, pathology, genetics, neuroscience, infectious diseases, molecular cardiology, and molecular surgery.

Oncology Reports

Oncology Reports

Oncology Reports is an international journal devoted to fundamental and applied research in Oncology.

Experimental and Therapeutic Medicine

Experimental and Therapeutic Medicine

Experimental and Therapeutic Medicine is an international journal devoted to laboratory and clinical medicine.

Oncology Letters

Oncology Letters

Oncology Letters is an international journal devoted to Experimental and Clinical Oncology.

Biomedical Reports

Biomedical Reports

Explores a wide range of biological and medical fields, including pharmacology, genetics, microbiology, neuroscience, and molecular cardiology.

Molecular and Clinical Oncology

Molecular and Clinical Oncology

International journal addressing all aspects of oncology research, from tumorigenesis and oncogenes to chemotherapy and metastasis.

World Academy of Sciences Journal

World Academy of Sciences Journal

Multidisciplinary open-access journal spanning biochemistry, genetics, neuroscience, environmental health, and synthetic biology.

International Journal of Functional Nutrition

International Journal of Functional Nutrition

Open-access journal combining biochemistry, pharmacology, immunology, and genetics to advance health through functional nutrition.

International Journal of Epigenetics

International Journal of Epigenetics

Publishes open-access research on using epigenetics to advance understanding and treatment of human disease.

Medicine International

Medicine International

An International Open Access Journal Devoted to General Medicine.

Journal Cover
April-2022 Volume 23 Issue 4

Full Size Image

Sign up for eToc alerts
Recommend to Library

  • Article
  • Citations
    • Cite This Article
    • Download Citation
    • Create Citation Alert
    • Remove Citation Alert
    • Cited By
  • Similar Articles
    • Related Articles (in Spandidos Publications)
    • Similar Articles (Google Scholar)
    • Similar Articles (PubMed)
  • Download PDF
  • Download XML
  • View XML
Article Open Access

Gastrodin attenuates lipopolysaccharide‑induced inflammation and oxidative stress, and promotes the osteogenic differentiation of human periodontal ligament stem cells through enhancing sirtuin3 expression

  • Authors:
    • Qiujing Feng
  • View Affiliations / Copyright

    Affiliations: Department of Stomatology, Xingyi People's Hospital, Xingyi, Guizhou 562400, P.R. China
    Copyright: © Feng et al. This is an open access article distributed under the terms of Creative Commons Attribution License.
  • Article Number: 296
    |
    Published online on: February 18, 2022
       https://doi.org/10.3892/etm.2022.11225
  • Expand metrics +
Metrics: Total Views: 0 (Spandidos Publications: | PMC Statistics: )
Metrics: Total PDF Downloads: 0 (Spandidos Publications: | PMC Statistics: )
Cited By (CrossRef): 0 citations Loading Articles...

This article is mentioned in:



Abstract

Periodontitis is a common inflammatory gum disease that destroys the periodontal tissue. Gastrodin (GAS) is the predominant bioactive component of Gastrodia elata Blume and exhibits anti‑inflammatory, anti‑apoptotic and antioxidant effects in various diseases, including bone‑related diseases. The aim of the present study was to investigate whether GAS could protect lipopolysaccharide (LPS)‑treated human periodontal ligament stem cells (hPDLSCs) against injury and inflammation, and to determine the potential underlying mechanisms. hPDLSCs were treated with LPS and GAS, alone or in combination, and cell viability, inflammation, oxidative stress levels and apoptosis were analyzed using a Cell Counting Kit‑8 assay, ELISA assay, western blotting and flow cytometry, respectively. The osteogenic differentiation capacity was evaluated using an alkaline phosphatase (ALP) assay and Alizarin Red S staining. Sirtuin 3 (SIRT3) was silenced in cells treated with LPS and GAS to verify the involvement of SIRT3 in the effects of GAS. The results demonstrated that LPS‑induced decrease in cell viability was rescued by treatment with 1, 10 or 50 µM GAS. The LPS‑induced production of proinflammatory cytokines and increased level of oxidative stress were also inhibited following treatment with 50 µM GAS. Furthermore, GAS significantly promoted ALP activity, increased the number of mineralized nodules and increased the expression of proteins involved in osteogenic differentiation, including ALP, Runx2, osteocalcin and osteopontin, after osteoinduction, which were all downregulated following LPS stimulation. In addition, GAS prevented LPS‑induced cell apoptosis and restored the imbalance of anti‑apoptotic and proapoptotic proteins in hPDLSCs. In addition, SIRT3 knockdown significantly inhibited the protective effect of GAS on LPS‑induced hPDLSC injury. In summary, the findings form the present study suggested that GAS may protect hPDLSCs from LPS‑induced inflammation, apoptosis and oxidative stress, as well as promote their osteogenic differentiation. The effect of GAS on the osteogenic differentiation of hPDLSCs may therefore depend on the upregulated expression of SIRT3.

Introduction

Chronic periodontitis is one of the most common oral diseases, with increasing prevalence with age; ~11.2% of people worldwide has severe periodontitis (1). Chronic periodontitis is a severe inflammatory disease, which results in the destruction of the periodontal tissue. Periodontal tissue, which is composed of the periodontal ligaments, alveolar bone, gingiva and cementum, surrounds and supports the teeth, and maintains their function. The deterioration of chronic periodontitis will eventually cause teeth to gradually loosen or even fall out (2). The aim of periodontal tissue regeneration is to concurrently control inflammation and stimulate stem cells to regenerate new periodontal tissue (3).

The human periodontal ligament tissue is a dense fibrous tissue, which is highly elastic and can absorb the force exerted by the teeth whilst chewing. Periodontal ligament cells comprise periodontal ligament fibroblasts, osteoblasts, undifferentiated mesenchymal stem cells and cementoblasts (4). Among these cells, undifferentiated mesenchymal stem cells, also known as human periodontal ligament stem cells (hPDLSCs), can differentiate into alveolar bone and periodontal ligament-like tissues and have the potential of multi-directional differentiation (5). Seo et al (6) successfully isolated hPDLSCs from periodontal ligament tissue and transplanted hPDLSCs into rodents with weakened immune functions. The hPDLSCs exhibit the characteristics of mesenchymal stem cells, including increased colony formation and a high proliferative ability, and they also have multiple differentiation capabilities which could be used for periodontal tissue regeneration (7). However, the differentiation potential of hPDLSCs in the periodontal tissue of patients with chronic periodontitis is known to be impaired, leading to a decline in their regeneration ability (8). Therefore, it is particularly important to overcome the adverse effects of inflammation on PDLSCs.

Gastrodin (GAS) is the major bioactive component of the Chinese herbal medicine Gastrodia elata Blume. GAS has been reported to exhibit anti-inflammatory, anti-apoptotic and antioxidant effects in various types of disease. For example, GAS was demonstrated to ameliorate cerebral ischemic injury by inhibiting inflammation and apoptosis in animal models (9-12). In addition, previous studies suggested that GAS may attenuate lipopolysaccharide (LPS)-induced inflammation and apoptosis in lung cells both in vitro and in vivo (13,14). In particular, the protective effect of GAS on bone-related diseases has also been reported. Zheng et al (15) demonstrated that GAS prevents steroid-induced osteonecrosis in the femoral head of rats by inducing some anti-apoptotic effects. GAS also exhibits an anti-osteoporosis effect by reducing reactive oxygen species levels (16), and inhibits osteoclastogenesis by downregulating the nuclear factor of activated T cells signaling pathway and stimulating osseointegration in vitro (17). In addition, GAS can prevent and/or delay dexamethasone-induced osteoporosis by improving osteoblast function (18). These findings indicate the regulatory role of GAS on osteocyte biological functions. However, whether GAS might protect hPDLSCs against LPS-induced injury has not been elucidated, to the best of our knowledge.

It has been previously reported that GAS can attenuate the activation of microglia by regulating the renin-angiotensin system and sirtuin 3 (SIRT3) signaling pathways (19). SIRT3 is one of seven mammalian sirtuins that belong to a conserved family of proteins that possess NAD+-dependent deacetylase activity (20). SIRT3, which is primarily located in the mitochondria, has been demonstrated to bind and deacetylate metabolic and respiratory enzymes that regulate important mitochondrial functions (21). It has also been suggested that SIRT3 might serve a key role in numerous metabolic- and aging-related diseases, including cardiovascular disease, age-related hearing loss, cancer, obesity and type 2 diabetes (22-25). Bone marrow metabolism has been reported to be closely associated with systemic metabolism (26). However, to the best of our knowledge, little is known about the role of SIRT3 in regulating bone marrow metabolism. A previous study reported that 8-week-old mice with SIRT3 deficiency present with osteopenia, indicating that SIRT3 might play a positive role in the formation of peak bone mass (27).

The present study hypothesized that GAS may play a protective role in LPS-treated hPDLSCs, and that this mechanism of action may be associated with SIRT3. The study aimed to elucidate the mechanisms underlying the effects of GAS, with the intention of providing insight for developing strategies for the treatment of chronic periodontitis.

Materials and methods

Cell culture

Fresh decayed premolars were obtained from five volunteers (all female; age, 18-20 years) who received orthodontic treatment voluntarily between May 2019 and May 2021 according to the ethics approval received from The Xingyi People's Hospital (approval no. 20190512). The patients provided consent for the use of their samples in scientific research. The collected premolars were placed in α-minimum essential medium (α-MEM; Gibco; Thermo Fisher Scientific, Inc.) supplemented with 5% 100 U/ml penicillin and 100 µg/ml streptomycin (Gibco; Thermo Fisher Scientific, Inc.). After washing three times with PBS, 1/3 of the periodontal ligament tissue from the root was removed and cut into small pieces with a blade. The cut tissues were placed in 3 mg/ml type I collagenase (Sigma-Aldrich; Merck KGaA) and 4 mg/ml dispase II enzymes (Roche Diagnostics) and digested at 37˚C for 40 min to obtain a single cell suspension. The single cell suspension was filtered through a 70-µm cell strainer, seeded into a 10-cm culture dish at the density of 2x105 cells/cm2 and cultured in α-MEM supplemented with 20% FBS (Gibco; Thermo Fisher Scientific, Inc.) at 37˚C. The cell medium was changed every 3 days. Once cells reached 80-90% confluence, they were harvested with 0.25% trypsin-0.2% EDTA and passaged at 1:2 for further use. hPDLSCs between the fourth and sixth passages were used in subsequent experiments (28).

Short hairpin (sh)RNA transfection

The sh-negative control (shRNA-NC) and shRNAs specific for SIRT3 (shRNA-SIRT3-1, shRNA-SIRT3-2) were purchased from Oligobio. The shRNAs (100 ng) were transfected into hPDLSCs using Lipofectamine® 2000 (Invitrogen; Thermo Fisher Scientific, Inc.) according to the manufacturer's instructions. Reverse transcription-quantitative (RT-q)PCR was used to verify the transfection efficiency at 72 h post-transfection.

Cell Counting Kit-8 (CCK-8) assay

hPDLSCs were seeded into 96-well microplates at the density of 3x103 cells/well and allowed to adhere for 24 h at 37˚C. Cells were pretreated with 0.1, 1, 10, 50 or 100 nM GAS for 1 h (Sigma-Aldrich; Merck KGaA; purity >98%) and then treated with 10 µg/ml LPS (Beijing Solarbio Science & Technology Co., Ltd.) for 24 h at 37˚C. Following treatment, 10 µl CCK-8 solution (MedChemExpress) was added to each well and incubated at 37˚C for 2 h in the dark. The absorbance was measured at a wavelength of 450 nm using a microplate reader (Bio-Rad Laboratories, Inc.).

Enzyme-linked immunosorbent assay (ELISA), and the detection of malondialdehyde (MDA) and lactate dehydrogenase (LDH)

After stimulating hPDLSCs with 50 µM GAS for 1 h followed by 10 µg/ml LPS for 24 h at 37˚C, the cell culture supernatant was collected. The concentrations of tumor necrosis factor-α (TNF-α; cat. no. PT518) and interleukin-6 (IL-6; cat. no. PI330) were measured using ELISA kits according to the manufacturers' instructions. The MDA (cat. no. S0131S) and LDH (cat. no. C0016; both Beyotime Institute of Biotechnology) were measured using corresponding kits in accordance with the manufacturers' protocols.

Alkaline phosphatase (ALP) assay

hPDLSCs were seeded into a 6-well plate at the density of 1x105 cells/well and cultured in medium supplemented with 10% FBS for 24 h at 37˚C. Then, hPDLSCs were pretreated with 50 µM GAS (10 µg/ml) for 1 h at 37˚C and 10 µg/ml LPS was added into the osteogenic induction culture medium (containing 10% FBS, 10-8 mol/l dexamethasone, 50 mg/l ascorbic acid and 10 mmol/l β-glycerophosphate sodium; Sigma-Aldrich; Merck KGaA), in which hPDLSCs were cultured for 7 days at 37˚C. Subsequently, cells were permeabilized with 1% Triton-X at room temperature for 30 min and ALP activity was determined with an ALP activity kit (cat. no. P0321S; Beyotime Institute of Biotechnology) according to the manufacturer's instructions. The optical density was determined at a wavelength of 520 nm in the dark.

Alizarin Red S staining

To investigate the osteogenic differentiation potential of hPDLSCs, cells were seeded into a 6-well plate at the density of 1x105 cells/well and were pretreated with 50 µM GAS for 1 h at 37˚C. Following pretreatment, 10 µg/ml LPS was added into the aforementioned osteogenic induction culture medium. After 21 days induction, Alizarin Red S (Beijing Solarbio Science & Technology Co., Ltd.) was used to detect the levels of mineralization according to the manufacturer's protocol. The absorbance was measured at a wavelength of 490 nm.

Flow cytometry

The hPDLSCs were centrifuged at 700 x g for 5 min at room temperature and then gently resuspended in 500 µl Annexin V-FITC solution (Beijing Solarbio Science & Technology Co., Ltd.). After being mixed and incubated at room temperature for 10 min in the dark, the cells were centrifuged at 700 x g for 5 min at room temperature and then gently resuspended in 500 µl Annexin V-FITC binding solution (Beijing Solarbio Science & Technology Co., Ltd.). Subsequently, 10 µl PI (Beijing Solarbio Science & Technology Co., Ltd.) staining solution was added to the cells, mixed and incubated in an ice bath in the dark for 30 min. Flow cytometry (BD FACSCalibur; BD Biosciences) and FlowJo v10 (FlowJo, LLC) were used to detect and analyze the apoptosis rate.

Western blotting

hPDLSCs were pretreated with 50 µM GAS for 1 h and with 10 µg/ml LPS, which was added into the osteogenic induction culture medium for 7 days. After treatment, hPDLSCs were lysed using RIPA lysis buffer (Beyotime Institute of Biotechnology) at 4˚C and the protein concentration was detected using a BCA kit (Abcam). Proteins (30 µg/lane) were separated by 10% SDS-PAGE and transferred onto PVDF membranes, which were blocked with 5% skimmed milk at room temperature for 2 h. The membranes were then incubated at 4˚C overnight with primary antibodies against ALP (1:1,000; cat. no. sc-271431; Santa Cruz Biotechnology, Inc.), RUNX family transcription factor 2 (Runx2; 1:1,000; cat. no. sc-390351; Santa Cruz Biotechnology, Inc.), osteocalcin (OCN; 1:1,000; cat. no. sc-365797; Santa Cruz Biotechnology, Inc.), osteopontin (OPN; 1:1,000; cat. no. sc-21742; Santa Cruz Biotechnology, Inc.), SIRT3 (1:1,000; cat. no. sc-365175; Santa Cruz Biotechnology, Inc.), Bcl-2 (1:1,000; cat. no. sc-7382; Santa Cruz Biotechnology, Inc.), Bax (1:1,000; cat. no. sc-7480; Santa Cruz Biotechnology, Inc.), pro-caspase-3 (1:1,000; cat. no. sc-7272; Santa Cruz Biotechnology, Inc.), pro-caspase-9 (1:1,000; cat. no. sc-56076; Santa Cruz Biotechnology, Inc.), GAPDH (1:1,000; cat. no. sc-47724; Santa Cruz Biotechnology, Inc.), cleaved caspase-3 (1:1,000; cat. no. 9661; Cell Signaling Technology, Inc.) and cleaved caspase-9 (1:1,000; cat. no. 20750; Cell Signaling Technology, Inc.). GAPDH was used as the internal loading control. Following the primary antibody incubation, the membranes were incubated with a horseradish peroxidase-conjugated goat anti-rabbit IgG (1:10,000; cat. no. ab205718; Abcam) or goat anti-mouse IgG secondary antibody (1:10,000; cat. no. 43593; Cell Signaling Technology, Inc.) for 2 h at room temperature. Protein bands were visualized using enhanced chemiluminescence reagent (Santa Cruz Biotechnology, Inc.) and exposed to X-ray film (Kodak). Relative expression levels were normalized to endogenous control GAPDH using GelDox XR system (Bio-Rad Laboratories, Inc.).

Statistical analysis

Statistical analysis was performed using GraphPad Prism 8.0.1 software (GraphPad Software, Inc.). All data were confirmed to be normally distributed using a D'Agostino-Pearson test and were presented as the means ± standard deviation of three independent experiments. Statistical differences between the various experimental groups were analyzed using a one-way ANOVA followed by Tukey's post hoc test. P<0.05 was considered to indicate a statistically significant difference.

Results

GAS rescues the LPS-induced decreased viability of hPDLSCs

hPDLSCs derived from periodontal ligament explants had a long, spindle-like morphology (Fig. 1A). The effect of GAS on hPDLSC viability was determined and the results revealed that GAS, at concentrations of 0.1, 1, 10, 50 or 100 µM, did not exert significant effects on cell viability (Fig. 1B). Subsequently, the effect of 0.1, 1, 10 or 50 µM GAS on the viability of LPS-stimulated hPDLSCs was evaluated. The results demonstrated that cell viability was significantly impaired following LPS treatment, while the addition of 10 or 50 µM GAS effectively restored hPDLSC viability (Fig. 1C). Subsequent experiments were performed using 50 µM GAS, as the viability of LPS-treated hPDLSCs was the highest following GAS treatment at this dose. These data indicated that GAS may rescue the viability of hPDLSCs injured by LPS.

Figure 1

Effect of GAS on LPS-induced inflammation and oxidative stress in hPDLSCs. (A) hPDLSCs derived from periodontal ligament explants had a long spindle-like morphology (magnification, x200). (B) Viability of hPDLSCs exposed to different concentrations of GAS (0, 0.1, 1, 10, 50 and 100 µM). (C) Viability of control hPDLSCs or LPS-treated hPDLSCs exposed to different concentrations of GAS (0, 0.1, 1, 10 and 50 µM). (D and E) Concentration of TNF-α and IL-6 in the culture medium of hPDLSCs. (F and G) Concentration of MDA and LDH in the culture medium of hPDLSCs. ***P<0.001 vs. control. #P<0.05 and ###P<0.001 vs. LPS. GAS, gastrodin; hPDLSCs, human periodontal ligament stem cells; IL-6, interleukin-6; LDH, lactate dehydrogenase; LPS, lipopolysaccharide; MDA, malondialdehyde; TNF-α, tumor necrosis factor-α.

GAS inhibits the inflammation and oxidative stress associated with LPS-treated hPDLSCs

The levels of released proinflammatory factors, including TNF-α and IL-6, and the levels of markers of oxidative stress, MDA and LDH, were determined using ELISAs and corresponding kits. As presented in Fig. 1D and E, the production of TNF-α and IL-6 was not affected by 50 µM GAS, but it was markedly enhanced following LPS treatment. However, the cotreatment of GAS and LPS significantly reduced TNF-α and IL-6 concentrations compared with the LPS group. Similarly, the LPS-induced increased contents of MDA and LDH were also significantly decreased following treatment with GAS (Fig. 1F and G, respectively). These results suggested that GAS may suppress LPS-induced inflammation and oxidative stress in hPDLSCs.

GAS promotes the osteogenic differentiation of LPS-stimulated hPDLSCs

We investigated whether GAS could promote osteogenic differentiation in LPS-treated hPDLSCs. The ALP activity was found to be significantly decreased in the LPS group compared with that in the control group, whereas ALP activity was significantly increased in the GAS + LPS group compared with the LPS group (Fig. 2A). As presented in Fig. 2B and C, the LPS-induced decrease in the number of mineralized nodules was significantly restored by the addition of GAS. The expression of proteins reflecting the osteogenic differentiation ability, including ALP, Runx2, OCN and OPN, was also determined. The results demonstrated that GAS alone had no effect on the expression of these proteins; however, LPS treatment significantly decreased the expression of ALP, Runx2, OCN and OPN. Conversely, addition of GAS to LPS-treated cells significantly upregulated the expression of ALP, Runx2, OCN and OPN (Fig. 2D and E).

Figure 2

Effect of GAS on osteogenic differentiation of LPS-stimulated hPDLSCs. (A) ALP expression in hPDLSCs was measured using ALP kit. (B) Alizarin Red staining images of hPDLSCs (magnification, x200). (C) Alizarin Red staining quantification. (D) Protein expression of ALP and Runx2 was detected by western blotting. (E) Protein expression of OCN and OPN was detected by western blotting. ***P<0.001 vs. control; #P<0.05, ##P<0.01 and ###P<0.001 vs. LPS. ALP, alkaline phosphatase; GAS, gastrodin; hPDLSCs, human periodontal ligament stem cells; LPS, lipopolysaccharide; OCN, osteocalcin; OD, optical density; OPN, osteopontin; Runx2, RUNX family transcription factor 2.

GAS inhibits the apoptosis of LPS-treated hPDLSCs

The changes in hPDLSC apoptosis were measured following different treatments. As presented in Fig. 3A and B, the results from flow cytometry revealed that LPS significantly increased the cell apoptotic rate, which was then significantly decreased following cotreatment with GAS. Furthermore, as seen in Fig. 3C, GAS had no effect on Bcl-2, Bax and cleaved caspase-3/9 expression, while LPS stimulation significantly decreased Bcl-2 expression and increased Bax and cleaved caspase-3/9 expression. Additionally, co-treatment with GAS and LPS significantly attenuated the effects of LPS alone in hPDLSCs, suggesting that inhibition of apoptosis by GAS was partially a result of modulation of these apoptosis-associated proteins.

Figure 3

Effect of GAS on LPS-induced apoptosis in hPDLSCs. (A and B) Apoptosis was detected by flow cytometry. (C) Expression of Bcl-2, Bax, c/pro-caspase 3 and c/pro-caspase 9 was determined by western blotting. ***P<0.001 vs. control; #P<0.05, ##P<0.01 and ###P<0.001 vs. LPS. c, cleaved; GAS, gastrodin; hPDLSCs, human periodontal ligament stem cells; LPS, lipopolysaccharide.

SIRT3 knockdown suppresses the protective effect of GAS on LPS-induced hPDLSC injury

We aimed to confirm the role of SIRT3 in the protective effect of GAS against LPS-induced hPDLSC injury. The expression of SIRT3 in hPDLSCs cultured in control medium and medium supplemented with GAS, LPS or GAS + LPS, was detected. As illustrated in Fig. 4A, SIRT3 expression was not altered in the GAS group, while it was significantly decreased in the LPS group compared with the control group. Furthermore, SIRT3 expression was found to be significantly increased in the GAS + LPS group compared with the LPS group, indicating that the addition of GAS may upregulate the expression of SIRT3.

Figure 4

Effect of SIRT3 silencing on GAS-inhibition of inflammation and oxidative stress. (A) Expression of SIRT3 in hPDLSCs. ***P<0.001 vs. control. ##P<0.01 vs. LPS. (B) mRNA expression of SIRT3 in control hPDLSCs or hPDLSCs transfected with corresponding vectors. ***P<0.001 vs. control. ###P<0.001 vs. shRNA-NC. (C and D) Concentration of TNF-α and IL-6 in the culture medium of hPDLSCs. (E and F) Concentration of MDA and LDH in the culture medium of hPDLSCs. ***P<0.001 vs. control. ###P<0.001 vs. LPS; ∆∆∆P<0.001 vs. GAS + LPS + shRNA-NC. GAS, gastrodin; hPDLSCs, human periodontal ligament stem cells; IL-6, interleukin-6; LDH, lactate dehydrogenase; LPS, lipopolysaccharide; MDA, malondialdehyde; NC, negative control; sh, short hairpin; TNF-α, tumor necrosis factor-α.

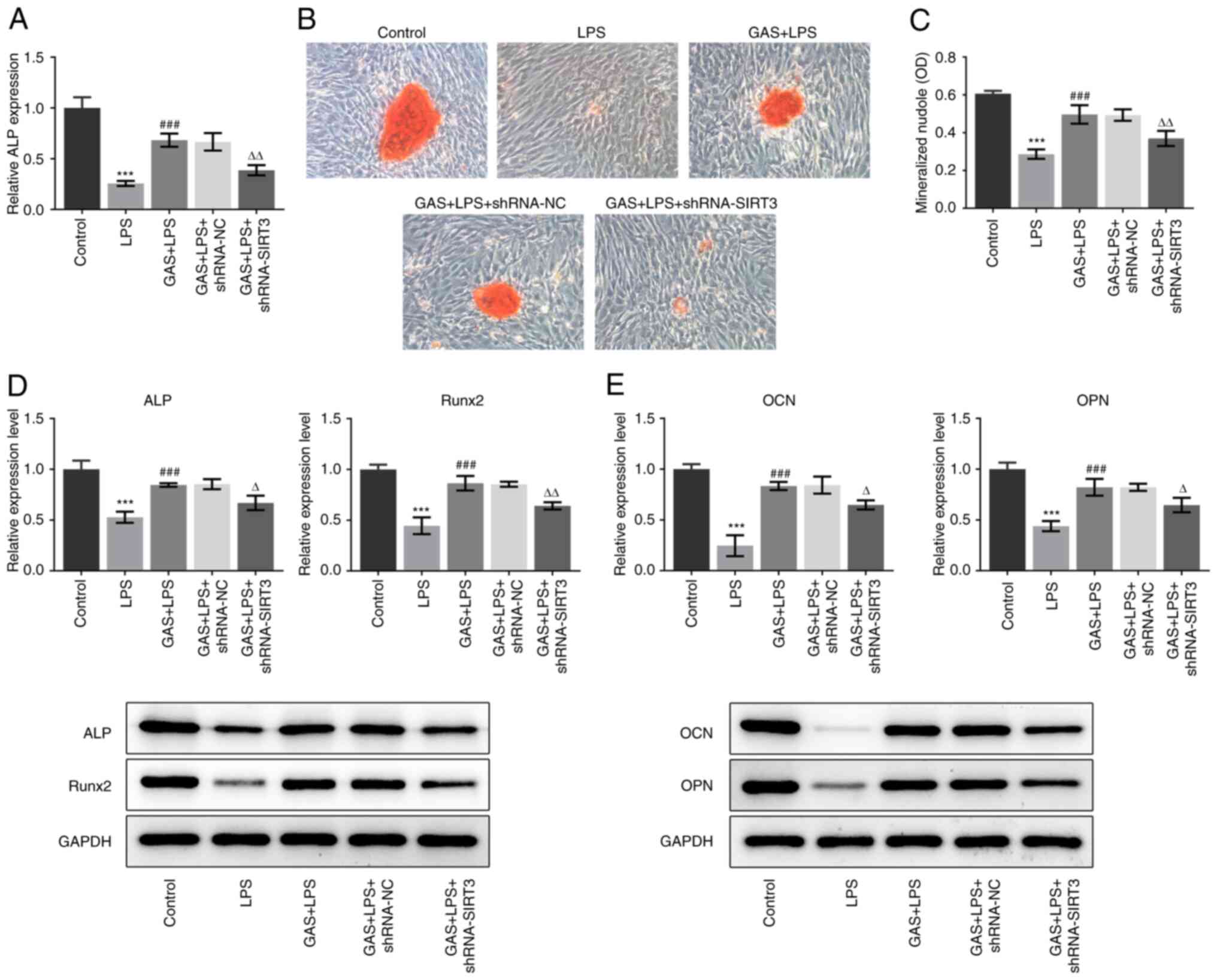
To further investigate the regulatory effect of SIRT3, its gene expression was silenced using targeting shRNA. shRNA-SIRT3-1 was selected to knockdown SIRT3, as it exerted the highest transfection efficiency (Fig. 4B). The effect of GAS on the LPS-induced production of TNF-α, IL-6, MDA and LDH was significantly suppressed following SIRT3 knockdown (Fig. 4C-F). In addition, compared with the LPS group, the increased activity of ALP and number of mineralized nodules in the GAS + LPS group were significantly diminished following SIRT3 silencing (Fig. 5A-C). The results presented in Fig. 5D and E demonstrated that the effects of GAS on ALP, Runx2, OCN and OPN expression in LPS-stimulated hPDLSCs were significantly weakened by SIRT3 knockdown. Furthermore, compared with the LPS group, the GAS-induced decrease in the apoptotic cell rate (Fig. 6A and B), alongside its effects on the expression of proteins associated with apoptosis in LPS-treated hPDLSCs (Fig. 6C), were also prevented by SIRT3 knockdown. These findings indicated that the protective effect of GAS against LPS-induced hPDLSC injury may be mediated by SIRT3 upregulation.

Figure 5

Effect of SIRT3 silencing on GAS promotion of osteogenic differentiation in LPS-stimulated hPDLSCs. (A) ALP expression in hPDLSCs was measured using ALP kit. (B) Alizarin Red staining images of hPDLSCs (magnification, x200). (C) Alizarin Red staining quantification. (D) Expression of ALP and Runx2 was detected by western blotting. (E) Expression of OCN and OPN was detected by western blotting. ***P<0.001 vs. control; ###P<0.001 vs. LPS; ∆P<0.05, ∆∆P<0.01 vs. GAS + LPS + shRNA-NC. ALP, alkaline phosphatase; GAS, gastrodin; hPDLSCs, human periodontal ligament stem cells; LPS, lipopolysaccharide; NC, negative control; OCN, osteocalcin; OD, optical density; OPN, osteopontin; Runx2, RUNX family transcription factor 2; sh, short hairpin; SIRT3, sirtuin 3.

Figure 6

Effect of SIRT3 silencing on GAS inhibition of apoptosis in LPS-stimulated hPDLSCs. (A and B) Cell apoptosis was detected by flow cytometry. (C) Expression of Bcl-2, Bax, c/pro-caspase 3 and c/pro-caspase 9 was determined by western blotting. ***P<0.001 vs. control; ###P<0.001 vs. LPS; ∆P<0.05, ∆∆P<0.01 and ∆∆∆P<0.001 vs. GAS + LPS + shRNA-NC. c, cleaved; GAS, gastrodin; hPDLSCs, human periodontal ligament stem cells; LPS, lipopolysaccharide; NC, negative control; sh, short hairpin.

Discussion

Chronic periodontitis is a severe inflammatory disease, which results in the destruction of periodontal tissues. LPS is an active pathogenic substance of gram-negative bacteria that serves an important role in the occurrence and development of periodontitis. Previous studies have reported that the LPS content in gingival crevicular fluid is closely associated with the degree of inflammation in periodontal tissue, and the higher the LPS content, the more severe the inflammation of the periodontal tissue (29-31). LPS can cause local allergic reactions in the periodontal tissue by activating monocytes to produce cytokines and activating complement to release allergic mediators, thereby leading to the destruction of the periodontal tissue (32). In addition, LPS has been demonstrated to inhibit the osteogenic differentiation of hPDLSCs in vitro (33). In the present study, hPDLSCs were cultured with an appropriate concentration of LPS simulate the inflammatory microenvironment. Consistent with findings from a previous study (34), we observed that LPS stimulation impaired cell viability, induced the production of cytokines involved in the inflammatory response and led to an increased oxidative stress. The activity of ALP, the number of mineralized nodules and the protein expression of ALP, Runx2, OCN and OPN were also decreased following LPS stimulation. In addition, LPS triggered the apoptosis of hPDLSCs. These results confirmed the extent of injury and destruction caused by LPS onto hPDLSCs.

GAS has been widely reported to exhibit beneficial effects in a variety of neurological diseases and psychiatric disorders, such as Alzheimer's disease, Parkinson's disease and affective disorders, by inhibiting oxidation, inflammation and apoptosis, suppressing microglial activation and regulating mitochondrial cascades (35). Although a previous study revealed the protective effect of GAS on bone-related diseases (36), research into the specific effects and underlying mechanisms of action of GAS in LPS-induced hPDLSC injury is unknown to the best of our knowledge. The present study demonstrated that GAS could protect hPDLSCs against LPS-induced decrease in cell viability. The concentration of proinflammatory cytokines and MDA levels in LPS-stimulated hPDLSCs were also decreased following GAS treatment. In particular, the LPS-induced inhibition of ALP activity, mineralized nodule formation and ALP, Runx2, OCN and OPN expression, were all rescued by GAS. Enhanced ALP activity is known to increase the concentration of calcium and phosphorus ions in the bone tissue, promote the deposition of calcium and phosphorus in the bone tissue and thus promote bone tissue mineralization (37). Runx2 appears to be the master gene involved in the process of osteogenesis, as increased Runx2 can promote the expression of OPN and OCN, which are both osteogenesis-related markers and required for terminal osteoblast differentiation (38). The results of the present study indicated that GAS may promote the osteogenic differentiation of hPDLSCs in response to LPS. Furthermore, GAS could prevent LPS-induced cell apoptosis, which further confirmed the anti-apoptotic effect of GAS.

Mechanistically, the results of the present study revealed that LPS could downregulate SIRT3 expression, whereas addition of GAS partially reversed this effect, suggesting that GAS may exert its beneficial effect on hPDLSCs via upregulating SIRT3 expression. To validate this hypothesis, SIRT3 knockdown experiments were performed. The results demonstrated that the inhibitory effect of GAS on LPS-induced hPDLSC viability was diminished, and the inhibition of inflammation, oxidative stress and osteogenic differentiation, and increased level of cell apoptosis induced by GAS, were effectively suppressed by SIRT3 silencing. A previous study reported that, following SIRT3 knockdown, the expression levels of bone formation-related genes are significantly downregulated, which might be associated with peroxisome proliferator-activated receptor γ coactivator 1-α (PGC-1α)/superoxide dismutase 2 (SOD2)-induced regulation of mitochondrial function (39). In addition to the influence of SIRT3 silencing on the effects of GAS on bone formation-related genes, the present study also demonstrated that SIRT3 could affect MDA levels, which is a prominent marker of oxidative stress (40). Therefore, the underlying mechanisms of GAS in osteogenic differentiation and oxidative stress may be associated with the SIRT3-induced regulation of PGC-1α/SOD2. Taken together, the findings from the present study indicated that GAS may partly exert its effect on LPS-induced hPDLSC injury by upregulating SIRT3.

In summary, to the best of our knowledge, the present study was the first to demonstrate the protective effect of GAS against inflammation, oxidative stress and apoptosis in LPS-treated hPDLSCs, where it ultimately promoted osteogenic differentiation. NADH levels have been used to reflect the mitochondrial function of hPDLSCs (41), and this will be further investigated to determine the underlying mechanism of GAS. This study showed that the effects of GAS may, at least in part, depend on the upregulation of SIRT3. These results not only enhanced the current understanding of the beneficial effects of GAS, but also provided evidence for the therapeutic application of GAS in alleviating or treating periodontitis.

Acknowledgements

Not applicable.

Funding

Funding: No funding was received.

Availability of data and materials

All data generated or analyzed during this study are included in this published article.

Authors' contributions

QF contributed to the conception and design of the work and the acquisition, analysis and interpretation of data. QF drafted the manuscript and revised it critically for important intellectual content, and confirms the authenticity of all raw data. QF read and approved the final version of the manuscript.

Ethics approval and consent to participate

This study was approved by the Ethics Committee of Xingyi People's Hospital (approval no. 20190512). The patients provided consent for the use of their samples in scientific research.

Patient consent for publication

Not applicable.

Competing interests

The author declares that there are no competing interests.

References

1 

Kumar S: Evidence-based update on diagnosis and management of gingivitis and periodontitis. Dent Clin North Am. 63:69–81. 2019.PubMed/NCBI View Article : Google Scholar

2 

Smith MM, Knight ET, Al-Harthi L and Leichter JW: Chronic periodontitis and implant dentistry. Periodontol 2000. 74:63–73. 2017.PubMed/NCBI View Article : Google Scholar

3 

Hoare A, Soto C, Rojas-Celis V and Bravo D: Chronic inflammation as a link between periodontitis and carcinogenesis. Mediators Inflamm. 2019(1029857)2019.PubMed/NCBI View Article : Google Scholar

4 

Tomokiyo A, Wada N and Maeda H: Periodontal ligament stem cells: Regenerative potency in periodontium. Stem Cells Dev. 28:974–985. 2019.PubMed/NCBI View Article : Google Scholar

5 

Cen LP, Ng TK, Liang JJ, Zhuang X, Yao X, Yam GH, Chen H, Cheung HS, Zhang M and Pang CP: Human periodontal ligament-derived stem cells promote retinal ganglion cell survival and axon regeneration after optic nerve injury. Stem Cells. 36:844–855. 2018.PubMed/NCBI View Article : Google Scholar

6 

Seo BM, Miura M, Gronthos S, Bartold PM, Batouli S, Brahim J, Young M, Robey PG, Wang CY and Shi S: Investigation of multipotent postnatal stem cells from human periodontal ligament. Lancet. 364:149–155. 2004.PubMed/NCBI View Article : Google Scholar

7 

Liu Y, Zheng Y, Ding G, Fang D, Zhang C, Bartold PM, Gronthos S, Shi S and Wang S: Periodontal ligament stem cell-mediated treatment for periodontitis in miniature swine. Stem Cells. 26:1065–1073. 2008.PubMed/NCBI View Article : Google Scholar

8 

Zheng W, Wang S, Wang J and Jin F: Periodontitis promotes the proliferation and suppresses the differentiation potential of human periodontal ligament stem cells. Int J Mol Med. 36:915–922. 2015.PubMed/NCBI View Article : Google Scholar

9 

Zhang HS, Liu MF, Ji XY, Jiang CR, Li ZL and OuYang B: Gastrodin combined with rhynchophylline inhibits cerebral ischaemia-induced inflammasome activation via upregulating miR-21-5p and miR-331-5p. Life Sci. 239(116935)2019.PubMed/NCBI View Article : Google Scholar

10 

Sui Y, Bian L, Ai Q, Yao Y, Yu M, Gao H, Zhang A, Fu X, Zhong L and Lu D: Gastrodin inhibits inflammasome through the STAT3 signal pathways in TNA2 astrocytes and reactive astrocytes in experimentally induced cerebral ischemia in rats. Neuromolecular Med. 21:275–286. 2019.PubMed/NCBI View Article : Google Scholar

11 

Qiu CW, Liu ZY, Zhang FL, Zhang L, Li F, Liu SY, He JY and Xiao ZC: Post-stroke gastrodin treatment ameliorates ischemic injury and increases neurogenesis and restores the Wnt/β-catenin signaling in focal cerebral ischemia in mice. Brain Res. 1712:7–15. 2019.PubMed/NCBI View Article : Google Scholar

12 

Liu B, Li F, Shi J, Yang D, Deng Y and Gong Q: Gastrodin ameliorates subacute phase cerebral ischemia-reperfusion injury by inhibiting inflammation and apoptosis in rats. Mol Med Rep. 14:4144–4152. 2016.PubMed/NCBI View Article : Google Scholar

13 

Xi Z, Qiao Y, Wang J, Su H, Bao Z, Li H, Liao X and Zhong X: Gastrodin relieves inflammation injury induced by lipopolysaccharides in MRC-5 cells by up-regulation of miR-103. J Cell Mol Med. 24:1451–1459. 2020.PubMed/NCBI View Article : Google Scholar

14 

Zhang Z, Zhou J, Song D, Sun Y, Liao C and Jiang X: Gastrodin protects against LPS-induced acute lung injury by activating Nrf2 signaling pathway. Oncotarget. 8:32147–32156. 2017.PubMed/NCBI View Article : Google Scholar

15 

Zheng H, Yang E, Peng H, Li J, Chen S, Zhou J, Fang H, Qiu B and Wang Z: Gastrodin prevents steroid-induced osteonecrosis of the femoral head in rats by anti-apoptosis. Chin Med J (Engl). 127:3926–3931. 2014.PubMed/NCBI

16 

Huang Q, Shi J, Gao B, Zhang HY, Fan J, Li XJ, Fan JZ, Han YH, Zhang JK, Yang L, et al: Gastrodin: an ancient Chinese herbal medicine as a source for anti-osteoporosis agents via reducing reactive oxygen species. Bone. 73:132–144. 2015.PubMed/NCBI View Article : Google Scholar

17 

Zhou F, Shen Y, Liu B, Chen X, Wan L and Peng D: Gastrodin inhibits osteoclastogenesis via down-regulating the NFATc1 signaling pathway and stimulates osseointegration in vitro. Biochem Biophys Res Commun. 484:820–826. 2017.PubMed/NCBI View Article : Google Scholar

18 

Liu S, Fang T, Yang L, Chen Z, Mu S and Fu Q: Gastrodin protects MC3T3-E1 osteoblasts from dexamethasone-induced cellular dysfunction and promotes bone formation via induction of the NRF2 signaling pathway. Int J Mol Med. 41:2059–2069. 2018.PubMed/NCBI View Article : Google Scholar

19 

Liu SJ, Liu XY, Li JH, Guo J, Li F, Gui Y, Li XH, Yang L, Wu CY, Yuan Y and Li JJ: Gastrodin attenuates microglia activation through renin-angiotensin system and Sirtuin3 pathway. Neurochem Int. 120:49–63. 2018.PubMed/NCBI View Article : Google Scholar

20 

Yi X, Guo W, Shi Q, Yang Y, Zhang W, Chen X, Kang P, Chen J, Cui T, Ma J, et al: SIRT3-dependent mitochondrial dynamics remodeling contributes to oxidative stress-induced melanocyte degeneration in vitiligo. Theranostics. 9:1614–1633. 2019.PubMed/NCBI View Article : Google Scholar

21 

Giralt A and Villarroya F: SIRT3, a pivotal actor in mitochondrial functions: Metabolism, cell death and aging. Biochem J. 444:1–10. 2012.PubMed/NCBI View Article : Google Scholar

22 

He X, Zeng H and Chen JX: Emerging role of SIRT3 in endothelial metabolism, angiogenesis, and cardiovascular disease. J Cell Physiol. 234:2252–2265. 2019.PubMed/NCBI View Article : Google Scholar

23 

Chen J, Wang A and Chen Q: SirT3 and p53 deacetylation in aging and cancer. J Cell Physiol. 232:2308–2311. 2017.PubMed/NCBI View Article : Google Scholar

24 

Kanwal A, Pillai VB, Samant S, Gupta M and Gupta MP: The nuclear and mitochondrial sirtuins, Sirt6 and Sirt3, regulate each other's activity and protect the heart from developing obesity-mediated diabetic cardiomyopathy. FASEB J. 33:10872–10888. 2019.PubMed/NCBI View Article : Google Scholar

25 

Kitada M, Ogura Y, Monno I and Koya D: Sirtuins and type 2 diabetes: Role in inflammation, oxidative stress, and mitochondrial function. Front Endocrinol (Lausanne). 10(187)2019.PubMed/NCBI View Article : Google Scholar

26 

Hawkes CP and Mostoufi-Moab S: Fat-bone interaction within the bone marrow milieu: Impact on hematopoiesis and systemic energy metabolism. Bone. 119:57–64. 2019.PubMed/NCBI View Article : Google Scholar

27 

Huh JE, Shin JH, Jang ES, Park SJ, Park DR, Ko R, Seo DH, Kim HS, Lee SH, Choi Y, et al: Sirtuin 3 (SIRT3) maintains bone homeostasis by regulating AMPK-PGC-1β axis in mice. Sci Rep. 6(22511)2016.PubMed/NCBI View Article : Google Scholar

28 

Zhao Y, Liu H, Xi X, Chen S and Liu D: TRIM16 protects human periodontal ligament stem cells from oxidative stress-induced damage via activation of PICOT. Exp Cell Res. 397(112336)2020.PubMed/NCBI View Article : Google Scholar

29 

Liljestrand JM, Paju S, Buhlin K, Persson GR, Sarna S, Nieminen MS, Sinisalo J, Mäntylä P and Pussinen PJ: Lipopolysaccharide, a possible molecular mediator between periodontitis and coronary artery disease. J Clin Periodontol. 44:784–792. 2017.PubMed/NCBI View Article : Google Scholar

30 

Chen Q, Liu X, Wang D, Zheng J, Chen L, Xie Q, Liu X, Niu S, Qu G, Lan J, et al: Periodontal inflammation-triggered by periodontal ligament stem cell pyroptosis exacerbates periodontitis. Front Cell Dev Biol. 9(663037)2021.PubMed/NCBI View Article : Google Scholar

31 

Nakajima Y, Furuichi Y, Biswas KK, Hashiguchi T, Kawahara K, Yamaji K, Uchimura T, Izumi Y and Maruyama I: Endocannabinoid, anandamide in gingival tissue regulates the periodontal inflammation through NF-kappaB pathway inhibition. FEBS Lett. 580:613–619. 2006.PubMed/NCBI View Article : Google Scholar

32 

Jekabsone A, Sile I, Cochis A, Makrecka-Kuka M, Laucaityte G, Makarova E, Rimondini L, Bernotiene R, Raudone L, Vedlugaite E, et al: Investigation of antibacterial and antiinflammatory activities of proanthocyanidins from pelargonium sidoides DC root extract. Nutrients. 11(2829)2019.PubMed/NCBI View Article : Google Scholar

33 

Liu H, Zheng J, Zheng T and Wang P: Exendin-4 regulates Wnt and NF-κB signaling in lipopolysaccharide-induced human periodontal ligament stem cells to promote osteogenic differentiation. Int Immunopharmacol. 75(105801)2019.PubMed/NCBI View Article : Google Scholar

34 

Zhong JY, Cui RR, Lin X, Xu F, Zhu T, Li F, Wu F, Zhou E, Yi L and Yuan LQ: Aberrant DNA methylation of synaptophysin is involved in adrenal cortisol-producing adenoma. Aging (Albany NY). 11:5232–5245. 2019.PubMed/NCBI View Article : Google Scholar

35 

Liu Y, Gao J, Peng M, Meng H, Ma H, Cai P, Xu Y, Zhao Q and Si G: A review on central nervous system effects of gastrodin. Front Pharmacol. 9(24)2018.PubMed/NCBI View Article : Google Scholar

36 

Zheng B, Shi C, Muhammed FK, He J, Abdullah AO and Liu Y: Gastrodin alleviates bone damage by modulating protein expression and tissue redox state. FEBS Open Bio. 10:2404–2416. 2020.PubMed/NCBI View Article : Google Scholar

37 

Sardiwal S, Magnusson P, Goldsmith DJ and Lamb EJ: Bone alkaline phosphatase in CKD-mineral bone disorder. Am J Kidney Dis. 62:810–822. 2013.PubMed/NCBI View Article : Google Scholar

38 

Yin N, Zhu L, Ding L, Yuan J, Du L, Pan M, Xue F and Xiao H: MiR-135-5p promotes osteoblast differentiation by targeting HIF1AN in MC3T3-E1 cells. Cell Mol Biol Lett. 24(51)2019.PubMed/NCBI View Article : Google Scholar

39 

Ding Y, Yang H, Wang Y, Chen J, Ji Z and Sun H: Sirtuin 3 is required for osteogenic differentiation through maintenance of PGC-1α-SOD2-mediated regulation of mitochondrial function. Int J Biol Sci. 13:254–264. 2017.PubMed/NCBI View Article : Google Scholar

40 

Yu X, Meng X, Xu M, Zhang X, Zhang Y, Ding G, Huang S, Zhang A and Jia Z: Celastrol ameliorates cisplatin nephrotoxicity by inhibiting NF-κB and improving mitochondrial function. EBioMedicine. 36:266–280. 2018.PubMed/NCBI View Article : Google Scholar

41 

Tabrizi R, Moosazadeh M, Lankarani KB, Akbari M, Heydari ST, Kolahdooz F and Asemi Z: The effects of synbiotic supplementation on glucose metabolism and lipid profiles in patients with diabetes: A systematic review and meta-analysis of randomized controlled trials. Probiotics Antimicrob Proteins. 10:329–342. 2018.PubMed/NCBI View Article : Google Scholar

Related Articles

  • Abstract
  • View
  • Download
  • Twitter
Copy and paste a formatted citation
Spandidos Publications style
Feng Q: Gastrodin attenuates lipopolysaccharide‑induced inflammation and oxidative stress, and promotes the osteogenic differentiation of human periodontal ligament stem cells through enhancing sirtuin3 expression. Exp Ther Med 23: 296, 2022.
APA
Feng, Q. (2022). Gastrodin attenuates lipopolysaccharide‑induced inflammation and oxidative stress, and promotes the osteogenic differentiation of human periodontal ligament stem cells through enhancing sirtuin3 expression. Experimental and Therapeutic Medicine, 23, 296. https://doi.org/10.3892/etm.2022.11225
MLA
Feng, Q."Gastrodin attenuates lipopolysaccharide‑induced inflammation and oxidative stress, and promotes the osteogenic differentiation of human periodontal ligament stem cells through enhancing sirtuin3 expression". Experimental and Therapeutic Medicine 23.4 (2022): 296.
Chicago
Feng, Q."Gastrodin attenuates lipopolysaccharide‑induced inflammation and oxidative stress, and promotes the osteogenic differentiation of human periodontal ligament stem cells through enhancing sirtuin3 expression". Experimental and Therapeutic Medicine 23, no. 4 (2022): 296. https://doi.org/10.3892/etm.2022.11225
Copy and paste a formatted citation
x
Spandidos Publications style
Feng Q: Gastrodin attenuates lipopolysaccharide‑induced inflammation and oxidative stress, and promotes the osteogenic differentiation of human periodontal ligament stem cells through enhancing sirtuin3 expression. Exp Ther Med 23: 296, 2022.
APA
Feng, Q. (2022). Gastrodin attenuates lipopolysaccharide‑induced inflammation and oxidative stress, and promotes the osteogenic differentiation of human periodontal ligament stem cells through enhancing sirtuin3 expression. Experimental and Therapeutic Medicine, 23, 296. https://doi.org/10.3892/etm.2022.11225
MLA
Feng, Q."Gastrodin attenuates lipopolysaccharide‑induced inflammation and oxidative stress, and promotes the osteogenic differentiation of human periodontal ligament stem cells through enhancing sirtuin3 expression". Experimental and Therapeutic Medicine 23.4 (2022): 296.
Chicago
Feng, Q."Gastrodin attenuates lipopolysaccharide‑induced inflammation and oxidative stress, and promotes the osteogenic differentiation of human periodontal ligament stem cells through enhancing sirtuin3 expression". Experimental and Therapeutic Medicine 23, no. 4 (2022): 296. https://doi.org/10.3892/etm.2022.11225
Follow us
  • Twitter
  • LinkedIn
  • Facebook
About
  • Spandidos Publications
  • Careers
  • Cookie Policy
  • Privacy Policy
How can we help?
  • Help
  • Live Chat
  • Contact
  • Email to our Support Team