Spandidos Publications Logo
  • About
    • About Spandidos
    • Aims and Scopes
    • Abstracting and Indexing
    • Editorial Policies
    • Reprints and Permissions
    • Job Opportunities
    • Terms and Conditions
    • Contact
  • Journals
    • All Journals
    • Oncology Letters
      • Oncology Letters
      • Information for Authors
      • Editorial Policies
      • Editorial Board
      • Aims and Scope
      • Abstracting and Indexing
      • Bibliographic Information
      • Archive
    • International Journal of Oncology
      • International Journal of Oncology
      • Information for Authors
      • Editorial Policies
      • Editorial Board
      • Aims and Scope
      • Abstracting and Indexing
      • Bibliographic Information
      • Archive
    • Molecular and Clinical Oncology
      • Molecular and Clinical Oncology
      • Information for Authors
      • Editorial Policies
      • Editorial Board
      • Aims and Scope
      • Abstracting and Indexing
      • Bibliographic Information
      • Archive
    • Experimental and Therapeutic Medicine
      • Experimental and Therapeutic Medicine
      • Information for Authors
      • Editorial Policies
      • Editorial Board
      • Aims and Scope
      • Abstracting and Indexing
      • Bibliographic Information
      • Archive
    • International Journal of Molecular Medicine
      • International Journal of Molecular Medicine
      • Information for Authors
      • Editorial Policies
      • Editorial Board
      • Aims and Scope
      • Abstracting and Indexing
      • Bibliographic Information
      • Archive
    • Biomedical Reports
      • Biomedical Reports
      • Information for Authors
      • Editorial Policies
      • Editorial Board
      • Aims and Scope
      • Abstracting and Indexing
      • Bibliographic Information
      • Archive
    • Oncology Reports
      • Oncology Reports
      • Information for Authors
      • Editorial Policies
      • Editorial Board
      • Aims and Scope
      • Abstracting and Indexing
      • Bibliographic Information
      • Archive
    • Molecular Medicine Reports
      • Molecular Medicine Reports
      • Information for Authors
      • Editorial Policies
      • Editorial Board
      • Aims and Scope
      • Abstracting and Indexing
      • Bibliographic Information
      • Archive
    • World Academy of Sciences Journal
      • World Academy of Sciences Journal
      • Information for Authors
      • Editorial Policies
      • Editorial Board
      • Aims and Scope
      • Abstracting and Indexing
      • Bibliographic Information
      • Archive
    • International Journal of Functional Nutrition
      • International Journal of Functional Nutrition
      • Information for Authors
      • Editorial Policies
      • Editorial Board
      • Aims and Scope
      • Abstracting and Indexing
      • Bibliographic Information
      • Archive
    • International Journal of Epigenetics
      • International Journal of Epigenetics
      • Information for Authors
      • Editorial Policies
      • Editorial Board
      • Aims and Scope
      • Abstracting and Indexing
      • Bibliographic Information
      • Archive
    • Medicine International
      • Medicine International
      • Information for Authors
      • Editorial Policies
      • Editorial Board
      • Aims and Scope
      • Abstracting and Indexing
      • Bibliographic Information
      • Archive
  • Articles
  • Information
    • Information for Authors
    • Information for Reviewers
    • Information for Librarians
    • Information for Advertisers
    • Conferences
  • Language Editing
Spandidos Publications Logo
  • About
    • About Spandidos
    • Aims and Scopes
    • Abstracting and Indexing
    • Editorial Policies
    • Reprints and Permissions
    • Job Opportunities
    • Terms and Conditions
    • Contact
  • Journals
    • All Journals
    • Biomedical Reports
      • Information for Authors
      • Editorial Policies
      • Editorial Board
      • Aims and Scope
      • Abstracting and Indexing
      • Bibliographic Information
      • Archive
    • Experimental and Therapeutic Medicine
      • Information for Authors
      • Editorial Policies
      • Editorial Board
      • Aims and Scope
      • Abstracting and Indexing
      • Bibliographic Information
      • Archive
    • International Journal of Epigenetics
      • Information for Authors
      • Editorial Policies
      • Editorial Board
      • Aims and Scope
      • Abstracting and Indexing
      • Bibliographic Information
      • Archive
    • International Journal of Functional Nutrition
      • Information for Authors
      • Editorial Policies
      • Editorial Board
      • Aims and Scope
      • Abstracting and Indexing
      • Bibliographic Information
      • Archive
    • International Journal of Molecular Medicine
      • Information for Authors
      • Editorial Policies
      • Editorial Board
      • Aims and Scope
      • Abstracting and Indexing
      • Bibliographic Information
      • Archive
    • International Journal of Oncology
      • Information for Authors
      • Editorial Policies
      • Editorial Board
      • Aims and Scope
      • Abstracting and Indexing
      • Bibliographic Information
      • Archive
    • Medicine International
      • Information for Authors
      • Editorial Policies
      • Editorial Board
      • Aims and Scope
      • Abstracting and Indexing
      • Bibliographic Information
      • Archive
    • Molecular and Clinical Oncology
      • Information for Authors
      • Editorial Policies
      • Editorial Board
      • Aims and Scope
      • Abstracting and Indexing
      • Bibliographic Information
      • Archive
    • Molecular Medicine Reports
      • Information for Authors
      • Editorial Policies
      • Editorial Board
      • Aims and Scope
      • Abstracting and Indexing
      • Bibliographic Information
      • Archive
    • Oncology Letters
      • Information for Authors
      • Editorial Policies
      • Editorial Board
      • Aims and Scope
      • Abstracting and Indexing
      • Bibliographic Information
      • Archive
    • Oncology Reports
      • Information for Authors
      • Editorial Policies
      • Editorial Board
      • Aims and Scope
      • Abstracting and Indexing
      • Bibliographic Information
      • Archive
    • World Academy of Sciences Journal
      • Information for Authors
      • Editorial Policies
      • Editorial Board
      • Aims and Scope
      • Abstracting and Indexing
      • Bibliographic Information
      • Archive
  • Articles
  • Information
    • For Authors
    • For Reviewers
    • For Librarians
    • For Advertisers
    • Conferences
  • Language Editing
Login Register Submit
  • This site uses cookies
  • You can change your cookie settings at any time by following the instructions in our Cookie Policy. To find out more, you may read our Privacy Policy.

    I agree
Search articles by DOI, keyword, author or affiliation
Search
Advanced Search
presentation
Experimental and Therapeutic Medicine
Join Editorial Board Propose a Special Issue
Print ISSN: 1792-0981 Online ISSN: 1792-1015
Journal Cover
June-2022 Volume 23 Issue 6

Full Size Image

Sign up for eToc alerts
Recommend to Library

Journals

International Journal of Molecular Medicine

International Journal of Molecular Medicine

International Journal of Molecular Medicine is an international journal devoted to molecular mechanisms of human disease.

International Journal of Oncology

International Journal of Oncology

International Journal of Oncology is an international journal devoted to oncology research and cancer treatment.

Molecular Medicine Reports

Molecular Medicine Reports

Covers molecular medicine topics such as pharmacology, pathology, genetics, neuroscience, infectious diseases, molecular cardiology, and molecular surgery.

Oncology Reports

Oncology Reports

Oncology Reports is an international journal devoted to fundamental and applied research in Oncology.

Experimental and Therapeutic Medicine

Experimental and Therapeutic Medicine

Experimental and Therapeutic Medicine is an international journal devoted to laboratory and clinical medicine.

Oncology Letters

Oncology Letters

Oncology Letters is an international journal devoted to Experimental and Clinical Oncology.

Biomedical Reports

Biomedical Reports

Explores a wide range of biological and medical fields, including pharmacology, genetics, microbiology, neuroscience, and molecular cardiology.

Molecular and Clinical Oncology

Molecular and Clinical Oncology

International journal addressing all aspects of oncology research, from tumorigenesis and oncogenes to chemotherapy and metastasis.

World Academy of Sciences Journal

World Academy of Sciences Journal

Multidisciplinary open-access journal spanning biochemistry, genetics, neuroscience, environmental health, and synthetic biology.

International Journal of Functional Nutrition

International Journal of Functional Nutrition

Open-access journal combining biochemistry, pharmacology, immunology, and genetics to advance health through functional nutrition.

International Journal of Epigenetics

International Journal of Epigenetics

Publishes open-access research on using epigenetics to advance understanding and treatment of human disease.

Medicine International

Medicine International

An International Open Access Journal Devoted to General Medicine.

Journal Cover
June-2022 Volume 23 Issue 6

Full Size Image

Sign up for eToc alerts
Recommend to Library

  • Article
  • Citations
    • Cite This Article
    • Download Citation
    • Create Citation Alert
    • Remove Citation Alert
    • Cited By
  • Similar Articles
    • Related Articles (in Spandidos Publications)
    • Similar Articles (Google Scholar)
    • Similar Articles (PubMed)
  • Download PDF
  • Download XML
  • View XML
Article Open Access

Rutaecarpine ameliorates lipopolysaccharide‑induced BEAS‑2B cell injury through inhibition of endoplasmic reticulum stress via activation of the AMPK/SIRT1 signaling pathway

  • Authors:
    • Hao Zhang
    • Kun Zhu
    • Xuefeng Zhang
    • Yihui Ding
    • Bing Zhu
    • Wen Meng
    • Fan Zhang
  • View Affiliations / Copyright

    Affiliations: Emergency Department, Affiliated Hangzhou First People's Hospital, Zhejiang University School of Medicine, Hangzhou, Zhejiang 310006, P.R. China, Department of Cardiothoracic Surgery, The Third Affiliated Hospital of Qiqihar Medical College, Qiqihar, Heilongjiang 161000, P.R. China, Department of Cardiothoracic Surgery, The Affiliated Heilongjiang Provincial Hospital of Harbin Institute of Technology, Harbin, Heilongjiang 150036, P.R. China, Department of Cardiothoracic Surgery, Affiliated Hangzhou First People's Hospital, Zhejiang University School of Medicine, Hangzhou, Zhejiang 310006, P.R. China
    Copyright: © Zhang et al. This is an open access article distributed under the terms of Creative Commons Attribution License.
  • Article Number: 373
    |
    Published online on: April 6, 2022
       https://doi.org/10.3892/etm.2022.11300
  • Expand metrics +
Metrics: Total Views: 0 (Spandidos Publications: | PMC Statistics: )
Metrics: Total PDF Downloads: 0 (Spandidos Publications: | PMC Statistics: )
Cited By (CrossRef): 0 citations Loading Articles...

This article is mentioned in:



Abstract

Rutaecarpine (RUT) is an alkaloid isolated from Tetradium ruticarpum, which has been reported to protect against several inflammatory diseases. However, to the best of our knowledge, the role of RUT in acute lung injury (ALI) and the specific molecular mechanism remain unknown. In the present study, an in vitro model of ALI was established in BEAS‑2B cells by lipopolysaccharide (LPS) administration. Cell viability following RUT treatment with or without LPS stimulation was evaluated using a Cell Counting Kit‑8 assay. The inflammatory response and oxidative stress were detected using ELISA kits and commercially available kits, respectively. TUNEL assay and western blotting were performed to assess cell apoptosis. The expression levels of endoplasmic reticulum (ER) stress‑related proteins and AMP‑activated protein kinase (AMPK)/sirtuin 1 (SIRT1) signaling pathway‑related proteins were measured by western blotting. The results revealed that RUT markedly improved cell viability after LPS treatment in a dose‑dependent manner. In addition, RUT inhibited the LPS‑induced inflammatory response and oxidative stress in BEAS‑2B cells, and suppressed the LPS‑induced apoptosis of BEAS‑2B cells. Mechanistically, RUT alleviated ER stress by inhibiting the production of CHOP, glucose‑regulated protein‑78, caspase‑12 and activating transcription factor 6. Additionally, western blotting demonstrated that RUT activated the phosphorylation of AMPK and SIRT1, which indicated the involvement of the AMPK/SIRT1 signaling pathway in the protective effect of RUT against LPS‑induced lung injury. In conclusion, these results demonstrated that RUT mitigated LPS‑induced lung cell injury by inhibiting ER stress via the activation of the AMPK/SIRT1 signaling pathway.

Introduction

Acute lung injury (ALI) is a clinically severe respiratory disorder, which is characterized by pulmonary edema, diffuse alveolar damage, intrapulmonary hemorrhage and impaired gas exchange. Notably, ALI may progress to its most severe form, acute respiratory distress syndrome (ARDS) (1-3). There are numerous pathogenic factors in ALI, including pancreatitis, pneumonia, sepsis, aspiration of gastric contents and inhalation of injurious gases (4). Despite the advances in clinical treatment and management, ALI remains a major cause of mortality worldwide (5); therefore, the development of preventative and therapeutic measures for ALI is imperative.

Rutaecarpine (RUT) is a major quinazolino carboline alkaloid compound from the dry unripe fruit (referred to as ‘Wu-Chu-Yu’ in China) of Tetradium ruticarpum (Fig. 1A) (6). A pharmacological study previously demonstrated that RUT has a variety of biological and pharmacological effects, such as anti-inflammatory, antioxidant, cardiovascular protective and brain function recovery effects (7). Recently, Ren et al (8) reported that RUT alleviated ethanol-induced gastric damage, the ulcer index and histopathological damage. Additionally, RUT was shown to suppress the expression and nuclear translocation of NF-κB p65, and the expression levels of TNF-α, IL-6, IL-1β and myeloperoxidase (8). Another study revealed that RUT may reduce H2O2-induced intracellular reactive oxygen species accumulation and ameliorate dextran sulfate sodium-induced inflammatory bowel disease by increasing nuclear factor-erythroid factor 2-related factor 2 (NRF2) nuclear translocation (9), thus suggesting that RUT may serve a protective role in inflammatory diseases. It has been documented that RUT alleviates hyperlipidemia and hyperglycemia in fat-fed, streptozotocin-treated rats via regulation of insulin receptor substrate 1/PI3K/Akt, and promotion of the phosphorylation of AMP-activated protein kinase (AMPK) and acetyl-CoA carboxylase 2(10). In addition, Wang et al (11) reported that dexmedetomidine ameliorated sepsis-induced lung injury and reduced inflammatory cytokine expression and apoptosis by activating the AMPK/sirtuin 1 (SIRT1) signaling pathway. However, to the best of our knowledge, the biological role of RUT in ALI remains incompletely understood.

Figure 1

RUT increases the viability of LPS-induced BEAS-2B cells. (A) Structure of RUT. (B) Cell viability after treatment with different doses of RUT, as determined by CCK-8 assay. (C) Cell viability after LPS treatment with or without RUT pretreatment was determined by CCK-8 assay. Results are presented as the mean ± SD. *P<0.05, ***P<0.001. CCK-8, Cell Counting Kit-8; LPS, lipopolysaccharide; RUT, rutaecarpine.

The present study aimed to investigate the role of RUT in LPS-induced ALI and to explore the potential underlying molecular mechanism through the AMPK/SIRT1 signaling pathway.

Materials and methods

Cell culture and treatment

BEAS-2B human bronchial epithelial cells were obtained from American Type Culture Collection, and were cultured in DMEM containing 10% FBS (both from Thermo Fisher Scientific, Inc.), 100 U/ml penicillin and 100 µg/ml streptomycin (MilliporeSigma) in a humidified atmosphere containing 5% CO2 at 37˚C. Subsequently, the cells were pretreated with RUT (2.5, 5 and 10 µM; MedChemExpress) for 24 h at 37˚C (9,12) and then incubated with LPS (2 µg/ml; Sigma-Aldrich; Merck KGaA) at 37˚C for a further 24 h. In addition, compound C (20 µM; Sigma-Aldrich, Merck KGaA) was used as an inhibitor of the AMPK signaling pathway to treat cells prior to LPS or RUT treatment for 24 h at 37˚C.

Cell viability assay

BEAS-2B cells were seeded into a 96-well plate at a density of 5x103 cells/well and cultured for 24 h. RUT (2.5, 5 and 10 µM) was administered to pretreat BEAS-2B cells before LPS stimulation. After 24 h of LPS treatment, 10 µl Cell Counting Kit-8 (CCK-8) solution (Beyotime Institute of Biotechnology) was added to each well and the plates were incubated at 37˚C for 2 h. The absorbance at 450 nm was measured using a microplate reader (Bio-Rad Laboratories, Inc.).

ELISA

The levels of TNF-α, IL-1β and IL-6 in BEAS-2B cells were determined using TNF-α assay kit (cat. no. H052-1), IL-1β assay kit (cat. no. H002) and IL-6 assay kit (cat. no. H007-1-1) (all from Nanjing Jiancheng Bioengineering Institute) according to the manufacturer's instructions. The absorbance at 450 nm was detected using a microplate reader (Bio-Rad Laboratories, Inc.). Six parallel wells were set for ELISAs.

Determination of malondialdehyde (MDA), superoxide dismutase (SOD) and glutathione peroxidase (GSH-Px) levels

The MDA content, and the activities of SOD and GSH-Px in BEAS-2B cells were evaluated using MDA assay kit (cat. no. A003-1-2), SOD assay kit (cat. no. A001-3-2) and GSH-Px assay kit (cat. no. A005-1-2) (all from Nanjing Jiancheng Bioengineering Institute) according to the manufacturer's protocols.

TUNEL assay

The TUNEL assay was performed to assess cell apoptosis. Briefly, BEAS-2B cells were fixed with 4% paraformaldehyde for 15 min at room temperature and stained using a TUNEL kit for 1 h at 37˚C, followed by counterstaining of the nuclei with 10 µg/ml DAPI at 37˚C for 2-3 min. The cells were then mounted using an anti-fade reagent (Beijing Solarbio Science & Technology Co., Ltd.). The labeled BEAS-2B cells were observed from three random fields under a fluorescence microscope (magnification, x200; Nikon Eclipse80i; Nikon Corporation).

Western blot analysis

Total proteins were extracted from BEAS-2B cells using RIPA buffer (Beyotime Institute of Biotechnology) and the protein concentration was measured using a BCA Protein Assay Kit (Beijing Dingguo Changsheng Biotechnology Co., Ltd.). An equal amount of protein (30 µg/lane) was separated by SDS-PAGE on 10% gels and then transferred to a PVDF membrane (MilliporeSigma). After blocking with 5% skimmed milk for 1 h at room temperature, the membranes were probed at 4˚C overnight with the following primary antibodies: Anti-Bcl-2 (dilution, 1:1,000; cat. no. ab32124; Abcam), anti-Bax (dilution, 1:1,000; cat. no. ab32503; Abcam), anti-cleaved caspase-3 (dilution, 1:500; cat. no. ab32042; Abcam), anti-cleaved caspase-9 (dilution, 1:1,000; cat. no. 20750; Cell Signaling Technology, Inc.), anti-CHOP (dilution, 1:1,000; cat. no. 2895; Cell Signaling Technology, Inc.), anti-glucose regulated protein-78 (GRP78; dilution, 1:1,000; cat. no. ab108615; Abcam), anti-caspase-12 (dilution, 1:1,000; cat. no. ab62484; Abcam), anti-activating transcription factor 6 (ATF6; dilution, 1:1,000; cat. no. ab227830; Abcam), anti-phosphorylated-(p-)AMPK (dilution, 1:1,000; cat. no. ab92701; Abcam), anti-p-SIRT1 (dilution, 1:1,000; cat. no. ab76039; Abcam), anti-AMPK (dilution, 1:1,000; cat. no. ab32047; Abcam), anti-SIRT1 (dilution, 1:1,000; cat. no. ab189494; Abcam) and anti-GAPDH (dilution, 1:2,500; cat. no. ab9485; Abcam). The membranes were then incubated with HRP-conjugated goat anti-rabbit or goat anti-mouse IgG secondary antibodies (dilution, 1:2,000; cat. nos. #7074 and #7076; Cell Signaling Technology, Inc.) at room temperature for 1 h. Finally, the protein bands were visualized using an ECL detection system (Beyotime Institute of Biotechnology) and the bands were semi-quantified using ImageJ software 1.8.0 (National Institutes of Health).

Statistical analysis

SPSS 22.0 software (IBM Corp.) and GraphPad Prism 6 software (GraphPad Software, Inc.) were used to analyze the data from three independent experimental repeats. All results are presented as the mean ± SD. Differences among multiple groups were analyzed by one-way ANOVA followed by a Bonferroni post hoc test. P<0.05 was considered to indicate a statistically significant difference.

Results

RUT restores the viability of LPS-induced BEAS-2B cells

To explore the effects of RUT on lung epithelial cells, the present study first examined the effects of RUT on BEAS-2B cell viability. The results of the CCK-8 assay demonstrated that 2.5-10 µM RUT had no significant effects on BEAS-2B cell viability (Fig. 1B). In addition, LPS treatment markedly inhibited the viability of BEAS-2B cells, whereas RUT restored cell viability in a dose-dependent manner (Fig. 1C). These results indicated that RUT reversed the negative effect of LPS treatment on BEAS-2B cell viability.

RUT inhibits the inflammatory response, oxidative stress and apoptosis in LPS-induced BEAS-2B cells

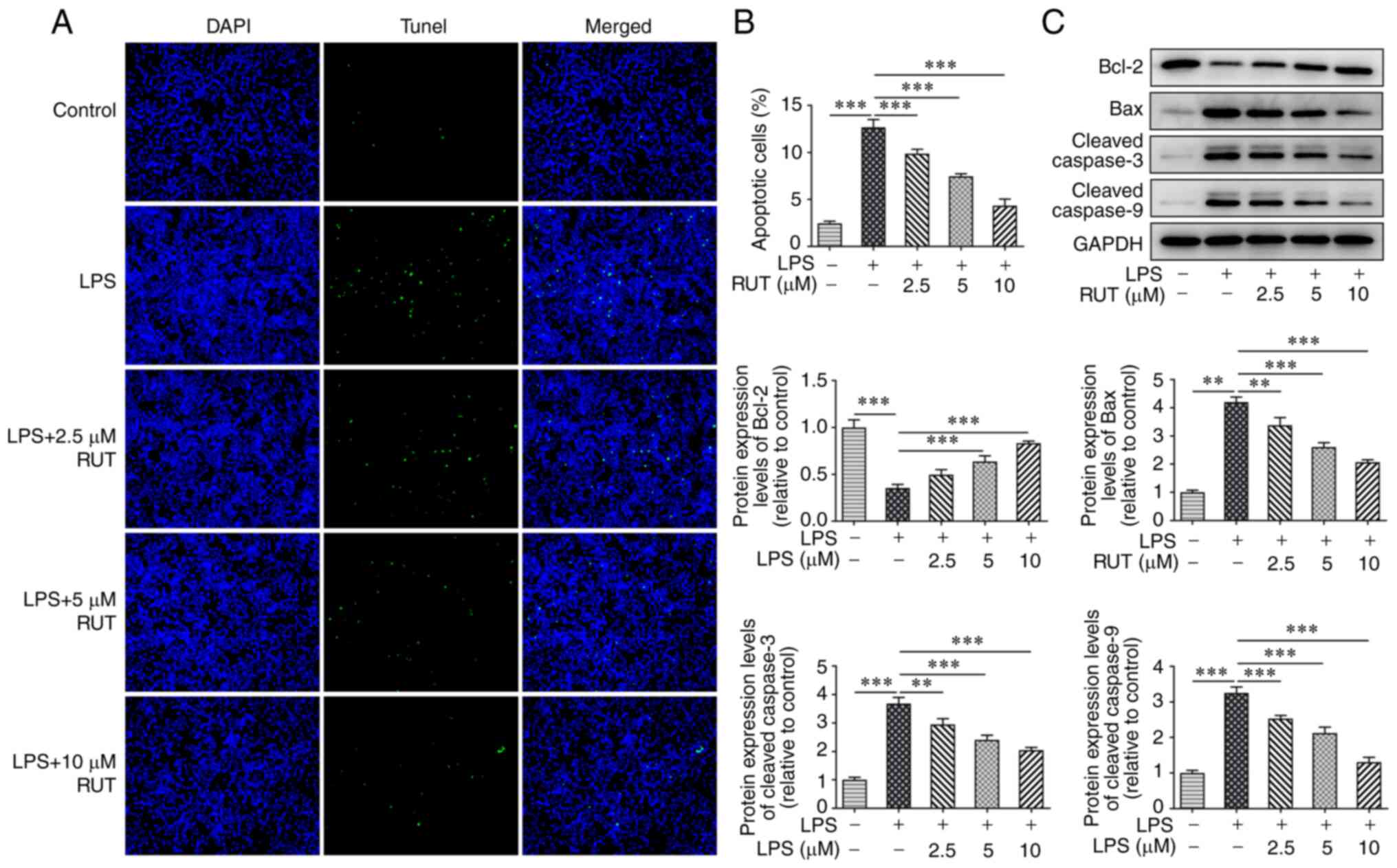
The effects of RUT on the inflammatory response, oxidative stress and apoptosis in BEAS-2B cells induced by LPS were further investigated. As shown in Fig. 2A, a notable increase in the production of TNF-α, IL-1β and IL-6 was observed in LPS-induced cells compared with in the control cells. However, RUT treatment reduced the LPS-induced elevated levels of TNF-α, IL-1β and IL-6 in BEAS-2B cells. Furthermore, LPS enhanced the MDA levels, but inhibited the activities of SOD and GSH-Px, whereas RUT reversed the effects of LPS on MDA, SOD and GSH-Px, indicating the suppressive effect of RUT on oxidative stress in LPS-induced BEAS-2B cells (Fig. 2B). Furthermore, the cell apoptotic rate was significantly increased in the LPS group compared with in the control group, and RUT pretreatment suppressed cell apoptosis under LPS stimulation in a dose-dependent manner (Fig. 3A and B). Western blot analysis further demonstrated that the protein expression levels of Bcl-2 were decreased, whereas the protein expression levels of Bax, cleaved caspase-3 and cleaved caspase-9 were markedly increased in BEAS-2B cells following stimulation with LPS, whereas the opposite trends in the expression levels of these proteins were observed following pretreatment with RUT (Fig. 3C). These data suggested that RUT pretreatment suppressed the LPS-induced inflammation, oxidative stress and apoptosis of BEAS-2B cells.

Figure 2

RUT suppresses LPS-triggered inflammatory response and oxidative stress in BEAS-2B cells. (A) Levels of TNF-α, IL-1β and IL-6 in RUT-treated cells induced by LPS. (B) MDA levels, and the activities of SOD and GSH-Px in RUT-treated cells induced by LPS. Results are presented as the mean ± SD. *P<0.05, ***P<0.001. GSH-Px, glutathione peroxidase; LPS, lipopolysaccharide; MDA, malondialdehyde; RUT, rutaecarpine; SOD, superoxide dismutase.

Figure 3

RUT restrains the LPS-induced apoptosis of BEAS-2B cells. (A and B) Apoptosis was detected by TUNEL assay. Magnification, x200. (C) Protein expression levels of Bcl-2, Bax, cleaved caspase-3 and cleaved caspase-9 were measured by western blotting. Results are presented as the mean ± SD. **P<0.01, ***P<0.001. LPS, lipopolysaccharide; RUT, rutaecarpine.

RUT reduces endoplasmic reticulum (ER) stress in LPS-induced BEAS-2B cells

The present study explored the potential mechanisms underlying the protective effects of RUT on LPS-exposed BEAS-2B cells. As shown in Fig. 4, western blot analysis revealed that LPS significantly promoted the expression levels of ER stress-related proteins, including CHOP, GRP78, caspase-12 and ATF6. However, the expression levels of these proteins were dose-dependently reduced by treatment with different concentrations of RUT. These results indicated that RUT pretreatment had an inhibitory effect on LPS-induced ER stress in BEAS-2B cells.

Figure 4

RUT inhibits ER stress in LPS-exposed BEAS-2B cells. The expression levels of ER stress-related proteins CHOP, GRP78, caspase-12 and ATF6 were evaluated by western blotting. Results are presented as the mean ± SD. **P<0.01, ***P<0.001. ATF6, activating transcription factor 6; GRP78, glucose regulated protein-78; LPS, lipopolysaccharide; RUT, rutaecarpine.

RUT activates the AMPK/SIRT1 signaling pathway

To investigate the molecular mechanism underlying the effects of RUT on LPS-treated cells, the expression levels of proteins involved in the AMPK/SIRT1 signaling pathway were detected by western blotting. As shown in Fig. 5, LPS stimulation markedly inhibited the phosphorylation of AMPK and SIRT1; however, different doses of RUT dose-dependently increased the protein expression levels of p-AMPK and p-SIRT1. Additionally, the total protein levels of both AMPK and SIRT1 were not significantly different among the groups. These results indicated that RUT may activate the AMPK/SIRT1 signaling pathway in ALI.

Figure 5

RUT promotes activation of the AMPK/SIRT1 signaling pathway. The protein expression levels of p-AMPK, p-SIRT1, AMPK and SIRT1 were detected by western blotting. Results are presented as the mean ± SD. *P<0.05, ***P<0.001. AMPK, AMP-activated protein kinase; LPS, lipopolysaccharide; p, phosphorylated; RUT, rutaecarpine; SIRT1, sirtuin 1; t, total.

RUT alleviates damage and ER stress by activating the AMPK/SIRT1 signaling pathway in LPS-induced BEAS-2B cells

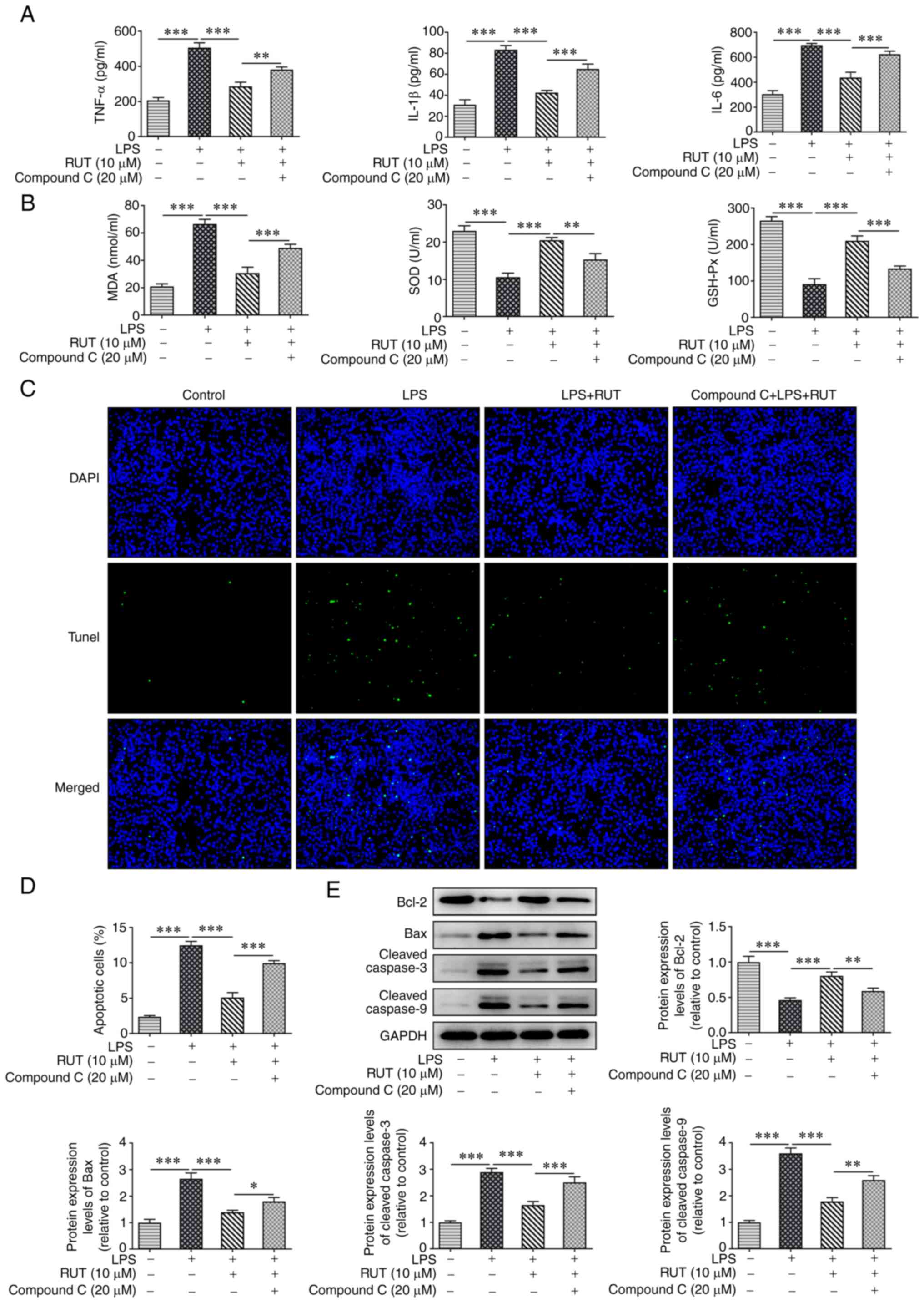
To identify the role of AMPK/SIRT1 signaling in RUT-treated BEAS-2B cells, the AMPK inhibitor compound C was used. As shown in Fig. 6A, pretreatment with compound C (20 µM) markedly enhanced the levels of TNF-α, IL-1β and IL-6 in BEAS-2B cells co-treated with RUT and LPS. In addition, compound C increased the levels of MDA, and reduced the activities of SOD and GSH-Px compared with those in the RUT + LPS group (Fig. 6B). Additionally, the decreased percentage of apoptotic cells was enhanced by compound C, and the protein expression levels of Bcl-2, Bax, cleaved caspase-3 and cleaved caspase-9 were reversed by compound C in BEAS-2B cells co-treated with RUT and LPS (Fig. 6C-E). Furthermore, compound C markedly exacerbated the ER stress process by increasing the expression levels of CHOP, GRP78, caspase-12 and ATF6 in BEAS-2B cells co-treated by RUT and LPS (Fig. 7). These data suggested that RUT suppressed LPS-induced cell injury and ER stress via activation of the AMPK/SIRT1 signaling pathway in BEAS-2B cells.

Figure 6

RUT protects against LPS-induced BEAS-2B cell damage by activating the AMPK/SIRT1 signaling pathway. (A) Levels of TNF-α, IL-1β and IL-6 in RUT-treated cells induced by LPS with or without compound C. (B) MDA levels, and the activities of SOD and GSH-Px in RUT-treated cells induced by LPS with or without compound C. (C and D) Apoptosis was detected by TUNEL assay. Magnification, x200. (E) Protein expression levels of Bcl-2, Bax, cleaved caspase-3 and cleaved caspase-9 were measured by western blotting. Results are presented as the mean ± SD. *P<0.05, **P<0.01, ***P<0.001. GSH-Px, glutathione peroxidase; LPS, lipopolysaccharide; MDA, malondialdehyde; RUT, rutaecarpine; SOD, superoxide dismutase.

Figure 7

RUT protects against LPS-induced ER stress by activating the AMPK/SIRT1 signaling pathway. The expression levels of ER stress-related proteins CHOP, GRP78, caspase-12 and ATF6 were evaluated by western blotting. Results are presented as the mean ± SD. **P<0.01, ***P<0.001. ATF6, activating transcription factor 6; GRP78, glucose regulated protein-78; LPS, lipopolysaccharide; RUT, rutaecarpine.

Discussion

ALI is the direct cause of ARDS, which has a heavy medical burden on individuals and society (13). It is well known that inflammatory factors, such as IL-6, IL-1β and TNF-α, are closely associated with ALI and ARDS (14). Despite the high morbidity and mortality rates of lung injury in humans, there are few effective treatments for ALI (15). The present study provided evidence indicating that RUT exerted protective effects against LPS-induced lung injury through the improvement of cell viability, and the inhibition of the inflammatory response and oxidative stress in BEAS-2B lung epithelial cells subjected to LPS treatment. The present data also demonstrated that RUT diminished LPS-triggered apoptosis and ER stress. In addition, mechanistic investigation revealed that RUT attenuated LPS-induced lung injury by activating the AMPK/SIRT1 signaling pathway.

Traditional Chinese medicine (TCM) has been developed and used for thousands of years to treat a variety of human diseases, including lung injury (16,17). Numerous bioactive ingredients used in TCM have exhibited anti-inflammatory, anti-apoptotic and antioxidant effects on lung injury (18,19). For example, Lu et al (20) reported that forsythoside A ameliorated ALI pathological damage, and inhibited the generation of inflammatory cytokines and the activation of STAT3 to prevent LPS-induced ALI. Additionally, Wang and Xiao (21) demonstrated that isochlorogenic acid A attenuated LPS-induced ALI via inhibition of lung active markers and inflammatory factors via the NF-κB/NLR family pyrin domain-containing 3 signaling pathway. RUT is an alkaloid isolated from Tetradium ruticarpum, which has been reported to exert antioxidant and anti-inflammatory effects (22,23). It has been reported that RUT suppresses cerebral ischemia/reperfusion (CI/R)-induced neuronal damage in a dose-dependent manner, and can alleviate CI/R-induced apoptosis, inflammatory response and oxidative stress (24). Another study revealed that pretreatment with RUT markedly mitigated pancreatic inflammatory damage and increased the serum levels of the anti-inflammatory cytokine IL-10, whereas it reduced the concentrations of the pro-inflammatory cytokines IL-6 and TNF-α (23). Consistently, the present study revealed that RUT markedly increased the viability of BEAS-2B cells treated with LPS, and reduced the inflammatory response by suppressing the production of TNF-α, IL-1β and IL-6. Furthermore, LPS-induced oxidative stress and apoptosis were observed to be inhibited following treatment with different doses of RUT. These data indicated the protective role of RUT against LPS-induced ALI through antioxidant, anti-inflammatory and anti-apoptotic effects.

ER stress may induce physical dysfunction of the ER and lead to pathological imbalance in ER homeostasis (25). Accumulating evidence has indicated that ER stress is closely implicated in the occurrence and development of ALI (26,27). Du et al (28) revealed that pirfenidone reduced the LPS-induced apoptosis of alveolar epithelial type II cells via the inhibition of ER stress and mitochondrial injury. Bi et al (29) demonstrated that helix B surface peptide reduced the levels of inflammatory factors in lung tissues, and suppressed oxidative stress and ER stress in lung epithelial cells by activating the NRF2/heme oxygenase-1 signaling pathway. In addition, Li et al (30) revealed that RUT ameliorated sepsis-induced apoptosis and the inflammatory response in peritoneal resident macrophages by inhibiting the ER stress-mediated caspase-12 and NF-κB signaling pathways. In the present study, LPS treatment markedly induced the abnormal production of ER stress-related proteins; however, RUT suppressed LPS-induced ER stress of BEAS-2B cells by hindering the protein expression levels of CHOP, GRP78, caspase-12 and ATF6, which was consistent with the aforementioned findings.

It has been reported that RUT may prevent endothelial dysfunction and benefit cardiovascular health by promoting nitric oxide synthesis and endothelial nitric oxide synthase phosphorylation via the calmodulin/Ca2+/calmodulin-dependent protein kinase kinase β/AMPK signaling pathways, which indicates that RUT could activate the AMPK signaling pathway in certain pathological conditions (31). AMPK/SIRT1 signaling is considered to be a crucial pathway that participates in the regulation of ALI (32,33). A previous study demonstrated that irisin alleviated pulmonary epithelial barrier dysfunction in sepsis-induced ALI by suppressing inflammation and apoptosis via activation of the AMPK/SIRT1 signaling pathways (34). The present study revealed that the addition of the AMPK inhibitor compound C markedly reversed the effects of RUT on inflammatory factors, oxidative stress and apoptosis, and even ER stress levels in LPS-induced BEAS-2B cells, suggesting that the AMPK/SIRT1 signaling pathway may be involved in the protective effect of RUT against LPS-induced lung injury.

In conclusion, the present study indicated that RUT ameliorated LPS-induced lung cell injury by inhibiting inflammation, oxidative stress, apoptosis and ER stress by activating AMPK/SIRT1 signaling. These results provide evidence that RUT may be considered a functional therapeutic agent for patients with ALI. However, the present study also had limitations. For example, the effects of RUT on ALI in vivo have not been assessed. Additionally, considering that the activation of Toll-like receptors is involved in the inflammatory response following ALI (35), the effect of RUT on the regulation of Toll-like receptors remains unclear and will be explored in future.

Acknowledgements

Not applicable.

Funding

Funding: No funding was received.

Availability of data and materials

The datasets used and/or analyzed during the current study are available from the corresponding author on reasonable request.

Authors' contributions

FZ, HZ and KZ conceived and designed the experimental study. XZ and YD performed the experiments. BZ and WM collected and interpreted the data. HZ and KZ drafted and FZ revised the manuscript. HZ, XZ and BZ confirm the authenticity of all the raw data. All authors read and approved the final manuscript.

Ethics approval and consent to participate

Not applicable.

Patient consent for publication

Not applicable.

Competing interests

The authors declare that they have no competing interests.

References

1 

Matthay MA, Ware LB and Zimmerman GA: The acute respiratory distress syndrome. J Clin Invest. 122:2731–2740. 2012.PubMed/NCBI View Article : Google Scholar

2 

Abedi F, Hayes AW, Reiter R and Karimi G: Acute lung injury: The therapeutic role of Rho kinase inhibitors. Pharmacol Res. 155(104736)2020.PubMed/NCBI View Article : Google Scholar

3 

Yan J, Wang A, Cao J and Chen L: Apelin/APJ system: An emerging therapeutic target for respiratory diseases. Cell Mol Life Sci. 77:2919–2930. 2020.PubMed/NCBI View Article : Google Scholar

4 

Standiford TJ and Ward PA: Therapeutic targeting of acute lung injury and acute respiratory distress syndrome. Transl Res. 167:183–191. 2016.PubMed/NCBI View Article : Google Scholar

5 

Chambers ED, White A, Vang A, Wang Z, Ayala A, Weng T, Blackburn M, Choudhary G, Rounds S and Lu Q: Blockade of equilibrative nucleoside transporter 1/2 protects against pseudomonas aeruginosa-induced acute lung injury and NLRP3 inflammasome activation. FASEB J. 34:1516–1531. 2020.PubMed/NCBI View Article : Google Scholar

6 

Zhao Z, Gong S, Wang S and Ma C: Effect and mechanism of evodiamine against ethanol-induced gastric ulcer in mice by suppressing Rho/NF-кB pathway. Int Immunopharmacol. 28:588–595. 2015.PubMed/NCBI View Article : Google Scholar

7 

Jia S and Hu C: Pharmacological effects of rutaecarpine as a cardiovascular protective agent. Molecules. 15:1873–1881. 2010.PubMed/NCBI View Article : Google Scholar

8 

Ren S, Wei Y, Wang R, Wei S, Wen J, Yang T, Chen X, Wu S, Jing M, Li H, et al: Rutaecarpine ameliorates ethanol-induced gastric mucosal injury in mice by modulating genes related to inflammation, oxidative stress and apoptosis. Front Pharmacol. 11(600295)2020.PubMed/NCBI View Article : Google Scholar

9 

Zhang Y, Yan T, Sun D, Xie C, Wang T, Liu X, Wang J, Wang Q, Luo Y, Wang P, et al: Rutaecarpine inhibits KEAP1-NRF2 interaction to activate NRF2 and ameliorate dextran sulfate sodium-induced colitis. Free Radic Biol Med. 148:33–41. 2020.PubMed/NCBI View Article : Google Scholar

10 

Nie XQ, Chen HH, Zhang JY, Zhang YJ, Yang JW, Pan HJ, Song WX, Murad F, He YQ and Bian K: Rutaecarpine ameliorates hyperlipidemia and hyperglycemia in fat-fed, streptozotocin-treated rats via regulating the IRS-1/PI3K/Akt and AMPK/ACC2 signaling pathways. Acta Pharmacol Sin. 37:483–496. 2016.PubMed/NCBI View Article : Google Scholar

11 

Wang R, Xie Y, Qiu J and Chen J: The effects of dexmedetomidine in a rat model of sepsis-induced lung injury are mediated through the adenosine monophosphate-activated protein kinase (AMPK)/silent information regulator 1 (SIRT1) pathway. Med Sci Monit. 26(e919213)2020.PubMed/NCBI View Article : Google Scholar

12 

Bao MH, Dai W, Li YJ and Hu CP: Rutaecarpine prevents hypoxia-reoxygenation-induced myocardial cell apoptosis via inhibition of NADPH oxidases. Can J Physiol Pharmacol. 89:177–186. 2011.PubMed/NCBI View Article : Google Scholar

13 

Luo X, Lin B, Gao Y, Lei X, Wang X, Li Y and Li T: Genipin attenuates mitochondrial-dependent apoptosis, endoplasmic reticulum stress, and inflammation via the PI3K/AKT pathway in acute lung injury. Int Immunopharmacol. 76(105842)2019.PubMed/NCBI View Article : Google Scholar

14 

Goodman RB, Pugin J, Lee JS and Matthay MA: Cytokine-mediated inflammation in acute lung injury. Cytokine Growth Factor Rev. 14:523–535. 2003.PubMed/NCBI View Article : Google Scholar

15 

Xie X, Sun S, Zhong W, Soromou LW, Zhou X, Wei M, Ren Y and Ding Y: Zingerone attenuates lipopolysaccharide-induced acute lung injury in mice. Int Immunopharmacol. 19:103–109. 2014.PubMed/NCBI View Article : Google Scholar

16 

Yeh CC, Lin CC, Wang SD, Chen YS, Su BH and Kao ST: Protective and anti-inflammatory effect of a traditional Chinese medicine, Xia-Bai-San, by modulating lung local cytokine in a murine model of acute lung injury. Int Immunopharmacol. 6:1506–1514. 2006.PubMed/NCBI View Article : Google Scholar

17 

Deng G, He H, Chen Z, OuYang L, Xiao X, Ge J, Xiang B, Jiang S and Cheng S: Lianqinjiedu decoction attenuates LPS-induced inflammation and acute lung injury in rats via TLR4/NF-κB pathway. Biomed Pharmacother. 96:148–152. 2017.PubMed/NCBI View Article : Google Scholar

18 

Fu PK, Wu CL, Tsai TH and Hsieh CL: Anti-inflammatory and anticoagulative effects of paeonol on LPS-induced acute lung injury in rats. Evid Based Complement Alternat Med. 2012(837513)2012.PubMed/NCBI View Article : Google Scholar

19 

Huang KL, Chen CS, Hsu CW, Li MH, Chang H, Tsai SH and Chu SJ: Therapeutic effects of baicalin on lipopolysaccharide-induced acute lung injury in rats. Am J Chin Med. 36:301–311. 2008.PubMed/NCBI View Article : Google Scholar

20 

Lu Z, Yang H, Cao H, Huo C, Chen Y, Liu D, Xie P, Zhou H, Liu J and Yu L: Forsythoside A protects against lipopolysaccharide-induced acute lung injury through up-regulating microRNA-124. Clin Sci (Lond). 134:2549–2563. 2020.PubMed/NCBI View Article : Google Scholar

21 

Wang Q and Xiao L: Isochlorogenic acid A attenuates acute lung injury induced by LPS via Nf-κB/NLRP3 signaling pathway. Am J Transl Res. 11:7018–7026. 2019.PubMed/NCBI

22 

Jin SW, Hwang YP, Choi CY, Kim HG, Kim SJ, Kim Y, Chung YC, Lee KJ, Jeong TC and Jeong HG: Protective effect of rutaecarpine against t-BHP-induced hepatotoxicity by upregulating antioxidant enzymes via the CaMKII-Akt and Nrf2/ARE pathways. Food Chem Toxicol. 100:138–148. 2017.PubMed/NCBI View Article : Google Scholar

23 

Yan L, Li QF, Rong YT, Chen YH, Huang ZH, Wang ZZ and Peng J: The protective effects of rutaecarpine on acute pancreatitis. Oncol Lett. 15:3121–3126. 2018.PubMed/NCBI View Article : Google Scholar

24 

Han M, Hu L and Chen Y: Rutaecarpine may improve neuronal injury, inhibits apoptosis, inflammation and oxidative stress by regulating the expression of ERK1/2 and Nrf2/HO-1 pathway in rats with cerebral ischemia-reperfusion injury. Drug Des Devel Ther. 13:2923–2931. 2019.PubMed/NCBI View Article : Google Scholar

25 

Shumin C, Wei X, Yunfeng L, Jiangshui L, Youguang G, Zhongqing C and Tao L: Genipin alleviates vascular hyperpermeability following hemorrhagic shock by up-regulation of SIRT3/autophagy. Cell Death Discov. 4(52)2018.PubMed/NCBI View Article : Google Scholar

26 

Khan MM, Yang WL, Brenner M, Bolognese AC and Wang P: Cold-inducible RNA-binding protein (CIRP) causes sepsis-associated acute lung injury via induction of endoplasmic reticulum stress. Sci Rep. 7(41363)2017.PubMed/NCBI View Article : Google Scholar

27 

Hu R, Chen ZF, Yan J, Li QF, Huang Y, Xu H, Zhang XP and Jiang H: Endoplasmic reticulum stress of neutrophils is required for ischemia/reperfusion-induced acute lung injury. J Immunol. 195:4802–4809. 2015.PubMed/NCBI View Article : Google Scholar

28 

Du Y, Zhu P, Wang X, Mu M, Li H, Gao Y, Qin X, Wang Y, Zhang Z, Qu G, et al: Pirfenidone alleviates lipopolysaccharide-induced lung injury by accentuating BAP31 regulation of ER stress and mitochondrial injury. J Autoimmun. 112(102464)2020.PubMed/NCBI View Article : Google Scholar

29 

Bi XG, Li ML, Xu W, You JY, Xie D, Yuan XF and Xiang Y: Helix B surface peptide protects against acute lung injury through reducing oxidative stress and endoplasmic reticulum stress via activation of Nrf2/HO-1 signaling pathway. Eur Rev Med Pharmacol Sci. 24:6919–6930. 2020.PubMed/NCBI View Article : Google Scholar

30 

Li Z, Yang M, Peng Y, Gao M and Yang B: Rutaecarpine ameliorated sepsis-induced peritoneal resident macrophages apoptosis and inflammation responses. Life Sci. 228:11–20. 2019.PubMed/NCBI View Article : Google Scholar

31 

Lee GH, Kim CY, Zheng C, Jin SW, Kim JY, Lee SY, Kim MY, Han EH, Hwang YP and Jeong HG: Rutaecarpine increases nitric oxide synthesis via eNOS phosphorylation by TRPV1-dependent CaMKII and CaMKKβ/AMPK signaling pathway in human endothelial cells. Int J Mol Sci. 22(9407)2021.PubMed/NCBI View Article : Google Scholar

32 

He Y, Xu K, Wang Y, Chao X, Xu B, Wu J, Shen J, Ren W and Hu Y: AMPK as a potential pharmacological target for alleviating LPS-induced acute lung injury partly via NLRC4 inflammasome pathway inhibition. Exp Gerontol. 125(110661)2019.PubMed/NCBI View Article : Google Scholar

33 

Zhang N, Li P, Lin H, Shuo T, Ping F, Su L and Chen G: IL-10 ameliorates PM2.5-induced lung injury by activating the AMPK/SIRT1/PGC-1α pathway. Environ Toxicol Pharmacol. 86(103659)2021.PubMed/NCBI View Article : Google Scholar

34 

Li X, Jamal M, Guo P, Jin Z, Zheng F, Song X, Zhan J and Wu H: Irisin alleviates pulmonary epithelial barrier dysfunction in sepsis-induced acute lung injury via activation of AMPK/SIRT1 pathways. Biomed Pharmacother. 118(109363)2019.PubMed/NCBI View Article : Google Scholar

35 

Chen X, Wang T, Song L and Liu X: Activation of multiple Toll-like receptors serves different roles in sepsis-induced acute lung injury. Exp Ther Med. 18:443–450. 2019.PubMed/NCBI View Article : Google Scholar

Related Articles

  • Abstract
  • View
  • Download
  • Twitter
Copy and paste a formatted citation
Spandidos Publications style
Zhang H, Zhu K, Zhang X, Ding Y, Zhu B, Meng W and Zhang F: Rutaecarpine ameliorates lipopolysaccharide‑induced BEAS‑2B cell injury through inhibition of endoplasmic reticulum stress via activation of the AMPK/SIRT1 signaling pathway. Exp Ther Med 23: 373, 2022.
APA
Zhang, H., Zhu, K., Zhang, X., Ding, Y., Zhu, B., Meng, W., & Zhang, F. (2022). Rutaecarpine ameliorates lipopolysaccharide‑induced BEAS‑2B cell injury through inhibition of endoplasmic reticulum stress via activation of the AMPK/SIRT1 signaling pathway. Experimental and Therapeutic Medicine, 23, 373. https://doi.org/10.3892/etm.2022.11300
MLA
Zhang, H., Zhu, K., Zhang, X., Ding, Y., Zhu, B., Meng, W., Zhang, F."Rutaecarpine ameliorates lipopolysaccharide‑induced BEAS‑2B cell injury through inhibition of endoplasmic reticulum stress via activation of the AMPK/SIRT1 signaling pathway". Experimental and Therapeutic Medicine 23.6 (2022): 373.
Chicago
Zhang, H., Zhu, K., Zhang, X., Ding, Y., Zhu, B., Meng, W., Zhang, F."Rutaecarpine ameliorates lipopolysaccharide‑induced BEAS‑2B cell injury through inhibition of endoplasmic reticulum stress via activation of the AMPK/SIRT1 signaling pathway". Experimental and Therapeutic Medicine 23, no. 6 (2022): 373. https://doi.org/10.3892/etm.2022.11300
Copy and paste a formatted citation
x
Spandidos Publications style
Zhang H, Zhu K, Zhang X, Ding Y, Zhu B, Meng W and Zhang F: Rutaecarpine ameliorates lipopolysaccharide‑induced BEAS‑2B cell injury through inhibition of endoplasmic reticulum stress via activation of the AMPK/SIRT1 signaling pathway. Exp Ther Med 23: 373, 2022.
APA
Zhang, H., Zhu, K., Zhang, X., Ding, Y., Zhu, B., Meng, W., & Zhang, F. (2022). Rutaecarpine ameliorates lipopolysaccharide‑induced BEAS‑2B cell injury through inhibition of endoplasmic reticulum stress via activation of the AMPK/SIRT1 signaling pathway. Experimental and Therapeutic Medicine, 23, 373. https://doi.org/10.3892/etm.2022.11300
MLA
Zhang, H., Zhu, K., Zhang, X., Ding, Y., Zhu, B., Meng, W., Zhang, F."Rutaecarpine ameliorates lipopolysaccharide‑induced BEAS‑2B cell injury through inhibition of endoplasmic reticulum stress via activation of the AMPK/SIRT1 signaling pathway". Experimental and Therapeutic Medicine 23.6 (2022): 373.
Chicago
Zhang, H., Zhu, K., Zhang, X., Ding, Y., Zhu, B., Meng, W., Zhang, F."Rutaecarpine ameliorates lipopolysaccharide‑induced BEAS‑2B cell injury through inhibition of endoplasmic reticulum stress via activation of the AMPK/SIRT1 signaling pathway". Experimental and Therapeutic Medicine 23, no. 6 (2022): 373. https://doi.org/10.3892/etm.2022.11300
Follow us
  • Twitter
  • LinkedIn
  • Facebook
About
  • Spandidos Publications
  • Careers
  • Cookie Policy
  • Privacy Policy
How can we help?
  • Help
  • Live Chat
  • Contact
  • Email to our Support Team