Spandidos Publications Logo
  • About
    • About Spandidos
    • Aims and Scopes
    • Abstracting and Indexing
    • Editorial Policies
    • Reprints and Permissions
    • Job Opportunities
    • Terms and Conditions
    • Contact
  • Journals
    • All Journals
    • Oncology Letters
      • Oncology Letters
      • Information for Authors
      • Editorial Policies
      • Editorial Board
      • Aims and Scope
      • Abstracting and Indexing
      • Bibliographic Information
      • Archive
    • International Journal of Oncology
      • International Journal of Oncology
      • Information for Authors
      • Editorial Policies
      • Editorial Board
      • Aims and Scope
      • Abstracting and Indexing
      • Bibliographic Information
      • Archive
    • Molecular and Clinical Oncology
      • Molecular and Clinical Oncology
      • Information for Authors
      • Editorial Policies
      • Editorial Board
      • Aims and Scope
      • Abstracting and Indexing
      • Bibliographic Information
      • Archive
    • Experimental and Therapeutic Medicine
      • Experimental and Therapeutic Medicine
      • Information for Authors
      • Editorial Policies
      • Editorial Board
      • Aims and Scope
      • Abstracting and Indexing
      • Bibliographic Information
      • Archive
    • International Journal of Molecular Medicine
      • International Journal of Molecular Medicine
      • Information for Authors
      • Editorial Policies
      • Editorial Board
      • Aims and Scope
      • Abstracting and Indexing
      • Bibliographic Information
      • Archive
    • Biomedical Reports
      • Biomedical Reports
      • Information for Authors
      • Editorial Policies
      • Editorial Board
      • Aims and Scope
      • Abstracting and Indexing
      • Bibliographic Information
      • Archive
    • Oncology Reports
      • Oncology Reports
      • Information for Authors
      • Editorial Policies
      • Editorial Board
      • Aims and Scope
      • Abstracting and Indexing
      • Bibliographic Information
      • Archive
    • Molecular Medicine Reports
      • Molecular Medicine Reports
      • Information for Authors
      • Editorial Policies
      • Editorial Board
      • Aims and Scope
      • Abstracting and Indexing
      • Bibliographic Information
      • Archive
    • World Academy of Sciences Journal
      • World Academy of Sciences Journal
      • Information for Authors
      • Editorial Policies
      • Editorial Board
      • Aims and Scope
      • Abstracting and Indexing
      • Bibliographic Information
      • Archive
    • International Journal of Functional Nutrition
      • International Journal of Functional Nutrition
      • Information for Authors
      • Editorial Policies
      • Editorial Board
      • Aims and Scope
      • Abstracting and Indexing
      • Bibliographic Information
      • Archive
    • International Journal of Epigenetics
      • International Journal of Epigenetics
      • Information for Authors
      • Editorial Policies
      • Editorial Board
      • Aims and Scope
      • Abstracting and Indexing
      • Bibliographic Information
      • Archive
    • Medicine International
      • Medicine International
      • Information for Authors
      • Editorial Policies
      • Editorial Board
      • Aims and Scope
      • Abstracting and Indexing
      • Bibliographic Information
      • Archive
  • Articles
  • Information
    • Information for Authors
    • Information for Reviewers
    • Information for Librarians
    • Information for Advertisers
    • Conferences
  • Language Editing
Spandidos Publications Logo
  • About
    • About Spandidos
    • Aims and Scopes
    • Abstracting and Indexing
    • Editorial Policies
    • Reprints and Permissions
    • Job Opportunities
    • Terms and Conditions
    • Contact
  • Journals
    • All Journals
    • Biomedical Reports
      • Information for Authors
      • Editorial Policies
      • Editorial Board
      • Aims and Scope
      • Abstracting and Indexing
      • Bibliographic Information
      • Archive
    • Experimental and Therapeutic Medicine
      • Information for Authors
      • Editorial Policies
      • Editorial Board
      • Aims and Scope
      • Abstracting and Indexing
      • Bibliographic Information
      • Archive
    • International Journal of Epigenetics
      • Information for Authors
      • Editorial Policies
      • Editorial Board
      • Aims and Scope
      • Abstracting and Indexing
      • Bibliographic Information
      • Archive
    • International Journal of Functional Nutrition
      • Information for Authors
      • Editorial Policies
      • Editorial Board
      • Aims and Scope
      • Abstracting and Indexing
      • Bibliographic Information
      • Archive
    • International Journal of Molecular Medicine
      • Information for Authors
      • Editorial Policies
      • Editorial Board
      • Aims and Scope
      • Abstracting and Indexing
      • Bibliographic Information
      • Archive
    • International Journal of Oncology
      • Information for Authors
      • Editorial Policies
      • Editorial Board
      • Aims and Scope
      • Abstracting and Indexing
      • Bibliographic Information
      • Archive
    • Medicine International
      • Information for Authors
      • Editorial Policies
      • Editorial Board
      • Aims and Scope
      • Abstracting and Indexing
      • Bibliographic Information
      • Archive
    • Molecular and Clinical Oncology
      • Information for Authors
      • Editorial Policies
      • Editorial Board
      • Aims and Scope
      • Abstracting and Indexing
      • Bibliographic Information
      • Archive
    • Molecular Medicine Reports
      • Information for Authors
      • Editorial Policies
      • Editorial Board
      • Aims and Scope
      • Abstracting and Indexing
      • Bibliographic Information
      • Archive
    • Oncology Letters
      • Information for Authors
      • Editorial Policies
      • Editorial Board
      • Aims and Scope
      • Abstracting and Indexing
      • Bibliographic Information
      • Archive
    • Oncology Reports
      • Information for Authors
      • Editorial Policies
      • Editorial Board
      • Aims and Scope
      • Abstracting and Indexing
      • Bibliographic Information
      • Archive
    • World Academy of Sciences Journal
      • Information for Authors
      • Editorial Policies
      • Editorial Board
      • Aims and Scope
      • Abstracting and Indexing
      • Bibliographic Information
      • Archive
  • Articles
  • Information
    • For Authors
    • For Reviewers
    • For Librarians
    • For Advertisers
    • Conferences
  • Language Editing
Login Register Submit
  • This site uses cookies
  • You can change your cookie settings at any time by following the instructions in our Cookie Policy. To find out more, you may read our Privacy Policy.

    I agree
Search articles by DOI, keyword, author or affiliation
Search
Advanced Search
presentation
Experimental and Therapeutic Medicine
Join Editorial Board Propose a Special Issue
Print ISSN: 1792-0981 Online ISSN: 1792-1015
Journal Cover
September-2022 Volume 24 Issue 3

Full Size Image

Sign up for eToc alerts
Recommend to Library

Journals

International Journal of Molecular Medicine

International Journal of Molecular Medicine

International Journal of Molecular Medicine is an international journal devoted to molecular mechanisms of human disease.

International Journal of Oncology

International Journal of Oncology

International Journal of Oncology is an international journal devoted to oncology research and cancer treatment.

Molecular Medicine Reports

Molecular Medicine Reports

Covers molecular medicine topics such as pharmacology, pathology, genetics, neuroscience, infectious diseases, molecular cardiology, and molecular surgery.

Oncology Reports

Oncology Reports

Oncology Reports is an international journal devoted to fundamental and applied research in Oncology.

Experimental and Therapeutic Medicine

Experimental and Therapeutic Medicine

Experimental and Therapeutic Medicine is an international journal devoted to laboratory and clinical medicine.

Oncology Letters

Oncology Letters

Oncology Letters is an international journal devoted to Experimental and Clinical Oncology.

Biomedical Reports

Biomedical Reports

Explores a wide range of biological and medical fields, including pharmacology, genetics, microbiology, neuroscience, and molecular cardiology.

Molecular and Clinical Oncology

Molecular and Clinical Oncology

International journal addressing all aspects of oncology research, from tumorigenesis and oncogenes to chemotherapy and metastasis.

World Academy of Sciences Journal

World Academy of Sciences Journal

Multidisciplinary open-access journal spanning biochemistry, genetics, neuroscience, environmental health, and synthetic biology.

International Journal of Functional Nutrition

International Journal of Functional Nutrition

Open-access journal combining biochemistry, pharmacology, immunology, and genetics to advance health through functional nutrition.

International Journal of Epigenetics

International Journal of Epigenetics

Publishes open-access research on using epigenetics to advance understanding and treatment of human disease.

Medicine International

Medicine International

An International Open Access Journal Devoted to General Medicine.

Journal Cover
September-2022 Volume 24 Issue 3

Full Size Image

Sign up for eToc alerts
Recommend to Library

  • Article
  • Citations
    • Cite This Article
    • Download Citation
    • Create Citation Alert
    • Remove Citation Alert
    • Cited By
  • Similar Articles
    • Related Articles (in Spandidos Publications)
    • Similar Articles (Google Scholar)
    • Similar Articles (PubMed)
  • Download PDF
  • Download XML
  • View XML

  • Supplementary Files
    • Supplementary_Data1.pdf
    • Supplementary_Data2.pdf
Article Open Access

LTBP2 inhibits prostate cancer progression and metastasis via the PI3K/AKT signaling pathway

  • Authors:
    • Xiaowen Zhang
    • Chuanjie Tian
    • Jianbin Cheng
    • Weipu Mao
    • Menglan Li
    • Ming Chen
  • View Affiliations / Copyright

    Affiliations: Department of Urology, Affiliated Zhongda Hospital of South‑East University, Nanjing, Jiangsu 210009, P.R. China, Department of Urology Surgery, Heqiao Hospital, Yixing, Jiangsu 214200, P.R. China, Department of Urology, Langxi County People's Hospital, Xuancheng, Anhui 242100, P.R. China, NHC Contraceptives Adverse Reaction Surveillance Center, Jiangsu Health Development Research Center, Nanjing, Jiangsu 210036, P.R. China
    Copyright: © Zhang et al. This is an open access article distributed under the terms of Creative Commons Attribution License.
  • Article Number: 563
    |
    Published online on: July 8, 2022
       https://doi.org/10.3892/etm.2022.11500
  • Expand metrics +
Metrics: Total Views: 0 (Spandidos Publications: | PMC Statistics: )
Metrics: Total PDF Downloads: 0 (Spandidos Publications: | PMC Statistics: )
Cited By (CrossRef): 0 citations Loading Articles...

This article is mentioned in:



Abstract

Biochemical recurrence (BCR) is a cause of concern in advanced prostate cancer (PCa). Thus, novel diagnostic biomarkers are required to improve clinical care. However, research on PCa immunotherapy is also scarce. Hence, the present study aimed to explore promising BCR‑related diagnostic biomarkers, and their expression pattern, prognostic value, immune response effects, biological functions, and possible molecular mechanisms were evaluated. GEO datasets (GSE46602, GSE70768, and GSE116918) were downloaded and merged as the training cohort, and differential expression analysis was performed. Lasso regression and SVM‑RFE algorithm, as well as PPI analysis and MCODE algorithm, were then applied to filter BCR‑related biomarker genes. The CIBERSORT and estimation of stromal and immune cells in malignant tumor tissues using expression data (ESTIMATE) methods were used to calculate the fractions of tumor‑­infiltrating immune cells. GO/DO enrichment analyses were used to identify the biological functions. The expression of latent transforming growth factor β‑binding protein 2 (LTBP2) was determined by RT‑qPCR and western blotting. The role of LTBP2 in PCa was determined by CCK‑8, Transwell, and the potential mechanism was investigated by KEGG and GSEA and confirmed by western blotting. In total, 44 BCR‑related differentially expressed genes (DEGs) in the training cohort were screened. LTBP2 was found to be a diagnostic biomarker of BCR in PCa and was associated with CD4+ T‑cell infiltration and response to anti‑PD‑1/PD‑L1 immunotherapy. Subsequently, using the ESTIMATE algorithm, it was identified that LTBP2 was associated with the tumor microenvironment and could be a predictor of the clinical benefit of immune checkpoint blockade. Finally, the expression and biological function of LTBP2 were evaluated via cellular experiments. The results showed that LTBP2 was downregulated in PCa cells and inhibited PCa proliferation and metastasis via the PI3K/AKT signaling pathway in vitro. In conclusion, LTBP2 was a promising diagnostic biomarker of BCR of PCa and had an important role in CD4+ T‑cell recruitment. Moreover, it was associated with immunotherapy in patients with PCa who developed BCR, and it inhibited PCa proliferation and metastasis via the PI3K/AKT signaling pathway in vitro.

Introduction

Prostate cancer (PCa) is the most pervasive tumor among solid male tumors, accounting for 26% of cases reported, and is also the second leading cause of tumor-associated deaths in men, accounting for 11% of cancer-specific deaths (1). Radical prostatectomy with androgen deprivation therapy (ADT) has become the basic treatment strategy for primary PCa (2). However, most primary PCa may locally relapse and develop into castration-resistant prostate cancer (CRPC) (3) or even metastatic PCa (4). Prostate-specific antigen (PSA) re-elevation following ADT, commonly known as biochemical recurrence (BCR), was the most prevalent technique to detect this problem (5). Nevertheless, PSA assays frequently failed to discover BCR or distant metastases in the first place, given its low sensitivity and specificity (6). Similarly, the clinical and pathological markers used to diagnose BCR of PCa (e.g., Gleason score, clinical and pathological stage) were still insufficient. Several diagnostic biomarkers for BCR of PCa have been described in the literature. For instance, Kim et al (7) reported that PSCA, COX-2, Ki67 were independent predictive biomarkers for BCR of PCa. Some studies have found that non-coding RNAs, such as lncRNAs play an essential role in the malignant progression and BCR of PCa (8,9). However, the exact mechanism of primary PCa progression remains unclear. Therefore, it is important to identify a stable and reliable biomarker for diagnosing BCR of PCa and to provide a guide for detecting the etiology of malignant progression in PCa and the mechanism of BCR.

Immune cells are an essential component of the tumor microenvironment (TME) and play a crucial role in tumorigenesis and progression, which has been investigated in numerous studies (10,11). Tumor immunotherapy, which activates the natural defense system of the body that is responsible for recognizing and removing bacteria, viruses, and tumor cells, is considered a promising cancer treatment modality for recurrent or metastatic cancers (12). Notably, immune checkpoint blockade (ICB) and T-cell therapy have made significant breakthroughs in improving the clinical prognosis of several types of solid tumors (13,14), demonstrating an effective response to immunotherapy for tumors. Literature (15,16) has revealed several biomarkers associated with immunity and prognosis, but few have been confirmed. Therefore, new biomarkers need to be identified as well as their association with the TME, and immunity and prognosis.

Given the aforementioned reasons, the present study aimed to identify potential diagnostic biomarkers of BCR in PCa and validate their correlation with immunity and prognosis. In this present study, latent transforming growth factor β-binding protein 2 (LTBP2) was screened and determined as a diagnostic biomarker gene associated with BCR of PCa by different algorithms, which could be confirmed by other external datasets. Next, the association between LTBP2 and immunity and prognosis was evaluated. The results revealed that the LTBP2 expression was associated with CD4+ T-cell recruitment. Moreover, the present study emphasized the important role of LTBP2 in inhibiting PCa invasion and metastasis in vitro and confirmed its exact molecular mechanism. Therefore, LTBP2 could be a novel diagnostic biomarker and potential immunotherapeutic target for BCR in PCa.

Materials and methods

Raw data sources, preparation, merging, and differential expression analysis

Available public transcriptome data for PCa from the Gene Expression Omnibus (GEO) database (https://www.ncbi.nlm.nih.gov/geo/) and The Cancer Genome Atlas (TCGA) database (https://portal.gdc.cancer.gov/) were screened and downloaded based on the inclusion criteria, which were as follows: i) Sample size >30 days; ii) complete expression information of transcriptome data; and iii) sample information including the description of BCR. Relevant information is presented in Table SI. PCa samples from three datasets [GSE46602(17), GSE70768(18) and GSE116918(19)] were merged as the training cohort. The batch effect of non-biotechnical bias was eliminated using the ComBat algorithm (version 3.44.0) of the SVA package (20). Differential expression analysis was performed using the Bayesian algorithm (version 3.52.1) of the ‘limma’ package if the criteria adjusted P<0.05 was met (21). GSE70769(22) and TCGA-prostate adenocarcinoma (PRAD) dataset and corresponding clinical information were downloaded and used as validation cohorts.

Least absolute shrinkage and selection operator (Lasso) Cox regression analysis and support vector machine with recursive feature elimination (SVM-RFE) algorithm to obtain BCR-associated differential expression genes (DEGs)

Lasso regression analysis is a valuable method for identifying interpretable prediction rules in high-dimensional data, featuring a simultaneous selection of variables and elimination of high correlations among them to prevent overfitting (23). BCR-related differentially expressed genes (DEGs) were identified based on the best lambda values selected by 1,000 cross-validations using the glmnet package (version 4.1-4) in the R language (24). The SVM-RFE algorithm is essentially a backward elimination method for determining a subset of characteristics to optimize the performance of the classifier (25), which was initially designed to solve binary gene selection problems (26). The e1071 and kernlab packages in R software were used to implement SVM-RFE analysis to obtain BCR-related DEGs (27).

Gene Ontology (GO) biological function, The Kyoto Encyclopedia of Genes and Genomes (KEGG) pathway annotation, Disease Ontology (DO) enrichment analysis, and gene set enrichment analysis (GSEA)

GO (24) enrichment analysis of the 44 BCR-related DEGs was utilized for biological function enrichment studies involving molecular functions (MF), cellular components (CC), and biological processes (BP) using the ‘clusterProfiler (version 3.14.3) (28), enrichplot (29) and ggplot2 package (30)’ in R software (adjusted P<0.05). KEGG was widely employed to screen biological pathways (31). DO enrichment analysis was commonly used to identify large-scale disease enrichment research by clusterProfiler, GSEABase (version 1.58.0) (32), DOSE (version 3.22.0) (33), and enrichplot package in R language (adjusted P<0.05). GSEA analysis was applied to investigate potential differences in biological processes and signaling pathways in GEO merged dataset and TCGA-PRAD cohort by the ‘clusterProfiler and enrichplot package’ in R software. The gene set ‘c2.cp.kegg.v7.4.symbols.gmt’ was retrieved from the Molecular Signatures Database (MSigDB) (34), and the adjusted P-values <0.05 were regarded as statistically significant.

TME cell infiltration level and tumor-infiltrating immune cell profile, as well as correlation between immune infiltration and LTBP2 expression in PCa

Tumor cell TME infiltration level was estimated by immune score, stromal score and tumor purity for each sample using the estimation of stromal and immune cells in malignant tumor tissues using expression data (ESTIMATE) algorithm (35). The CIBERSORT algorithm was implemented to generate an estimate of the abundance distribution of each tumor cell in the tumor sample using the R package ‘e1071’ (36). Spearman correlation analysis was undertaken to determine the association between immune cell infiltration levels and the expression of LTBP2.

Gene expression and clinical benefits for ICB and TCGA pan-cancer analyses

To elucidate the interaction of LTBP2 on the ICB, the association between LTBP2 expression and three well-known immune checkpoint genes was explored using the Tumor Immune Estimation Resource (TIMER) database (37) and Gene Expression Profiling Interactive Analysis (GEPIA; http://gepia.cancer.pku.cn/) database. Transcriptomic data and corresponding clinicopathological features of TCGA pan-cancer were obtained from the UCSC Xena browser (https://xena.ucsc.edu/) and preprocessed as described above.

Establishment of protein-protein interaction (PPI) network and molecular complex detection (MCODE) analysis to identify hub genes

The Search Tool for Retrieving Interacting Genes (STRING) database (https://cn.string-db.org/) (38,39) was applied to predict the PPI network for the 44 BCR-related DEGs, with a threshold of combined score >0.4. Moreover, the MCODE algorithm was used to identify hub genes (40).

Construction of lncRNA-miRNA-LTBP2 mRNA competing endogenous RNA (ceRNA) regulatory networks

The ceRNA regulatory network is a common upstream regulatory mechanism of target genes (41). LTBP2 was considered as the target gene, and the sponging miRNA was screened via the starBase database (https://starbase.sysu.edu.cn/) (42). Spearman correlation analysis was then used to identify miRNAs that were negatively correlated with LTBP2 expression. In addition, the sponging lncRNAs were identified by the starBase database and a negative correlation with miRNAs was confirmed by Spearman correlation analysis (cor >0.3; P-value <0.01). Finally, Cytoscape software (version 3.9.1) was utilized to construct the lncRNA-miRNA-LTBP2 ceRNA regulatory network (43).

Collection of gene expression data with immunotherapy response prediction

To evaluate the predictive value of LTBP2 in immunotherapeutic response, two immunotherapy cohorts, including clinical and transcriptomic data, were downloaded. The GSE78220 cohort (44), downloaded from the GEO database, is an anti-programmed cell death protein 1 (PD-1) immunotherapy cohort containing 27 samples with complete clinical information. The IMvigor210 cohort, obtained from http://research-pub.gene.com/IMvigor210CoreBiologies/, is an anti-PD-L1 immunotherapy cohort containing 298 samples with complete clinical data.

Cell culture and cell transfection

The human prostate cell (RWPE-1; cat. no. SCSP-5025) and human PCa cell lines (LNcap; cat. no. TCHu173), PC3 (cat. no. TCHu158) and DU145 cells (cat. no. TCHu222) were originally purchased from the Cell Bank of Shanghai Institute of Life Sciences, Chinese Academy of Sciences. RPMI-1640 medium (Procell Life Science & Technology Co., Ltd.) containing 10% fetal bovine serum (FBS; Thermo Fisher Scientific, Inc.), penicillin (25 U/ml) and streptomycin (25 mg/ml; Gibco; Thermo Fisher Scientific, Inc.), were used to culture prostate cells and PCa cells at 37˚C in a humidified 5% CO2 environment. The sequence of LTBP2 was cloned in to a pcDNA3.1-vector to generate overexpression plasmid constructs by Shanghai GeneChem Co., Ltd. Lipofectamine 3000 reagent (Vazyme Biotech Co., Ltd.) was used for cell transfection according to the manufacturer's protocol (45). In short, the transfection reagent was added and samples were placed in a humidified 5% CO2 environment at 37˚C for 6 h, then changed to fresh medium and performed the subsequent experiments the next day.

RNA extraction and reverse transcription-quantitative polymerase chain reaction (RT-qPCR)

Total RNA was isolated and extracted from cells and clinical tissues using E.Z.N.A.® Total RNA Kit I (50 preps) (Omega Bio-Tek, Inc.). Reverse transcription was then achieved with the HiScript II Q RT SuperMix reagent kit according to the manufacturer's protocol (cat. no. R223-01; Vazyme Biotech Co., Ltd.). PCR was implemented to measure Cq values using the SYBR Green PCR kit (Vazyme Biotech Co., Ltd.) according to the manufacturer's protocol (46). In short, qPCR was performed under the conditions: Holding at 50˚C for 2 min, 95.0˚C for 30 sec and 40 circles of 95.0˚C for 10 sec and 60˚C for 30 sec in an applied biosystems 7300 Realtime PCR instrument. The 2-ΔΔCq calculation method was employed to calculate the relative expression levels of LTBP2 (47-49). The primers for LTBP2 used in the present study were as follows: LTBP2 forward, 5'-AGCACCAACCACTGTATCAAAC-3' and reverse, 5'-CTCATCGGGAATGACCTCCTC-3'; GAPDH forward, 5'-ACCATCTTCCAGGAGCGAGAT-3' and reverse, 5'-GGGCAGAGATGATGACCCTTT-3'.

Cell Counting Kit-8 (CCK-8) cell proliferation assays

CCK-8 assay Kit (BioBIO EXCELLENCE) was used to perform the cell proliferation. In brief, the transfected LNcap and DU145 cells were seeded into 96-well plates at a density of 1,500 cells/well. Following seeding for 24, 48, 72 and 96 h, 10 µl CCK-8 reagent was added to each well and then incubated for another 3 h before detecting the optical density (OD) at 450 nm.

Transwell migration and Matrigel invasion assays

Cell migration and invasion assays were implemented in 8-µm pore size Transwell chambers, distinguishing that invasion assays required 0.5 mg/ml Matrigel pretreatment (37˚C for 1 h). Specifically, the transfected PCa cells (10x104) were resuspended in a serum-free medium and inoculated into the upper chamber, and 600 µl of medium containing 10% FBS was placed in the lower chamber and incubated at 37˚C for 8-20 h. Subsequently, migrating and invading cells were fixed in methanol (20 min at room temperature), stained with 0.1% crystal violet (20 min at room temperature), and photographed and counted using a light microscope at x10 magnification.

Western blot analysis

Western blotting was conducted using the same method previously reported in the literature (50). In short, cells were lysed with RIPA buffer (Beyotime Institute of Biotechnology), and protein was extracted. The protein concentration was then quantified utilizing a BCA Protein Assay Kit (Thermo Fisher Scientific, Inc.). Subsequently, the protein (10 µg/well) was separated by 10% sodium dodecyl sulfate-polyacrylamide gels electrophoresis (SDS-PAGE) and electroblotted to polyvinylidene fluoride membranes (PVDF) (MilliporeSigma). Following blocking with 5% skim milk for 1 h at room temperature, the membrane was incubated with various specific primary antibodies overnight at 4˚C. Next, washing with TBST (Tween, 1:1,000) followed by incubation with horseradish peroxidase (HRP)-conjugated secondary antibody (Table SII) for 1 h at room temperature. Protein bands were treated with BeyoEcl Plus reagent (Beyotime Institute of Biotechnology) after washing with TBST and observed using an ECL system.

Statistical analysis

The statistical analysis was undertaken with R software (version 4.0.3) and GraphPad Prism 7 software (GraphPad Software, Inc.). The Perl programming language (version 5.30.2) was used for data processing. The Kaplan-Meier (K-M) survival analysis and log-rank tests were utilized to analyze the overall survival (OS), progression-free interval (PFI) and disease-specific survival (DSS). The associations between LTBP2 expression and various clinicopathological covariates were examined using a chi-square test. Data were obtained from at least three independent experiments in vitro and were expressed as mean ± SD. A P-value <0.05 was considered to indicate a statistically significant difference.

Results

Identification of 44 differentially expressed mRNAs between primary PCa and BCR of PCa based on the GEO merged dataset

The flow chart of the present study is presented in Fig. 1. First, three GSE datasets (GSE46602, GSE70768, and GSE116918) were merged using the SVA algorithm to obtain 312 primary PCa and 97 BCR in PCa cases. The differential expression analysis of primary PCa and BCR in PCa was then performed using the R software Limma package based on the GEO merged datasets. A total of 44 BCR-related DEGs are presented in Fig. S1. Among them, 18 DEGs were in the downregulated subset and 26 in the upregulated subset.

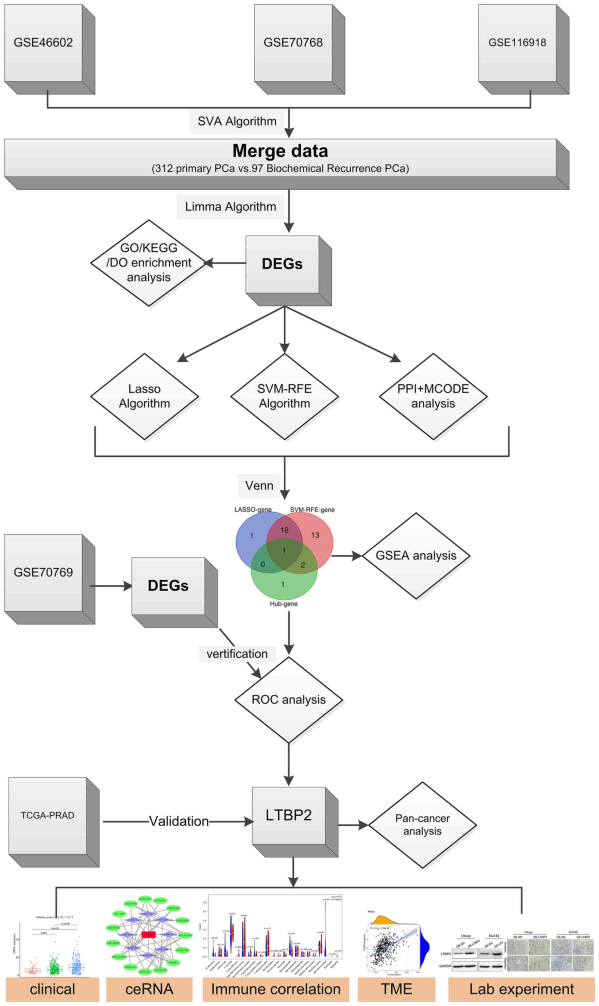
Figure 1

Flow chart of the work on screening and identifying a key gene associated with biochemical recurrence of prostate cancer and validating some potential biological functions. PCa, prostate cancer; GO, Gene Ontology; KEGG, Kyoto Encyclopedia of Genes and Genomes; DO, Disease Ontology; DEGs, differentially expressed genes; Lasso, least absolute shrinkage and selection operator; SVM-RFE, support vector machine with recursive feature elimination; PPI, protein-protein interaction; MCODE, molecular complex detection; GSEA, gene set enrichment analysis; ROC, receiver operating characteristic; TCGA, The Cancer Genome ATLAS; PRAD, prostate adenocarcinoma; LTBP2, latent transforming growth factor β-binding protein 2; ceRNA, competitive endogenous RNA; TME, tumor microenvironment.

Genes are screened as BCR-associated key DEGs based on two different algorithms

To obtain key BCR-associated DEGs, two distinct algorithms for screening were implemented. First, the Lasso Cox regression algorithm was applied, and 20 key genes were filtered out from 44 BCR-related DEGs (Fig. 2A). Similarly, the SVM-RFE algorithm was applied, and 34 key genes were screened out (Fig. 2B). Finally, 19 BCR-related DEGs were selected as candidates via overlapping (Fig. 2C).

Figure 2

Screening and identification of LTBP2 as a key DEG associated with BCR of PCa. (A) Lasso Cox regression algorithm was applied to screen DEGs associated with BCR of PCa in GEO-merged datasets. (B) SVM-RFE algorithm was performed to identify DEGs associated with BCR of PCa in GEO-merged datasets. (C) Venn diagram showing the overlap of 19 BCR-based DEGs between the two different algorithms. (D) PPI analysis of BCR-related DEGs in PCa using STRING database. (E) The STRING outcomes were uploaded to Cytoscape software to identify hub genes using MCODE algorithm in the PPI network. (F) Venn diagram revealed that LTBP2 was the only BCR-associated hub gene. LTBP2, latent transforming growth factor β-binding protein 2; DEG, differentially expressed gene; BCR, biochemical recurrence; PCa, prostate cancer; Lasso, least absolute shrinkage and selection operator; GEO, Gene Expression Omnibus; SVM-RFE, support vector machine with recursive feature elimination; PPI, protein-protein interaction; STRING, The Search Tool for Retrieving Interacting Genes; MCODE, molecular complex detection.

Construction of a PPI network and MCODE analysis to obtain 4 hub genes

These 44 BCR-related DEGs were utilized to construct a PPI network using STRING software (Fig. 2D). The outcomes were uploaded to Cytoscape software and 4 hub genes were identified by MCODE algorithm (Fig. 2E). Ultimately, by overlapping the hub genes and key BCR-related DEGs, LTBP2 was found to be the only candidate diagnostic gene of BCR in PCa that should be investigated further (Fig. 2F).

Subsequently, the ROC curve and its AUC value of GEO merged datasets (the training set) were calculated to assess the accuracy and sensitivity of LTBP2 as a BCR diagnostic gene for PCa. As indicated in Fig. 3A, LTBP2 had moderate accuracy and sensitivity, which was also consistent with the ROC curve results of the GEO validation cohort (GSE70769) (Fig. 3C). Additionally, the expression of LTBP2 in the primary PCa subgroup and the BCR of PCa subgroup was evaluated. The results demonstrated that the expression level of LTBP2 was statistically significantly higher in the BCR of PCa subgroup compared to the primary PCa subgroup in TCGA-PRAD (Fig. 3B) and GEO validation dataset (Fig. 3D).

Figure 3

Evaluation of the accuracy and sensitivity of LTBP2 as a biomarker for BCR of PCa. (A and C) ROC curve and its AUC value in (A) GEO-merged datasets and (C) validation dataset (GSE70769). (B and D) The relative expression levels of LTBP2 in (B) TCGA-PRAD dataset and (D) a validation dataset (GSE70769). LTBP2, latent transforming growth factor β-binding protein 2; BCR, biochemical recurrence; PCa, prostate cancer; ROC, receiver operating characteristic; AUC, area under the curve; GEO, Gene Expression Omnibus; TCGA, The Cancer Genome ATLAS; PRAD, prostate adenocarcinoma; Pri-, primary.

Association of LTBP2 expression with clinicopathological features and overview of LTBP2 in human tumors in TCGA database

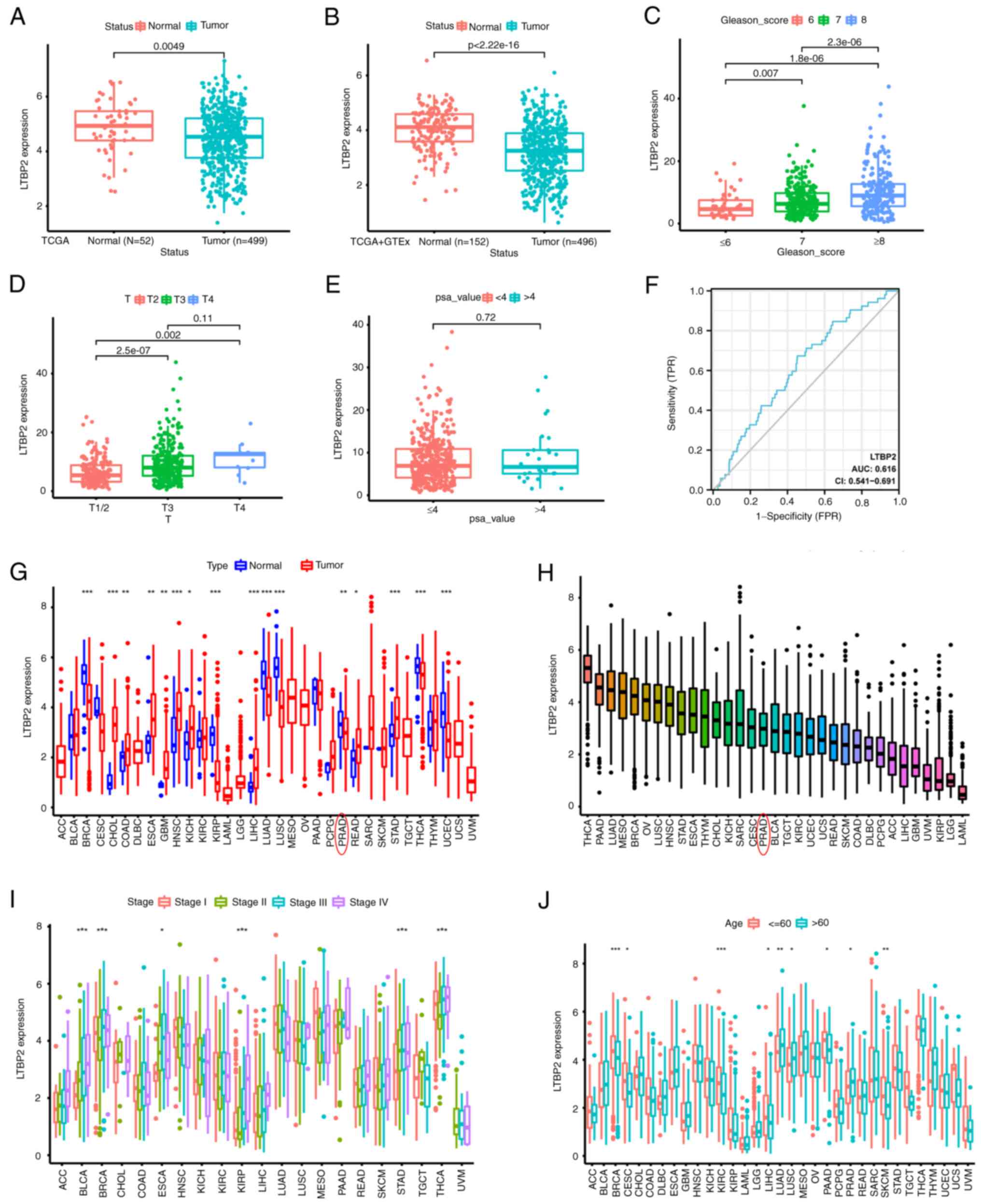
To assess the clinical value and application of LTBP2, the association between LTBP2 expression and clinicopathological traits and the impact on prognosis in TCGA-PRAD dataset were examined. The results revealed that LTBP2 was under-expressed in tumor tissues in the TCGA and Genotype-Tissue Expression (GTEx) database (Fig. 4A and B). Moreover, the ROC curve also clarified that the efficiency of LTBP2 expression levels was moderate in distinguishing PCa tissue from normal prostate tissue (AUC value=0.616) (Fig. 4F). Concurrently, a stratified analysis along with clinicopathological features was performed. The results highlighted in Fig. 4C-E and Table I indicated that LTBP2 expression was primarily upregulated with increased Gleason score and American Joint Committee on Cancer (AJCC) T stage (P<0.05). However, it was independent of increasing PSA value.

Figure 4

Associations of LTBP2 expression with clinicopathological features and pan-cancer analysis. (A and B) Boxplots revealed that LTBP2 was under-expressed in tumor tissues compared with normal control tissues in (A) TCGA-PRAD dataset and (B) TCGA combined with GTEx dataset. (C-E) Boxplot indicating LTBP2 expression in different (C) Gleason-score, (D) AJCC T stage, (E) PSA-value of PCa samples from TCGA-PRAD dataset. (F) The ROC curves revealed the efficiency of LTBP2 expression levels to distinguish PCa tissues from normal prostate tissues. (G and H) Boxplots displaying the LTBP2 expression using pan-cancer analysis. (I and J) Boxplot indicating LTBP2 expression in various clinicopathological features using pan-cancer analysis. Subgroup comparison between different tumors in G-I were demonstrated using *P<0.05, **P<0.01 and ***P<0.001. LTBP2, latent transforming growth factor β-binding protein 2; TCGA, The Cancer Genome ATLAS; PRAD, prostate adenocarcinoma; GTEx, Genotype-Tissue Expression; AJCC, American Joint Committee on Cancer; PSA, prostate-specific antigen; PCa, prostate cancer; ROC, receiver operating characteristic.

Table I

Comparison of clinical characteristics of prostate cancer patients in TCGA-PRAD database.

Table I

Comparison of clinical characteristics of prostate cancer patients in TCGA-PRAD database.

 Expression of LTBP2 
CharacteristicsTotalLow (%)High (%)P-value
Total samples, n449249250 
Age, n (%)   0.054
     ≤60324123 (24.6)101 (20.2) 
     >60275126 (25.3)149 (29.9) 
T stage, n (%)   <0.001
     T2189117 (23.8)72 (14.6) 
     T3292128(26)164 (33.3) 
     T4112 (0.4)9 (1.8) 
N stage, n (%)   0.120
     N0347168 (39.4)179(42) 
     N17930(7)49 (11.5) 
M stage, n (%)   0.99
     M0455228 (49.8)227 (49.6) 
     M132 (0.4)1 (0.2) 
PSA (ng/ml), n (%)   0.99
     <4415207 (46.8)208 (47.1) 
     ≥42714 (3.2)13 (2.9) 
Gleason score, n (%)   <0.001
     64633 (6.6)13 (2.6) 
     7247142 (28.5)105(21) 
     86428 (5.6)36 (7.2) 
     913845(9)93 (18.6) 
     1041 (0.2)3 (0.6) 

[i] TCGA, The Cancer Genome ATLAS; PRAD, prostate adenocarcinoma; LTBP2, latent transforming growth factor β-binding protein 2; T, tumor, N, node; M, metastasis; PSA, prostate-specific antigen.

Furthermore, given the scarcity of LTBP2-associated cancer studies in solid tumors, as shown in Fig. S2, its expression was evaluated in 33 solid tumors. LTBP2 was differentially expressed in distinct cancer types and was under-expressed in numerous solid tumors compared to corresponding normal tissues (Fig. 4G and H). In addition, to describe the association between LTBP2 expression and clinicopathological features, LTBP2 expression was analyzed according to the different clinicopathological features in different solid tumors, such as the AJCC stage. Significant differences between LTBP2 expression and some clinical characteristics of different strata of certain tumors were identified (Fig. 4I and J). Moreover, a univariate Cox regression analysis was performed to assess the effect of LTBP2 on prognosis in different cancer types. The LTBP2 expression did not significantly affect OS (Fig. S3A), DSS (Fig. S3B), PFI (Fig. S3C) in PCa, paralleling the results obtained from the Kaplan-Meier survival analysis (Fig. S4).

Expression of LTBP2 is associated with CD4+ T-cell recruitment and linked to immunotherapeutic response

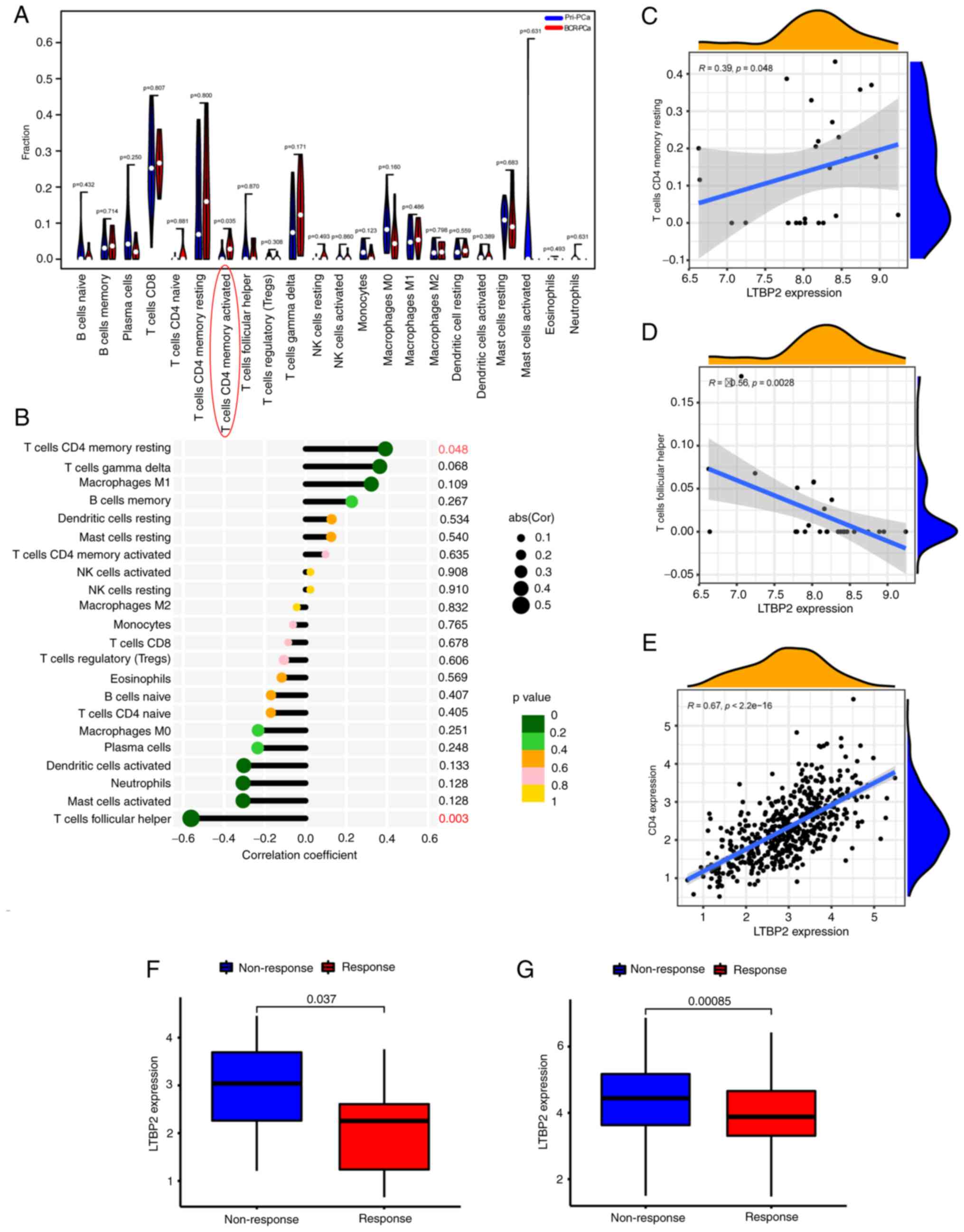
As reported in the literature, immunity plays an essential role in the development and treatment of tumors (51). Hence, the association between LTBP2 and immunity was investigated. The CIBERSORT algorithm was used to calculate the score of the tumor immune cells in pan-cancer. Spearman correlation analysis was performed and revealed that LTBP2 was associated with T-cell follicular helper and CD4+ T-cell memory resting recruitment as well as macrophage M2 polarization in TCGA-PRAD dataset in 33 solid tumors (Fig. S5). Subsequently, the correlation of LTBP2 with tumor immune infiltration cells in GEO merged datasets was validated. As revealed in Figs. S6A and 5A, there were significant differences in the proportion of immune cells between primary PCa and BCR of PCa, especially CD4 memory-activated T cells. Moreover, as revealed in Fig. 5B-D, LTBP2 expression was correlated with T-cell follicular helper and CD4+ T-cell memory resting in the GEO merged datasets, paralleling the results obtained from TCGA-PRAD dataset. Furthermore, the effect of LTBP2 expression on the correlation between different tumor-infiltrating immune cells in the GEO merged datasets was identified (Fig. S6B). Therefore, based on the aforementioned results, it was hypothesized that LTBP2 expression was associated with CD4+ T-cell recruitment, which was also verified in TCGA-PRAD dataset. As confirmed in Fig. 5E, LTBP2 expression revealed a significant positive correlation with CD4+ T-cell levels. However, whether LTBP2 had an effect on macrophage M2 polarization was not verified in the GEO merged cohort.

Figure 5

mRNA expression of LTBP2 is correlated with the level of CD4+ T cells. (A) Violin plot displayed the fraction of tumor-infiltrating immune cells in primary PCa and BCR PCa in the GEO-merged dataset. (B) Lollipop chart revealed the correlation coefficient between LTBP2 expression and immune-infiltrating cells in the GEO-merged dataset. (C and D) The correlation scatter plot revealed that LTBP2 expression was (C) significantly positively correlated with T-cell CD4 memory resting, but (D) significantly negatively correlated with T-cell follicular helper in the GEO-merged dataset. (E) Correlation scatter plots showed a significant positive correlation between LTBP2 and CD4 T-cell expression validated in TCGA-PRAD dataset. (F and G) Boxplots revealed significant differences in LTBP2 expression between (F) different anti-PD-1 clinical response subgroups in the GSE78220 cohort and (G) other anti-PD-L1 clinical response groups in the IMvigor210 cohort. LTBP2, latent transforming growth factor β-binding protein 2; PCa, prostate cancer; BCR, biochemical recurrence; GEO, Gene Expression Omnibus; TCGA, The Cancer Genome ATLAS; PRAD, prostate adenocarcinoma; PD-1, programmed cell death protein 1.

Additionally, the predictive role of LTBP2 was investigated in the immunotherapeutic response against PD-1/PD-L1 based on two immunotherapy cohorts. As shown in Fig. 5F and G, patients with low LTBP2 expression had a significantly more robust immune response than those with high expression in the anti-PD-1 immunotherapy cohort (GSE78220) and anti-PD-L1 immunotherapy cohort (IMvigor210 cohort). Hence, these results confirmed the predictive role of LTBP2 on the immunotherapeutic benefit in PCa patients with BCR.

Expression of LTBP2 is associated with TME and can predict clinical benefit of ICB

Given the aforementioned results, it was hypothesized that LTBP2 was also correlated with the TME. The ESTIMATE algorithm was used to calculate the tumor cell stromal score, immune score and tumor purity for each patient in TCGA-PRAD dataset. Spearman correlation analysis was performed and revealed that LTBP2 expression was positively correlated with immune score and stromal score in TCGA-PRAD dataset (Fig. 6A and B). In addition, LTBP2 expression was significantly positively correlated with T-cell CD4 memory resting and significantly negatively correlated with T-cell follicular helper in the TCGA-PRAD dataset, which validated the recruitment of LTBP2 to CD4+ T cells (Fig. 6C and D). LTBP2 expression was significantly associated with immune cell marker genes, except for CEACAM8 (Fig. S7; Table SIII). In addition, to further clarify the role of LTBP2 on ICB, the association between LTBP2 and several well-known immune checkpoint genes was explored. The results showed that the mRNA expression of LTBP2 was significantly positively correlated with the relative expression levels of PD-L1, CTLA4, and PD-1 (Fig. 6E), but negatively correlated with tumor purity in the TIMER database, as verified in the GEPIA database.

Figure 6

mRNA expression of LTBP2 is correlated with the TME infiltration cell characteristics and immune checkpoint genes. (A and B) The correlation scatter plot revealed that LTBP2 expression was positively correlated with (A) immune score and (B) stromal score in TCGA-PRAD dataset. (C and D) The correlation scatter plot confirmed that LTBP2 expression was significantly positively correlated with T-cell CD4 memory resting, while it was significantly negatively correlated with T-cell follicular helper in TCGA-PRAD dataset. (E) The scatter plot showed that the mRNA expression of LTBP2 was significantly positively correlated with the relative expression of immune checkpoint genes, including PD-L1, CTLA4, PD-1, but negatively correlated with tumor purity in the TIMER database and GEPIA database (cor >0; P-value <0.001). LTBP2, latent transforming growth factor β-binding protein 2; TME, tumor microenvironment; TCGA, The Cancer Genome ATLAS; PRAD, prostate adenocarcinoma; PD-1, programmed cell death protein 1; TIMER, Tumor Immune Estimation Resource; GEPIA, Gene Expression Profiling Interactive Analysis.

GO/KEGG/DO functional enrichment analysis and GSEA analysis of the DEGs

Subsequently, GO, KEGG, DO enrichment analyses and GSEA analysis was conducted to identify the biological functions and signaling pathways of LTBP2. These enrichment analyses were performed for the BCR-associated DEGs. The GO profiles revealed that these DEGs were integrally correlated with transforming growth factor-β (TGF-β) receptor and cellular metabolic processes. The top ten GO terms of MF, CC, and BP associated with 44 BCR-related are presented in Fig. 7A. Similarly, the DO enrichment analysis revealed that the top five DO terms had a close association with cardiovascular disease and connective tissue cancer (Fig. 7B). It was also observed that the top 5 signaling pathways based on KEGG analysis mainly participated in PI3K-AKT/ECM-receptor interaction/Focal adhesion/TGF-β signaling pathways (Fig. 7C). Finally, to systematically assess the potential biological functions and signaling pathways of these BCR-associated DEGs involved in molecular heterogeneity, the GSEA method was employed to identify and validate them in a GEO-merged BCR-related dataset (Fig. 7D) and TCGA-PRAD BCR-related dataset (Fig. 7E). The findings also demonstrated that the top 5 pathways were closely associated to cell adhesion molecules (CAMs) and focal adhesion.

Figure 7

Biological function and pathway annotation enrichment analysis. (A) Bubble plot of GO enrichment analysis of the 44 BCR-associated DEGs revealing the enriched BP, CC and MF. (B) DO enrichment analysis of the 44 BCR-associated DEGs showing the enriched top 10 diseases. (C) KEGG pathway analysis revealed the enriched signaling pathways of the 44 BCR-associated DEGs. (D) GSEA showed the top five KEGG signaling pathways in BCR-PCa of the GEO-merged dataset. (E) GSEA enrichment analysis showed the top six KEGG signaling pathways in BCR-PCa in TCGA-PRAD dataset. GO, Gene Ontology; BCR, biochemical recurrence; DEGs, differentially expressed genes; BP, biological processes; CC, cellular components; MF, molecular functions; DO, Disease Ontology; KEGG, Kyoto Encyclopedia of Genes and Genomes; GSEA, gene set enrichment analysis; PCa, prostate cancer; GEO, Gene Expression Omnibus.

Validation of LTBP2 expression and biological function in vitro and confirmation of the involvement of the PI3K/AKT signaling pathway in BCR of PCa

To better evaluate the expression and biological function of LTBP2, cellular experiments in vitro were carried out. RT-qPCR assays were performed to validate whether the LTBP2 expression was downregulated in TCGA-PRAD database. As revealed in Fig. 8A, LTBP2 was under-expressed in tumor cell lines, and similar results could be observed at the protein level via western blot analysis (Fig. 8B). To investigate the biological function of LTBP2 in PCa cells, an overexpression plasmid (OE-LTBP2) was constructed and transfected into LNcap and DU145 cells. RT-qPCR and western blot analysis revealed that OE- LTBP2 could upregulate the mRNA and protein expression levels of LTBP2 (Fig. 8C and D). Subsequently, Transwell assays revealed that overexpression of LTBP2 reduced cell migration and invasion abilities (Fig. 8E). Moreover, CCK-8 assays also showed that overexpression of LTBP2 significantly inhibited the proliferation of LNcap and DU145 cells (Fig. 8F)

Figure 8

LTBP2 inhibits the proliferation, migration and invasion of PCa cells in vitro. (A) RT-qPCR assay showed the mRNA expression levels of LTBP2 in prostate cells (RWPE-1) and PCa cell lines (LNcap and DU145). (B) Western blot assay showed the protein expression levels of LTBP2 in prostate cells (REPW-1) and PCa cell lines (LNcap and DU145). (C) Relative expression of LTBP2 by RT-qPCR in PCa cells transfected with OE-LTBP2 and NC. (D) Relative expression of LTBP2 determined by western blotting in PCa cells transfected with OE-LTBP2 and NC. (E) Transwell assays showed the migration and invasive abilities of PCa cells transfected with OE-LTBP2 and NC. (F) CCK-8 assays showed the proliferation capacity of PCa cells transfected with OE-LTBP2 and NC. (G) Western blot assay displayed the protein levels changes in PCa cells transfected with OE-LTBP2 and NC. All experiments were repeated three times. *P<0.05, **P<0.01. LTBP2, latent transforming growth factor β-binding protein 2; PCa, prostate cancer; RT-qPCR, reverse transcription-quantitative polymerase chain reaction; OE, overexpressed; NC, negative control; CCK-8, Cell Counting Kit-8.

Furthermore, the potential mechanisms by which LTBP2 inhibited PCa progression were further explored. Based on previous literature (52-54) and KEGG signaling pathway analysis as well as GSEA analysis, it was hypothesized that the downstream signaling pathway of LTBP2 may involve the PI3K/AKT pathway. Hence, the expression changes of proteins related to the PI3K/AKT signaling pathway were examined. As revealed in Fig. 8G, western blot results demonstrated that transfection with OE-LTBP2 resulted in a significant increase in LTBP2 expression levels, and a decrease in the protein levels of phosphorylated (p)-AKT and p-PI3K in LNcap and DU145 cells. Collectively, it was confirmed that LTBP2 may be involved in BCR of PCa progression and metastasis via the PI3K/AKT signaling pathway.

Discussion

Identification and characterization of the specific biomarkers for BCR of PCa may be important for the diagnosis and prognosis of prostate tumors. In the present study, it was demonstrated that LTBP2 could be a diagnostic biomarker for BCR of PCa, which is correlated with immune response. To identify diagnostic biomarkers associated with BCR of PCa, the screening algorithms, Lasso and SVM-RFE were used to screen 44 BCR-related DEGs and 19 differential genes associated with BCR were obtained via overlapping. PPI analysis and MCODE algorithm were also used to screen the 44 DEGs and 4 hub genes were identified. Finally, by overlapping the hub genes and key BCR-related DEGs, LTBP2 was revealed to be the only candidate diagnostic gene for BCR of PCa and was found to be associated with CD4+ T-cell recruitment and anti-PD-1/PD-L1 immunotherapy response. Subsequently, using the ESTIMATE algorithm, it was determined that LTBP2 was associated with the TME state and could predict the clinical benefit of ICB. Finally, the expression and biological function of LTBP2 were evaluated by cellular experiments. The results showed that LTBP2 was downregulated in PCa cells and inhibited PCa proliferation and metastasis via the PI3K/AKT signaling pathway. Collectively, the present study demonstrated that LTBP2 could be employed as a novel biomarker for diagnosing BCR in PCa and a potential immunotherapeutic tool, which could inhibit PCa proliferation and metastasis via the PI3K/AKT signaling pathway.

Several studies (7,15) have assessed the diagnostic biomarkers for BCR of PCa. However, the specific molecular mechanisms and their correlation with immunity and prognosis are still not well clarified. LTBP2, a member of the fibronectin or LTBP extracellular matrix (ECM) glycoprotein superfamily, which is characterized by repetitive domain structures, has an important influence on tumorigenesis development by regulating TGF-β activity, elastogenesis and maintenance of ECM structure (54,55). In the present study, LTBP2 was identified and validated as a novel diagnostic biomarker for BCR of PCa by public databases. Moreover, it was determined that LTBP2 was associated with immune response and TME. In addition, through cellular experiments, it was revealed that LTBP2 was under-expressed in PCa, which was consistent with the results obtained from the public databases. However, through pan-cancer analysis and several previous studies, it was observed that LTBP2 was upregulated in a variety of diseases, such as cervical adenocarcinoma (53), oral squamous cell carcinoma (54), lung myofibroblast (56), gastric cancer (52), colorectal cancer (57), glaucoma (58), which indicates that LTBP2 has diverse biological functions. For the first time, to the best of our knowledge, the present study reported the role of LTBP2 in PCa progression, especially in the diagnosis of BCR. In addition, the results of the present study indicated that LTBP2 was significantly positively correlated with CD4+ T-cell infiltration and TME score as well as ICB, suggesting that high expression of LTBP2 along with increased ICB and CD4+ T-cell recruitment could increase the clinical benefit of immunotherapy for PCa patients. Naturally, more studies are required to further confirm the aforementioned findings.

Undoubtedly, immunotherapy is a powerful treatment strategy for solid tumors, yet PCa appears to be excluded from the ongoing immunotherapy revolution. However, several studies have confirmed the value of immunotherapy in advanced PCa. Bilusic et al (59) reported that turning a ‘cold’ PCa TME into a ‘hot’ one by driving T cells into the tumor and combining it with ADT could be a new approach to PCa treatment. Gamat et al (60) found that treatment of CD4+ T cells with testosterone or DHT increased the level of the immunosuppressive cytokine IL-10, suggesting that androgens could have a direct negative effect on T-cell function. It was hypothesized that combining ADT with immunotherapy is a reasonable direction to improve the efficacy of PCa. Several studies have also reported that ICB plays a key role in the treatment of PCa. For example, Zhou et al and Zhang et al (61,62) found that WDR5 could combine with PD-L1 expression to influence the progression and chemosensitivity of PCa. The present study determined that LTBP2 was associated with CD4+ T cells and could predict clinical benefit from immunotherapy, particularly from ICB. This may provide new insights into the treatment for BCR of PCa.

Recently, LTBP2 was recently identified as an ECM glycoprotein, and its expression was associated with poor prognosis in several tumors. For example, Wang et al (52) found that LTBP2 promoted metastasis of gastric cancer cells and was associated with a poor prognosis. Turtoi et al (63) identified significant high expression of LTBP2 in pancreatic ductal adenocarcinoma tissue by 2D-nano-HPLC_MS/MS method and western blotting. By contrast, Chen et al (64) reported that LTBP2 was downregulated in nasopharyngeal carcinoma and it conferred a propensity to inhibit proliferation and metastasis in a favorable (growth factor-permitting) TME, which suggested that it had significant heterogeneity. However, the specific molecular mechanism that affected tumor progression has not been fully elucidated. In the present study, insight into the exact mechanism by which LTBP2 regulates PCa progression was provided. Based on KEGG pathway enrichment analysis and GSEA analysis and previous literature (50), it was confirmed that LTBP2 inhibited PCa proliferation and metastasis in vitro via the PI3K/AKT signaling pathway.

lncRNAs play an important regulatory role in the malignant progression and BCR of PCa (8,9). Therefore, the possible upstream molecular mechanisms were investigated. In fact, lncRNA-miRNA-LTBP2 ceRNA regulatory networks were constructed using the starBase database and Spearman correlation analysis, which contained 15 lncRNAs and 8 miRNAs (Fig. S8). Furthermore, it was confirmed that these lncRNAs were downregulated while the miRNAs were upregulated in PCa. Therefore, in the future LTBP2 will be further explored and its biological function will be further characterized from in vivo and in vitro experiments. Regretfully, it was determined that LTBP2 expression did not affect prognosis, including OS, DSS and PFI. In fact, clinical data related to BCR is being presently collected, to explore the association between LTBP2 expression and BCR of PCa. If LTBP2 is determined to be associated with prognosis related to BCR, this could be an important finding. Hence, the aforementioned results demonstrated that LTBP2 holds promise as a diagnostic biomarker for BCR of PCa and offered new perspectives for immunotherapy. In addition, a contradiction was found with regard to LTBP2 being lowly expressed in tumors, but its expression increased with TNM stage. This may require further validation in large clinical samples.

In conclusion, 44 BCR-related DEGs were screened using the GEO-merged datasets, and LTBP2 was then identified as a diagnostic biomarker for BCR of PCa based on Lasso, SVM-RFE algorithms, PPI analysis and MCODE algorithm. The stability and reliability of candidate genes were validated with the GEO validation dataset and TCGA-PRAD datasets. It was then determined that LTBP2 exerted a crucial role in CD4+ T-cell recruitment and TME state. Notably, LTBP2 expression enhanced the clinical benefit of immunotherapy for PCa patients with BCR. In addition, the upstream lncRNA-miRNA-LTBP2 ceRNA regulatory network was constructed by bioinformatics and the downstream signaling pathway and biological functions were validated by in vitro experiments based on KEGG enrichment analysis. It was determined that LTBP2 inhibited PCa progression and metastasis via the PI3K/AKT signaling pathway. In short, the present study provided novel insights into the role of LTBP2 in diagnosing BCR of PCa and facilitating personalized immunotherapy in patients with PCa.

Supplementary Material

Heatmap of BCR-related genes in primary PCa and BCR PCa tissues. The heatmap was applied to visualize the differential expression of 44 BCR-related genes between 312 primary PCa tissues and 97 BCR PCa tissues in the GEO-merged cohort (GSE46602, GSE70768 and GSE116918). BCR, biochemical recurrence; PCa, prostate cancer; GEO, Gene expression Omnibus; Pri-, primary.
Expression of LTBP2 in pan-cancer. Differential expression of LTBP2 between 33 solid human cancers and normal control tissues in TCGA database. *P<0.05, **P<0.01, ***P<0.001. LTBP2, latent transforming growth factor β-binding protein 2; TCGA, The Cancer Genome Atlas; GTex, Genotype-Tissue Expression; PRAD, prostate adenocarcinoma.
Prognostic value of LTBP2 in pan-cancer. (A-C) Univariate Cox regression analysis was performed to assess the (A) OS, (B) DSS, and (C) PFI of LTBP2 in different cancer types in TCGA database. LTBP2, latent transforming growth factor β-binding protein 2; OS, overall survival; DSS, disease-specific survival; PFI, progression-free interval; TCGA, The Cancer Genome Atlas.
Prognostic value of LTBP2 in pan-cancer. (A-C) The Kaplan-Meier survival plot revealed the difference in the (A) OS, (B) DSS, (C) PFI between high and low expression of LTBP2 in TCGA-PRAD dataset. LTBP2, latent transforming growth factor β-binding protein 2; OS, overall survival; DSS, disease-specific survival; PFI, progression-free interval; TCGA, The Cancer Genome Atlas; PRAD, prostate adenocarcinoma.
Spearman correlation analysis indicated the correlation between LTBP2 expression and tumor-infiltrating immune cellsin TCGA database for 33 pan-cancers. P<0.05 suggested a correlation between LTBP2 and tumor-infiltrating immune cells. *P<0.05, **P<0.01, ***P<0.001. TCGA, The Cancer Genome Atlas; PRAD, prostate adenocarcinoma.
Landscape and correlation of tumor-infiltrating immune cells in PCa in the GEO-merged dataset. (A) The proportions of immune infiltrating cells in primary PCa subgroup and biochemical recurrence PCa subgroup. (B) Spearman analysis indi-cated the correlation between different tumor-infiltrating immune cells. Red represents a positive correlation and blue represents a negative correlation. PCa, prostate cancer; GEO, Gene expression Omnibus; Pri-, primary; BCR, biochemical recurrence.
Correlation between LTBP2 expression with immune-cell marker genes. The correlation scatter plot confirmed that LTBP2 expression was significantly positively correlated with immune-cell marker genes, except for CEACAM8. LTBP2, latent transforming growth factor β-binding protein 2.
Construction of lncRNA-miRNA-LTBP2 ceRNA regulatory network. LTBP2-associated ceRNA regulatory network was mapped based on co-expression analysis and starBase database, where green ovals represent lncRNAs and purple triangles represent miRNAs (cor >0.3; P-value <0.01). LTBP2, latent transforming growth factor β-binding protein 2; ceRNA, competitive endogenous RNA.
Characteristics of the included datasets.
List of antibodies.
Correlation between LTBP2 expression with immune-cell marker genes.

Acknowledgements

Not applicable.

Funding

Funding: The present study was supported by the National Natural Science Foundation of China (grant nos. 81872089, 81370849,81672551, and 81202034), and the Natural Science Foundation of Jiangsu Province (grant nos. BE2019751, BK20161434, and BK2012336), and the opening foundation (JSHD2021029).

Availability of data and materials

The datasets generated and/or analyzed during the current study are available in the TCGA and GEO repositories, https://portal.gdc.cancer.gov/repository and https://www.ncbi.nlm.nih.gov/geo/query/acc.cgi?acc=GSE46602; https://www.ncbi.nlm.nih.gov/geo/query/acc.cgi?acc=GSE70768; https://www.ncbi.nlm.nih.gov/geo/query/acc.cgi?acc=GSE116918.

Authors' contributions

XZ and CT confirm the authenticity of all the raw data. All authors (XZ, CT, JC, WM, ML and MC) made a significant contribution to the work reported, whether that is in the conception, study design, execution, acquisition of data, analysis and interpretation, or in all these areas; took part in drafting, revising or critically reviewing the article; gave final approval of the version to be published; have agreed on the journal to which the article has been submitted, and agree to be accountable for all aspects of the work.

Ethics approval and consent to participate

Not applicable.

Patient consent for publication

Not applicable.

Competing interests

The authors declare that they have no competing interests.

References

1 

Siegel RL, Miller KD, Fuchs HE and Jemal A: Cancer statistics, 2021. CA Cancer J Clin. 71:7–33. 2021.PubMed/NCBI View Article : Google Scholar

2 

Nevedomskaya E, Baumgart SJ and Haendler B: Recent advances in prostate cancer treatment and drug discovery. Int J Mol Sci. 19(1359)2018.PubMed/NCBI View Article : Google Scholar

3 

Sundi D, Tosoian JJ, Nyame YA, Alam R, Achim M, Reichard CA, Li J, Wilkins L, Schwen Z, Han M, et al: Outcomes of very high-risk prostate cancer after radical prostatectomy: Validation study from 3 centers. Cancer. 125:391–397. 2019.PubMed/NCBI View Article : Google Scholar

4 

Cornford P, van den Bergh RCN, Briers E, Van den Broeck T, Cumberbatch MG, Santis MD, Fanti S, Fossati N, Gandaglia G, Gillessen S, et al: EAU-EANM-ESTRO-ESUR-SIOG guidelines on prostate cancer. Part II-2020 update: Treatment of relapsing and metastatic prostate cancer. Eur Urol. 79:263–282. 2021.PubMed/NCBI View Article : Google Scholar

5 

Van den Broeck T, van den Bergh RCN, Briers E, Cornford P, Cumberbatch M, Tilki D, De Santis M, Fanti S, Fossati N, Gillessen S, et al: Biochemical recurrence in prostate cancer: The european association of urology prostate cancer guidelines panel recommendations. Eur Urol Focus. 6:231–234. 2020.PubMed/NCBI View Article : Google Scholar

6 

Barry MJ and Simmons LH: Prevention of prostate cancer morbidity and mortality: Primary prevention and early detection. Med Clin North Am. 101:787–806. 2017.PubMed/NCBI View Article : Google Scholar

7 

Kim SH, Park WS, Park BR, Joo J, Joung JY, Seo HK, Chung J and Lee KH: Psca, cox-2, and ki-67 are independent, predictive markers of biochemical recurrence in clinically localized prostate cancer: A retrospective study. Asian J Androl. 19:458–462. 2017.PubMed/NCBI View Article : Google Scholar

8 

Gu P, Chen X, Xie R, Han J, Xie W, Wang B, Dong W, Chen C, Yang M, Jiang J, et al: LncRNA HOXD-AS1 regulates proliferation and chemo-resistance of castration-resistant prostate cancer via recruiting wdr5. Mol Ther. 25:1959–1973. 2017.PubMed/NCBI View Article : Google Scholar

9 

Gu P, Chen X, Xie R, Xie W, Huang L, Dong W, Han J, Liu X, Shen J, Huang J and Lin T: A novel AR translational regulator lncrna lbcs inhibits castration resistance of prostate cancer. Mol Cancer. 18(109)2019.PubMed/NCBI View Article : Google Scholar

10 

Lei X, Lei Y, Li JK, Du WX, Li RG, Yang J, Li J, Li F and Tan HB: Immune cells within the tumor microenvironment: Biological functions and roles in cancer immunotherapy. Cancer Lett. 470:126–133. 2020.PubMed/NCBI View Article : Google Scholar

11 

Pitt JM, Marabelle A, Eggermont A, Soria JC, Kroemer G and Zitvogel L: Targeting the tumor microenvironment: Removing obstruction to anticancer immune responses and immunotherapy. Ann Oncol. 27:1482–1492. 2016.PubMed/NCBI View Article : Google Scholar

12 

Riley RS, June CH, Langer R and Mitchell MJ: Delivery technologies for cancer immunotherapy. Nat Rev Drug Discov. 18:175–196. 2019.PubMed/NCBI View Article : Google Scholar

13 

Tomita Y, Ikeda T, Sakata S, Saruwatari K, Sato R, Iyama S, Jodai T, Akaike K, Ishizuka S, Saeki S and Sakagami T: Association of probiotic clostridium butyricum therapy with survival and response to immune checkpoint blockade in patients with lung cancer. Cancer Immunol Res. 8:1236–1242. 2020.PubMed/NCBI View Article : Google Scholar

14 

Bagchi S, Yuan R and Engleman EG: Immune checkpoint inhibitors for the treatment of cancer: Clinical impact and mechanisms of response and resistance. Annu Rev Pathol. 16:223–249. 2021.PubMed/NCBI View Article : Google Scholar

15 

Rui X, Shao S, Wang L and Leng J: Identification of recurrence marker associated with immune infiltration in prostate cancer with radical resection and build prognostic nomogram. BMC Cancer. 19(1179)2019.PubMed/NCBI View Article : Google Scholar

16 

Hou Q, Bing ZT, Hu C, Li MY, Yang KH, Mo Z, Xie XW, Liao JL, Lu Y, Horie S and Lou MW: Rankprod combined with genetic algorithm optimized artificial neural network establishes a diagnostic and prognostic prediction model that revealed c1QTNF3 as a biomarker for prostate cancer. EBioMedicine. 32:234–244. 2018.PubMed/NCBI View Article : Google Scholar

17 

Mortensen MM, Høyer S, Lynnerup AS, Ørntoft TF, Sørensen KD, Borre M and Dyrskjøt L: Expression profiling of prostate cancer tissue delineates genes associated with recurrence after prostatectomy. Sci Rep. 5(16018)2015.PubMed/NCBI View Article : Google Scholar

18 

Ross-Adams H, Lamb AD, Dunning MJ, Halim S, Lindberg J, Massie CM, Egevad LA, Russell R, Ramos-Montoya A, Vowler SL, et al: Integration of copy number and transcriptomics provides risk stratification in prostate cancer: A discovery and validation cohort study. EBioMedicine. 2:1133–1144. 2015.PubMed/NCBI View Article : Google Scholar

19 

Jain S, Lyons CA, Walker SM, McQuaid S, Hynes SO, Mitchell DM, Pang B, Logan GE, McCavigan AM, Rourke DO, et al: Validation of a metastatic assay using biopsies to improve risk stratification in patients with prostate cancer treated with radical radiation therapy. Ann Oncol. 29:215–222. 2018.PubMed/NCBI View Article : Google Scholar

20 

Leek JT, Johnson WE, Parker HS, Jaffe AE and Storey JD: The sva package for removing batch effects and other unwanted variation in high-throughput experiments. Bioinformatics. 28:882–883. 2012.PubMed/NCBI View Article : Google Scholar

21 

Ritchie ME, Phipson B, Wu D, Hu Y, Law CW, Shi W and Smyth GK: Limma powers differential expression analyses for rna-sequencing and microarray studies. Nucleic Acids Res. 43(e47)2015.PubMed/NCBI View Article : Google Scholar

22 

Engebretsen S and Bohlin J: Statistical predictions with glmnet. Clin Epigenetics. 11(123)2019.PubMed/NCBI View Article : Google Scholar

23 

Klosa J, Simon N, Westermark PO, Liebscher V and Wittenburg D: Seagull: Lasso, group lasso and sparse-group lasso regularization for linear regression models via proximal gradient descent. BMC Bioinformatics. 21(407)2020.PubMed/NCBI View Article : Google Scholar

24 

Sun S, Shen Y, Wang J, Li J, Cao J and Zhang J: Identification and validation of autophagy-related genes in chronic obstructive pulmonary disease. Int J Chron Obstruct Pulmon Dis. 16:67–78. 2021.PubMed/NCBI View Article : Google Scholar

25 

Sanz H, Valim C, Vegas E, Oller JM and Reverter F: SVM-RFE: Selection and visualization of the most relevant features through non-linear kernels. BMC Bioinformatics. 19(432)2018.PubMed/NCBI View Article : Google Scholar

26 

Zhou X and Tuck DP: MSVM-RFE: Extensions of SVM-RFE for multiclass gene selection on DNA microarray data. Bioinformatics. 23:1106–1114. 2007.PubMed/NCBI View Article : Google Scholar

27 

Li F, Zhao C, Xia Z, Wang Y, Zhou X and Li GZ: Computer-assisted lip diagnosis on traditional chinese medicine using multi-class support vector machines. BMC Complement Altern Med. 12(127)2012.PubMed/NCBI View Article : Google Scholar

28 

Yu G, Wang LG, Han Y and He QY: ClusterProfiler: An R package for comparing biological themes among gene clusters. OMICS. 16:284–287. 2012.PubMed/NCBI View Article : Google Scholar

29 

Xu Q, Xu H, Deng R, Wang Z, Li N, Qi Z, Zhao J and Huang W: Multi-omics analysis reveals prognostic value of tumor mutation burden in hepatocellular carcinoma. Cancer Cell Int. 21(342)2021.PubMed/NCBI View Article : Google Scholar

30 

Wu X, Sui Z, Zhang H, Wang Y and Yu Z: Integrated analysis of lncRNA-mediated ceRNA network in lung adenocarcinoma. Front Oncol. 10(554759)2020.PubMed/NCBI View Article : Google Scholar

31 

Kanehisa M, Furumichi M, Tanabe M, Sato Y and Morishima K: KEGG: New perspectives on genomes, pathways, diseases and drugs. Nucleic Acids Res. 45:D353–D361. 2017.PubMed/NCBI View Article : Google Scholar

32 

Liu P, Jiang W, Zhao J and Zhang H: Integrated analysis of genome-wide gene expression and DNA methylation microarray of diffuse large B-cell lymphoma with TET mutations. Mol Med Rep. 16:3777–3782. 2017.PubMed/NCBI View Article : Google Scholar

33 

Gambardella A, Licata G and Sohrt A: Dose adjustment of biologic treatments for moderate-to-severe plaque psoriasis in the real world: A systematic review. Dermatol Ther (Heidelb). 11:1141–1156. 2021.PubMed/NCBI View Article : Google Scholar

34 

Subramanian A, Tamayo P, Mootha VK, Mukherjee S, Ebert BL, Gillette MA, Paulovich A, Pomeroy SL, Golub TR, Lander ES and Mesirov JP: Gene set enrichment analysis: A knowledge-based approach for interpreting genome-wide expression profiles. Proc Natl Acad Sci USA. 102:15545–15550. 2005.PubMed/NCBI View Article : Google Scholar

35 

Yoshihara K, Shahmoradgoli M, Martínez E, Vegesna R, Kim H, Torres-Garcia W, Treviño V, Shen H, Laird PW, Levine DA, et al: Inferring tumour purity and stromal and immune cell admixture from expression data. Nat Commun. 4(2612)2013.PubMed/NCBI View Article : Google Scholar

36 

Zhang S, Zhang E, Long J, Hu Z, Peng J, Liu L, Tang F, Li L, Ouyang Y and Zeng Z: Immune infiltration in renal cell carcinoma. Cancer Sci. 110:1564–1572. 2019.PubMed/NCBI View Article : Google Scholar

37 

Pan JH, Zhou H, Cooper L, Huang JL, Zhu SB, Zhao XX, Ding H, Pan YL and Rong L: LAYN is a prognostic biomarker and correlated with immune infiltrates in gastric and colon cancers. Front Immunol. 10(6)2019.PubMed/NCBI View Article : Google Scholar

38 

Franceschini A, Szklarczyk D, Frankild S, Kuhn M, Simonovic M, Roth A, Lin J, Minguez P, Bork P, von Mering C and Jensen LJ: STRING v9.1: Protein-protein interaction networks, with increased coverage and integration. Nucleic Acids Res. 41:D808–D815. 2013.PubMed/NCBI View Article : Google Scholar

39 

Szklarczyk D, Morris JH, Cook H, Kuhn M, Wyder S, Simonovic M, Santos A, Doncheva NT, Roth A, Bork P, et al: The string database in 2017: Quality-controlled protein-protein association networks, made broadly accessible. Nucleic Acids Res. 45:D362–D368. 2017.PubMed/NCBI View Article : Google Scholar

40 

Bader GD and Hogue CW: An automated method for finding molecular complexes in large protein interaction networks. BMC Bioinformatics. 4(2)2003.PubMed/NCBI View Article : Google Scholar

41 

Tay Y, Rinn J and Pandolfi PP: The multilayered complexity of cerna crosstalk and competition. Nature. 505:344–352. 2014.PubMed/NCBI View Article : Google Scholar

42 

Li JH, Liu S, Zhou H, Qu LH and Yang JH: Starbase v2.0: decoding miRNA-ceRNA, miRNA-ncRNA and protein-RNA interaction networks from large-scale clip-seq data. Nucleic Acids Res. 42:D92–D97. 2014.PubMed/NCBI View Article : Google Scholar

43 

Shannon P, Markiel A, Ozier O, Baliga NC, Wang JT, Ramage D, Amin N, Schwikowski B and Ideker T: Cytoscape: A software environment for integrated models of biomolecular interaction networks. Genome Res. 13:2498–2504. 2003.PubMed/NCBI View Article : Google Scholar

44 

Hugo W, Zaretsky JM, Sun L, Song C, Moreno BH, Hu-Lieskovan S, Berent-Maoz B, Pang J, Chmielowski B, Cherry G, et al: Genomic and transcriptomic features of response to anti-PD-1 therapy in metastatic melanoma. Cell. 165:35–44. 2016.PubMed/NCBI View Article : Google Scholar

45 

Mancinelli S, Turcato A, Kisslinger A, Bongiovanni A, Zazzu V, Lanati A and Liguori GL: Design of transfections: Implementation of design of experiments for cell transfection fine tuning. Biotechnol Bioeng. 118:4488–4502. 2021.PubMed/NCBI View Article : Google Scholar

46 

Taylor SC, Nadeau K, Abbasi M, Lachance C, Nguyen M and Fenrich J: The ultimate qPCR experiment: Producing publication quality, reproducible data the first time. Trends Biotechnol. 37:761–774. 2019.PubMed/NCBI View Article : Google Scholar

47 

Yu J, Mao W, Sun S, Hu Q, Wang C, Xu Z, Liu R, Chen S, Xu B and Chen M: Identification of an m6A-related lncRNA signature for predicting the prognosis in patients with kidney renal clear cell carcinoma. Front Oncol. 11(663263)2021.PubMed/NCBI View Article : Google Scholar

48 

Chen S, Wang L, Xu C, Chen H, Peng B, Xu Y, Yao X, Li L and Zheng J: Knockdown of regγ inhibits proliferation by inducing apoptosis and cell cycle arrest in prostate cancer. Am J Transl Res. 9:3787–3795. 2017.PubMed/NCBI

49 

Livak KJ and Schmittgen TD: Analysis of relative gene expression data using real-time quantitative pcr and the 2(-Delta Delta C(T)) method. Methods. 25:402–408. 2001.PubMed/NCBI View Article : Google Scholar

50 

Mao W, Wang K, Xu B, Zhang H, Sun S, Hu Q, Zhang L, Liu C, Chen S, Wu J, et al: CiRS-7 is a prognostic biomarker and potential gene therapy target for renal cell carcinoma. Mol Cancer. 20(142)2021.PubMed/NCBI View Article : Google Scholar

51 

Pulendran B and Davis MM: The science and medicine of human immunology. Science. 369(eaay4014)2020.PubMed/NCBI View Article : Google Scholar

52 

Wang J, Liang WJ, Min GT, Wang HP, Chen W and Yao N: LTBP2 promotes the migration and invasion of gastric cancer cells and predicts poor outcome of patients with gastric cancer. Int J Oncol. 52:1886–1898. 2018.PubMed/NCBI View Article : Google Scholar

53 

Ren Y, Lu H, Zhao D, Ou Y, Yu K, Gu J, Wang L, Jiang S, Chen M, Wang J, et al: LTPB2 acts as a prognostic factor and promotes progression of cervical adenocarcinoma. Am J Transl Res. 7:1095–1105. 2015.PubMed/NCBI

54 

Wang J, Jiang C, Li N, Wang F, Xu Y, Shen Z, Yang L, Li Z and He C: The circEPSTI1/mir-942-5p/LTBP2 axis regulates the progression of oscc in the background of osf via emt and the PI3K/Akt/mTOR pathway. Cell Death Dis. 11(682)2020.PubMed/NCBI View Article : Google Scholar

55 

Pang XF, Lin X, Du JJ and Zeng DY: LTBP2 knockdown by siRNA reverses myocardial oxidative stress injury, fibrosis and remodelling during dilated cardiomyopathy. Acta Physiol (Oxf). 228(e13377)2020.PubMed/NCBI View Article : Google Scholar

56 

Enomoto Y, Matsushima S, Shibata K, Aoshima Y, Yagi H, Meguro S, Kawasaki H, Kosugi I, Fujisawa T, Enomoto N, et al: LTBP2 is secreted from lung myofibroblasts and is a potential biomarker for idiopathic pulmonary fibrosis. Clin Sci (Lond). 132:1565–1580. 2018.PubMed/NCBI View Article : Google Scholar

57 

Huang Y, Wang G, Zhao C, Geng R, Zhang S, Wang W, Chen J, Liu H and Wang X: High expression of LTBP2 contributes to poor prognosis in colorectal cancer patients and correlates with the mesenchymal colorectal cancer subtype. Dis Markers. 2019(5231269)2019.PubMed/NCBI View Article : Google Scholar

58 

Rauf B, Irum B, Khan SY, Kabir F, Naeem MA, Riazuddin S, Ayyagari R and Riazuddin SA: Novel mutations in LTBP2 identified in familial cases of primary congenital glaucoma. Mol Vis. 26:14–25. 2020.PubMed/NCBI

59 

Bilusic M, Madan RA and Gulley JL: Immunotherapy of prostate cancer: Facts and hopes. Clin Cancer Res. 23:6764–6770. 2017.PubMed/NCBI View Article : Google Scholar

60 

Gamat M and McNeel DG: Androgen deprivation and immunotherapy for the treatment of prostate cancer. Endocr Relat Cancer. 24:T297–T310. 2017.PubMed/NCBI View Article : Google Scholar

61 

Zhou Q, Chen X, He H, Peng S, Zhang Y, Zhang J, Cheng L, Liu S, Huang R, Xie R, et al: Wd repeat domain 5 promotes chemoresistance and programmed death-ligand 1 expression in prostate cancer. Theranostics. 11:4809–4824. 2021.PubMed/NCBI View Article : Google Scholar

62 

Zhang J, Zhou Q, Xie K, Cheng L, Peng S, Xie R, Liu L, Zhang Y, Dong W, Han J, et al: Targeting WD repeat domain 5 enhances chemosensitivity and inhibits proliferation and programmed death-ligand 1 expression in bladder cancer. J Exp Clin Cancer Res. 40(203)2021.PubMed/NCBI View Article : Google Scholar

63 

Turtoi A, Musmeci D, Wang Y, Dumont B, Somja J, Bevilacqua G, De Pauw E, Delvenne P and Castronovo V: Identification of novel accessible proteins bearing diagnostic and therapeutic potential in human pancreatic ductal adenocarcinoma. J Proteome Res. 10:4302–4313. 2011.PubMed/NCBI View Article : Google Scholar

64 

Chen H, Ko JMY, Wong VCL, Hyytiainen M, Keski-Oja J, Chua D, Nicholls JM, Cheung FMF, Lee AWM, Kwong DLW, et al: LTBP-2 confers pleiotropic suppression and promotes dormancy in a growth factor permissive microenvironment in nasopharyngeal carcinoma. Cancer Lett. 325:89–98. 2012.PubMed/NCBI View Article : Google Scholar

Related Articles

  • Abstract
  • View
  • Download
  • Twitter
Copy and paste a formatted citation
Spandidos Publications style
Zhang X, Tian C, Cheng J, Mao W, Li M and Chen M: LTBP2 inhibits prostate cancer progression and metastasis via the PI3K/AKT signaling pathway. Exp Ther Med 24: 563, 2022.
APA
Zhang, X., Tian, C., Cheng, J., Mao, W., Li, M., & Chen, M. (2022). LTBP2 inhibits prostate cancer progression and metastasis via the PI3K/AKT signaling pathway. Experimental and Therapeutic Medicine, 24, 563. https://doi.org/10.3892/etm.2022.11500
MLA
Zhang, X., Tian, C., Cheng, J., Mao, W., Li, M., Chen, M."LTBP2 inhibits prostate cancer progression and metastasis via the PI3K/AKT signaling pathway". Experimental and Therapeutic Medicine 24.3 (2022): 563.
Chicago
Zhang, X., Tian, C., Cheng, J., Mao, W., Li, M., Chen, M."LTBP2 inhibits prostate cancer progression and metastasis via the PI3K/AKT signaling pathway". Experimental and Therapeutic Medicine 24, no. 3 (2022): 563. https://doi.org/10.3892/etm.2022.11500
Copy and paste a formatted citation
x
Spandidos Publications style
Zhang X, Tian C, Cheng J, Mao W, Li M and Chen M: LTBP2 inhibits prostate cancer progression and metastasis via the PI3K/AKT signaling pathway. Exp Ther Med 24: 563, 2022.
APA
Zhang, X., Tian, C., Cheng, J., Mao, W., Li, M., & Chen, M. (2022). LTBP2 inhibits prostate cancer progression and metastasis via the PI3K/AKT signaling pathway. Experimental and Therapeutic Medicine, 24, 563. https://doi.org/10.3892/etm.2022.11500
MLA
Zhang, X., Tian, C., Cheng, J., Mao, W., Li, M., Chen, M."LTBP2 inhibits prostate cancer progression and metastasis via the PI3K/AKT signaling pathway". Experimental and Therapeutic Medicine 24.3 (2022): 563.
Chicago
Zhang, X., Tian, C., Cheng, J., Mao, W., Li, M., Chen, M."LTBP2 inhibits prostate cancer progression and metastasis via the PI3K/AKT signaling pathway". Experimental and Therapeutic Medicine 24, no. 3 (2022): 563. https://doi.org/10.3892/etm.2022.11500
Follow us
  • Twitter
  • LinkedIn
  • Facebook
About
  • Spandidos Publications
  • Careers
  • Cookie Policy
  • Privacy Policy
How can we help?
  • Help
  • Live Chat
  • Contact
  • Email to our Support Team