Spandidos Publications Logo
  • About
    • About Spandidos
    • Aims and Scopes
    • Abstracting and Indexing
    • Editorial Policies
    • Reprints and Permissions
    • Job Opportunities
    • Terms and Conditions
    • Contact
  • Journals
    • All Journals
    • Oncology Letters
      • Oncology Letters
      • Information for Authors
      • Editorial Policies
      • Editorial Board
      • Aims and Scope
      • Abstracting and Indexing
      • Bibliographic Information
      • Archive
    • International Journal of Oncology
      • International Journal of Oncology
      • Information for Authors
      • Editorial Policies
      • Editorial Board
      • Aims and Scope
      • Abstracting and Indexing
      • Bibliographic Information
      • Archive
    • Molecular and Clinical Oncology
      • Molecular and Clinical Oncology
      • Information for Authors
      • Editorial Policies
      • Editorial Board
      • Aims and Scope
      • Abstracting and Indexing
      • Bibliographic Information
      • Archive
    • Experimental and Therapeutic Medicine
      • Experimental and Therapeutic Medicine
      • Information for Authors
      • Editorial Policies
      • Editorial Board
      • Aims and Scope
      • Abstracting and Indexing
      • Bibliographic Information
      • Archive
    • International Journal of Molecular Medicine
      • International Journal of Molecular Medicine
      • Information for Authors
      • Editorial Policies
      • Editorial Board
      • Aims and Scope
      • Abstracting and Indexing
      • Bibliographic Information
      • Archive
    • Biomedical Reports
      • Biomedical Reports
      • Information for Authors
      • Editorial Policies
      • Editorial Board
      • Aims and Scope
      • Abstracting and Indexing
      • Bibliographic Information
      • Archive
    • Oncology Reports
      • Oncology Reports
      • Information for Authors
      • Editorial Policies
      • Editorial Board
      • Aims and Scope
      • Abstracting and Indexing
      • Bibliographic Information
      • Archive
    • Molecular Medicine Reports
      • Molecular Medicine Reports
      • Information for Authors
      • Editorial Policies
      • Editorial Board
      • Aims and Scope
      • Abstracting and Indexing
      • Bibliographic Information
      • Archive
    • World Academy of Sciences Journal
      • World Academy of Sciences Journal
      • Information for Authors
      • Editorial Policies
      • Editorial Board
      • Aims and Scope
      • Abstracting and Indexing
      • Bibliographic Information
      • Archive
    • International Journal of Functional Nutrition
      • International Journal of Functional Nutrition
      • Information for Authors
      • Editorial Policies
      • Editorial Board
      • Aims and Scope
      • Abstracting and Indexing
      • Bibliographic Information
      • Archive
    • International Journal of Epigenetics
      • International Journal of Epigenetics
      • Information for Authors
      • Editorial Policies
      • Editorial Board
      • Aims and Scope
      • Abstracting and Indexing
      • Bibliographic Information
      • Archive
    • Medicine International
      • Medicine International
      • Information for Authors
      • Editorial Policies
      • Editorial Board
      • Aims and Scope
      • Abstracting and Indexing
      • Bibliographic Information
      • Archive
  • Articles
  • Information
    • Information for Authors
    • Information for Reviewers
    • Information for Librarians
    • Information for Advertisers
    • Conferences
  • Language Editing
Spandidos Publications Logo
  • About
    • About Spandidos
    • Aims and Scopes
    • Abstracting and Indexing
    • Editorial Policies
    • Reprints and Permissions
    • Job Opportunities
    • Terms and Conditions
    • Contact
  • Journals
    • All Journals
    • Biomedical Reports
      • Information for Authors
      • Editorial Policies
      • Editorial Board
      • Aims and Scope
      • Abstracting and Indexing
      • Bibliographic Information
      • Archive
    • Experimental and Therapeutic Medicine
      • Information for Authors
      • Editorial Policies
      • Editorial Board
      • Aims and Scope
      • Abstracting and Indexing
      • Bibliographic Information
      • Archive
    • International Journal of Epigenetics
      • Information for Authors
      • Editorial Policies
      • Editorial Board
      • Aims and Scope
      • Abstracting and Indexing
      • Bibliographic Information
      • Archive
    • International Journal of Functional Nutrition
      • Information for Authors
      • Editorial Policies
      • Editorial Board
      • Aims and Scope
      • Abstracting and Indexing
      • Bibliographic Information
      • Archive
    • International Journal of Molecular Medicine
      • Information for Authors
      • Editorial Policies
      • Editorial Board
      • Aims and Scope
      • Abstracting and Indexing
      • Bibliographic Information
      • Archive
    • International Journal of Oncology
      • Information for Authors
      • Editorial Policies
      • Editorial Board
      • Aims and Scope
      • Abstracting and Indexing
      • Bibliographic Information
      • Archive
    • Medicine International
      • Information for Authors
      • Editorial Policies
      • Editorial Board
      • Aims and Scope
      • Abstracting and Indexing
      • Bibliographic Information
      • Archive
    • Molecular and Clinical Oncology
      • Information for Authors
      • Editorial Policies
      • Editorial Board
      • Aims and Scope
      • Abstracting and Indexing
      • Bibliographic Information
      • Archive
    • Molecular Medicine Reports
      • Information for Authors
      • Editorial Policies
      • Editorial Board
      • Aims and Scope
      • Abstracting and Indexing
      • Bibliographic Information
      • Archive
    • Oncology Letters
      • Information for Authors
      • Editorial Policies
      • Editorial Board
      • Aims and Scope
      • Abstracting and Indexing
      • Bibliographic Information
      • Archive
    • Oncology Reports
      • Information for Authors
      • Editorial Policies
      • Editorial Board
      • Aims and Scope
      • Abstracting and Indexing
      • Bibliographic Information
      • Archive
    • World Academy of Sciences Journal
      • Information for Authors
      • Editorial Policies
      • Editorial Board
      • Aims and Scope
      • Abstracting and Indexing
      • Bibliographic Information
      • Archive
  • Articles
  • Information
    • For Authors
    • For Reviewers
    • For Librarians
    • For Advertisers
    • Conferences
  • Language Editing
Login Register Submit
  • This site uses cookies
  • You can change your cookie settings at any time by following the instructions in our Cookie Policy. To find out more, you may read our Privacy Policy.

    I agree
Search articles by DOI, keyword, author or affiliation
Search
Advanced Search
presentation
Experimental and Therapeutic Medicine
Join Editorial Board Propose a Special Issue
Print ISSN: 1792-0981 Online ISSN: 1792-1015
Journal Cover
September-2022 Volume 24 Issue 3

Full Size Image

Sign up for eToc alerts
Recommend to Library

Journals

International Journal of Molecular Medicine

International Journal of Molecular Medicine

International Journal of Molecular Medicine is an international journal devoted to molecular mechanisms of human disease.

International Journal of Oncology

International Journal of Oncology

International Journal of Oncology is an international journal devoted to oncology research and cancer treatment.

Molecular Medicine Reports

Molecular Medicine Reports

Covers molecular medicine topics such as pharmacology, pathology, genetics, neuroscience, infectious diseases, molecular cardiology, and molecular surgery.

Oncology Reports

Oncology Reports

Oncology Reports is an international journal devoted to fundamental and applied research in Oncology.

Experimental and Therapeutic Medicine

Experimental and Therapeutic Medicine

Experimental and Therapeutic Medicine is an international journal devoted to laboratory and clinical medicine.

Oncology Letters

Oncology Letters

Oncology Letters is an international journal devoted to Experimental and Clinical Oncology.

Biomedical Reports

Biomedical Reports

Explores a wide range of biological and medical fields, including pharmacology, genetics, microbiology, neuroscience, and molecular cardiology.

Molecular and Clinical Oncology

Molecular and Clinical Oncology

International journal addressing all aspects of oncology research, from tumorigenesis and oncogenes to chemotherapy and metastasis.

World Academy of Sciences Journal

World Academy of Sciences Journal

Multidisciplinary open-access journal spanning biochemistry, genetics, neuroscience, environmental health, and synthetic biology.

International Journal of Functional Nutrition

International Journal of Functional Nutrition

Open-access journal combining biochemistry, pharmacology, immunology, and genetics to advance health through functional nutrition.

International Journal of Epigenetics

International Journal of Epigenetics

Publishes open-access research on using epigenetics to advance understanding and treatment of human disease.

Medicine International

Medicine International

An International Open Access Journal Devoted to General Medicine.

Journal Cover
September-2022 Volume 24 Issue 3

Full Size Image

Sign up for eToc alerts
Recommend to Library

  • Article
  • Citations
    • Cite This Article
    • Download Citation
    • Create Citation Alert
    • Remove Citation Alert
    • Cited By
  • Similar Articles
    • Related Articles (in Spandidos Publications)
    • Similar Articles (Google Scholar)
    • Similar Articles (PubMed)
  • Download PDF
  • Download XML
  • View XML
Article Open Access

Transmembrane protein 121 as a novel inhibitor of cervical cancer metastasis

  • Authors:
    • Boyu Yang
    • Yi Cai
    • Ping Zhu
    • Zhigang Jiang
    • Jieyu Ao
    • Qing Zhang
    • Wuzhou Yuan
    • Zhilin Peng
    • Jimei Chen
    • Yao Wen
    • Yu Chen
    • Yuequn Wang
    • Yan Shi
    • Xiaolan Zhu
    • Xiangli Ye
    • Fang Li
    • Jian Zhuang
    • Xiushan Wu
    • Yongqing Li
    • Xiongwei Fan
  • View Affiliations / Copyright

    Affiliations: State Key Laboratory of Developmental Biology of Freshwater Fish, College of Life Sciences, Hunan Normal University, Changsha, Hunan 410081, P.R. China, Guangdong Cardiovascular Institute, Guangdong Provincial People's Hospital, Guangdong Academy of Medical Sciences, Guangzhou, Guangdong 510100, P.R. China
    Copyright: © Yang et al. This is an open access article distributed under the terms of Creative Commons Attribution License.
  • Article Number: 572
    |
    Published online on: July 15, 2022
       https://doi.org/10.3892/etm.2022.11509
  • Expand metrics +
Metrics: Total Views: 0 (Spandidos Publications: | PMC Statistics: )
Metrics: Total PDF Downloads: 0 (Spandidos Publications: | PMC Statistics: )
Cited By (CrossRef): 0 citations Loading Articles...

This article is mentioned in:



Abstract

Transmembrane protein 121 (TMEM121) is isolated from the chicken heart using subtraction hybridisation. A previous study by the authors indicated that TMEM121 is highly expressed in adult mouse hearts and acts as an inhibitor of pathological cardiac hypertrophy. In the present study, the association between TMEM121 and cancer was investigated using bioinformatics tools, including Tumour Immune Estimation Resource (TIMER) 2.0, cBioPortal, LinkedOmics analysis, Kaplan‑Meier plotter and UALCAN analysis. The expression, genetic variation, gene interaction network and co‑expression pattern of TMEM121 in tumours were analysed. The results revealed that TMEM121 was expressed in various tumours and significantly downregulated in cervical squamous cell carcinoma and endocervical adenocarcinoma (CESC) when compared with its expression in paracancerous tissues, whereas the methylation level of its promoter was increased in tumour tissues. Additionally, associations between TMEM121 and the PI3K/AKT signalling pathway, as well as the expression of cancer‑related molecules, were detected. The aforementioned bioinformatics analysis suggests that TMEM121 may be involved in the development of cervical cancer. Therefore, gain‑of‑function and loss‑of‑function experiments in HeLa cells were conducted to verify the role of TMEM121 in cervical cancer. The assay using Cell Counting Kit‑8 (CCK‑8) revealed that the cell viability of HeLa cells with TMEM121 overexpression was significantly reduced. High TMEM121 expression inhibited HeLa cell migration, as indicated by the decrease in the cell scratch healing rate. The western blot assay revealed that TMEM121 overexpression downregulated the expression of B‑cell lymphoma 2 (BCL‑2), cyclin D1, cyclin E2 and phosphorylated (p)‑AKT, while upregulating that of p27, E‑cadherin and p‑p38. When TMEM121 was knocked down, retinoblastoma protein (RB), p53, p27, E‑cadherin, p‑JNK and p‑p38 were inhibited, but cyclin E1 was promoted. By combining bioinformatics and experimental biology in the present study, the results demonstrated for the first time, to the best of our knowledge, that TMEM121 may be a novel inhibitor of cervical cancer that is linked to multiple signalling pathways, paving the way for the development of novel diagnostic and therapeutic strategies.

Introduction

Cervical cancer is one of the most prevalent malignant tumours and one of the most serious diseases threatening the health of women worldwide (1). According to the World Health Organization, there were an estimated 570,000 cases of cervical cancer and 311,000 deaths globally in 2018, making it the fourth most commonly diagnosed cancer and the fourth leading cause of cancer-related deaths in women (2). Cervical cancer is caused by persistent human papillomavirus (HPV) infections, particularly HPV16 and HPV18(3). Surgery, pharmaceutical treatment and radiotherapy are the currently available therapeutic options for cervical cancer; however, they are ineffective for treating advanced, metastatic, or recurrent tumours. Multiple factors contribute to the development and progression of cervical cancer. Therefore, the most promising strategy for the treatment of cervical cancer is to analyse the mechanism underlying cervical cancer development by identifying the relevant signal transduction processes and targeted molecular sites.

Transmembrane protein 121 (TMEM121) is a gene product isolated from the chicken heart via subtractive hybridisation (4). The human TMEM121 protein is a 319-amino acid, six-transmembrane protein with a proline-rich C-terminal motif and an N-terminal extracellular signal-regulated kinase binding domain (D-domain) that is highly conserved in the evolution of different species (4,5). A previous study by the authors revealed that TMEM121 is highly expressed in adult mouse hearts and acts as an inhibitor of pathologic cardiac hypertrophy (6). However, there have been few reports linking TMEM121 to cancer. In the present study, it was determined that TMEM121 may play a role in the development of cervical cancer.

Materials and methods

Tumour Immune Estimation Resource (TIMER) 2.0

The Tumour Immune Estimation Resource (TIMER; http://timer.cistrome.org/) is a comprehensive resource for the systematic analysis of immune infiltrates across various cancer types from The Cancer Genome Atlas (TCGA) database, with 10,897 samples from 32 cancer types (7). In the present study, the Gene_DE module was used to assess the differential expression of the TMEM121 gene in tumours and adjacent normal tissues across all TCGA tumours. Statistical significance was calculated by Wilcoxon rank sum test.

cBioPortal

The cBioPortal for Cancer Genomics (http://cbioportal.org) platform is a comprehensive web resource containing cancer genomics data from multiple platforms (8). The summary, plots and co-expression of cancer types were used to analyse the TMEM121 gene expression in cancer.

LinkedOmics analysis

LinkedOmics is a publicly accessible portal that incorporates multi-omics and clinical data from the TCGA project for 32 cancer types and 11,158 patients (9). In this study, the LinkFinder tab of LinkedOmics was used to identify differentially expressed genes (DEGs) associated with TMEM121. The search and target datasets are derived from ribonucleic acid sequencing (RNA-SEQ). The results were statistically analysed using Pearson's and Spearman's correlation tests. The over-representation enrichment analysis and gene set enrichment analysis (GSEA) were completed using the LinkInterpreter tab.

Kaplan-Meier plotter

The Kaplan-Meier plotter (http://kmplot.com/analysis) can assess the impacts of 54K genes (mRNA, miRNA and protein) on survival in 21 cancer types. The database sources include Gene Expression Omnibus, European Genome-phenome Archive and TCGA. The main purpose of this tool is to identify and validate survival biomarkers based on a meta-analysis. The Kaplan-Meier plots were generated using the ‘survplot’ R package (http://www.cbs.dtu.dk/~eklund/survplot/) (10). Log rank testing was used to analyze statistical significance.

UALCAN analysis

UALCAN is an interactive web portal that performs in-depth analyses of TCGA gene expression data using TCGA level 3 RNA-seq and clinical data from 31 cancer types (11). In this study, UALCAN was used to analyse the relative TMEM121 gene expression in normal as well as cervical squamous cell carcinoma and endocervical adenocarcinoma (CESE) tumour subgroups.

Cell cultures and transfection

HeLa cells were cultured in Dulbecco's modified Eagle's medium (Gibco; Thermo Fisher Scientific, Inc.) containing 10% foetal bovine serum [Serana (WA) Pty, Ltd.] and incubated at 37˚C and 5% CO2. HeLa cells were transfected with Lipofectamine 2000 (Invitrogen; Thermo Fisher Scientific, Inc.), according to the manufacturer's instructions, using 5 µg plasmid per dish. TMEM121 overexpression was performed by inserting the CDS sequence of human TMEM121 into pCMV-Tag2B (Agilent Technologies, Inc.) to prepare pCMV-Tag2B-TMEM121. TMEM121-specific shRNA sequence 5'-GATCCCCGCTTCTTCATCTCAGGAATTTCTAGAGAATTCCTGAGATGAAGAAGCTTTTTCTCGA-3' was inserted into pSUPER (Oligoengine, Inc.) to produce pSUPER-TMEM121 for TMEM121 knockdown. Negative controls for TMEM121 overexpression and knockdown were empty vectors of pCMV-Tag2B and pSUPER, respectively. The temperature conditions for transfection were the same as for cell culture for 6 h. Fresh medium was replaced 6 h after transfection. CCK-8 and cell scratch assays were performed 24 h after transfection, and western blotting was performed 48 h after transfection.

Western blotting

Total cellular proteins were extracted with RIPA lysis buffer (Elabscience Biotechnology, Inc.), and the protein amount was quantified by BCA assay. Protein (10-25 µl of each sample) was loaded on a 10% acrylamide gel. Electrophoresis was conducted at a constant pressure of 80 V until the target protein bands were separated. The protein was then transferred to a nitrocellulose (NC) filter membrane under a constant current of 300 mA. The NC membrane was immersed in Tris-buffered saline with 0.05% Tween-20 (TBST) containing 5% skim milk at room temperature for 1.5 h, and the excess milk was cleaned with TBST. The NC membrane was incubated at room temperature for 90 min with a primary antibody (diluted at a 1:1,000 by volume ratio), and then rinsed three times with TBST for 5 min each time. Subsequently, the NC membrane was incubated at room temperature for 90 min transferred with the secondary antibody (diluted at a 1:5,000 by volume ratio), and then rinsed with TBST three times for 5 min each time. Thereafter, a developing solution was dripped onto the membrane for imaging.

The anti-retinoblastoma (RB) (cat. no. 9313), anti-B-cell lymphoma 2 (BCL-2) (cat. no. 4223), anti-cleaved caspase-3 (cat. no. 9664), anti-cyclin D1 (cat. no. 2922), anti-cyclin E1 (cat. no. 20808), anti-cyclin E2 (cat. no. 4132), anti-light chain 3 α/β (LC3A/B) (cat. no. 4108), anti-phosphorylated c-Jun N-terminal kinase (p-JNK) (cat. no. 4668), anti-JNK (cat. no. 9252), anti-p-p38 (cat. no. 4511), anti-p38 (cat. no. 8690), anti-p-AKT (cat. no. 9271) and anti-AKT (cat. no. 9272) antibodies (all (1:1,000) were purchased from Cell Signaling Technology, Inc. The anti-p53 antibody was purchased from ProteinTech Group, Inc. (1:1,000; cat. no. 10442-1-AP), and the anti-E-cadherin antibody was purchased from Boster Biological Technology (1:1,000; cat. no. PB9561). GAPDH and α-tubulin were used as internal references, and antibodies against them were purchased from ProteinTech Group, Inc. (1:1,000; cat. nos. 60004-1-Ig and 66031-1-Ig, respectively). Goat anti-mouse IgG HRP-conjugated and goat anti-rabbit IgG HRP-conjugated secondary antibodies were purchased from CWBio (1:5,000; cat. nos. CW0102 and CW0103).

Cell Counting Kit-8 (CCK-8) assay

The cell viability assays were performed using Cell Counting Kit-8 (CCK-8; Beyotime Institute of Biotechnology). In brief, 20 µl CCK-8 reagent was applied per well at 24, 48 and 72 h following plasmid vector transfection, and the cells were incubated at 37˚C for 1 h in a humidified CO2 incubator. The optical density of the medium was then measured as an absorbance at a wavelength of 450 nm on a microplate reader (Bio-Rad Laboratories, Inc.).

Cell scratch assay

Transfected cells were seeded on 6-well plates and incubated to almost 100% confluence. A pipette tip perpendicular to the cell plane was used to scratch the cell monolayer to create scratches. After the scratches were completed, the cells were incubated in 37˚C 5% CO2 with serum-free medium (using the same reagents as aforementioned). Confluence on either side of the wound at the start of the assay. The cells in the culture plate were observed under an inverted microscope and images were captured at 0, 24, 48 and 72 h. ImageJ 1.53c software (National Institutes of Health) was then used for cell scratch area analysis. The scratch healing rate was calculated according to the scratch area: (Original scratch area-scratch area at a certain time)/original scratch area x100.

Statistical analysis

Graphpad Prism 8.0 software (GraphPad Software, Inc.) was used for statistical analysis. Data are expressed as the mean ± SD. The unpaired t-test was used to evaluate the differences between two groups. Wilcoxon rank-sum test was used in TIMER 2.0. P<0.05 was used to indicate a statistically significant difference. Each experiment was repeated at least three times. Log rank testing was used to analyze survival curve significance. Pearson's and Spearman's correlation tests were used in LinkedOmics analysis.

Results

TMEM121 expression in tumours

TIMER was used to analyse and compare TMEM121 expression in various human tumour tissues with that in normal tissues. As shown in Fig. 1, TMEM121 expression was significantly downregulated in CESC, kidney chromophobe, kidney renal papillary cell carcinoma, liver hepatocellular carcinoma, and uterine corpus endometrial carcinoma compared with that in normal tissues.

Figure 1

Expression of TMEM121 in various human tumours. The Gene_DE module revealed differential TMEM121 expression between tumour tissues and adjacent normal tissues across all TCGA tumours. Box plots were used to display gene expression level distribution. The red boxes represent tumour tissues, whereas the blue boxes represent normal tissues. The statistical significance calculated by the Wilcoxon rank-sum test is annotated by the number of asterisks. *P<0.05, **P<0.01 and ***P<0.001. TMEM121, transmembrane protein 121; TCGA, The Cancer Genome Atlas.

Subsequently, UALCAN was used to categorise CESC samples derived from TCGA database based on sample type, cancer stage, weight, age, tumour grade and lymph node metastatic status in order to analyse the TMEM121 expression among various categories. The results revealed that the TMEM121 expression in the various CESC subgroups was lower than that in normal tissues (Fig. 2). Furthermore, the methylation levels of the TMEM121 gene promoter were higher in cancerous tissues in various categories than those in normal tissues (Fig. 3).

Figure 2

Relative TMEM121 expression in normal and different subgroups of CESC tissues. (A) Sample types, (B) individual cancer stages, (C) age of patients, (D) tumour grade, (E) nodal metastatic status, and (F) weight of patients. *P<0.05 and ***P<0.001. TMEM121, transmembrane protein 121; CESC, cervical squamous cell carcinoma and endocervical adenocarcinoma.

Figure 3

Methylation levels of the TMEM121 gene promoter in normal and various CESC subgroups. (A) Sample type, (B) individual cancer stages, (C) age of patients; (D) weight of patients, (E) tumour grade, and (F) nodal metastatic status. *P<0.05, **P<0.01 and ***P<0.001. TMEM121, transmembrane protein 121; CESC, cervical squamous cell carcinoma and endocervical adenocarcinoma.

Association between TMEM121 expression and survival in patients with CESC

The Kaplan-Meier plotter was used to investigate the prognostic significance of TMEM121 expression in patients with CESC. The survival analysis revealed that there was no significant difference in the overall survival between the low and high TMEM121 expression groups of patients with CESC (P=0.87) (Fig. 4).

Figure 4

Prognostic value of TMEM121 expression in the overall survival of patients with CESC by the Kaplan-Meier plotter. Survival curves were plotted for high (red) and low (black) expression groups. TMEM121, transmembrane protein 121; CESC, cervical squamous cell carcinoma and endocervical adenocarcinoma.

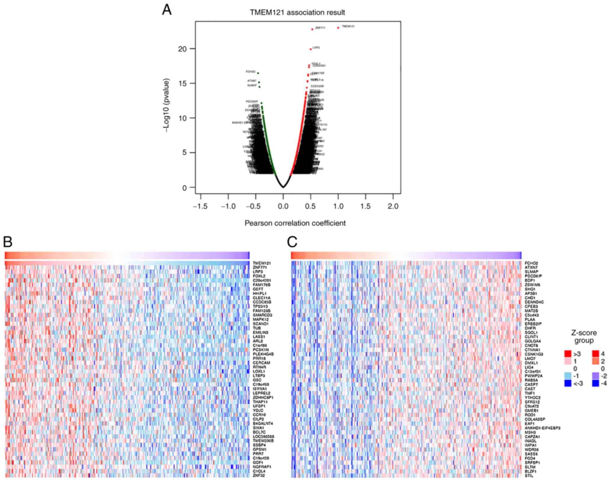
DEGs associated with TMEM121

In CESC, DEGs associated with TMEM121 were identified using LinkedOmics and displayed in heat maps (12). As illustrated in the volcano plot (Fig. 5A), a total of 19,904 DEGs were identified, with the top 50 significantly expressed, either positively or negatively, and the related genes are displayed in heat maps (Fig. 5B and C).

Figure 5

TMEM121-related DEGs (LinkedOmics). (A) Pearson's correlation coefficient was used for the correlation of TMEM121-related DEGs in CESC. (B) Heat maps of positively correlated significant genes with TMEM121 in CESC. (C) Heat maps of negatively correlated significant genes with TMEM121 in the CESC. TMEM121, transmembrane protein 121; DEGs, differentially expressed genes; CESC, cervical squamous cell carcinoma and endocervical adenocarcinoma.

Functional enrichment analysis of TMEM121

Next, the GSEA LinkInterpreter module was used for Gene Ontology analysis to categorise TMEM121-related DEGs into three categories based on their molecular functions, biological processes they contribute to, and cellular locations where they occur (13). In the biological process category, the TMEM121-related DEGs were primarily enriched in ‘monoamine transport’, nicotinamide adenine dinucleotide/hydrogen dehydrogenase ‘(NADH) complex assembly’, ‘microvillus organisation’, and ‘cargo loading into the vesicle’ (Fig. 6A-a). In the category of cellular components, they were primarily enriched in the ‘extracellular matrix’, ‘ribosome’, ‘endoplasmic reticulum exit site’ and promyelocytic leukaemia ‘(PML) body’ (Fig. 6A-b). Furthermore, they were primarily involved in molecular functions such as ‘structural constituent of ribosome’, ‘extracellular matrix structural constituent’, ‘ubiquitinyl hydrolase activity’ and ‘cysteine-type peptidase activity’ (Fig. 6A-c).

Figure 6

Gene Set Enrichment Analysis of the TMEM121 in CESC. (A-a) Biological process, (A-b) cellular components, and (A-c) molecular functions. (B-a) KEGG pathway, (B-b) PANTHER pathway, and (B-c) Wiki pathway. Blue bars represent positive correlations, and orange bars represent negative correlations. TMEM121, transmembrane protein 121; CESC, cervical squamous cell carcinoma and endocervical adenocarcinoma; KEGG, Kyoto Encyclopaedia of Genes and Genomes.

Further analysis revealed the possible functional pathways involved in the development and progression of CESC, which include the Kyoto Encyclopedia of Genes and Genomes (KEGG) pathway (‘ribosome’, ‘oxidative phosphorylation’, ‘glycosaminoglycan biosynthesis’ and nucleotide-binding and oligomerisation domain ‘(NOD)-like receptor signalling pathway’; Fig. 6B-a), the PANTHER pathway (‘JAK/STAT signalling pathway’, ‘phosphatidylinositol 3 (PI3)-kinase pathway’, ‘Toll receptor signalling pathway’ and platelet-derived growth factor ‘(PDGF) signalling pathway’; Fig. 6B-b), and the WikiPathway (‘cytoplasmic ribosomal proteins, ‘oxidative phosphorylation’, epidermal growth factor/epidermal growth factor receptor ‘(EGF/EGFR) signalling pathway’, and the transforming growth factor ‘(TGF)-beta signalling pathway’; Fig. 6B-c). Therefore, the occurrence and progression of CESC involve aberrant changes in multiple signalling pathways.

TMEM121 is associated with the PI3K/AKT signalling pathway

To further identify TMEM121 as a putative cancer regulator, the PI3K/AKT signalling pathway was investigated. In CESC, the cBioPortal platform was used to correlate TMEM121 expression levels with mutations of key molecules of the PI3K/AKT signalling pathway, such as caspase-3 (CASP3) and cadherin-1 (CDH1). Ultimately, PIK3CB, AKT1, CASP3 and CDH1 were identified to be significantly correlated to TMEM121 expression in CESC (Fig. 7). Pearson's correlation coefficient analysis revealed that the expression level of TMEM121 was positively correlated with the expression level of AKT1 and negatively correlated with the expression levels of PIK3CB, CASP3 and CDH1. These results suggest that TMEM121 influences cancer progression via the PI3K/AKT signalling pathway and is closely associated to cell migration and apoptosis.

Figure 7

Correlation between the mRNA expression level of TMEM121 and that of other genes in CESC samples (cBioPortal). (A) TMEM121 vs. PI3KCD, (B) TMEM121 vs. AKT1, (C) TMEM121 vs. CASP3, and (D) TMEM121 vs. CDH1. TMEM121, transmembrane protein 121; CESC, cervical squamous cell carcinoma and endocervical adenocarcinoma; PI3KCD, phosphatidylinositol 3-kinase catalytic subunit delta; caspase-3, CASP3; CDH1, cadherin-1.

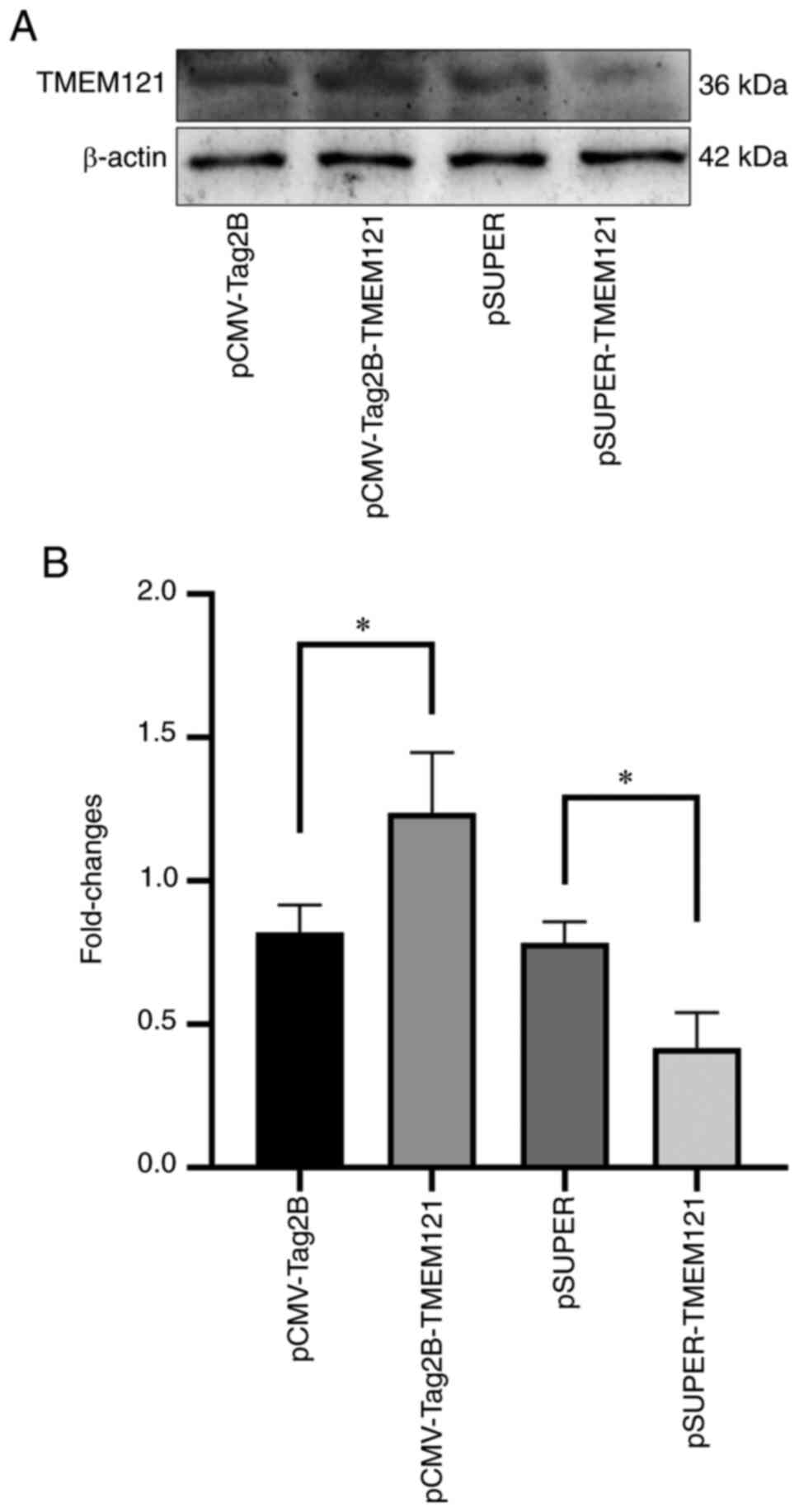
Validation of TMEM121 overexpression and knockdown in the HeLa cell line

The overexpression and knockdown experiments were used to explore the role of TMEM121 in cervical cancer cells. The treated plasmids, pCMV-Tag2B, pCMV-Tag2B-TMEM121, pSUPER and pSUPER-TMEM121, were transfected into the HeLa cell lines for overexpression and RNA interference. The total proteins were extracted for western blot analysis. As pCMV-Tag2B-TMEM121 and pSUPER-TMEM121 were transfected into the HeLa cells, the TMEM121 protein expression level significantly increased or decreased when compared to the empty vector groups (Fig. 8).

Figure 8

Identification of TMEM121 overexpression and knockdown. (A) TMEM121 western blotting results of HeLa cells transfected with pCMV-Tag2B, pCMV-Tag2B-TMEM121, pSUPER and pSUPER-TMEM121. (B) Quantitative analysis of western blot results (n=3). *P<0.05. TMEM121, transmembrane protein 121.

TMEM121 overexpression inhibits cell proliferation in the CCK-8 assay

To elucidate the role of TMEM121 in the pathogenesis of CESC, the CCK-8 assay was used to measure the proliferative capacity of HeLa cells following TMEM121 overexpression or knockdown. The CCK-8 assay measures cell viability and can be used to assess cell proliferation. The results revealed that HeLa cells with TMEM121 overexpression showed significantly reduced cell viability at 24, 48 and 72 h when compared with the empty vector control group, indicating that cell proliferation was inhibited (Fig. 9A). By contrast, there was no significant difference between the TMEM121-knockdown group and the control group (Fig. 9B).

Figure 9

HeLa cell viability determined by CCK-8 assay at 24, 48 and 72 h after transfection. (A) CCK-8 results in the HeLa cells with TMEM121 overexpression. (B) CCK-8 results in the HeLa cells with TMEM121 knockdown (n=4). **P<0.01. CCK-8, Cell Counting Kit-8; TMEM121, transmembrane protein 121.

TMEM121 inhibits cervical cancer cell migration in a cell scratch assay

A cell scratch experiment was also conducted to assess cell migration through the wound closure rate of the HeLa cells transfected with TMEM121-overexpression and TMEM121-knockdown (Fig. 10A). The wound closure rates were measured at 24, 48 and 72 h after the scratch, and significant differences were found when compared with the empty vector groups. The results revealed that the migratory ability of HeLa cells with TMEM121 overexpression significantly decreased at 24 and 48 h (Fig. 10B), whereas there was no significant change in the migratory ability of HeLa cells with knocked down TMEM121 expression (Fig. 10C).

Figure 10

Cell scratch assay used to assess the effect of TMEM121 overexpression and knockdown on HeLa cell migration at 24, 48 and 72 h after scratching. (A) The ImageJ tool was used to delineate the scratch boundary of HeLa cells with TMEM121 overexpression and knockdown 24, 48 and 72 h after the scratch. (B) The scratch area of the TMEM121-overexpression group was measured, and the scratch healing rate was calculated. The comparison between the experimental and control groups is illustrated using a bar chart. (C) The scratch area of the TMEM121-knockdown group was measured, and the scratch healing rate was calculated. The comparison between the experimental and control groups is illustrated using a bar chart (n=3). *P<0.05 and **P<0.01. TMEM121, transmembrane protein 121.

Overexpression and knockdown of TMEM121 regulate cancer-related factors in CESC

To verify the impact of TMEM121 overexpression and knockdown on CESC progression at the protein expression level, western blotting was conducted to assess markers associated with cancer cell proliferation and apoptosis (Fig. 11A). The quantitative results revealed that when TMEM121 was overexpressed in HeLa cells, the protein expression levels of BCL-2, cyclin D1, and cyclin E2 significantly decreased, whereas those of p27 significantly increased (Fig. 11B). TMEM121 knockdown significantly inhibited RB, p53 and p27 protein expression, and promoted the expression of cyclin E1. In addition, neither treatment had a significant effect on cleaved caspase-3 protein expression (Fig. 11B).

Figure 11

Western blot detection of tumour cell proliferation and apoptosis markers. (A) Western blot results of RB, p53, BCL-2, cleaved caspase-3, p27, cyclin D1, cyclin E1, cyclin E2 and β-tubulin. (B) Quantitative analysis of the western blot results (n=3). *P<0.05 and **P<0.01. RB, retinoblastoma protein; BCL-2, B-cell lymphoma 2; TMEM121, transmembrane protein 121.

Subsequently, the expression levels of proteins related to cancer cell migration and autophagy were determined (Fig. 12A), and the results revealed that the expression level of E-cadherin significantly increased when TMEM121 was overexpressed, indicating that cell migration was inhibited, which was consistent with the results of the cell migration scratch assay (Fig. 12B). When the expression of TMEM121 was decreased, the expression of E-cadherin was downregulated (Fig. 12B), even though there was no significant change in cell migration. However, when TMEM121 was overexpressed or inhibited, LC3, a marker of autophagy, was not significantly altered (Fig. 12B).

Figure 12

Western blot detection of tumour cell proliferation and apoptosis markers. (A) Western blot results of E-cadherin, LC3A/B, p-JNK, JNK, p-p38, p38, p-AKT, AKT and GAPDH. (B) Quantitative analysis of western blot results of p-JNK, p-p38 and p-AKT (n=3). (C) Quantitative analysis of the western blot results of E-cadherin and LC3 (n=3). *P<0.05, **P<0.01 and ***P<0.001.. LC3A/B light chain 3 α/β; p-, phosphorylated; JNK, c-Jun N-terminal kinase; GAPDH, glyceraldehyde 3-phosphate dehydrogenase.

In addition, the phosphorylation levels of several key factors in cancer-related signalling pathways were estimated. The results revealed that when TMEM121 was overexpressed, P38 phosphorylation was promoted, whereas AKT phosphorylation was inhibited. When TMEM121 was knocked down, the expression of both p-P38 and p-JNK was decreased (Fig. 12C).

Discussion

The identification of new regulatory factors and novel mechanisms underlying cervical cancer development and metastasis is crucial to develop more effective cancer diagnostics and treatment. A previous study by the authors revealed that the TMEM121 gene is highly expressed in the adult heart and may inhibit cardiac hypertrophy (6). However, it has not been reported whether TMEM121 is implicated in cancer development.

The present study is the first, to the best of our knowledge, to focus on the association between TMEM121 and cancer. Bioinformatics analysis revealed that TMEM121 expression was significantly downregulated in human cervical cancer tissues compared with that in normal tissues in various classification groups. As an epigenetic phenomenon, aberrant gene silencing in cancer cells has been linked to CpG island hypermethylation of DNA in gene promoter regions (14-16). Abnormally high methylation levels of TMEM121 gene promoter were detected in a number of CESC subgroups, suggesting that the epigenetic downregulation of TMEM121 may contribute to CESC development. Notably, in the bioinformatics analysis, it was determined that the survival curves of patients with high expression of TMEM121 were not significantly different. TMEM121 is a transmembrane protein (5), so we speculate that it receives and transmits signals on the cell membrane to regulate intracellular cancer development. Therefore, it is hypothesised that the mutation of TMEM121 will affect the early stage of cervical cancer, and will affect the occurrence and metastasis of tumour cells. The mutation of TMEM121 will assist cervical cancer metastasis. A limitation of this study is the lack of significant differences in the survival curves of patients with high and low TMEM121 expression. This may be due to the insufficient number of patients with cervical cancer included in the TCGA database or as the differential expression of this gene is not sufficient to be significantly reflected in the survival rate. Furthermore, TMEM121 has been linked to PI3K/AKT signalling as well as other cancer-related factors. Genetic events leading to the aberrant activation of the PI3K/AKT pathway are one of the most common drivers of human cancer (17). These results suggest that TMEM121 is involved in CESC regulation. Cell function analysis revealed that TMEM121 overexpression reduced not only the migratory ability of cervical cancer cells but also their proliferation ability. However, the reverse was not evident in the HeLa cell lines with TMEM121 knockdown. These findings suggest that TMEM121 can inhibit cervical cancer cell migration and proliferation but is not required for either of these processes to occur.

The RB gene is the first discovered tumour suppressor gene. The RB protein binds to various cellular proteins during the G0 and G1 phases, such as the E2F family and ELF-1, and inhibits their activated transcription function, thereby blocking the G1 phase and preventing S-phase entry (18). Therefore, RB is considered an important checkpoint in controlling cell proliferation (19). p27 belongs to the Cip/Kip family of cyclin-dependent kinase inhibitors (20). As an important recently discovered tumour suppressor gene, the reduction of p27 protein expression level is closely related to the development, progression, and prognosis of malignancies (21,22). When TMEM121 expression was knocked down, RB and p27 expression was downregulated, which may predict increased cancer risk or progression. The cell cycle progression in mammalian cells from the G1 to S phases is driven by cyclins D-type (including cyclin D1) and E-type (including cyclins E1 and E2) (23,24). In contrast to RB and p27, when TMEM121 was overexpressed, the protein expression levels of cyclin D1 and cyclin E2 decreased, and cells were prevented from entering the S phase, inhibiting cell proliferation. Conversely, when TMEM121 is knocked down, an increase in cyclin E2 protein may promote cell proliferative activity, although this increase does not seem to be apparent.

LC3A and LC3B are autophagosome markers (25), and their expression was not altered by TMEM121 overexpression or knockdown. E-cadherin expression has been linked to tumour metastasis. As a key molecule mediating the intercellular adhesion, E-cadherin acts as the ‘glue’ between cells and a marker for cell migration (26). When E-cadherin expression is upregulated, cell migration is inhibited. The internal molecular mechanism underlying E-cadherin upregulation may be attributed to a reduction in AKT phosphorylation following TMEM121 overexpression. Previous research has revealed that inhibiting the PI3K/AKT signalling pathway by decreasing the p-AKT expression can effectively prevent cancer cell migration (27,28). It is hypothesised that endogenous TMEM121 inhibits cervical cancer cell migration via downregulation of p-AKT. The mechanism by which TMEM121 inhibits p-AKT activation is not well understood. Nevertheless, the structural characteristics of TMEM121 suggest that it interacts with kinases on the membrane and disrupts the kinase signal transmission. Upstream of the AKT signal activation, there is a protein-protein interaction on the membrane; however, it is unknown whether TMEM121 is involved in this interaction. This should be verified in future experiments.

The present study mainly focused on the identification of novel candidate genes regulating carcinogenesis through bioinformatics and experiments for preliminary verification of its functions. In fact, previous laboratory work has demonstrated the function of TMEM121 in colorectal cancer cells, gastric cancer cells, liver cancer HepG2 cells, lung cancer A549 cells and cervical cancer HeLa cells, but it was found that TMEM121 only played a role in HeLa cells. Therefore, it can only be confirmed that TMEM121 is involved in the regulation of cervical cancer. However, the Hela cell line was only used throughout the study. Considering the heterogeneity of different cell lines even within the same type of cancer, and the complexity of further molecular mechanism studies, in the future, further validation with the use of other cell lines will be performed. TMEM121 is a triple transmembrane protein. Questions as to how it sorts the signals on the membrane for cancer cells, and how it affects the phosphorylation of AKT through a protein interaction mechanism will be addressed in a follow-up study.

In conclusion, the results of the present study demonstrated for the first time, to the best of our knowledge, that TMEM121 may be a novel inhibitor of cervical cancer migration that is linked to multiple signalling pathways. The present study offers unique theoretical insights into the development of cervical cancer and the pursuit of novel diagnostic and interventional approaches.

Acknowledgements

Not applicable.

Funding

Funding: The present study was supported by grants from the National Natural Science Foundation of China (grant nos. 81670290, 81801392, 32071175, 31572349, 81370230, 81570279, 81974019 and 81600320), the National Key Research and Development Program of China (grant nos. 2018YFA0108700 and 2017YFA0105602), the NSFC Projects of International Cooperation and Exchanges (grant no. 81720102004), The Research Team Project of Natural Science Foundation of Guangdong Province of China (grant no. 2017A030312007), the Science and Technology Planning Project of Guangdong Province (grant no. 2022B1212010010), the Key Program of Guangzhou Science Research Plan (grant no. 201904020047), The Special Project of Dengfeng Program of Guangdong Provincial People's Hospital (grant nos. DFJH201812, KJ012019119 and KJ012019423) and the Hunan Provincial Natural Science Foundation of China (grant no. 2020JJ5354).

Availability of data and materials

The datasets used and/or analyzed during the current study are available from the corresponding author on reasonable request.

Authors' contributions

XF, YL, XW and PZ made significant contributions to the conception or design of the study. YWa, ZJ, QZ, ZP, JC, YWe, YS, XZ, XY, JZ, WY, YCh and FL performed experiments. BY, YCa and JA were responsible for the acquisition, analysis or interpretation of the data and drafted this work. BY and YCa confirm the authenticity of all the raw data. All authors have read and approved the final manuscript.

Ethics approval and consent to participate

Not applicable.

Patient consent for publication

Not applicable.

Competing interests

The authors declare that they have no competing interests.

References

1 

Liu Y, Zhu H, Mo L, Xu R, Li X, Li T, Zhao L, Ren Y, Ou R and Xu Y: Flt3L and GM-CSF enhance anti-tumor effect of HPV16/18 vaccine via increasing immune response. Am J Transl Res. 12:6027–6042. 2020.PubMed/NCBI

2 

Bray F, Ferlay J, Soerjomataram I, Siegel RL, Torre LA and Jemal A: Global cancer statistics 2018: GLOBOCAN estimates of incidence and mortality worldwide for 36 cancers in 185 countries. CA Cancer J Clin. 68:394–424. 2018.PubMed/NCBI View Article : Google Scholar

3 

Forman D, de Martel C, Lacey CJ, Soerjomataram I, Lortet-Tieulent J, Bruni L, Vignat J, Ferlay J, Bray F, Plummer M and Franceschi S: Global burden of human papillomavirus and related diseases. Vaccine. 5:F12–F23. 2012.PubMed/NCBI View Article : Google Scholar

4 

Nesset AL and Bader DM: Hole is a novel gene product expressed in the developing heart and brain. Mech Dev. 117:347–350. 2002.PubMed/NCBI View Article : Google Scholar

5 

Zhou J, Li Y, Liang P, Yuan W, Ye X, Zhu C, Cheng Y, Wang Y, Li G, Wu X and Liu M: A novel six-transmembrane protein hhole functions as a suppressor in MAPK signaling pathways. Biochem Biophys Res Commun. 333:344–352. 2005.PubMed/NCBI View Article : Google Scholar

6 

Xu W, Wang Y, Zhou J, Zhu X, Zhang S, Yuan W, Liu X, Shi Y, Cao L, Zeng Q, et al: Cardiac specific overexpression of hHole attenuates isoproterenol-induced hypertrophic remodeling through inhibition of extracellular signal-regulated kinases (ERKs) signalling. Curr Mol Med. 16:515–523. 2016.PubMed/NCBI View Article : Google Scholar

7 

Li T, Fan J, Wang B, Traugh N, Chen Q, Liu JS, Li B and Liu XS: TIMER: A web server for comprehensive analysis of tumor-infiltrating immune cells. Cancer Res. 77:e108–e110. 2017.PubMed/NCBI View Article : Google Scholar

8 

Gao J, Aksoy BA, Dogrusoz U, Dresdner G, Gross B, Sumer SO, Sun Y, Jacobsen A, Sinha R, Larsson E, et al: Integrative analysis of complex cancer genomics and clinical profiles using the cBioPortal. Sci Signal. 6(pl1)2013.PubMed/NCBI View Article : Google Scholar

9 

Vasaikar SV, Straub P, Wang J and Zhang B: LinkedOmics: Analyzing multi-omics data within and across 32 cancer types. Nucleic Acids Res. 46:D956–D963. 2017.PubMed/NCBI View Article : Google Scholar

10 

Nagy Á, Munkácsy G and Győrffy B: Pancancer survival analysis of cancer hallmark genes. Sci Rep. 11(6047)2021.PubMed/NCBI View Article : Google Scholar

11 

Chandrashekar DS, Bashel B, Balasubramanya SA, Creighton CJ, Ponce-Rodriguez I, Chakravarthi BV and Varambally S: UALCAN: A portal for facilitating tumor subgroup gene expression and survival analyses. Neoplasia. 19:649–658. 2017.PubMed/NCBI View Article : Google Scholar

12 

Gu Z, Eils R and Schlesner M: Complex heatmaps reveal patterns and correlations in multidimensional genomic data. Bioinformatics. 32:2847–2849. 2016.PubMed/NCBI View Article : Google Scholar

13 

Gene Ontology Consortium: Going forward. Nucleic Acids Res. 43:D1049–D1056. 2015.PubMed/NCBI View Article : Google Scholar

14 

Esteller M: CpG island hypermethylation and tumor suppressor genes: A booming present, a brighter future. Oncogene. 21:5427–5440. 2002.PubMed/NCBI View Article : Google Scholar

15 

Herman JG and Baylin SB: Gene silencing in cancer in association with promoter hypermethylation. N Engl J Med. 349:2042–2054. 2003.PubMed/NCBI View Article : Google Scholar

16 

Ushijima T and Asada K: Aberrant DNA methylation in contrast with mutations. Cancer Sci. 101:300–305. 2010.PubMed/NCBI View Article : Google Scholar

17 

Hoxhaj G and Manning BD: The PI3K-AKT network at the interface of oncogenic signalling and cancer metabolism. Nat Rev Cancer. 20:74–88. 2020.PubMed/NCBI View Article : Google Scholar

18 

Kato J, Matsushime H, Hiebert SW, Ewen ME and Sherr CJ: Direct binding of cyclin D to the retinoblastoma gene product (pRb) and pRb phosphorylation by the cyclin D-dependent kinase CDK4. Genes Dev. 7:331–342. 1993.PubMed/NCBI View Article : Google Scholar

19 

Knudsen ES and Knudsen KE: Tailoring to RB: Tumour suppressor status and therapeutic response. Nat Rev Cancer. 8:714–724. 2008.PubMed/NCBI View Article : Google Scholar

20 

Pérez-Luna M, Aguasca M, Perearnau A, Serratosa J, Martínez-Balbas M, Pujol MJ and Bachs O: PCAF regulates the stability of the transcriptional regulator and cyclin-dependent kinase inhibitor p27 Kip1. Nucleic Acids Res. 40:6520–6533. 2012.PubMed/NCBI View Article : Google Scholar

21 

Perearnau A, Orlando S, Islam A, Gallastegui E, Martínez J, Jordan A, Bigas A, Aligué R, Pujol MJ and Bachs O: p27Kip1, PCAF and PAX5 cooperate in the transcriptional regulation of specific target genes. Nucleic Acids Res. 45:5086–5099. 2017.PubMed/NCBI View Article : Google Scholar

22 

Roilo M, Kullmann MK and Hengst L: Cold-inducible RNA-binding protein (CIRP) induces translation of the cell-cycle inhibitor p27Kip1. Nucleic Acids Res. 46:3198–3210. 2018.PubMed/NCBI View Article : Google Scholar

23 

Liu L, Michowski W, Inuzuka H, Shimizu K, Nihira NT, Chick JM, Li N, Geng Y, Meng AY, Ordureau A, et al: G1 cyclins link proliferation, pluripotency and differentiation of embryonic stem cells. Nat Cell Biol. 19:177–188. 2017.PubMed/NCBI View Article : Google Scholar

24 

Hydbring P, Wang Y, Fassl A, Li X, Matia V, Otto T, Choi YJ, Sweeney KE, Suski JM, Yin H, et al: Cell-cycle-targeting micrornas as therapeutic tools against refractory cancers. Cancer Cell. 31:576–590.e8. 2017.PubMed/NCBI View Article : Google Scholar

25 

Wu J, Dang Y, Su W, Liu C, Ma H, Shan Y, Pei Y, Wan B, Guo J and Yu L: Molecular cloning and characterization of rat LC3A and LC3B-two novel markers of autophagosome. Biochem Biophys Res Commun. 339:437–442. 2006.PubMed/NCBI View Article : Google Scholar

26 

Bruner HC and Derksen PWB: Loss of e-cadherin-dependent cell-cell adhesion and the development and progression of cancer. Cold Spring Harb Perspect Biol. 10(a029330)2018.PubMed/NCBI View Article : Google Scholar

27 

Wang D, Yang T, Liu J, Liu Y, Xing N, He J, Yang J and Ai Y: Propofol inhibits the migration and invasion of glioma cells by blocking the PI3K/AKT pathway through miR-206/ROCK1 axis. Onco Targets Ther. 13:361–370. 2020.PubMed/NCBI View Article : Google Scholar

28 

Sheng XY, Wang CH, Wang CF and Xu HY: Long-chain non-coding SOX21-AS1 promotes proliferation and migration of breast cancer cells through the PI3K/AKT signaling pathway. Cancer Manag Res. 12:11005–11014. 2020.PubMed/NCBI View Article : Google Scholar

Related Articles

  • Abstract
  • View
  • Download
  • Twitter
Copy and paste a formatted citation
Spandidos Publications style
Yang B, Cai Y, Zhu P, Jiang Z, Ao J, Zhang Q, Yuan W, Peng Z, Chen J, Wen Y, Wen Y, et al: Transmembrane protein 121 as a novel inhibitor of cervical cancer metastasis. Exp Ther Med 24: 572, 2022.
APA
Yang, B., Cai, Y., Zhu, P., Jiang, Z., Ao, J., Zhang, Q. ... Fan, X. (2022). Transmembrane protein 121 as a novel inhibitor of cervical cancer metastasis. Experimental and Therapeutic Medicine, 24, 572. https://doi.org/10.3892/etm.2022.11509
MLA
Yang, B., Cai, Y., Zhu, P., Jiang, Z., Ao, J., Zhang, Q., Yuan, W., Peng, Z., Chen, J., Wen, Y., Chen, Y., Wang, Y., Shi, Y., Zhu, X., Ye, X., Li, F., Zhuang, J., Wu, X., Li, Y., Fan, X."Transmembrane protein 121 as a novel inhibitor of cervical cancer metastasis". Experimental and Therapeutic Medicine 24.3 (2022): 572.
Chicago
Yang, B., Cai, Y., Zhu, P., Jiang, Z., Ao, J., Zhang, Q., Yuan, W., Peng, Z., Chen, J., Wen, Y., Chen, Y., Wang, Y., Shi, Y., Zhu, X., Ye, X., Li, F., Zhuang, J., Wu, X., Li, Y., Fan, X."Transmembrane protein 121 as a novel inhibitor of cervical cancer metastasis". Experimental and Therapeutic Medicine 24, no. 3 (2022): 572. https://doi.org/10.3892/etm.2022.11509
Copy and paste a formatted citation
x
Spandidos Publications style
Yang B, Cai Y, Zhu P, Jiang Z, Ao J, Zhang Q, Yuan W, Peng Z, Chen J, Wen Y, Wen Y, et al: Transmembrane protein 121 as a novel inhibitor of cervical cancer metastasis. Exp Ther Med 24: 572, 2022.
APA
Yang, B., Cai, Y., Zhu, P., Jiang, Z., Ao, J., Zhang, Q. ... Fan, X. (2022). Transmembrane protein 121 as a novel inhibitor of cervical cancer metastasis. Experimental and Therapeutic Medicine, 24, 572. https://doi.org/10.3892/etm.2022.11509
MLA
Yang, B., Cai, Y., Zhu, P., Jiang, Z., Ao, J., Zhang, Q., Yuan, W., Peng, Z., Chen, J., Wen, Y., Chen, Y., Wang, Y., Shi, Y., Zhu, X., Ye, X., Li, F., Zhuang, J., Wu, X., Li, Y., Fan, X."Transmembrane protein 121 as a novel inhibitor of cervical cancer metastasis". Experimental and Therapeutic Medicine 24.3 (2022): 572.
Chicago
Yang, B., Cai, Y., Zhu, P., Jiang, Z., Ao, J., Zhang, Q., Yuan, W., Peng, Z., Chen, J., Wen, Y., Chen, Y., Wang, Y., Shi, Y., Zhu, X., Ye, X., Li, F., Zhuang, J., Wu, X., Li, Y., Fan, X."Transmembrane protein 121 as a novel inhibitor of cervical cancer metastasis". Experimental and Therapeutic Medicine 24, no. 3 (2022): 572. https://doi.org/10.3892/etm.2022.11509
Follow us
  • Twitter
  • LinkedIn
  • Facebook
About
  • Spandidos Publications
  • Careers
  • Cookie Policy
  • Privacy Policy
How can we help?
  • Help
  • Live Chat
  • Contact
  • Email to our Support Team