Spandidos Publications Logo
  • About
    • About Spandidos
    • Aims and Scopes
    • Abstracting and Indexing
    • Editorial Policies
    • Reprints and Permissions
    • Job Opportunities
    • Terms and Conditions
    • Contact
  • Journals
    • All Journals
    • Oncology Letters
      • Oncology Letters
      • Information for Authors
      • Editorial Policies
      • Editorial Board
      • Aims and Scope
      • Abstracting and Indexing
      • Bibliographic Information
      • Archive
    • International Journal of Oncology
      • International Journal of Oncology
      • Information for Authors
      • Editorial Policies
      • Editorial Board
      • Aims and Scope
      • Abstracting and Indexing
      • Bibliographic Information
      • Archive
    • Molecular and Clinical Oncology
      • Molecular and Clinical Oncology
      • Information for Authors
      • Editorial Policies
      • Editorial Board
      • Aims and Scope
      • Abstracting and Indexing
      • Bibliographic Information
      • Archive
    • Experimental and Therapeutic Medicine
      • Experimental and Therapeutic Medicine
      • Information for Authors
      • Editorial Policies
      • Editorial Board
      • Aims and Scope
      • Abstracting and Indexing
      • Bibliographic Information
      • Archive
    • International Journal of Molecular Medicine
      • International Journal of Molecular Medicine
      • Information for Authors
      • Editorial Policies
      • Editorial Board
      • Aims and Scope
      • Abstracting and Indexing
      • Bibliographic Information
      • Archive
    • Biomedical Reports
      • Biomedical Reports
      • Information for Authors
      • Editorial Policies
      • Editorial Board
      • Aims and Scope
      • Abstracting and Indexing
      • Bibliographic Information
      • Archive
    • Oncology Reports
      • Oncology Reports
      • Information for Authors
      • Editorial Policies
      • Editorial Board
      • Aims and Scope
      • Abstracting and Indexing
      • Bibliographic Information
      • Archive
    • Molecular Medicine Reports
      • Molecular Medicine Reports
      • Information for Authors
      • Editorial Policies
      • Editorial Board
      • Aims and Scope
      • Abstracting and Indexing
      • Bibliographic Information
      • Archive
    • World Academy of Sciences Journal
      • World Academy of Sciences Journal
      • Information for Authors
      • Editorial Policies
      • Editorial Board
      • Aims and Scope
      • Abstracting and Indexing
      • Bibliographic Information
      • Archive
    • International Journal of Functional Nutrition
      • International Journal of Functional Nutrition
      • Information for Authors
      • Editorial Policies
      • Editorial Board
      • Aims and Scope
      • Abstracting and Indexing
      • Bibliographic Information
      • Archive
    • International Journal of Epigenetics
      • International Journal of Epigenetics
      • Information for Authors
      • Editorial Policies
      • Editorial Board
      • Aims and Scope
      • Abstracting and Indexing
      • Bibliographic Information
      • Archive
    • Medicine International
      • Medicine International
      • Information for Authors
      • Editorial Policies
      • Editorial Board
      • Aims and Scope
      • Abstracting and Indexing
      • Bibliographic Information
      • Archive
  • Articles
  • Information
    • Information for Authors
    • Information for Reviewers
    • Information for Librarians
    • Information for Advertisers
    • Conferences
  • Language Editing
Spandidos Publications Logo
  • About
    • About Spandidos
    • Aims and Scopes
    • Abstracting and Indexing
    • Editorial Policies
    • Reprints and Permissions
    • Job Opportunities
    • Terms and Conditions
    • Contact
  • Journals
    • All Journals
    • Biomedical Reports
      • Information for Authors
      • Editorial Policies
      • Editorial Board
      • Aims and Scope
      • Abstracting and Indexing
      • Bibliographic Information
      • Archive
    • Experimental and Therapeutic Medicine
      • Information for Authors
      • Editorial Policies
      • Editorial Board
      • Aims and Scope
      • Abstracting and Indexing
      • Bibliographic Information
      • Archive
    • International Journal of Epigenetics
      • Information for Authors
      • Editorial Policies
      • Editorial Board
      • Aims and Scope
      • Abstracting and Indexing
      • Bibliographic Information
      • Archive
    • International Journal of Functional Nutrition
      • Information for Authors
      • Editorial Policies
      • Editorial Board
      • Aims and Scope
      • Abstracting and Indexing
      • Bibliographic Information
      • Archive
    • International Journal of Molecular Medicine
      • Information for Authors
      • Editorial Policies
      • Editorial Board
      • Aims and Scope
      • Abstracting and Indexing
      • Bibliographic Information
      • Archive
    • International Journal of Oncology
      • Information for Authors
      • Editorial Policies
      • Editorial Board
      • Aims and Scope
      • Abstracting and Indexing
      • Bibliographic Information
      • Archive
    • Medicine International
      • Information for Authors
      • Editorial Policies
      • Editorial Board
      • Aims and Scope
      • Abstracting and Indexing
      • Bibliographic Information
      • Archive
    • Molecular and Clinical Oncology
      • Information for Authors
      • Editorial Policies
      • Editorial Board
      • Aims and Scope
      • Abstracting and Indexing
      • Bibliographic Information
      • Archive
    • Molecular Medicine Reports
      • Information for Authors
      • Editorial Policies
      • Editorial Board
      • Aims and Scope
      • Abstracting and Indexing
      • Bibliographic Information
      • Archive
    • Oncology Letters
      • Information for Authors
      • Editorial Policies
      • Editorial Board
      • Aims and Scope
      • Abstracting and Indexing
      • Bibliographic Information
      • Archive
    • Oncology Reports
      • Information for Authors
      • Editorial Policies
      • Editorial Board
      • Aims and Scope
      • Abstracting and Indexing
      • Bibliographic Information
      • Archive
    • World Academy of Sciences Journal
      • Information for Authors
      • Editorial Policies
      • Editorial Board
      • Aims and Scope
      • Abstracting and Indexing
      • Bibliographic Information
      • Archive
  • Articles
  • Information
    • For Authors
    • For Reviewers
    • For Librarians
    • For Advertisers
    • Conferences
  • Language Editing
Login Register Submit
  • This site uses cookies
  • You can change your cookie settings at any time by following the instructions in our Cookie Policy. To find out more, you may read our Privacy Policy.

    I agree
Search articles by DOI, keyword, author or affiliation
Search
Advanced Search
presentation
Experimental and Therapeutic Medicine
Join Editorial Board Propose a Special Issue
Print ISSN: 1792-0981 Online ISSN: 1792-1015
Journal Cover
November-2022 Volume 24 Issue 5

Full Size Image

Sign up for eToc alerts
Recommend to Library

Journals

International Journal of Molecular Medicine

International Journal of Molecular Medicine

International Journal of Molecular Medicine is an international journal devoted to molecular mechanisms of human disease.

International Journal of Oncology

International Journal of Oncology

International Journal of Oncology is an international journal devoted to oncology research and cancer treatment.

Molecular Medicine Reports

Molecular Medicine Reports

Covers molecular medicine topics such as pharmacology, pathology, genetics, neuroscience, infectious diseases, molecular cardiology, and molecular surgery.

Oncology Reports

Oncology Reports

Oncology Reports is an international journal devoted to fundamental and applied research in Oncology.

Experimental and Therapeutic Medicine

Experimental and Therapeutic Medicine

Experimental and Therapeutic Medicine is an international journal devoted to laboratory and clinical medicine.

Oncology Letters

Oncology Letters

Oncology Letters is an international journal devoted to Experimental and Clinical Oncology.

Biomedical Reports

Biomedical Reports

Explores a wide range of biological and medical fields, including pharmacology, genetics, microbiology, neuroscience, and molecular cardiology.

Molecular and Clinical Oncology

Molecular and Clinical Oncology

International journal addressing all aspects of oncology research, from tumorigenesis and oncogenes to chemotherapy and metastasis.

World Academy of Sciences Journal

World Academy of Sciences Journal

Multidisciplinary open-access journal spanning biochemistry, genetics, neuroscience, environmental health, and synthetic biology.

International Journal of Functional Nutrition

International Journal of Functional Nutrition

Open-access journal combining biochemistry, pharmacology, immunology, and genetics to advance health through functional nutrition.

International Journal of Epigenetics

International Journal of Epigenetics

Publishes open-access research on using epigenetics to advance understanding and treatment of human disease.

Medicine International

Medicine International

An International Open Access Journal Devoted to General Medicine.

Journal Cover
November-2022 Volume 24 Issue 5

Full Size Image

Sign up for eToc alerts
Recommend to Library

  • Article
  • Citations
    • Cite This Article
    • Download Citation
    • Create Citation Alert
    • Remove Citation Alert
    • Cited By
  • Similar Articles
    • Related Articles (in Spandidos Publications)
    • Similar Articles (Google Scholar)
    • Similar Articles (PubMed)
  • Download PDF
  • Download XML
  • View XML

  • Supplementary Files
    • Supplementary_Data.pdf
Article

S100A9‑containing serum exosomes obtained from patients with burn injuries promote myocardial cell pyroptosis through NLRP3

  • Authors:
    • Aili Wang
    • Ni Zheng
    • Qing Jia
    • Yu Chen
    • Shun Xu
  • View Affiliations / Copyright

    Affiliations: Department of Burn and Plastic Surgery, The Seventh People's Hospital, Shanghai University of Traditional Chinese Medicine, Shanghai 200137, P.R. China, Department of Nuclear Medicine, The Seventh People's Hospital, Shanghai University of Traditional Chinese Medicine, Shanghai 200137, P.R. China
  • Article Number: 646
    |
    Published online on: September 1, 2022
       https://doi.org/10.3892/etm.2022.11583
  • Expand metrics +
Metrics: Total Views: 0 (Spandidos Publications: | PMC Statistics: )
Metrics: Total PDF Downloads: 0 (Spandidos Publications: | PMC Statistics: )
Cited By (CrossRef): 0 citations Loading Articles...

This article is mentioned in:


Abstract

S100 calcium‑binding protein A9 (S100A9) is highly expressed in the serum exosomes of patients with burn injuries. The present study aimed to investigate the underlying mechanisms of burn injury‑associated exosomes in the regulation of myocardial cell pyroptosis. Reverse transcription‑quantitative PCR and western blotting were used to examine relative mRNA and protein levels. The morphology of exosomes was visualized using transmission electron microscopy. The expression levels of IL‑1β and IL‑18 in cells were examined using ELISA kits. Finally, cell pyroptosis was examined using flow cytometry. When AC16 cells were treated with the serum exosomes obtained from patients with burn injuries, pyroptosis was significantly promoted and the expression levels of IL‑1β and IL‑18 were increased. NLR family pyrin domain containing 3 (NLRP3), S100A9, caspase‑1 and Gasdermin D (GSDMD)‑N expression levels were also upregulated. However, these were significantly reversed by anti‑S100A9 antibodies. Thereafter, CY‑09, an NLRP3 inhibitor, was revealed to restore the increase in pyroptosis and IL‑18, IL‑1β, caspase‑1, NLRP3 and GSDMD‑N expression levels caused by recombinant S100A9 to be similar to the control. These findings suggested that burn injury‑associated exosomes containing S100A9 can affect AC16 cell pyroptosis through NLRP3.

Introduction

Burn injuries are a severe form of trauma, and they are a global public health problem that causes an estimated 265,000 deaths each year in China (1). Burn injuries are not a single pathophysiological event; they are destructive injuries that lead to structural and functional deficits in various organ systems (2). Cardiac dysfunction induced by burn injury, such as cardiogenic shock, which often appears early after a burn injury, contributes to multiple organ failure, sepsis and death (3,4). Despite the significant advances in the treatment of patients with burn injuries, systemic and burn wound-related complications are still common (5-7). Therefore, it is important to further explore the pathogenesis of burn complications and to find therapeutic targets and pathways for burn injury treatment.

Exosomes are small extracellular vesicles that can serve as carriers of proteins, DNA and RNA. Exosomes, as important mediators of cell-to-cell communication, have attracted much attention (8). Growing evidence has revealed that substances carried by exosomes can be transported into target cells (9,10). They have notable roles in multiple biological processes and signaling pathways, including cell proliferation, migration, invasion and apoptosis (11). A previous study has demonstrated that microRNA-181c in exosomes derived from human umbilical cord mesenchymal stem cells reduces burn-induced inflammation (12). A previous study also indicated that S100 calcium-binding protein A9 (S100A9) is highly expressed in the serum exosomes isolated from patients with burn injuries (13). S100A9 is a small calcium-binding protein that is hypothesized to be an alarmin released by stressed cells. It is also an endogenous danger signal that promotes and exacerbates inflammatory responses (14). However, the detailed function of S100A9 in burn injury progression remains unclear.

Inflammation, as a self-protective mechanism of the host organ from pathogens, plays a notable role in infectious and non-infectious burn injuries (15). Inflammatory responses are necessary to initiate tissue repair and immune response modulation to improve the recovery of patients with severe burn injuries (16). Pyroptosis is a type of programmed cell death mediated by the gasdermin family. It is accompanied by inflammatory and immune responses (17), and can also regulate cell death depending on the enzymatic activity of inflammatory proteases (18,19), which are members of the cysteine-dependent aspartate-specific protease (caspase) family. Gasdermin D (GSDMD) is an important pyroptosis substrate. Caspase-1, which belongs to the caspase family, has been reported to be widely expressed in humans and mice, and it is closely associated with cell pyroptosis (20-22).

NLRs are proteins that elicit an inflammatory response through extracellular and intracellular changes. Among them, NLR family pyrin domain containing 3 (NLRP3) is the most characteristic inflammasome. As a redox-sensitive cytosolic sensor, NLRP3 recruits and triggers the formation of adaptor protein apoptosis-associated speck-like proteins; it also activates pro-caspase-1, which processes pre-IL-18 and pre-IL-1β into maturity (23,24). Furthermore, the biochemical function of NLRP3 is to activate caspase-1, which leads to the maturation of IL-1β and IL-18, thereby inducing cell pyroptosis (25). However, the roles of serum exosomes in cell pyroptosis and its associated underlying mechanisms in burn injuries remain unclear. Therefore, the detailed function of S100A9 in this process needs to be further explored.

In the present study, exosomes were isolated from the serum of patients with burn injuries and were used to treat human myocardial cells. Afterwards, S100A9 antibodies and CY-09, an NLRP3 inhibitor, were introduced to explore the underlying molecular mechanisms. These findings provide evidence towards novel therapeutic targets and pathways for burn injury treatment.

Materials and methods

Isolation and characterization of serum exosomes

Patients with burn injuries (III-degree burns) were recruited from Seventh People's Hospital Affiliated to Shanghai University of Traditional Chinese Medicine (Shanghai, China) from June 2017 to October 2019, including (27 males and 13 females; age range, 37-67 years; mean age, 52.1±6.0 years) and 5 ml of venous blood was collected from each patient. The present research protocol was approved by the Ethics Committee of Shanghai Seventh People's Hospital (approval no. 2018-HIRB-046), and written informed consent was obtained from all patients. The venous blood was centrifuged at 1,409 x g for 8 min at 4˚C and the serum was obtained. Differential centrifugation was used to isolate exosomes from the serum. First, the serum was centrifuged at 10,000 x g for 30 min at 4˚C. Afterwards, the supernatant was transferred to a new 5-ml ultrahigh speed centrifuge tube and centrifuged at 17,000 x g for 2 h at 4˚C. This step was repeated three times. After removing the supernatant, the sediment was resuspended in 200 µl of phosphate-buffered saline, filtered using a 0.22-um filter and stored at -80˚C for further analysis.

The concentration of exosomes was measured using a BCA Protein Concentration Assay kit (Wuhan Boster Biological Technology, Ltd.), following the manufacturer's instructions. The morphology of exosomes was visualized using transmission electron microscopy (TEM; FEI Tecnai 12; Philips Healthcare), as previously described (26). Afterwards, based on the method of Yin et al (27), the protein expression levels of CD63, CD9 and TSG101, which are specific proteins, were determined using western blotting with their corresponding antibodies as described below.

Cell culture

Human myocardial cell AC16 cells were obtained from The Cell Bank of Type Culture Collection of The Chinese Academy of Sciences. The cells were cultured in Dulbecco's Modified Eagle Medium (Invitrogen; Thermo Fisher Scientific, Inc.) supplemented with 10% fetal bovine serum (FBS), 100 U/ml penicillin and 100 µg/ml streptomycin in an incubator set at 37˚C with 5% CO2.

Cellular uptake of exosomes in AC16 cells

Serum exosomes were labeled with PKH67 using a PKH67 Green Fluorescent Cell Linker kit (Sigma-Aldrich; Merck KGaA), following the manufacturer's protocols. Briefly, exosomes diluted in 1.5 ml of Diluent C were incubated with 6 µl of PKH67 dye at room temperature. After being incubated for 5 min, the exosomes were incubated with 3 ml of ultracentrifuged FBS for 1 min at 37°C to allow the binding of the excess dye. After being washed with 15 ml of keratinocyte serum-free medium (KSFM; Invitrogen; Thermo Fisher Scientific, Inc.), the mixture was centrifuged at 100,000 x g for 75 min at 4˚C, and the sediment (PKH67-labeled exosomes) was resuspended with KSFM for use.

The AC16 cells were seeded into a 24-well plate at a density of 3x104 per well and were cultured overnight at 37°C. Thereafter, 10 µg/ml PKH67-labeled exosomes were added to the cells. After 24 h of incubation at 37˚C, the AC16 cells were fixed with 4% paraformaldehyde for 10 min at 37˚C. After washing, the cells were stained with 4,6-diamidino-2-phenylindole and were observed under a fluorescence microscope (magnification, x400; Olympus IX71; Olympus Corporation).

Enzyme-linked immunosorbent assay (ELISA)

The expression levels of IL-1β and IL-18 in the cells were examined using a rat IL-18 ELISA kit (cat. no. E-EL-R0567c) and rat IL-1β ELISA kit (cat. no. E-EL-R0012c) (both from Elabscience Biotechnology, Inc.), following the manufacturer's protocol. Briefly, IL-1β and IL-18 antibodies were applied to the AC16 cells at 37˚C for 2 h. After rinsing off the washing solution, secondary antibodies were applied. Subsequently, the stop solution was added, A microplate absorbance reader (Tecan Group, Ltd.) was used to measure the absorbance at 450 nm. Standard curves were applied to calculate the concentrations of analytes. Each reaction was carried out three times.

Evaluation of pyroptosis by flow cytometry

The AC16 cells in different treatments as indicated below were harvested and washed with ice-cold PBS. Afterwards, the AC16 cells were stained with activated caspase-1 antibodies (FLICA® 660 Caspase-1 Assay; cat. no. 9122; Bio-Rad Laboratories, Inc.) and propidium iodide (PI; Thermo Fisher Scientific, Inc.). Cell pyroptosis (activated capase-1 and PI double-positive) was analyzed using flow cytometry (BD Biosciences).

Western blotting

Total AC16 cell lysates were prepared using a radioimmunoprecipitation buffer containing a proteinase inhibitor (Beyotime Institute of Biotechnology). Protein levels were quantified using a bicinchoninic acid protein assay kit (Beyotime Institute of Biotechnology) according to the manufacturer's instructions. Protein samples (20 µg per lane) were separated by 10% sodium dodecyl sulfate-polyacrylamide gel electrophoresis and were transferred to nitrocellulose membranes (MilliporeSigma). After being blocked with 5% skim milk at room temperature for 2 h, the membranes were incubated with primary antibodies overnight at 4˚C (Table SI). After being washed with PBST (0.05% Tween) for three times, the membranes were incubated with HRP-conjugated rabbit secondary antibodies (1:10,000; cat. no. ZB-2301; OriGene Technologies, Inc.) at room temperature for 1 h. Finally, band intensity was semi-quantified via densitometry analysis using Quantity-One software v4.62 (Bio-Rad Laboratories, Inc.).

Statistical analysis

Statistical analyses were performed using Prism 7.0 (GraphPad Software, Inc.). Data are presented as the mean ± standard deviation of the three replicates. Comparisons among multiple independent groups were analyzed using Kruskal-Wallis test followed by Dunn's post hoc test. P<0.05 was considered to indicate a statistically significant difference.

Results

Identification of exosomes

To identify the exosomes isolated from the serum of patients with burn injuries, TEM and western blotting were performed. TEM results revealed that exosomes exhibited a cup-shaped morphology with a diameter of ~100-nm (Fig. 1A). Western blotting revealed that exosome markers CD9, CD63 and TSG101 were all expressed in the serum exosomes (Fig. 1B). These results indicated that exosomes were successfully extracted from the serum of patients with burn injuries using a differential centrifugation method.

Figure 1

Identification of serum exosomes. (A) Transmission electron microscope observation of whole-mounted purified serum exosomes extracted from patients with burn injuries. Scale bar, 100 nm. (B) CD9, CD63 and TSG101 expression levels in serum exosomes based on western blotting in three independent experiments with three parallel samples. (C) PKH67-labeled serum exosomes could be taken up by AC16 cells when cocultured in three independent experiments with three parallel samples. Blue, DAPI; green, PKH67-labeled serum exosomes. Scale bar, 50 µm. EXO, exosomes.

Serum exosomes were also labeled with PKH67 (green fluorescence) and were co-cultured with AC16 cells for 24 h. Most AC16 cells exhibited a green fluorescence (Fig. 1C). These results indicated that the serum exosomes extracted from patients with burn injuries could be taken up by human myocardial AC16 cells.

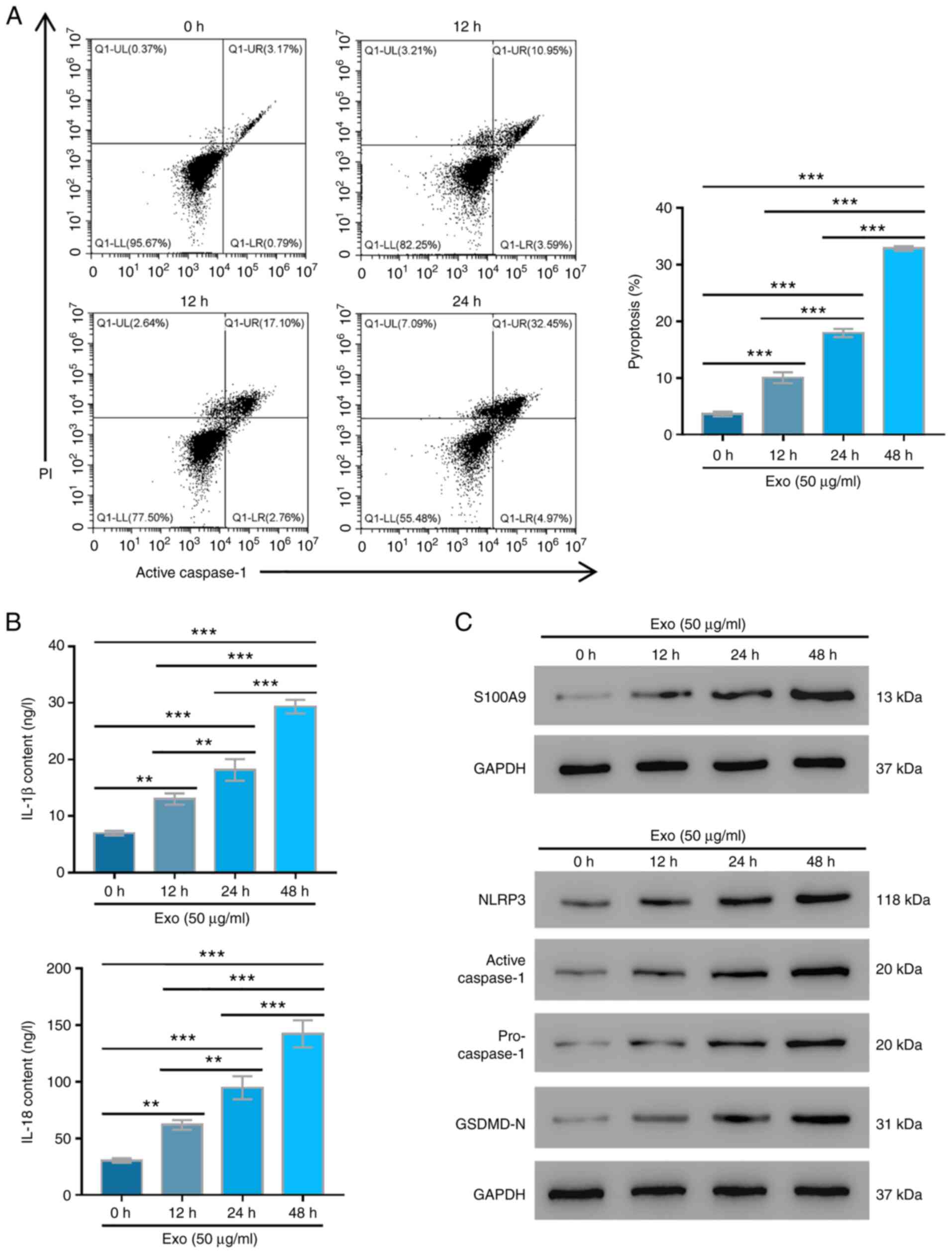
Serum exosomes from patients with burn injuries promote AC16 cell pyroptosis

To further investigate the effects of serum exosomes from patients with burn injuries on AC16 cell pyroptosis, active caspase-1 levels were measured. The pyroptosis of AC16 cells with exosome treatment was significantly increased with increasing culture duration (P<0.01; Fig. 2A). Increasing culture duration also significantly elevated the IL-18 and IL-1β contents in exosome-treated AC16 cells (P<0.01; Fig. 2B). Furthermore, western blotting revealed that S100A9, active caspase-1, NLRP3, pro-caspase-1 and GSDMD-N expression levels were all markedly upregulated in AC16 cells treated with serum exosomes after being cultured for 12, 24 and 48 h compared with those in cells treated with exosomes for 0 h (Fig. 2C). These results indicated that the serum exosomes from patients with burn injuries might promote the pyroptosis of human myocardial cells by upregulating the expression levels of S100A9, NLRP3, caspase-1 and GSDMD-N.

Figure 2

Serum exosomes extracted from patients with burn injuries promote pyroptosis and S100A9 expression. AC16 cells were treated with 50 µg/ml exosomes for 0, 12, 24 and 48 h. (A) Cell pyroptosis was tested by flow cytometry in three independent experiments with three parallel samples. (B) IL-1β and IL-18 contents were determined using ELISA kits in three independent experiments with three parallel samples. (C) S100A9, NLRP3, active caspase-1, pro-caspase-1 and GSDMD-N expression levels were measured using western blotting in three independent experiments with three parallel samples. **P<0.01, ***P<0.001. Exo, exosomes; S100A9, S100 calcium-binding protein A9; NLRP3, NLR family pyrin domain containing 3; GSDMD, Gasdermin D.

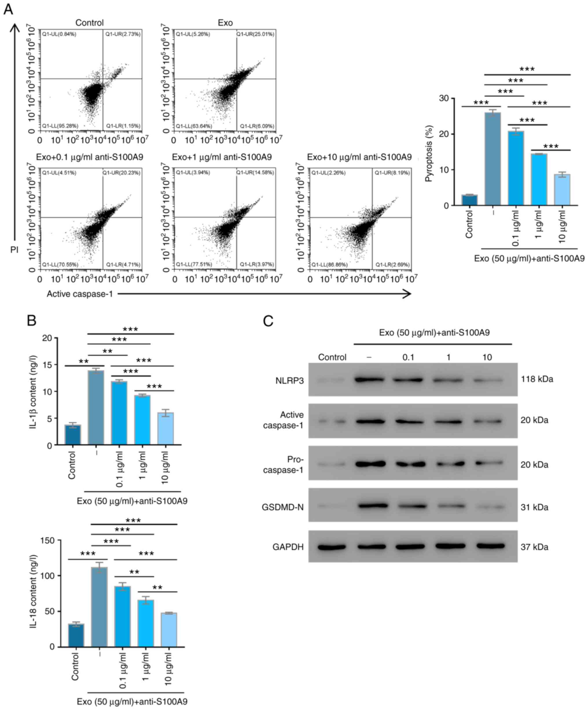
Exosome-induced pyroptosis is reversed by anti-S100A9 antibodies

To explore the role of S100A9 in burn injuries, anti-S100A9 antibodies were used to treat exosome-induced cell injury, after which cell pyroptosis was detected. Relative to the control group, the pyroptosis of cells only treated with exosomes was significantly increased (P<0.001; Fig. 3A). However, after being treated with different concentrations of anti-S100A9, pyroptosis was significantly lower and gradually decreased with increasing anti-S100A9 concentrations (P<0.001; Fig. 3A). The changes in IL-18 and IL-1β contents of AC16 cells under different treatments presented a similar trend with those of cell pyroptosis in different groups (Fig. 3B). Western blotting results revealed that active caspase-1, GSDMD-N, NLRP3 and pro-caspase-1 expression levels were markedly upregulated after exosome treatment compared with the control group, whereas different anti-S100A9 concentrations markedly suppressed their expressions. The inhibitory effects became more obvious with increasing anti-S100A9 antibody concentrations (Fig. 3C). The results suggested that S100A9 inhibition could reverse the pyroptosis of human myocardial cells induced by exosomes isolated from patients with burn injuries.

Figure 3

Anti-S100A9 protect AC16 cells from serum exosome-induced pyroptosis. (A) Pyroptosis was tested in AC16 cells treated with 50 µg/ml exosomes supplemented with 0.1, 1, or 10 µg/ml anti-S100A9 antibodies by flow cytometry in three independent experiments with three parallel samples. (B) IL-1β and IL-18 contents of AC16 cells under different treatments were determined by ELISA in three independent experiments with three parallel samples. (C) S100A9, NLRP3, active caspase-1, pro-caspase-1 and GSDMD-N expression levels were measured using western blotting in three independent experiments with three parallel samples. **P<0.01, ***P<0.001. Exo, exosomes; S100A9, S100 calcium-binding protein A9; NLRP3, NLR family pyrin domain containing 3; GSDMD, Gasdermin D.

NLRP3 inflammasome is involved in S100A9-induced AC16 cell pyroptosis

NLRP3 is a key factor in recruiting caspase-1, and this allows the cleavage of pro-IL-1β to its mature form (25). Therefore, the effects of NLRP3 on S100A9-mediated AC16 cell pyroptosis were further studied. It was revealed that recombinant S100A9 significantly enhanced the pyroptosis of AC16 cells (P<0.001), whereas CY-09, an NLRP3 inhibitor, significantly reversed these effects (P<0.001; Fig. 4A). The IL-18 and IL-1β contents were significantly higher in the recombinant S100A9 group compared with in the control group (P<0.001); whereas their contents in the CY-09 group were similar compared with the control group (P>0.05, Fig. 4B). Furthermore, the expression levels of active caspase-1, NLPR3, pro-caspase-1 and GSDMD-N were markedly elevated in the recombinant S100A9 group compared with the control group, while these were markedly reduced after the CY-09 treatment (Fig. 4C). These results revealed that NLRP3 suppression could alleviate the pyroptosis of human myocardial cells induced by S100A9.

Figure 4

CY-09 protects AC16 cells from S100A9-induced pyroptosis. (A) Pyroptosis was tested in AC16 cells treated with 10 µg/ml recombinant S100A9 proteins supplemented with 1 µM CY-09 and measured using flow cytometry in three independent experiments with three parallel samples. (B) IL-1β and IL-18 contents of AC16 cells under different treatments were determined using ELISA in three independent experiments with three parallel samples. (C) S100A9, NLRP3, active caspase-1, pro-caspase-1 and GSDMD-N expression levels were detected using western blotting in three independent experiments with three parallel samples. ***P<0.001. Exo, exosomes; S100A9, S100 calcium-binding protein A9; NLRP3, NLR family pyrin domain containing 3; GSDMD, Gasdermin D.

Discussion

Burn injuries are one of the most debilitating traumas that can inflict humans, seriously affecting the individuals' health and mental health, and puts a huge burden on healthcare systems (2). Exosomes, as carriers of bioactive substances, have been reported to play important roles in various diseases, including cardiovascular and central nervous system-related diseases, and cancer progression (26-29). S100A9 is highly expressed in the exosomes extracted from the serum of patients with burn injuries, and it may be a potent stimulator of inflammatory responses (30). The present study revealed that burn injury-associated exosomes significantly promoted the pyroptosis of AC16 cells, and that this was significantly reversed by S100A9 antibodies. Moreover, CY-09 could restore the pyroptosis caused by recombinant S100A9. These findings indicated that burn injury-associated exosomes promoted the pyroptosis of AC16 cells by enhancing the activity of the S100A9-NLRP3 axis.

Previous studies have demonstrated that exosomes can serve as a natural carrier system that can transport RNA, DNA and proteins and participate in multiple cellular functions (31,32). In the current study, exosomes were successfully isolated from the serum of patients with burn injuries; these promoted S100A9 expression and AC16 cell pyroptosis. A previous study has indicated that S100A9 activates the NLRP3 inflammasome and promotes IL-1β release (33). Another study has indicated that S100A9 induces the formation of NLRP3 inflammasomes, activates caspase-1 and produces IL-1β and IL-18, leading to pyroptosis in myelodysplastic syndrome cells (34). Thus, it can be concluded that burn injury-associated exosomes promote AC16 cell pyroptosis by regulating the S100A9/NLRP3 pathway.

S100A9, a member of the S100 protein family, can increase the metabolism of the cytoskeleton, enhance the migration of phagocytes and inhibit the development of microbes (35-37). S100A9 overexpression was observed in a number of inflammation-related diseases, including sepsis, acute pancreatitis, inflammatory bowel disease and myocardial infraction (38). Isaacs et al (39) indicated that tasquinimod can bind with S100A9, inhibiting the interaction between S100A9 and Toll-like receptor 4 and repressing the TNF-α release. Furthermore, S100A9 has been identified to be a novel clinical target for cardiovascular diseases, including aneurysms and acute coronary syndrome (40). To the best of our knowledge, this is the first study to show that S100A9 secreted by burn injury-associated exosomes could regulate the progression of human myocardial cell pyroptosis and its potential value as a novel target for burn injury therapy. However, the lack of data to obtain in in vivo assays limited the significance of these findings. Therefore, further examination should be conducted in vivo. Nevertheless, the present data illustrated the notable role of S100A9 and its potential role as a target for burn injury treatment.

In conclusion, burn injury-associated exosomes containing S100A9 can promote myocardial cell pyroptosis by upregulating the expression levels of NLRP3, caspase-1 and GSDMD-N involved in cardiogenic shock after a burn injury. These findings could help improve understanding of pyroptosis after a burn injury and provide novel insights for the S100A9/NLRP3 pathway as a novel therapeutic approach.

Supplementary Material

Antibody list.

Acknowledgements

Not applicable.

Funding

Funding: This study was supported by Shanghai Chinese and Western Medicine Clinical Cooperation Pilot Construction Project-Water Burning Injury [grant no. ZY(2018-2020)-FWTX-1106], the Training Program for Discipline Leaders of Shanghai Pudong New Area Health Planning Commission (Burn Surgery; grant no. PWRd2017-09) and the General Program of Pudong New Area Municipal Health Commission of Shanghai (grant no. PW2017A-18).

Availability of data and materials

The datasets used and/or analyzed during the current study are available from the corresponding author on reasonable request.

Authors' contributions

SX and AW designed the experiments. AW, NZ, YC and QJ performed the experiments. AW and YC confirm the authenticity of all the raw data. AW, NZ and SX wrote and edited the manuscript. All authors read and approved the final the manuscript.

Ethics approval and consent to participate

The present research protocol was approved by the Ethics Committee of Shanghai Seventh People's Hospital (approval no. 2018-HIRB-046), and written informed consent was obtained from all patients.

Patient consent for publication

Not applicable.

Competing interests

The authors declare that they have no competing interests.

References

1 

Duan WQ, Xu XW, Cen Y, Xiao HT, Liu XX and Liu Y: Epidemiologic investigation of burn patients in Sichuan Province, China. Med Sci Monit. 25:872–879. 2019.PubMed/NCBI View Article : Google Scholar

2 

Abdullahi A, Amini-Nik S and Jeschke MG: Animal models in burn research. Cell Mol Life Sci. 71:3241–3255. 2014.PubMed/NCBI View Article : Google Scholar

3 

Fozzard HA: Myocardial injury in burn shock. Ann Surg. 154:113–119. 1961.PubMed/NCBI View Article : Google Scholar

4 

Kulp GA, Herndon DN, Lee JO, Suman OE and Jeschke MG: Extent and magnitude of catecholamine surge in pediatric burned patients. Shock. 33:369–374. 2010.PubMed/NCBI View Article : Google Scholar

5 

Gauglitz GG, Herndon DN and Jeschke MG: Insulin resistance postburn: Underlying mechanisms and current therapeutic strategies. J Burn Care Res. 29:683–694. 2008.PubMed/NCBI View Article : Google Scholar

6 

Mecott GA, Al-Mousawi AM, Gauglitz GG, Herndon DN and Jeschke MG: The role of hyperglycemia in burned patients: Evidence-based studies. Shock. 33:5–13. 2010.PubMed/NCBI View Article : Google Scholar

7 

Rivers EP, Katranji M, Jaehne KA, Brown S, Abou Dagher G, Cannon C and Coba V: Early interventions in severe sepsis and septic shock: A review of the evidence one decade later. Minerva Anestesiol. 78:712–724. 2012.PubMed/NCBI

8 

Chen G, Xie M, Dai Z, Wan P, Ye H, Zeng X and Sun Y: Kudingcha and fuzhuan brick tea prevent obesity and modulate gut microbiota in high-fat diet fed mice. Mol Nutr Food Res. 62(e1700485)2018.PubMed/NCBI View Article : Google Scholar

9 

He C, Zheng S, Luo Y and Wang B: Exosome theranostics: Biology and translational medicine. Theranostics. 8:237–255. 2018.PubMed/NCBI View Article : Google Scholar

10 

Zhang Y, Bi J, Huang J, Tang Y, Du S and Li P: Exosome: A review of its classification, isolation techniques, storage, diagnostic and targeted therapy applications. Int J Nanomedicine. 15:6917–6934. 2020.PubMed/NCBI View Article : Google Scholar

11 

Zhang L and Yu D: Exosomes in cancer development, metastasis, and immunity. Biochim Biophys Acta Rev Cancer. 1871:455–468. 2019.PubMed/NCBI View Article : Google Scholar

12 

Li X, Liu L, Yang J, Yu Y, Chai J, Wang L, Ma L and Yin H: Exosome derived from human umbilical cord mesenchymal stem cell mediates MiR-181c attenuating burn-induced excessive inflammation. EBioMedicine. 8:72–82. 2016.PubMed/NCBI View Article : Google Scholar

13 

Qin D, Yang W, Pan Z, Zhang Y, Li X and Lakshmanan S: Differential proteomics analysis of serum exosomein burn patients. Saudi J Biol Sci. 27:2215–2220. 2020.PubMed/NCBI View Article : Google Scholar

14 

Vogl T, Stratis A, Wixler V, Völler T, Thurainayagam S, Jorch SK, Zenker S, Dreiling A, Chakraborty D, Fröhling M, et al: Autoinhibitory regulation of S100A8/S100A9 alarmin activity locally restricts sterile inflammation. J Clin Invest. 128:1852–1866. 2018.PubMed/NCBI View Article : Google Scholar

15 

Idrovo JP, Boe DM, Kaahui S, Yang WL and Kovacs EJ: Hepatic inflammation after burn injury is associated with necroptotic cell death signaling. J Trauma Acute Care Surg. 89:768–774. 2020.PubMed/NCBI View Article : Google Scholar

16 

Fontaine M, Lepape A, Piriou V, Venet F and Friggeri A: Innate danger signals in acute injury: From bench to bedside. Anaesth Crit Care Pain Med. 35:283–292. 2016.PubMed/NCBI View Article : Google Scholar

17 

Xia X, Wang X, Cheng Z, Qin W, Lei L, Jiang J and Hu J: The role of pyroptosis in cancer: pro-cancer or pro-‘host’? Cell Death Dis. 10(650)2019.PubMed/NCBI View Article : Google Scholar

18 

Lin J, Shou X, Mao X, Dong J, Mohabeer N, Kushwaha KK, Wang L, Su Y, Fang H and Li D: Oxidized low density lipoprotein induced caspase-1 mediated pyroptotic cell death in macrophages: Implication in lesion instability? PLoS One. 8(e62148)2013.PubMed/NCBI View Article : Google Scholar

19 

Miao EA, Leaf IA, Treuting PM, Mao DP, Dors M, Sarkar A, Warren SE, Wewers MD and Aderem A: Caspase-1-induced pyroptosis is an innate immune effector mechanism against intracellular bacteria. Nat Immunol. 11:1136–1142. 2010.PubMed/NCBI View Article : Google Scholar

20 

Yuan J, Najafov A and Py BF: Roles of caspases in necrotic cell death. Cell. 167:1693–1704. 2016.PubMed/NCBI View Article : Google Scholar

21 

Miao EA, Rajan JV and Aderem A: Caspase-1-induced pyroptotic cell death. Immunol Rev. 243:206–214. 2011.PubMed/NCBI View Article : Google Scholar

22 

Cookson BT and Brennan MA: Pro-inflammatory programmed cell death. Trends Microbiol. 9:113–114. 2001.PubMed/NCBI View Article : Google Scholar

23 

Franchi L, Muñoz-Planillo R and Núñez G: Sensing and reacting to microbes through the inflammasomes. Nat Immunol. 13:325–332. 2012.PubMed/NCBI View Article : Google Scholar

24 

Martinon F, Mayor A and Tschopp J: The inflammasomes: Guardians of the body. Annu Rev Immunol. 27:229–265. 2009.PubMed/NCBI View Article : Google Scholar

25 

He Y, Hara H and Núñez G: Mechanism and regulation of NLRP3 inflammasome activation. Trends Biochem Sci. 41:1012–1021. 2016.PubMed/NCBI View Article : Google Scholar

26 

Zhu Q, Li Q, Niu X, Zhang G, Ling X, Zhang J, Wang Y and Deng Z: Extracellular vesicles secreted by human urine-derived stem cells promote ischemia repair in a mouse model of hind-limb ischemia. Cell Physiol Biochem. 47:1181–1192. 2018.PubMed/NCBI View Article : Google Scholar

27 

Yin J, Zeng A, Zhang Z, Shi Z, Yan W and You Y: Exosomal transfer of miR-1238 contributes to temozolomide-resistance in glioblastoma. EBioMedicine. 42:238–251. 2019.PubMed/NCBI View Article : Google Scholar

28 

Gritsenko A, Yu S, Martin-Sanchez F, Diaz-Del-Olmo I, Nichols EM, Davis DM, Brough D and Lopez-Castejon G: Priming is dispensable for NLRP3 inflammasome activation in human monocytes in vitro. Front Immunol. 11(565924)2020.PubMed/NCBI View Article : Google Scholar

29 

Kalluri R and LeBleu VS: The biology, function, and biomedical applications of exosomes. Science. 367(eaau6977)2020.PubMed/NCBI View Article : Google Scholar

30 

Wang S, Song R, Wang Z, Jing Z, Wang S and Ma J: S100A8/A9 in inflammation. Front Immunol. 9(1298)2018.PubMed/NCBI View Article : Google Scholar

31 

Valadi H, Ekström K, Bossios A, Sjöstrand M, Lee JJ and Lötvall JO: Exosome-mediated transfer of mRNAs and microRNAs is a novel mechanism of genetic exchange between cells. Nat Cell Biol. 9:654–659. 2007.PubMed/NCBI View Article : Google Scholar

32 

Emanueli C, Shearn AI, Angelini GD and Sahoo S: Exosomes and exosomal miRNAs in cardiovascular protection and repair. Vascul Pharmacol. 71:24–30. 2015.PubMed/NCBI View Article : Google Scholar

33 

Shi L, Zhao Y, Fei C, Guo J, Jia Y, Wu D, Wu L and Chang C: Cellular senescence induced by S100A9 in mesenchymal stromal cells through NLRP3 inflammasome activation. Aging (Albany NY). 11:9626–9642. 2019.PubMed/NCBI View Article : Google Scholar

34 

Basiorka AA, McGraw KL, Eksioglu EA, Chen X, Johnson J, Zhang L, Zhang Q, Irvine BA, Cluzeau T, Sallman DA, et al: The NLRP3 inflammasome functions as a driver of the myelodysplastic syndrome phenotype. Blood. 128:2960–2975. 2016.PubMed/NCBI View Article : Google Scholar

35 

Viemann D, Barczyk K, Vogl T, Fischer U, Sunderkötter C, Schulze-Osthoff K and Roth J: MRP8/MRP14 impairs endothelial integrity and induces a caspase-dependent and -independent cell death program. Blood. 109:2453–2460. 2007.PubMed/NCBI View Article : Google Scholar

36 

Anceriz N, Vandal K and Tessier PA: S100A9 mediates neutrophil adhesion to fibronectin through activation of beta2 integrins. Biochem Biophys Res Commun. 354:84–89. 2007.PubMed/NCBI View Article : Google Scholar

37 

Ryckman C, Vandal K, Rouleau P, Talbot M and Tessier PA: Proinflammatory activities of S100: Proteins S100A8, S100A9, and S100A8/A9 induce neutrophil chemotaxis and adhesion. J Immunol. 170:3233–3242. 2003.PubMed/NCBI View Article : Google Scholar

38 

Hermani A, Hess J, De Servi B, Medunjanin S, Grobholz R, Trojan L, Angel P and Mayer D: Calcium-binding proteins S100A8 and S100A9 as novel diagnostic markers in human prostate cancer. Clin Cancer Res. 11:5146–5152. 2005.PubMed/NCBI View Article : Google Scholar

39 

Isaacs JT, Dalrymple SL, Rosen DM, Hammers H, Olsson A and Leanderson T: Anti-cancer potency of tasquinimod is enhanced via albumin-binding facilitating increased uptake in the tumor microenvironment. Oncotarget. 5:8093–8106. 2014.PubMed/NCBI View Article : Google Scholar

40 

Schiopu A and Cotoi OS: S100A8 and S100A9: DAMPs at the crossroads between innate immunity, traditional risk factors, and cardiovascular disease. Mediators Inflamm. 2013(828354)2013.PubMed/NCBI View Article : Google Scholar

Related Articles

  • Abstract
  • View
  • Download
  • Twitter
Copy and paste a formatted citation
Spandidos Publications style
Wang A, Zheng N, Jia Q, Chen Y and Xu S: S100A9‑containing serum exosomes obtained from patients with burn injuries promote myocardial cell pyroptosis through NLRP3. Exp Ther Med 24: 646, 2022.
APA
Wang, A., Zheng, N., Jia, Q., Chen, Y., & Xu, S. (2022). S100A9‑containing serum exosomes obtained from patients with burn injuries promote myocardial cell pyroptosis through NLRP3. Experimental and Therapeutic Medicine, 24, 646. https://doi.org/10.3892/etm.2022.11583
MLA
Wang, A., Zheng, N., Jia, Q., Chen, Y., Xu, S."S100A9‑containing serum exosomes obtained from patients with burn injuries promote myocardial cell pyroptosis through NLRP3". Experimental and Therapeutic Medicine 24.5 (2022): 646.
Chicago
Wang, A., Zheng, N., Jia, Q., Chen, Y., Xu, S."S100A9‑containing serum exosomes obtained from patients with burn injuries promote myocardial cell pyroptosis through NLRP3". Experimental and Therapeutic Medicine 24, no. 5 (2022): 646. https://doi.org/10.3892/etm.2022.11583
Copy and paste a formatted citation
x
Spandidos Publications style
Wang A, Zheng N, Jia Q, Chen Y and Xu S: S100A9‑containing serum exosomes obtained from patients with burn injuries promote myocardial cell pyroptosis through NLRP3. Exp Ther Med 24: 646, 2022.
APA
Wang, A., Zheng, N., Jia, Q., Chen, Y., & Xu, S. (2022). S100A9‑containing serum exosomes obtained from patients with burn injuries promote myocardial cell pyroptosis through NLRP3. Experimental and Therapeutic Medicine, 24, 646. https://doi.org/10.3892/etm.2022.11583
MLA
Wang, A., Zheng, N., Jia, Q., Chen, Y., Xu, S."S100A9‑containing serum exosomes obtained from patients with burn injuries promote myocardial cell pyroptosis through NLRP3". Experimental and Therapeutic Medicine 24.5 (2022): 646.
Chicago
Wang, A., Zheng, N., Jia, Q., Chen, Y., Xu, S."S100A9‑containing serum exosomes obtained from patients with burn injuries promote myocardial cell pyroptosis through NLRP3". Experimental and Therapeutic Medicine 24, no. 5 (2022): 646. https://doi.org/10.3892/etm.2022.11583
Follow us
  • Twitter
  • LinkedIn
  • Facebook
About
  • Spandidos Publications
  • Careers
  • Cookie Policy
  • Privacy Policy
How can we help?
  • Help
  • Live Chat
  • Contact
  • Email to our Support Team