Spandidos Publications Logo
  • About
    • About Spandidos
    • Aims and Scopes
    • Abstracting and Indexing
    • Editorial Policies
    • Reprints and Permissions
    • Job Opportunities
    • Terms and Conditions
    • Contact
  • Journals
    • All Journals
    • Oncology Letters
      • Oncology Letters
      • Information for Authors
      • Editorial Policies
      • Editorial Board
      • Aims and Scope
      • Abstracting and Indexing
      • Bibliographic Information
      • Archive
    • International Journal of Oncology
      • International Journal of Oncology
      • Information for Authors
      • Editorial Policies
      • Editorial Board
      • Aims and Scope
      • Abstracting and Indexing
      • Bibliographic Information
      • Archive
    • Molecular and Clinical Oncology
      • Molecular and Clinical Oncology
      • Information for Authors
      • Editorial Policies
      • Editorial Board
      • Aims and Scope
      • Abstracting and Indexing
      • Bibliographic Information
      • Archive
    • Experimental and Therapeutic Medicine
      • Experimental and Therapeutic Medicine
      • Information for Authors
      • Editorial Policies
      • Editorial Board
      • Aims and Scope
      • Abstracting and Indexing
      • Bibliographic Information
      • Archive
    • International Journal of Molecular Medicine
      • International Journal of Molecular Medicine
      • Information for Authors
      • Editorial Policies
      • Editorial Board
      • Aims and Scope
      • Abstracting and Indexing
      • Bibliographic Information
      • Archive
    • Biomedical Reports
      • Biomedical Reports
      • Information for Authors
      • Editorial Policies
      • Editorial Board
      • Aims and Scope
      • Abstracting and Indexing
      • Bibliographic Information
      • Archive
    • Oncology Reports
      • Oncology Reports
      • Information for Authors
      • Editorial Policies
      • Editorial Board
      • Aims and Scope
      • Abstracting and Indexing
      • Bibliographic Information
      • Archive
    • Molecular Medicine Reports
      • Molecular Medicine Reports
      • Information for Authors
      • Editorial Policies
      • Editorial Board
      • Aims and Scope
      • Abstracting and Indexing
      • Bibliographic Information
      • Archive
    • World Academy of Sciences Journal
      • World Academy of Sciences Journal
      • Information for Authors
      • Editorial Policies
      • Editorial Board
      • Aims and Scope
      • Abstracting and Indexing
      • Bibliographic Information
      • Archive
    • International Journal of Functional Nutrition
      • International Journal of Functional Nutrition
      • Information for Authors
      • Editorial Policies
      • Editorial Board
      • Aims and Scope
      • Abstracting and Indexing
      • Bibliographic Information
      • Archive
    • International Journal of Epigenetics
      • International Journal of Epigenetics
      • Information for Authors
      • Editorial Policies
      • Editorial Board
      • Aims and Scope
      • Abstracting and Indexing
      • Bibliographic Information
      • Archive
    • Medicine International
      • Medicine International
      • Information for Authors
      • Editorial Policies
      • Editorial Board
      • Aims and Scope
      • Abstracting and Indexing
      • Bibliographic Information
      • Archive
  • Articles
  • Information
    • Information for Authors
    • Information for Reviewers
    • Information for Librarians
    • Information for Advertisers
    • Conferences
  • Language Editing
Spandidos Publications Logo
  • About
    • About Spandidos
    • Aims and Scopes
    • Abstracting and Indexing
    • Editorial Policies
    • Reprints and Permissions
    • Job Opportunities
    • Terms and Conditions
    • Contact
  • Journals
    • All Journals
    • Biomedical Reports
      • Information for Authors
      • Editorial Policies
      • Editorial Board
      • Aims and Scope
      • Abstracting and Indexing
      • Bibliographic Information
      • Archive
    • Experimental and Therapeutic Medicine
      • Information for Authors
      • Editorial Policies
      • Editorial Board
      • Aims and Scope
      • Abstracting and Indexing
      • Bibliographic Information
      • Archive
    • International Journal of Epigenetics
      • Information for Authors
      • Editorial Policies
      • Editorial Board
      • Aims and Scope
      • Abstracting and Indexing
      • Bibliographic Information
      • Archive
    • International Journal of Functional Nutrition
      • Information for Authors
      • Editorial Policies
      • Editorial Board
      • Aims and Scope
      • Abstracting and Indexing
      • Bibliographic Information
      • Archive
    • International Journal of Molecular Medicine
      • Information for Authors
      • Editorial Policies
      • Editorial Board
      • Aims and Scope
      • Abstracting and Indexing
      • Bibliographic Information
      • Archive
    • International Journal of Oncology
      • Information for Authors
      • Editorial Policies
      • Editorial Board
      • Aims and Scope
      • Abstracting and Indexing
      • Bibliographic Information
      • Archive
    • Medicine International
      • Information for Authors
      • Editorial Policies
      • Editorial Board
      • Aims and Scope
      • Abstracting and Indexing
      • Bibliographic Information
      • Archive
    • Molecular and Clinical Oncology
      • Information for Authors
      • Editorial Policies
      • Editorial Board
      • Aims and Scope
      • Abstracting and Indexing
      • Bibliographic Information
      • Archive
    • Molecular Medicine Reports
      • Information for Authors
      • Editorial Policies
      • Editorial Board
      • Aims and Scope
      • Abstracting and Indexing
      • Bibliographic Information
      • Archive
    • Oncology Letters
      • Information for Authors
      • Editorial Policies
      • Editorial Board
      • Aims and Scope
      • Abstracting and Indexing
      • Bibliographic Information
      • Archive
    • Oncology Reports
      • Information for Authors
      • Editorial Policies
      • Editorial Board
      • Aims and Scope
      • Abstracting and Indexing
      • Bibliographic Information
      • Archive
    • World Academy of Sciences Journal
      • Information for Authors
      • Editorial Policies
      • Editorial Board
      • Aims and Scope
      • Abstracting and Indexing
      • Bibliographic Information
      • Archive
  • Articles
  • Information
    • For Authors
    • For Reviewers
    • For Librarians
    • For Advertisers
    • Conferences
  • Language Editing
Login Register Submit
  • This site uses cookies
  • You can change your cookie settings at any time by following the instructions in our Cookie Policy. To find out more, you may read our Privacy Policy.

    I agree
Search articles by DOI, keyword, author or affiliation
Search
Advanced Search
presentation
Experimental and Therapeutic Medicine
Join Editorial Board Propose a Special Issue
Print ISSN: 1792-0981 Online ISSN: 1792-1015
Journal Cover
November-2022 Volume 24 Issue 5

Full Size Image

Sign up for eToc alerts
Recommend to Library

Journals

International Journal of Molecular Medicine

International Journal of Molecular Medicine

International Journal of Molecular Medicine is an international journal devoted to molecular mechanisms of human disease.

International Journal of Oncology

International Journal of Oncology

International Journal of Oncology is an international journal devoted to oncology research and cancer treatment.

Molecular Medicine Reports

Molecular Medicine Reports

Covers molecular medicine topics such as pharmacology, pathology, genetics, neuroscience, infectious diseases, molecular cardiology, and molecular surgery.

Oncology Reports

Oncology Reports

Oncology Reports is an international journal devoted to fundamental and applied research in Oncology.

Experimental and Therapeutic Medicine

Experimental and Therapeutic Medicine

Experimental and Therapeutic Medicine is an international journal devoted to laboratory and clinical medicine.

Oncology Letters

Oncology Letters

Oncology Letters is an international journal devoted to Experimental and Clinical Oncology.

Biomedical Reports

Biomedical Reports

Explores a wide range of biological and medical fields, including pharmacology, genetics, microbiology, neuroscience, and molecular cardiology.

Molecular and Clinical Oncology

Molecular and Clinical Oncology

International journal addressing all aspects of oncology research, from tumorigenesis and oncogenes to chemotherapy and metastasis.

World Academy of Sciences Journal

World Academy of Sciences Journal

Multidisciplinary open-access journal spanning biochemistry, genetics, neuroscience, environmental health, and synthetic biology.

International Journal of Functional Nutrition

International Journal of Functional Nutrition

Open-access journal combining biochemistry, pharmacology, immunology, and genetics to advance health through functional nutrition.

International Journal of Epigenetics

International Journal of Epigenetics

Publishes open-access research on using epigenetics to advance understanding and treatment of human disease.

Medicine International

Medicine International

An International Open Access Journal Devoted to General Medicine.

Journal Cover
November-2022 Volume 24 Issue 5

Full Size Image

Sign up for eToc alerts
Recommend to Library

  • Article
  • Citations
    • Cite This Article
    • Download Citation
    • Create Citation Alert
    • Remove Citation Alert
    • Cited By
  • Similar Articles
    • Related Articles (in Spandidos Publications)
    • Similar Articles (Google Scholar)
    • Similar Articles (PubMed)
  • Download PDF
  • Download XML
  • View XML

  • Supplementary Files
    • Supplementary_Data1.pdf
    • Supplementary_Data2.pdf
Article Open Access

Bioinformatics analysis identification of AKT3 and RAC1 as key genes in postmenopausal osteoporosis

  • Authors:
    • Liyong Zhang
    • Xiaoming Li
    • Chunfei Wan
    • Weiwei Da
    • Jun Zhang
    • Lihong Fan
    • Qiang Fu
    • Shunmin Xing
    • Yongxiang Wang
  • View Affiliations / Copyright

    Affiliations: Department of Orthopedics, Yangzhou Hospital of Traditional Chinese Medicine, Clinical Traditional Chinese Medical College of Yangzhou University, Hanjiang, Yangzhou 225012, P.R. China, Department of Orthopedics, 72nd Group Military Hospital, Wuxing, Huzhou, Zhejiang 313000, P.R. China, Department of Orthopedics, Subei People's Hospital of Jiangsu Province, Clinical Medical College of Yangzhou University, Hanjiang, Yangzhou 225001, P.R. China
    Copyright: © Zhang et al. This is an open access article distributed under the terms of Creative Commons Attribution License.
  • Article Number: 656
    |
    Published online on: September 7, 2022
       https://doi.org/10.3892/etm.2022.11592
  • Expand metrics +
Metrics: Total Views: 0 (Spandidos Publications: | PMC Statistics: )
Metrics: Total PDF Downloads: 0 (Spandidos Publications: | PMC Statistics: )
Cited By (CrossRef): 0 citations Loading Articles...

This article is mentioned in:



Abstract

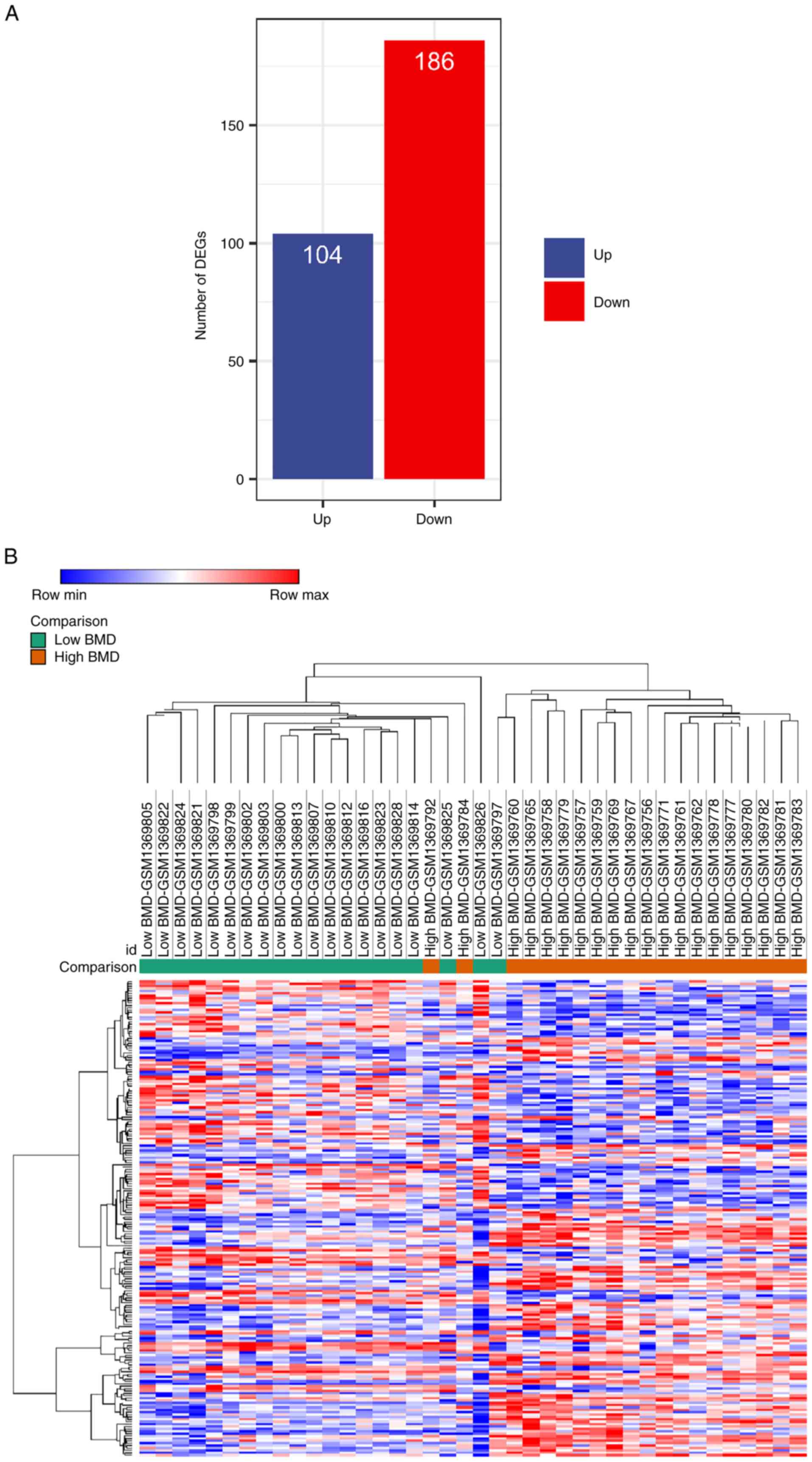
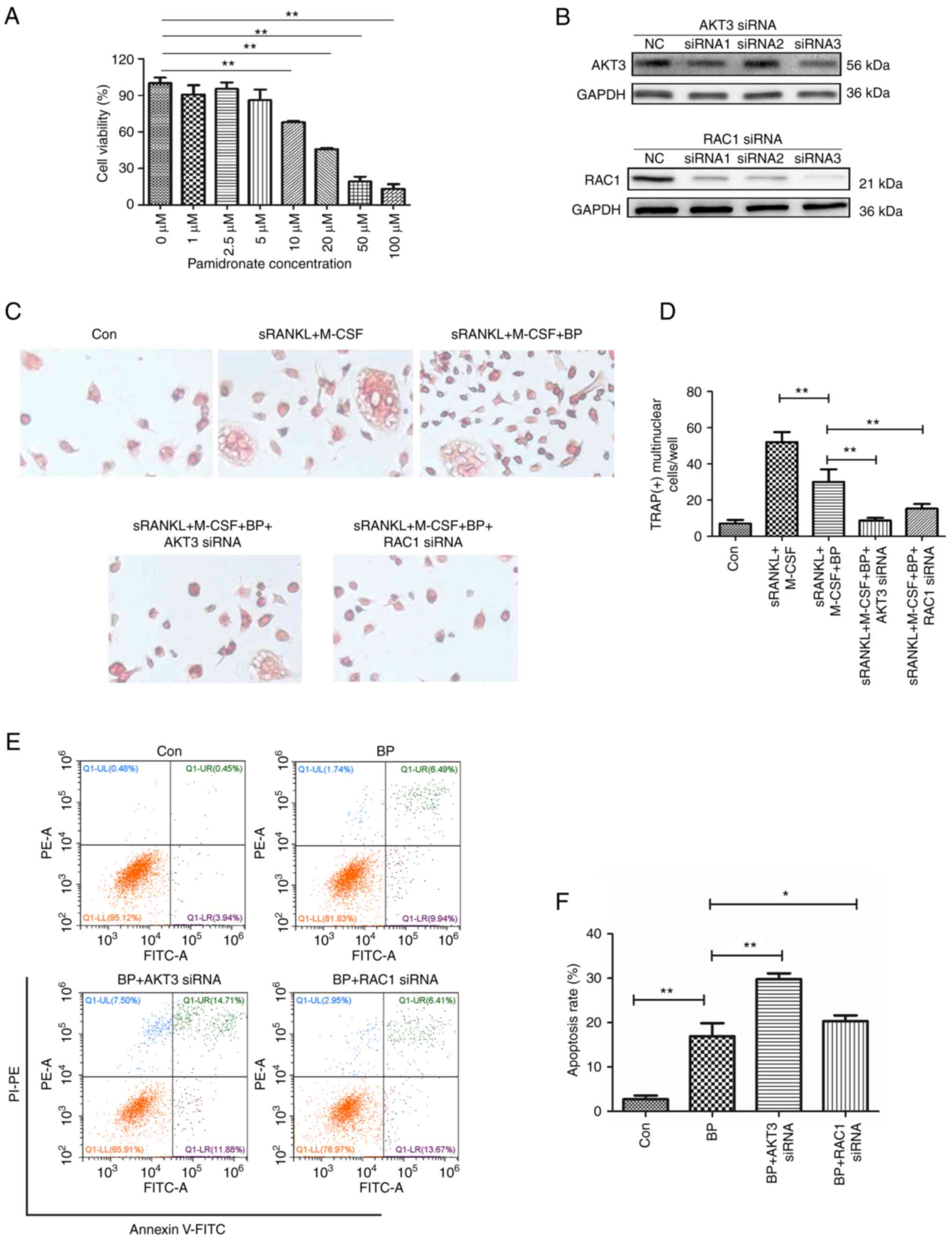
Postmenopausal osteoporosis (PMO) is an aging‑associated disease that manifests as degradation of bone tissue microstructure leading to decreased bone mass and increased bone fragility. Differentiation of peripheral blood mononuclear cells into osteoclasts is an important process in the development of PMO and identification of key genes that drive differentiation is essential to reveal the mechanism of PMO. The present study combined bioinformatics analysis of a Gene Expression Omnibus dataset of PMO and drug (bisphosphonate) target prediction using the STITCH database to identify hub genes in patients with PMO. Next, the expression of candidate hub genes was assessed in osteoclasts differentiated from THP‑1 cells and small interfering RNA assays were performed to assess the function of selected hub genes. The present study identified 10 hub genes including WNT1, AKT3, disheveled segment polarity protein 1, cyclin D1, H2B clustered histone 17, JUN, EGFR, RAC1, actinin α1 (ACTN1) and ACTN2. Among these, AKT3 and RAC1 were highly upregulated during osteoclast differentiation, and knockdown of AKT3 and RAC1 using small interfering RNA enhanced the inhibitory effect of bisphosphonates on osteoclast differentiation and apoptosis of monocytes as assessed by tartrate‑resistant acid phosphatase staining and flow cytometry examining Annexin V‑FITC/PI staining, respectively. In conclusion, AKT3 and RAC1 were key for development of PMO and inhibiting AKT3 and RAC1 may improve the therapeutic efficacy of bisphosphonates.
View Figures

Figure 1

Figure 2

Figure 3

Figure 4

Figure 5

Figure 6

Figure 7

View References

1 

Arceo-Mendoza RM and Camacho PM: Postmenopausal osteoporosis: Latest guidelines. Endocrinol Metab Clin North Am. 50:167–178. 2021.PubMed/NCBI View Article : Google Scholar

2 

McNamara LM: Osteocytes and estrogen deficiency. Curr Osteoporos Rep. 19:592–603. 2021.PubMed/NCBI View Article : Google Scholar

3 

Baccaro LF, Conde DM, Costa-Paiva L and Pinto-Neto AM: The epidemiology and management of postmenopausal osteoporosis: A viewpoint from Brazil. Clin Interv Aging. 10:583–591. 2015.PubMed/NCBI View Article : Google Scholar

4 

Manolagas SC: Birth and death of bone cells: Basic regulatory mechanisms and implications for the pathogenesis and treatment of osteoporosis. Endocr Rev. 21:115–137. 2000.PubMed/NCBI View Article : Google Scholar

5 

Fujikawa Y, Quinn JM, Sabokbar A, McGee JO and Athanasou NA: The human osteoclast precursor circulates in the monocyte fraction. Endocrinology. 137:4058–4060. 1996.PubMed/NCBI View Article : Google Scholar

6 

Cohen-Solal ME, Graulet AM, Derme MA, Gueris J, Baylink D and de Vernejoul MC: Peripheral monocyte culture supematants of menopausal women can induce bone resorption: Involvement of cytokines. J Clin Endocrinol Metab. 77:1648–1653. 1993.PubMed/NCBI View Article : Google Scholar

7 

Dera AA, Ranganath L, Barraclough R, Vinjamuri S, Hamill S, Mandourah AY and Barraclough DL: Altered levels of mRNAs for calcium-binding/associated proteins, Annexin A1, S100A4, and TMEM64, in peripheral blood mononuclear cells are associated with osteoporosis. Dis Markers. 2019(3189520)2019.PubMed/NCBI View Article : Google Scholar

8 

Endo Y, Funayama H, Yamaguchi K, Monma Y, Yu Z, Deng X, Oizumi T, Shikama Y, Tanaka Y, Okada S, et al: Basic studies on the mechanism, prevention, and treatment of osteonecrosis of the jaw induced by bisphosphonates. Yakugaku Zasshi. 140:63–79. 2020.PubMed/NCBI View Article : Google Scholar : (Article in Japanese).

9 

Ihn HJ, Lee D, Lee T, Kim SH, Shin HI, Bae YC, Hong JM and Park EK: Inhibitory effects of kp-a159, a thiazolopyridine derivative, on osteoclast differentiation, function, and inflammatory bone loss via suppression of rankl-induced map kinase signaling pathway. PLoS ONE. 10(e0142201)2015.PubMed/NCBI View Article : Google Scholar

10 

Livak KJ and Schmittgen TD: Analysis of relative gene expression data using real-time quantitative PCR and the 2(-Delta Delta C(T)) method. Methods. 25:402–408. 2001.PubMed/NCBI View Article : Google Scholar

11 

Dutta P, Zhang L, Zhang H, Peng Q, Montgrain PR, Wang Y, Song Y, Li J and Li WX: Unphosphorylated STAT3 in heterochromatin formation and tumor suppression in lung cancer. BMC Cancer. 20(145)2020.PubMed/NCBI View Article : Google Scholar

12 

Lithgow KV, Church B, Gomez A, Tsao E, Houston S, Swayne LA and Cameron CE: Identification of the neuroinvasive pathogen host target, LamR, as an endothelial receptor for the treponema pallidum adhesin Tp0751. mSphere. 5:e00195–20. 2020.PubMed/NCBI View Article : Google Scholar

13 

Huang da W, Sherman BT and Lempicki RA: Systematic and integrative analysis of large gene lists using DAVID bioinformatics resources. Nat Protoc. 4:44–57. 2009.PubMed/NCBI View Article : Google Scholar

14 

Wang J, Liu H, Xie G, Cai W and Xu J: Identification of hub genes and key pathways of dietary advanced glycation end products-induced non-alcoholic fatty liver disease by bioinformatics analysis and animal experiments. Mol Med Rep. 21:685–694. 2020.PubMed/NCBI View Article : Google Scholar

15 

Guimaraes HI, Santana RH, Silveira R, Pinto OH, Quirino BF, Barreto CC, Bustamante MM and Krüger RH: Seasonal variations in soil microbiota profile of termite (syntermes wheeleri) mounds in the Brazilian tropical savanna. Microorganisms. 8(1482)2020.PubMed/NCBI View Article : Google Scholar

16 

Yang C, Ren J, Li B, Jin C, Ma C, Cheng C, Sun Y and Shi X: Identification of gene biomarkersin patients with postmenopausal osteoporosis. Mol Med Rep. 19:1065–1073. 2019.PubMed/NCBI View Article : Google Scholar

17 

Liu T, Huang J, Xu D and Li Y: Identifying a possible new target for diagnosis and treatment of postmenopausal osteoporosis through bioinformatics and clinical sample analysis. Ann Transl Med. 9(1154)2021.PubMed/NCBI View Article : Google Scholar

18 

Salamanna F, Maglio M, Borsari V, Giavaresi G, Aldini NN and Fini M: Peripheral blood mononuclear cells spontaneous osteoclastogenesis: Mechanisms driving the process and clinical relevance in skeletal disease. J Cell Physiol. 231:521–530. 2016.PubMed/NCBI View Article : Google Scholar

19 

Jin H, Yao L, Chen K, Liu Y, Wang Q, Wang Z, Liu Q, Cao Z, Kenny J, Tickner J, et al: Evodiamine inhibits RANKL-induced osteoclastogenesis and prevents ovariectomy-induced bone loss in mice. J Cell Mol Med. 23:522–534. 2019.PubMed/NCBI View Article : Google Scholar

20 

Chen X, Li J, Ye Y, Huang J, Xie L, Chen J, Li S, Chen S and Ge J: Association of cardiotrophin-like cytokine factor 1 levels in peripheral blood mononuclear cells with bone mineral density and osteoporosis in postmenopausal women. BMC Musculoskelet Disord. 22(62)2021.PubMed/NCBI View Article : Google Scholar

21 

Li L and Wang Z: Ovarian aging and osteoporosis. Adv Exp Med Biol. 1086:199–215. 2018.PubMed/NCBI View Article : Google Scholar

22 

Zhong H, Cao C, Yang J and Huang Q: Research on relationship of HIF-1 signaling pathway and postmenstrual osteoporosis. Sichuan Da Xue Xue Bao Yi Xue Ban. 48:862–868. 2017.PubMed/NCBI(In Chinese).

23 

Yu T, You X, Zhou H, Kang A, He W, Li Z, Li B, Xia J, Zhu H, Zhao Y, et al: p53 plays a central role in the development of osteoporosis. Aging (Albany NY). 12:10473–10487. 2020.PubMed/NCBI View Article : Google Scholar

24 

Wei W, He HB, Zhang WY, Zhang HX, Bai JB, Liu HZ, Cao JH, Chang KC, Li XY and Zhao SH: miR-29 targets Akt3 to reduce proliferation and facilitate differentiation of myoblasts in skeletal muscle development. Cell Death Dis. 4(e668)2013.PubMed/NCBI View Article : Google Scholar

25 

Castro-Piedras I, Sharma M, den Bakker M, Molehin D, Martinez EG, Vartak D, Pruitt WM, Deitrick J, Almodovar S and Pruitt K: DVL1 and DVL3 differentially localize to CYP19A1 promoters and regulate aromatase mRNA in breast cancer cells. Oncotarget. 9:35639–35654. 2018.PubMed/NCBI View Article : Google Scholar

26 

Wang LJ and Cai HQ: Let-7b downgrades CCND1 to repress osteogenic proliferation and differentiation of MC3T3-E1 cells: An implication in osteoporosis. Kaohsiung J Med Sci. 36:775–785. 2020.PubMed/NCBI View Article : Google Scholar

27 

He Y, Cao Y, Wang X, Jisiguleng W, Tao M, Liu J, Wang F, Chao L, Wang W, Li P, et al: Identification of hub genes to regulate breast cancer spinal metastases by bioinformatics analyses. Comput Math Methods Med. 2021(5548918)2021.PubMed/NCBI View Article : Google Scholar

28 

Koyuturk M, Ersoz M and Altiok N: Simvastatin induces proliferation inhibition and apoptosis in C6 glioma cells via c-jun N-terminal kinase. Neurosci Lett. 370:212–217. 2004.PubMed/NCBI View Article : Google Scholar

29 

Abe S, Ueno M, Nishitani M, Akamatsu T, Sato T, Shimoda M, Kanaoka H, Nii Y, Yamasaki H and Yuasa K: Citrus sudachi peel extract suppresses cell proliferation and promotes the differentiation of keratinocytes through inhibition of the EGFR-ERK signaling pathway. Biomolecules. 10(1468)2020.PubMed/NCBI View Article : Google Scholar

30 

Gahankari A, Dong C, Bartoletti G, Galazo M and He F: Deregulated Rac1 activity in neural crest controls cell proliferation, migration and differentiation during midbrain development. Front Cell Dev Biol. 9(704769)2021.PubMed/NCBI View Article : Google Scholar

31 

Peng W, Liu Y, Qi H and Li Q: Alpha-actinin-4 is essential for maintaining normal trophoblast proliferation and differentiation during early pregnancy. Reprod Biol Endocrinol. 19(48)2021.PubMed/NCBI View Article : Google Scholar

32 

Song C, Guo Y, Chen F and Liu W: LncRNA MALAT1 promotesosteogenic differentiation through the miR-217/AKT3 axis: A possible strategy to alleviate osteoporosis. J Gene Med. 24(e3409)2022.PubMed/NCBI View Article : Google Scholar

33 

Sharma A, McAfee J, Wang L, Cook E, Ababneh E and Bergfeld WF: Utility of Cyclin D1 immunostaining in cutaneous xanthogranuloma. Am J Dermatopathol. 43:e141–e145. 2021.PubMed/NCBI View Article : Google Scholar

34 

Korsić M: Pathophysiology of postmenopausal osteoporosis. Reumatizam. 53:32–35. 2006.PubMed/NCBI(In Croatian).

35 

Li J, Li X, Liu D, Hamamura K, Wan Q, Na S, Yokota H and Zhang P: eIF2α signaling regulates autophagy of osteoblasts and the development of osteoclasts in OVX mice. Cell Death Dis. 10(921)2019.PubMed/NCBI View Article : Google Scholar

36 

Magalhaes JK, Grynpas MD, Willett TL and Glogauer M: Deleting Rac1 improves vertebral bone quality and resistance to fracture in a murine ovariectomy model. Osteoporos Int. 22:1481–1492. 2011.PubMed/NCBI View Article : Google Scholar

37 

Gao L, Kong L and Zhao Y: The regulatory role of Rho GTPases and their substrates in osteoclastogenesis. Curr Drug Targets. 22:1064–1070. 2021.PubMed/NCBI View Article : Google Scholar

38 

Wang Y, Belsham DD and Glogauer M: Rac1 and Rac2 in osteoclastogenesis: A cell immortalization model. Calcif Tissue Int. 85:257–266. 2009.PubMed/NCBI View Article : Google Scholar

39 

Wang Y, Lebowitz D, Sun C, Thang H, Grynpas MD and Glogauer M: Identifying the relative contributions of Rac1 and Rac2 to osteoclastogenesis. J Bone Miner Res. 23:260–270. 2008.PubMed/NCBI View Article : Google Scholar

Related Articles

  • Abstract
  • View
  • Download
  • Twitter
Copy and paste a formatted citation
Spandidos Publications style
Zhang L, Li X, Wan C, Da W, Zhang J, Fan L, Fu Q, Xing S and Wang Y: Bioinformatics analysis identification of AKT3 and RAC1 as key genes in postmenopausal osteoporosis. Exp Ther Med 24: 656, 2022.
APA
Zhang, L., Li, X., Wan, C., Da, W., Zhang, J., Fan, L. ... Wang, Y. (2022). Bioinformatics analysis identification of AKT3 and RAC1 as key genes in postmenopausal osteoporosis. Experimental and Therapeutic Medicine, 24, 656. https://doi.org/10.3892/etm.2022.11592
MLA
Zhang, L., Li, X., Wan, C., Da, W., Zhang, J., Fan, L., Fu, Q., Xing, S., Wang, Y."Bioinformatics analysis identification of AKT3 and RAC1 as key genes in postmenopausal osteoporosis". Experimental and Therapeutic Medicine 24.5 (2022): 656.
Chicago
Zhang, L., Li, X., Wan, C., Da, W., Zhang, J., Fan, L., Fu, Q., Xing, S., Wang, Y."Bioinformatics analysis identification of AKT3 and RAC1 as key genes in postmenopausal osteoporosis". Experimental and Therapeutic Medicine 24, no. 5 (2022): 656. https://doi.org/10.3892/etm.2022.11592
Copy and paste a formatted citation
x
Spandidos Publications style
Zhang L, Li X, Wan C, Da W, Zhang J, Fan L, Fu Q, Xing S and Wang Y: Bioinformatics analysis identification of AKT3 and RAC1 as key genes in postmenopausal osteoporosis. Exp Ther Med 24: 656, 2022.
APA
Zhang, L., Li, X., Wan, C., Da, W., Zhang, J., Fan, L. ... Wang, Y. (2022). Bioinformatics analysis identification of AKT3 and RAC1 as key genes in postmenopausal osteoporosis. Experimental and Therapeutic Medicine, 24, 656. https://doi.org/10.3892/etm.2022.11592
MLA
Zhang, L., Li, X., Wan, C., Da, W., Zhang, J., Fan, L., Fu, Q., Xing, S., Wang, Y."Bioinformatics analysis identification of AKT3 and RAC1 as key genes in postmenopausal osteoporosis". Experimental and Therapeutic Medicine 24.5 (2022): 656.
Chicago
Zhang, L., Li, X., Wan, C., Da, W., Zhang, J., Fan, L., Fu, Q., Xing, S., Wang, Y."Bioinformatics analysis identification of AKT3 and RAC1 as key genes in postmenopausal osteoporosis". Experimental and Therapeutic Medicine 24, no. 5 (2022): 656. https://doi.org/10.3892/etm.2022.11592
Follow us
  • Twitter
  • LinkedIn
  • Facebook
About
  • Spandidos Publications
  • Careers
  • Cookie Policy
  • Privacy Policy
How can we help?
  • Help
  • Live Chat
  • Contact
  • Email to our Support Team