Spandidos Publications Logo
  • About
    • About Spandidos
    • Aims and Scopes
    • Abstracting and Indexing
    • Editorial Policies
    • Reprints and Permissions
    • Job Opportunities
    • Terms and Conditions
    • Contact
  • Journals
    • All Journals
    • Oncology Letters
      • Oncology Letters
      • Information for Authors
      • Editorial Policies
      • Editorial Board
      • Aims and Scope
      • Abstracting and Indexing
      • Bibliographic Information
      • Archive
    • International Journal of Oncology
      • International Journal of Oncology
      • Information for Authors
      • Editorial Policies
      • Editorial Board
      • Aims and Scope
      • Abstracting and Indexing
      • Bibliographic Information
      • Archive
    • Molecular and Clinical Oncology
      • Molecular and Clinical Oncology
      • Information for Authors
      • Editorial Policies
      • Editorial Board
      • Aims and Scope
      • Abstracting and Indexing
      • Bibliographic Information
      • Archive
    • Experimental and Therapeutic Medicine
      • Experimental and Therapeutic Medicine
      • Information for Authors
      • Editorial Policies
      • Editorial Board
      • Aims and Scope
      • Abstracting and Indexing
      • Bibliographic Information
      • Archive
    • International Journal of Molecular Medicine
      • International Journal of Molecular Medicine
      • Information for Authors
      • Editorial Policies
      • Editorial Board
      • Aims and Scope
      • Abstracting and Indexing
      • Bibliographic Information
      • Archive
    • Biomedical Reports
      • Biomedical Reports
      • Information for Authors
      • Editorial Policies
      • Editorial Board
      • Aims and Scope
      • Abstracting and Indexing
      • Bibliographic Information
      • Archive
    • Oncology Reports
      • Oncology Reports
      • Information for Authors
      • Editorial Policies
      • Editorial Board
      • Aims and Scope
      • Abstracting and Indexing
      • Bibliographic Information
      • Archive
    • Molecular Medicine Reports
      • Molecular Medicine Reports
      • Information for Authors
      • Editorial Policies
      • Editorial Board
      • Aims and Scope
      • Abstracting and Indexing
      • Bibliographic Information
      • Archive
    • World Academy of Sciences Journal
      • World Academy of Sciences Journal
      • Information for Authors
      • Editorial Policies
      • Editorial Board
      • Aims and Scope
      • Abstracting and Indexing
      • Bibliographic Information
      • Archive
    • International Journal of Functional Nutrition
      • International Journal of Functional Nutrition
      • Information for Authors
      • Editorial Policies
      • Editorial Board
      • Aims and Scope
      • Abstracting and Indexing
      • Bibliographic Information
      • Archive
    • International Journal of Epigenetics
      • International Journal of Epigenetics
      • Information for Authors
      • Editorial Policies
      • Editorial Board
      • Aims and Scope
      • Abstracting and Indexing
      • Bibliographic Information
      • Archive
    • Medicine International
      • Medicine International
      • Information for Authors
      • Editorial Policies
      • Editorial Board
      • Aims and Scope
      • Abstracting and Indexing
      • Bibliographic Information
      • Archive
  • Articles
  • Information
    • Information for Authors
    • Information for Reviewers
    • Information for Librarians
    • Information for Advertisers
    • Conferences
  • Language Editing
Spandidos Publications Logo
  • About
    • About Spandidos
    • Aims and Scopes
    • Abstracting and Indexing
    • Editorial Policies
    • Reprints and Permissions
    • Job Opportunities
    • Terms and Conditions
    • Contact
  • Journals
    • All Journals
    • Biomedical Reports
      • Information for Authors
      • Editorial Policies
      • Editorial Board
      • Aims and Scope
      • Abstracting and Indexing
      • Bibliographic Information
      • Archive
    • Experimental and Therapeutic Medicine
      • Information for Authors
      • Editorial Policies
      • Editorial Board
      • Aims and Scope
      • Abstracting and Indexing
      • Bibliographic Information
      • Archive
    • International Journal of Epigenetics
      • Information for Authors
      • Editorial Policies
      • Editorial Board
      • Aims and Scope
      • Abstracting and Indexing
      • Bibliographic Information
      • Archive
    • International Journal of Functional Nutrition
      • Information for Authors
      • Editorial Policies
      • Editorial Board
      • Aims and Scope
      • Abstracting and Indexing
      • Bibliographic Information
      • Archive
    • International Journal of Molecular Medicine
      • Information for Authors
      • Editorial Policies
      • Editorial Board
      • Aims and Scope
      • Abstracting and Indexing
      • Bibliographic Information
      • Archive
    • International Journal of Oncology
      • Information for Authors
      • Editorial Policies
      • Editorial Board
      • Aims and Scope
      • Abstracting and Indexing
      • Bibliographic Information
      • Archive
    • Medicine International
      • Information for Authors
      • Editorial Policies
      • Editorial Board
      • Aims and Scope
      • Abstracting and Indexing
      • Bibliographic Information
      • Archive
    • Molecular and Clinical Oncology
      • Information for Authors
      • Editorial Policies
      • Editorial Board
      • Aims and Scope
      • Abstracting and Indexing
      • Bibliographic Information
      • Archive
    • Molecular Medicine Reports
      • Information for Authors
      • Editorial Policies
      • Editorial Board
      • Aims and Scope
      • Abstracting and Indexing
      • Bibliographic Information
      • Archive
    • Oncology Letters
      • Information for Authors
      • Editorial Policies
      • Editorial Board
      • Aims and Scope
      • Abstracting and Indexing
      • Bibliographic Information
      • Archive
    • Oncology Reports
      • Information for Authors
      • Editorial Policies
      • Editorial Board
      • Aims and Scope
      • Abstracting and Indexing
      • Bibliographic Information
      • Archive
    • World Academy of Sciences Journal
      • Information for Authors
      • Editorial Policies
      • Editorial Board
      • Aims and Scope
      • Abstracting and Indexing
      • Bibliographic Information
      • Archive
  • Articles
  • Information
    • For Authors
    • For Reviewers
    • For Librarians
    • For Advertisers
    • Conferences
  • Language Editing
Login Register Submit
  • This site uses cookies
  • You can change your cookie settings at any time by following the instructions in our Cookie Policy. To find out more, you may read our Privacy Policy.

    I agree
Search articles by DOI, keyword, author or affiliation
Search
Advanced Search
presentation
Experimental and Therapeutic Medicine
Join Editorial Board Propose a Special Issue
Print ISSN: 1792-0981 Online ISSN: 1792-1015
Journal Cover
November-2022 Volume 24 Issue 5

Full Size Image

Sign up for eToc alerts
Recommend to Library

Journals

International Journal of Molecular Medicine

International Journal of Molecular Medicine

International Journal of Molecular Medicine is an international journal devoted to molecular mechanisms of human disease.

International Journal of Oncology

International Journal of Oncology

International Journal of Oncology is an international journal devoted to oncology research and cancer treatment.

Molecular Medicine Reports

Molecular Medicine Reports

Covers molecular medicine topics such as pharmacology, pathology, genetics, neuroscience, infectious diseases, molecular cardiology, and molecular surgery.

Oncology Reports

Oncology Reports

Oncology Reports is an international journal devoted to fundamental and applied research in Oncology.

Experimental and Therapeutic Medicine

Experimental and Therapeutic Medicine

Experimental and Therapeutic Medicine is an international journal devoted to laboratory and clinical medicine.

Oncology Letters

Oncology Letters

Oncology Letters is an international journal devoted to Experimental and Clinical Oncology.

Biomedical Reports

Biomedical Reports

Explores a wide range of biological and medical fields, including pharmacology, genetics, microbiology, neuroscience, and molecular cardiology.

Molecular and Clinical Oncology

Molecular and Clinical Oncology

International journal addressing all aspects of oncology research, from tumorigenesis and oncogenes to chemotherapy and metastasis.

World Academy of Sciences Journal

World Academy of Sciences Journal

Multidisciplinary open-access journal spanning biochemistry, genetics, neuroscience, environmental health, and synthetic biology.

International Journal of Functional Nutrition

International Journal of Functional Nutrition

Open-access journal combining biochemistry, pharmacology, immunology, and genetics to advance health through functional nutrition.

International Journal of Epigenetics

International Journal of Epigenetics

Publishes open-access research on using epigenetics to advance understanding and treatment of human disease.

Medicine International

Medicine International

An International Open Access Journal Devoted to General Medicine.

Journal Cover
November-2022 Volume 24 Issue 5

Full Size Image

Sign up for eToc alerts
Recommend to Library

  • Article
  • Citations
    • Cite This Article
    • Download Citation
    • Create Citation Alert
    • Remove Citation Alert
    • Cited By
  • Similar Articles
    • Related Articles (in Spandidos Publications)
    • Similar Articles (Google Scholar)
    • Similar Articles (PubMed)
  • Download PDF
  • Download XML
  • View XML
Article Open Access

Ac2‑26 alleviates hepatic ischemia‑reperfusion injury based on inhibiting the positive feedback loop of HMGB1/TLR4/NF‑κB/neutrophils

  • Authors:
    • Chen Bai
    • Zhengchen Jiang
    • Hongxin Jiang
    • Shuna Yu
    • Ming Li
    • Fangfang Chu
    • Yaxin Sheng
    • Jianguo Li
    • Jiying Jiang
    • Wanzhen Li
  • View Affiliations / Copyright

    Affiliations: Department of Anatomy, Basic Medical College of Weifang Medical University, Weifang, Shandong 261053, P.R. China, General Surgery Department, Shandong Provincial Qianfoshan Hospital, Jinan, Shandong 250013, P.R. China, Morphology Laboratory, Basic Medical College of Weifang Medical University, Weifang, Shandong 261053, P.R. China
    Copyright: © Bai et al. This is an open access article distributed under the terms of Creative Commons Attribution License.
  • Article Number: 673
    |
    Published online on: September 14, 2022
       https://doi.org/10.3892/etm.2022.11609
  • Expand metrics +
Metrics: Total Views: 0 (Spandidos Publications: | PMC Statistics: )
Metrics: Total PDF Downloads: 0 (Spandidos Publications: | PMC Statistics: )
Cited By (CrossRef): 0 citations Loading Articles...

This article is mentioned in:



Abstract

Inflammation is one of the most crucial mechanism underlying hepatic ischemia‑reperfusion injury (HIRI). Several studies have shown that Ac2‑26, the active N‑terminal peptide of Annexin A1, could modulate anti‑inflammatory processes and protect the organs from ischemia‑reperfusion injury (IRI). However the effects of Ac2‑26 on an HIRI model have not been reported to date. The purpose of the present study was to determine whether Ac2‑26 pretreatment could protect hepatocytes against acute HIRI by inhibiting neutrophil infiltration through regulation of the high mobility group box protein 1 (HMGB1)/Toll‑like receptor 4 (TLR4)/NF‑κB signaling pathway. To this end, a total of 72 adult C57BL/6 mice were randomly divided into sham operation (sham), ischemia‑reperfusion (I/R), I/R + Ac2‑26 and Ac2‑26 groups. The HIRI model was established by occluding the branch of the hepatic pedicle to the left and median liver lobes with an atraumatic vascular clamp for 45 min, followed by reperfusion for 24 h. The expression of HMGB1, TLR4, NF‑κB, IκBα and lymphocyte antigen 6 complex locus G6D (Ly6G) was detected using reverse transcription‑quantitative PCR, western blotting and immunohistochemical staining; serum levels of HMGB1 were evaluated using an enzyme‑linked immunosorbent assay. Flow cytometry was used to detect the proportion of neutrophil. The results indicated that Ac2‑26 preconditioning rescued hepatocyte dysfunctions induced by HIRI. In addition, HIRI was associated with a significant increase in HMGB1 expression and release, accompanied by increased expression of TLR4, which was significantly inhibited by Ac2‑26. Furthermore, the expression of phosphorylated (p)‑NF‑κB and the ratio of p‑NF‑κB to NF‑κB were markedly increased, while the expression of IκBα was decreased in the I/R group compared with those in the sham group; however, these effects were reversed by Ac2‑26 administration. Additionally, Ac2‑26 administration significantly inhibited neutrophil infiltration and resulted in low levels of neutrophils and Ly6G as well as reduced myeloperoxidase activity. Taken together, these results indicated that Ac2‑26 pretreatment serves a protective role against HIRI by regulating the HMGB1/TLR4/NF‑κB signaling pathway and inhibiting neutrophil infiltration.

Introduction

As a common pathophysiological condition, hepatic ischemia-reperfusion injury (HIRI) represents the primary cause of liver injury during hepatolobectomy, liver transplantation and hemorrhagic shock and may cause hepatocyte damage and even liver failure (1). Although numerous studies (1-4) have been conducted on HIRI, the mechanism underlying this condition remains largely unknown and there are currently no effective measures of prevention or treatment measures. Therefore, there is an urgent need to study the potential mechanism of HIRI and explore new therapeutic targets.

During HIRI, local ischemia and hypoxia cause rapid depletion of ATP and glycogen, leading to cell death and the release of damage associated molecular patterns (DAMPs) from damaged or dying cells (2,3,5). High mobility group box 1 (HMGB1), one of the most studied DAMPs involved in the ischemia-reperfusion (I/R) process, has recently been found to be released from dying or damaged hepatocytes and bind to toll-like receptor 4 (TLR4). Once bound to TLR4, HMGB1 can induce an intracellular signaling cascade, which involves activating NF-κB, which subsequently regulates the expression of inflammatory cytokines, containing TNF-α, IL-1β and IL-6 (4,6). Excessive inflammatory factors and chemokines can recruit neutrophils to infiltrate and damage the hepatic parenchymal cells. Furthermore, infiltrating neutrophils intensify hepatic injury by exacerbating inflammatory cascades induced by neutrophil extracellular traps (NETs). Subsequently, dead hepatocytes release additional HMGB1, which forms a positive feedback loop, thus augmenting hepatic injury (7). Accordingly, a strategy for inhibiting the positive feedback loop may be of therapeutic value for the prevention and treatment of HIRI.

Annexin A1 (AnxA1), an important glucocorticoid-regulating protein, inhibits the migration of leukocytes to the inflammation site as well as inflammatory response induced by pathogenic microbial infections and aseptic inflammation (8). Ac2-26, the N-terminal-derived peptide of AnxA1, serves an anti-inflammatory role through multiple pathways (8,9). As AnxA1 is easily inactivated in vitro, Ac2-26 is often used as its substitute and is widely employed in experimental models of inflammation. Increasing evidence (10-13) suggests that Ac2-26 exhibits protective effects against the I/R-induced inflammatory response and ameliorates organ dysfunctions. However, whether Ac2-26 can alleviate HIRI by inhibiting neutrophil infiltration through regulation of the HMGB1/TLR4/NF-κB signaling pathway remains to be elucidated.

Due to the involvement of sterile inflammation in the pathogenesis of HIRI and the effect of Ac2-26 on the inflammatory cascades of IRI of various organs, it was hypothesized that Ac2-26 reduced inflammatory responses induced by HIRI and the present study was conducted with the aim of determining the effects of Ac2-26 on the HMGB1/TLR4/NF-κB axis and neutrophil infiltration. The present study could provide a potential therapeutic intervention for sterile inflammation following HIRI.

Materials and methods

Chemicals

Ac2-26 was purchased from Shanghai Qiang Yao Biotechnology Co., Ltd. Anti-GAPDH antibody (cat. no. 60004-1-Ig) was obtained from ProteinTech Group, Inc. Anti-lymphocyte antigen 6 complex locus G6D (Ly6G) antibody (cat. no. 87048) was purchased from Cell Signaling Technology, Inc. Anti-HMGB1 antibody (cat. no. ab18256) was obtained from Abcam. Anti-TLR4 (cat. no. bs-20379R), anti-NF-κB (cat. no. bs-3485R), anti-p-NF-κB (cat. no. bs-5512R) and anti-IκBα (cat. no. bs-1287R) antibodies were obtained from BIOSS. Anti-CD16/32 was purchased from Elabscience Biotechnology, Inc. Peridinin chlorophyll protein complex-conjugated anti-CD45 antibody (cat. no. 103130) was from BioLegend, Inc. The Phycoerythrin-conjugated anti-Ly6G antibody (cat. no. 551461) was purchased from BD Bioscience. The BCA protein assay kit (cat. no. P0012) was purchased from Beyotime Institute of Biotechnology. The radioimmunoprecipitation assay (RIPA; cat. no. R0020) and phenylmethanesulfonyl fluoride (PMSF; cat. no. P0100) were purchased from Beijing Solarbio Science & Technology Co., Ltd. Horseradish peroxidase (HRP)-conjugated secondary anti-mouse antibody (cat. no. ZB-2301) and DAB two-step kit (cat. no. PV-6001) were obtained from OriGene Technologies, Inc. The FITC-conjugated secondary antibodies (cat. no 805-095-180) came from Jackson ImmunoResearch Laboratories, Inc. The alanine transaminase (ALT; cat. no. C009-2-1), aspartate transaminase (AST; cat. no. C010-2-1) and myeloperoxidase assay kits (MPO; cat. no. A044-1-1) were manufactured from Nanjing Jiancheng Bioengineering Institute. The HMGB1 enzyme-linked immunosorbent assay kit (cat. no. ST51011) was purchased from IBL International. TRIzol® reagent (cat. no. 15596026) was purchased from Thermo Fisher Scientific, Inc. The ReverTra Ace qPCR RT kit (cat. no. FSQ-101) was obtained from Toyobo Life Science. Lastly, the collagenase type Ⅳ (cat. no. LS004186) was purchased from Worthington Biochemical Corporation.

Animals and treatment

A total of 72 healthy male C57 black 6 (C57BL/6) mice, aged 8 weeks with weights of 22-25 g and SPF grade, were purchased from the Jinan Pengyue Experimental Animal Center. All mice were treated humanely during the entire experimental process, including housing under constant temperature and humidity (21-26˚C and 50-70%, respectively), with a 12-h light/dark cycle and food and water provided ad libitum.

A week later, before the operation, the animals were randomly allocated into sham, I/R, I/R + Ac2-26 and Ac2-26 groups (n=6). Mice in the I/R + Ac2-26 group were administered Ac2-26 at a dose of 250 µg/kg via intraperitoneal injection 30 min before ischemia, whereas those in the sham and Ac2-26 groups received the same anesthetic and laparotomy, with the exception of surgery. Briefly, mice were anesthetized via intraperitoneal injection of 1% pentobarbital sodium (40 mg/kg) and the left and middle branches of the hepatic pedicle were occluded by clamping them with a noninvasive vascular clip for 45 min, followed by 24 h of reperfusion. The liver color change from red to dark purple, which indicated that the model was successfully established. Body temperature was maintained with an appropriative heating pad at 37±0.4˚C upon surgical procedures. Animals were provided food and water after fully awake. During the operation three mice succumbed due to intraoperative bleeding (mortality rate of 4.2%). Animal's health and behavior was monitored every half hour after surgery, including respiratory rate and depth, mucous membrane coloration and wounds.

After 24 h of reperfusion, blood samples were collected from the retro-orbital vein under pentobarbital sodium (40 mg/kg) until the mice lost consciousness. The blood samples were centrifuged at room temperature at 3,000 x g for 10 min in an Eppendorf centrifuge (5424R) to obtain the corresponding serum samples. The serum and left lobe samples were collected and then stored at -80˚C for further experiments. After blood sample collection, all animals were sacrificed by cervical dislocation under anesthesia (1% pentobarbital sodium 40 mg/kg). Animals were sacrificed if any of the following conditions occurred: The animal was unable to move and or respond to gentle stimuli, or had difficulty in breathing, or experienced inability to eat or drink. Animal mortality was verified by cardiac arrest, disappearance of spontaneous breathing and no response to tail pinch.

All procedures were carried out in line with the US National Institutes of Health Guide for the Care and Use of Laboratory Animals 8th edition (14) and the guidelines of the Animal Ethics Committee of Weifang Medical University (Weifang, China), which approved the present study (approval no. 2020SDL187).

ALT and AST enzyme activity determination

The serum levels of ALT and AST were detected by commercial assay kits in line with the manufacturer's protocols. Briefly, the serum samples (5 µl) were mixed with matrix solution (20 µl) in the assay wells and kept at 37˚C for 30 min. Next, 20 µl chromogenic reagent was added and kept at room temperature again for 15 min. A wavelength of 510 nm was used to read plates with a microplate reader (Multiskan FC; Thermo Fisher Scientific, Inc.). The absolute OD value of ALT and AST was calculated by the following formula:

Absolute OD value = the OD of the experimental group - the OD of the control.

Immunohistochemistry and immunofluorescent staining

Paraffin sections (5 µm) were dewaxed, hydrated, incubated in a microwave with citrate buffer repair solution, inactivated with 3% hydrogen peroxide and blocked with 1% goat serum (cat. no. AR0009; Wuhan Boster Biological Technology, Ltd.) for 1 h at 37˚C. Then the primary antibody against HMGB1 (1:150) was used to incubate the sections overnight at 4˚C, followed by incubation with a streptavidin-peroxidase complex. The peroxidase conjugates were later visualized by the diaminobenzidine (DAB) solution for 5 min and counterstained with hematoxylin for 20 sec at room temperature. The slides were subsequently washed with PBS between each step. The slides were then dehydrated, cleared, sealed with neutral gum, observed under an optical microscope and images captured (magnification, x200) for analysis.

For Ly6G immunofluorescence staining, 10-µm-thick frozen sections were collected, fixed in 4% paraformaldehyde for 10 min and inactivated with 3% hydrogen peroxide for 10 min at room temperature, repaired by microwave at 95-100˚C until cooled to room temperature and blocked with goat serum of 1% for 1 h at 37˚C. Next, sections were incubated overnight with an antibody against Ly6G (1:200) at 4˚C and a FITC-conjugated secondary antibody (1:150) for 45 min at 37˚C, then mounting medium with DAPI was used to cover. Using a fluorescence microscope (Olympus FV500, Olympus Corporation; magnification, x200), the slides were judged by an investigator who was unaware of the corresponding study group.

Reverse transcription-quantitative (RT-q)PCR

TRIzol® reagent was used to extract the total RNA from hepatic tissue and the total RNA was reverse transcribed with the ReverTra Ace® qPCR RT kit. In line with the manufacturer's instructions, 0.6 µl primers and 1 µl cDNA were used for reverse transcription polymerase. The thermocycling conditions were as follows: Pre-denaturation at 95˚C for 3 min, annealing at 60˚C for 45 sec and repetition for 35 cycles. The primer sequences for HMGB1, TLR4 and GAPDH are shown in Table I. GAPDH standardized the total mRNA for genes apiece and the relative expression level was calculated using the reported 2-ΔΔCq method (15). All the experiments were repeated ≥3 times for each condition

Western blot analysis

Western blotting was used to analyze the protein expression level as previously reported (16). Tissue protein samples were prepared from protein extraction reagents with hepatic tissues. In short, 80 mg of hepatic tissue was homogenized on ice in 1 ml of RIPA lysis buffer with a protease inhibitor mixture and PMSF. The BCA method was used to measure the protein concentrations. Next, a total of 20 µg protein was subjected to 10% SDS-PAGE and the protein was transferred to a PVDF membrane. After blocking in TBS with 0.1% Tween-20 (TBST) buffer with 5% skimmed milk for 2 h at room temperature, the PVDF membranes were incubated with the primary antibodies, such as anti-GAPDH (1:1,000), anti-HMGB1 (1:2,000), anti-TLR4 (1:1,500), anti-NF-κB (1:500), anti-p-NF-κB (1:500) and anti-IκBα (1:1,000) on a shaker at 4˚C overnight with agitation, followed by incubation with a horseradish peroxidase-conjugated secondary antibody lasted 1 h at room temperature. Band densitometry was visualized with an ECL detection system (ChemiDoc™ Touch; Bio-Rad Laboratories, Inc.) and analyzed by ImageJ 1.8.0 software (National Institutes of Health), the relative protein expression level were normalized to the ratio of GAPDH. Experiments were repeated ≥3 times for each condition.

Enzyme-linked immunosorbent assay (ELISA)

The serum levels of HMGB1 were observed by an ELISA kit (cat. no. ST51011; IBL International GmbH) according to the manufacturer's instructions. A wavelength of 450 nm was used to read the ELISA plates with a microplate reader (Thermo Fisher Scientific, Inc.).

Flow cytometry

Non-parenchymal cells of the hepatic tissues were isolated using the enzyme digestion method. Briefly, liver samples were collected after in situ perfusion with HEPES solution without calcium ions until there was no capillary flow out and then perfused with 0.02% collagenase type Ⅳ, which had been preheated at 37˚C. After digestion in situ for 12 min, the left lobe samples were harvested, cut into tiny pieces and digested into a single-cell suspension using 0.02% collagenase type Ⅳ for 20 min at 37˚C. Next, DMEM/F12 medium with 10% fetal bovine serum was added to the digested tissue to terminate the reaction. The sample was then filtered through a 200-mesh nylon mesh and centrifuged at 4˚C and 30 x g. The supernatant was aspirated and the collected cells were washed twice, resuspended, counted and suspended to a density of 1x106 cells/ml. Cells, except those in the control group, were then blocked with an anti-CD16/CD32 (1:100) antibody for 10 min to prevent non-specific binding and next stained with a cocktail of fluorochrome-tagged anti-CD45 (1:1,800) and anti-Ly6G (1:1,800) antibodies for 25 min in the dark at room temperature. A BD FACSVerse flow cytometer (cat. no. 651155; BD Biosciences) was used for the assay and FlowJo software 10.4.0 (FlowJo LLC) was used for data analysis. The results were expressed as the percentage of positive cells.

MPO activity assay

The activities of MPO in the liver tissues were identified using assay kits from Nanjing Jiancheng Bioengineering Institute according to the manufacturer's protocol. The optical density at 450 nm was measured using a microplate reader. MPO activity was calculated with following formula:

MPO activity (U/mg) = ΔOD/[11.3 x volume of hepatic tissues (mg/reaction solution)].

Statistical analysis

The Shapiro-Wilk test was used to confirm the normality of the data. The data that met the normal distribution were expressed as the mean ± standard error of the mean. The Levene test was used for homogeneity of variance, one-way ANOVA was used to analyze the data, followed by Tukey's test as appropriate. Data that did not show the normal distribution (P>0.05), such as MPO (Fig. 5E), were represented by the median and interquartile range and submitted to the Kruskal-Wallis nonparametric test, followed by the Dunn's test to determine the differences among the groups (P<0.05). SPSS 25.0 software (IBM Corp.) was applied to calculate the statistical significance, while GraphPad Prism 7 software (GraphPad Software, Inc.) was employed for drawing graphs. P<0.05 was considered to indicate a statistically significant difference.

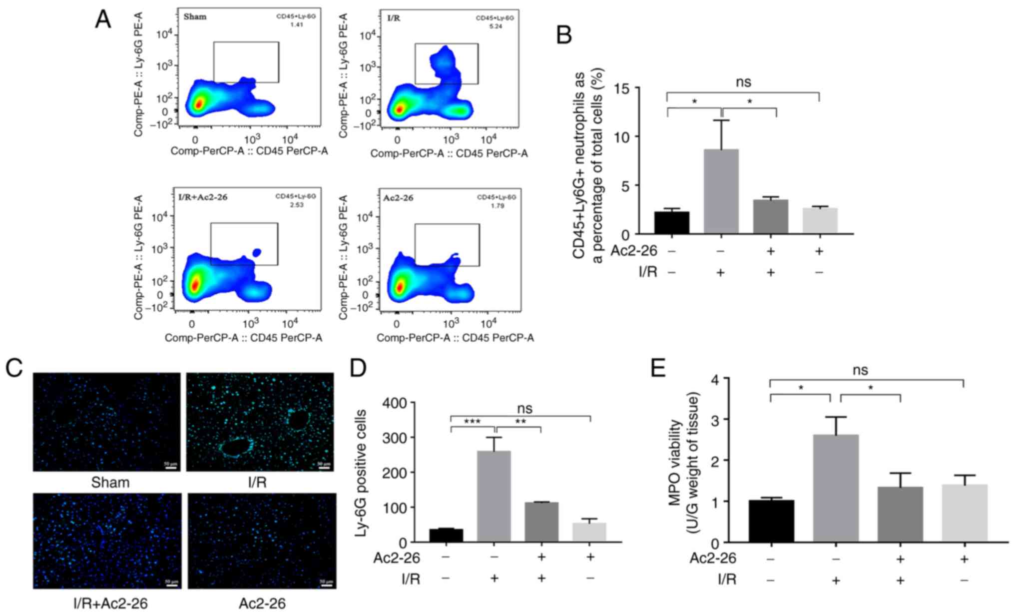
Figure 5

Ac2-26 ameliorates HIRI-induced hepatic neutrophil infiltration. (A) The neutrophil infiltration of liver tissues was examined by flow cytometry. (B) The proportion of neutrophils in different groups of liver tissues was quantified by flow cytometry. (C) Immunofluorescence staining showed the localization of Ly6G positive reaction in hepatic tissue (magnification, x200). (D) The number of Ly6G positive cells in different groups. Data were analyzed as Tukey's test and expressed as means ± standard error of the mean, n ≥3. *P<0.05, **P<0.01 and ***P<0.001; ns, not significant. (E) The MPO activity was measured with Colorimetric method. Data was not shown a normal distribution, analyzed as Kruskal-Wallis nonparametric test, followed by the Dunn's test, n ≥3, *P<0.05; ns, not significant; HIRI, hepatic ischemia-reperfusion injury.

Results

Ac2-26 preconditioning attenuates hepatic injury induced by HIRI

To evaluate whether Ac2-26 protects hepatocytes against HIRI, the serum levels of ALT and AST, which are biomarkers of hepatocellular damage, were assessed spectrophotometrically using a microplate reader. The results showed that the serum levels of ALT and AST in the Ac2-26 group were similar to those in the sham group (P>0.05; Fig. 1A and B), which indicated that Ac2-26 had no significant toxic effects on hepatocytes. As shown in Fig. 1, compared with those in the sham group, the serum levels of ALT and AST were markedly increased in the I/R group (P<0.001). By contrast, the levels of these indicators were significantly reduced (P<0.001) in the I/R + Ac2-26 group compared with those in the I/R group (P<0.01). Collectively, these data suggested that Ac2-26 pretreatment ameliorated the I/R-induced hepatocyte dysfunction.

Figure 1

Effects of Ac2-26 pretreatment on ALT and AST levels in the serum of mice with HIRI. (A) ALT and (B) AST levels in the serum. Data are analyzed as Tukey's test and expressed as means ± standard error of the mean (SEM), n ≥3. **P<0.01, ***P<0.001; ns, not significant; ALT, alanine transaminase; AST, aspartate transaminase; HIRI, hepatic ischemia-reperfusion injury.

Ac2-26 preconditioning inhibits the HMGB1/TLR4 signaling pathway in HIRI

HMGB1, as a crucial intermediary factor in the pathophysiology of the inflammatory response induced by I/R, induces hepatocyte injury upon HIRI by binding and activating TLR4. To explore the action of Ac2-26 on the HMGB1/TLR4 signaling pathway in HIRI, the expression levels of HMGB1 were first detected using RT-qPCR and western blotting. The expression of HMGB1 was significantly increased in the I/R group compared with that in the sham group (RT-qPCR: P<0.001; western blotting: P<0.05). As expected, Ac2-26 pretreatment remarkably reduced the expression of HMGB1 in liver tissues induced by HIRI (RT-qPCR: P<0.001; western blotting: P<0.05) (Fig. 2A-C).

Figure 2

Ac2-26 preconditioning inhibited the HMGB1 expression level in HIRI. (A) The mRNA level of HMGB1 detected by reverse transcription-quantitative PCR. (B) Western blot analysis of HMGB1. (C) The relative expressions of HMGB1 protein quantified via normalization to GAPDH. (D) Immunofluorescence staining showed the localization of HMGB1 positive reaction in hepatic tissue (magnification, x200). (E) The number of HMGB1 positive cells in different groups. (F) The serum HMGB1 level was measured by ELISA. Data are analyzed as Tukey's test and expressed as means ± standard error of the mean. *P<0.05, **P<0.01 and ***P<0.001; ns, not significant; HMGB1, high mobility group box protein 1; HIRI, hepatic ischemia-reperfusion injury.

Meanwhile, immunohistochemical staining showed that there was almost no HMGB1-positive reaction in the hepatocytes of the sham group. However, the hepatocytes of the I/R group showed increased levels of HMGB1 within the cytoplasm. By contrast, pretreatment with Ac2-26 clearly reduced the expression of HMGB1 (P<0.001; Fig. 2D and E). Further, the serum level of HMGB1 was increased in the I/R group (P<0.001), but in the Ac2-26-treated group, it was significantly reduced (P<0.01) (Fig. 2F). These results demonstrated that Ac2-26 inhibited the overexpression and release of HMGB1 caused by HIRI.

As the main receptor of HMGB1, TLR4 is responsible for the HMGB1-induced inflammatory response in various disease models. Subsequently, to explore whether the protective effect of Ac2-26 was related to the HMGB1/TLR4 pathway, the expression of TLR4 was determined via RT-qPCR. As illustrated in Fig. 3A, the mRNA levels of TLR4 were remarkably higher in the I/R group than those in the sham group (P<0.05) and this elevation was notably suppressed by Ac2-26 pretreatment (P<0.05; Fig. 3A). The aforementioned changes in the levels of TLR4 were further supported by western blot assay, as shown in Fig. 3B (P<0.05). Collectively, these findings suggested that Ac2-26 had a protective effect on I/R-induced liver injury by targeting the HMGB1/TLR4 signaling pathway.

Figure 3

Ac2-26 preconditioning decreased the level of TLR4 in liver after HIRI. (A) The mRNA level of TLR4 were detected by reverse transcription-quantitative PCR. (B) Western blot analysis of TLR4. Data are analyzed as Tukey's test and expressed as means ± standard error of the mean. *P<0.05; ns, not significant; TLR4, Toll-like receptor 4; HIRI, hepatic ischemia-reperfusion injury.

Ac2-26 exerts protective effects against HIRI by inhibiting the TLR4/NF-κB signaling pathway

Since TLR4 is the main receptor of HMGB1 and the TLR4/NF-κB signaling axis contributes to the activity of the HMGB1 signaling pathway in various disease models, the expression of the NF-κB p65 subunit and its inhibitor IκBα was detected by western blot analysis. As shown in Fig. 4A and C, the expression of p-NF-κB and p-NF-κB/NF-κB ratio were markedly increased (P<0.05) in the I/R group compared with that in the sham group and this effect was significantly attenuated (P<0.05) by Ac2-26 pretreatment (Fig. 4A and C).

Figure 4

Ac2-26 exerts protective effect against HIRI through inhibiting the TLR4/NF-κB signaling pathway. (A) The expression of p-NF-κB and NF-κB was examined by western blot analysis. (B) Western blot analysis of IκBα. (C) The ratio of p-NF-κB/NF-κB protein expressions. (D) The relative expressions of IκBα protein quantified via normalization to GAPDH. Data are analyzed as Tukey's test and expressed as means ± standard error of the mean. *P<0.05, **P<0.01; ns, not significant; HIRI, hepatic ischemia-reperfusion injury; TLR4, Toll-like receptor 4; p-, phosphorylated.

In addition, the expression of IκBα was notably reduced (P<0.05) following I/R, but this effect was reversed by Ac2-26 treatment (Fig. 4B and D). These data suggested that Ac2-26 preconditioning may suppress the inflammatory response induced by HIRI by targeting the TLR4/NF-κB signaling pathway.

Ac2-26 ameliorates the HIRI-induced hepatic neutrophil infiltration

Evidence from multiple experimental models and clinical studies has shown that HIRI results in evident hepatic neutrophil infiltration and activation and the proportion of neutrophils infiltrating the hepatic tissue is associated with the severity of the liver I/R injury (17). Based on the important role of neutrophils in the inflammatory response, the effect of Ac2-26 on neutrophil infiltration induced by HIRI was examined. First, the proportion of neutrophils in the hepatic tissues of different animal groups was measured with flow cytometry. As shown in Fig. 5A and B, the proportion of neutrophils in the I/R group was dramatically increased (P<0.05), whereas Ac2-26 pretreatment significantly reduced it (P<0.05; Fig. 5A). The levels of hepatic neutrophil infiltration were further assessed using Ly6G immunofluorescence staining, since Ly6G is a marker of neutrophils. As shown in Fig. 5C and D, the number of Ly6G-positive cells, a marker for neutrophils, was significantly increased (P<0.001) in the I/R group compared with that in the sham group, which was significantly reversed (P<0.01) by Ac2-26 administration (Fig. 5B).

MPO is an enzyme that is mainly stored in the azurophilic granules of neutrophils and is released from activated neutrophils during IRI. MPO activity was measured as another indicator of neutrophil aggregation and subsequent proteolytic inflammation. In agreement with the results of Ly6G staining, MPO activity was significantly increased (P<0.05) in the liver tissue of the I/R group compared to that in the liver tissue of the sham group, whereas pretreatment with Ac2-26 significantly (P<0.05) antagonized these changes (Fig. 5E). In conclusion, the above findings demonstrated that neutrophils served a critical role in HIRI and Ac2-26 administration could inhibit the HIRI-induced neutrophil infiltration, thereby reducing proteolytic inflammation.

Discussion

HIRI is the major cause of liver dysfunction following liver surgery and is associated with increased morbidity and mortality (1). Thus, HIRI is a choking point limiting the development of liver surgery. Despite previous studies focused on characterizing the pathogenesis of HIRI, there are currently no effective methods to prevent or control it. Growing evidence supports that sterile inflammation serves a crucial role in HIRI. Therefore, identifying effective targets to protect hepatocytes against HIRI has become increasingly important.

As a calcium-dependent phospholipid-binding protein, AnxA1 is reported to inhibit leukocyte migration to the site of inflammation and aseptic inflammation (8). Ac2-26, which is the pharmacologically active center of AnxA1, was synthesized by Cirino et al (18) as early as 1993 and it has been shown to effectively inhibit the activation of the transcription factor NF-κB and the subsequent production of proinflammatory cytokines, such as TNF-α and IL-1β (19). Although previous studies (20,21) have confirmed that Ac2-26 exhibits anti-inflammatory effects and stability in the blood circulatory system, the inability to quantify it in serum or plasma is a limitation of the present study. Several studies have demonstrated that Ac2-26 exhibits protective effects against ischemia-reperfusion injury (IRI) of the heart (10), brain (22), kidney (13) and intestine (11) by inhibiting the expression of inflammatory factors such as TNF-α, IL-1β and MPO. Huang et al (5) found that Ac2-26 exerts anti-inflammatory and pro-repair effects by reducing neutrophil accumulation and the production of proinflammatory cytokines. However, the effects of Ac2-26 on HIRI have not been reported to date. The present study aimed to determine whether Ac2-26 could alleviate HIRI by inhibiting the HMGB1-mediated inflammatory responses and neutrophil infiltration.

Previous studies have suggested that the HMGB1/TLR4 signaling pathway is involved in the regulation of IRI in various parenchymal organs. Accumulating evidence suggests that the expression of HMGB1 and TLR4 is enhanced in IRI rodent models. Wang et al (23) confirmed that HMGB1/TLR4 promotes the release of inflammatory factors by activating NF-κB in a slight intestinal IRI. Furthermore, a study by Xue et al (24) reveals that HMGB1, which is released from necrotic cardiomyocytes in response to ischemia, can activate TLR4, which can subsequently trigger downstream signal transduction pathways and cause an inflammatory cascade. Similarly, Tsaroucha et al (25) demonstrate that silibinin exhibits protective effects against HIRI by inhibiting the release of HMGB1 from dying hepatic cells. The application of a HMGB1-neutralizing antibody has been shown to reduce cytokine expression and preserve hepatic function in a mouse model of HIRI (7). Furthermore, HMGB1 has been found to be released by dying hepatic cells in response to ischemia and activate proinflammatory signaling pathways by interacting with TLR4(26). Inhibition of TLR4 also provides significant protection against hepatic damage following HIRI (27,28). However, exogenous HMGB1 or neutralizing antibodies against HMGB1 have no effect on I/R damage in TLR4 defective mice (7). The aforementioned experimental results indicate that HMGB1 acts as a key mediator of hepatic damage following IRI via interactions with TLR4 and that activation of the HMGB1/TLR4 signaling pathway is closely associated with the pathogenesis of HIRI. Accordingly, a treatment targeting HMGB1/TLR4 signaling may be an effective strategy to ameliorate hepatic damage by limiting neuroinflammatory processes during IRI. Similarly to those results, the present study showed that HIRI induced a significant increase in HMGB1 and TLR4 expression, as well as serum HMGB1 levels. Furthermore, it was found that Ac2-26 pretreatment considerably inhibited the changes in HMGB1 and TLR4 expression, which suggested that the protective effect of Ac2-26 on hepatocytes partly depended on the inhibition of the HMGB1/TLR4 signaling pathway.

Once bound to TLR4, HMGB1 can activate TLR4, which subsequently modulates the expression of inflammatory mediators and triggers the downstream signaling pathways, including NF-κB. During HIRI, NF-κB is not only the initiator of the inflammatory cascade but also the central link of the inflammatory response (6). This indicates that the HMGB1/TLR4/NF-κB signaling pathway serves an essential role in regulation of the inflammatory response induced by IRI and may represent an important therapeutic target. Studies have shown that aucubin and berberine protect against inflammatory responses and liver injury by regulating HMGB1/TLR4/NF-κB signaling (29,30).

Previous studies have shown that Ac2-26 exhibits beneficial effects in the treatment of mucosal inflammation, wound healing and I/R injury models (11,21,31). The positive feedback between proinflammatory cytokines and NF-κB signaling is blocked by Ac2-26 pretreatment, which alleviates the inflammation (32). A substantial increase in NF-κB activity along with a decrease in IκBα was observed in the present study and Ac2-26 pretreatment was sufficient to downregulate NF-κB via the expected upregulation of IκBα, which served an anti-inflammatory role. This observation supported the results of previous studies (21), which demonstrate that Ac2-26 treatment can significantly improve the perioperative resolution of inflammation during I/R injury. This effect was associated with the Ac2-26-mediated inhibition of NF-κB signaling and the normalization of pro-inflammatory signaling molecules.

Similarly, infiltrating neutrophils can lead to hepatic injury and amplify inflammation following IRI by releasing proteases and oxidants that directly injure endothelial cells and hepatocytes (33). Pro-inflammatory signals coming from the damaged tissue can activate neutrophils (2). Furthermore, activated neutrophils can recruit additional neutrophils to the liver by releasing inflammatory factors and chemokines, thereby forming a positive feedback loop (34-36). Early in 1991, Jaeschke et al (37) found that during the process of HIRI, neutrophil infiltration was first observed during ischemia, which was accelerated during reperfusion. Hoffman et al (38) found that the degree of neutrophil infiltration is proportional to the severity of myocardial IRI. In myocardial IRI, anti-neutrophil interventions could reduce the extent of myocardial infarction and myocardial cell damage by 50%, which indicates that neutrophil infiltration served an essential role in IRI (24). Furthermore, the presence and accumulation of neutrophils in re-perfused tissues coincides with the extent of tissue injury (2). Activated neutrophils may cause considerable cell death and tissue injury by releasing reactive oxygen species, proteases such as elastase and collagenase, inflammatory mediators, or by forming NETs (5,39,40). Among them, inflammatory factors, such as TNF-α, IL-6 and IL-1β, which are released by activated neutrophils, can further amplify the recruitment of neutrophils to the damaged site (41). As a result, a vicious positive feedback loop is underway, which may expand the inflammatory response and aggravate liver injury. Anti-neutrophil interventions have been reported to be able to ameliorate the I/R-induced damage to hepatic cells (40,42).

To investigate whether Ac2-26 could reduce neutrophil infiltration, non-parenchymal cells were collected from liver tissues and the proportions of neutrophils were measured via flow cytometry. The results showed that pretreatment with Ac2-26 significantly reduced the proportion of neutrophils in liver tissues following HIRI. To further verify the changes in neutrophil proportion during the I/R process, the Ly6G expression and MPO activity in hepatic tissues were detected via immunofluorescence staining and colorimetry, respectively. The results demonstrated that Ac2-26 markedly reduced the HIRI-induced increase in Ly6G-positive neutrophil infiltration as well as MPO activity. These results suggested that Ac2-26 could inhibit HIRI-induced neutrophil infiltration, thereby reducing the inflammatory response.

In summary, the results of the present study demonstrated that the HMGB1/TLR4/NF-κB/neutrophil axis may participate in the development of HIRI. In order to illustrate the molecular mechanisms of hepatoprotection by Ac2-26, the attendant changes in the expression of HMGB1, TLR4 and NF-κB, as well as neutrophil proportion, were investigated. The results demonstrated that Ac2-26 could ameliorate the hepatic damage associated with HIRI via the HMGB1/TLR4/NF-κB signaling pathway while inhibiting neutrophil infiltration. A schematic illustration of the proposed molecular mechanisms responsible for Ac2-26 hepatoprotection is given in Fig. 6. The findings of the present study may help to identify an effective targeted therapy for the treatment of HIRI and improve the prognosis of patients. In the future, ‘anti-neutrophil’ interventions or HMGB1 antagonists should be further investigated. However, the present study has certain limitations, including the fact that the level of Ac2-26 in serum and liver samples upon systemic administration was not determined. Future research should be conducted in order to explore the pharmacological mechanisms and metabolism of Ac2-26.

Figure 6

Ischemia-reperfusion injury induced a significant increasing expression of HMGB1, TLR4 and NF-κB, accompanied by a high number of neutrophils. Ac2-26 could inhibit the activation of HMGB1/TLR4/NF-κB signaling pathway and decrease neutrophil infiltration, thereby alleviate the ischemia-reperfusion induced hepatocytes damage. HMGB1, high mobility group box protein 1; TLR4, Toll-like receptor 4.

Acknowledgements

The authors are grateful to Professor Jiyu Ju of Weifang Medical University, for his help in the process of flow cytometry analysis.

Funding

Funding: The present study was supported by the development Project of Medical and Health Science and Technology in Shandong Province (grant no. 202001020642) and the Key R&D Program of Shandong Province (grant no. 2019GSF107056).

Availability of data and materials

The data used and/or analyzed during the current study are available from the corresponding author on reasonable request.

Authors' contributions

CB, ZJ and HJ carried out the experimental work and wrote the manuscript. SY and ML analyzed the data. CB and WL confirm the authenticity of all the raw data. FC, YS and JL analyzed the data, edited the manuscript and prepared the figures. JJ and WL conceived and designed the experiments, edited the manuscript and prepared the figures. All authors read and approved the final manuscript.

Ethics approval and consent to participate

All procedures were conducted in accordance with the animal ethics committee of the university. Weifang Medical University Medical Ethics Committee provided full approval for this research (approval no. 2020SDL187).

Patient consent for publication

Not applicable.

Competing interests

The authors declare that they have no competing interests.

References

1 

Saidi RF and Kenari SK: Liver ischemia/reperfusion injury: An overview. J Invest Surg. 6:366–379. 2014.PubMed/NCBI View Article : Google Scholar

2 

van Golen RF, Reiniers MJ, Olthof PB, van Gulik TM and Heger M: Sterile inflammation in hepatic ischemia/reperfusion injury: Present concepts and potential therapeutics. J Gastroenterol Hepatol. 3:394–400. 2013.PubMed/NCBI View Article : Google Scholar

3 

Quesnelle KM, Bystrom PV and Toledo-Pereyra LH: Molecular responses to ischemia and reperfusion in the liver. Arch Toxicol. 5:651–657. 2015.PubMed/NCBI View Article : Google Scholar

4 

Wang Y, Liu ZS, Zhang SL, Diao QX and Ge YJ: Effect and mechanism of portal blood stasis removal on intestinal endotoxemia and hepatic ischemia reperfusion injury. Transplant Proc. 9:2752–2756. 2015.PubMed/NCBI View Article : Google Scholar

5 

Huang H, Tohme S, Al-Khafaji AB, Tai S, Loughran P, Chen L, Wang S, Kim J, Billiar T, Wang Y and Tsung A: Damage-associated molecular pattern-activated neutrophil extracellular trap exacerbates sterile inflammatory liver injury. Hepatology. 2:600–614. 2015.PubMed/NCBI View Article : Google Scholar

6 

Xu L, Ge F, Hu Y, Yu Y, Guo K and Miao C: Sevoflurane postconditioning attenuates hepatic ischemia-reperfusion injury by limiting HMGB1/TLR4/NF-kappaB pathway via modulating microRNA-142 in vivo and in vitro. Front Pharmacol. 12(646307)2021.PubMed/NCBI View Article : Google Scholar

7 

Tsung A, Sahai R, Tanaka H, Nakao A, Fink MP, Lotze MT, Yang H, Li J, Tracey KJ, Geller DA and Billiar TR: The nuclear factor HMGB1 mediates hepatic injury after murine liver ischemia-reperfusion. J Exp Med. 7:1135–1143. 2005.PubMed/NCBI View Article : Google Scholar

8 

Perretti M and D'Acquisto F: Annexin A1 and glucocorticoids as effectors of the resolution of inflammation. Nat Rev Immunol. 1:62–70. 2009.PubMed/NCBI View Article : Google Scholar

9 

Yang YH, Morand E and Leech M: Annexin A1: Potential for glucocorticoid sparing in RA. Nat Rev Rheumatol. 10:595–603. 2013.PubMed/NCBI View Article : Google Scholar

10 

La M, D'Amico M, Bandiera S, Di Filippo C, Oliani SM, Gavins FN, Flower RJ and Perretti M: Annexin 1 peptides protect against experimental myocardial ischemia-reperfusion: Analysis of their mechanism of action. FASEB J. 12:2247–2256. 2001.PubMed/NCBI View Article : Google Scholar

11 

Guido BC, Zanatelli M, Tavares-De-Lima W, Oliani SM and Damazo AS: Annexin-A1 peptide down-regulates the leukocyte recruitment and up-regulates interleukin-10 release into lung after intestinal ischemia-reperfusion in mice. J Inflamm (Lond). 1(10)2013.PubMed/NCBI View Article : Google Scholar

12 

Perretti M and Flower RJ: Annexin 1 and the biology of the neutrophil. J Leukoc Biol. 1:25–29. 2004.PubMed/NCBI View Article : Google Scholar

13 

Facio FJ, Sena AA, Araujo LP, Mendes GE, Castro I, Luz MA, Yu L, Oliani SM and Burdmann EA: Annexin 1 mimetic peptide protects against renal ischemia/reperfusion injury in rats. J Mol Med (Berl). 1:51–63. 2011.PubMed/NCBI View Article : Google Scholar

14 

Care NRCU, Animals AUOL: Guide for the care and use of laboratory animals. Washington (DC): National Academies Press (US), 2011.

15 

Livak KJ and Schmittgen TD: Analysis of relative gene expression data using real-time quantitative PCR and the 2(-Delta Delta C(T)) method. Methods. 4:402–408. 2001.PubMed/NCBI View Article : Google Scholar

16 

Wang J, Yu S, Li J, Li H, Jiang H, Xiao P, Pan Y, Zheng J, Yu L and Jiang J: Protective role of N-acetyl-l-tryptophan against hepatic ischemia-reperfusion injury via the RIP2/caspase-1/IL-1β signaling pathway. Pharm Biol. 1:385–391. 2019.PubMed/NCBI View Article : Google Scholar

17 

Datta G, Fuller BJ and Davidson BR: Molecular mechanisms of liver ischemia reperfusion injury: Insights from transgenic knockout models. World J Gastroenterol. 11:1683–1698. 2013.PubMed/NCBI View Article : Google Scholar

18 

Cirino G, Cicala C, Sorrentino L, Ciliberto G, Arpaia G, Perretti M and Flower RJ: Anti-inflammatory actions of an N-terminal peptide from human lipocortin 1. Br J Pharmacol. 3:573–574. 1993.PubMed/NCBI View Article : Google Scholar

19 

Perretti M and Flower RJ: Modulation of IL-1-induced neutrophil migration by dexamethasone and lipocortin 1. J Immunol. 3:992–999. 1993.PubMed/NCBI

20 

Perretti M, Ahluwalia A, Harris JG, Goulding NJ and Flower RJ: Lipocortin-1 fragments inhibit neutrophil accumulation and neutrophil-dependent edema in the mouse. A qualitative comparison with an anti-CD11b monoclonal antibody. J Immunol. 8:4306–4314. 1993.PubMed/NCBI

21 

Kamaly N, Fredman G, Subramanian M, Gadde S, Pesic A, Cheung L, Fayad ZA, Langer R, Tabas I and Farokhzad OC: Development and in vivo efficacy of targeted polymeric inflammation-resolving nanoparticles. Proc Natl Acad Sci USA. 16:6506–6511. 2013.PubMed/NCBI View Article : Google Scholar

22 

Gavins FN, Dalli J, Flower RJ, Granger DN and Perretti M: Activation of the annexin 1 counter-regulatory circuit affords protection in the mouse brain microcirculation. FASEB J. 8:1751–1758. 2007.PubMed/NCBI View Article : Google Scholar

23 

Wang J, He GZ, Wang YK, Zhu QK, Chen W and Guo T: TLR4-HMGB1-, MyD88- and TRIF-dependent signaling in mouse intestinal ischemia/reperfusion injury. World J Gastroenterol. 27:8314–8325. 2015.PubMed/NCBI View Article : Google Scholar

24 

Xue J, Ge H, Lin Z, Wang H, Lin W, Liu Y, Wu G, Xia J and Zhao Q: The role of dendritic cells regulated by HMGB1/TLR4 signalling pathway in myocardial ischaemia reperfusion injury. J Cell Mol Med. 4:2849–2862. 2019.PubMed/NCBI View Article : Google Scholar

25 

Tsaroucha AK, Valsami G, Kostomitsopoulos N, Lambropoulou M, Anagnostopoulos C, Christodoulou E, Falidas E, Betsou A, Pitiakoudis M and Simopoulos CE: Silibinin effect on Fas/FasL, HMGB1, and CD45 expressions in a rat model subjected to liver ischemia-reperfusion injury. J Invest Surg. 6:491–502. 2018.PubMed/NCBI View Article : Google Scholar

26 

Sugihara M, Sadamori H, Nishibori M, Sato Y, Tazawa H, Shinoura S, Umeda Y, Yoshida R, Nobuoka D, Utsumi M, et al: Anti-high mobility group box 1 monoclonal antibody improves ischemia/reperfusion injury and mode of liver regeneration after partial hepatectomy. Am J Surg. 1:179–188. 2016.PubMed/NCBI View Article : Google Scholar

27 

Mcdonald KA, Huang H, Tohme S, Loughran P, Ferrero K, Billiar T and Tsung A: Toll-like receptor 4 (TLR4) antagonist eritoran tetrasodium attenuates liver ischemia and reperfusion injury through inhibition of high-mobility group box protein B1 (HMGB1) signaling. Mol Med. 20:639–648. 2015.PubMed/NCBI View Article : Google Scholar

28 

Nace GW, Huang H, Klune JR, Eid RE, Rosborough BR, Korff S, Li S, Shapiro RA, Stolz DB, Sodhi CP, et al: Cellular-specific role of toll-like receptor 4 in hepatic ischemia-reperfusion injury in mice. Hepatology. 1:374–387. 2013.PubMed/NCBI View Article : Google Scholar

29 

Zhu JR, Lu HD, Guo C, Fang WR, Zhao HD, Zhou JS, Wang F, Zhao YL, Li YM, Zhang YD, et al: Berberine attenuates ischemia-reperfusion injury through inhibiting HMGB1 release and NF-kappaB nuclear translocation. Acta Pharmacol Sin. 11:1706–1715. 2018.PubMed/NCBI View Article : Google Scholar

30 

Zhang S, Feng Z, Gao W, Duan Y, Fan G, Geng X, Wu B, Li K, Liu K and Peng C: Aucubin attenuates liver ischemia-reperfusion injury by inhibiting the HMGB1/TLR-4/NF-kappaB signaling pathway, oxidative stress, and apoptosis. Front Pharmacol. 11(544124)2020.PubMed/NCBI View Article : Google Scholar

31 

Leoni G, Neumann PA, Kamaly N, Quiros M, Nishio H, Jones HR, Sumagin R, Hilgarth RS, Alam A, Fredman G, et al: Annexin A1-containing extracellular vesicles and polymeric nanoparticles promote epithelial wound repair. J Clin Invest. 3:1215–1227. 2015.PubMed/NCBI View Article : Google Scholar

32 

Reischl S, Lee JH, Miltschitzky J, Vieregge V, Walter RL, Twardy V, Kasajima A, Friess H, Kamaly N and Neumann PA: Ac2-26-nanoparticles induce resolution of intestinal inflammation and anastomotic healing via inhibition of NF-κB signaling in a model of perioperative colitis. Inflamm Bowel Dis. 9:1379–1393. 2021.PubMed/NCBI View Article : Google Scholar

33 

Tsung A, Klune JR, Zhang X, Jeyabalan G, Cao Z, Peng X, Stolz DB, Geller DA, Rosengart MR and Billiar TR: HMGB1 release induced by liver ischemia involves Toll-like receptor 4 dependent reactive oxygen species production and calcium-mediated signaling. J Exp Med. 12:2913–2923. 2007.PubMed/NCBI View Article : Google Scholar

34 

Baxter GF: The neutrophil as a mediator of myocardial ischemia-reperfusion injury: Time to move on. Basic Res Cardiol. 4:268–275. 2002.PubMed/NCBI View Article : Google Scholar

35 

Vinten-Johansen J: Involvement of neutrophils in the pathogenesis of lethal myocardial reperfusion injury. Cardiovasc Res. 3:481–497. 2004.PubMed/NCBI View Article : Google Scholar

36 

Yago T, Petrich BG, Zhang N, Liu Z, Shao B, Ginsberg MH and Mcever RP: Blocking neutrophil integrin activation prevents ischemia-reperfusion injury. J Exp Med. 8:1267–1281. 2015.PubMed/NCBI View Article : Google Scholar

37 

Jaeschke H, Farhood A and Smith CW: Neutrophil-induced liver cell injury in endotoxin shock is a CD11b/CD18-dependent mechanism. Am J Physiol. 261 (6 Pt 1):G1051–G1056. 1991.PubMed/NCBI View Article : Google Scholar

38 

Hoffman JJ, Gilbert TB, Poston RS and Silldorff EP: Myocardial reperfusion injury: Etiology, mechanisms, and therapies. J Extra Corpor Technol. 4:391–411. 2004.PubMed/NCBI

39 

Saiman Y and Friedman SL: The role of chemokines in acute liver injury. Front Physiol. 3(213)2012.PubMed/NCBI View Article : Google Scholar

40 

Monson KM, Dowlatshahi S and Crockett ET: CXC-chemokine regulation and neutrophil trafficking in hepatic ischemia-reperfusion injury in P-selectin/ICAM-1 deficient mice. J Inflamm (Lond). 4(11)2007.PubMed/NCBI View Article : Google Scholar

41 

Perry BC, Soltys D, Toledo AH and Toledo-Pereyra LH: Tumor necrosis factor-α in liver ischemia/reperfusion injury. J Invest Surg. 4:178–188. 2011.PubMed/NCBI View Article : Google Scholar

42 

Uchida Y, Freitas MC, Zhao D, Busuttil RW and Kupiec-Weglinski JW: The inhibition of neutrophil elastase ameliorates mouse liver damage due to ischemia and reperfusion. Liver Transpl. 8:939–947. 2009.PubMed/NCBI View Article : Google Scholar

Related Articles

  • Abstract
  • View
  • Download
  • Twitter
Copy and paste a formatted citation
Spandidos Publications style
Bai C, Jiang Z, Jiang H, Yu S, Li M, Chu F, Sheng Y, Li J, Jiang J, Li W, Li W, et al: Ac2‑26 alleviates hepatic ischemia‑reperfusion injury based on inhibiting the positive feedback loop of HMGB1/TLR4/NF‑κB/neutrophils. Exp Ther Med 24: 673, 2022.
APA
Bai, C., Jiang, Z., Jiang, H., Yu, S., Li, M., Chu, F. ... Li, W. (2022). Ac2‑26 alleviates hepatic ischemia‑reperfusion injury based on inhibiting the positive feedback loop of HMGB1/TLR4/NF‑κB/neutrophils. Experimental and Therapeutic Medicine, 24, 673. https://doi.org/10.3892/etm.2022.11609
MLA
Bai, C., Jiang, Z., Jiang, H., Yu, S., Li, M., Chu, F., Sheng, Y., Li, J., Jiang, J., Li, W."Ac2‑26 alleviates hepatic ischemia‑reperfusion injury based on inhibiting the positive feedback loop of HMGB1/TLR4/NF‑κB/neutrophils". Experimental and Therapeutic Medicine 24.5 (2022): 673.
Chicago
Bai, C., Jiang, Z., Jiang, H., Yu, S., Li, M., Chu, F., Sheng, Y., Li, J., Jiang, J., Li, W."Ac2‑26 alleviates hepatic ischemia‑reperfusion injury based on inhibiting the positive feedback loop of HMGB1/TLR4/NF‑κB/neutrophils". Experimental and Therapeutic Medicine 24, no. 5 (2022): 673. https://doi.org/10.3892/etm.2022.11609
Copy and paste a formatted citation
x
Spandidos Publications style
Bai C, Jiang Z, Jiang H, Yu S, Li M, Chu F, Sheng Y, Li J, Jiang J, Li W, Li W, et al: Ac2‑26 alleviates hepatic ischemia‑reperfusion injury based on inhibiting the positive feedback loop of HMGB1/TLR4/NF‑κB/neutrophils. Exp Ther Med 24: 673, 2022.
APA
Bai, C., Jiang, Z., Jiang, H., Yu, S., Li, M., Chu, F. ... Li, W. (2022). Ac2‑26 alleviates hepatic ischemia‑reperfusion injury based on inhibiting the positive feedback loop of HMGB1/TLR4/NF‑κB/neutrophils. Experimental and Therapeutic Medicine, 24, 673. https://doi.org/10.3892/etm.2022.11609
MLA
Bai, C., Jiang, Z., Jiang, H., Yu, S., Li, M., Chu, F., Sheng, Y., Li, J., Jiang, J., Li, W."Ac2‑26 alleviates hepatic ischemia‑reperfusion injury based on inhibiting the positive feedback loop of HMGB1/TLR4/NF‑κB/neutrophils". Experimental and Therapeutic Medicine 24.5 (2022): 673.
Chicago
Bai, C., Jiang, Z., Jiang, H., Yu, S., Li, M., Chu, F., Sheng, Y., Li, J., Jiang, J., Li, W."Ac2‑26 alleviates hepatic ischemia‑reperfusion injury based on inhibiting the positive feedback loop of HMGB1/TLR4/NF‑κB/neutrophils". Experimental and Therapeutic Medicine 24, no. 5 (2022): 673. https://doi.org/10.3892/etm.2022.11609
Follow us
  • Twitter
  • LinkedIn
  • Facebook
About
  • Spandidos Publications
  • Careers
  • Cookie Policy
  • Privacy Policy
How can we help?
  • Help
  • Live Chat
  • Contact
  • Email to our Support Team