Spandidos Publications Logo
  • About
    • About Spandidos
    • Aims and Scopes
    • Abstracting and Indexing
    • Editorial Policies
    • Reprints and Permissions
    • Job Opportunities
    • Terms and Conditions
    • Contact
  • Journals
    • All Journals
    • Oncology Letters
      • Oncology Letters
      • Information for Authors
      • Editorial Policies
      • Editorial Board
      • Aims and Scope
      • Abstracting and Indexing
      • Bibliographic Information
      • Archive
    • International Journal of Oncology
      • International Journal of Oncology
      • Information for Authors
      • Editorial Policies
      • Editorial Board
      • Aims and Scope
      • Abstracting and Indexing
      • Bibliographic Information
      • Archive
    • Molecular and Clinical Oncology
      • Molecular and Clinical Oncology
      • Information for Authors
      • Editorial Policies
      • Editorial Board
      • Aims and Scope
      • Abstracting and Indexing
      • Bibliographic Information
      • Archive
    • Experimental and Therapeutic Medicine
      • Experimental and Therapeutic Medicine
      • Information for Authors
      • Editorial Policies
      • Editorial Board
      • Aims and Scope
      • Abstracting and Indexing
      • Bibliographic Information
      • Archive
    • International Journal of Molecular Medicine
      • International Journal of Molecular Medicine
      • Information for Authors
      • Editorial Policies
      • Editorial Board
      • Aims and Scope
      • Abstracting and Indexing
      • Bibliographic Information
      • Archive
    • Biomedical Reports
      • Biomedical Reports
      • Information for Authors
      • Editorial Policies
      • Editorial Board
      • Aims and Scope
      • Abstracting and Indexing
      • Bibliographic Information
      • Archive
    • Oncology Reports
      • Oncology Reports
      • Information for Authors
      • Editorial Policies
      • Editorial Board
      • Aims and Scope
      • Abstracting and Indexing
      • Bibliographic Information
      • Archive
    • Molecular Medicine Reports
      • Molecular Medicine Reports
      • Information for Authors
      • Editorial Policies
      • Editorial Board
      • Aims and Scope
      • Abstracting and Indexing
      • Bibliographic Information
      • Archive
    • World Academy of Sciences Journal
      • World Academy of Sciences Journal
      • Information for Authors
      • Editorial Policies
      • Editorial Board
      • Aims and Scope
      • Abstracting and Indexing
      • Bibliographic Information
      • Archive
    • International Journal of Functional Nutrition
      • International Journal of Functional Nutrition
      • Information for Authors
      • Editorial Policies
      • Editorial Board
      • Aims and Scope
      • Abstracting and Indexing
      • Bibliographic Information
      • Archive
    • International Journal of Epigenetics
      • International Journal of Epigenetics
      • Information for Authors
      • Editorial Policies
      • Editorial Board
      • Aims and Scope
      • Abstracting and Indexing
      • Bibliographic Information
      • Archive
    • Medicine International
      • Medicine International
      • Information for Authors
      • Editorial Policies
      • Editorial Board
      • Aims and Scope
      • Abstracting and Indexing
      • Bibliographic Information
      • Archive
  • Articles
  • Information
    • Information for Authors
    • Information for Reviewers
    • Information for Librarians
    • Information for Advertisers
    • Conferences
  • Language Editing
Spandidos Publications Logo
  • About
    • About Spandidos
    • Aims and Scopes
    • Abstracting and Indexing
    • Editorial Policies
    • Reprints and Permissions
    • Job Opportunities
    • Terms and Conditions
    • Contact
  • Journals
    • All Journals
    • Biomedical Reports
      • Information for Authors
      • Editorial Policies
      • Editorial Board
      • Aims and Scope
      • Abstracting and Indexing
      • Bibliographic Information
      • Archive
    • Experimental and Therapeutic Medicine
      • Information for Authors
      • Editorial Policies
      • Editorial Board
      • Aims and Scope
      • Abstracting and Indexing
      • Bibliographic Information
      • Archive
    • International Journal of Epigenetics
      • Information for Authors
      • Editorial Policies
      • Editorial Board
      • Aims and Scope
      • Abstracting and Indexing
      • Bibliographic Information
      • Archive
    • International Journal of Functional Nutrition
      • Information for Authors
      • Editorial Policies
      • Editorial Board
      • Aims and Scope
      • Abstracting and Indexing
      • Bibliographic Information
      • Archive
    • International Journal of Molecular Medicine
      • Information for Authors
      • Editorial Policies
      • Editorial Board
      • Aims and Scope
      • Abstracting and Indexing
      • Bibliographic Information
      • Archive
    • International Journal of Oncology
      • Information for Authors
      • Editorial Policies
      • Editorial Board
      • Aims and Scope
      • Abstracting and Indexing
      • Bibliographic Information
      • Archive
    • Medicine International
      • Information for Authors
      • Editorial Policies
      • Editorial Board
      • Aims and Scope
      • Abstracting and Indexing
      • Bibliographic Information
      • Archive
    • Molecular and Clinical Oncology
      • Information for Authors
      • Editorial Policies
      • Editorial Board
      • Aims and Scope
      • Abstracting and Indexing
      • Bibliographic Information
      • Archive
    • Molecular Medicine Reports
      • Information for Authors
      • Editorial Policies
      • Editorial Board
      • Aims and Scope
      • Abstracting and Indexing
      • Bibliographic Information
      • Archive
    • Oncology Letters
      • Information for Authors
      • Editorial Policies
      • Editorial Board
      • Aims and Scope
      • Abstracting and Indexing
      • Bibliographic Information
      • Archive
    • Oncology Reports
      • Information for Authors
      • Editorial Policies
      • Editorial Board
      • Aims and Scope
      • Abstracting and Indexing
      • Bibliographic Information
      • Archive
    • World Academy of Sciences Journal
      • Information for Authors
      • Editorial Policies
      • Editorial Board
      • Aims and Scope
      • Abstracting and Indexing
      • Bibliographic Information
      • Archive
  • Articles
  • Information
    • For Authors
    • For Reviewers
    • For Librarians
    • For Advertisers
    • Conferences
  • Language Editing
Login Register Submit
  • This site uses cookies
  • You can change your cookie settings at any time by following the instructions in our Cookie Policy. To find out more, you may read our Privacy Policy.

    I agree
Search articles by DOI, keyword, author or affiliation
Search
Advanced Search
presentation
Experimental and Therapeutic Medicine
Join Editorial Board Propose a Special Issue
Print ISSN: 1792-0981 Online ISSN: 1792-1015
Journal Cover
December-2022 Volume 24 Issue 6

Full Size Image

Sign up for eToc alerts
Recommend to Library

Journals

International Journal of Molecular Medicine

International Journal of Molecular Medicine

International Journal of Molecular Medicine is an international journal devoted to molecular mechanisms of human disease.

International Journal of Oncology

International Journal of Oncology

International Journal of Oncology is an international journal devoted to oncology research and cancer treatment.

Molecular Medicine Reports

Molecular Medicine Reports

Covers molecular medicine topics such as pharmacology, pathology, genetics, neuroscience, infectious diseases, molecular cardiology, and molecular surgery.

Oncology Reports

Oncology Reports

Oncology Reports is an international journal devoted to fundamental and applied research in Oncology.

Experimental and Therapeutic Medicine

Experimental and Therapeutic Medicine

Experimental and Therapeutic Medicine is an international journal devoted to laboratory and clinical medicine.

Oncology Letters

Oncology Letters

Oncology Letters is an international journal devoted to Experimental and Clinical Oncology.

Biomedical Reports

Biomedical Reports

Explores a wide range of biological and medical fields, including pharmacology, genetics, microbiology, neuroscience, and molecular cardiology.

Molecular and Clinical Oncology

Molecular and Clinical Oncology

International journal addressing all aspects of oncology research, from tumorigenesis and oncogenes to chemotherapy and metastasis.

World Academy of Sciences Journal

World Academy of Sciences Journal

Multidisciplinary open-access journal spanning biochemistry, genetics, neuroscience, environmental health, and synthetic biology.

International Journal of Functional Nutrition

International Journal of Functional Nutrition

Open-access journal combining biochemistry, pharmacology, immunology, and genetics to advance health through functional nutrition.

International Journal of Epigenetics

International Journal of Epigenetics

Publishes open-access research on using epigenetics to advance understanding and treatment of human disease.

Medicine International

Medicine International

An International Open Access Journal Devoted to General Medicine.

Journal Cover
December-2022 Volume 24 Issue 6

Full Size Image

Sign up for eToc alerts
Recommend to Library

  • Article
  • Citations
    • Cite This Article
    • Download Citation
    • Create Citation Alert
    • Remove Citation Alert
    • Cited By
  • Similar Articles
    • Related Articles (in Spandidos Publications)
    • Similar Articles (Google Scholar)
    • Similar Articles (PubMed)
  • Download PDF
  • Download XML
  • View XML
Article Open Access

Vitamin C inhibits apoptosis in THP‑1 cells in response to incubation with Mycobacterium tuberculosis

  • Authors:
    • Fuyang Song
    • Yiming Wu
    • Xue Lin
    • Di Xue
    • Yujiong Wang
  • View Affiliations / Copyright

    Affiliations: Key Laboratory of The Ministry of Education for Conservation and Utilization of Special Biological Resources in The West, Ningxia University, Yinchuan, Ningxia Hui Autonomous Region 750021, P.R. China, Institute of Medical Sciences, General Hospital of Ningxia Medical University, Yinchuan, Ningxia Hui Autonomous Region 750004, P.R. China
    Copyright: © Song et al. This is an open access article distributed under the terms of Creative Commons Attribution License.
  • Article Number: 717
    |
    Published online on: October 11, 2022
       https://doi.org/10.3892/etm.2022.11653
  • Expand metrics +
Metrics: Total Views: 0 (Spandidos Publications: | PMC Statistics: )
Metrics: Total PDF Downloads: 0 (Spandidos Publications: | PMC Statistics: )
Cited By (CrossRef): 0 citations Loading Articles...

This article is mentioned in:



Abstract

Tuberculosis (TB) is a chronic and fatal zoonotic infectious disease caused by Mycobacterium tuberculosis (M. tb) infection. The THP‑1 cell line is a cell model for studying the function, mechanism and signaling pathways of macrophages; macrophages are the primary host cells of M. tb. Macrophages are important for the progression of tuberculosis, as they affect the release of various inflammatory cytokines, including IL‑1β, IL‑6 and TNF‑α. Vitamin C is a trace element for the human body. Its biological efficacy depends on its redox abilities and its role as a cofactor in several enzymatic reactions. However, whether vitamin C can protect THP‑1 cells from M. tb infection has not yet been reported. The present study aimed to further investigate the effects of vitamin C on M. tb infection‑induced THP‑1 cell injury and its mechanism. In the present study, MTT assay, reverse transcription‑quantitative PCR, EdU cell proliferation assay, western blotting, immunohistochemistry, flow cytometry and TUNEL staining assays were used to assess the cell viability, inflammation and apoptotic levels of THP‑1 cells induced by M. tb following vitamin C treatment. The effect of vitamin C on M. tb infection was also assessed using Balb/c mice; pulmonary injury was assessed by H&E staining of the lung tissue. The results demonstrated that vitamin C markedly attenuated cellular damage caused by M. tb infection. The results demonstrated that vitamin C reduced the expression of M. tb‑induced apoptosis‑related proteins (Cleaved‑caspase‑9, Cleaved‑caspase‑3, Bcl‑2, Cyt‑c) and inflammatory factors (IL‑1β, IL‑6, NLRP3, TNF‑α, IL‑8, NF‑κB) in THP‑1 cells and reduced apoptosis. Overall, these results suggested that vitamin C may reduce lung damage caused by M. tb infection.

Introduction

Mycobacterium tuberculosis (M. tb) is the pathogen that causes tuberculosis (1). It can invade all organs of the body and is the most common cause of tuberculosis. Globally, each year, ~10 million individuals become infected with M. tb (2), resulting in ~1.7 million mortalities, which poses a serious threat to public health (3). Therefore, identifying a novel theoretical and experimental basis for treating tuberculosis is important. THP-1 cells are widely used in the study of monocyte and macrophage-related mechanisms and signaling pathways. THP-1 cells are easy to cultivate and expand in the laboratory, have a more stable genetic background, and do not possess the problem of individual differences associated with peripheral blood mononuclear cells, which is conducive to the reproduction of experimental results (4). Therefore, THP-1 cells are an ideal tool for studying immunity and inflammation.

Alveolar macrophages are not only the primary site for M. tb colonization and reproduction (5), but they are also the first line of defense against M. tb infection. Several reports indicate that M. tb can induce necrosis (6), apoptosis (7) and autophagy in macrophages (8). Furthermore, M. tb-infected macrophages can survive in the host cell for a substantial period of time (9). Previous studies have indicated that vitamin C is the most important water-soluble antioxidant in human plasma and mammalian cells (10,11), suggesting that vitamin C may also have important cellular functions. It is well-established that vitamin C can prevent the occurrence of scurvy and protect healthy cells from oxidative damage (12). The self-protective mechanism of M. tb in cells generates free radicals, which increases cellular toxicity (13). Therefore, additional research is required to determine whether antioxidants are beneficial to patients with an M. tb infection. As a scavenger of free radicals, it remains unclear whether vitamin C affects THP-1 cells infected with M. tb.

To address this, after incubating THP-1 cells with M. tb, the apoptotic signaling and cellular inflammatory factors of the host cells following vitamin C treatment were further studied. Animal experiments were performed to verify the protective effect of vitamin C after M. tb infection.

Materials and methods

Cell culture

THP-1 cells (American Type Culture Collection), a model commonly used for studying the function of macrophages (14), were maintained in RPMI-1640 medium (Gibco; Thermo Fisher Scientific, Inc.) supplemented with 10% FBS (Gibco; Thermo Fisher Scientific, Inc.). The cells were cultured in a 5% CO2 incubator at 37˚C before seeding them in a 6-well plate at a density of 2x106 cells/well or 1x106 cells/well; 2x106 cells/well for western blotting, RT-qPCR, EdU cell proliferation experiments and 1x106 cells/well for flow cytometry and TUNEL assay experiments. The cells were treated with phorbol 12-myristate 13-acetate (PMA; 100 ng/ml) (Thermo Fisher Scientific, Inc.) at 37˚C for 24 h. PMA transformed THP-1 cells into adherent macrophages and then the cells were incubated with M. tb (MOI:10; Chinese Center for Disease Control and Prevention; CCDC, Beijing, China) and vitamin C (150 µM/ml) at 37˚C for 24 h. The concentrations and treatment durations were used for all cell assays.

MTT assay

An MTT assay was used to assess the viability of cells. THP-1 cells were seeded in a 96-well plate at a density of 5x103 cells/well, and PMA was used to induce cell transformation before being pretreated with various concentrations (0, 50, 100, 150, 200 and 300 µM/ml) of vitamin C for 24 h at 37˚C. Subsequently, cells were treated with lipopolysaccharide (LPS; 1 µg/ml) (Thermo Fisher Scientific, Inc.) for 12 h at 37˚C, and MTT solution (20 µl) was added to each well according to the manufacturer's instructions. The cells were then incubated for 4 h at 37˚C. Finally, DMSO (100 µl) was added to each well, and the absorbance (560 nm) was measured using a microplate reader (Bio-Rad Laboratories, Inc.).

Western blotting

Total protein was extracted from the cells in the different treatment groups [i) Control (untreated) group; ii) M. tb group; iii) vitamin C group; and iv) M. tb + vitamin C group] using a M-PER mammalian protein extraction reagent kit (Thermo Fisher Scientific, Inc.). A BCA protein assay kit was used (Thermo Fisher Scientific, Inc.) to measure the total protein concentration. Subsequently, 10 µg protein was mixed with 6X loading buffer (Takara Bio, Inc.) and loaded on 10% SDS-PAGE, followed by transfer to PVDF membranes. After blocking with SuperBlock (Thermo Fisher Scientific, Inc.) 37˚C for 1 h, the membrane was incubated overnight at 4˚C with the primary antibodies, including GAPDH (cat. no. 5174), Cleaved-caspase-9 (cat. no. 20750), Cleaved-caspase-3 (cat. no. 9661), Bcl-2 (cat. no. 15071), cytochrome c (Cyt-c; cat. no. 12963), Bax (cat. no. 5023), IL-1β (cat. no. 12703), IL-6 (cat. no. 12912) or NLR family pyrin domain-containing 3 (NLRP3; cat. no. 15101) (all 1:1,000; Cell Signaling Technology, Inc.). The samples were then incubated with the secondary antibodies HRP-conjugated Affinipure goat anti-mouse IgG (H+L) (1:10,000; cat. no. SA00001-1; ProteinTech Group, Inc.) or HRP-conjugated Affinipure goat anti-rabbit IgG (H+L) (1:10,000; cat. no. SA00001-2; ProteinTech Group, Inc.) at room temperature for 1 h. A ECL chemiluminescence kit (Analytik Jena US LLC) was used to visualize protein bands. The intensity of each protein band was normalized to the respective GAPDH band and analyzed using ImageJ (version 1.46; National Institutes of Health).

Reverse transcription-quantitative PCR (RT-qPCR)

Total RNA was isolated from THP-1 cells using the MiniBEST Universal RNA extraction kit (Takara Bio, Inc.), and RNA was reverse-transcribed to cDNA using a PrimeScript™ RT Reagent kit (Takara Bio, Inc.). The following temperature protocol was used for reverse transcription: 37˚C for 15 min and 85˚C for 5 sec. Subsequently, the obtained cDNA was amplified with qPCR on an ABI 7500 Fast Real-Time PCR System (Applied Biosystems; Thermo Fisher Scientific, Inc.) using a TB Green Fast qPCR Mix kit (Takara Bio, Inc.). The following thermocycling qPCR conditions were used for amplification: 95˚C for 30 sec; followed by 40 cycles of 95˚C for 5 sec and 65˚C for 30 sec. Relative expression levels were evaluated using the 2-∆∆Cq method and normalized to GAPDH as the internal control (15). qPCR reactions were performed using the following primers: GAPDH forward, 5'-GGAGCGAGATCCCTCCAAAAT-3' and reverse, 5'-GGCTGTTGTCATACTTCTCATGG-3'; TNF-α forward, 5'-CCTCTCTCTAATCAGCCCTCTG-3' and reverse, 5'-GAGGACCTGGGAGTAGATGAG-3'; and IL-8 forward, 5'-TTTTGCCAAGGAGTGCTAAAGA-3' and reverse, 5'-AACCCTCTGCACCCAGTTTTC-3'.

EdU cell proliferation assay

Cell proliferation was performed using an EdU cell proliferation kit (cat. no. C0075S; Beyotime Institute of Biotechnology). The cells (2x106 cells/well) were seeded into 6-well plates and incubated at 37˚C for 24 h then the cells of different treatment groups were incubated with M.tb (MOI:10) and vitamin C (150 µM/ml) at 37˚C for 24 h. THP-1 cells were then incubated with EdU (10 µmol/l) for 2 h at 37˚C, washed three times with PBS, fixed with 4% paraformaldehyde for 15 min at room temperature and permeabilized with 0.3% Triton X-100 for 15 min at room temperature. Hoechst was used to stain the nuclei for 10 min at room temperature after the incubation with 0.3% Triton X-100. Cells were washed three times with PBS and the images were obtained using a fluorescence microscope.

Flow cytometry

The cells (1x106 cells/well) were seeded into 6-well plates and incubated at 37˚C for 24 h, then the cells of different treatment groups were incubated with M.tb (MOI:10) and vitamin C (150 µM/ml) at 37˚C for 24 h. After treatment, THP-1 cells were then washed thrice in cold PBS and pelleted by centrifugation (5 min; 650 x g; 37˚C). Next, the supernatant was discarded, and the pellet was resuspended in 100 µl 1X Annexin V-binding buffer (Invitrogen; Thermo Fisher Scientific, Inc.), to which 5 µl Alexa Fluor® 488 Annexin V-FITC (Component A) and 1 µl 100 µg/ml PI working solution were added and further incubated at room temperature for 15 min. After the incubation period, cells were analyzed using a FACSCanto II cytometer (BD Biosciences) and CytExpert 2.0 software (Beckman Coulter, Inc.) to determine the rate of apoptosis in early + late stages of cells.

TUNEL assay

The cells (1x106 cells/well) were seeded on coverslips in 6-well plates and incubated at 37˚C for 24 h, then the cells of different treatment groups were incubated with M.tb (MOI:10) and vitamin C (150 µM/ml) at 37˚C for 24 h. After treatment, THP-1 cells were then washed thrice in PBS and fixed with 4% paraformaldehyde (at room temperature for 15 min), followed by permeabilization using 0.2% Triton X-100 (37˚C for 10 min). Next, THP-1 cells were incubated with a TUNEL reaction mixture at 37˚C for 60 min (Thermo Fisher Scientific, Inc.), washed thrice with PBS, and counterstained with DAPI for 15 min at 37˚C (Thermo Fisher Scientific, Inc.). Finally, 80 cells for each group were observed under a confocal laser scanning microscope and processed on Leica Confocal Software v.2.6.1 (Leica Microsystems GmbH).

Animal experiments

A total of 16 male BALB/c mice (6-8 weeks old; weight, 20±25 g) were purchased from Jackson ImmunoResearch Laboratories, Inc. All animal experiments and protocols were approved by the Ethical Committee of Ningxia University (Yinchuan, China; specific pathogen free grade; approval no. 2020-024). All animals were housed in a pathogen-free facility (22±2˚C; 50±5% humidity) with a 12-h light/dark cycle, and the mice had ad libitum access to food and water. After 1 week of acclimation, the mice were randomly divided into four treatment groups: i) Control group (50 µl of 0.9% normal saline administered intragastrically); ii) M. tb group [50 µl M. tb (50 µg/ml) by intraperitoneal injection]; iii) vitamin C group [50 µl vitamin C (0.5 µM/ml) administered intragastrically]; and iv) M. tb + vitamin C group [50 µl vitamin C (0.5 µM/ml) administered intragastrically and M. tb (50 µg/ml) by intraperitoneal injection]. Treatments were intragastrically administered once a day for 21 days. Rapid weight loss >15-20% without significant signs of dehydration and weakness was defined as a potential humane endpoint for the present study.

Histological evaluation

Mice were sacrificed after 21 days by cervical dislocation. The absence of heartbeat and respiration were used as criteria to confirm mouse death. Fresh lung tissue was isolated and washed once with PBS. The tissue was fixed with 4% paraformaldehyde for 20 min at 37˚C and then embedded in paraffin. The embedded tissue was cut into 4-µm thick sections. Finally, the tissue was stained with hematoxylin and eosin at 37˚C for 10 min. The images of stained tissues were then scored by three independent pathologists who were blinded prior to scoring as follows: 1, Normal; 2, slight tissue damage; 3, mild tissue damage; and 4, severe tissue damage (confocal laser scanning microscopy; magnification, x100).

Immunohistochemistry

Mice were sacrificed after 21 days. Fresh lung tissue was isolated, fixed overnight with 4% paraformaldehyde (Solarbio, P1110) at 4˚C. Then the samples were dehydrated in ethanol and xylene (70% ethanol 30 min; 80% ethanol 30 min; 95% ethanol 30 min; 100% ethanol 30 min twice; xylene 30 min twice), embedded in paraffin and cut into sections as aforementioned 4-µM thick sections. Lung tissues was transferred to 3-aminopropyl-triethoxysilane-treated microscope slides (ZLI-9001; Zhongshan Company) for immunofluorescence staining. In brief, sections were deparaffinized and rehydrated (xylene 5 min twice; 100% ethanol 3 min twice; 90% ethanol 3 min; 80% ethanol 3 min; 70% ethanol 3 min). After three washes in distilled water, antigen retrieval was performed by microwaving for 15 min in 0.01% sodium citrate buffer (pH 6.0). After three washes in PBS, the lung tissues were treated with 3% H2O2 in PBS for 20 min to quench endogenous peroxidase activity. Nonspecific binding was blocked with 5% BSA in PBS for 15 min at room temperature. Sections were then incubated with primary antibody (NF-κB; 1:200; cat. no. 8242; Cell Signaling Technology, Inc.) overnight at 4˚C. After three washes in PBS, the lung tissue sections were incubated for 20 min at room temperature with horseradish peroxidase-labeled goat anti-rabbit IgG (Zhongshan Company), and rinsed with PBS. The antibody complex was detected using DAB reagent (Zhongshan Company). Finally, the sections were incubated with hematoxylin staining solution (Zhongshan Company) for 20 sec at room temperature and washed once with distilled water. Images were captured using a light microscope (magnification, x100).

Statistical analysis

All data collected were obtained from at least three independent experiments for each condition. All results were analyzed using GraphPad Prism version 6.0 (GraphPad Software, Inc.) and are presented as the mean ± standard deviation (unless otherwise shown). Unpaired Student's t-test was used to compare differences between two groups, and one-way ANOVA followed by Tukey's post hoc test was used to compare differences between >2 groups. The statistical analysis of the histological score results was conducted using Kruskal-Wallis test followed by Dunn's post hoc test and are presented as median + interquartile range. P<0.05 was considered to indicate a statistically significant difference.

Results

M. tb infection induces the expression of apoptosis-related proteins, and vitamin C pretreatment increases the viability of THP-1 cells after LPS stimulation

After THP-1 cells were incubated with M. tb for 24 h, the protein expression levels of the apoptosis-related proteins cleaved caspase-9, cleaved caspase-3, Bcl-2 and Cyt-c were analyzed using western blotting (Fig. 1A). Cleaved caspase-9, cleaved caspase-3 and Cyt-c levels were significantly increased in the M. tb infection group compared with the control group (Fig. 1A and B). Furthermore, incubation with M. tb significantly suppressed the protein expression levels of Bcl-2 (Fig. 1A and B). An MTT assay was used to determine the effects of LPS stimulation on the viability of THP-1 cells after vitamin C pretreatment. THP-1 cells were pretreated with different concentrations of vitamin C (0, 50, 100, 150, 200 and 300 µM/ml) for 24 h and then treated with LPS (1 µg/ml) for 12 h (Fig. 1C). Experimental results demonstrated that vitamin C pretreatment significantly increased the viability of THP-1 cells after LPS stimulation in a dose-dependent manner. These results suggested that M. tb infection promoted apoptosis and that vitamin C pretreatment increased the viability of THP-1 cells. Subsequently, it was assessed whether vitamin C affected THP-1 cell viability infected with M. tb.

Figure 1

Effect of vitamin C on the viability of THP-1 cells during incubation with M. tb and stimulation by LPS. (A) After incubating THP-1 cells with M. tb for 24 h, the protein expression levels of apoptosis-related proteins, including Cleaved caspase-9, Cleaved caspase-3, Bcl-2 and Cyt-c, were analyzed using western blotting. (B) Cleaved caspase-9, Cleaved caspase-3, Bcl-2 and Cyt-c protein semi-quantitative expression levels. GAPDH was used as a loading control. (C) THP-1 cells were pretreated with different concentrations of vitamin C (0, 50, 100, 150, 200 or 300 µM/ml) for 24 h and then treated with LPS for 12 h. Cell viability was measured using an MTT assay. *P<0.05, **P<0.01 and ***P<0.001 vs. control;. M. tb, Mycobacterium tuberculosis; Cyt-c, cytochrome c; LPS, lipopolysaccharide.

Vitamin C increases the viability and reduces the levels of inflammatory factors released by THP-1 cells following M. tb infection

Vitamin C exerted a protective effect on the viability of THP-1 cells after LPS stimulation. Thus, whether vitamin C could inhibit the levels of inflammatory factors in THP-1 cells after M. tb infection was assessed. To determine whether vitamin C regulated the inflammatory response of THP-1 cells after M. tb infection, the protein levels of inflammatory factors IL-1β, IL-6 and NLRP3 were assessed using western blotting (Fig. 2A). The results indicated that the expression levels of IL-1β, IL-6 and NLRP3 were significantly higher in the M. tb group compared with the control group and that vitamin C treatment significantly decreased their expression levels compared with the M. tb group (Fig. 2A-D). Furthermore, TNF-α and IL-8 mRNA expression levels were significantly lower in the vitamin C + M. tb group compared with the M. tb group (Fig. 2E and F). Therefore, western blotting and RT-qPCR analysis demonstrated that vitamin C exerted a significant anti-inflammatory effect. However, the anti-inflammatory effect of vitamin C should be studied further in animal models. IL-1β and IL-6 ultimately regulate inflammatory gene expression by activation of NF-κB (16). Given the important role of NF-κB in host defense and its role in regulating inflammation, the expression of NF-κB in lung tissues was examined using immunohistochemistry. As presented in Fig. 2G, compared with the control group, the M. tb group exhibited higher expression levels of NF-κB, and the expression of NF-κB in the vitamin C + M. tb was markedly lower. These results suggested that vitamin C may attenuate M. tb infection by inhibiting the inflammatory response.

Figure 2

Effect of M. tb, vitamin C (100 µM/ml) and the combination of both on THP-1 cell inflammation. (A) After M. tb, vitamin C and vitamin C + M. tb treatment for 24 h, the protein expression levels of the inflammatory factor markers IL-1β, IL-6 and NLRP3 were analyzed using western blotting. Semi-quantitative protein expression levels of (B) IL-1β, (C) IL-6 and (D) NLRP3. The mRNA expression levels of (E) TNF-α and (F) IL-8 were measured using reverse transcription-quantitative PCR. (G) Representative immunohistochemical staining images of NF-κB in lung tissues. Scale bar, 50 µm. **P<0.01 and ***P<0.001 vs. control; #P<0.05, ##P<0.01 and ###P<0.001 vs. M. tb. M. tb, Mycobacterium tuberculosis; NLRP3, NLR family pyrin domain-containing 3.

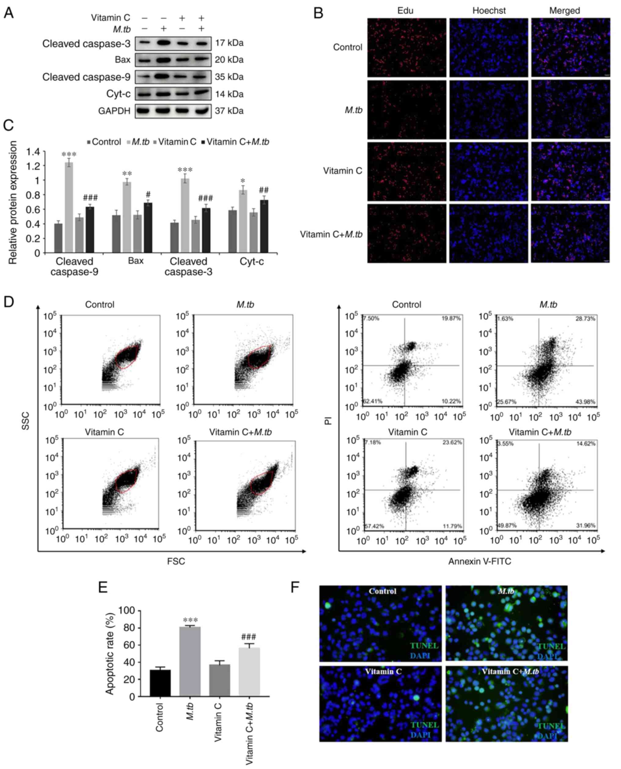
Vitamin C reduces apoptosis of THP-1 cells after M. tb infection

To determine whether vitamin C regulated apoptosis of THP-1 cells after M. tb infection, western blotting was used to analyze the protein levels of apoptosis-related factors, including cleaved caspase-3, Bax, cleaved caspase-9 and Cyt-c (Fig. 3A). Compared with the M. tb group, treatment with vitamin C significantly decreased the protein expression levels of cleaved caspase-3, Bax, cleaved caspase-9 and Cyt-c following M. tb infection (Fig. 3C). An EdU cell proliferation assay was used to investigate the effect of vitamin C on THP-1 cell proliferation after M. tb infection. As presented in Fig. 3B, red fluorescence, indicative of proliferation, was markedly reduced by M. tb treatment and increased by vitamin C. Moreover, apoptosis was evaluated using flow cytometry and TUNEL staining assays. Flow cytometry results demonstrated that M. tb infection significantly promoted apoptosis of THP-1 cells compared with the control, and the apoptotic rate was ~74% in the M. tb group. By contrast, vitamin C treatment following M. tb treatment decreased the apoptotic rate as compared with the M. tb group and the apoptotic rate was only ~48% (Fig. 3D and E). TUNEL staining assay results demonstrated that the number of TUNEL-positive cells was increased in the M. tb group. By contrast, in the vitamin C and vitamin C + M. tb groups, the number of TUNEL-positive cells was markedly reduced (Fig. 3F). These results suggested that treatment with vitamin C may attenuate M. tb infection by inhibiting apoptosis in THP-1 cells.

Figure 3

Effect of M. tb, vitamin C (100 µM/ml) and the combination of both on THP-1 cell apoptosis. (A) After M. tb, vitamin C and vitamin C + M. tb treatment for 24 h, the protein expression levels of the apoptosis factor markers Cleaved caspase-3, Bax, Cleaved caspase-9 and Cyt-c were analyzed using western blotting. (B) Representative images of EdU staining in the control, M. tb, vitamin C and vitamin C + M. tb groups. EdU labelling is shown in red, and nuclei are labelled by Hoechst staining in blue (magnification, x100). (C) Cleaved caspase-3, Bax, Cleaved caspase-9 and Cyt-c protein semi-quantitative expression levels. GAPDH was used as a loading control. (D) Cell apoptosis was detected by Alexa® Fluor 488 Annexin V and PI assay. (E) Apoptotic rate (%) in the control, M. tb, vitamin C and vitamin C + M. tb groups. (F) Representative images of TUNEL staining in the control, M. tb, vitamin C and vitamin C + M. tb groups. TUNEL labelling is shown in green, and nuclei are labelled using DAPI (blue). Scale bar, 50 µM. *P<0.05, **P<0.01 and ***P<0.001 vs. control; #P<0.05, ##P<0.01 and ###P<0.001 vs. M. tb . M. tb, Mycobacterium tuberculosis; Cyt-c, cytochrome c.

Vitamin C reduces lung damage after M. tb infection

Finally, to confirm the immunosuppressive function of M. tb and the protective effect of vitamin C, mice were treated with vitamin C and M. tb intragastrically, hematoxylin and eosin staining was performed and the pathological changes in the lung tissue were observed under a microscope. The lung tissue sections from the control group (Fig. 4A) and the vitamin C group (Fig. 4C) exhibited a clear alveolar structure with no edema, congestion or inflammatory cell infiltration in the interstitial space. In the M. tb group (Fig. 4B), lung tissue sections were notably damaged, with interstitial edema, congestion and inflammatory cell infiltration, indicating a pathological appearance. Compared with the M. tb group, the degree of alveolar wall damage and infiltrating inflammatory cells in the vitamin C + M. tb group were also significantly decreased (Fig. 4D and E).

Figure 4

Morphological changes of hematoxylin and eosin-stained lung tissues following vitamin C treatment observed in BALB/c mice infected with M. tb. The morphological changes in lung tissues were observed using hematoxylin and eosin staining in the different treatment groups. Black arrows indicate necrotic tissue; green arrows indicate inflammatory cell infiltration; red arrows indicate interstitial edema. Representative images of the morphological changes in lung tissues in the (A) control group, (B) M. tb group, (C) vitamin C group and (D) vitamin C + M. tb group. (E) Corresponding pathological scoring. Scale bar, 50 µm, *P<0.05 vs. M. tb. M. tb, Mycobacterium tuberculosis.

Discussion

The pathogenic mechanism of M. tb has always been the focus of tuberculosis research (17). According to WHO statistics, the death rate of pulmonary tuberculosis is 1/10,000. Due to the relatively effective anti-tuberculosis drug treatment currently available, the mortality rate of pulmonary tuberculosis is significantly lower than that before drug treatment (18). Although the rate of mortalities caused by tuberculosis has declined, it remains one of the most serious threats to global public health (19). Therefore, exploring a novel method to study the immunomodulatory effect of M. tb in the process of alveolar macrophage infection and the immune escape mechanism of pathogens has become a subject of current research.

Vitamin C is an important element in the body and plays a notable role in the immune system. Previous studies have revealed that vitamin C can improve immunity by generating (20) and activating immune cells (21) and resisting cell damage caused by pathogens and free radicals (22). The possible mechanism of action of vitamin C as an antioxidant is by inhibiting the production of reactive oxygen species (ROS) (23), and it is also a powerful regulator of Ca2+ signaling (24). Therefore, vitamin C may alter intracellular Ca2+ homeostasis and affect apoptosis. However, the ability of vitamin C to protect THP-1 cells infected by M. tb may help to understand the pathological mechanism of tuberculosis.

Inflammation is a basic pathological process, corresponding to the body's defense response to the stimulation of various pro-inflammatory factors (25). THP-1 cells can secrete cytokines, such as TNF-α, IL-2, IL-3, granulocyte macrophage colony-stimulating factor and NLRP3, amongst others. IL-8, also known as C-X-C motif chemokine ligand 8, is a cytokine secreted by macrophages and epithelial cells (26). Chemokines/inflammatory factors play an important role in the cellular immune response (27). Pro-inflammatory cytokines are needed for the coordination of cell-mediated immune responses (28), often regulating the growth, activation, differentiation and homing of immune cells to the site of infection, aiming to control and eradicate intracellular pathogens (29). Therefore, these pro-inflammatory cytokines have been identified as molecular targets for inflammation control (30). The present study demonstrated that treatment with M. tb significantly increased the levels of inflammatory factors in cells. It was concluded that vitamin C may attenuate M. tb infection by inhibiting inflammation.

Apoptosis is a cellular mechanism of programmed cell death that is tightly regulated by a family of proteases called caspases (31), which are normally present in healthy cells as inactive precursors, but become active during apoptosis (32). Apoptosis plays a notable role in cell survival under certain stress conditions by scavenging proteins and damaged organelles to maintain cell homeostasis and integrity (33). The major effector caspases, caspase 3 and 9(34), are the key molecules in the intrinsic pathway of apoptosis (35). Caspase-3 is present in the cell as an inactive dimer, which is cleaved and activated by Caspase-9(36). Different proteases cleave the caspase-3 zymogen to activate it (Cleaved Caspase-3). Cleaved Caspase-3 further cleaves different substrates, leading to the expansion of the protease cascade and eventually cell death (37). The cleaved substrates lead to alterations in protein function and thus cellular changes associated with apoptosis. Therefore, caspase-3 activation leads to induction of cellular apoptosis (38).

Bcl-2 is the founding member of the Bcl-2 family of apoptosis regulatory proteins that either induce (pro-apoptotic) or inhibit (anti-apoptotic) apoptosis (39). The anti-apoptotic Bcl-2 is classified as an oncogene, as damage to the Bcl-2 gene has been shown to cause a number of types of cancer, including lymphoma (40). Bcl-2 inhibits apoptosis by preventing the release of Cyt-c from the mitochondria to the cytoplasm (41). Cyt-c activated in response to apoptotic stimuli and alter the permeability of the mitochondrial outer membrane, which is considered a key step in apoptosis (42).

Cyt-c possesses multiple functions, including the generation and scavenging of ROS, and it plays an important role in the mitochondrial electron transport chain (43). In addition, Cyt-c is a key regulator of apoptosis. In the current study, THP-1 cells were incubated with M. tb for 24 h with vitamin C or vitamin C + M. tb. First, it was demonstrated that M. tb treatment significantly decreased expression of the anti-apoptotic protein Bcl-2. The protein expression levels of cleaved caspase-3, Bax, cleaved caspase-9 and Cyt-c in the vitamin C + M. tb groups were significantly decreased compared with the M. tb group. Next, an EdU cell proliferation assay was used to assess cell proliferation, and the results indicated that red fluorescence representing proliferation was inhibited by M. tb treatment and was promoted by vitamin C. These results supported the hypothesis that vitamin C decreased apoptosis and promoted cell proliferation in THP-1 cells infected with M. tb.

In conclusion, the present study demonstrated that the molecular mechanism of vitamin C promoted apoptosis in THP-1 cells infected by M. tb. However, the precise mechanism by which vitamin C promotes the expression of apoptosis-related proteins needs further research and it may also be necessary to repeat the experiments in a different type of macrophage cell line to further test the hypothesis. Vitamin C may reduce the damage to mitochondrial function caused by M. tb infection by inhibiting the release of apoptosis-related proteins and inflammatory factors. The results indicated that the mechanism of action of vitamin C may enhances the signal transduction in the host cell to inhibit phagosome and lysosome fusion, eventually inhibiting apoptotic signaling pathways present in macrophages to decrease the occurrence of apoptosis.

Acknowledgements

Not applicable.

Funding

Funding: The present study was funded by the Key Project of Research and Development of Ningxia Hui Autonomous Region of China (grant nos. 2020BEG03019 and 2022BEG03126), Natural Science Foundation of Ningxia (grant nos. 2022AAC03029, 2021AAC03109, 2022AAC03548 and 2022AAC03470) and Key Project of Research and Development of Ningxia Hui Autonomous Region of China (grant no. 2021BEG03090).

Availability of data and materials

The datasets used and/or analyzed during the current study are available from the corresponding author on reasonable request.

Authors' contributions

YuW designed the project, revised the article and provided technical guidance. DX designed the project, revised the article and coordinated all aspects of the present work. FS and YiW participated in all experiments, performed data analysis, created the figures and wrote the article. XL was responsible for sample preparation and documentation. YiW and FS confirm the authenticity of all the raw data. All authors read and approved the final manuscript.

Ethics approval and consent to participate

All animal experiments and experimental protocols were approved by the Ethics Committee of Ningxia University (Yinchuan, China; approval no. 2020-024).

Patient consent for publication

Not applicable.

Competing interests

The authors declare that they have no competing interests.

References

1 

Liu H, Zhu T, Li Q, Xiong X, Wang J, Zhu X, Zhou X, Zhang L, Zhu Y, Peng Y, et al: TRIM25 upregulation by Mycobacterium tuberculosis infection promotes intracellular survival of M. tb in RAW264.7 cells. Microb Pathog. 148(104456)2020.PubMed/NCBI View Article : Google Scholar

2 

Rajaram MV, Ni B, Dodd CE and Schlesinger LS: Macrophage immunoregulatory pathways in tuberculosis. Semin Immunol. 26:471–485. 2014.PubMed/NCBI View Article : Google Scholar

3 

Zhang H, Lu Q, Zhang J, Qu W, Xie S, Huang L, Yuan Z and Pan Y: Discovery of novel nitrogenous heterocyclic-containing quinoxaline-1,4-di-N-oxides as potent activator of autophagy in M. tb-infected macrophages. Eur J Med Chem. 223(113657)2021.PubMed/NCBI View Article : Google Scholar

4 

Qin Z: The use of THP-1 cells as a model for mimicking the function and regulation of monocytes and macrophages in the vasculature. Atherosclerosis. 221:2–11. 2012.PubMed/NCBI View Article : Google Scholar

5 

Ali S, Ehtram A, Arora N, Manjunath P, Roy D, Ehtesham NZ and Hasnain SE: The M. tuberculosis Rv1523 methyltransferase promotes drug resistance through methylation-mediated cell wall remodeling and modulates macrophages immune responses. Front Cell Infect Microbiol. 11(622487)2021.PubMed/NCBI View Article : Google Scholar

6 

Dallenga T, Repnik U, Corleis B, Eich J, Reimer R, Griffiths GW and Schaible UE: M, M. tuberculosis-induced necrosis of infected neutrophils promotes bacterial growth following phagocytosis by macrophages. Cell Host Microbe. 22:519–530.e3. 2017.PubMed/NCBI View Article : Google Scholar

7 

Yang H, Chen J, Chen Y, Jiang Y, Ge B and Hong L: Sirtuin inhibits M. tuberculosis-induced apoptosis in macrophage through glycogen synthase kinase-3β. Arch Biochem Biophys. 694(108612)2020.PubMed/NCBI View Article : Google Scholar

8 

Fol M, Druszczynska M, Wlodarczyk M, Ograczyk E and Rudnicka W: Immune response gene polymorphisms in tuberculosis. Acta Biochim Pol. 62:633–640. 2015.PubMed/NCBI View Article : Google Scholar

9 

Adikesavalu H, Gopalaswamy R, Kumar A, Ranganathan UD and Shanmugam S: Autophagy induction as a host-directed therapeutic strategy against Mycobacterium tuberculosis infection. Medicina (Kaunas). 57(522)2021.PubMed/NCBI View Article : Google Scholar

10 

Kuhn SO, Meissner K, Mayes LM and Bartels K: Vitamin C in sepsis. Curr Opin Anaesthesiol. 31:55–60. 2018.PubMed/NCBI View Article : Google Scholar

11 

Aumailley L and Lebel M: The impact of vitamin C on different system models of Werner syndrome. Antioxid Redox Signal. 34:856–874. 2021.PubMed/NCBI View Article : Google Scholar

12 

van Gorkom GNY, Lookermans EL, Van Elssen CHMJ and Bos GMJ: The effect of vitamin C (ascorbic acid) in the treatment of patients with cancer: A systematic review. Nutrients. 11(977)2019.PubMed/NCBI View Article : Google Scholar

13 

Varghese GM, Turaka VP, Janardhanan J, Yadav S, Lakshmi KM, S VT and Cherayil B: Serum siderocalin levels in patients with tuberculosis and HIV infection. Int J Infect Dis. 85:132–134. 2019.PubMed/NCBI View Article : Google Scholar

14 

Chanput W, Mes JJ and Wichers HJ: THP-1 cell line: An in vitro cell model for immune modulation approach. Int Immunopharmacol. 23:37–45. 2014.PubMed/NCBI View Article : Google Scholar

15 

Livak KJ and Schmittgen TD: Analysis of relative gene expression data using real-time quantitative PCR and the 2(-Delta Delta C(T)) method. Methods. 25:402–408. 2001.PubMed/NCBI View Article : Google Scholar

16 

Wu H, Zhang M, Li W, Zhu S and Zhang D: Stachydrine attenuates IL-1β-induced inflammatory response in osteoarthritis chondrocytes through the NF-κB signaling pathway. Chem Biol Interact. 326(109136)2020.PubMed/NCBI View Article : Google Scholar

17 

Wawrocki S and Druszczynska M: Inflammasomes in Mycobacterium tuberculosis-driven immunity. Can J Infect Dis Med Microbiol. 2017(2309478)2017.PubMed/NCBI View Article : Google Scholar

18 

Silva DR, Menegotto DM, Schulz LF, Gazzana MB and Dalcin Pde T: Factors associated with mortality in hospitalized patients with newly diagnosed tuberculosis. Lung. 188:33–41. 2010.PubMed/NCBI View Article : Google Scholar

19 

Connor SR: Palliative care for tuberculosis. J Pain Symptom Manage. 55:S178–S180. 2018.PubMed/NCBI View Article : Google Scholar

20 

Carr AC and Maggini S: Vitamin C and immune function. Nutrients. 9(1211)2017.PubMed/NCBI View Article : Google Scholar

21 

Ang A, Pullar JM, Currie MJ and Vissers MCM: Vitamin C and immune cell function in inflammation and cancer. Biochem Soc Trans. 46:1147–1159. 2018.PubMed/NCBI View Article : Google Scholar

22 

Ferrada L, Barahona MJ, Salazar K, Vandenabeele P and Nualart F: Vitamin C controls neuronal necroptosis under oxidative stress. Redox Biol. 29(101408)2020.PubMed/NCBI View Article : Google Scholar

23 

Carr AC, Spencer E, Dixon L and Chambers ST: Patients with community acquired pneumonia exhibit depleted vitamin C status and elevated oxidative stress. Nutrients. 12(1318)2020.PubMed/NCBI View Article : Google Scholar

24 

Herb M and Schramm M: Functions of ROS in macrophages and antimicrobial immunity. Antioxidants (Basel). 10(313)2021.PubMed/NCBI View Article : Google Scholar

25 

Fu C, Chen J, Lu J, Yi L, Tong X, Kang L, Pei S, Ouyang Y, Jiang L, Ding Y, et al: Roles of inflammation factors in melanogenesis (review). Mol Med Rep. 21:1421–1430. 2020.PubMed/NCBI View Article : Google Scholar

26 

Alfaro C, Sanmamed MF, Rodríguez-Ruiz ME, Teijeira Á, Oñate C, González Á, Ponz M, Schalper KA, Pérez-Gracia JL and Melero I: Interleukin-8 in cancer pathogenesis, treatment and follow-up. Cancer Treat Rev. 60:24–31. 2017.PubMed/NCBI View Article : Google Scholar

27 

Kim YG, Kim SM, Kim KP, Lee SH and Moon JY: The role of inflammasome-dependent and inflammasome-independent NLRP3 in the kidney. Cells. 8(1389)2019.PubMed/NCBI View Article : Google Scholar

28 

Tanaka T, Narazaki M and Kishimoto T: IL-6 in inflammation, immunity, and disease. Cold Spring Harb Perspect Biol. 6(a016295)2014.PubMed/NCBI View Article : Google Scholar

29 

Shao BZ, Xu ZQ, Han BZ, Su DF and Liu C: NLRP3 inflammasome and its inhibitors: A review. Front Pharmacol. 6(262)2015.PubMed/NCBI View Article : Google Scholar

30 

Wang Y, Liu X, Shi H, Yu Y, Yu Y, Li M and Chen R: NLRP3 inflammasome, an immune-inflammatory target in pathogenesis and treatment of cardiovascular diseases. Clin Transl Med. 10:91–106. 2020.PubMed/NCBI View Article : Google Scholar

31 

Cui L, Bu W, Song J, Feng L, Xu T, Liu D, Ding W, Wang J, Li C, Ma B, et al: Apoptosis induction by alantolactone in breast cancer MDA-MB-231 cells through reactive oxygen species-mediated mitochondrion-dependent pathway. Arch Pharm Res. 41:299–313. 2018.PubMed/NCBI View Article : Google Scholar

32 

Prasad S, Gupta SC and Tyagi AK: Reactive oxygen species (ROS) and cancer: Role of antioxidative nutraceuticals. Cancer Lett. 387:95–105. 2017.PubMed/NCBI View Article : Google Scholar

33 

Lv X, Zhou X, Yan J, Jiang J and Jiang H: Propofol inhibits LPS-induced apoptosis in lung epithelial cell line, BEAS-2B. Biomed Pharmacother. 87:180–187. 2017.PubMed/NCBI View Article : Google Scholar

34 

Wang H, Zhu J, Jiang L, Shan B, Xiao P, Ai J, Li N, Qi F and Niu S: Mechanism of Heshouwuyin inhibiting the Cyt c/Apaf-1/Caspase-9/Caspase-3 pathway in spermatogenic cell apoptosis. BMC Complement Med Ther. 20(180)2020.PubMed/NCBI View Article : Google Scholar

35 

An HK, Chung KM, Park H, Hong J, Gim JE, Choi H, Lee YW, Choi J, Mun JY and Yu SW: CASP9 (caspase 9) is essential for autophagosome maturation through regulation of mitochondrial homeostasis. Autophagy. 16:1598–1617. 2020.PubMed/NCBI View Article : Google Scholar

36 

D'Amelio M, Cavallucci V and Cecconi F: Neuronal caspase-3 signaling: not only cell death. Cell Death Differ. 17:1104–1114. 2010.PubMed/NCBI View Article : Google Scholar

37 

Wall DM and McCormick BA: Bacterial secreted effectors and caspase-3 interactions. Cell Microbiol. 16:1746–1756. 2014.PubMed/NCBI View Article : Google Scholar

38 

Tawa P, Hell K, Giroux A, Grimm E, Han Y, Nicholson DW and Xanthoudakis S: Catalytic activity of caspase-3 is required for its degradation: stabilization of the active complex by synthetic inhibitors. Cell Death Differ. 11:439–447. 2004.PubMed/NCBI View Article : Google Scholar

39 

Ebrahim AS, Sabbagh H, Liddane A, Raufi A, Kandouz M and Al-Katib A: Hematologic malignancies: Newer strategies to counter the BCL-2 protein. J Cancer Res Clin Oncol. 142:2013–2022. 2016.PubMed/NCBI View Article : Google Scholar

40 

Pattingre S and Levine B: Bcl-2 inhibition of autophagy: A new route to cancer? Cancer Res. 66:2885–2888. 2006.PubMed/NCBI View Article : Google Scholar

41 

Willis S, Day CL, Hinds MG and Huang DC: The Bcl-2-regulated apoptotic pathway. J Cell Sci. 116:4053–4056. 2003.PubMed/NCBI View Article : Google Scholar

42 

Huang Y, Xu W and Zhou R: NLRP3 inflammasome activation and cell death. Cell Mol Immunol. 18:2114–2127. 2021.PubMed/NCBI View Article : Google Scholar

43 

Shakeri R, Kheirollahi A and Davoodi J: Apaf-1: Regulation and function in cell death. Biochimie. 135:111–125. 2017.PubMed/NCBI View Article : Google Scholar

Related Articles

  • Abstract
  • View
  • Download
  • Twitter
Copy and paste a formatted citation
Spandidos Publications style
Song F, Wu Y, Lin X, Xue D and Wang Y: Vitamin C inhibits apoptosis in THP‑1 cells in response to incubation with <em>Mycobacterium tuberculosis</em>. Exp Ther Med 24: 717, 2022.
APA
Song, F., Wu, Y., Lin, X., Xue, D., & Wang, Y. (2022). Vitamin C inhibits apoptosis in THP‑1 cells in response to incubation with <em>Mycobacterium tuberculosis</em>. Experimental and Therapeutic Medicine, 24, 717. https://doi.org/10.3892/etm.2022.11653
MLA
Song, F., Wu, Y., Lin, X., Xue, D., Wang, Y."Vitamin C inhibits apoptosis in THP‑1 cells in response to incubation with <em>Mycobacterium tuberculosis</em>". Experimental and Therapeutic Medicine 24.6 (2022): 717.
Chicago
Song, F., Wu, Y., Lin, X., Xue, D., Wang, Y."Vitamin C inhibits apoptosis in THP‑1 cells in response to incubation with <em>Mycobacterium tuberculosis</em>". Experimental and Therapeutic Medicine 24, no. 6 (2022): 717. https://doi.org/10.3892/etm.2022.11653
Copy and paste a formatted citation
x
Spandidos Publications style
Song F, Wu Y, Lin X, Xue D and Wang Y: Vitamin C inhibits apoptosis in THP‑1 cells in response to incubation with <em>Mycobacterium tuberculosis</em>. Exp Ther Med 24: 717, 2022.
APA
Song, F., Wu, Y., Lin, X., Xue, D., & Wang, Y. (2022). Vitamin C inhibits apoptosis in THP‑1 cells in response to incubation with <em>Mycobacterium tuberculosis</em>. Experimental and Therapeutic Medicine, 24, 717. https://doi.org/10.3892/etm.2022.11653
MLA
Song, F., Wu, Y., Lin, X., Xue, D., Wang, Y."Vitamin C inhibits apoptosis in THP‑1 cells in response to incubation with <em>Mycobacterium tuberculosis</em>". Experimental and Therapeutic Medicine 24.6 (2022): 717.
Chicago
Song, F., Wu, Y., Lin, X., Xue, D., Wang, Y."Vitamin C inhibits apoptosis in THP‑1 cells in response to incubation with <em>Mycobacterium tuberculosis</em>". Experimental and Therapeutic Medicine 24, no. 6 (2022): 717. https://doi.org/10.3892/etm.2022.11653
Follow us
  • Twitter
  • LinkedIn
  • Facebook
About
  • Spandidos Publications
  • Careers
  • Cookie Policy
  • Privacy Policy
How can we help?
  • Help
  • Live Chat
  • Contact
  • Email to our Support Team