Spandidos Publications Logo
  • About
    • About Spandidos
    • Aims and Scopes
    • Abstracting and Indexing
    • Editorial Policies
    • Reprints and Permissions
    • Job Opportunities
    • Terms and Conditions
    • Contact
  • Journals
    • All Journals
    • Oncology Letters
      • Oncology Letters
      • Information for Authors
      • Editorial Policies
      • Editorial Board
      • Aims and Scope
      • Abstracting and Indexing
      • Bibliographic Information
      • Archive
    • International Journal of Oncology
      • International Journal of Oncology
      • Information for Authors
      • Editorial Policies
      • Editorial Board
      • Aims and Scope
      • Abstracting and Indexing
      • Bibliographic Information
      • Archive
    • Molecular and Clinical Oncology
      • Molecular and Clinical Oncology
      • Information for Authors
      • Editorial Policies
      • Editorial Board
      • Aims and Scope
      • Abstracting and Indexing
      • Bibliographic Information
      • Archive
    • Experimental and Therapeutic Medicine
      • Experimental and Therapeutic Medicine
      • Information for Authors
      • Editorial Policies
      • Editorial Board
      • Aims and Scope
      • Abstracting and Indexing
      • Bibliographic Information
      • Archive
    • International Journal of Molecular Medicine
      • International Journal of Molecular Medicine
      • Information for Authors
      • Editorial Policies
      • Editorial Board
      • Aims and Scope
      • Abstracting and Indexing
      • Bibliographic Information
      • Archive
    • Biomedical Reports
      • Biomedical Reports
      • Information for Authors
      • Editorial Policies
      • Editorial Board
      • Aims and Scope
      • Abstracting and Indexing
      • Bibliographic Information
      • Archive
    • Oncology Reports
      • Oncology Reports
      • Information for Authors
      • Editorial Policies
      • Editorial Board
      • Aims and Scope
      • Abstracting and Indexing
      • Bibliographic Information
      • Archive
    • Molecular Medicine Reports
      • Molecular Medicine Reports
      • Information for Authors
      • Editorial Policies
      • Editorial Board
      • Aims and Scope
      • Abstracting and Indexing
      • Bibliographic Information
      • Archive
    • World Academy of Sciences Journal
      • World Academy of Sciences Journal
      • Information for Authors
      • Editorial Policies
      • Editorial Board
      • Aims and Scope
      • Abstracting and Indexing
      • Bibliographic Information
      • Archive
    • International Journal of Functional Nutrition
      • International Journal of Functional Nutrition
      • Information for Authors
      • Editorial Policies
      • Editorial Board
      • Aims and Scope
      • Abstracting and Indexing
      • Bibliographic Information
      • Archive
    • International Journal of Epigenetics
      • International Journal of Epigenetics
      • Information for Authors
      • Editorial Policies
      • Editorial Board
      • Aims and Scope
      • Abstracting and Indexing
      • Bibliographic Information
      • Archive
    • Medicine International
      • Medicine International
      • Information for Authors
      • Editorial Policies
      • Editorial Board
      • Aims and Scope
      • Abstracting and Indexing
      • Bibliographic Information
      • Archive
  • Articles
  • Information
    • Information for Authors
    • Information for Reviewers
    • Information for Librarians
    • Information for Advertisers
    • Conferences
  • Language Editing
Spandidos Publications Logo
  • About
    • About Spandidos
    • Aims and Scopes
    • Abstracting and Indexing
    • Editorial Policies
    • Reprints and Permissions
    • Job Opportunities
    • Terms and Conditions
    • Contact
  • Journals
    • All Journals
    • Biomedical Reports
      • Information for Authors
      • Editorial Policies
      • Editorial Board
      • Aims and Scope
      • Abstracting and Indexing
      • Bibliographic Information
      • Archive
    • Experimental and Therapeutic Medicine
      • Information for Authors
      • Editorial Policies
      • Editorial Board
      • Aims and Scope
      • Abstracting and Indexing
      • Bibliographic Information
      • Archive
    • International Journal of Epigenetics
      • Information for Authors
      • Editorial Policies
      • Editorial Board
      • Aims and Scope
      • Abstracting and Indexing
      • Bibliographic Information
      • Archive
    • International Journal of Functional Nutrition
      • Information for Authors
      • Editorial Policies
      • Editorial Board
      • Aims and Scope
      • Abstracting and Indexing
      • Bibliographic Information
      • Archive
    • International Journal of Molecular Medicine
      • Information for Authors
      • Editorial Policies
      • Editorial Board
      • Aims and Scope
      • Abstracting and Indexing
      • Bibliographic Information
      • Archive
    • International Journal of Oncology
      • Information for Authors
      • Editorial Policies
      • Editorial Board
      • Aims and Scope
      • Abstracting and Indexing
      • Bibliographic Information
      • Archive
    • Medicine International
      • Information for Authors
      • Editorial Policies
      • Editorial Board
      • Aims and Scope
      • Abstracting and Indexing
      • Bibliographic Information
      • Archive
    • Molecular and Clinical Oncology
      • Information for Authors
      • Editorial Policies
      • Editorial Board
      • Aims and Scope
      • Abstracting and Indexing
      • Bibliographic Information
      • Archive
    • Molecular Medicine Reports
      • Information for Authors
      • Editorial Policies
      • Editorial Board
      • Aims and Scope
      • Abstracting and Indexing
      • Bibliographic Information
      • Archive
    • Oncology Letters
      • Information for Authors
      • Editorial Policies
      • Editorial Board
      • Aims and Scope
      • Abstracting and Indexing
      • Bibliographic Information
      • Archive
    • Oncology Reports
      • Information for Authors
      • Editorial Policies
      • Editorial Board
      • Aims and Scope
      • Abstracting and Indexing
      • Bibliographic Information
      • Archive
    • World Academy of Sciences Journal
      • Information for Authors
      • Editorial Policies
      • Editorial Board
      • Aims and Scope
      • Abstracting and Indexing
      • Bibliographic Information
      • Archive
  • Articles
  • Information
    • For Authors
    • For Reviewers
    • For Librarians
    • For Advertisers
    • Conferences
  • Language Editing
Login Register Submit
  • This site uses cookies
  • You can change your cookie settings at any time by following the instructions in our Cookie Policy. To find out more, you may read our Privacy Policy.

    I agree
Search articles by DOI, keyword, author or affiliation
Search
Advanced Search
presentation
Experimental and Therapeutic Medicine
Join Editorial Board Propose a Special Issue
Print ISSN: 1792-0981 Online ISSN: 1792-1015
Journal Cover
January-2023 Volume 25 Issue 1

Full Size Image

Sign up for eToc alerts
Recommend to Library

Journals

International Journal of Molecular Medicine

International Journal of Molecular Medicine

International Journal of Molecular Medicine is an international journal devoted to molecular mechanisms of human disease.

International Journal of Oncology

International Journal of Oncology

International Journal of Oncology is an international journal devoted to oncology research and cancer treatment.

Molecular Medicine Reports

Molecular Medicine Reports

Covers molecular medicine topics such as pharmacology, pathology, genetics, neuroscience, infectious diseases, molecular cardiology, and molecular surgery.

Oncology Reports

Oncology Reports

Oncology Reports is an international journal devoted to fundamental and applied research in Oncology.

Experimental and Therapeutic Medicine

Experimental and Therapeutic Medicine

Experimental and Therapeutic Medicine is an international journal devoted to laboratory and clinical medicine.

Oncology Letters

Oncology Letters

Oncology Letters is an international journal devoted to Experimental and Clinical Oncology.

Biomedical Reports

Biomedical Reports

Explores a wide range of biological and medical fields, including pharmacology, genetics, microbiology, neuroscience, and molecular cardiology.

Molecular and Clinical Oncology

Molecular and Clinical Oncology

International journal addressing all aspects of oncology research, from tumorigenesis and oncogenes to chemotherapy and metastasis.

World Academy of Sciences Journal

World Academy of Sciences Journal

Multidisciplinary open-access journal spanning biochemistry, genetics, neuroscience, environmental health, and synthetic biology.

International Journal of Functional Nutrition

International Journal of Functional Nutrition

Open-access journal combining biochemistry, pharmacology, immunology, and genetics to advance health through functional nutrition.

International Journal of Epigenetics

International Journal of Epigenetics

Publishes open-access research on using epigenetics to advance understanding and treatment of human disease.

Medicine International

Medicine International

An International Open Access Journal Devoted to General Medicine.

Journal Cover
January-2023 Volume 25 Issue 1

Full Size Image

Sign up for eToc alerts
Recommend to Library

  • Article
  • Citations
    • Cite This Article
    • Download Citation
    • Create Citation Alert
    • Remove Citation Alert
    • Cited By
  • Similar Articles
    • Related Articles (in Spandidos Publications)
    • Similar Articles (Google Scholar)
    • Similar Articles (PubMed)
  • Download PDF
  • Download XML
  • View XML
Article Open Access

Vaccine development for zoonotic viral diseases caused by positive‑sense single‑stranded RNA viruses belonging to the Coronaviridae and Togaviridae families (Review)

  • Authors:
    • Seyed Sajjad Babaeimarzangou
    • Himasadat Zaker
    • Ehsan Soleimannezhadbari
    • Naeimeh Shamsi Gamchi
    • Masoud Kazeminia
    • Shima Tarighi
    • Homayon Seyedian
    • Aristidis Tsatsakis
    • Demetrios A. Spandidos
    • Denisa Margina
  • View Affiliations / Copyright

    Affiliations: Division of Poultry Health and Diseases, Department of Clinical Sciences, Faculty of Veterinary Medicine, Urmia University, Urmia 5756151818, Iran, Histology and Microscopic Analysis Division, RASTA Specialized Research Institute (RSRI), West Azerbaijan Science and Technology Park (WASTP), Urmia 5756115322, Iran, Young Researchers Club, Urmia Branch, Islamic Azad University, Urmia 5716963896, Iran, Department of Food Hygiene and Quality Control, Faculty of Veterinary Medicine, University of Tehran, Tehran 1417935840, Iran, Veterinary Office of West Azerbaijan Province, Urmia 5717617695, Iran, Faculty of Veterinary Medicine, Urmia University, Urmia 5756151818, Iran, Laboratory of Toxicology, Department of Medicine, University of Crete, 71307 Heraklion, Greece, Laboratory of Clinical Virology, School of Medicine, University of Crete, 71003 Heraklion, Greece, Department of Biochemistry, Faculty of Pharmacy, ‘Carol Davila’ University of Medicine and Pharmacy, 020956 Bucharest, Romania
    Copyright: © Babaeimarzangou et al. This is an open access article distributed under the terms of Creative Commons Attribution License.
  • Article Number: 42
    |
    Published online on: November 30, 2022
       https://doi.org/10.3892/etm.2022.11741
  • Expand metrics +
Metrics: Total Views: 0 (Spandidos Publications: | PMC Statistics: )
Metrics: Total PDF Downloads: 0 (Spandidos Publications: | PMC Statistics: )
Cited By (CrossRef): 0 citations Loading Articles...

This article is mentioned in:



Abstract

Outbreaks of zoonotic viral diseases pose a severe threat to public health and economies worldwide, with this currently being more prominent than it previously was human history. These emergency zoonotic diseases that originated and transmitted from vertebrates to humans have been estimated to account for approximately one billion cases of illness and have caused millions of deaths worldwide annually. The recent emergence of severe acute respiratory syndrome coronavirus‑2 (coronavirus disease 2019) is an excellent example of the unpredictable public health threat causing a pandemic. The present review summarizes the literature data regarding the main vaccine developments in human clinical phase I, II and III trials against the zoonotic positive‑sense single‑stranded RNA viruses belonging to the Coronavirus and Alphavirus genera, including severe acute respiratory syndrome, Middle east respiratory syndrome, Venezuelan equine encephalitis virus, Semliki Forest virus, Ross River virus, Chikungunya virus and O'nyong‑nyong virus. That there are neither vaccines nor effective antiviral drugs available against most of these viruses is undeniable. Therefore, new explosive outbreaks of these zoonotic viruses may surely be expected. The present comprehensive review provides an update on the status of vaccine development in different clinical trials against these viruses, as well as an overview of the present results of these trials.

1. Introduction

Coronaviridae, a family of positive-strand RNA viruses, are human pathogens that can cause a worldwide epidemic (1). Several fatal and novel strains of this family have been spread into the human population globally over the past decades. The severe acute respiratory syndrome (SARS)-coronavirus (CoV) was the first lethal virus that infected 8,096 cases and caused 774 deaths in 2003(2). In 2012, Middle East respiratory syndrome (MERS)-CoV led to an official 2,442 cases and led to the death of 842 individuals (3,4). Finally, SARS-CoV-2 was first reported in China and then caused the current SARS-CoV-2 pandemic in 2019, which markedly altered human life (5).

Alphaviruses, transmitted innately by mosquitoes, are other positive-strand RNA viruses belonging to the family Togaviridae that induce debilitating symptoms in humans. The distribution of mosquito-borne alphaviruses is substantially restricted in areas where vector hosts and reservoirs are present. However, the 2004-2019 Chikungunya virus (CHIKV) outbreak revealed the potency of this family to also affect non-endemic regions (6). The two recent worldwide outbreaks of CHIKV affected approximately eight million individuals in almost 50 countries worldwide (7).

While the world is still being affected by the recent SARS-CoV-2 pandemic, the crucial need for novel antiviral platform technology research in vaccine development is urgently required. As regards the unpredictable nature of viral epidemics, the Coalition for Epidemic Preparedness Innovations accelerates the expansion of various vaccine platforms against emerging infectious diseases, such as MERS-CoV and CHIKV before their epidemics appear (8).

Accordingly, the present comprehensive review aimed to provide an in-depth insight into the various vaccine technologies against the most significant zoonotic viral infection of Coronaviruses and Alphaviruses in different phases of human clinical trials.

2. Middle East respiratory syndrome coronavirus

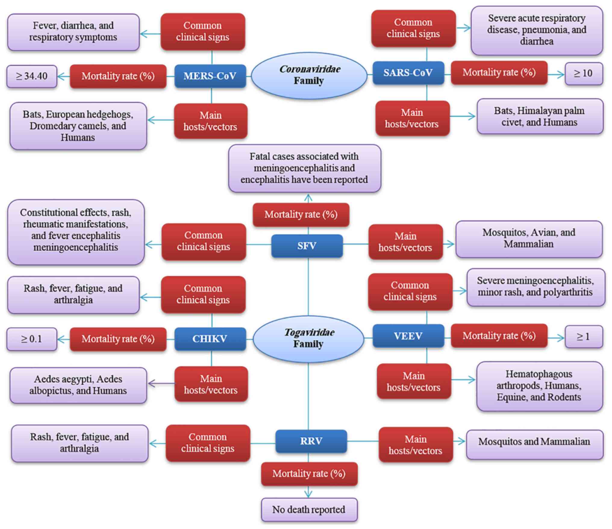
MERS-CoV first emerged in Saudi Arabia in 2012(9). It expanded to 27 other countries, and according to the World Health Organization, as of September, 2019, a 34.40% mortality rate was estimated (10). Among the genome encoding four structural proteins [envelope (E), membrane (M), spike (S), nucleocapsid (N)], the S protein, as a receptor identification and viral entrance into host cells, is the primitive target for effective immune response induction against MERS-CoV infection (11). During the period of infection, host furin protease splits the S protein into two subunits known as the receptor-binding subunit S1 and the membrane-fusion subunit S2(12). MERS-CoV differs from SARS-CoV and SARS-CoV-2, as it is in lineage C, whilst SARS-CoV and SARS-CoV-2 are in lineage B, of β-CoV (13). MERS-CoV can identify dipeptidyl peptidase 4 (hDPP4, CD26) as its receptor (14), while SARS-CoV-2 and SARS-CoV enter host cells through their receptor, angiotensin-converting enzyme 2 (ACE2) (15). Evidence has indicated that similar to SARS-CoV, MERS-CoV has its origin in bats, as they are the natural reservoir (16). Moreover, bats and European hedgehogs are the other natural host (17). Dromedary camels have been recognized as an intermediate host for MERS (18), so the transmission possibility of MERS-CoV from camels to humans is well established, as well as human-to-human transmission (Fig. 1). It leads to clinical symptoms like fever, diarrhea, and mild to severe respiratory symptoms (Fig. 1). Various analyses have been conducted based on various vaccine candidates; the present review provides a summary of current MERS vaccines under preclinical development (19).

Figure 1

Summary of common clinical signs, mortality rate, and main hosts/vectors of MERS-CoV, SARS-CoV, CHIKV, Venezuelan equine encephalitis, RRV and SFV. MERS-CoV, Middle East respiratory syndrome coronavirus; SARS-CoV, severe acute respiratory syndrome coronavirus; CHIKV, Chikungunya virus; RRV, Ross River virus; SFV, Semliki Forest virus; VEEV, Venezuelan equine encephalitis virus.

Preclinical MERS-CoV vaccines based on the viral S structural protein

S-protein-targeted vaccines are under preclinical development with some studies being performed on different animal models (11,20).

As regards the generation of MERS-CoV DNA vaccines, multiple designs of DNA vaccines encoding the MERS-CoV S protein or its S1 fragment have been tested. GLS-5300, a DNA vaccine expressing a full-length MERS CoV S-glycoprotein antigen has revealed a high immunogenic effect in mice, camels and non-human primates; thus, in 2016, a phase I clinical trial was commenced to examine the efficacy in humans and accomplished (NCT02670187, NCT03721718) (Table I) (21,22).

Table I

MERS, SARS, Chikungunya virus, Venezuelan equine encephalitis, Ross River virus and Semliki Forest virus clinically tested vaccine candidates.

Table I

MERS, SARS, Chikungunya virus, Venezuelan equine encephalitis, Ross River virus and Semliki Forest virus clinically tested vaccine candidates.

Middle East respiratory syndrome
Author (year)Vaccine typeCandidate vaccine Clinical trial phaseScheduleProtective efficacy of vaccine(Refs.)
Modjarrd et al (2019)A DNA plasmid vaccineGLS-5300The vaccine expressed the MERS CoV spike (S) glycoprotein and consisted of 6 mg/ml of plasmid pGX9101 in sterile water.Phase I (completed)The vaccination program began with 0.67, 2, or 6 mg of the GLS-5300 at weeks 4 and 12 followed by co-localized intramuscular electroporation.-(56)
Advantages: No severe adverse events, rapid manufacture, avoidance of potential toxicities, immunogenic, induction of seroconversion and T-cell responses, durable immune responses, polyfunctional CD8+ T-cell response, no laboratory abnormalities of grade 3 or higher.Disadvantages: Solicited symptoms (mild): Injection-site reactions, headache, malaise or fatigue, administration site pain, and tenderness. Unsolicited symptoms: Infections. 
Koch et al (2020)Modified vaccinia virus Ankara (MVA)MVA-MERS-SModified vaccinia virus Ankara (MVA) vector that expressed the MERS-CoV spike glycoprotein (S)Phase ITwo doses were administered as follows: 107 or 108 plaque-forming units (PFU) of MVA-MERS-S on days 0 and 28 and a booster dose of 108 PFU MVA-MERS-S 12 months (±4 months) after the first immunization.-(58)
Advantages: No severe adverse events, favorable safety, persisting T-cell responses, rapid induction of immunity, induction of both humoral and cellular immune responses.Disadvantages: Solicited local reactions, pain, induration, swelling, headaches, and fatigue or malaise. 
Bosaeed et al (2022) Folegatti et al (2020)Simian adenovirus-vectored vaccineChAdOx1Contains the MERS Spike protein antigen.Phase I, Phase IbThe vaccine was administered to the participants with the following schedule: The low-dose group (5x109), the intermediate-dose group (2.5x1010) and the high-dose group (5x1010) viral particles.-(60,61)
Advantages: Safe and well-tolerated, immunogenic, no serious adverse reactions induction of both humoral and cellular immune responses, inducing seroconversion and T-cell responses, good durability.Disadvantages: Short-lived fever, Injection site pain, fatigue, headache and malaise. 
Severe acute respiratory syndrome coronavirus
Author (year) Candidate vaccineComponentsClinical trial phaseScheduleProtective efficacy of vaccine(Refs.)
  Advantages  Disadvantages  
Lin et al (2007)Inactivated virusISCV (inactivated SARS-CoV vaccine)The vaccine was obtained from a clinical strain (Sino 3) and inactivated by β-propiolactone. The syringes in which the ISCV was adsorbed to aluminum hydroxide include sterile saline without preservatives.Phase I, completedDoses of 16 and 32 SU/ml were administered to participants.-(105)
Advantages: Safe, well tolerated, induction of SARS-CoV-specific neutralizing antibodies.- 
Martin et al (2008)DNA vaccine VRC-SRSDNA015-00-VPThe vaccine contains a single closed circular plasmid DNA macromolecule (VRC-8318). The DNA vaccine was generated at a 4 mg/ml concentration in phosphate-buffered saline (PBS). The SARS recombinant plasmid DNA vaccine encodes the SARS spike glycoprotein.Phase I, completedA 4 mg dose was administered on days 0, 28 and 56.-(104)
Advantages: Safe, well tolerated, immunogenic SARS-CoV-specific antibody, neutralizing antibody, SARS-CoV-specific CD4+ T-cell responses, CD8+ T-cell responses, and rapid manufacturing.Disadvantages: Mild injection site symptom: Pain/tenderness, swelling and redness. Mild systemic symptoms: Myalgia, malaise, headache, chills and fever. 
Chikungunya virus
Author (year)Vaccine typeCandidate vaccine/manufacturerComponentsClinical trial phaseScheduleProtective efficacy of vaccine(Refs.)
Harrison et al (1967)Live attenuated virus (LAV)CHIKV TSI-GSD-218Whole attenuated virusPhase II1 doseForty seroconverted by day 14 and 98% (57 vaccinees) seroconverted by day 28(109)
Advantages: Safe and well-tolerated.Disadvantages: No CHIK volunteer developed clinically important reactions to the vaccine.(117)
Reisinger et al (2019)Measles viral vectored vaccine (VVV)MV-CHIKCapsidPhase II2 (28 days)Results indicated that the candidate vaccine successfully displayed safety and tolerability(120)
E3
E2
6K
E1
Advantages: Safe, well tolerated, and highly immunogenic.Disadvantages: Injection site, tenderness injection site pain, and injection site induration. 
Chen et al (2019)Virus-like particle (VLP) VRC-CHKVLP059-00-VPCapsidPhase II3 doses (0, 4, and 20 weeks)There was no significant difference between effective concentration (EC50) and placebo group (still being further assessed)(138)
E3
E2
6K
E1
Advantages: Similar immune response as native virus, safe, well-tolerated, highly immunogenic, given without adjuvant, durable vaccine induced antibodies.Disadvantages: Mild transient alanine aminotransferase increases, transient neutropenia.(121)
Venezuelan equine encephalitis
Author (year)Vaccine typeCandidate vaccine/manufacturerComponentsClinical trial phaseScheduleProtective efficacy of vaccine(Refs.)
Edelman et al (1979)Inactivated vaccineC-84 Formalin-inactivated vaccine for VEEN/A2 DosesThe vaccine increased preexisting serum neutralizing antibody titers against the VEE virus in seropositive TC-83 vaccine recipients and elicited high neutralizing antibody titers in non-immune subjects after a primary vaccine and two-dose vaccination(184)
Advantages: No febrile reactions. No wheal and-flare reactions with pseudopod formation. No systemic anaphylactic reactions.- 
Hannaman et al (2016)DNA- pWRG/VEE/Althea Technologies, Inc., San Diego, CApWRG/VEEV gensPhase I3 DosesAll participants indicated neutralized ntibody after third dose(186)
Advantages: Robust antibody response with a high IgG2a/IgG1 rate.- 
Johnson (2020)Live, attenuatedDried TC-83Live, attenuated vaccine for VEEPhase II-In progression(185)
-- 
Ross River virus
Author (year)Vaccine typeCandidate vaccine/manufacturerComponentsClinical trial phaseScheduleProtective efficacy of vaccine(Refs.)
Aichinger et al (2011)Inactivated whole-virusOlogy BioservicesInactivated whole-virus Vero cell-derivedPhase I and II0, 21 Days; 6 months laterHighly immunogenic in RRV-naïve adults(193)
Advantages: Safe, well-tolerated, no serious adverse events, no cases of arthritis associated with RRV, and low rates of fever, no increase in adverse events after the 2nd or 3rd dose, protects ~99% of individuals who completed the vaccination.-(232)
Semliki Forest virus
Author (year)Vaccine typeCandidate vaccine/manufacturerComponentsClinical trial phaseScheduleProtective efficacy of vaccine(Refs.)
Komdeur et al (2021)rSFV-based therapeutic cancer vaccineVvax001/University Medical Center Groningen Groningen, Netherlands Collaborators: Dutch Cancer Society ViciniVax B. VThe Vvax001 vaccine consists of a replication-deficient Semliki Forest virus (SFV) vector which codes HPV derived tumor-antigensA phase I clinical trialPatients received three sequential doses, with a gap of 3 weeks.-(225)
Advantages: Safe, well tolerated, and induced strong HPV16 E6- and E7-specific immune responses. Capable of inducing HPV16-specific, IFN-g-producing T cells. No vaccine related grade 3 or 4 adverse events. Elicited both CD4+ and CD8+ E6- and E7-specific T-cell responses.Disadvantages: The presence of either pre-existing antibodies against the virus or vaccine-induced responses that may impede booster responses against the transgenes. 

[i] MERS, Middle East respiratory syndrome; SARS, severe acute respiratory syndrome; CHIKV, Chikungunya virus; RRV, Ross River virus; SFV, Semliki Forest virus; VEEV, Venezuelan equine encephalitis virus. The dash (-) indicates no available information.

In addition, various iral-vectored vaccine developments have commenced: Various viral vectors have been formulated dependent on MERS-CoV S and/or its fragments to examine the immunogenicity against MERS-CoV infection in animal models, such as mice, camels and non-human primates. The viral-vectored vaccines include the modified vaccinia virus Ankara (MVA), adenovirus, vesicular stomatitis virus (VSV) and measles virus (MV) (23-25). MVA encodes full-length MERS-CoV S and was tested in dromedary camels with the result of inducing neutralizing antibody (NAb) (26). Extensive investigations have performed based on different recombinant adenovirus (rAd)-based MERS vaccines expressing full-length S protein, S1, N-terminal domain (NTD) and the recombinant receptor-binding domain (RBD) at the preclinical level (27,28). Human adenovirus serotype 5 (Ad5) is the most common Ad vector applied to develop MERS vaccines among the other types. Adenovirus type 41 (Ad41) as an enteric pathogen has potential for application as a vaccine. Both of these vaccines, Ad5-MERS-CoV S and Ad41-MERS-CoV S, have been investigated in preclinical studies (23,29). Moreover, chimpanzee adenoviruses (including AdC68 and ChAdOx1) have been assessed as viral vectors for MERS vaccines (30).

Another preclinical study, attributed to VSV-vectored MERS vaccines, which express full-length S protein and RBD, has also been performed (31). MV-based MERS-CoV vaccines which express MERS-CoV full-length S protein (MVvac2-MERS-S) and reduced S protein, a soluble form (MVvac2-MERS-solS), have been established (32).

Venezuelan equine encephalitis virus (VEEV) replicon particles (VRPs), a type of alphavirus-based platform as an encoding MERS-CoV S, can elicit NAb in both young and aged mice (33-35).

Newcastle disease virus (NDV) has been examined as a vaccine vector in non-human primates (26). An NDV vector expressing MERS-CoV S protein was revealed to have a long-lasting induction of NAb titers in camels (36).

To investigate other platforms, an inactivated dual rabies/MERS vaccine has been suggested in which the MERS-CoV S1 domain fused to rabies virus G-protein on the rabies virus virion (34). The inspiration for a rabies virus vector derived from studies uniting rabies and Ebola vaccine platforms (37,38).

Protein-based vaccines are capable of promoting immune reaction. In this group, vaccines based on the RBD (i.e., CTD), have comprehensively investigated (39), and those based on S1 and full-length S proteins are under investigation in animal models and/or non-human primates (1,40-42). An RBD fragment is a critical domain that consists of residues 377-588 and RBD proteins, including the mentioned fragment attached to either the Fc of human IgG (RBD-Fc) or the Foldon (Fd) trimeric motif (RBD-Fd) attached to the DPP4 receptor; in mice and/or rabbits, these fusion proteins evoke strong responses against various strains of MERS-CoV infections (43-45). Furthermore, a constant CHO-expressed RBD-Fc protein promoted the survival of hDPP4-Tg mice with MERS-CoV, with no immune toxicity or eosinophilic immune increment (44). MF59 is an effective adjuvant that intensely enhances the ability of the RBD protein to evoke potent reactions (46). Other fragments of the MERS-CoV S protein, including NTD and S2, are capable of being elective vaccine goals. The NTD protein can induce defined humoral and cellular immune responses, which have been analyzed in Ad5-hDPP4-transduced mice (41).

Investigations on virus-like particle (VLP)- and bacterium-like particle (BLP)-based vaccine development have also been performed. There are some MERS vaccines available based on VLPs and BLPs, some of which express full-length S protein or RBD and some others are constructed using the S, E and M structural proteins. Additionally, they have been assessed in animal models (11,47). A chimeric form of VLP, which was produced by fusing the MERS-CoV S protein with the matrix protein 1 protein of the H5N1 influenza virus, was shown to elicit particular antibodies in mice against MERS-CoV (34). The other form of a chimeric, spherical VLP was established by fusing the canine parvovirus VP2 structural protein gene to the MERS-CoV RBD (11). Moreover, a VLP expressing the MERS-CoV S, E and M proteins conjugated with an aluminum adjuvant has been studied in non-human primates (47). In the BLP-based MERS-CoV vaccine group, RLP3-GEM has been produced as an alternate form to VLP-based MERS vaccines and the former anchors an RBD linked through three protein harbors (RLP3) and utilizes Gram-positive booster matrix (GEM) as a substrate (20). With the GEL01 adjuvant, the immune induction of this vaccine was tested in mice (20).

Efforts made with the design of vaccines based on nanoparticles

Multiple attempts at designing nanoparticle-based vaccines expressing the MERS-CoV full-length S protein have been carried out and conducted in insect cells, which were consequently evaluated for efficacy in mice (48,49). To achieve nanoparticle vaccines, the nano surfactant treatment and mechanical disjunction of insect cells, which express S protein was performed in order to improve nanovesicle formation and consequently achieve an optimal generation of nanoparticle vaccines (50). For immune response improvement, nanoparticle vaccines can be merged into other types of MERS vaccines, for instance, heterologous priming with rAd5 coding full-length S protein (Ad5/MERS), followed by promoting with full-length S protein nanoparticles, triggering both Th1 and Th2 immune responses that have a protective effect in mice (51).

Preclinical vaccines based on the non-S structural proteins of MERS-CoV

As aforementioned, the S protein is the most substantial one among the other structural proteins in the vaccine design approach. Apart from the S protein, the N protein may be another vaccine target; hence, it is conserved among various strains of the virus. Various N protein-based vaccines have exhibited potent immunity in immunized mice. Previous studies have tested MVA or MV vector-based recombinant vaccines presenting the MERS-CoV N protein (MVA-MERS-N; MVvac2-MERS-N), which causes MERS-CoV N-specific T-cell induction (including CD8+ T-cells) in mice (24,52).

Preclinical vaccines based on the inactivated virus

The inactivated MERS-CoV virus, as another vaccine candidate, has been designed and evaluated at preclinical assessment. Agrawal et al (53) assessed the immunization of inactivated MERS-CoV vaccine candidates in mice, which revealed that it may increase the risk of a hypersensitive-type lung pathology from MERS-CoV infection (53). Another analysis of inactivated whole MERS-CoV in mice illustrated enhanced protection (54).

Preclinical vaccines based on live-attenuated viruses lacking structural, non-structural, or accessory proteins

MERS-CoV has several protein types; for example, ORF 3-5 as an accessory protein, the E structural protein, and the nsp16 non-structural protein (nsp), which are ascribed to pathogenicity. Nevertheless, a recombinant MERS-CoV has been tested, which lacks ORF 3-5 and was shown to lead to a reduction in viral titers in cell culture (55). Other research has suggested the possibility that rapidly generated live-attenuated MERS-CoV vaccines may have diminished virulence (40).

Clinical trials testing MERS vaccine platforms

Several clinical trials have been performed testing MERS vaccine platforms, and the first vaccine candidate was a DNA plasmid vaccine. Kayvon Modjarrad and colleagues conducted the first DNA vaccine candidate against the MERS-CoV. That trial is registered on ClinicalTrials.gov (NCT02670187) and has been completed (56). The vaccine candidate GLS-5300, a DNA plasmid vaccine expressing the MERS CoV spike (S) glycoprotein, was brought out in The Lancet Infectious Diseases in 2019 (Table I) (56). To this aim, 75 adults aged 18 to 50 years at the Walter Reed Army Institute for Research Clinical Trials Center (Silver Spring, MD, USA) participated in the study and were administered a dose-increment protocol as follows: A 0.67, 2, or 6 mg GLS-5300 intramuscular injection at the starting point, then immediately at weeks 4 and 12, followed by co-localized intramuscular electroporation to evaluate the safety of GLS-5300 at one of these three dose levels. The early results of the study revealed the safety of the agent. The follow-up after dose 3 was performed up to the 48th week. To take part in the other groups of high-dose-administration, a safety monitoring committee should confirm the vaccination outcome of the first five individuals in the prior low-dose group. The secondary consequence was immunogenicity (56). The ingredient of GLS-5300 is 6 mg/ml plasmid pGX9101 in sterile water for injection. Plasmid pGX9101 comprises a gene insert planned as an optimized, full-length, macro consensus of the MERS-CoV S-glycoprotein raised from publicly present clinical sequences up to August, 2015 (Table I) (57). That phase I clinical trial revealed that the tested vaccine was well-endured, and no critical adverse events were introduced. The usual adverse effects were related to the injection site reflexes, which were in line with the other released clinical trial reports of DNA vaccines or placebo co-administered through intramuscular injection and electroporation (56). The effect of GLS-5300 vaccination in cellular stimulation and antibody responses is similar to MERS in patients who have recovered from CoV infection. Since DNA vaccines and viral-vectored vaccines use recombinant technology, they can be included in rapid designing approaches in the case of emerging infectious diseases. In comparison to living viral-vectored vaccines, DNA vaccines have this superiority in rapid production and do not have the possible occurrence of toxicity (56). Since phase I clinical trials [(NCT02670187), GLS-5300 (INO-4700)] and phase I/IIa trials [(NCT03721718), GLS-5300] on MERS-CoV DNA vaccines have been performed, Inovio Pharmaceuticals generated the GLS-5300 (INO-4700) DNA vaccine.

MVA vector vaccine candidate evokes humoral and cellular immune responses to MERS-CoV S protein

The MVA vector vaccine candidate was the other candidate used in clinical trial testing. The open-label, phase I trial was conducted at the University Medical Center Hamburg-Eppendorf (Hamburg, Germany) (58). This type of vaccine was based on an rMVA vector that expresses the full-length MERS-CoV spike glycoprotein, which relies on the sequence of EMC/2012 (GenBank accession no. JX869059). The vaccine was constructed by IDT Biologika GmbH in early chicken embryo fibroblasts. The participants were healthy adults aged 18 to 55 years. The participants were injected with doses MVA-MERS-S at 1x107 plaque-forming units (PFU; low-dose group) or 1x108 PFU (high-dose group) intramuscularly at the first vaccination (Table I). The amplifier immunization was administrated intramuscularly 28 days after the first vaccination. The main aims of that study were to analyze the safety and tolerability of the two dosage plans in addition to determining the reactogenicity after administration. The participants in the low-dose or high-dose groups did not exhibit any severe adverse effects. The comparison of the two-step vaccination demonstrated that the booster dose elicited humoral and cellular immune responses to the MERS-CoV spike protein (58). Among various preclinical analyses, mice vaccinated with MVA-MERS-S produce neutralizing antibodies and CD8+ T-cells and a protective effect occurs in Ad-hDPP4-transduced mice infected with MERS-CoV (59). Even though research on animal models has illustrated the vital role of antibodies in protecting against MERS-CoV, information obtained on humans has not revealed the potent connection between the MERS-CoV viral load and MERS-CoV-specific antibody responses (57). T-cells cause dominant responses in survivors of MERS-CoV (16). The importance of T-cell responses has not been proven to be critical in humans; however, in mouse models, the clearance effect of T-cells has been revealed (48). In conclusion, the aforementioned trial (ClinicalTrials.gov, NCT03615911; EudraCT, 2014-003195-23) demonstrates humoral and cellular immunogenicity in humans. Since vaccination for MVA-MERS-S had no crucial adverse effects, the vaccine was considered safe. A phase Ib clinical trial (ClinicalTrials.gov, NCT04119440) on was conducted in order to scrutinize the safety, tolerability and immunogenicity of two ascending doses of the candidate vaccine MVA-MERS-S_DF-1 against MERS (MVA MERS-S). The last update for this trial was on November 8, 2022.

Adenovirus-vectored vaccine encoding the full-length spike surface glycoprotein has yielded promising results

The other phase I clinical trial is based on assessing the safety and immunogenicity of the candidate simian adenovirus-vectored vaccine encoding the full-length spike surface glycoprotein, ChAdOx1 MERS (NCT03399578 and NCT04170829), in humans was conducted at the Centre for Clinical Vaccinology and Tropical Medicine (Oxford, UK) (Table I) (60). A total of 48 healthy participants aged 18 to 50 years received the ChAdOx1 MERS in a single injection, intramuscularly. In total, three different doses were administrated as follows: The low-dose group was administered 5x109 viral particles, the intermediate-dose group with 2.5x1010 viral particles, and the high-dose group with 5x1010 viral particles. ChAdOx1 MERS composition is the replication-deficient simian adenovirus vector ChAdOx1 expressing a codon-optimized coding sequence for the full-length spike protein (S1 and S2 subunits) of the MERS-CoV isolate from a camel in Qatar (GenBank Accession no. KJ650098.1), containing a 32 amino acid N-terminal tissue plasminogen activator leader sequence. In that study, the candidate ChAdOx1 MERS vaccine was evaluated, and the safety was revealed in all three dose groups, although a higher reactogenicity profile was considered in the high-dose group. In addition, no severe adverse reactions were observed (Table I) (60). For the safety evaluation of the ChAdOx1 MERS vaccine (NCT04170829), a phase Ib trial was conducted in healthy Middle Eastern adults. The vaccine dosage in this trial was similar to the clinical trial phase I, and the outcome was desirable and conformed with the clinical trial phase I (61).

According to preclinical research on the BVRS-GamVac-Combi vaccine, a heterologous prime-boost immune vaccine with recombinant adenovirus types 26 and 5, depicted high titers of specified antigen-neutralizing antibodies in mice (62); thus, phase I/II clinical trials of the vaccine (NCT04128059) and BVRS-GamVac (NCT04130594) are currently underway.

Although various tests have been performed on the MERS vaccine, no commercial vaccine has been marketed to date, and all these findings are derived from laboratory-based trials.

3. Severe acute respiratory syndrome coronavirus

CoVs are included in the family of Coronaviridae and comprise α-CoV, β-CoV, γ-CoV and δ-CoV genera (1). The most pathogenic human CoVs have caused considerable infections, which include SARS-CoV, MERS-CoV and the newly recognized SARS-CoV-2 [known as CoV 2019 (COVID-2019)]; all infections are associated with the genus β-CoV (63). SARS-CoV was first identified in Guangdong, China, in 2002, resulting in a worldwide outbreak in 2003, which led to an ~10% fatality (Fig. 1) (64). Several structural proteins, including nucleocapsid, membrane, envelope and S proteins, which are expressed by SARS-CoV cause severe infections (65). The target cells to be infected by this virus are lung epithelial cells and the entry to the host cell occurs by binding to ACE2(66). SARS-CoV infection begins with flu-like signs, and subsequently leads to severe acute respiratory disease, pneumonia, diarrhea and even death (67). SARS-CoV is found in bats, which can be transferred into the Himalayan palm civet as another host that causes the amplification of the virus (68). There are two probable mechanisms for the transmission of SARS-CoV as a zoonotic virus, including animal-to-human and human-to-human (Fig. 1) (67). The evolution of the strategies regarding the SARS vaccine comprises three generations. Live attenuated and inactivated vaccines are categorized into the first-generation group. Related to the natural antigenic substance, live attenuated vaccines have always yielded significant results due to their rapid access and potent immunogenic response (69). The successful administration of these vaccines against variant diseases, such as polio, rubella, chickenpox, mumps, etc. has been previously reported (69). Based on preclinical research in which SARS-CoV mutants lacking the E gene were evaluated in hamsters challenged with SARS-CoV, preventive effects were inferred (70). Since snp16 can function as a target for the CoV vaccine, both SARS-CoV and MERS-CoV nsp16 mutant vaccine has evaluation revealed a conservative effect (71). Another target for live attenuated CoV vaccine is nsp14, which encodes exoribonuclease (ExoN). Graham et al assessed the effects of ExoN deletion, which demonstrated that the ExoN-deleted SARS-CoV vaccine can exert a protective effect against challenges in these mice (72). Nevertheless, none of the preclinical analyses of live attenuated vaccines have led to clinical trials for either SARS-CoV or MERS-CoV (73).

The other form of the vaccine in this category known as an inactivated vaccine may be achievable by inactivating the virus, using radiation method (UV-ray, X-ray org-radiation) or chemicals (such as formalin, methanol, or b-propiolactone), in which the antigenic feature of the virus remains active, although it is not able to cause infection (74).

To date, diverse inactivated vaccines are available against various diseases, such as influenza, polio, hepatitis A, rabies pathogen, etc. (74). Various studies have been designed based on first-generation vaccines against SARS. The assessments have been tested on different animal models, such as mice (75,76), hamsters (77), African green monkey (78) and rhesus monkey (79), which were revealed to be safe candidates in animals.

Along with all these data, whole inactivated vaccines which were tested in both SARS-CoV and MERS-CoV, have depicted an eosinophil-related lung pathology as a downside (80). Nonetheless, later research has manifested that UV-inactivated SARS-CoV with Toll-like receptor agonists as adjuvants, and formaldehyde-inactivated MERS-CoV with alum and unmethylated CpG as adjuvants, have the potential of suppressing or preventing lung injury (81).

As regards second-generation vaccines, protein subunit vaccines and vector-based vaccines have been assessed. The first attempts for protein subunit vaccine generation were based on surrounding full-length S protein-based vaccines; S protein RBD-based vaccines subsequently attracted increasing attention. The formulation of a protein subunit vaccine is based on synthetic, isolated, recombinant, or derived highly antigenic protein base subunits with the short antigen part proposing a safer strategy in the vaccine project. Diverse protein subunit vaccines have been designed successfully against multiple pathogens, such as the influenza virus, hepatitis B, pneumonia and meningitis, etc. (82-84). According to previous studies, the full-length S protein, extracellular domain of the S protein and trimeric S proteins (triSpike) have an immunogenic capacity that can exert protective effects against SARS-CoV infection (84,85). According to the study by Du et al (86), RBD-based SARS-CoV vaccines have the potency of evoking RBD-specific IFN-γ producing cellular immune responses in mice.

Studies using various animal models, such as rabbits and mice have yielded acceptable outcomes using subunit vaccine candidates for SARS prevention (87,88). Moreover, the assessment of the immunogenicity of recombinant baculovirus-expressed SARS-CoV S protein in a mouse model, yielded positive results, demonstrating protective effects (85). Other structural proteins, N protein-based vaccines, have also been tested. Although N protein-based vaccines cannot impel neutralizing antibodies, they are more conserved across CoV species than S protein, which renders them a possible target for a T-cell inducing global CoV vaccine (89). Testing M protein-based vaccines has revealed high antibody titers, but no NAb (77). Studies on CoV E protein-based immunization are limited, and neither neutralizing antibodies nor protective immunity has been reported (90).

The evaluation of the SARS-CoV protein subunit vaccines in preclinical assessments has revealed promising results, despite the fact that these have not entered clinical trials (91). Superior immunogenic responses are concluded from vector-based vaccines (92). There are disparate viral vectors that are being used as a transfer instrument in vaccination, such as the MVA virus, adenovirus, adeno-associated viruses, retrovirus vector, lentivirus vector, Sendai virus, etc. (88). Adenovirus, as a popular viral vector vaccine, has been surveyed in order to examine the effectiveness of the adenovirus-based SARS-CoV vaccine. Based on research conducted on monkeys and rats, adenoviral vector representing the S1 fragment has the potency of inducing NAbs (88,93). A ferret model of SARS-CoV infection was previously tested; the results revealed that it could prevent pneumonia (94). Based on research on a rat model, an adenoviral-based vaccine outlined potent SARS-CoV-specific humoral immune responses (95).

The other vaccine platform evaluated in the SARS-CoV challenge was MVA. In a study on mice immunized with attenuated MVA containing a full-length S gene, a protective outcome was attained (96). Although NAbs have been observed in mice, ferrets and monkeys tested with recombinant MVA expressing SARS-CoV S protein, no protective effects were detected (97). On the other hand, some studies have provided conflicting data depicting certain adverse effects in ferrets, including inflammatory responses and focal necrosis in the liver while using the MVA vaccine expressing SARS-CoV S protein (98,99).

Deming et al (100) evaluated the VEEV-based SARS-CoV vaccine, and concluded that VEE VRPs expressing S protein exerted protective effects in mouse models. Further investigations have been conducted using the parainfluenza-based vaccine in hamsters and monkeys, and attenuated VSV in mice revealed promising results for SARS-CoV vaccines (78,90,101).

Analyses on viral vector-based vaccines in comparison to the first-generation vaccines have demonstrated efficacious results attributed to the presence of the live virus by recombination of the antigenic protein ingredient of a pathogenic virus into a non-virulent vector. In due course, the stimulation of cellular and humoral immunogenicity is obtained. The precise information about epidemiology, genotoxicity and virology of both viruses (pathogenic and vector virus) needs to be examined further, in order to design a proper and effective vaccine (92).

In order for this to be achieved, however, several obstacles may have to be combatted, such as a risk of mutation and unanticipated virulence potency, the delay of an actual expected immune response, and the need for precise information about the epidemiology, genotoxicity and virology of both viruses (pathogenic and vector virus), etc. (60,92).

Other vaccine development strategies have been tested, VLPs, which are self-assembled viral structural proteins that imitate the compound of native viruses without a viral genome. Based on a study in which chimeric VLPs composed of SARS-CoV S protein and mouse hepatitis virus E, M, and N proteins were analyzed, the induction of NAb responses and the reduction of SARS-CoV viral titers in mouse lungs were observed (102). Another study that utilized the same chimeric VLPs as the aforementioned study by Lokugamage et al (102), revealed the disadvantage of this vaccine type, which was pulmonary immunopathology (80).

Conduction of clinical trials according to the prior favorable consequences obtained from preclinical studies

DNA vaccines as a rapid and flexible vaccine development platform consist of genes encoding viral antigenic components. Among various evaluations including the S, M and N protein-based vaccines, only the S protein-based DNA vaccine can exert a conservative effect against SARS-CoV infection. According to a previous study, DNA encoding full-length S protein can provide NAbs and exdert protective effects in mice (103). Since the preclinical results were encouraging, a phase I clinical trial based on SARS-CoV full-length S protein DNA vaccine was conducted (NCT00099463) (104). In that clinical trial, the vaccine, VRC-SRSDNA015-00-VP, comprised a single closed circular plasmid DNA macromolecule (VRC-8318). For this purpose, 10 healthy adults received a three-dose vaccine schedule and were then tested in order to evaluate the immunity and safety of the vaccine. The vaccine administration was based on three doses of 4 mg/ml on days 0, 28 and 56. The results depicted a promising outcome, demonstrating a safe and well-tolerated vaccine that can elicit NAbs and exert a protective effect (Table I) (104).

In a study conducted by Sinovac Biotech, the response to an inactivated vaccine was examined in 36 healthy adults (SARS-CoV seronegative), aged 21 to 40 years. The clinical trial was performed in a randomized manner, double-blinded and placebo-controlled in China (Table I) (105). The control group was administered saline with aluminum hydroxide as aluminum hydroxide absorbed the inactivated vaccine.

The doses were established based on preclinical assessments in mice, rats and rhesus monkeys, in which the safety and immunogenicity of the vaccine were proven. The participants received 16 SU or 32 SU of the vaccine or the placebo, via intramuscular injection (105). The results demonstrated a safe and well-tolerated vaccine candidate, evoking SARS-CoV-specific NAbs (106). Although several clinical trials have been running for a number of years, thus far, there is no licensed vaccine available for SARS-CoV.

4. Chikungunya and O'nyong-nyong virus

CHIKV belongs to the Togaviridae family, the Alphavirus genus. CHIKV is a positive-sense single-stranded RNA virus, that was first isolated in 1953 in Tanzania. Since then, the CHIKV epidemic or endemic infections have been reported in 106 countries and territories, including the USA and Europe (107).

CHIKV consists of three genotypes, having a single serotype behavior (107). Aedes aegypti and Aedes albopictus mosquitoes are the vectors of CHIKV (108). Four nsps, namely nsp1, nsp2, nsp3 and nsp4, and five structural genes (C-E3-E2-6K-E1) are encoded in most of the CHIKV genome, and are responsible for viral replication and transcription. CHIKV virions are spherical, enveloped particles of ~70 nm in diameter. The E1 and E2 glycoproteins form heterodimers and assemble into spikes on the surface. At the center of the virion, is the nucleocapsid core, ~35 nm in diameter, which is composed of the C protein in a complex with the viral genome (109).

The clinical symptoms of CHIKV exhibit similarities with other Alphaviruses, including the O'nyong-nyong virus and the Ross River virus (RRV) (Fig. 1). Since there is no effective antiviral treatment for CHIKV infections, several techniques have been used for the development of CHIKV vaccines, including non-infectious (110) and infectious DNA vaccines (111), VLPs and inactivated virus. Live attenuated vaccines under development include rationally attenuated Alphavirus chimeras (112) and deletion mutants (113); a vesicular stomatitis-vectored vaccine (114) and an internal ribosome entry site-modified CHIKV strain (115). For this purpose, various clinical human (116-121) and animal (122) trials have been performed.

Preclinical studies

The main portion of current available knowledge on the immune system response to CHIKV has been obtained from animal models. The first efforts of researchers date back to the attempts of the Reed Army Institute of Research (WRAIR) in Washington, D.C., USA, and are related to the formalin-inactivated virus vaccine (109). For the preparation of this candidate vaccine, chick embryo, suckling mouse-brain (SMB) and green monkey kidney cells (GMKCs) were used. Due to the weak immune response elicit, chick embryo could not pass the test, and between SMB and GMKCs, the former was selected for continuation. However, the study was suspended to limit the risks of inducing encephalitis in males. Following the success of the CHIKV 168 vaccine in eliciting homologous protection in mice, the African CHIKV strain 168; the CHIKV strain E.103 isolated from a pool of 78 Aedes africanus mosquitoes (123), the Asian strain BAH-306 isolated from Thai patients (124), and the Indian CHIKV strain C-266 isolated from Calcutta by K.V. Shah were selected to assess heterologous protection in rhesus macaques (125). CHIKV strain 168 was administered in 0, 7 and 21 days. After 30 days of homologous and heterologous challenges, no viremia was observed in all vaccinated subjects (Table I) (109).

Other candidate vaccines are VLPs which express the structural protein of viruses that have the ability to infect the host (original); however, the new structure does not have the ability of infection, since it is an empty shape (126). Akahata et al (127) at the Vaccine Research Center (VRC) at the NIH National Institute of Allergy and Infectious Diseases (NIAID) in Bethesda, MD, USA developed a VLP vaccine. The vaccine carried structural CHIKV proteins Capsid, E3, E2, 6K and E1 sequences of the CHIKV strain 37997. All macaques (n=6) were resistant to the CHIKV (strain LR2006 opy-1) challenge and NAbs were induced (127). Other CHIK-VLP vaccines were developed based on the expression of yeast-derived CHIKV-like particles. Saraswat et al (128) used a novel yeast expression system (Pichia pastoris) and evaluated this as a vaccine candidate. This elicited neutralizing activity against CHIKV in BALB/c mice. Various doses of CHIK-VLPs also succeeded in inducing humoral and cellular immune responses (128).

The MV-CHIKV vaccine is a type of recombinant live-attenuated vaccine based on inducing high titers of CHIKV antibodies in mice challenged with the measles virus. It has been demonstrate that single vaccination with this vaccine candidate protected all subjects (mice) from a lethal CHIKV challenge (122). In addition, two chimeric Alphavirus vaccine candidates for CHIKV have reached the animal model phase, as demonstrated by Wang et al (129). The first one was designed for Alphavirus genus members in 2007. Chimeric Alphavirus/CHIKV vaccine viruses were created employing recombinant DNA methods (129). The Alphavirus backbone includes Sindbis virus (SINV) strain AR339, the attenuated VEEV vaccine strain TC-83 and a South American strain of eastern equine encephalitis virus (EEEV), BeAr436087, which is unable to cause disease in adult mice. The structural genes and 5'-UTR of the sub-genomic RNA were obtained from the LR strain of CHIKV. The results indicated that the CHIKV chimera versions that used the attenuated VEEV strain TC-83 or naturally attenuated EEEV backbones were consistently more immunogenic in outbred or inbred mice than the chimera with a SINV backbone, and also produced robust NAb responses (129). In the other study, in order to establish an Alphavirus vaccine, chimeric genomes encoding VEEV- or EEEV-derived non-structural and CHIKV-specific structural proteins (VEE/CHIKV and EEE/CHIKV) were used. To obtain a safer vaccine and to hint replication in mosquito cells, a novel modification was introduced. Their replication was also dependent on the function of the encephalomyocarditis virus internal ribosome entry site. Three different chimeric candidate vaccines were used, including Sham, VEE/IRES-CHIKV and VEE/IRES-C/CHIKV. Following a single immunization, mice exhibited a protective immune response against subsequent CHIKV challenge, characterized by high titers of NAbs (112).

Another type of candidate vaccine is the MVA. Three different research groups have investigated new vaccine platforms. Van Den Doel et al (130), Weger-Lucarelli et al (131) and García-Arriaza et al (132) used different candidate vaccine platforms and demonstrated the efficiency of vaccines separately. Furthermore, various groups have investigated different platforms of the CHIKV vaccine, such as VSV (114), adenovirus 5(133), DNA, protein E2(134), E1 and E2(135), live attenuated (115,116,136) and inactivated (FIV) (109).

Clinical trials

Some candidate vaccines could pass through phase I and II clinical trials. Inactivated (FIV 15562) (109), live attenuated (137), VLP (138), MV-CHIKV (120) and ChAd0x1-CHIKV (NCT03590392) (6) were the vaccines that proceed to phase I trials.

On the other hand, some candidate vaccines proceeded to phase II trials. The MV-CHIKV vaccine is one of the vaccine candidates against CHIKV. In 2021, this vaccine's safety and immune response were completed and compared to the commercially available MMR vaccine, but no publication has been done yet (ClinicalTrials.gov Identifier: NCT03101111). In 2000 CHIKV TSI-GSD-218 entered Phase II (117). The platform was based on live attenuated and the CHIKV strain 15561 (seed) was obtained from an infected patient during the 1962 outbreak CHIKV in Thailand. The vaccine was provided by passaging 18 plaque-to-plaque passages in MRC-5 cultures (116). During the investigation, 73 healthy volunteers participated in the study. A total of 59 volunteers received the vaccine once subcutaneously and 14 were immunized with a placebo (tissue culture fluid). Consequently, the candidate vaccine was highly immunogenic. According to the results, 69% of the volunteers (n=40) seroconverted by day 14, and 98% (57 vaccinees) seroconverted by day 28; in addition, after 12 months NAb was detectable in 85% of the volunteers (117). The PXVX0317 [CHIKV-like particle vaccine (CHIKV VLP)], alum adjuvant vaccine was evaluated in a clinical to determine the safety of the vaccine in adults, and assess the induction of anti-CHIKV NAb responses following a single dose of PXVX0317 (40 µg CHIKV VLP, alum-adjuvanted) as measured 7 days (day 8), 14 days (day 15), and 21 days (day 22) and 56 days (day 57) after vaccination. Additionally, 25 volunteers participated in the trial (NCT05065983). A phase III clinical study on PXVX0317 is currently under research (ClinicalTrials.gov Identifier: NCT05072080).

In 2015, the NIAID conducted a study to investigate the safety and tolerability of a CHIKV vaccine, VRC-CHKVLP059-00-VP, in healthy adults. During this project, 400 subjects participated. From the 400 volunteers, 201 received intramuscular injections 28 days apart (20 µg) and 199 received a placebo and were followed-up for 72 weeks. After the injection, severe, and mild-to-moderate unsolicited adverse events were observed. In addition, 8 weeks after the first administration, the half maximal effective concentration geometric mean titer in the vaccine group was 2005 (95% CI, 1680-2392) vs. 43 (95% CI, 32-58; P<0 .001) in the placebo group. Finally, there was no significant difference between the treatment and the placebo group. However, further assessments and phase III trials are warranted (Table I) (138).

The immunogenicity, safety and tolerability of the measles-vectored CHIKV vaccine MV-CHIK have been investigated in double-blind, randomized, placebo-controlled and active-controlled trial. A total of 263 patients in two different groups received two different concentrations (5x104 or 5x105 50% tissue culture infectious dose) intramuscularly, with an interval of 28 (D0 and D28) or 168 (D28 and D196) days between the prime vaccine and the booster. At day 56, NAb was detectable. In addition, the results revealed that a low vaccine dose induced a PRNT50 titer of 50.16 and 12.87 (short and long intervals, respectively), while the high dose induced titers of 174.80 and 33.64 (short and long intervals, respectively). The results indicated that the vaccine candidate succeed to display safety and tolerability (Table I) (120).

A phase II, multicenter, randomized, placebo-controlled and double-blind study was conducted to evaluate the safety and immunogenicity of a two-injection vaccine regimen (days 0 and 28) with CHIKV virus-like particle vaccine (CHIKV VLP, VRC-CHKVLP059-00-VP) in healthy adults, ages 18-60 years, that resided in CHIKV endemic regions (NCT02562482); the results demonstrated the safety and tolerability of the vaccine; however, phase III trials are warranted in order to assess the clinical efficacy (139).

The live recombinant measles-virus-based CHIKV vaccine exhibited immunogenicity. It was also safe in the presence of anti-vector immunity and had an acceptable tolerability profile. This vaccine is the first promising measles-virus-based candidate vaccine for use in human beings (119).

A phase II study to evaluate the safety and immunogenicity of the CHIKV vaccine (MV-CHIK-202) was completed in 2021 (NCT02861586). In September 2022, a clinical study was completed as a randomized double-blind interventional. That study evaluated the safety and immunogenicity of the investigational V184 live recombinant measles-vectored CHIKV vaccine delivered in two doses, 28 days apart compared with a saline placebo. After providing informed consent, individuals were monitored for eligibility, including verification of previous exposure to the CHIKV virus. However, the related study has not yet been published (NCT03807843). In July 2022, a phase III clinical study was conducted on ~4,060 male and female subjects aged ≥18 years evaluating the final dose of VLA1553 (NCT04546724). Nevertheless, the results have not yet been published, at least to the best of our knowledge.

Although O'nyong-nyong virus infection does not have any effective antiviral treatment or vaccine, the CHIKV-IRES (V1/V2) vaccine for CHIKV has been found to elicit a potent cross-NAb response and to confer protection against O'nyong-nyong virus challenge in an A129 mouse model (140).

5. Venezuelan equine encephalitis virus

VEEV, of the Alphavirus genus in the Togaviridae family, is a zoonotic pathogen that is transmitted via hematophagous arthropods, through mosquitoes. It is an enveloped virus with a non-segmented, positive-sense RNA genome. The genus comprises VEEV, EEEV and western equine encephalitis virus (WEEV) (141). The VEEV species incorporates six antigenic subtypes, specifically IA/B, IC, ID and IE (I-VI) (142). Alphavirus causes acute infections characterized by high-titer viremia and since vertebrate hosts are infected, induces a variety of diseases from severe meningoencephalitis to minor rash and polyarthritis (Fig. 1) (143). The Togaviridae family induces human disease outbreaks and equine epizootics in the American continent, including South, Central, and North America, particularly outbreaks in Texas in 1971(144). Two live-attenuated strains of VEEV, specifically TC-83 and V3526, can be securely taken care of at biosafety level 2 control (145). The virus glycopeptide forms the icosahedral shape with T=4 symmetry. The virus RNA is surrounded by 240 copies of the viral capsid protein-linked N-terminus of the protein. Moreover, the capsid is bound to the E2 glycoprotein at the C terminus (146).

Preclinical studies

To date, to the best of our knowledge, there is no approved licensed vaccine against VEEV. Reportedly there are several vaccine candidates against VEEV, which are still in progress at different stages of development. This system of classification includes live attenuated viruses, inactivated viruses, recombinant subunit or chimeric viruses, VLPs, or passive immunization. The type and features of VEEV candidate vaccines have been reviewed in detail by Sharma and Knollmann-Ritschel (142). Live attenuated vaccines are obtained by a mutation in VEEV strains through serial passage in cell culture or manipulation in the viral genome via mutation. According to Berge et al (147), initially, TC-83 (a live-attenuated strain of VEEV) obtained by 83 passages of the Trinidad donkey (TrD) strain of VEEV in guinea pig heart cells was used for vaccination in humans. Mexico and Colombia are using live TC-83 as a vaccine for immunizing equines; however, it is not currently marketed in the USA (148).

Inactivated candidate vaccines may be suggested as an alternative candidate, despite the risk of the live virus escaping. One of the candidates for VEEV vaccines for development was the formalin-inactivated TrD strain of VEEV (149). Formerly, it was used to vaccinate equine endemic areas; however, due to the risk of escaped live viral particles, its administration was restricted. By 1970, the incomplete inactivated VEEV vaccine was known as the major cause of outbreaks of VEEV in endemic areas (150). Currently, formalin-inactivated TC-83 is available for the immunization of horses against VEEV and WEEV in the USA. During mutations in the 50 non-coding regions, nsp3, E2, E1 and 30 non-coding regions, and serial passage of the virulent TrD strain through guinea pig heart cell cultures, TC-83 was developed (147,151). Several side-effects and adverse effects related to TC-83 have been reported. It can be transmitted by mosquitos and causes adverse effects in ~20% of recipients; on the other hand, it has a high rate (almost 18%) of serological non-response and is likely to cause pancreatic disease (152,153). Another inactivated VEEV was obtained by using the chemical, 5-iodonaphthyl-1-azide (INA). INA is a type of hydrophobic alkylating agent, divided into biological membranes and accumulating hydrophobic domain of the lipid bilayer; following short-term exposure to UV (long wavelength) it selectively binds to transmembrane proteins in the viral envelope and completely inactivates V3000, a full-length infectious clone of the wild-type TrD strain of VEEV (154,155). INA-inactivated V3526 was shown to be able to induce immunization in mice against an aerosol challenge with TrD (156). Another procedure carried out to inactivate V3526 and generate the VEEV vaccine was by ionizing gamma radiation; V3526 was exposed to a 50 kGy dose of gamma radiation, which led to a 30-50% loss in epitope integrity. However, gamma-irradiated V3526 failed to protect mice against aerosol challenge with virulent TrD and the fatality rate of underlying mice was almost 60% (157,158). The novel material is known as manganese-decapeptide-inorganic phosphate complex derived from gamma radiation-resistant bacteria Deinococcus radiodurans, was used to protect VEEV epitopes, while the virus genome degraded completely. Hence, it protected 90% of mice from an aerosol challenge with TrD (159,160).

Recombinant live attenuated vaccines have been dedicated to novel techniques to approach vaccines based on an Alphavirus, which led to a practicable, safe, immunogenic and effective vaccine against encephalitis Alphaviruses. The genome of SINV, which is a non-pathogenic member of Alphavirus in humans, is being used as a vector to design chimeric SIN/VEE virus(es) to express all the structural proteins of the virulent Alphavirus (129,161). SIN-83, SAAR/TrD, SIN/TrD and SIN/ZPC, four different types of SINV vaccines were developed against VEEV (162). The SIN-83 vaccine-induced immune profile was lower than that of TC-83 vaccination, although it caused negligible disease in mice. SIN-83 vaccination successfully induced immunization against the intranasal and subcutaneous challenges; however, the result against intracerebral challenge with heterologous VEEV strain ZPC 738 was not completely acceptable (161). In addition, Paessler et al (162) evaluated the immunization potential of three vaccines in mice and hamsters challenged with the VEEV strain ZPC 738, which demonstrated 100% protection. Nevertheless, safety is a priority and live vaccines attract concern. In a 6-day-old mouse model of VEEV central nervous system infection, the immune efficacy of three different vaccines, TC-83, AAR/TRD, SIN/TRD, or SIN/ZPC, and SIN-83 was examined in mice. Accordingly, the lethal rate was 100% for TC-83; in addition, all mice vaccinated with SIN-83 survived, which indicated complete success; the mice administered the other vaccines demonstrated a moderate rate of survival of 60-80% (162).

Another chimeric vaccine candidate is EILV/TC83, in which structural genes of EILV (C-E3-E2-6k-E1) were replaced with those of the TC-83 strain. It induced immunization against the virulent VEEV 3908 strain in mice (163). MVA was manipulated to express E3-E2-6k-E1 proteins of the TrD strain of VEEV tested as a vaccine candidate. MVA-Bavarian Nordic (MVA-BN) was employed as a vector under the control of a synthetic PrHyb promoter to clone enveloped proteins of VEEV (164). A single dose of the MVA-BN-VEEV chimera did not infect mice; however, after 2 weeks, the immune systems of all animals excreted nAb titers after the booster dose and the animals survived against the challenge with virulent TrD (164).

Subunit vaccine candidates introduce novel, safe and high-tech methods for vaccine production. pWRG7077 was utilized as a vector to express structural genes of the TrD strain of VEEV (C-E3-E2-6K-E1) in mammals using the gene gun immunization of the epidermis. In addition, compared with the wild-type plasmid, the VEEV aerosol challenge protected mice (165) and macaques (166). However, the response of nAbs was low, and one macaque exhibited low viremia after infection and exhibited non-sterile immunity (166). DNA vaccination regularly conveys a DNA plasmid encoding at least one antigen to incite an immune reaction (167). Another study demonstrated that a DNA E2 recombinant plasmid vaccine which contains E2 gene sequences from VEEV IA/B and IE, WEEV and EEEV, and Mucambo virus and E1 glycoprotein sequences induced a cross-reactive antibody response against all viruses following intradermal administration (168).

Another vaccine was developed using novel iDNA vaccine technology, which is based on infectious DNA. This type of vaccine possesses the advantages of DNA and live attenuated vaccines. To develop such a VEEV-DNA vaccine, the full-length genomic RNA of the TC-83 live attenuated virus was used under the control of a CMV promoter in a pcDNA3.1-derived plasmid vector. In vivo developed viral RNA initiated the limited replication of the vaccine virus. Consequently, to evaluate its efficacy, a single dose of the pTC-83 iDNA vaccine was administered to BALB/c mice. Immediately after vaccination, all mice were seroconverted with no adverse reactions and after 4 weeks, all animals were challenged with the lethal epidemic strain of VEEV. All vaccinated animals survived, while the unvaccinated control groups succumbed to the infection and thus did not survive (169). Rico et al (170) designed an alternate strategy to manage vaccine advancement, which involved using E1 glycoproteins as the antigen for immunization advancement (170). Lipid-antigen-nucleic acid-complexes containing VEEV E1 and WEEV E1 antigens were formed through the integration of the purified E1 glycoprotein of the TrD strain of VEEV and WEEV in cationic liposomes.

Since the major conditions for the replication of the Alphavirus genome are non-structural proteins and cis-acting RNA sequences, the genes of structural proteins can be altered and foreign antigens are highly expressed (171,172). VRPs, which can only replicate during one cycle due to the lack of structural genes in the virus offspring, have been shown to exert protective effects against VEEV infection when administered as early as 6 h prior to viral infection. The VRP was generated using the V3000 backbone, which contains a mature VRP263 mRNA transcription initiation site nucleotide downstream, a V3000 5'UTR, and a genome containing non-structural genes 1-4. The VRP envelope contains E3 and E1 glycoproteins, derived from V3000(173). This corresponding non-specific defense mechanism is not yet fully understood; however, the activation of the innate immune response and the inclusion of the antiviral state, possibly through the release of endogenous type I IFN, may mediate defense (174). Human adenovirus type 5 (Rad/VEEV)-based replication-deficient VEEV vaccine expressing the E2 glycoprotein VEEV serogroups IA/B has also been improved. For this, the structural genes of TC-83 (E3-E2-6K) were cloned into PMV100 plasmids and site-directed mutagenesis was used to convert the TC-2E2 glycoprotein into TDE2 glycoprotein. The modified VEEV structural gene sequence was cloned into a pMV60 plasmid to create pMV60/VEEV. Subsequently, the homologous recombination of pMV60/VEEV and pJM17 (containing the entire genome of Ad5) plasmids in 293 cells was utilized to generate replication-deficient human adenovirus type 5 (Ad5) containing VEEV structural proteins (Rad/VEEV) (175). BALB/c mice, 6 to 8 weeks old immunized intranasally with 107 PFU of recombinant adenovirus (Rad/VEEV) at various intervals (0 to 21) were protected from low-to-intermediate doses of infectious VEEV; however, this immunization was not successful against high doses of infectious VEEV (175).

nAbs provide a protective shield against peripheral inoculation or natural Alphavirus infection (175,176). The E2 and E3 glycoproteins of VEEV can induce monoclonal antibodies which have been shown to protect mice from challenge with infectious VEEV, whereas E1 glycoproteins provide only weak protection against the infectious viral challenge (177). In the study by O'Brien et al (178), they distinguished an extensively responsive monoclonal immunizer, CUF37-2a, from animals that were first vaccinated with TC-83 followed by an introduction to six distinctive serotypes of VEEV (subtypes I, II, III, IV, V and VI). CUF37-2a was discovered to be explicit to the E2 glycoprotein of VEEV and recognized all the VEEV subtypes, aside from the subtype VI, with which it demonstrated a more fragile reactivity. The antibodies protected the mice from subcutaneous presentation to the wild-type TrD strain of VEEV (178).

Clinical trials

Currently, multiple groups are performing clinical trials that aim to study and assess the safety and immunogenicity of the TC-83 obtained vaccine in adult healthy volunteers. TC-83 has certain disadvantages; thus, it is highly probable that it will not be affirmed for mass vaccination in the human population. TC-83 is capable of causing an immunological reaction. Vaccines lead to 23-37% spontaneous flu-like symptoms, such as rash, headache, fever, chills, nausea, diarrhea and myalgia (148,152,179). TC-83 has been isolated from mosquitoes in the southern states of the USA and poses a significant environmental risk of spreading following immunization (180). It has a poor response rate that is suggested to depend on the HLA typing f the host. Among responders, during the first year, the antibody titer decreases following immunization, requiring booster immunizations to maintain the protective antibody titer. There is also a possibility of reversion to virulence (152,181). Site-directed mutagenesis has been employed to generate mutant strains of VEEV that exhibit differential replication and/or tissue tropism in mice compared to parent full-length V3000 clones (182,183). Davis et al (183) evaluated V3526, one the live-attenuated strains of VEEV as a potential vaccine. They obtained V3526 through the sequence of clonal isolates (J9-1a and J9-1b) of the mutant V3022 strain. V3526 was produced by site-specific mutagenesis that removes the furin-like cleavage site of V3022's E2 (PE2) precursor protein (183). In phase I clinical trials, the V3526 vaccine demonstrated adverse reactions, such as myalgia, lymphopenia, pyrexia and tachycardia in the volunteers. Since nasal and throat samples were positive for V3526 and emerging febrile reactions co-occurred with this, the development of the vaccine was terminated. On the other hand, the safety profile provided by this vaccine was found to be excellent in animal models (141).

Inactivated vaccines for VEEV can elicit high nAb titers

In the 1970s, a new, formalin-inactivated vaccine for VEE (C-84) was developed by the US Army based on the TC-83 live attenuated vaccine. Incidental, mild, local and systemic reactions were only observed in 28 volunteers; there were no significant changes in clinical laboratory parameters. The vaccine increased preexisting serum-neutralizing antibody titers against the VEE virus in seropositive TC-83 vaccine recipients and elicited high nAb titers in non-immune subjects after a primary vaccine and two-dose vaccination (Table I) (184).

Live attenuated vaccines may be a potential VEE vaccine

Another research group commenced an investigation on the VEEV candidate vaccine on February 9, 2017. The study sponsored by the US Army Medical Research and Development Command was conducted in phase II and aimed to evaluate the safety and immunogenicity of the live attenuated vaccine for VEE, dried TC-83, in 500 healthy volunteers. 18-65 years of age. The volunteers were administered 0.50 ml of the VEE vaccine subcutaneously in the upper outer aspect of the triceps region. The estimated study completion date is on April 1, 2023 (ClinicalTrials.gov Identifier: NCT03051386) (Table I) (185).

DNA vaccines are safer than inactivated vaccines

On December, 2013, Hannaman et al designed a study to investigate the DNA vaccine candidate, which expressed the E3-E2-6K-E1 genes of VEE (pWRG/VEEV) and performed a phase I clinical study to assess the safety, reactogenicity, tolerability and immunogenicity of the vaccine. Participants were administered intramuscular or intradermal electroporation. In the intramuscular electroporation group, members received 0.50 mg, 2.00 mg of pWRG/VEE, or the saline placebo in a 1.0 ml injection, respectively. Participants in the other group (intradermal electroporation) received 0.08 or 0.30 mg of DNA or saline placebo in a 0.15 ml injection. The safety of each administration dose was assessed on days 0, 28 and 56. After two doses, all subjects exhibited measurable levels of nAbs. In addition, nAbs were detectable in samples from all subjects after the third vaccination (Table I) (186).

6. Ross River virus

Ross River virus (RRV) which belongs to the Togaviridae family of the Alphavirus genus and is a mosquito-transmitted virus that has a specific molecular characterization. This zoonotic, positive-strand RNA virus causes a rash, fever, fatigue and most prominently, arthralgia, which may persist for months to even years (Fig. 1) (187). This virus causes the most widespread vector-borne disease in Australia with >5.000 cases annually (188).

RRV has a complex ecology that has been isolated from >40 species of mosquitos and also infects/amplifies in at least 18 animal host species (Fig. 1) (189). There are currently no approved treatments or vaccines available against the virus. nAbs may be the only effective path to discovering new treatments and vaccine designs. There are human monoclonal antibodies designed for distantly related Alphavirus that binds to the Mxra8 Alphavirus receptor. With a cryo-electron microscope, the attachment of these antibodies with RRV reveals a conserved footprint of neutralizing monoclonal antibody RRV-12 in a region of the virus surface protein (187).

There are >80 copies of a trimer of heterodimeric glycoproteins on the surface of the virus. These heterodimers consist of two glycoproteins (E1 and E2), which are the target of nAbs (190).

The E2 glycoprotein is exclusively divided into three domains (A, B and C). The A domain, which is exposed at the surface, connects domains B and C. The B domain shields the fusion loop of the E1 protein and the C domain of the E2 glycoprotein. This B domain of E2 glycoprotein is the target site of monoclonal nAb in the RRV (191).

RRV-12 monoclonal antibody and its defined epitopes neutralize and prevent virus entrance to cells in a mouse model. Accordingly, this monoclonal antibody binds to the B domain of E2 glycoprotein; thus, it is a good candidate for further research on vaccine developments (187). CHK-265 cross-reactive murine antibody also inhibits and neutralizes the RRV, but this inhibition occurs more potently for CHIK and MAYV viruses (187).

The similarity of both RRV-12 and CHK-265 binding sites within the B domain reveals the importance of vaccine design based on epitope for research, particularly when the exact residue at the binding site is shown. For example, CHK-265 binds to residues 182-189, 203-206, and 214-218 in the B domain of the E2 glycoprotein (191).

Preclinical trials

In 2011, Holzer et al (192) performed a study to evaluate inactivated RRV vaccine in active and passive mouse immunization. A formalin- and UV-inactivated whole virus vaccine was derived from animal protein-free cell culture. In the first group, the mean active immunization group, female CD-1 mice received a solution of 500 µl containing vaccine doses of 10, 2.5, 0.625, 0.156, 0.039, 0.01 or 0.0025 µg, on days 0 and 28. After 42 days, the mice were challenged with the mouse-virulent RRV prototype strain T48 [ATCC VR-373] in a volume of 100 µl. Another group, the active immunization group (IFN-α/βR-/-), mice were injected with a solution of 50 µl containing vaccine doses of 1, 0.25 and 0.063 µg on days 0 and 21. At 42 days after the first shot, the mice were challenged with 102.5 TCID50 of the RRV prototype strain T48 in a volume of 10 µl. The passive immunization of young mice with sera from human vaccines was carried out using 100 µl complement-inactivated human serum intraperitoneally. After 24 h, the animals were challenged with 104 TCID50 of infectious RRV T48. In that study, the vaccine elicited a potent antibody response in both models (192).

Clinical trials

Another investigation was performed in the same year with an inactivated whole-virus Vero cell-derived RRV vaccine in 382 healthy adults. Volunteers received 1.25, 2.5, 5, or 10 µg aluminum hydroxide-adjuvanted or non-adjuvanted RRV vaccine. After 21 days, the second dose was administered and consequently, booster doses were injected 6 months later. To evaluate the safety and immunogenicity of the vaccine, serum IgG and nAb titers were tested. The results indicated that the optimum concentration of the vaccine formulation was the adjuvanted 2.5 µg dose. Consequently, the candidate vaccine, adjuvanted inactivated whole-virus Vero cell-derived Ross River virus vaccine, was found to be highly immunogenic in RRV-naïve adults and was well-tolerated at all dose levels (Table I) (193).

7. Semliki Forest virus

Semliki Forest virus (SFV), as a positive-stranded RNA enveloped virus, is a member of the Togaviridae family and the Alphavirus genus along with the Sindbis and VEE virus, which are arthropod-borne (194). The genome of wild-type SFV expresses non-structural proteins that are in control of the transcription and replication of viral RNA and structural proteins, such as the capsid protein and envelope glycoproteins. The membrane envelope possesses the E1, E2, and E3 glycoproteins, which are involved in receptor distinction and fusion (195). Animal hosts for SFV differ from mosquitos to avian and mammalian species (Fig. 1) (196). Some vaccine strategies are based on peptides or protein subunits (197,198), recombinant vaccinia virus-vectored vaccines (199,200), adenovirus, or baculovirus-derived vectors (201,202) and naked DNA-based vaccines (203) are followed (204).

In the process of vaccine development, the SFV system was applied first as a DNA or an RNA-derived vaccine, in which the structural genes were replaced with an external gene (203,205). The recombinant SFV (rSFV) particles, which have the ability to infect host cells without replication, have been studied in mice in different virus models, such as the influenza virus (206), louping ill virus (207), human immunodeficiency virus (208), and human papillomavirus (209).

The inactivation of the SFV can be achieved using different processes, such as formalin, β-propiolactone, hydroxylamine and 2-ethyl ethylenimine; formalin inactivation appears to be the optimal process. These types of vaccines have been evaluated in white mice (210).

Various analyses have been conducted to assess the efficacy of different vaccine platforms, such as testing the recombinant SFV particles expressing the hepatitis C virus non-structural protein 3 (NS3) (211), and constructing and testing the infectious but non-replicative SFV particles encoding Brucella abortus Cu, Zn superoxide dismutase (SOD) (212-218). Vectors based on the SFV have been broadly tested in vitro and in vivo to express heterologous genes in animal cells (219).

Some clinical trials were conducted an RNA replicon vaccine based on the SFV, in which these replication-defective SFV replicon particles demonstrated potent immune responses in animal models against a variety of viral and tumor antigens (172,206,220-222). These preclinical studies have promised to certify other clinical studies of this vector platform (223).

Preclinical and clinical trials

To achieve the rSFV vectors, the structural genes were deleted from the SFV genome and replaced by the targeted gene. This genome was packaged in a viral particle containing a nucleocapsid and a membrane envelope (195). In order to develop a therapeutic vaccine against HPV-induced cancers, an SFV-based vector platform was utilized (224). An rSFV-based therapeutic vaccine, Vvax001, encoding a fusion protein of HPV16 E6 and E7, which is the first-in-human clinical, was developed by Komdeur et al (225). The results of the phase I revealed the safety of the Vvax001, which can elicit potent immune responses from participants (Table I) (225). Several studies have been conducted based on using rSFV-based RNA for vaccination against a range of pathogens, as for example in a study in which mice were immunized with rSFV RNA encoding HIV-1 HXB2 gp160 protein which led to an antigen-specific humoral immune response (108,226,227,228). In another study, the intradermal electroporation with the SFV-based RNA, expressing luciferase and galactosidase proteins, exerted potent cellular and humoral responses in mice (229). These vectors have also been used as antitumor vaccines (200). In another assessment, the potency of the SFV-based self-amplifying RNA as a recombinant vaccine against HIV-1C in mice was evaluated, as it is considered an encouraging approach for preventing the transmission and eradication of HIV/AIDS. Consequently, the extraction of clear cell-mediated and humoral immune responses in mice by rSFV2 gen RNA encoding HIV-1C antigens illustrated the potency of self-amplifying rSFV2gen RNA as a promising candidate for anti-HIV vaccine development (208). In the process of searching for new respiratory syncytial virus (RSV) vaccine candidates, a strategy based on an Alphavirus vector and SFV particles, which are self-abortive vector particles expressing RSV F and G proteins from an RNA replicon, was designed (206).

The analysis of recombinant RNA based on the SFV replicon expressing the nucleoprotein of the influenza virus was tested in mice, which demonstrated that the self-replicative recombinant SFV RNA may be useful as a nucleic acid vaccine (228).

The SFV expression system was estimated as a basis for avian vaccine development due to preliminary studies revealing that 1-day-old specific pathogen-free (SPF) chicks were sensitive to infection with a strain of SFV, generating SFV-specific antibodies, but exhibiting no clinical disease. Intramuscular immunization with recombinant replication-defective SFV particles, which express the Escherichia coli lacZ reporter gene, led to high titers of β-gal-specific antibodies at 4 weeks p.i. after two inoculations. However, significantly lower antibody levels were observed in chicks immunized with a recombinant SFV-based DNA construct or a conventional CMV promoter-based DNA plasmid. rSFV particles which encode the protective VP2 protein or the VP2/VP4/VP3 polyprotein of infectious bursal disease virus (IBDV) were produced and the antigens that were expressed were characterized in cell culture. Proteins were generated and found to respond against a range of IBDV-specific monoclonal antibodies. The outcome of the immunization of 1-day-old SPF chicks with rSFV particles expressing the IBDV proteins was specific antibodies evoked in all birds and the production of nAbs in some, but not all birds (230).

8. Conclusions and future perspectives

Having noted the absence of effective therapeutic drugs and the rapid worldwide spread of viral infections, the development of novel vaccine technologies, such as recombinant subunit and DNA vaccines, should not be neglected. It is a fact that finding any single nucleotide polymorphisms in the genome of viruses may reduce the cross-protective immune responses against these (231). Therefore, finding much more effective and functional antiviral vaccines needs to be prioritized before the emergence of new viral pandemics. The present review aimed to provide sufficient data on various vaccine platforms in different stages of human clinical trials against the most significant zoonotic viruses of Coronavirus and Alphavirus. Over the past decades, the massive outbreaks of these viral families, such as MERS-CoV, SARS-CoV-2 and CHIKV, illustrate the essential need for stimulating research activities with large-scale investment to design and formulate new vaccine candidates in the future. As there are other viruses belonging to these families that have the propensity to ‘spill over’ around the globe, further investigations that aim to contribute toward the development of new vaccine generations are warranted. Consequently, these approaches may be employed when society requires to confront the next unavoidable contagious infection outbreak.

Acknowledgements

Not applicable.

Funding

Funding: No funding was received.

Availability of data and materials

Not applicable.

Authors' contributions

AT, SSB and DM designed the study. ES, DAS and DM were involved in the screening of the literature for inclusion in the review. AT was involved in quality assessment. SSB, HZ, ES, NSG, MK, ST, DAS and HS were involved in the writing and revision of the manuscript. All authors have read and approved the final manuscript. Data authentication is not applicable.

Ethics approval and consent to participate

Not applicable.

Patient consent for publication

Not applicable.

Competing interests

DAS is the Editor-in-Chief for the journal, but had no personal involvement in the reviewing process, or any influence in terms of adjudicating on the final decision, for this article. The authors declare that they have no competing interests.

References

1 

Du L, Tai W, Zhou Y and Jiang S: Vaccines for the prevention against the threat of MERS-CoV. Expert Rev Vaccines. 15:1123–1134. 2016.PubMed/NCBI View Article : Google Scholar

2 

Hui DSC and Zumla A: Severe acute respiratory syndrome: Historical, epidemiologic, and clinical features. Infect Dis Clin North Am. 33:869–889. 2019.PubMed/NCBI View Article : Google Scholar

3 

Ramadan N and Shaib H: Middle East respiratory syndrome coronavirus (MERS-CoV): A review. Germs. 9:35–42. 2019.PubMed/NCBI View Article : Google Scholar

4 

Donnelly CA, Malik MR, Elkholy A, Cauchemez S and Van Kerkhove MD: Worldwide reduction in MERS cases and deaths since 2016. Emerg Infect Dis. 25:1758–1760. 2019.PubMed/NCBI View Article : Google Scholar

5 

Zhou F, Yu T, Du R, Fan G, Liu Y, Liu Z, Xiang J, Wang Y, Song B, Gu X, et al: Clinical course and risk factors for mortality of adult inpatients with COVID-19 in Wuhan, China: A retrospective cohort study. Lancet. 395:1054–1062. 2020.PubMed/NCBI View Article : Google Scholar

6 

Folegatti PM, Harrison K, Preciado-Llanes L, Lopez FR, Bittaye M, Kim YC, Flaxman A, Bellamy D, Makinson R, Sheridan J, et al: A single dose of ChAdOx1 Chik vaccine induces neutralizing antibodies against four chikungunya virus lineages in a phase 1 clinical trial. Nat Commun. 12(4636)2021.PubMed/NCBI View Article : Google Scholar

7 

Zeller H, Van Bortel W and Sudre B: Chikungunya: Its history in Africa and Asia and its spread to new regions in 2013-2014. J Infect Dis. 214 (Suppl 5):S436–S440. 2016.PubMed/NCBI View Article : Google Scholar

8 

Bernasconi V, Kristiansen PA, Whelan M, Román RG, Bettis A, Yimer SA, Gurry C, Andersen SR, Yeskey D, Mandi H, et al: Developing vaccines against epidemic-prone emerging infectious diseases. Bundesgesundheitsblatt Gesundheitsforschung Gesundheitsschutz. 63:65–73. 2020.PubMed/NCBI View Article : Google Scholar

9 

Zaki AM, Van Boheemen S, Bestebroer TM, Osterhaus AD and Fouchier RA: Isolation of a novel coronavirus from a man with pneumonia in Saudi Arabia. N Engl J Med. 367:1814–1820. 2012.PubMed/NCBI View Article : Google Scholar

10 

World Health Organization (WHO): ‘MERS situation update, September 2019’. WHO, Geneva, 2019. https://www.emro.who.int/pandemic-epidemic-diseases/mers-cov/mers-situation-update-september-2019.html.

11 

Wang C, Zheng X, Gai W, Wong G, Wang H, Jin H, Feng N, Zhao Y, Zhang W, Li N, et al: Novel chimeric virus-like particles vaccine displaying MERS-CoV receptor-binding domain induce specific humoral and cellular immune response in mice. Antiviral Res. 140:55–61. 2017.PubMed/NCBI View Article : Google Scholar

12 

Yu X, Zhang S, Jiang L, Cui Y, Li D, Wang D, Wang N, Fu L, Shi X, Li Z, et al: Structural basis for the neutralization of MERS-CoV by a human monoclonal antibody MERS-27. Sci Rep. 5(13133)2015.PubMed/NCBI View Article : Google Scholar

13 

Letko M, Marzi A and Munster V: Functional assessment of cell entry and receptor usage for SARS-CoV-2 and other lineage B betacoronaviruses. Nat Microbiol. 5:562–569. 2020.PubMed/NCBI View Article : Google Scholar

14 

Li F and Du L: MERS coronavirus: An emerging zoonotic virus. Viruses. 11(663)2019.PubMed/NCBI View Article : Google Scholar

15 

Shang J, Ye G, Shi K, Wan Y, Luo C, Aihara H, Geng Q, Auerbach A and Li F: Structural basis of receptor recognition by SARS-CoV-2. Nature. 581:221–224. 2020.PubMed/NCBI View Article : Google Scholar

16 

Woo PCY, Lau SKP, Chen Y, Wong EYM, Chan KH, Chen H, Zhang L, Xia N and Yuen KY: Rapid detection of MERS coronavirus-like viruses in bats: Pote1ntial for tracking MERS coronavirus transmission and animal origin. Emerg Microbes Infect. 7(18)2018.PubMed/NCBI View Article : Google Scholar

17 

Cotten M, Watson SJ, Zumla AI, Makhdoom HQ, Palser AL, Ong SH, Al Rabeeah AA, Alhakeem RF, Assiri A, Al-Tawfiq JA, et al: Spread, circulation, and evolution of the Middle East respiratory syndrome coronavirus. mBio. 5:e01062–13. 2014.PubMed/NCBI View Article : Google Scholar

18 

Azhar EI, El-Kafrawy SA, Farraj SA, Hassan AM, Al-Saeed MS, Hashem AM and Madani TA: Evidence for camel-to-human transmission of MERS coronavirus. N Engl J Med. 370:2499–2505. 2014.PubMed/NCBI View Article : Google Scholar

19 

Alshukairi AN, Zheng J, Zhao J, Nehdi A, Baharoon SA, Layqah L, Bokhari A, Al Johani SM, Samman N, Boudjelal M, et al: High prevalence of MERS-CoV infection in camel workers in Saudi Arabia. mBio. 9:e01985–18. 2018.PubMed/NCBI View Article : Google Scholar

20 

Li E, Chi H, Huang P, Yan F, Zhang Y, Liu C, Wang Z, Li G, Zhang S, Mo R, et al: A novel bacterium-like particle vaccine displaying the MERS-CoV receptor-binding domain induces specific mucosal and systemic immune responses in mice. Viruses. 11(799)2019.PubMed/NCBI View Article : Google Scholar

21 

Chi H, Zheng X, Wang X, Wang C, Wang H, Gai W, Perlman S, Yang S, Zhao J and Xia X: DNA vaccine encoding Middle East respiratory syndrome coronavirus S1 protein induces protective immune responses in mice. Vaccine. 35:2069–2075. 2017.PubMed/NCBI View Article : Google Scholar

22 

Al-Amri SS, Abbas AT, Siddiq LA, Alghamdi A, Sanki MA, Al-Muhanna MK, Alhabbab RY, Azhar EI, Li X and Hashem AM: Immunogenicity of candidate MERS-CoV DNA vaccines based on the spike protein. Sci Rep. 7(44875)2017.PubMed/NCBI View Article : Google Scholar

23 

Ababneh M, Alrwashdeh M and Khalifeh M: Recombinant adenoviral vaccine encoding the spike 1 subunit of the Middle East respiratory syndrome coronavirus elicits strong humoral and cellular immune responses in mice. Vet World. 12:1554–1562. 2019.PubMed/NCBI View Article : Google Scholar

24 

Bodmer BS, Fiedler AH, Hanauer JRH, Prüfer S and Mühlebach MD: Live-attenuated bivalent measles virus-derived vaccines targeting Middle East respiratory syndrome coronavirus induce robust and multifunctional T cell responses against both viruses in an appropriate mouse model. Virology. 521:99–107. 2018.PubMed/NCBI View Article : Google Scholar

25 

Langenmayer MC, Lülf-Averhoff AT, Adam-Neumair S, Fux R, Sutter G and Volz A: Distribution and absence of generalized lesions in mice following single dose intramuscular inoculation of the vaccine candidate MVA-MERS-S. Biologicals. 54:58–62. 2018.PubMed/NCBI View Article : Google Scholar

26 

Adney DR, Wang L, Van Doremalen N, Shi W, Zhang Y, Kong WP, Miller MR, Bushmaker T, Scott D, de Wit E, et al: Efficacy of an adjuvanted Middle East respiratory syndrome coronavirus spike protein vaccine in dromedary camels and alpacas. Viruses. 11(212)2019.PubMed/NCBI View Article : Google Scholar

27 

Alharbi NK, Qasim I, Almasoud A, Aljami HA, Alenazi MW, Alhafufi A, Aldibasi OS, Hashem AM, Kasem S, Albrahim R, et al: Humoral immunogenicity and efficacy of a single dose of ChAdOx1 MERS vaccine candidate in dromedary camels. Sci Rep. 9(16292)2019.PubMed/NCBI View Article : Google Scholar

28 

Hashem AM, Algaissi A, Agrawal AS, Al-Amri SS, Alhabbab RY, Sohrab SS, S Almasoud A, Alharbi NK, Peng BH, Russell M, et al: A highly immunogenic, protective, and safe adenovirus-based vaccine expressing Middle East respiratory syndrome coronavirus S1-CD40L fusion protein in a transgenic human dipeptidyl peptidase 4 mouse model. J Infect Dis. 220:1558–1567. 2019.PubMed/NCBI View Article : Google Scholar

29 

Lemiale F, Haddada H, Nabel GJ, Brough DE, King CR and Gall JG: Novel adenovirus vaccine vectors based on the enteric-tropic serotype 41. Vaccine. 25:2074–2084. 2007.PubMed/NCBI View Article : Google Scholar

30 

Alharbi NK, Padron-Regalado E, Thompson CP, Kupke A, Wells D, Sloan MA, Grehan K, Temperton N, Lambe T, Warimwe G, et al: ChAdOx1 and MVA based vaccine candidates against MERS-CoV elicit neutralising antibodies and cellular immune responses in mice. Vaccine. 35:3780–3788. 2017.PubMed/NCBI View Article : Google Scholar

31 

Liu R, Wang J, Shao Y, Wang X, Zhang H, Shuai L, Ge J, Wen Z and Bu Z: A recombinant VSV-vectored MERS-CoV vaccine induces neutralizing antibody and T cell responses in rhesus monkeys after single dose immunization. Antiviral Res. 150:30–38. 2018.PubMed/NCBI View Article : Google Scholar

32 

Zhou Y, Yang Y, Huang J, Jiang S and Du L: Advances in MERS-CoV vaccines and therapeutics based on the receptor-binding domain. Viruses. 11(60)2019.PubMed/NCBI View Article : Google Scholar

33 

Agnihothram S, Menachery VD, Yount BL Jr, Lindesmith LC, Scobey T, Whitmore A, Schäfer A, Heise MT and Baric RS: Development of a broadly accessible Venezuelan equine encephalitis virus replicon particle vaccine platform. J Virol. 92:e00027–18. 2018.PubMed/NCBI View Article : Google Scholar

34 

Lan J, Yao Y, Deng Y, Chen H, Lu G, Wang W, Bao L, Deng W, Wei Q, Gao GF, et al: Recombinant receptor binding domain protein induces partial protective immunity in rhesus macaques against Middle East respiratory syndrome coronavirus challenge. EEBioMedicine. 2:1438–1446. 2015.PubMed/NCBI View Article : Google Scholar

35 

Wang Q, Qi J, Yuan Y, Xuan Y, Han P, Wan Y, Ji W, Li Y, Wu Y, Wang J, et al: Bat origins of MERS-CoV supported by bat coronavirus HKU4 usage of human receptor CD26. Cell Host Microbe. 16:328–337. 2014.PubMed/NCBI View Article : Google Scholar

36 

Liu RQ, Ge JY, Wang JL, Yu S, Zhang HL, Wang JL, Wen ZY and Bu ZG: Newcastle disease virus-based MERS-CoV candidate vaccine elicits high-level and lasting neutralizing antibodies in Bactrian camels. J Integr Agric. 16:2264–2273. 2017.PubMed/NCBI View Article : Google Scholar

37 

Pallesen J, Wang N, Corbett KS, Wrapp D, Kirchdoerfer RN, Turner HL, Cottrell CA, Becker MM, Wang L, Shi W, et al: Immunogenicity and structures of a rationally designed prefusion MERS-CoV spike antigen. Proc Natl Acad Sci USA. 114:E7348–E7357. 2017.PubMed/NCBI View Article : Google Scholar

38 

Wirblich C, Coleman CM, Kurup D, Abraham TS, Bernbaum JG, Jahrling PB, Hensley LE, Johnson RF, Frieman MB and Schnell MJ: One-health: A safe, efficient, dual-use vaccine for humans and animals against Middle East respiratory syndrome coronavirus and rabies virus. J Virol. 91:e02040–16. 2017.PubMed/NCBI View Article : Google Scholar

39 

Tai W, Wang Y, Fett CA, Zhao G, Li F, Perlman S, Jiang S, Zhou Y and Du L: Recombinant receptor-binding domains of multiple Middle East respiratory syndrome coronaviruses (MERS-CoVs) induce cross-neutralizing antibodies against divergent human and camel MERS-CoVs and antibody escape mutants. J Virol. 91:e01651–16. 2016.PubMed/NCBI View Article : Google Scholar

40 

Papageorgiou N, Lichière J, Baklouti A, Ferron F, Sévajol M, Canard B and Coutard B: Structural characterization of the N-terminal part of the MERS-CoV nucleocapsid by X-ray diffraction and small-angle X-ray scattering. Acta Crystallogr D Struct Biol. 72:192–202. 2016.PubMed/NCBI View Article : Google Scholar

41 

Zhang L, Li L, Yan L, Ming Z, Jia Z, Lou Z and Rao Z: Structural and biochemical characterization of endoribonuclease Nsp15 encoded by Middle East respiratory syndrome coronavirus. J Virol. 92:e00893–18. 2018.PubMed/NCBI View Article : Google Scholar

42 

Tang J, Zhang N, Tao X, Zhao G, Guo Y, Tseng CTK, Jiang S, Du L and Zhou Y: Optimization of antigen dose for a receptor-binding domain-based subunit vaccine against MERS coronavirus. Hum Vaccin Immunother. 11:1244–1250. 2015.PubMed/NCBI View Article : Google Scholar

43 

Du L, Zhao G, Kou Z, Ma C, Sun S, Poon VK, Lu L, Wang L, Debnath AK, Zheng BJ, et al: Identification of a receptor-binding domain in the S protein of the novel human coronavirus Middle East respiratory syndrome coronavirus as an essential target for vaccine development. J Virol. 87:9939–9942. 2013.PubMed/NCBI View Article : Google Scholar

44 

Nyon MP, Du L, Tseng CTK, Seid CA, Pollet J, Naceanceno KS, Agrawal A, Algaissi A, Peng BH, Tai W, et al: Engineering a stable CHO cell line for the expression of a MERS-coronavirus vaccine antigen. Vaccine. 36:1853–1862. 2018.PubMed/NCBI View Article : Google Scholar

45 

Tao X, Garron T, Agrawal AS, Algaissi A, Peng BH, Wakamiya M, Chan TS, Lu L, Du L, Jiang S, et al: Characterization and demonstration of the value of a lethal mouse model of Middle East respiratory syndrome coronavirus infection and disease. J Virol. 90:57–67. 2015.PubMed/NCBI View Article : Google Scholar

46 

Hao W, Wojdyla JA, Zhao R, Han R, Das R, Zlatev I, Manoharan M, Wang M and Cui S: Crystal structure of Middle East respiratory syndrome coronavirus helicase. PLoS Pathog. 13(e1006474)2017.PubMed/NCBI View Article : Google Scholar

47 

Wang C, Zheng X, Gai W, Zhao Y, Wang H, Wang H, Feng N, Chi H, Qiu B, Li N, et al: MERS-CoV virus-like particles produced in insect cells induce specific humoural and cellular imminity in rhesus macaques. Oncotarget. 8:12686–12694. 2017.PubMed/NCBI View Article : Google Scholar

48 

Coleman CM, Venkataraman T, Liu YV, Glenn GM, Smith GE, Flyer DC and Frieman MB: MERS-CoV spike nanoparticles protect mice from MERS-CoV infection. Vaccine. 35:1586–1589. 2017.PubMed/NCBI View Article : Google Scholar

49 

Coleman CM, Liu YV, Mu H, Taylor JK, Massare M, Flyer DC, Glenn GM, Smith GE and Frieman MB: Purified coronavirus spike protein nanoparticles induce coronavirus neutralizing antibodies in mice. Vaccine. 32:3169–3174. 2014.PubMed/NCBI View Article : Google Scholar

50 

Kato T, Takami Y, Kumar Deo V and Park EY: Preparation of virus-like particle mimetic nanovesicles displaying the S protein of Middle East respiratory syndrome coronavirus using insect cells. J Biotechnol. 306:177–184. 2019.PubMed/NCBI View Article : Google Scholar

51 

Jung SY, Kang KW, Lee EY, Seo DW, Kim HL, Kim H, Kwon T, Park HL, Kim H, Lee SM and Nam JH: Heterologous prime-boost vaccination with adenoviral vector and protein nanoparticles induces both Th1 and Th2 responses against Middle East respiratory syndrome coronavirus. Vaccine. 36:3468–3476. 2018.PubMed/NCBI View Article : Google Scholar

52 

Veit S, Jany S, Fux R, Sutter G and Volz A: CD8+ T cells responding to the Middle East respiratory syndrome coronavirus nucleocapsid protein delivered by vaccinia virus MVA in mice. Viruses. 10(718)2018.PubMed/NCBI View Article : Google Scholar

53 

Agrawal AS, Tao X, Algaissi A, Garron T, Narayanan K, Peng BH, Couch RB and Tseng CTK: Immunization with inactivated Middle East respiratory syndrome coronavirus vaccine leads to lung immunopathology on challenge with live virus. Hum Vaccin Immunother. 12:2351–2356. 2016.PubMed/NCBI View Article : Google Scholar

54 

Deng Y, Lan J, Bao L, Huang B, Ye F, Chen Y, Yao Y, Wang W, Qin C and Tan W: Enhanced protection in mice induced by immunization with inactivated whole viruses compare to spike protein of middle east respiratory syndrome coronavirus. Emerg Microbes Infect. 7(60)2018.PubMed/NCBI View Article : Google Scholar

55 

Scobey T, Yount BL, Sims AC, Donaldson EF, Agnihothram SS, Menachery VD, Graham RL, Swanstrom J, Bove PF, Kim JD, et al: Reverse genetics with a full-length infectious cDNA of the Middle East respiratory syndrome coronavirus. Proc Natl Acad Sci USA. 110:16157–16162. 2013.PubMed/NCBI View Article : Google Scholar

56 

Modjarrad K, Roberts CC, Mills KT, Castellano AR, Paolino K, Muthumani K, Reuschel EL, Robb ML, Racine T, Oh MD, et al: Safety and immunogenicity of an anti-Middle East respiratory syndrome coronavirus DNA vaccine: A phase 1, open-label, single-arm, dose-escalation trial. Lancet Infect Dis. 19:1013–1022. 2019.PubMed/NCBI View Article : Google Scholar

57 

Muthumani K, Falzarano D, Reuschel EL, Tingey C, Flingai S, Villarreal DO, Wise M, Patel A, Izmirly A, Aljuaid A, et al: A synthetic consensus anti-spike protein DNA vaccine induces protective immunity against Middle East respiratory syndrome coronavirus in nonhuman primates. Sci Transl Med. 7(301ra132)2015.PubMed/NCBI View Article : Google Scholar

58 

Koch T, Dahlke C, Fathi A, Kupke A, Krähling V, Okba NMA, Halwe S, Rohde C, Eickmann M, Volz A, et al: Safety and immunogenicity of a modified vaccinia virus Ankara vector vaccine candidate for Middle East respiratory syndrome: An open-label, phase 1 trial. Lancet Infect Dis. 20:827–838. 2020.PubMed/NCBI View Article : Google Scholar

59 

Zhao J, Li K, Wohlford-Lenane C, Agnihothram SS, Fett C, Zhao J, Gale MJ Jr, Baric RS, Enjuanes L, Gallagher T, et al: Rapid generation of a mouse model for Middle East respiratory syndrome. Proc Natl Acad Sci USA. 111:4970–4975. 2014.PubMed/NCBI View Article : Google Scholar

60 

Folegatti PM, Bittaye M, Flaxman A, Lopez FR, Bellamy D, Kupke A, Mair C, Makinson R, Sheridan J, Rohde C, et al: Safety and immunogenicity of a candidate Middle East respiratory syndrome coronavirus viral-vectored vaccine: A dose-escalation, open-label, non-randomised, uncontrolled, phase 1 trial. Lancet Infect Dis. 20:816–826. 2020.PubMed/NCBI View Article : Google Scholar

61 

Bosaeed M, Balkhy HH, Almaziad S, Aljami HA, Alhatmi H, Alanazi H, Alahmadi M, Jawhary A, Alenazi MW, Almasoud A, et al: Safety and immunogenicity of ChAdOx1 MERS vaccine candidate in healthy Middle Eastern adults (MERS002): an open-label, non-randomised, dose-escalation, phase 1b trial. Lancet Microbe. 3:e11–e20. 2022.PubMed/NCBI View Article : Google Scholar

62 

Dolzhikova IV, Grousova DM, Zubkova OV, Tukhvatulin AI, Kovyrshina AV, Lubenets NL, Ozharovskaia TA, Popova O, Esmagambetov IB, Shcheblyakov DV, et al: Preclinical studies of immunogenity, protectivity, and safety of the combined vector vaccine for prevention of the Middle East respiratory syndrome. Acta Naturae. 12:114–123. 2020.PubMed/NCBI View Article : Google Scholar

63 

Chan JFW, Lau SKP and Woo PCY: The emerging novel Middle East respiratory syndrome coronavirus: the ‘knowns’ and ‘unknowns’. J Formos Med Assoc. 112:372–381. 2013.PubMed/NCBI View Article : Google Scholar

64 

Du L, He Y, Zhou Y, Liu S, Zheng BJ and Jiang S: The spike protein of SARS-CoV-a target for vaccine and therapeutic development. Nat Rev Microbiol. 7:226–236. 2009.PubMed/NCBI View Article : Google Scholar

65 

Peiris JS, Guan Y and Yuen KY: Severe acute respiratory syndrome. Nat Med. 10 (12 Suppl):S88–S97. 2004.PubMed/NCBI View Article : Google Scholar

66 

Ge XY, Li JL, Yang XL, Chmura AA, Zhu G, Epstein JH, Mazet JK, Hu B, Zhang W, Peng C, et al: Isolation and characterization of a bat SARS-like coronavirus that uses the ACE2 receptor. Nature. 503:535–538. 2013.PubMed/NCBI View Article : Google Scholar

67 

Enjuanes L, Dediego ML, Alvarez E, Deming D, Sheahan T and Baric R: Vaccines to prevent severe acute respiratory syndrome coronavirus-induced disease. Virus Res. 133:45–62. 2008.PubMed/NCBI View Article : Google Scholar

68 

Ithete NL, Stoffberg S, Corman VM, Cottontail VM, Richards LR, Schoeman MC, Drosten C, Drexler JF and Preiser W: Close relative of human Middle East respiratory syndrome coronavirus in bat, South Africa. Emerg Infect Dis. 19:1697–1699. 2013.PubMed/NCBI View Article : Google Scholar

69 

Minor PD: Live attenuated vaccines: Historical successes and current challenges. Virology. 479:379–392. 2015.PubMed/NCBI View Article : Google Scholar

70 

Lamirande EW, DeDiego ML, Roberts A, Jackson JP, Alvarez E, Sheahan T, Shieh WJ, Zaki SR, Baric R, Enjuanes L and Subbarao K: A live attenuated severe acute respiratory syndrome coronavirus is immunogenic and efficacious in golden Syrian hamsters. J Virol. 82:7721–7724. 2008.PubMed/NCBI View Article : Google Scholar

71 

Robson F, Khan KS, Le TK, Paris C, Demirbag S, Barfuss P, Rocchi P and Ng WL: Coronavirus RNA proofreading: molecular basis and therapeutic targeting. Mol Cell. 79:710–727. 2020.PubMed/NCBI View Article : Google Scholar

72 

Graham RL, Becker MM, Eckerle LD, Bolles M, Denison MR and Baric RS: A live, impaired-fidelity coronavirus vaccine protects in an aged, immunocompromised mouse model of lethal disease. Nat Med. 18:1820–1826. 2012.PubMed/NCBI View Article : Google Scholar

73 

Menachery VD, Gralinski LE, Mitchell HD, Dinnon KH III, Leist SR, Yount BL Jr, Graham RL, McAnarney ET, Stratton KG, Cockrell AS, et al: Middle East respiratory syndrome coronavirus nonstructural protein 16 is necessary for interferon resistance and viral pathogenesis. mSphere. 2:e00346–17. 2017.PubMed/NCBI View Article : Google Scholar

74 

Stauffer F, El-Bacha T and Da Poian AT: Advances in the development of inactivated virus vaccines. Recent Pat Antiinfect Drug Discov. 1:291–296. 2006.PubMed/NCBI View Article : Google Scholar

75 

Escriou N, Callendret B, Lorin V, Combredet C, Marianneau P, Février M and Tangy F: Protection from SARS coronavirus conferred by live measles vaccine expressing the spike glycoprotein. Virology. 452:32–41. 2014.PubMed/NCBI View Article : Google Scholar

76 

Zuñiga S, Pascual-Iglesias A, Sanchez CM, Sola I and Enjuanes L: Virulence factors in porcine coronaviruses and vaccine design. Virus Res. 226:142–151. 2016.PubMed/NCBI View Article : Google Scholar

77 

DeDiego ML, Alvarez E, Almazán F, Rejas MT, Lamirande E, Roberts A, Shieh WJ, Zaki SR, Subbarao K and Enjuanes L: A severe acute respiratory syndrome coronavirus that lacks the E gene is attenuated in vitro and in vivo. J Virol. 81:1701–1713. 2007.PubMed/NCBI View Article : Google Scholar

78 

Bukreyev A, Lamirande EW, Buchholz UJ, Vogel LN, Elkins WR, St Claire M, Murphy BR, Subbarao K and Collins PL: Mucosal immunisation of African green monkeys (Cercopithecus aethiops) with an attenuated parainfluenza virus expressing the SARS coronavirus spike protein for the prevention of SARS. Lancet. 363:2122–2127. 2004.PubMed/NCBI View Article : Google Scholar

79 

Qin E, Shi H, Tang L, Wang C, Chang G, Ding Z, Zhao K, Wang J, Chen Z, Yu M, et al: Immunogenicity and protective efficacy in monkeys of purified inactivated Vero-cell SARS vaccine. Vaccine. 24:1028–1034. 2006.PubMed/NCBI View Article : Google Scholar

80 

Tseng CT, Sbrana E, Iwata-Yoshikawa N, Newman PC, Garron T, Atmar RL, Peters CJ and Couch RB: Immunization with SARS coronavirus vaccines leads to pulmonary immunopathology on challenge with the SARS virus. PLoS One. 7(e35421)2012.PubMed/NCBI View Article : Google Scholar

81 

Iwata-Yoshikawa N, Uda A, Suzuki T, Tsunetsugu-Yokota Y, Sato Y, Morikawa S, Tashiro M, Sata T, Hasegawa H and Nagata N: Effects of Toll-like receptor stimulation on eosinophilic infiltration in lungs of BALB/c mice immunized with UV-inactivated severe acute respiratory syndrome-related coronavirus vaccine. J Virol. 88:8597–8614. 2014.PubMed/NCBI View Article : Google Scholar

82 

Chang CY, Hong WWL, Chong P and Wu SC: Influence of intron and exon splicing enhancers on mammalian cell expression of a truncated spike protein of SARS-CoV and its implication for subunit vaccine development. Vaccine. 24:1132–1141. 2006.PubMed/NCBI View Article : Google Scholar

83 

Feng Y, Wan M, Wang XJ, Zhang PY, Yu YL and Wang LY: Expression of predicted B cell epitope peptide in S2 subunit of SARS coronavirus spike protein in E. coli and identification of its mimic antigenicity. Xi Bao Yu Fen Zi Mian Yi Xue Za Zhi. 23:113–116. 2007.PubMed/NCBI(In Chinese).

84 

Li J, Ulitzky L, Silberstein E, Taylor DR and Viscidi R: Immunogenicity and protection efficacy of monomeric and trimeric recombinant SARS coronavirus spike protein subunit vaccine candidates. Viral Immunol. 26:126–132. 2013.PubMed/NCBI View Article : Google Scholar

85 

He Y, Li J, Heck S, Lustigman S and Jiang S: Antigenic and immunogenic characterization of recombinant baculovirus-expressed severe acute respiratory syndrome coronavirus spike protein: Implication for vaccine design. J Virol. 80:5757–5767. 2006.PubMed/NCBI View Article : Google Scholar

86 

Du L, Zhao G, Chan CC, Li L, He Y, Zhou Y, Zheng BJ and Jiang S: A 219-mer CHO-expressing receptor-binding domain of SARS-CoV S protein induces potent immune responses and protective immunity. Viral Immunol. 23:211–219. 2010.PubMed/NCBI View Article : Google Scholar

87 

He Y, Zhou Y, Liu S, Kou Z, Li W, Farzan M and Jiang S: Receptor-binding domain of SARS-CoV spike protein induces highly potent neutralizing antibodies: Implication for developing subunit vaccine. Biochem Biophys Res Commun. 324:773–781. 2004.PubMed/NCBI View Article : Google Scholar

88 

Liu RY, Wu LZ, Huang BJ, Huang JL, Zhang YL, Ke ML, Wang JM, Tan WP, Zhang RH, Chen HK, et al: Adenoviral expression of a truncated S1 subunit of SARS-CoV spike protein results in specific humoral immune responses against SARS-CoV in rats. Virus Res. 112:24–31. 2005.PubMed/NCBI View Article : Google Scholar

89 

Wang N, Shang J, Jiang S and Du L: Subunit vaccines against emerging pathogenic human coronaviruses. Front Microbiol. 11(298)2020.PubMed/NCBI View Article : Google Scholar

90 

Buchholz UJ, Bukreyev A, Yang L, Lamirande EW, Murphy BR, Subbarao K and Collins PL: Contributions of the structural proteins of severe acute respiratory syndrome coronavirus to protective immunity. Proc Natl Acad Sci USA. 101:9804–9809. 2004.PubMed/NCBI View Article : Google Scholar

91 

Li YD, Chi WY, Su JH, Ferrall L, Hung CF and Wu TC: Coronavirus vaccine development: From SARS and MERS to COVID-19. J Biomed Sci. 27(104)2020.PubMed/NCBI View Article : Google Scholar

92 

Bouard D, Alazard-Dany N and Cosset FL: Viral vectors: From virology to transgene expression. Br J Pharmacol. 157:153–165. 2009.PubMed/NCBI View Article : Google Scholar

93 

Gao W, Tamin A, Soloff A, D'Aiuto L, Nwanegbo E, Robbins PD, Bellini WJ, Barratt-Boyes S and Gambotto A: Effects of a SARS-associated coronavirus vaccine in monkeys. Lancet. 362:1895–1896. 2003.PubMed/NCBI View Article : Google Scholar

94 

Kobinger GP, Figueredo JM, Rowe T, Zhi Y, Gao G, Sanmiguel JC, Bell P, Wivel NA, Zitzow LA, Flieder DB, et al: Adenovirus-based vaccine prevents pneumonia in ferrets challenged with the SARS coronavirus and stimulates robust immune responses in macaques. Vaccine. 25:5220–5231. 2007.PubMed/NCBI View Article : Google Scholar

95 

Zhang CH, Lu JH, Wang YF, Zheng HY, Xiong S, Zhang MY, Liu XJ, Li JX, Wan ZY, Yan XG, et al: Immune responses in Balb/c mice induced by a candidate SARS-CoV inactivated vaccine prepared from F69 strain. Vaccine. 23:3196–3201. 2005.PubMed/NCBI View Article : Google Scholar

96 

Bisht H, Roberts A, Vogel L, Bukreyev A, Collins PL, Murphy BR, Subbarao K and Moss B: Severe acute respiratory syndrome coronavirus spike protein expressed by attenuated vaccinia virus protectively immunizes mice. Proc Natl Acad Sci USA. 101:6641–6646. 2004.PubMed/NCBI View Article : Google Scholar

97 

Chen Z, Zhang L, Qin C, Ba L, Yi CE, Zhang F, Wei Q, He T, Yu W, Yu J, et al: Recombinant modified vaccinia virus Ankara expressing the spike glycoprotein of severe acute respiratory syndrome coronavirus induces protective neutralizing antibodies primarily targeting the receptor binding region. J Virol. 79:2678–2688. 2005.PubMed/NCBI View Article : Google Scholar

98 

Weingartl H, Czub M, Czub S, Neufeld J, Marszal P, Gren J, Smith G, Jones S, Proulx R, Deschambault Y, et al: Immunization with modified vaccinia virus Ankara-based recombinant vaccine against severe acute respiratory syndrome is associated with enhanced hepatitis in ferrets. J Virol. 78:12672–12676. 2004.PubMed/NCBI View Article : Google Scholar

99 

Czub M, Weingartl H, Czub S, He R and Cao J: Evaluation of modified vaccinia virus Ankara based recombinant SARS vaccine in ferrets. Vaccine. 23:2273–2279. 2005.PubMed/NCBI View Article : Google Scholar

100 

Deming D, Sheahan T, Heise M, Yount B, Davis N, Sims A, Suthar M, Harkema J, Whitmore A, Pickles R, et al: Vaccine efficacy in senescent mice challenged with recombinant SARS-CoV bearing epidemic and zoonotic spike variants. PLoS Med. 3(e525)2006.PubMed/NCBI View Article : Google Scholar

101 

Kapadia SU, Rose JK, Lamirande E, Vogel L, Subbarao K and Roberts A: Long-term protection from SARS coronavirus infection conferred by a single immunization with an attenuated VSV-based vaccine. Virology. 340:174–182. 2005.PubMed/NCBI View Article : Google Scholar

102 

Lokugamage KG, Yoshikawa-Iwata N, Ito N, Watts DM, Wyde PR, Wang N, Newman P, Kent Tseng CT, Peters C and Makino S: Chimeric coronavirus-like particles carrying severe acute respiratory syndrome coronavirus (SCoV) S protein protect mice against challenge with SCoV. Vaccine. 26:797–808. 2008.PubMed/NCBI View Article : Google Scholar

103 

Yang ZY, Kong WP, Huang Y, Roberts A, Murphy BR, Subbarao K and Nabel GJ: A DNA vaccine induces SARS coronavirus neutralization and protective immunity in mice. Nature. 428:561–564. 2004.PubMed/NCBI View Article : Google Scholar

104 

Martin JE, Louder MK, Holman LA, Gordon IJ, Enama ME, Larkin BD, Andrews CA, Vogel L, Koup RA, Roederer M, et al: A SARS DNA vaccine induces neutralizing antibody and cellular immune responses in healthy adults in a phase I clinical trial. Vaccine. 26:6338–6343. 2008.PubMed/NCBI View Article : Google Scholar

105 

Lin J, Zhang JS, Su N, Xu JG, Wang N, Chen JT, Chen X, Liu YX, Gao H, Jia YP, et al: Safety and immunogenicity from a phase I trial of inactivated severe acute respiratory syndrome coronavirus vaccine. Antivir Ther. 12:1107–1113. 2007.PubMed/NCBI

106 

Tang L, Zhu Q, Qin E, Yu M, Ding Z, Shi H, Cheng X, Wang C, Chang G, Zhu Q, et al: Inactivated SARS-CoV vaccine prepared from whole virus induces a high level of neutralizing antibodies in BALB/c mice. DNA Cell Biol. 23:391–394. 2004.PubMed/NCBI View Article : Google Scholar

107 

Leta S, Beyene TJ, De Clercq EM, Amenu K, Kraemer MUG and Revie CW: Global risk mapping for major diseases transmitted by Aedes aegypti and Aedes albopictus. Int J Infect Dis. 67:25–35. 2018.PubMed/NCBI View Article : Google Scholar

108 

Vega-Rúa A, Zouache K, Girod R, Failloux AB and Lourenço-de-Oliveira R: High level of vector competence of Aedes aegypti and Aedes albopictus from ten American countries as a crucial factor in the spread of chikungunya virus. J Virol. 88:6294–6306. 2014.PubMed/NCBI View Article : Google Scholar

109 

Harrison VR, Binn LN and Randall R: Comparative immunogenicities of chikungunya vaccines prepared in avian and mammalian tissues. Am J Trop Med Hyg. 16:786–791. 1967.PubMed/NCBI

110 

Mallilankaraman K, Shedlock DJ, Bao H, Kawalekar OU, Fagone P, Ramanathan AA, Ferraro B, Stabenow J, Vijayachari P, Sundaram SG, et al: A DNA vaccine against chikungunya virus is protective in mice and induces neutralizing antibodies in mice and nonhuman primates. PLoS Negl Trop Dis. 5(e928)2011.PubMed/NCBI View Article : Google Scholar

111 

Tretyakova I, Hearn J, Wang E, Weaver S and Pushko P: DNA vaccine initiates replication of live attenuated chikungunya virus in vitro and elicits protective immune response in mice. J Infect Dis. 209:1882–1890. 2014.PubMed/NCBI View Article : Google Scholar

112 

Wang E, Volkova E, Adams AP, Forrester N, Xiao SY, Frolov I and Weaver SC: Chimeric alphavirus vaccine candidates for chikungunya. Vaccine. 26:5030–5039. 2008.PubMed/NCBI View Article : Google Scholar

113 

Hallengärd D, Kakoulidou M, Lulla A, Kümmerer BM, Johansson DX, Mutso M, Lulla V, Fazakerley JK, Roques P, Le Grand R, et al: Novel attenuated chikungunya vaccine candidates elicit protective immunity in C57BL/6 mice. J Virol. 88:2858–2866. 2014.PubMed/NCBI View Article : Google Scholar

114 

Chattopadhyay A, Wang E, Seymour R, Weaver SC and Rose JK: A chimeric vesiculo/alphavirus is an effective alphavirus vaccine. J Virol. 87:395–402. 2013.PubMed/NCBI View Article : Google Scholar

115 

Plante K, Wang E, Partidos CD, Weger J, Gorchakov R, Tsetsarkin K, Borland EM, Powers AM, Seymour R, Stinchcomb DT, et al: Novel chikungunya vaccine candidate with an IRES-based attenuation and host range alteration mechanism. PLoS Pathog. 7(e1002142)2011.PubMed/NCBI View Article : Google Scholar

116 

Levitt NH, Ramsburg HH, Hasty SE, Repik PM, Cole FE Jr and Lupton HW: Development of an attenuated strain of chikungunya virus for use in vaccine production. Vaccine. 4:157–162. 1986.PubMed/NCBI View Article : Google Scholar

117 

Edelman R, Tacket CO, Wasserman SS, Bodison SA, Perry JG and Mangiafico JA: Phase II safety and immunogenicity study of live chikungunya virus vaccine TSI-GSD-218. Am J Trop Med Hyg. 62:681–685. 2000.PubMed/NCBI View Article : Google Scholar

118 

Kushnir N, Streatfield SJ and Yusibov V: Virus-like particles as a highly efficient vaccine platform: Diversity of targets and production systems and advances in clinical development. Vaccine. 31:58–83. 2012.PubMed/NCBI View Article : Google Scholar

119 

Ramsauer K, Schwameis M, Firbas C, Müllner M, Putnak RJ, Thomas SJ, Desprès P, Tauber E, Jilma B and Tangy F: Immunogenicity, safety, and tolerability of a recombinant measles-virus-based chikungunya vaccine: A randomised, double-blind, placebo-controlled, active-comparator, first-in-man trial. Lancet Infect Dis. 15:519–527. 2015.PubMed/NCBI View Article : Google Scholar

120 

Reisinger EC, Tschismarov R, Beubler E, Wiedermann U, Firbas C, Loebermann M, Pfeiffer A, Muellner M, Tauber E and Ramsauer K: Immunogenicity, safety, and tolerability of the measles-vectored chikungunya virus vaccine MV-CHIK: A double-blind, randomised, placebo-controlled and active-controlled phase 2 trial. Lancet. 392:2718–2727. 2019.PubMed/NCBI View Article : Google Scholar

121 

Chang LJ, Dowd KA, Mendoza FH, Saunders JG, Sitar S, Plummer SH, Yamshchikov G, Sarwar UN, Hu Z, Enama ME, et al: Safety and tolerability of chikungunya virus-like particle vaccine in healthy adults: A phase 1 dose-escalation trial. Lancet. 384:2046–2052. 2014.PubMed/NCBI View Article : Google Scholar

122 

Brandler S, Ruffié C, Combredet C, Brault JB, Najburg V, Prevost MC, Habel A, Tauber E, Desprès P and Tangy F: A recombinant measles vaccine expressing chikungunya virus-like particles is strongly immunogenic and protects mice from lethal challenge with chikungunya virus. Vaccine. 31:3718–3725. 2013.PubMed/NCBI View Article : Google Scholar

123 

Weinbren M, Haddow AJ and Williams M: The occurrence of chikungunya virus in Uganda. I. Isolation from mosquitoes. Trans R Soc Trop Med Hyg. 52:253–262. 1958.PubMed/NCBI View Article : Google Scholar

124 

Halstead SB and Buescher EL: Hemorrhagic disease in rodents infected with virus associated with Thai hemorrhagic fever. Science. 134:475–476. 1961.PubMed/NCBI View Article : Google Scholar

125 

Shah KV, Gibbs CJ and Banerjee G: Virological investigation of the epidemic of haemorrhagic fever in Calcutta: Isolation of three strains of chikungunya virus. Indian J Med Res. 52:676–683. 1964.PubMed/NCBI

126 

Liu H, Fang G, Wu H, Li Z and Ye Q: L-cysteine production in Escherichia coli based on rational metabolic engineering and modular strategy. Biotechnol J. 13(1700695)2018.PubMed/NCBI View Article : Google Scholar

127 

Akahata W, Yang ZY, Andersen H, Sun S, Holdaway HA, Kong WP, Lewis MG, Higgs S, Rossmann MG and Rao S: A virus-like particle vaccine for epidemic chikungunya virus protects nonhuman primates against infection. Nat Med. 16:334–338. 2010.PubMed/NCBI View Article : Google Scholar

128 

Saraswat S, Athmaram TN, Parida M, Agarwal A, Saha A and Dash PK: Expression and characterization of yeast derived chikungunya virus like particles (CHIK-VLPs) and its evaluation as a potential vaccine candidate. PLoS Negl Trop Dis. 10(e0004782)2016.PubMed/NCBI View Article : Google Scholar

129 

Wang E, Petrakova O, Adams AP, Aguilar PV, Kang W, Paessler S, Volk SM, Frolov I and Weaver SC: Chimeric Sindbis/eastern equine encephalitis vaccine candidates are highly attenuated and immunogenic in mice. Vaccine. 25:7573–7581. 2007.PubMed/NCBI View Article : Google Scholar

130 

Van Den Doel P, Volz A, Roose JM, Sewbalaksing VD, Pijlman GP, van Middelkoop I, Duiverman V, van de Wetering E, Sutter G, Osterhaus AD and Martina BE: Recombinant modified vaccinia virus Ankara expressing glycoprotein E2 of chikungunya virus protects AG129 mice against lethal challenge. PLoS Negl Trop Dis. 8(e3101)2014.PubMed/NCBI View Article : Google Scholar

131 

Weger-Lucarelli J, Chu H, Aliota MT, Partidos CD and Osorio JE: A novel MVA vectored chikungunya virus vaccine elicits protective immunity in mice. PLoS Negl Trop Dis. 8(e2970)2014.PubMed/NCBI View Article : Google Scholar

132 

García-Arriaza J, Cepeda V, Hallengärd D, Sorzano CÓS, Kümmerer BM, Liljeström P and Esteban M: A novel poxvirus-based vaccine, MVA-CHIKV, is highly immunogenic and protects mice against chikungunya infection. J Virol. 88:3527–3547. 2014.PubMed/NCBI View Article : Google Scholar

133 

Wang D, Suhrbier A, Penn-Nicholson A, Woraratanadharm J, Gardner J, Luo M, Le TT, Anraku I, Sakalian M, Einfeld D and Dong JY: A complex adenovirus vaccine against chikungunya virus provides complete protection against viraemia and arthritis. Vaccine. 29:2803–2809. 2011.PubMed/NCBI View Article : Google Scholar

134 

Kumar M, Sudeep AB and Arankalle VA: Evaluation of recombinant E2 protein-based and whole-virus inactivated candidate vaccines against chikungunya virus. Vaccine. 30:6142–6149. 2012.PubMed/NCBI View Article : Google Scholar

135 

Khan M, Dhanwani R, Rao PVL and Parida M: Subunit vaccine formulations based on recombinant envelope proteins of chikungunya virus elicit balanced Th1/Th2 response and virus-neutralizing antibodies in mice. Virus Res. 167:236–246. 2012.PubMed/NCBI View Article : Google Scholar

136 

Chu H, Das SC, Fuchs JF, Suresh M, Weaver SC, Stinchcomb DT, Partidos CD and Osorio JE: Deciphering the protective role of adaptive immunity to CHIKV/IRES a novel candidate vaccine against Chikungunya in the A129 mouse model. Vaccine. 31:3353–3360. 2013.PubMed/NCBI View Article : Google Scholar

137 

Malinoski FJ, Ksiazek T, Ramsburg H, Lupton HW and Meadors GF (eds): Safety and immunogenicity of a new chikungunya virus vaccine: double-blind, placebo controlled human trial. 38th Annual Meeting of the Amer Soc Trop Med Hyg, Section 8.2, 1989.

138 

Chen P, Demirji J, Ivleva VB, Horwitz J, Schwartz R and Arnold F: The transient expression of CHIKV VLP in large stirred tank bioreactors. Cytotechnology. 71:1079–1093. 2019.PubMed/NCBI View Article : Google Scholar

139 

Chen GL, Coates EE, Plummer SH, Carter CA, Berkowitz N, Conan-Cibotti M, Cox JH, Beck A, O'Callahan M, Andrews C, et al: Effect of a chikungunya virus-like particle vaccine on safety and tolerability outcomes: A randomized clinical trial. JAMA. 323:1369–1377. 2020.PubMed/NCBI View Article : Google Scholar

140 

Partidos CD, Paykel J, Weger J, Borland EM, Powers AM, Seymour R, Weaver SC, Stinchcomb DT and Osorio JE: Cross-protective immunity against o'nyong-nyong virus afforded by a novel recombinant chikungunya vaccine. Vaccine. 30:4638–4643. 2012.PubMed/NCBI View Article : Google Scholar

141 

Fine DL, Roberts BA, Teehee ML, Terpening SJ, Kelly CL, Raetz JL, Baker DC, Powers AM and Bowen RA: Venezuelan equine encephalitis virus vaccine candidate (V3526) safety, immunogenicity and efficacy in horses. Vaccine. 25:1868–1876. 2007.PubMed/NCBI View Article : Google Scholar

142 

Sharma A and Knollmann-Ritschel B: Current understanding of the molecular basis of Venezuelan equine encephalitis virus pathogenesis and vaccine development. Viruses. 11(164)2019.PubMed/NCBI View Article : Google Scholar

143 

Howley PM, Knipe DM and Whelan S: Fields virology: Emerging viruses. Lippincott Williams & Wilkins, 2020.

144 

Weaver SC, Pfeffer M, Marriott K, Kang W and Kinney RM: Genetic evidence for the origins of Venezuelan equine encephalitis virus subtype IAB outbreaks. Am J Trop Med Hyg. 60:441–448. 1999.PubMed/NCBI View Article : Google Scholar

145 

Chosewood LC and Wilson DE: Centers for disease control and prevention: Biosafety in microbiological and biomedical laboratories, US Department of Health and Human Services. Public Health Service, Centers for Disease Control and Prevention, National Institutes of Health, Washington, DC, 2009.

146 

Lundberg L, Carey B and Kehn-Hall K: Venezuelan equine encephalitis virus capsid-the clever caper. Viruses. 9(279)2017.PubMed/NCBI View Article : Google Scholar

147 

Berge TO, Banks IS and Tigertt WD: Attenua-lion of Venezuelan equine encephalomyelitis virus by ire vitro cultivation in guinea-pig heart cells. Am J Hyg. 73:209–218. 1961.

148 

Paessler S and Weaver SC: Vaccines for Venezuelan equine encephalitis. Vaccine. 27 (Suppl 4):D80–D85. 2009.PubMed/NCBI View Article : Google Scholar

149 

Cole FE Jr, May SW and Robinson DM: Formalin-inactivated Venezuelan equine encephalomyelitis (Trinidad strain) vaccine produced in rolling-bottle cultures of chicken embryo cells. Appl Microbiol. 25:262–265. 1973.PubMed/NCBI View Article : Google Scholar

150 

Kinney RM, Tsuchiya KR, Sneider JM and Trent DW: Molecular evidence for the origin of the widespread Venezuelan equine encephalitis epizootic of 1969 to 1972. J Gen Virol. 73:3301–3305. 1992.PubMed/NCBI View Article : Google Scholar

151 

Kinney RM, Johnson BJ, Welch JB, Tsuchiya KR and Trent DW: The full-length nucleotide sequences of the virulent Trinidad donkey strain of Venezuelan equine encephalitis virus and its attenuated vaccine derivative, strain TC-83. Virology. 170:19–30. 1989.PubMed/NCBI View Article : Google Scholar

152 

Pittman PR, Makuch RS, Mangiafico JA, Cannon TL, Gibbs PH and Peters CJ: Long-term duration of detectable neutralizing antibodies after administration of live-attenuated VEE vaccine and following booster vaccination with inactivated VEE vaccine. Vaccine. 14:337–343. 1996.PubMed/NCBI View Article : Google Scholar

153 

Rayfield E, Gorelkin L, Cumow R and Jahrling P: Virus-induced pancreatid disease induced by Venezuelan equine encephalitis virus. Alterations in glucose tolerance and insulin release. J Am Diab Assoc. 25:621–623. 1976.PubMed/NCBI View Article : Google Scholar

154 

Sharma A, Raviv Y, Puri A, Viard M, Blumenthal R and Maheshwari RK: Complete inactivation of Venezuelan equine encephalitis virus by 1,5-iodonaphthylazide. Biochem Biophys Res Commun. 358:392–398. 2007.PubMed/NCBI View Article : Google Scholar

155 

Sharma A, Gupta P, Glass PJ, Parker MD and Maheshwari RK: Safety and protective efficacy of INA-inactivated Venezuelan equine encephalitis virus: Implication in vaccine development. Vaccine. 29:953–959. 2011.PubMed/NCBI View Article : Google Scholar

156 

Gupta P, Sharma A, Spurgers KB, Bakken RR, Eccleston LT, Cohen JW, Honnold SP, Glass PJ and Maheshwari RK: 1,5-Iodonaphthyl azide-inactivated V3526 protects against aerosol challenge with virulent venezuelan equine encephalitis virus. Vaccine. 34:2762–2765. 2016.PubMed/NCBI View Article : Google Scholar

157 

Martin SS, Bakken RR, Lind CM, Garcia P, Jenkins E, Glass PJ, Parker MD, Hart MK and Fine DL: Comparison of the immunological responses and efficacy of gamma-irradiated V3526 vaccine formulations against subcutaneous and aerosol challenge with Venezuelan equine encephalitis virus subtype IAB. Vaccine. 28:1031–1040. 2010.PubMed/NCBI View Article : Google Scholar

158 

Fine DL, Jenkins E, Martin SS, Glass P, Parker MD and Grimm B: A multisystem approach for development and evaluation of inactivated vaccines for Venezuelan equine encephalitis virus (VEEV). J Virol Methods. 163:424–432. 2010.PubMed/NCBI View Article : Google Scholar

159 

Gaidamakova EK, Myles IA, McDaniel DP, Fowler CJ, Valdez PA, Naik S, Gayen M, Gupta P, Sharma A, Glass PJ, et al: Preserving immunogenicity of lethally irradiated viral and bacterial vaccine epitopes using a radio-protective Mn2+-peptide complex from Deinococcus. Cell Host Microbe. 12:117–124. 2012.PubMed/NCBI View Article : Google Scholar

160 

Gayen M, Gupta P, Morazzani EM, Gaidamakova EK, Knollmann-Ritschel B, Daly MJ, Glass PJ and Maheshwari RK: Deinococcus Mn2+-peptide complex: A novel approach to alphavirus vaccine development. Vaccine. 35:3672–3681. 2017.PubMed/NCBI View Article : Google Scholar

161 

Paessler S, Fayzulin RZ, Anishchenko M, Greene IP, Weaver SC and Frolov I: Recombinant sindbis/Venezuelan equine encephalitis virus is highly attenuated and immunogenic. J Virol. 77:9278–9286. 2003.PubMed/NCBI View Article : Google Scholar

162 

Paessler S, Ni H, Petrakova O, Fayzulin RZ, Yun N, Anishchenko M, Weaver SC and Frolov I: Replication and clearance of Venezuelan equine encephalitis virus from the brains of animals vaccinated with chimeric SIN/VEE viruses. J Virol. 80:2784–2796. 2006.PubMed/NCBI View Article : Google Scholar

163 

Erasmus JH, Seymour RL, Kaelber JT, Kim DY, Leal G, Sherman MB, Frolov I, Chiu W, Weaver SC and Nasar F: Novel insect-specific eilat virus-based chimeric vaccine candidates provide durable, mono-and multivalent, single-dose protection against lethal alphavirus challenge. J Virol. 92:e01274–17. 2018.PubMed/NCBI View Article : Google Scholar

164 

Hu WG, Steigerwald R, Kalla M, Volkmann A, Noll D and Nagata LP: Protective efficacy of monovalent and trivalent recombinant MVA-based vaccines against three encephalitic alphaviruses. Vaccine. 36:5194–5203. 2018.PubMed/NCBI View Article : Google Scholar

165 

Kafai NM, Williamson LE, Binshtein E, Sukupolvi-Petty S, Gardner CL, Liu J, Mackin S, Kim AS, Kose N, Carnahan RH, et al: Neutralizing antibodies protect mice against Venezuelan equine encephalitis virus aerosol challenge. J Exp Med. 219(e20212532)2022.PubMed/NCBI View Article : Google Scholar

166 

Dupuy LC, Richards MJ, Reed DS and Schmaljohn CS: Immunogenicity and protective efficacy of a DNA vaccine against Venezuelan equine encephalitis virus aerosol challenge in nonhuman primates. Vaccine. 28:7345–7350. 2010.PubMed/NCBI View Article : Google Scholar

167 

Lee J, Arun Kumar S, Jhan YY and Bishop CJ: Engineering DNA vaccines against infectious diseases. Acta Biomater. 80:31–47. 2018.PubMed/NCBI View Article : Google Scholar

168 

Dupuy LC, Locher CP, Paidhungat M, Richards MJ, Lind CM, Bakken R, Parker MD, Whalen RG and Schmaljohn CS: Directed molecular evolution improves the immunogenicity and protective efficacy of a Venezuelan equine encephalitis virus DNA vaccine. Vaccine. 27:4152–4160. 2009.PubMed/NCBI View Article : Google Scholar

169 

Tretyakova I, Lukashevich IS, Glass P, Wang E, Weaver S and Pushko P: Novel vaccine against Venezuelan equine encephalitis combines advantages of DNA immunization and a live attenuated vaccine. Vaccine. 31:1019–1025. 2013.PubMed/NCBI View Article : Google Scholar

170 

Rico AB, Phillips AT, Schountz T, Jarvis DL, Tjalkens RB, Powers AM and Olson KE: Venezuelan and western equine encephalitis virus E1 liposome antigen nucleic acid complexes protect mice from lethal challenge with multiple alphaviruses. Virology. 499:30–39. 2016.PubMed/NCBI View Article : Google Scholar

171 

Ni H, Yun NE, Zacks MA, Weaver SC, Tesh RB, Da Rosa APT, Powers AM, Frolov I and Paessler S: Recombinant alphaviruses are safe and useful serological diagnostic tools. Am J Trop Med Hyg. 76:774–781. 2007.PubMed/NCBI

172 

Liljeström P and Garoff H: A new generation of animal cell expression vectors based on the Semliki Forest virus replicon. Biotechnology (N Y). 9:1356–1361. 1991.PubMed/NCBI View Article : Google Scholar

173 

Konopka JL, Thompson JM, Whitmore AC, Webb DL and Johnston RE: Acute infection with Venezuelan equine encephalitis virus replicon particles catalyzes a systemic antiviral state and protects from lethal virus challenge. J Virol. 83:12432–12442. 2009.PubMed/NCBI View Article : Google Scholar

174 

Grieder FB, Davis BK, Zhou XD, Chen SJ, Finkelman FD and Gause WC: Kinetics of cytokine expression and regulation of host protection following infection with molecularly cloned Venezuelan equine encephalitis virus. Virology. 233:302–312. 1997.PubMed/NCBI View Article : Google Scholar

175 

Phillpotts RJ, O'brien L, Appleton RE, Carr S and Bennett A: Intranasal immunisation with defective adenovirus serotype 5 expressing the Venezuelan equine encephalitis virus E2 glycoprotein protects against airborne challenge with virulent virus. Vaccine. 23:1615–1623. 2005.PubMed/NCBI View Article : Google Scholar

176 

Phillpotts RJ, Jones LD and Howard SC: Monoclonal antibody protects mice against infection and disease when given either before or up to 24 h after airborne challenge with virulent Venezuelan equine encephalitis virus. Vaccine. 20:1497–1504. 2002.PubMed/NCBI View Article : Google Scholar

177 

Parker MD, Buckley MJ, Melanson VR, Glass PJ, Norwood D and Hart MK: Antibody to the E3 glycoprotein protects mice against lethal Venezuelan equine encephalitis virus infection. J Virol. 84:12683–12690. 2010.PubMed/NCBI View Article : Google Scholar

178 

O'Brien LM, Underwood-Fowler CD, Goodchild SA, Phelps AL and Phillpotts RJ: Development of a novel monoclonal antibody with reactivity to a wide range of Venezuelan equine encephalitis virus strains. Virol J. 6(206)2009.PubMed/NCBI View Article : Google Scholar

179 

Alevizatos AC, McKinney RW and Feigin RD: Live, attenuated Venezuelan equine encephalomyelitis virus vaccine. I. Clinical effects in man. Am J Trop Med Hyg. 16:762–768. 1967.PubMed/NCBI

180 

Pedersen CE Jr, Robinson DM and Cole FE Jr: Isolation of the vaccine strain of Venezuelan equine encephalomyelitis virus from mosquitoes in Louisiana. Am J Epidemiol. 95:490–496. 1972.PubMed/NCBI View Article : Google Scholar

181 

Erwin-Cohen R, Porter A, Pittman P, Rossi C and Dasilva L: Host responses to live-attenuated Venezuelan equine encephalitis virus (TC-83): Comparison of naïve, vaccine responder and nonresponder to TC-83 challenge in human peripheral blood mononuclear cells. Hum Vaccin Immunother. 8:1053–1065. 2012.PubMed/NCBI View Article : Google Scholar

182 

Grieder FB, Davis NL, Aronson JF, Charles PC, Sellon DC, Suzuki K and Johnston RE: Specific restrictions in the progression of Venezuelan equine encephalitis virus-induced disease resulting from single amino acid changes in the glycoproteins. Virology. 206:994–1006. 1995.PubMed/NCBI View Article : Google Scholar

183 

Davis NL, Powell N, Greenwald GF, Willis LV, Johnson BJ, Smith JF and Johnston RE: Attenuating mutations in the E2 glycoprotein gene of Venezuelan equine encephalitis virus: Construction of single and multiple mutants in a full-length cDNA clone. Virology. 183:20–31. 1991.PubMed/NCBI View Article : Google Scholar

184 

Edelman R, Ascher MS, Oster CN, Ramsburg HH, Cole FE and Eddy GA: Evaluation in humans of a new, inactivated vaccine for Venezuelan equine encephalitis virus (C-84). J Infect Dis. 140:708–715. 1979.PubMed/NCBI View Article : Google Scholar

185 

Johnson DM: Development of rationally designed live attenuated vaccines for Lassa fever and Venezuelan equine encephalitis. Electron Theses Diss. (3393)2020.

186 

Hannaman D, Dupuy LC, Ellefsen B and Schmaljohn CS: A phase 1 clinical trial of a DNA vaccine for Venezuelan equine encephalitis delivered by intramuscular or intradermal electroporation. Vaccine. 34:3607–3612. 2016.PubMed/NCBI View Article : Google Scholar

187 

Powell LA, Miller A, Fox JM, Kose N, Klose T, Kim AS, Bombardi R, Tennekoon RN, Dharshan de Silva A, Carnahan RH, et al: Human mAbs broadly protect against arthritogenic alphaviruses by recognizing conserved elements of the Mxra8 receptor-binding site. Cell Host Microbe. 28:699–711.e7. 2020.PubMed/NCBI View Article : Google Scholar

188 

Tupanceska D, Zaid A, Rulli NE, Thomas S, Lidbury B, Matthaei K, Ramirez R and Mahalingam S: Ross River virus: An arthritogenic alphavirus of significant importance in the asia pacific. In: Lal SK (ed). Emerging viral diseases of Southeast Asia. Vol. 4. Issues Infect Dis. Basel, Karger, pp94-111, 2007.

189 

Claflin SB and Webb CE: Ross River virus: Many vectors and unusual hosts make for an unpredictable pathogen. PLoS Pathog. 11(e1005070)2015.PubMed/NCBI View Article : Google Scholar

190 

Earnest JT, Basore K, Roy V, Bailey AL, Wang D, Alter G, Fremont DH and Diamond MS: Neutralizing antibodies against Mayaro virus require Fc effector functions for protective activity. J Exp Med. 216:2282–2301. 2019.PubMed/NCBI View Article : Google Scholar

191 

Fox JM, Long F, Edeling MA, Lin H, van Duijl-Richter MKS, Fong RH, Kahle KM, Smit JM, Jin J, Simmons G, et al: Broadly neutralizing alphavirus antibodies bind an epitope on E2 and inhibit entry and egress. Cell. 163:1095–1107. 2015.PubMed/NCBI View Article : Google Scholar

192 

Holzer GW, Coulibaly S, Aichinger G, Savidis-Dacho H, Mayrhofer J, Brunner S, Schmid K, Kistner O, Aaskov JG, Falkner FG, et al: Evaluation of an inactivated Ross River virus vaccine in active and passive mouse immunization models and establishment of a correlate of protection. Vaccine. 29:4132–4141. 2011.PubMed/NCBI View Article : Google Scholar

193 

Aichinger G, Ehrlich HJ, Aaskov JG, Fritsch S, Thomasser C, Draxler W, Wolzt M, Müller M, Pinl F, Van Damme P, et al: Safety and immunogenicity of an inactivated whole virus Vero cell-derived Ross River virus vaccine: A randomized trial. Vaccine. 29:9376–9384. 2011.PubMed/NCBI View Article : Google Scholar

194 

Strauss JH and Strauss EG: The alphaviruses: Gene expression, replication, and evolution. Microbiol Rev. 58:491–562. 1994.PubMed/NCBI View Article : Google Scholar

195 

Ljungberg K and Liljeström P: Self-replicating alphavirus RNA vaccines. Expert Rev Vaccines. 14:177–194. 2015.PubMed/NCBI View Article : Google Scholar

196 

Frolov I, Hoffman TA, Prágai BM, Dryga SA, Huang HV, Schlesinger S and Rice CM: Alphavirus-based expression vectors: Strategies and applications. Proc Natl Acad Sci USA. 93:11371–11377. 1996.PubMed/NCBI View Article : Google Scholar

197 

Choo QL, Kuo G, Ralston R, Weiner A, Chien D, Van Nest G, Han J, Berger K, Thudium K, Kuo C, et al: Vaccination of chimpanzees against infection by the hepatitis C virus. Vaccination of chimpanzees against infection by the hepatitis C virus USA. 91:1294–1298. 1994.PubMed/NCBI View Article : Google Scholar

198 

Lópex-Días de Cerio AL, Casares N, Lasarte JJ, Sarobe P, Pérez-Mediavilla LA, Ruiz M, Prieto J and Borrás-Cuesta F: T(h)1 but not T(h)0 cell help is efficient to induce cytotoxic T lymphocytes by immunization with short synthetic peptides. Int Immunol. 11:2025–2034. 1999.PubMed/NCBI View Article : Google Scholar

199 

Shirai M, Akatsuka T, Pendleton CD, Houghten R, Wychowski C, Mihalik K, Feinstone S and Berzofsky JA: Induction of cytotoxic T cells to a cross-reactive epitope in the hepatitis C virus nonstructural RNA polymerase-like protein. J Virol. 66:4098–4106. 1992.PubMed/NCBI View Article : Google Scholar

200 

Leitner WW, Ying H and Restifo NP: DNA and RNA-based vaccines: Principles, progress and prospects. Vaccine. 18:765–777. 1999.PubMed/NCBI View Article : Google Scholar

201 

Baumert TF, Vergalla J, Satoi J, Thomson M, Lechmann M, Herion D, Greenberg HB, Ito S and Liang TJ: Hepatitis C virus-like particles synthesized in insect cells as a potential vaccine candidate. Gastroenterology. 117:1397–1407. 1999.PubMed/NCBI View Article : Google Scholar

202 

Makimura M, Miyake S, Akino N, Takamori K, Matsuura Y, Miyamura T and Saito I: Induction of antibodies against structural proteins of hepatitis C virus in mice using recombinant adenovirus. Vaccine. 14:28–36. 1996.PubMed/NCBI View Article : Google Scholar

203 

Brinster C and Inchauspé G: DNA vaccines for hepatitis C virus. Intervirology. 44:143–153. 2001.PubMed/NCBI View Article : Google Scholar

204 

Amara RR, Villinger F, Altman JD, Lydy SL, O'Neil SP, Staprans SI, Montefiori DC, Xu Y, Herndon JG, Wyatt LS, et al: Control of a mucosal challenge and prevention of AIDS by a multiprotein DNA/MVA vaccine. Science. 292:69–74. 2001.PubMed/NCBI View Article : Google Scholar

205 

Ying H, Zaks TZ, Wang RF, Irvine KR, Kammula US, Marincola FM, Leitner WW and Restifo NP: Cancer therapy using a self-replicating RNA vaccine. Nat Med. 5:823–827. 1999.PubMed/NCBI View Article : Google Scholar

206 

Berglund P, Fleeton MN, Smerdou C and Liljeström P: Immunization with recombinant Semliki Forest virus induces protection against influenza challenge in mice. Vaccine. 17:497–507. 1999.PubMed/NCBI View Article : Google Scholar

207 

Fleeton MN, Liljeström P, Sheahan BJ and Atkins GJ: Recombinant Semliki Forest virus particles expressing louping ill virus antigens induce a better protective response than plasmid-based DNA vaccines or an inactivated whole particle vaccine. J Gen Virol. 81:749–758. 2000.PubMed/NCBI View Article : Google Scholar

208 

Ajbani SP, Velhal SM, Kadam RB, Patel VV and Bandivdekar AH: Immunogenicity of Semliki Forest virus based self-amplifying RNA expressing Indian HIV-1C genes in mice. Int J Biol Macromol. 81:794–802. 2015.PubMed/NCBI View Article : Google Scholar

209 

Van De Wall S, Ljungberg K, IP PP, Boerma A, Nijman HW, Liljeström P and Daemen T: Development of a next generation Semliki Forest virus-based DNA vaccine against cervical cancer. Hum Gene Ther. 25(A30)2014.

210 

Mussgay M and Weiland E: Preparation of inactivated vaccines against alphaviruses using Semliki Forest virus-white mouse as a model. I. Inactivation experiments and evaluation of double inactivated subunit vaccines. Intervirology. 1:259–268. 1973.PubMed/NCBI View Article : Google Scholar

211 

Brinster C, Chen M, Boucreux D, Paranhos-Baccala G, Liljeström P, Lemmonier F and Inchauspé G: Hepatitis C virus non-structural protein 3-specific cellular immune responses following single or combined immunization with DNA or recombinant Semliki Forest virus particles. J Gen Virol. 83:369–381. 2002.PubMed/NCBI View Article : Google Scholar

212 

Oñate AA, Donoso G, Moraga-Cid G, Folch H, Céspedes S and Andrews E: An RNA vaccine based on recombinant Semliki Forest virus particles expressing the Cu,Zn superoxide dismutase protein of Brucella abortus induces protective immunity in BALB/c mice. Infect Immun. 73:3294–3300. 2005.PubMed/NCBI View Article : Google Scholar

213 

Jiang X and Baldwin CL: Effects of cytokines on intracellular growth of Brucella abortus. Infect Immun. 61:124–134. 1993.PubMed/NCBI View Article : Google Scholar

214 

Jones SM and Winter AJ: Survival of virulent and attenuated strains of Brucella abortus in normal and gamma interferon-activated murine peritoneal macrophages. Infect Immun. 60:3011–3014. 1992.PubMed/NCBI View Article : Google Scholar

215 

Stevens MG, Pugh GW Jr and Tabatabai LB: Effects of gamma interferon and indomethacin in preventing Brucella abortus infections in mice. Infect Immun. 60:4407–4409. 1992.PubMed/NCBI View Article : Google Scholar

216 

Zhan Y and Cheers C: Endogenous gamma interferon mediates resistance to Brucella abortus infection. Infect Immun. 61:4899–4901. 1993.PubMed/NCBI View Article : Google Scholar

217 

Ko J and Splitter GA: Molecular host-pathogen interaction in brucellosis: Current understanding and future approaches to vaccine development for mice and humans. Clin Microbiol Rev. 16:65–78. 2003.PubMed/NCBI View Article : Google Scholar

218 

Muñoz-Montesino C, Andrews E, Rivers R, González-Smith A, Moraga-Cid G, Folch H, Céspedes S and Oñate AA: Intraspleen delivery of a DNA vaccine coding for superoxide dismutase (SOD) of Brucella abortus induces SOD-specific CD4+ and CD8+ T cells. Infect Immun. 72:2081–2087. 2004.PubMed/NCBI View Article : Google Scholar

219 

Colmenero P, Berglund P, Kambayashi T, Biberfeld P, Liljeström P and Jondal M: Recombinant Semliki Forest virus vaccine vectors: The route of injection determines the localization of vector RNA and subsequent T cell response. Gene Ther. 8:1307–1314. 2001.PubMed/NCBI View Article : Google Scholar

220 

Smerdou C and Liljestrom P: Two-helper RNA system for production of recombinant Semliki forest virus particles. J Virol. 73:1092–1098. 1999.PubMed/NCBI View Article : Google Scholar

221 

Berglund P, Quesada-Rolander M, Putkonen P, Biberfeld G, Thorstensson R and Liljeström P: Outcome of immunization of cynomolgus monkeys with recombinant Semliki Forest virus encoding human immunodeficiency virus type 1 envelope protein and challenge with a high dose of SHIV-4 virus. AIDS Res Hum Retroviruses. 13:1487–1495. 1997.PubMed/NCBI View Article : Google Scholar

222 

Chen M, Hu KF, Rozell B, Örvell C, Morein B and Liljeström P: Vaccination with recombinant alphavirus or immune-stimulating complex antigen against respiratory syncytial virus. J Immunol. 169:3208–3216. 2002.PubMed/NCBI View Article : Google Scholar

223 

Singh A, Koutsoumpli G, van de Wall S and Daemen T: An alphavirus-based therapeutic cancer vaccine: From design to clinical trial. Cancer Immunol Immunother. 68:849–859. 2019.PubMed/NCBI View Article : Google Scholar

224 

Daemen T, Riezebos-Brilman A, Regts J, Dontje B, van der Zee A and Wilschut J: Superior therapeutic efficacy of alphavirus-mediated immunization against human papilloma virus type 16 antigens in a murine tumour model: Effects of the route of immunization. Antivir Ther. 9:733–742. 2004.PubMed/NCBI

225 

Komdeur FL, Singh A, van de Wall S, Meulenberg JJM, Boerma A, Hoogeboom BN, Paijens ST, Oyarce C, de Bruyn M, Schuuring E, et al: First-in-human phase I clinical trial of an SFV-based RNA replicon cancer vaccine against HPV-induced cancers. Mol Ther. 29:611–625. 2021.PubMed/NCBI View Article : Google Scholar

226 

Vignuzzi M, Gerbaud S, van der Werf S and Escriou N: Naked RNA immunization with replicons derived from poliovirus and Semliki Forest virus genomes for the generation of a cytotoxic T cell response against the influenza A virus nucleoprotein. J Gen Virol. 82:1737–1747. 2001.PubMed/NCBI View Article : Google Scholar

227 

Brand D, Lemiale F, Turbica I, Buzelay L, Brunet S and Barin F: Comparative analysis of humoral immune responses to HIV type 1 envelope glycoproteins in mice immunized with a DNA vaccine, recombinant Semliki Forest virus RNA, or recombinant Semliki Forest virus particles. AIDS Res Hum Retroviruses. 14:1369–1377. 1998.PubMed/NCBI View Article : Google Scholar

228 

Zhou X, Berglund P, Rhodes G, Parker SE, Jondal M and Liljeström P: Self-replicating Semliki Forest virus RNA as recombinant vaccine. Vaccine. 12:1510–1514. 1994.PubMed/NCBI View Article : Google Scholar

229 

Johansson DX, Ljungberg K, Kakoulidou M and Liljeström P: Intradermal electroporation of naked replicon RNA elicits strong immune responses. PLoS One. 7(e29732)2012.PubMed/NCBI View Article : Google Scholar

230 

Phenix KV, Wark K, Luke CJ, Skinner MA, Smyth JA, Mawhinney KA and Todd D: Recombinant Semliki Forest virus vector exhibits potential for avian virus vaccine development. Vaccine. 19:3116–3123. 2001.PubMed/NCBI View Article : Google Scholar

231 

Goo J, Jeong Y, Park YS, Yang E, Jung DI, Rho S, Park U, Sung H, Park PG, Choi JA, et al: Characterization of novel monoclonal antibodies against MERS-coronavirus spike protein. Virus Res. 278(197863)2020.PubMed/NCBI View Article : Google Scholar

232 

Heinz FX, Holzmann H, Essl A and Kundi M: Field effectiveness of vaccination against tick-borne encephalitis. Vaccine. 25:7559–7567. 2007.PubMed/NCBI View Article : Google Scholar

Related Articles

  • Abstract
  • View
  • Download
  • Twitter
Copy and paste a formatted citation
Spandidos Publications style
Babaeimarzangou SS, Zaker H, Soleimannezhadbari E, Gamchi NS, Kazeminia M, Tarighi S, Seyedian H, Tsatsakis A, Spandidos DA, Margina D, Margina D, et al: Vaccine development for zoonotic viral diseases caused by positive‑sense single‑stranded RNA viruses belonging to the <em>Coronaviridae</em> and <em>Togaviridae</em> families (Review). Exp Ther Med 25: 42, 2023.
APA
Babaeimarzangou, S.S., Zaker, H., Soleimannezhadbari, E., Gamchi, N.S., Kazeminia, M., Tarighi, S. ... Margina, D. (2023). Vaccine development for zoonotic viral diseases caused by positive‑sense single‑stranded RNA viruses belonging to the <em>Coronaviridae</em> and <em>Togaviridae</em> families (Review). Experimental and Therapeutic Medicine, 25, 42. https://doi.org/10.3892/etm.2022.11741
MLA
Babaeimarzangou, S. S., Zaker, H., Soleimannezhadbari, E., Gamchi, N. S., Kazeminia, M., Tarighi, S., Seyedian, H., Tsatsakis, A., Spandidos, D. A., Margina, D."Vaccine development for zoonotic viral diseases caused by positive‑sense single‑stranded RNA viruses belonging to the <em>Coronaviridae</em> and <em>Togaviridae</em> families (Review)". Experimental and Therapeutic Medicine 25.1 (2023): 42.
Chicago
Babaeimarzangou, S. S., Zaker, H., Soleimannezhadbari, E., Gamchi, N. S., Kazeminia, M., Tarighi, S., Seyedian, H., Tsatsakis, A., Spandidos, D. A., Margina, D."Vaccine development for zoonotic viral diseases caused by positive‑sense single‑stranded RNA viruses belonging to the <em>Coronaviridae</em> and <em>Togaviridae</em> families (Review)". Experimental and Therapeutic Medicine 25, no. 1 (2023): 42. https://doi.org/10.3892/etm.2022.11741
Copy and paste a formatted citation
x
Spandidos Publications style
Babaeimarzangou SS, Zaker H, Soleimannezhadbari E, Gamchi NS, Kazeminia M, Tarighi S, Seyedian H, Tsatsakis A, Spandidos DA, Margina D, Margina D, et al: Vaccine development for zoonotic viral diseases caused by positive‑sense single‑stranded RNA viruses belonging to the <em>Coronaviridae</em> and <em>Togaviridae</em> families (Review). Exp Ther Med 25: 42, 2023.
APA
Babaeimarzangou, S.S., Zaker, H., Soleimannezhadbari, E., Gamchi, N.S., Kazeminia, M., Tarighi, S. ... Margina, D. (2023). Vaccine development for zoonotic viral diseases caused by positive‑sense single‑stranded RNA viruses belonging to the <em>Coronaviridae</em> and <em>Togaviridae</em> families (Review). Experimental and Therapeutic Medicine, 25, 42. https://doi.org/10.3892/etm.2022.11741
MLA
Babaeimarzangou, S. S., Zaker, H., Soleimannezhadbari, E., Gamchi, N. S., Kazeminia, M., Tarighi, S., Seyedian, H., Tsatsakis, A., Spandidos, D. A., Margina, D."Vaccine development for zoonotic viral diseases caused by positive‑sense single‑stranded RNA viruses belonging to the <em>Coronaviridae</em> and <em>Togaviridae</em> families (Review)". Experimental and Therapeutic Medicine 25.1 (2023): 42.
Chicago
Babaeimarzangou, S. S., Zaker, H., Soleimannezhadbari, E., Gamchi, N. S., Kazeminia, M., Tarighi, S., Seyedian, H., Tsatsakis, A., Spandidos, D. A., Margina, D."Vaccine development for zoonotic viral diseases caused by positive‑sense single‑stranded RNA viruses belonging to the <em>Coronaviridae</em> and <em>Togaviridae</em> families (Review)". Experimental and Therapeutic Medicine 25, no. 1 (2023): 42. https://doi.org/10.3892/etm.2022.11741
Follow us
  • Twitter
  • LinkedIn
  • Facebook
About
  • Spandidos Publications
  • Careers
  • Cookie Policy
  • Privacy Policy
How can we help?
  • Help
  • Live Chat
  • Contact
  • Email to our Support Team