International Journal of Molecular Medicine is an international journal devoted to molecular mechanisms of human disease.
International Journal of Oncology is an international journal devoted to oncology research and cancer treatment.
Covers molecular medicine topics such as pharmacology, pathology, genetics, neuroscience, infectious diseases, molecular cardiology, and molecular surgery.
Oncology Reports is an international journal devoted to fundamental and applied research in Oncology.
Experimental and Therapeutic Medicine is an international journal devoted to laboratory and clinical medicine.
Oncology Letters is an international journal devoted to Experimental and Clinical Oncology.
Explores a wide range of biological and medical fields, including pharmacology, genetics, microbiology, neuroscience, and molecular cardiology.
International journal addressing all aspects of oncology research, from tumorigenesis and oncogenes to chemotherapy and metastasis.
Multidisciplinary open-access journal spanning biochemistry, genetics, neuroscience, environmental health, and synthetic biology.
Open-access journal combining biochemistry, pharmacology, immunology, and genetics to advance health through functional nutrition.
Publishes open-access research on using epigenetics to advance understanding and treatment of human disease.
An International Open Access Journal Devoted to General Medicine.
Opioids such as morphine are clinically effective in relieving acute, chronic and intractable pain. However, long-term use of opioids induces adverse reactions, including respiratory complications, gastrointestinal (GI) problems and constipation (1-5). Opioid-induced constipation (OIC) is characterized by decreased frequency of bowel movements, changes in stool characteristics and incomplete excretion. OIC can seriously impact the patient's quality of life, resulting in discontinuation of the medication and affecting the patient's pain management (6-8). Statistically, ~90% of patients experience GI dysfunction, such as constipation, after taking opioid-containing analgesics (9-12).
Moreover, opioids impact the physiological functioning of the central nervous system (CNS) as well as the peripheral nervous system (PNS) (13). The µ-opioid receptors (MOR) are the primary action sites of opioids in the PNS (13-16). It has been reported that OIC occurs primarily due to the activation of the MOR pathway in the GI tract, thereby inhibiting the release of neurotransmitters in colonic nerve cells and reducing the sensitivity of sensory neurons of the PNS in transmitting information across the colon defecation reflex pathway (13,14). This inhibits the long-distance transportation mechanism of the colon, causing intestinal contents to be stuck in colonic cavities for a longer than usual, resulting in the excessive absorption of water and electrolytes (8,17).
The biological action of purine signaling has been recognized since 1929(18). The purinergic receptors are of two subtypes, P1 and P2. The P2-type receptors can be further sub-classified into two major families: P2X and P2Y (4,19). The P2Y purinergic receptor family is subdivided into P2Y purinergic receptor 1 (P2Y1)-like receptor subtypes (P2Y1, P2Y2, P2Y4, P2Y6, and P2Y11) and the P2Y12-like receptor subtypes (P2Y12-14) (19,20). Among these, P2Y1 is widely expressed in the enteric nervous system of the GI tract and is associated with diastolic function of the GI smooth muscle induced by non-cholinergic and non-adrenergic neurotransmitters (10,11,21) such as adenosine triphosphate (ATP), and nitric oxide (NO). Reportedly these neurotransmitters are the primary regulators of GI tract cell motility by stimulating hyperpolarization of smooth muscle cells, leading to the relaxation of the smooth muscle (14,22).
In vitro experiments have shown that electrical stimulation of colonic circular muscle cells records two different functional potentials: Excitatory neuromuscular junction potential (EJP) and inhibitory neuromuscular junction potential (IJP) (23). EJP causes colonic smooth muscle contraction, while IJP is primarily induced by certain inhibitory neurotransmitters such as ATP and NO (24). Furthermore, IJP comprises fast inhibitory junction potential (fIJP) and slow-acting neuromuscular junction potential (sIJP) (11,22,25). Purine-dependent fIJP induces transient phase relaxation of GI smooth muscle, while NO-dependent sIJP induces sustained relaxation of these muscles (9,22). Studies have shown that fIJP is highly sensitive to MRS2500, a selective antagonist for the P2Y1 receptor, while sIJP is sensitive to the NO synthase inhibitor NG-nitro-L-arginine methyl ester (10,22).
Endomorphin-2 (EM2; Tyr-Pro-Phe-Phe-Nh2), the endogenous ligand of MOR, selectively binds to MOR at a high affinity and regulates visceral information transmission (25). Our previous study has shown that the endogenous receptor agonist EM2 has no effect on sIJP of colonic circular muscle cells but it can completely block fIJP, which is similar to the effect of the P2Y1-selective antagonist MRS2500 on the colon (9).
The present study was designed to determine the association between P2Y1- and OIC by examining the distribution of P2Y1 in the distal colonic submucosal plexus and its expression changes in the distal colonic submucosa of OIC rats.
Sprague-Dawley (SD) male rats (age, 6 weeks; weight, 180-200 g) were selected. All protocols were approved by the Committee of Animal Use for Research and Education of the Ning Xia Medical University (Yin Chuan, China; approval nos. 2015-090 and 2018-007). Animals were housed under controlled conditions: Temperature 22±2˚C, humidity 40-60%, 12/12-h light-dark cycle and allowed free access to water and food with constant air renewal. All efforts were made to minimize the number and suffering of animals.
IF staining was used to observe the possible morphological association between P2Y1, ATP synthase subunit β (ATPB) and MOR in the submucosa of the distal colon of normal rats so only normal SD rats were selected. A total of four untreated male rats were anesthetized by intraperitoneal (i.p) injection of 10% chloral hydrate solution (300 mg/kg; 3 ml/kg). Once rats were completely anesthetized after 1 min, an incision was made along the midline of the abdomen to expose the colon and distal colon tissue fragments were harvested. There were no peritonitis phenomena such as muscle tension and intestinal adhesions during sampling. The left colic flexure was used for the sign to retain the distal parts. The section was washed with 0.01 mol/l PBS solution and fixed with paraformaldehyde at room temperature. Then both ends were ligated and stored at 4˚C for 8 h. Following 4˚C for 24 h in 30% sucrose solution, the preparations were cut along the mesentery margin and 4˚C stored in 30% sucrose solution. The mucosal and muscular layers were then removed under a stereo microscope (16X) while the submucosa was collected in 0.01 mol/l PBS solution.
After rinsing the tissue samples three times with 0.01 mol/l PBS, 1 mol/l hydrochloric acid was added at room temperature and then rinsed again three times with 0.01 mol/l PBS. The 1% newborn calf serum (cat. no. 10099141C; Gibco; Thermo Fisher Scientific, Inc.) was added to the tissue sections to block for 1 h at room temperature. The tissue samples were divided into six groups and incubated at room temperature for 1 h and then placed at 4˚C for 48 h with the following pairs of primary antibodies: i) Anti-P2Y1 (rabbit polyclonal; cat. no. NBP1-30741; 1:200; NOVUS Biologicals, LLC) and anti-neuronal nuclei antigen (anti-NeuN; mouse monoclonal; cat. no. 104224; 1:200; Abcam); ii) anti-P2Y1 and anti-calbindin (anti-CB; mouse monoclonal; cat. no. 11426; 1:300; Abcam); iii) anti-P2Y1 and anti-calcitonin gene-related peptide (anti-CGRP; mouse monoclonal; cat. no. 81887; 1:50; Abcam); iv) anti-MOR (rabbit polyclonal; cat. no. 10275; Abcam, 1:300) and anti-calbindin (anti-CB; mouse monoclonal; cat. no. 11426; 1:300; Abcam); v) anti-MOR and anti-CGRP and ⅵ) anti-MOR and anti-ATPB (mouse monoclonal; cat. no. 14730; 1:200; Abcam). Subsequently, tissue sections were rinsed with 0.01 mol/l PBS three times and the corresponding fluorescein-labeled secondary antibodies were added to the six groups of tissue samples, respectively: i) Alex488 labeled donkey anti-rabbit IgG (cat. no. 6978; 1:500; Abcam) and Alex594 labeled goat anti-mouse IgG (cat. no. 150116; 1:500; Abcam); ii) Alex488 labeled donkey anti-rabbit IgG (cat. no. 6978; 1:500; Abcam) and Alex594 labeled goat anti-mouse IgG (cat. no. 150116; 1:500; Abcam); iii) Alex488 labeled donkey anti-rabbit IgG (cat. no. 6978; 1:500; Abcam) and Alex594 labeled goat anti-mouse IgG (cat. no. 150116; 1:500; Abcam); iv) Alex594 labeled goat anti-rabbit IgG (cat. no. 150080; 1:500; Abcam) and Alex488 labeled donkey anti-mouse IgG (cat. no. 6816; 1:500; Abcam); v) Alex488 labeled donkey anti-rabbit IgG (cat. no. 6978; 1:500; Abcam) and Alex594 labeled goat anti-mouse IgG (cat. no. 150116; 1:500; Abcam) and vi) Alex488 labeled donkey anti-rabbit IgG (cat. no. 6978; 1:500; Abcam) and Alex594 labeled goat anti-mouse IgG (cat. no. 150116; 1:500; Abcam) at room temperature. After incubating for 2 h, sections were rinsed again with 0.01 mol/l PBS three times. Finally, slices were placed on glass slides and covered with coverslips and fluorescent encapsulated mounting medium (cat no. ab104139; Abcam). The specimens were imaged using a fluorescent microscope (40x magnification; SOLYMPUS-BX51; Olympus Corporation). Distal colonic tissue of the gut was obtained but could not be effectively repaired after the material was collected. Euthanasia was performed via cervical dislocation under anesthesia.
SD rats were randomly divided into OIC (n=10), normal saline group (NSG; n=10), and normal control group (NCG; n=10). For the OIC group, rats were given i.p injection of loperamide hydrochloride dissolved in 0.9% normal saline (4 mg/kg; 1 ml/100 g) as previously described (26-29) twice/day for 7 days. For NSG, 0.9% of normal saline (1 ml/100 g) was i.p injected twice/day for 7 days; rats in the NCG did not receive any treatment.
Humane endpoints were as follows: i) Persistent diarrhea; ii) body weight loss >20% of the original weight; iii) the rat was curled up to the corner of the cage and struggled excessively during the drug administration and iv) peritonitis, such as abdominal muscle tension, accompanied by persistent high or low temperature or intestinal obstruction and intussusception characterized by increased abdominal circumference. Affected rats were euthanized. A total of three rats reached humane endpoints due to the abnormal increase of abdominal circumference.
Tissues used for the IF, WB and RT-PCR experiments were obtained from the distal colonic area of the gut that could not be effectively repaired after being collected. Rats were euthanized via cervical dislocation while still under anesthesia.
On the first day of modeling, the traits of rat feces were observed and recorded. Rat fecal samples were scored according to the Rome II classification criteria as follows: 1, Dispersed hard block; 2, small sausage-like pieces; 3, cracks on the sausage-like surface; 4, sausage-like surface was smooth and soft; 5, soft lumps but clearly defined; 6, paste-like and unclear boundary and 7, watery feces (30). Scores 1-2 were considered to indicate constipation, 3-4 indicated normal stool, whereas 5-7 indicated diarrhea.
After modeling, the fresh feces of each group of rats were collected to measure the fecal content. The electronic balance was used to measure the wet weight and check the quality of each fecal sample.
To determine the GI transit ratio, ~1 ml carmine suspension (3 g carmine/50 ml hydroxymethyl cellulose) was intra-gastrically administered. Rats were randomly selected from each group (n=8/group) 3 h post-treatment. The rats were anesthetized by i.p injection of 10% chloral hydrate (300 mg/kg; 3 ml/kg) and the pylorus was removed by laparotomy. In the entire intestinal tract through the end of the rectum, the advancing distance of the carmine suspension and total length of the intestinal tract were measured in a tension-free state to determine the GI transit ratio for each animal. During this experiment, the sampling of each rat was completed within 5 min and rats were under anesthesia during euthanasia via cervical dislocation.
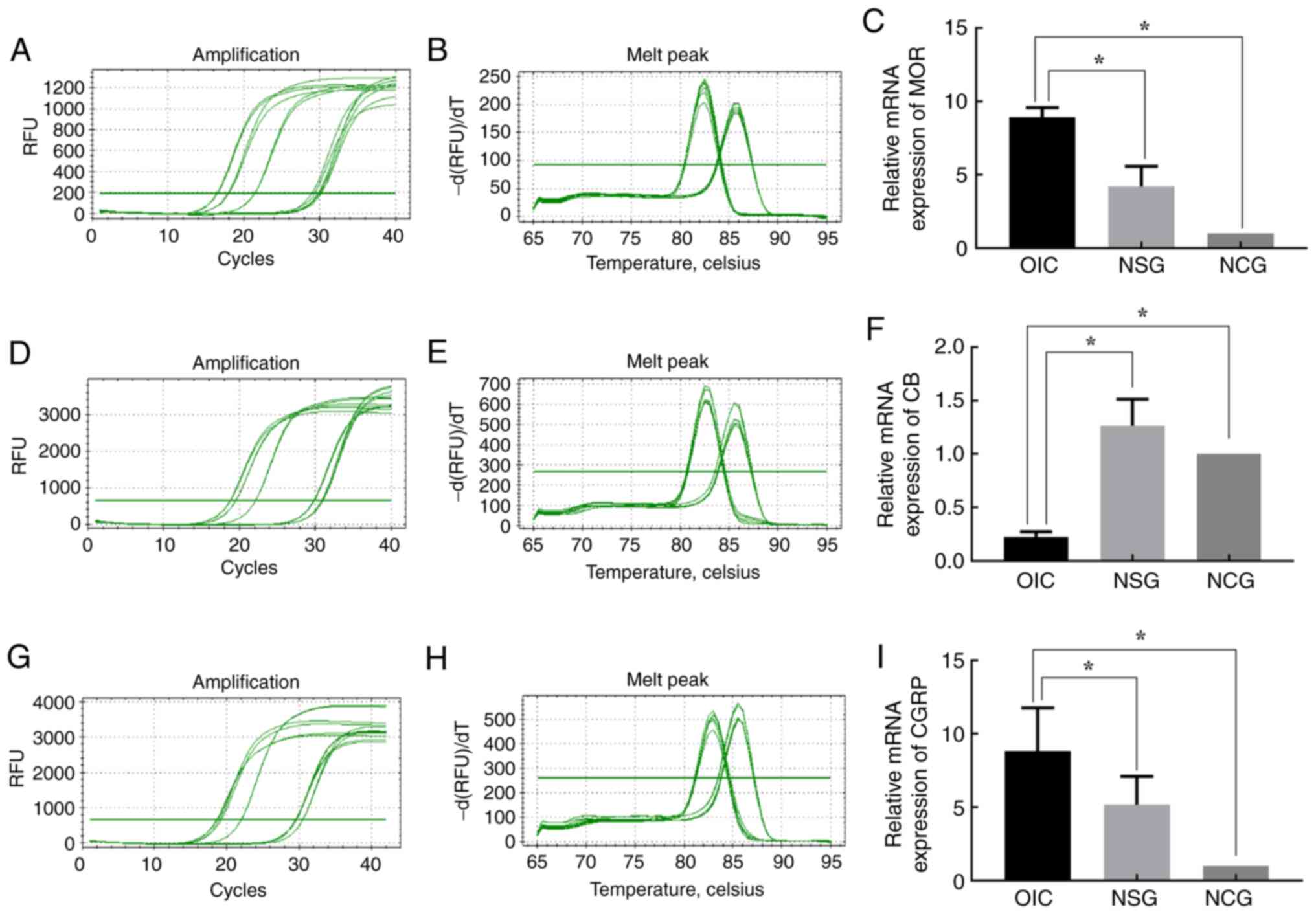
Rats were anesthetized via i.p injection of 10% chloral hydrate (300 mg/kg; 3 ml/kg), and the colon was exposed along the midline of the abdomen. The mucosal layer of the distal parts (left colic flexure was used for the sector) was retained and the muscle layer was removed. There were no peritonitis phenomena such as muscle tension and intestinal adhesion during the whole process of sampling. Total RNA was extracted using an RNA extraction kit (cat. no. DP419; TIANGEN) and reverse-transcribed (incubate for 60 min at 42˚C, then terminate the reaction by heating at 70˚C for 5 min) into cDNA using the RevertAid kit (cat. no. K1691; Thermo Fisher Scientific). qPCR was performed using the SYBR Green Bestar TM qPCR Master Mix kit (DBI Bioscience). The following thermocycling conditions were used for qPCR: Initial pre-denaturation at 95˚C for 120 sec; 40 cycles of denaturation at 95˚C for 15 sec, annealing at 58˚C for 30 sec and elongation at 72˚C for 30 sec. Relative gene expression was calculated based on the 2-ΔΔCq method and normalized to the internal reference gene β-actin or GAPDH (31). Three biological replicates were analyzed for each experiment. The following primer pairs were used for qPCR: MOR forward, 5'-CATGGCCCTTCGGAACCATC-3' and reverse, 5'-TGGCAGACAGCAATGTAGCG-3'; P2Y1 forward, 5'-TTATGTGCAAGCTGCAGAGG-3' and reverse, 5'-CTGCCCAGAGACTTGAGAGG-3'; ATPB forward, 5'-TTGGCAGATGAATGAACCGC-3' and reverse, 5'-GCAGGACATCTTGGCCTTCC-3'; CB forward, 5'-CGACGCTGATGGAAGTGGTTACC-3' and reverse, 5'-GGTGATAGCTCCAATCCAGCCTTC-3'; CGRP forward, 5'-GTGAAGAAGAAGCTCGCCTACTGG-3' and reverse, 5'-CCTCAGCCCCTGTTCCTCCTC-3'; β-actin forward, 5'-TGTCACCAACTGGGACGATA-3' and reverse, 5'-GGGGTGTTGAAGGTCTCAAA-3'; and GAPDH forward, 5'-GACATGCCGCCTGGAGAAAC-3' and reverse, 5'-AGCCCAGGATGCCCTTTAGT-3'. The primers were purchased from Sangon Biotech Co., Ltd.
Rats were anesthetized by i.p injection of 10% chloral hydrate (300 mg/kg; 3 ml/kg) and the colon was exposed along the midline of the abdomen. There were no peritonitis phenomena such as muscle tension and intestinal adhesions during sampling. The distal parts (left colic flexure was used for the sector) tissues were weighed and proteins were extracted using lysis buffer (cat. no. KGP-2100; Jiangsu KeyGen Biotech). Total protein was quantified using a bicinchoninic acid protein assay (cat. no. KGP-2100; Jiangsu KeyGen Biotech). A total of 40 µg/lane was pipetted into a well of 10% SDS-PAGE. Proteins were transferred onto a PVDF membrane at 200 mA constant current flow. PVDF membrane was incubated with anti-MOR (rabbit polyclonal; cat. no. NB100-1620; 1:500; NOVUS Biologicals, LLC), anti-P2Y1 (rabbit polyclonal; cat. no. 85896; Abcam, Cambridge, UK; 1:1,000), anti-ATPB (mouse monoclonal, cat. no. 14730; 1:1,000; Abcam), anti-CB (mouse monoclonal; cat. no. 11426; 1:1,000; Abcam), anti-β-actin (mouse monoclonal; cat. no. TA09; 1:1,000; ZSGB-BIO; OriGene Technologies, Inc.) and anti-GAPDH (mouse monoclonal; cat. no. TA08; 1:1,000; ZSGB-BIO; OriGene Technologies, Inc.) antibodies for 1 h at room temperature and then at 4˚C overnight. Then, the membrane was incubated with horseradish peroxidase-conjugated goat anti-mouse IgG (cat. no. ZB-2305; 1:3,000; ZSGB-BIO; OriGene Technologies, Inc.) or anti-rabbit IgG (cat. no. ZB-2301; 1:3,000; ZSGB-BIO; OriGene Technologies, Inc.) for 1 h at room temperature and washed with 1X TBST three times for 10 min each. Ultrasensitive chemiluminescent reagent (cat. no. BMU102-CN; Abbkine) was used to visualize protein bands and the images were captured using an Amersham Imager 600 chemical image system (GE Healthcare Bio-Sciences AB). The gray value of each protein band was measured by ImageJ (National Institutes of Health; version 1.53). The ratio of gray value of the target protein band to the internal reference protein band was used to determine the relative expression of the target protein.
After 3 days of adaptation, the i.p injection of loperamide hydrochloride at a dose of 4 mg/kg twice/day for 7 consecutive days was used to establish the OIC model. On the following day, OIC rats were sub-divided into the four different intervention-treated groups: i) Naloxone (4 mg/ml); ii) ATP (4 mg/ml); iii) MRS2179 (0.5 mg/ml) and iv) untreated. All treatments were administered by i.p injections of 0.5 ml each drug at a frequency of two injections/day for 5 consecutive days. NSG was established via i.p injection of the same amount of 0.9% normal saline, twice/day at 09:00 AM and 06:00 PM consecutively for 12 days. NCG received no treatment. There were six groups with six rats in each group.
The fecal scores were analyzed by the Kruskal-Wallis H test followed by Dunn's test and the data are presented as the median ± interquartile range. The GI transit ratio, stool weight changes, RT-qPCR, WB and intervention of P2Y1 receptor or MOR function experiments were analyzed by one-way analysis of variance followed by Tukey's post hoc test; these data are presented as the mean ± SEM. SPSS 17.0 (SPSS, Inc.) and GraphPad 8.3.0 statistical software (GraphPad Software, Inc.) were used to perform all statistical analyses. P<0.05 was considered to indicate a statistically significant difference.
The stool of OIC rats became smaller and harder on the seventh day of modeling (Fig. 1A), which was close to the small sausage-like pieces with a score of 2, while the stool morphologies of NCG and NSG rats were similar, with a sausage-like appearance but a smooth and soft surface with a score of 4 (Fig. 1B). The stool weight and GI transit ratio of the OIC rats were significantly lower than NCG and NSG animals on the seventh day of modeling (Table I).
IF analysis revealed that a large number of P2Y1-positive nerve cells were aggregated in the colonic submucosal plexus of rats to form ganglia (Fig. 2). In the ganglion, P2Y1 was observed to co-localize with NeuN-positive enteric neurons in the intestine, suggesting that these positive cells were neurons (Fig. 2E). The P2Y1-positive nerve cell body was round or elliptical and the positive marker was primarily located in the cell bodies and processes, emitting a long protrusion from the cell body (Figs. 2B and C and 3A and C). CB-positive nerve cell bodies were round or elliptical, the positive marker was primarily located in the cytoplasm and several protrusions were identified emitting from the cell body (Figs. 3B and 4B). In the ganglion, CGRP protuberances were observed in the submucosal plexus (Figs. 3E and 4E). Moreover, CB and CGRP signals were detected in the colonic submucosal ganglia and co-localized with MOR and P2Y1-positive markers, respectively (Figs. 3 and 4). In the ganglion, MOR and ATPB-positive markers were co-expressed in the intestinal nerve cells and a large number of MOR-positive nerve fibers surrounded the cell body of ATPB-positive cells (Fig. 4).
ATP is an inhibitory mediators of GI that cause gastrointestinal dysfunction by activating P2Y1(24). RT-qPCR showed that compared with the mRNA expression levels in NCG and NSG rats, mRNA levels of the ATPB and P2Y1 were significantly decreased in OIC rats (Fig. 5). RT-qPCR showed that compared with the mRNA expression levels in NCG and NSG rats, the mRNA levels of MOR and CGRP in the submucosal layer of OIC rats increased (Fig. 6A and G and 6C and I), while the CB mRNA levels were significantly decreased (Fig. 6D-F). Consistent with RT-qPCR results, WB analysis revealed that MOR protein levels in the submucosal layer of OIC rats were significantly increased, while those of ATPB, P2Y1, and CB proteins were significantly decreased compared with those of the NCG and NSG rats. At the same time, compared with NCG, the expression of P2Y1 protein was significantly decreased in NSG rats (Figs. 7 and 8).
Compared with that in the NSG and NCG, the naloxone and ATP treatment groups had no significant change in their rate of GI transit. Compared with that in the NCG, NSG, OIC, naloxone-treated and ATP-treated groups, the MRS2179 group exhibited significantly decreased GI transport function (Table II).
GI transit ratio analysis suggested that the P2Y1 agonist ATP significantly relieved constipation symptoms in rats, which is similar to the effect of MOR antagonist naloxone, whereas the P2Y1 inhibitor MRS2179 aggravated the constipation symptoms in this OIC rat model.
Effective analgesic sites for opioids such as morphine are primarily located in the CNS, and the main cause of constipation is activation of the peripheral MOR signaling pathway, leading to GI dysfunction (13,15,32-36). Loperamide hydrochloride is an opioid receptor agonist that decreases water and electrolyte secretion from the mucosal layers of the intestine by binding to MORs in the GI tract. This ligand-receptor interaction inhibits the long-distance transport of intestinal contents via the GI tract, causing accumulation of toxic waste materials in the intestinal lumen (37). In the present study, an OIC rat model was evaluated according to the Rome II stool typing criteria (30,38-41). After 7 days of modeling, the stool samples of OIC rats became smaller and harder, while GI transit ratio and stool weight of these OIC rats significantly decreased. This was consistent with the characteristics of OIC stools in previous reports, indicating that the OIC rat model was successfully established (28,29).
The functional activity of the GI tract is primarily regulated by the enteric nervous system (ENS), which mainly includes the submucosal plexus between the mucosa and the submucosa and the myenteric plexus located between the circular and longitudinal muscle (14,41-44). Enteric nerve cells are divided into intrinsic primary afferent or sensory neurons, intermediate nerve cells and motor nerve cells. Among these, the intrinsic primary afferent nerve cells are the first neurons in the reflex pathways activated by mucosal stimulation. These neurons transmit mechanical and chemical stimulatory information to the motor nerve cells in the intestinal plexus, thereby regulating the GI tract smooth muscle movement (14,42,45,46). The MOR is a type of opioid receptor and the primary site action of morphine and other opioid preparations acting on the PNS. Compared with other opioid receptors, MOR is more densely distributed in the colon than in the stomach and small intestine (14,16). In the present study, MOR was co-expressed with CB and CGRP in the colonic nerve cells. Studies have shown that CB is primarily expressed in the primary sensory afferent neurons and participates in the sensory information transmission along the GI tract (43,46-48). CGRP is released by the submucosal plexus cells that transmit mechanical and chemical irritative sensory information along the GI tract (46,49,50). It is hypothesized that MOR may be closely related to the transmission of sensory information in the rat colon.
The movement of GI smooth muscle is primarily dominated by motor nerve cells, including excitatory and inhibitory nerve cells, of which inhibitory motor neurons are predominantly non-cholinergic or non-adrenergic inhibitory nerve cells (51). ATP is an important extracellular secondary messenger in the colon that is released by both non-cholinergic and non-adrenergic neurons in the ENS. ATP regulates the functional activity of the colon by activating the receptors such as P2Y1 (51,52). Previous studies have shown that P2Y1s are abundantly expressed in the GI smooth muscle cells and are involved in regulating transmission of neural information (24,52-54). The current study showed that P2Y1s are expressed in the submucosal plexus and co-expressed with CB and CGRP in the nerve cells of rat colonic tissues. P2Y1s are highly sensitive to stimulatory sensory signals, such as mechanical stimuli during GI disorder (52). The present study revealed that the P2Y1s are not only distributed in the distal colonic submucosal plexus cells but are also involved in transmission of neural information in the rat colon.
In the present study, the mRNA expression levels of MOR and CGRP were significantly increased in the distal submucosa of OIC rats, while levels of P2Y1, ATPB and CB were significantly decreased. It was also shown that protein expression levels of MOR, P2Y1, ATPB and CB were similar to their respective mRNA levels. GI dysfunction-induced constipation is associated with abnormal colorectal nerve signaling (55). Long-term use of opioid preparations may cause irreversible perturbations to the MOR signaling axis in the colorectal regions, leading to chronic constipation (13,14,32). In the colonic submucosal plexus, MORs are distributed on the surface of nerve cells to regulate colonic smooth muscle motility through the release of enteric neurotransmitters (14). IF showed that both MOR and ATPB were co-expressed in the distal colonic submucosal plexus of rats. P2Y1 is the dominant purine receptor in the colon and is associated with transmission of sensory information in the colonic submucosa (32,52). A decrease in P2Y1 expression was also observed in the NSG group. Here, NSG can be used as the solvent control group, and this change of P2Y1 can be understood as the gastrointestinal changes induced by 0.9% saline solvent. However, the expression of P2Y1 in OIC rat colon was lower than that in NSG in our study. Based on the above results, it is speculated that MOR, ATP and P2Y1s have similar morphological basis to form a complete neural regulatory pathway in the colonic nervous system of rats.
Moreover, in vivo experiments showed that the P2Y1 agonist ATP could significantly relieve the symptoms of constipation in rats, which was similar to the effect of the MOR antagonist naloxone, while MRS2179 aggravated the symptoms of constipation. ATP is an endogenous agonist with a strong affinity for P2Y1s that activates P2Y1 and causes relaxation of colonic smooth muscle, thereby relieving OIC (52,56). MRS2179 is a selective antagonist for P2Y1s (56). In vivo peristalsis experiments in the distal colon of guinea pigs have revealed that the propulsion kinetics of epoxy-coated artificial pellets attenuate the effect of MRS2179 (56,57).
In the present study, the changes of P2Y1 in the submucosa and its possible association with OIC were mainly discussed. However, regarding the part of the intestinal muscular plexus, future research is needed to explore the distribution characteristic of P2Y1 in the myenteric plexus.
Taken together, the results of the present study suggested that P2Y1s may serve an important role in regulating the OIC pathway and interference with the function of P2Y1s relieved symptoms of constipation. Moreover, the study demonstrated that the P2Y1 expression was associated with the occurrence of OIC in this rat model and co-expression of MOR and P2Y1s may be associated with the development of OIC.
Not applicable.
Funding: The present study was supported by the National Natural Science Foundation of China (grant nos. 31560280 and 31860275).
The datasets used and/or analyzed during the current study are available from the corresponding author on reasonable request.
YZ and XR confirm the authenticity of all the raw data. XJ and DW designed the methodology. YZ, FL and XR performed experiments and analyzed the data. YZ and BJ contributed to the acquisition and interpretation of data. YZ wrote the manuscript. JL, HJ and LW contributed to the conception of the study, obtained funding, designed the project and gave final approval of the version to be published. All authors have read and approved the final manuscript.
The experimental procedures were performed with the approval of the Ethics Committee of Ningxia Medical University (Yinchuan, China; approval nos. 2015-090 and 2018-007).
Not applicable.
The authors declare that they have no competing interests.
|
Madariaga-Mazón A, Marmolejo-Valencia AF, Li Y, Toll L, Houghten RA and Martinez-Mayorga K: Mu-opioid receptor biased ligands: A safer and painless discovery of analgesics? Drug Discov Today. 22:1719–1729. 2017.PubMed/NCBI View Article : Google Scholar | |
|
Ford AC, Brenner DM and Schoenfeld PS: Efficacy of pharmacological therapies for the treatment of opioid-induced constipation: Systematic review and meta-analysis. Am J Gastroenterol. 108:1566–1575. 2013.PubMed/NCBI View Article : Google Scholar | |
|
Spencer NJ and Hu H: Enteric nervous system: Sensory transduction, neural circuits and gastrointestinal motility. Nat Rev Gastroenterol Hepatol. 17:338–351. 2020.PubMed/NCBI View Article : Google Scholar | |
|
Farmer AD, Holt CB, Downes TJ, Ruggeri E, Del Vecchio S and De Giorgio R: Pathophysiology, diagnosis, and management of opioid-induced constipation. Lancet Gastroenterol Hepatol. 3:203–212. 2018.PubMed/NCBI View Article : Google Scholar | |
|
Gupta A, Coyne KS, Datto C and Venuti C: The burden of opioid-induced constipation in younger patients with chronic noncancer pain. Pain Med. 19:2459–2468. 2018.PubMed/NCBI View Article : Google Scholar | |
|
Harada Y, Iizuka S, Saegusa Y, Mogami S, Fujitsuka N and Hattori T: Mashiningan improves opioid-induced constipation in rats by activating cystic fibrosis transmembrane conductance regulator chloride channel. J Pharmacol Exp Ther. 362:78–84. 2017.PubMed/NCBI View Article : Google Scholar | |
|
Beckett EAH, Staikopoulos V and Hutchinson MR: Differential effect of morphine on gastrointestinal transit, colonic contractions and nerve-evoked relaxations in toll-like receptor deficient mice. Sci Rep. 8(5923)2018.PubMed/NCBI View Article : Google Scholar | |
|
Mozaffari S, Nikfar S and Abdollahi M: Investigational opioid antagonists for treating opioid-induced bowel dysfunction. Expert Opin Investig Drugs. 27:235–242. 2018.PubMed/NCBI View Article : Google Scholar | |
|
Mañé N, Gil V, Martinez-Cutillas M, Clavé P, Gallego D and Jiménez M: Differential functional role of purinergic and nitrergic inhibitory cotransmitters in human colonic relaxation. Acta Physiol (Oxf). 212:293–305. 2014.PubMed/NCBI View Article : Google Scholar | |
|
Gil V, Martinez-Cutillas M, Mañé N, Martin MT, Jiménez M and Gallego D: P2Y(1) knockout mice lack purinergic neuromuscular transmission in the antrum and cecum. Neurogastroenterol Motil. 25:e170–e182. 2013.PubMed/NCBI View Article : Google Scholar | |
|
Gallego D, Gil V, Aleu J, Aulí M, Clavé P and Jiménez M: Purinergic and nitrergic junction potential in the human colon. Am J Physiol Gastrointest Liver Physiol. 295:G522–G533. 2008.PubMed/NCBI View Article : Google Scholar | |
|
Bharucha AE and Wald A: Chronic constipation. Mayo Clin Proc. 94:2340–2357. 2019.PubMed/NCBI View Article : Google Scholar | |
|
Halawi H, Vijayvargiya P, Busciglio I, Oduyebo I, Khemani D, Ryks M, Rhoten D, Burton D, Szarka LA, Acosta A and Camilleri M: Effects of naloxegol on whole gut transit in opioid-naïve healthy subjects receiving codeine: A randomized, controlled trial. Neurogastroenterol Motil. 30(e13298)2018.PubMed/NCBI View Article : Google Scholar | |
|
Galligan JJ and Sternini C: Insights into the role of opioid receptors in the GI tract: Experimental evidence and therapeutic relevance. Handb Exp Pharmacol. 239:363–378. 2017.PubMed/NCBI View Article : Google Scholar | |
|
Luo M, Li L, Lu CZ and Cao WK: Clinical efficacy and safety of lactulose for minimal hepatic encephalopathy: A meta-analysis. Eur J Gastroenterol Hepatol. 23:1250–1257. 2011.PubMed/NCBI View Article : Google Scholar | |
|
Camilleri M, Drossman DA, Becker G, Webster LR, Davies AN and Mawe GM: Emerging treatments in neurogastroenterology: A multidisciplinary working group consensus statement on opioid-induced constipation. Neurogastroenterol Motil. 26:1386–1395. 2014.PubMed/NCBI View Article : Google Scholar | |
|
Matsumoto K, Umemoto H, Mori T, Akatsu R, Saito S, Tashima K, Shibasaki M, Kato S, Suzuki T and Horie S: Differences in the morphine-induced inhibition of small and large intestinal transit: Involvement of central and peripheral µ-opioid receptors in mice. Eur J Pharmacol. 771:220–228. 2016.PubMed/NCBI View Article : Google Scholar | |
|
Beamer E, Conte G and Engel T: ATP release during seizures - A critical evaluation of the evidence. Brain Research Bulletin. 151:65–73. 2019.PubMed/NCBI View Article : Google Scholar | |
|
Jacobson KA and Müller CE: Medicinal chemistry of adenosine, P2Y and P2X receptors. Neuropharmacology. 104:31–49. 2016.PubMed/NCBI View Article : Google Scholar | |
|
Kong Q, Quan Y, Tian G, Zhou J and Liu X: Purinergic P2 receptors: Novel mediators of mechanotransduction. Front Pharmacol. 12(671809)2021.PubMed/NCBI View Article : Google Scholar | |
|
Wu J, Cheng Y, Zhang R, Liu D, Luo YM, Chen KL, Ren S and Zhang J: P2Y1R is involved in visceral hypersensitivity in rats with experimental irritable bowel syndrome. World J Gastroenterol. 23:6339–6349. 2017.PubMed/NCBI View Article : Google Scholar | |
|
King BF: Burnstock and the legacy of the inhibitory junction potential and P2Y1 receptors. Purinergic Signal. 17:25–31. 2021.PubMed/NCBI View Article : Google Scholar | |
|
Gil V, Gallego D, Grasa L, Martín MT and Jiménez M: Purinergic and nitrergic neuromuscular transmission mediates spontaneous neuronal activity in the rat colon. Am J Physiol Gastrointest Liver Physiol. 299:G158–G169. 2010.PubMed/NCBI View Article : Google Scholar | |
|
Grasa L, Gil V, Gallego D, Martin MT and Jiménez M: P2Y(1) receptors mediate inhibitory neuromuscular transmission in the rat colon. Br J Pharmacol. 158:1641–1652. 2009.PubMed/NCBI View Article : Google Scholar | |
|
Li JP, Wang XY, Gao CJ, Liao YH, Qu J, He ZY, Zhang T, Wang GD and Li YQ: Neurochemical phenotype and function of endomorphin 2-immunopositive neurons in the myenteric plexus of the rat colon. Front Neuroanat. 8(149)2014.PubMed/NCBI View Article : Google Scholar | |
|
Shimotoyodome A, Meguro S, Hase T, Tokimitsu I and Sakata T: Decreased colonic mucus in rats with loperamide-induced constipation. Comp Biochem Physiol A Mol Integr Physiol. 126:203–212. 2000.PubMed/NCBI View Article : Google Scholar | |
|
Kim JE, Kang MJ, Choi JY, Park JJ, Lee MR, Song BR, Kim HR, Park JW, Choi HJ, Bae SJ and Hwang DY: Regulation of gastrointestinal hormones during laxative activity of gallotannin-enriched extract isolated from Galla Rhois in loperamide-induced constipation of SD rats. Lab Anim Res. 34:223–231. 2018.PubMed/NCBI View Article : Google Scholar | |
|
Park SA, Lee GH, Hoang TH, Lee HY, Kang IY, Chung MJ, Jin JS and Chae HJ: Heat-inactivated lactobacillus plantarum nF1 promotes intestinal health in loperamide-induced constipation rats. PLoS One. 16(e0250354)2021.PubMed/NCBI View Article : Google Scholar | |
|
Ma L, Qu Z, Xu L, Han L, Han Q, He J, Luan X, Wang B, Sun Y and He B: 7,8-dihydroxyflavone enhanced colonic cholinergic contraction and relieved loperamide-induced constipation in rats. Dig Dis Sci. 66:4251–4262. 2021.PubMed/NCBI View Article : Google Scholar | |
|
Agrawal A, Houghton LA, Reilly B, Morris J and Whorwell PJ: Bloating and distension in irritable bowel syndrome: The role of gastrointestinal transit. Am J Gastroenterol. 104:1998–2004. 2009.PubMed/NCBI View Article : Google Scholar | |
|
Livak KJ and Schmittgen TD: Analysis of relative gene expression data using real-time quantitative PCR and the 2(-Delta Delta C(T)) method. Methods. 25:402–408. 2001.PubMed/NCBI View Article : Google Scholar | |
|
Floettmann E, Bui K, Sostek M, Payza K and Eldon M: Pharmacologic profile of naloxegol, a peripherally acting µ-opioid receptor antagonist, for the treatment of opioid-induced constipation. J Pharmacol Exp Ther. 361:280–291. 2017.PubMed/NCBI View Article : Google Scholar | |
|
Fan R, Schrott LM, Arnold T, Snelling S, Rao M, Graham D, Cornelius A and Korneeva NL: Chronic oxycodone induces axonal degeneration in rat brain. BMC Neurosci. 19(15)2018.PubMed/NCBI View Article : Google Scholar | |
|
Mañé N, Jiménez-Sábado V and Jiménez M: BPTU, an allosteric antagonist of P2Y1 receptor, blocks nerve mediated inhibitory neuromuscular responses in the gastrointestinal tract of rodents. Neuropharmacology. 110:376–385. 2016.PubMed/NCBI View Article : Google Scholar | |
|
Coyne KS, LoCasale RJ, Datto CJ, Sexton CC, Yeomans K and Tack J: Opioid-induced constipation in patients with chronic noncancer pain in the USA, Canada, Germany, and the UK: Descriptive analysis of baseline patient-reported outcomes and retrospective chart review. Clinicoecon Outcomes Res. 6:269–281. 2014.PubMed/NCBI View Article : Google Scholar | |
|
Takai N, Miyajima N, Tonomura M and Abe K: Relationship between receptor occupancy and the antinociceptive effect of mu opioid receptor agonists in male rats. Brain Res. 1680:105–109. 2018.PubMed/NCBI View Article : Google Scholar | |
|
Siemens W and Becker G: Methylnaltrexone for opioid-induced constipation: Review and meta-analyses for objective plus subjective efficacy and safety outcomes. Ther Clin Risk Manag. 12:401–412. 2016.PubMed/NCBI View Article : Google Scholar | |
|
Bharucha AE, Locke GR, Zinsmeister AR, Seide BM, McKeon K, Schleck CD and Melton LJ III: Differences between painless and painful constipation among community women. Am J Gastroenterol. 101:604–612. 2006.PubMed/NCBI View Article : Google Scholar | |
|
Young A, Viswanath A, Kalladka M, Khan J, Eliav E and Diehl SR: Mouse model demonstrates strain differences in susceptibility to opioid side effects. Neurosci Lett. 675:110–115. 2018.PubMed/NCBI View Article : Google Scholar | |
|
Chen W, Chung HH and Cheng JT: Opiate-induced constipation related to activation of small intestine opioid µ2-receptors. World J Gastroenterol. 18:1391–1396. 2012.PubMed/NCBI View Article : Google Scholar | |
|
Grundy D and Schemann M: Enteric nervous system. Curr Opin Gastroenterol. 21:176–182. 2005.PubMed/NCBI View Article : Google Scholar | |
|
Gulati R, Komuravelly A, Leb S, Mhanna MJ, Ghori A, Leon J and Needlman R: Usefulness of assessment of stool form by the modified bristol stool form scale in primary care pediatrics. Pediatr Gastroenterol Hepatol Nutr. 21:93–100. 2018.PubMed/NCBI View Article : Google Scholar | |
|
Palus K, Bulc M, Czajkowska M, Miciński B and Całka J: Neurochemical characteristics of calbindin-like immunoreactive coeliac-cranial mesenteric ganglion complex (CCMG) neurons supplying the pre-pyloric region of the porcine stomach. Tissue Cell. 50:8–14. 2018.PubMed/NCBI View Article : Google Scholar | |
|
Verheijden S and Boeckxstaens GE: Neuroimmune interaction and the regulation of intestinal immune homeostasis. Am J Physiol Gastrointest Liver Physiol. 314:G75–G80. 2018.PubMed/NCBI View Article : Google Scholar | |
|
Galligan JJ and Akbarali HI: Molecular physiology of enteric opioid receptors. Am J Gastroenterol Suppl. 2:17–21. 2014.PubMed/NCBI View Article : Google Scholar | |
|
Palus K, Bulc M and Całka J: Changes in VIP-, SP- and CGRP-like immunoreactivity in intramural neurons within the pig stomach following supplementation with low and high doses of acrylamide. Neurotoxicology. 69:47–59. 2018.PubMed/NCBI View Article : Google Scholar | |
|
da Silva MV, Marosti AR, Mendes CE, Palombit K and Castelucci P: Submucosal neurons and enteric glial cells expressing the P2X7 receptor in rat experimental colitis. Acta Histochem. 119:481–494. 2017.PubMed/NCBI View Article : Google Scholar | |
|
Olsson C: Calbindin immunoreactivity in the enteric nervous system of larval and adult zebrafish (Danio rerio). Cell Tissue Res. 344:31–40. 2011.PubMed/NCBI View Article : Google Scholar | |
|
Nishimura E, Buchan AM and McIntosh CH: Autoradiographic localization of mu- and delta-type opioid receptors in the gastrointestinal tract of the rat and guinea pig. Gastroenterology. 91:1084–1094. 1986.PubMed/NCBI View Article : Google Scholar | |
|
Kaur R, O'Shaughnessy CT, Jarvie EM, Winchester WJ and McLean PG: Characterization of a calcitonin gene-related peptide release assay in rat isolated distal colon. Arch Pharm Res. 32:1775–1781. 2009.PubMed/NCBI View Article : Google Scholar | |
|
Mitsui R, Miyamoto S, Takano H and Hashitani H: Properties of submucosal venules in the rat distal colon. Br J Pharmacol. 170:968–977. 2013.PubMed/NCBI View Article : Google Scholar | |
|
Van Crombruggen K, Van Nassauw L, Timmermans JP and Lefebvre RA: Inhibitory purinergic P2 receptor characterisation in rat distal colon. Neuropharmacology. 53:257–271. 2007.PubMed/NCBI View Article : Google Scholar | |
|
Kotova PD, Bystrova MF, Rogachevskaja OA, Khokhlov AA, Sysoeva VY, Tkachuk VA and Kolesnikov SS: Coupling of P2Y receptors to Ca2+ mobilization in mesenchymal stromal cells from the human adipose tissue. Cell Calcium. 71:1–14. 2018.PubMed/NCBI View Article : Google Scholar | |
|
Barańska J, Czajkowski R and Pomorski P: P2Y1 receptors-properties and functional activities. Adv Exp Med Biol. 1051:71–89. 2017.PubMed/NCBI View Article : Google Scholar | |
|
Buvinic S, Bravo-Zehnder M, Boyer JL, Huidobro-Toro JP and González A: Nucleotide P2Y1 receptor regulates EGF receptor mitogenic signaling and expression in epithelial cells. J Cell Sci. 120:4289–4301. 2007.PubMed/NCBI View Article : Google Scholar | |
|
Burnstock G: Purine and pyrimidine receptors. Cell Mol Life Sci. 64:1471–1483. 2007.PubMed/NCBI View Article : Google Scholar | |
|
Strong DS, Cornbrooks CF, Roberts JA, Hoffman JM, Sharkey KA and Mawe GM: Purinergic neuromuscular transmission is selectively attenuated in ulcerated regions of inflamed guinea pig distal colon. J Physiol. 588:847–859. 2010.PubMed/NCBI View Article : Google Scholar |