Spandidos Publications Logo
  • About
    • About Spandidos
    • Aims and Scopes
    • Abstracting and Indexing
    • Editorial Policies
    • Reprints and Permissions
    • Job Opportunities
    • Terms and Conditions
    • Contact
  • Journals
    • All Journals
    • Oncology Letters
      • Oncology Letters
      • Information for Authors
      • Editorial Policies
      • Editorial Board
      • Aims and Scope
      • Abstracting and Indexing
      • Bibliographic Information
      • Archive
    • International Journal of Oncology
      • International Journal of Oncology
      • Information for Authors
      • Editorial Policies
      • Editorial Board
      • Aims and Scope
      • Abstracting and Indexing
      • Bibliographic Information
      • Archive
    • Molecular and Clinical Oncology
      • Molecular and Clinical Oncology
      • Information for Authors
      • Editorial Policies
      • Editorial Board
      • Aims and Scope
      • Abstracting and Indexing
      • Bibliographic Information
      • Archive
    • Experimental and Therapeutic Medicine
      • Experimental and Therapeutic Medicine
      • Information for Authors
      • Editorial Policies
      • Editorial Board
      • Aims and Scope
      • Abstracting and Indexing
      • Bibliographic Information
      • Archive
    • International Journal of Molecular Medicine
      • International Journal of Molecular Medicine
      • Information for Authors
      • Editorial Policies
      • Editorial Board
      • Aims and Scope
      • Abstracting and Indexing
      • Bibliographic Information
      • Archive
    • Biomedical Reports
      • Biomedical Reports
      • Information for Authors
      • Editorial Policies
      • Editorial Board
      • Aims and Scope
      • Abstracting and Indexing
      • Bibliographic Information
      • Archive
    • Oncology Reports
      • Oncology Reports
      • Information for Authors
      • Editorial Policies
      • Editorial Board
      • Aims and Scope
      • Abstracting and Indexing
      • Bibliographic Information
      • Archive
    • Molecular Medicine Reports
      • Molecular Medicine Reports
      • Information for Authors
      • Editorial Policies
      • Editorial Board
      • Aims and Scope
      • Abstracting and Indexing
      • Bibliographic Information
      • Archive
    • World Academy of Sciences Journal
      • World Academy of Sciences Journal
      • Information for Authors
      • Editorial Policies
      • Editorial Board
      • Aims and Scope
      • Abstracting and Indexing
      • Bibliographic Information
      • Archive
    • International Journal of Functional Nutrition
      • International Journal of Functional Nutrition
      • Information for Authors
      • Editorial Policies
      • Editorial Board
      • Aims and Scope
      • Abstracting and Indexing
      • Bibliographic Information
      • Archive
    • International Journal of Epigenetics
      • International Journal of Epigenetics
      • Information for Authors
      • Editorial Policies
      • Editorial Board
      • Aims and Scope
      • Abstracting and Indexing
      • Bibliographic Information
      • Archive
    • Medicine International
      • Medicine International
      • Information for Authors
      • Editorial Policies
      • Editorial Board
      • Aims and Scope
      • Abstracting and Indexing
      • Bibliographic Information
      • Archive
  • Articles
  • Information
    • Information for Authors
    • Information for Reviewers
    • Information for Librarians
    • Information for Advertisers
    • Conferences
  • Language Editing
Spandidos Publications Logo
  • About
    • About Spandidos
    • Aims and Scopes
    • Abstracting and Indexing
    • Editorial Policies
    • Reprints and Permissions
    • Job Opportunities
    • Terms and Conditions
    • Contact
  • Journals
    • All Journals
    • Biomedical Reports
      • Information for Authors
      • Editorial Policies
      • Editorial Board
      • Aims and Scope
      • Abstracting and Indexing
      • Bibliographic Information
      • Archive
    • Experimental and Therapeutic Medicine
      • Information for Authors
      • Editorial Policies
      • Editorial Board
      • Aims and Scope
      • Abstracting and Indexing
      • Bibliographic Information
      • Archive
    • International Journal of Epigenetics
      • Information for Authors
      • Editorial Policies
      • Editorial Board
      • Aims and Scope
      • Abstracting and Indexing
      • Bibliographic Information
      • Archive
    • International Journal of Functional Nutrition
      • Information for Authors
      • Editorial Policies
      • Editorial Board
      • Aims and Scope
      • Abstracting and Indexing
      • Bibliographic Information
      • Archive
    • International Journal of Molecular Medicine
      • Information for Authors
      • Editorial Policies
      • Editorial Board
      • Aims and Scope
      • Abstracting and Indexing
      • Bibliographic Information
      • Archive
    • International Journal of Oncology
      • Information for Authors
      • Editorial Policies
      • Editorial Board
      • Aims and Scope
      • Abstracting and Indexing
      • Bibliographic Information
      • Archive
    • Medicine International
      • Information for Authors
      • Editorial Policies
      • Editorial Board
      • Aims and Scope
      • Abstracting and Indexing
      • Bibliographic Information
      • Archive
    • Molecular and Clinical Oncology
      • Information for Authors
      • Editorial Policies
      • Editorial Board
      • Aims and Scope
      • Abstracting and Indexing
      • Bibliographic Information
      • Archive
    • Molecular Medicine Reports
      • Information for Authors
      • Editorial Policies
      • Editorial Board
      • Aims and Scope
      • Abstracting and Indexing
      • Bibliographic Information
      • Archive
    • Oncology Letters
      • Information for Authors
      • Editorial Policies
      • Editorial Board
      • Aims and Scope
      • Abstracting and Indexing
      • Bibliographic Information
      • Archive
    • Oncology Reports
      • Information for Authors
      • Editorial Policies
      • Editorial Board
      • Aims and Scope
      • Abstracting and Indexing
      • Bibliographic Information
      • Archive
    • World Academy of Sciences Journal
      • Information for Authors
      • Editorial Policies
      • Editorial Board
      • Aims and Scope
      • Abstracting and Indexing
      • Bibliographic Information
      • Archive
  • Articles
  • Information
    • For Authors
    • For Reviewers
    • For Librarians
    • For Advertisers
    • Conferences
  • Language Editing
Login Register Submit
  • This site uses cookies
  • You can change your cookie settings at any time by following the instructions in our Cookie Policy. To find out more, you may read our Privacy Policy.

    I agree
Search articles by DOI, keyword, author or affiliation
Search
Advanced Search
presentation
Experimental and Therapeutic Medicine
Join Editorial Board Propose a Special Issue
Print ISSN: 1792-0981 Online ISSN: 1792-1015
Journal Cover
March-2023 Volume 25 Issue 3

Full Size Image

Sign up for eToc alerts
Recommend to Library

Journals

International Journal of Molecular Medicine

International Journal of Molecular Medicine

International Journal of Molecular Medicine is an international journal devoted to molecular mechanisms of human disease.

International Journal of Oncology

International Journal of Oncology

International Journal of Oncology is an international journal devoted to oncology research and cancer treatment.

Molecular Medicine Reports

Molecular Medicine Reports

Covers molecular medicine topics such as pharmacology, pathology, genetics, neuroscience, infectious diseases, molecular cardiology, and molecular surgery.

Oncology Reports

Oncology Reports

Oncology Reports is an international journal devoted to fundamental and applied research in Oncology.

Experimental and Therapeutic Medicine

Experimental and Therapeutic Medicine

Experimental and Therapeutic Medicine is an international journal devoted to laboratory and clinical medicine.

Oncology Letters

Oncology Letters

Oncology Letters is an international journal devoted to Experimental and Clinical Oncology.

Biomedical Reports

Biomedical Reports

Explores a wide range of biological and medical fields, including pharmacology, genetics, microbiology, neuroscience, and molecular cardiology.

Molecular and Clinical Oncology

Molecular and Clinical Oncology

International journal addressing all aspects of oncology research, from tumorigenesis and oncogenes to chemotherapy and metastasis.

World Academy of Sciences Journal

World Academy of Sciences Journal

Multidisciplinary open-access journal spanning biochemistry, genetics, neuroscience, environmental health, and synthetic biology.

International Journal of Functional Nutrition

International Journal of Functional Nutrition

Open-access journal combining biochemistry, pharmacology, immunology, and genetics to advance health through functional nutrition.

International Journal of Epigenetics

International Journal of Epigenetics

Publishes open-access research on using epigenetics to advance understanding and treatment of human disease.

Medicine International

Medicine International

An International Open Access Journal Devoted to General Medicine.

Journal Cover
March-2023 Volume 25 Issue 3

Full Size Image

Sign up for eToc alerts
Recommend to Library

  • Article
  • Citations
    • Cite This Article
    • Download Citation
    • Create Citation Alert
    • Remove Citation Alert
    • Cited By
  • Similar Articles
    • Related Articles (in Spandidos Publications)
    • Similar Articles (Google Scholar)
    • Similar Articles (PubMed)
  • Download PDF
  • Download XML
  • View XML

  • Supplementary Files
    • Supplementary_Data.pdf
Article Open Access

lncRNA‑miRNA‑mRNA network in female offspring born from obese dams

  • Authors:
    • Yong Song
    • Hong-Lin Guo
    • Min-Zhe Zhang
    • Ze-Lin Zhang
    • Ke Jin
    • Qi-Qiang He
    • Hui Li
  • View Affiliations / Copyright

    Affiliations: School of Public Health, Wuhan University, Wuhan, Hubei 430071, P.R. China, School of Public Administration, South Central University for Nationalities, Wuhan, Hubei 430074, P.R. China, Department of Clinical Nutrition, Yichang Central People's Hospital, Yichang, Hubei 443003, P.R. China, School of Food Science and Engineering, Wuhan Polytechnic University, Wuhan, Hubei 430023, P.R. China, Shenzhen Research Institute, Wuhan University, Shenzhen, Guangdong 518000, P.R. China, Medical Department, Taixing People's Hospital, Taizhou, Jiangsu 225400, P.R. China
    Copyright: © Song et al. This is an open access article distributed under the terms of Creative Commons Attribution License.
  • Article Number: 140
    |
    Published online on: February 13, 2023
       https://doi.org/10.3892/etm.2023.11839
  • Expand metrics +
Metrics: Total Views: 0 (Spandidos Publications: | PMC Statistics: )
Metrics: Total PDF Downloads: 0 (Spandidos Publications: | PMC Statistics: )
Cited By (CrossRef): 0 citations Loading Articles...

This article is mentioned in:


Abstract

Maternal obesity is associated with disturbance of lipid metabolism and obesity in offspring; however, the pathogenesis is still unclear. The present study elucidated the role of potential lipid metabolism‑associated long non‑coding RNA (lncRNA) and identified the pathways involved in mice born to obese dams. In the present study, maternal obesity was induced by feeding a high‑fat diet for 10 weeks in female C57/BL6 mice, whereas control mice were fed a standard diet. All female mice mated with healthy male mice and were allowed to deliver spontaneously. The results demonstrated that female offspring from obese dams presented a tendency to become overweight in the first 8 weeks after birth; however, maternal obesity did not significantly alter the body weight of male offspring. RNA‑sequencing analysis was performed on female offspring liver at 3 weeks old. Significantly dysregulated lncRNAs and downstream targets in female offspring liver were identified using bioinformatics analysis. lncRNA, microRNA (miRNA or miR) and mRNA expression levels in liver and AML12 cells were assessed using reverse transcription‑quantitative PCR. A total of 8 upregulated and 17 downregulated lncRNAs were demonstrated in offspring from obese dams and lncRNA Lockd was indicated to be a key dysregulated lncRNA. Competing endogenous RNA (ceRNA) models suggested that the lncRNA Lockd/miR‑582‑5p/Elovl5 pathway was key for lipid metabolism in the liver of offspring from obese dams. Finally, small interfering RNA and miRNA inhibitor transfection was used to evaluate the ceRNA models in AML12 cells. Taken together, the results of the present study indicated that lncRNA Lockd‑miR‑582‑5p‑Elovl5 network may be disrupted in lipid metabolism and lead to obesity in the offspring of obese dams. This research will provide new insights into the molecular mechanism of obesity and lipid metabolism disorder.

Introduction

The prevalence of female obesity around the world has roughly doubled in the past four decades (from 6.4 to 14.9%) (1). Maternal obesity not only affects mothers' health, but also exerts both short-term and long-term adverse effects on future generations. The risks of preterm birth, neonatal malformation, macrosomia, fetal distress and perinatal death are significantly increased in obese mothers in the perinatal period (2). Furthermore, the risk of being overweight is significantly increased in their children (3). It has been recognized that genetic background and changes in diet and lifestyle contribute to the epidemic of obesity, but this view cannot fully explain the rapid increase in incidence (4). It is currently hypothesized that the acquired metabolic model of an individual might be determined by the intrauterine nutritional environment during the fetal or embryonic period. The uterine environment of obese pregnant women may affect development and maturation of important organs of the fetus, which thereby increases the risk of obesity, diabetes and other chronic disease for the offspring in adulthood (5,6). It has been reported that fetal adaptations to undernutrition are associated with changes in the concentrations of fetal and placental hormones. Persistent changes in levels of hormone secretion and the sensitivity of tissue may link fetal undernutrition with abnormal structure, function and disease in adult life (7). The concept of ‘nutrition programming’ proposed by Lucas (8) demonstrates the aforementioned phenomenon; in the early stage of life, the body changes at both cellular and molecular levels to adapt to stimuli of the nutrient environment, which leads to adaptive clonal selection or proliferation of differentiated cells. However, these changes persist despite the disappearance of stimuli, which results in alterations in the number or proportion of tissue cells. The aforementioned studies suggest that risk factors for certain chronic diseases in adulthood may start from the period of embryonic or infant development and that ‘switches’ to initiate these risk factors are maternal uterine environmental factors, especially changes in nutritional status.

Coding genes form <2% of the total human genome. However, ~70% of the human genome is transcribed into RNA, which generates thousands of non-coding (nc)RNAs (9). Long ncRNA (lncRNA) has been reported to be closely associated with chronic metabolic disease (10-14). lncRNA is a type of single-stranded RNA molecule with transcript length >200 nt. Due to lack of an open reading frame and the inability to code for protein, lncRNA was previously considered to be a ‘junk gene’ (15). However, studies have reported that lncRNA regulates protein-coding genes and it has been reported to be involved in the occurrence of numerous diseases (16,17). lncRNA structures are similar to those of mRNA, with a 5'-end cap and 3'-end poly A-tail structure, which can regulate genes by cis or trans-action on protein-coding genes. Thousands of lncRNAs have been reported to be involved in mammalian gene activities (15). However, the physiological function and mechanisms of many lncRNAs are still unclear.

A previous study has focused on the metabolic characteristics of offspring obesity or specific genes (18). In the present study, expression of lncRNA in offspring liver was assessed using whole transcriptome sequencing technology. Transcriptome sequencing research is the basis for gene function and structure research. The new-generation high-throughput sequencing methods enable comprehensive and rapid capture of almost all transcript sequence information for a certain tissue or organ of a species under a certain state and this approach has been widely applied in basic research, clinical diagnosis and drug research and development (19,20).

It is unclear whether lncRNA regulation is involved in metabolic abnormalities of offspring caused by overfeeding in early life. The present study assessed the potential lipid metabolism-associated lncRNA and pathways in mice born from obese dams using RNA-sequencing and bioinformatic analyses. The findings of the present study may contribute to understanding of the effects of maternal obesity on offspring liver lipid metabolism and suggest novel therapeutic possibilities for obesity-associated disease.

Materials and methods

Animals and treatment

A total of 14 C57/BL6 female mice (age, 4 weeks; weight, 12±1 g; Hubei Experimental Animal Research Center) were housed individually in woodchip-bedded plastic cages at a constant temperature (25±2˚C) and humidity (60±5%) with a 12/12-h light/dark cycle and free access to water. Maternal obesity (n=10) was induced by feeding a high-fat diet (45% of energy from fat; Research Diets, Inc.) for 10 weeks while the control mice (n=4) were fed using a standard diet (15% of energy from fat; Research Diets, Inc.), 7 female mice became obese in maternal obesity group. All female mice mated with 6 healthy male mice (age, 14 weeks; weight, 36±2 g; Hubei Experimental Animal Research Center) in a 2:1 ratio, randomly as previously described, the housing conditions of male mice are the same as the female mice (21). All pups were weighed <12 h after birth. On the first day, litters were adjusted to 8 pups/dam randomly and redundant pups were euthanized using cervical dislocation. The body weight of the dam and offspring were recorded weekly. Two separate offspring groups were studied as follows: CON, offspring from control dams and OB, offspring from obese dams. As the offspring were breastfed for the first 3 weeks after birth, all nutrients for offspring during the fetal period and within 3 weeks after birth came from the mother. After weaning, all offspring freely ate a standard diet. Blood glucose levels of the offspring were assessed by using a glucose meter (Johnson & Johnson) at 3 and 8 weeks of age, after 12 h fasting, the tip of the tail was scored using a pair of sterilized surgical scissors and a small drop of blood (<5 µl) was placed on the test strip of the blood glucose meter (21). A subset of female offspring (CON, n=3; OB, n=3) were sacrificed randomly by cervical dislocation at 3 weeks of age and liver samples were used for RNA-sequencing analysis. The other offspring were sacrificed by cervical dislocation at 8 weeks of age. All experimental procedures were approved by Ethics Committee of Wuhan University School of Medicine (approval no. 2018YF0165).

Library construction

The library construction and sequencing were performed by Annoroad Gene Technology Co. Ltd. A total of three liver samples each were retrieved from female offspring of the CON and OB groups. Total RNA was extracted from the tissues using TRIzol® reagent (Invitrogen; Thermo Fisher Scientific, Inc.). A total of 3 µg total RNA of each sample was used to construct the lncRNA library. A Kaiao K5500 spectrophotometer (Beijing Kaiao Technology Development Co., Ltd.) was used to assess purity of samples and the Agilent 2100 RNA Nano 6000 Assay kit (Agilent Technologies, Inc.) was used to assess integrity and concentration of RNA samples. The ribosomal RNA was removed using Ribo-Zero™ Gold kit (Guangzhou RiboBio Co., Ltd.). Different index tags were selected using NEB Next Ultra Directional RNA Library Prep kit for Illumina (New England BioLabs, Inc.) according to the manufacturer's protocol. The constructed library was used for lncRNA and mRNA sequencing on the Illumina sequencing platform.

Sequencing data analysis

The raw reads obtained using Illumina sequencing were processed by Annoroad Gene Technology Co. Ltd. to remove low-quality sequences, adapter contamination and rRNA to obtain clean reads. All subsequent analyses were based on clean reads. lncRNA and mRNA sequencing analysis process was as follows: Quality control of sequencing data, data comparison analysis, expression quantification, novel lncRNA recognition, differential expression analysis, feature analysis and target prediction of novel lncRNA, and functional enrichment (22,23).

Bioinformatics analysis

Dysregulated gene analysis was performed using the DEseq package in R 4.0.3 (r-project.org/) and Mann-Whitney test was performed to evaluate significantly dysregulated lncRNAs between offspring from CON and OB groups. The significantly dysregulated lncRNAs were defined as |log2(FC)|≥1 and false discovery rate ≤0.05. Prediction of downstream targets of lncRNAs and microRNAs (miRNAs or miRs). Query of the sequence and species information for lncRNAs were performed using the online Starbase tool (version 2.0; starbase.sysu.edu.cn/). The online STRING tool (version 11.0; string-db.org/) was used to perform Gene Ontology and Kyoto Encyclopedia of Genes and Genomes analysis of differentially expressed genes (24). The subcellular localization of lncRNA was queried using the online lncatlas tool (lncatlas.crg.eu/).

Reverse transcription-quantitative PCR (RT-qPCR)

The liver tissue of 3-week-old female offspring was collected and lncRNA, miRNA and mRNA expression levels were assessed using RT-qPCR. Total RNA was extracted from liver tissue using TRIzol® (Invitrogen; Thermo Fisher Scientific, Inc.). RNA was reverse-transcribed into complementary (c)DNA using the PrimeScript™ 1st Strand cDNA Synthesis kit (Takara Bio, Inc.) and miRcute Plus miRNA First-Strand cDNA kit with poly(A) tailing reaction (Tiangen Biotech Co., Ltd.) according to the manufacturer's protocols. The expression levels of lncRNA and mRNA were quantified using TB Green® Premix Ex Taq™ II kit (Takara Bio, Inc.) according to the manufacturer's protocol. Expression levels of lncRNA and mRNA relative to β-actin and expression of miRNA relative to U6 were quantified using the 2-ΔΔCq method (25). The expression levels of miRNAs were quantified using miRcute Plus miRNA qPCR kit (Tiangen Biotech Co., Ltd.) according to the manufacturer's protocol. β-actin was used as the reference gene. The primer sequences are presented in Table SI.

Cells

The mouse hepatocyte AML12 cell line (Shenzhen Haodi Huatuo Biotechnology Co., Ltd.) was plated in 6-well plates (1.2x106/well) for RT-qPCR using Dulbecco's Modified Eagle Medium/Nutrient Mixture F-12 supplemented with 10% fetal bovine serum (Gibco; Thermo Fisher Scientific, Inc.), 5 insulin, 5 transferrin, 5 selenium and 40 mg/l dexamethasone, 100,000 U/l penicillin and 100 mg/l streptomycin. Cultures were maintained at 37˚C in a humidified atmosphere containing 5% CO2 for experiments. RT-qPCR was performed according to the aforementioned method.

Plasmids and transfection

siRNA of lncRNA Lockd and miR-582-5p inhibitor were used to inhibit the expression of lncRNA Lockd and miR-582-5p in AML12 cells, respectively. siRNA of lncRNA Lockd and miR-582-5p inhibitor were obtained from Guangzhou RiboBio Co., Ltd. The siRNA was 19 nt + dTdT 3' overhanging structure. The transfection of these plasmids was performed using ribo FECT™ CP Transfection kit (Guangzhou RiboBio Co., Ltd.) in AML12 cells according to the manufacturer's protocol. RT-qPCR was performed to determine the expression of lncRNA Lockd, miR-582-5p, Elovl5 according to the aforementioned method. The siRNA primer sequences of lncRNA Lockd and miR-582-5p inhibitor are presented in Table SI.

Statistical analysis

All data were presented as mean ± SD and analyzed using SPSS 25.0 (IBM Corp.) or R 4.0.3 (r-project.org/). Results were the average of 3 independent repeats. Two groups were compared using unpaired Student's t test. Three groups were compared using one-way ANOVA and post hoc least significant difference test. P<0.05 was considered to indicate a statistically significant difference.

Results

Metabolic characteristics of mother and offspring

From the 8th to 10th week of feeding, the weight of maternal mice in the OB group was significantly increased compared with CON (Fig. 1A). Compared with CON, birth weight of OB was significantly lower (Fig. 1B). Furthermore, the survival rate of CON offspring within the first week postpartum was 100%; survival rate of OB offspring was significantly lower compared with that of CON (Fig. 1C). There was no significant difference in sex ratio and litter size between the groups (data not shown). Furthermore, the gestational period of both groups was 21 days and no visible malformation was demonstrated in the offspring of either group. After birth, OB female offspring demonstrated significantly increased body weight at the 3rd, 6th and 8th week compared with CON female offspring (Fig. 1D). However, maternal obesity did not significantly alter the body weight of male offspring (Fig. 1E). Furthermore, fasting blood glucose were performed at 3 and 8 weeks of age in offspring from both groups and no significant differences in glucose metabolism were observed between offspring of different sexes or between offspring from CON and OB dams (data not shown).

Figure 1

Weight gain in dams and offspring. (A) Body weight gain in CON and OB dams after 10 weeks. (B) Birth weight of offspring from CON and OB dams. (C) Survival rate of pups at 7 days. Body weight gain in (D) female and (E) male offspring from birth to 8 weeks. Data are presented as the mean ± SD. *P<0.05 vs. CON. CON, control offspring; OB, obese offspring.

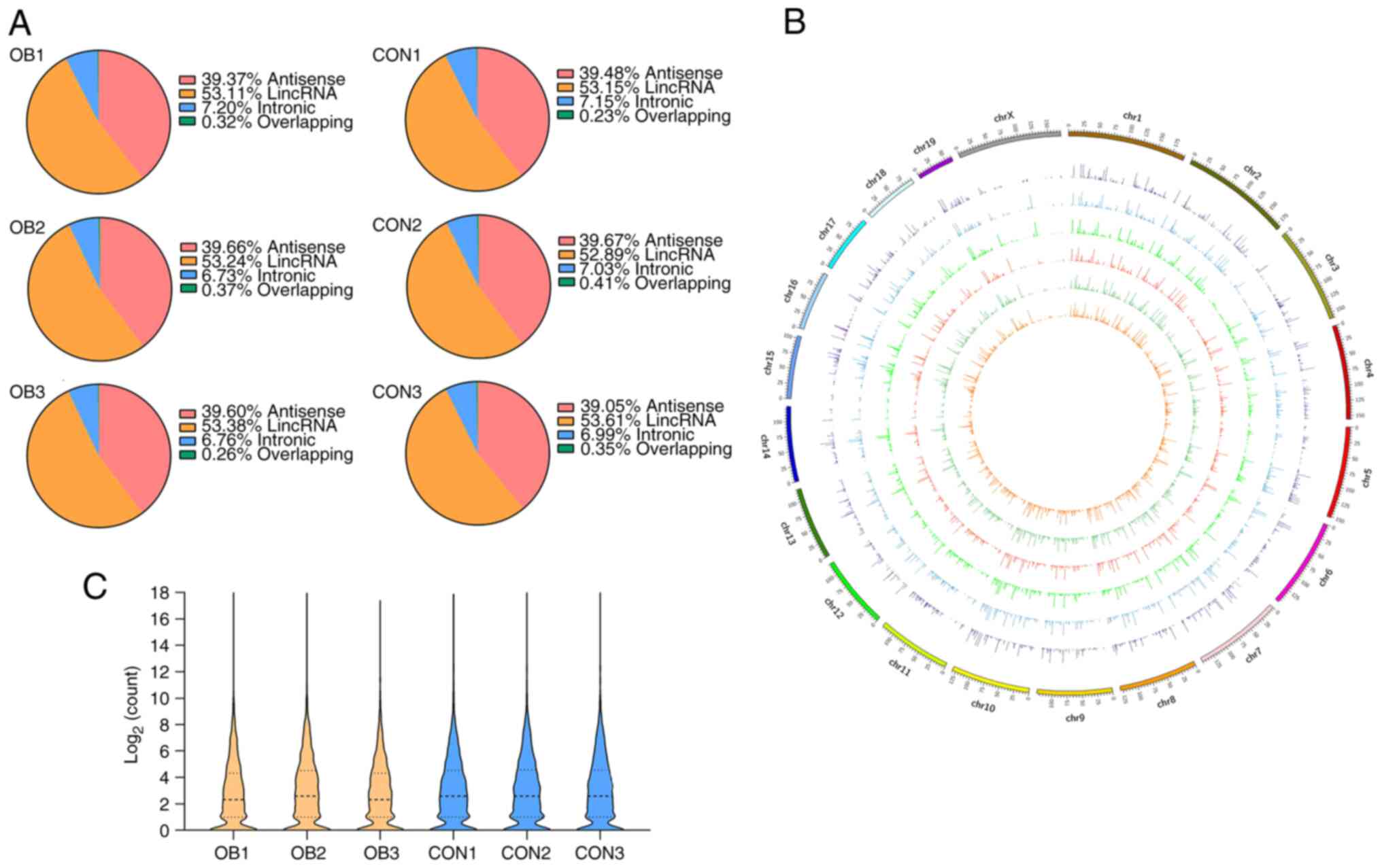
Expression profiles of lncRNA in offspring

A total of 4,393 lncRNAs was identified from the total RNA libraries. The classification of lncRNA in different samples was based on the genomic origin (Fig. 2A). Among these lncRNAs, 3,226 were mapped to known genes while 1,167 were not mapped to any genes, which suggested they may be composed of intergenic sequences. Furthermore, an overview of genomic loci of global lncRNA on different chromosomes was generated based on expression count and it was demonstrated that genomic loci from which lncRNAs were derived were widely distributed across chromosomes except the Y chromosome (Fig. 2B). Violin plots demonstrated that all lncRNA distributions were at nearly the same level after normalization (Fig. 2C).

Figure 2

Expression profiles of lncRNA in the liver of postnatal mice. (A) Classification of all lncRNAs based on genomic origin. (B) Circos plot of distribution of lncRNA transcripts in chromosomes, the outer circle represents the chromosome and the inner circle indicates lncRNA transcripts. It comprises six concentric rings, and each corresponds to a different sample. From outer to inner, they are OB1, OB2, OB3, CON1, CON2 and CON3 samples, respectively. (C) Violin plot of distribution of identified lncRNA following normalization. lncRNA, long non-coding RNA; CON, control; OB, obese; lincRNA, long intergenic non-coding RNA.

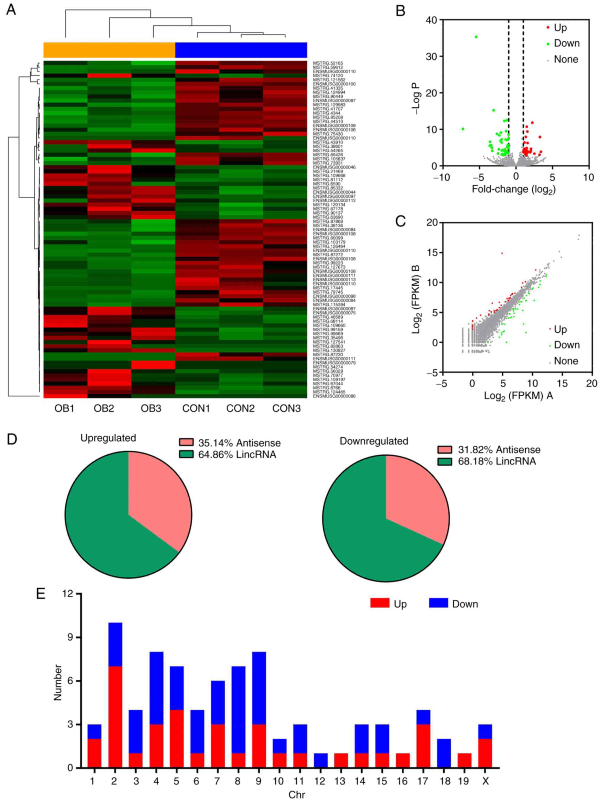
Analysis of differently expressed lncRNAs

Compared with CON offspring, 81 differentially expressed lncRNAs, including 37 up- and 44 downregulated genes, were demonstrated in OB offspring (Fig. 3A). The volcano (Fig. 3B) and scatter (Fig. 3C) plots demonstrated that lncRNA expression varied between OB and CON offspring. Furthermore, classification of the differentially expressed lncRNAs (Fig. 3D) demonstrated that lincRNA was the major type of lncRNA that was up- and downregulated. Most of the upregulated lncRNAs were located on chromosome 2, whereas most of the downregulated lncRNAs were located on chromosome 8 (Fig. 3E).

Figure 3

Identification of differentially expressed lncRNAs. (A) Heatmap of significant differently expressed lncRNAs (>4-fold difference in expression and P<0.05). (B) Volcano plot. (C) Scatter plot of variation in lncRNA expression levels between samples. Red and green represent up- and downregulated lncRNAs, respectively. (D) Classification of differently expressed lncRNAs based on genomic origin. (E) Distribution of up- and downregulated lncRNAs by Chr. lncRNA, long non-coding RNA; CON, control; OB, obese; lincRNA, long intergenic non-coding RNA; Chr, chromosome; FPKM, Fragments Per Kilobase per Million mapped fragments.

lncRNA-miRNA-mRNA network

A total of 81 differentially expressed lncRNAs were identified, of which 56 were unknown and 25 were known. The known lncRNAs included 17 down- and 8 upregulated genes (Table I). Among the 25 known lncRNAs, lncRNA Lockd is a lncRNA that is homologous in human and mouse. The online lncatlas tool (lncatlas.crg.eu/) was used to assess subcellular localization of lncRNA Lockd, which was located in the cytoplasm. The downstream targets of lncRNA Lockd were predicted using the online Starbase 2.0 tool and target miRNAs miR-201-5p and miR-582-5p were indicated (Fig. 4A). Gene enrichment analysis demonstrated that the downstream target genes of mir-201-5p were not enriched in the lipid metabolism pathway (data not shown). The downstream targets of miR-582-5p were predicted using the online Starbase 2.0 tool and 1,208 downstream targets were indicated. The intersection of 1,208 predicted target and differentially expressed genes was assessed and 28 differential target genes were indicated (Fig. 4B). STRING website and Cytoscape software were used to assess the network of these 28 target genes. According to matching score, miR-582-5p and Elovl5 had the highest matching score and the closest combination (Fig. 4C). Elovl5 was demonstrated to be significantly enriched in the GO and KEGG lipid metabolism pathways, such as ‘biosynthesis of unsaturated fatty acid’, ‘fatty acid metabolism’, ‘fatty acid biosynthetic process’ and ‘lipid biosynthetic process’ (Fig. 4D). The binding sites of lncRNA Lockd, miR-582-5p and Elovl5 are presented (Fig. 4E).

Figure 4

lncRNA-miRNA-mRNA network. (A) Downstream targets of lncRNA Lockd were predicted using the online tool Starbase version 2.0. (B) Intersection of 1,208 predicted target and differentially expressed genes were analyzed and 28 differential target genes were indicated. (C) LncRNA Lockd as CeRNA in lncRNA-miRNA-mRNA network. (D) Gene Ontology and Kyoto Encyclopedia of Genes and Genomes gene enrichment analysis of target genes. (E) ceRNA model and binding sites in lncRNA Lockd, miRNA-582-5p and Elovl5. lncRNA, long non-coding RNA; lincRNA, long intergenic non-coding RNA; ceRNA, competing endogenous RNA; miRNA, microRNA.

Table I

Up- and downregulated genes in differentially expressed known lncRNAs.

Table I

Up- and downregulated genes in differentially expressed known lncRNAs.

Expression, nLong non-coding RNA
Downregulated, 17AC122326.1, Gm44787, AC091458.3, Gm14097, Gm6135, Tbx3os1, Gm15611, Lockd, Gm45792, Gm44963, 1810008I18Rik, Gm32540, Gm45836, Gm4316, Gm42031, AC159886.3, AC159895.1
Upregulated, 8AC079680.3, Hnf4aos, Gm10804, Gm15860, Gm3054, 9530026P05Rik, 2010007H06Rik, Xist

[i] Lnc, long non-coding.

Expression of lncRNA Lockd, miR-582-5p and Elovl5

In the liver of 3-week-old female offspring, it was demonstrated that compared with the offspring from CON group, the expression of LncRNA Lockd (P=0.013) and Elovl5 (P=0.024) was significantly lower in OB offspring and expression of miR-582-5p (P=0.022) was significantly higher (Fig. 5A). The results were similar in female offspring mice at 8 weeks of age (all P<0.001; Fig. 5B). In AML12 cells, following siRNA interference, mRNA expression levels of LncRNA Lockd (P=0.004) and Elovl5 (P=0.006) both significantly decreased and mRNA expression levels of miR-582-5p significantly increased (P=0.008) compared with the Control group (Fig. 5C). Following interference with miR-582-5p inhibitor, mRNA expression levels of LncRNA Lockd did not change significantly (P=0.544), mRNA expression levels of miR-582-5p decreased significantly (P=0.028) and mRNA expression levels of Elovl5 significantly increased (P=0.008) compared with Control group (Fig. 5D).

Figure 5

mRNA expression levels of lncRNA Lockd, mi-582-5p and Elovl5. mRNA expression levels of lncRNA Lockd, mi-582-5p and Elovl5 in (A) 3- and (B) 8-week-old female offspring mice from CON and OB dams. *P<0.05 vs. CON. The mRNA expression levels of lncRNA Lockd, miR-582-5p and Elovl5 following treatment using (C) siRNA of lncRNA Lockd and (D) miR-582-5p inhibitor in AML12 cells. *P<0.05 vs. Control. lncRNA, long non-coding RNA; CON, control; OB, obese; miR, microRNA; NC, negative control; si, small interfering.

Discussion

In the present study, an animal model of maternal obesity was constructed to assess expression of lncRNA in offspring liver using whole transcriptome sequencing technology and bioinformatics analysis. Illumina sequencing platform-based next-generation lncRNA sequencing technology accurately and quickly determines the number and structure of transcripts (such as mRNA, known and novel lncRNA) using high-performance computing clusters and powerful bioinformatics analysis techniques (26). Functional annotation and enrichment analysis were performed on differentially expressed mRNAs to obtain an information map of mRNA involvement in in vivo activity. Furthermore, target and functional enrichment analysis of the target on differentially expressed mRNA was used to produce an overview of the transcriptional regulatory network of lncRNA. The results of the present study provide novel insights into the mechanisms by which maternal obesity influences offspring liver metabolism.

To the best of our knowledge, previous studies on the mechanism of maternal obesity on metabolic disease of offspring are limited (27,28). It has been reported that a high glucose intrauterine environment caused by hyperglycemia in pregnant Sprague-Dawley rats increases risk of insulin resistance in offspring and fatty liver in adulthood (21). Overfeeding of new-born C57/BL6 mice during lactation exacerbates risk of insulin resistance and release of inflammatory factors in adulthood (29). Similar to previous studies, the present study demonstrated that body weight after birth in offspring of OB dams was significantly increased compared with the CON group (30,31). However, this was only observed in female offspring and not in male offspring. Baker et al (31) reported a causal pathway in which maternal obesity persistently decreases female offspring physical activity, which leads to adult obesity.

At present, the literature reports that lncRNA liver-specific triglyceride regulator, maternally expressed gene 3 and metastasis-associated lung adenocarcinoma transcript 1 regulate liver lipid metabolism signaling pathways (32-35). Previous studies have reported that lncRNAs serve an important role in liver lipid metabolism (34,35). In the present study, gene sequencing of 3-week-old female offspring liver from CON and OB groups demonstrated that lncRNA Lockd served an important role in liver lipid metabolism. lncRNA Lockd (ENSMUSG00000098318, also known as 1190002F15Rik) is a downstream lncRNA of cyclin-dependent kinase inhibitor 1B (CDKN1B), located on mouse chromosome 6 (134929092-134956798 bp, + strand), which contains two exon sequences with a transcript length of 5,662 bps (36,37). lncRNA Lockd is expressed in many cell types and its locus exhibits open chromatin in multiple types of tissue. The lncRNA Lockd enhancer likely regulates CDKN1B transcription in multiple tissues (37). The human genomic region orthologous to the mouse Lockd promoter demonstrates DNase hypersensitivity and binds a similar set of TFs in human K562 erythroleukemia cells, which indicates the presence of a functional cis element (36). Transcriptome sequencing indicated that lncRNA Lockd was enriched in the mouse liver.

Competing endogenous RNAs (ceRNAs) are transcripts that regulate each other at a post-transcription level by competing for shared miRNAs. ceRNA networks link the function of mRNAs with that of ncRNAs (such as, lncRNA, circular RNA and miRNA) (38). In the present study, following interference with lncRNA Lockd, mRNA expression levels of miR-582-5p were significantly upregulated and mRNA expression levels of Elovl5 were significantly downregulated; following miR-582-5p inhibition, mRNA expression levels of Elovl5 were significantly upregulated. The results of the present study suggested that lncRNA Lockd was an endogenous RNA that competitively bound to mi-582-5p, acted as a sponge and indirectly downregulated Elovl5 and affected liver lipid metabolism.

Elovl5 is a key PPARα regulatory enzyme involved in synthesis of mono- and polyunsaturated fatty acids (PUFAs) and it is downregulated in the liver of diet-induced obese mice (39,40). Increased Elovl5 activity in the liver of obese mice has been reported to decrease triglyceride content (41). However, liver cholesterol and fasting plasma triglyceride levels are not affected by changes in Elovl5 activity. Elovl5 is one of seven Elovl5 subtypes expressed in humans and rodents. Elovl5 serves a key role in the synthesis of C20 n-6 PUFA (41). The expression of Elovl5 in the liver has been reported to be negatively correlated with triglyceride content, blood glucose levels and expression of enzymes involved in gluconeogenesis (33,34), but the mechanism by which Elovl5 control triglyceride levels is still unclear and needs to be further elucidated.

There are potential limitations in the present study. First, only three offspring from CON and OB dams were used for RNA-sequencing. As such, validation in larger cohorts needs to be performed in the future. Moreover, additional experiments such as dual-luciferase reporter and fluorescence in situ hybridization should be performed to elucidate the regulatory mechanism of the lncRNA-miRNA-mRNA network.

To summarize, the present study indicated that maternal obesity is an important risk factor for obesity and adult liver lipid metabolism disorder in offspring. Excessive nutrient intake in the early life disrupts liver metabolism in offspring and increases risk of liver lipid metabolism disorder in adulthood. In this process, the expression of miR-582-5p and Elovl5 is regulated by lncRNA Lockd, which affects key components in the lipid metabolism pathway; this may provide novel approaches for effective prevention and treatment of obesity and associated metabolic disease.

Supplementary Material

P rimer sequence s used in the present study.

Acknowledgements

Not applicable.

Funding

Funding: The present study was supported by the Shenzhen Fundamental Research Program (grant no. JCYJ20190808145605537) and Yichang Medical and Health Research Program (grant no. A20-2-017).

Availability of data and materials

The datasets generated and/or analyzed during the current study are available from the corresponding author on reasonable request. The RNA-sequencing data are available from the Figshare repository (figshare.com/search?q=10.6084%2Fm9.figshare.21085828).

Authors' contributions

YS, HLG and QQH conceptualized the study and designed the research. HL, ZLZ and KJ made substantial contributions to the acquisition of data. YS and MZZ performed the experiments. YS, ZLZ and HL analyzed and interpreted the data. ZLZ and QQH drafted and edited the manuscript. KJ edited the manuscript. QQH supervised the project. YS and HLG confirm the authenticity of all the raw data. All authors have read and approved the final manuscript.

Ethics approval and consent to participate

All experimental procedures were approved by Ethics Committee of Wuhan University School of Medicine (approval no. 2018YF0165).

Patient consent for publication

Not applicable.

Competing interests

The authors declare that they have no competing interests.

References

1 

NCD Risk Factor Collaboration (NCD-RisC). Worldwide trends in body-mass index, underweight, overweight, and obesity from 1975 to 2016: A pooled analysis of 2416 population-based measurement studies in 128.9 million children, adolescents, and adults. Lancet. 390:2627–2642. 2017.PubMed/NCBI View Article : Google Scholar

2 

Catalano PM and Shankar K: Obesity and pregnancy: Mechanisms of short term and long term adverse consequences for mother and child. BMJ. 356(j1)2017.PubMed/NCBI View Article : Google Scholar

3 

Koletzko B, Godfrey KM, Poston L, Szajewska H, van Goudoever JB, de Waard M, Brands B, Grivell RM, Deussen AR, Dodd JM, et al: Nutrition during pregnancy, lactation and early childhood and its implications for maternal and long-term child health: The early nutrition project recommendations. Ann Nutr Metab. 74:93–106. 2019.PubMed/NCBI View Article : Google Scholar

4 

Jaacks LM, Vandevijvere S, Pan A, McGowan CJ, Wallace C, Imamura F, Mozaffarian D, Swinburn B and Ezzati M: The obesity transition: Stages of the global epidemic. Lancet Diabetes Endocrinol. 7:231–240. 2019.PubMed/NCBI View Article : Google Scholar

5 

Symonds ME, Sebert SP, Hyatt MA and Budge H: Nutritional programming of the metabolic syndrome. Nat Rev Endocrinol. 5:604–610. 2009.PubMed/NCBI View Article : Google Scholar

6 

Patel MS, Srinivasan M and Laychock SG: Metabolic programming: Role of nutrition in the immediate postnatal life. J Inherit Metab Dis. 32:218–228. 2009.PubMed/NCBI View Article : Google Scholar

7 

Barker DJ, Gluckman PD, Godfrey KM, Harding JE, Owens JA and Robinson JS: Fetal nutrition and cardiovascular disease in adult life. Lancet. 341:938–941. 1993.PubMed/NCBI View Article : Google Scholar

8 

Lucas A: Programming by early nutrition: An experimental approach. J Nutr. 128 (Suppl 2):401S–406S. 1998.PubMed/NCBI View Article : Google Scholar

9 

Yan X, Hu Z, Feng Y, Hu X, Yuan J, Zhao SD, Zhang Y, Yang L, Shan W, He Q, et al: Comprehensive genomic characterization of long non-coding RNAs across human cancers. Cancer Cell. 28:529–540. 2015.PubMed/NCBI View Article : Google Scholar

10 

Chen G, Yu D, Nian X, Liu J, Koenig RJ, Xu B and Sheng L: LncRNA SRA promotes hepatic steatosis through repressing the expression of adipose triglyceride lipase (ATGL). Sci Rep. 6(35531)2016.PubMed/NCBI View Article : Google Scholar

11 

Yan C, Li J, Feng S, Li Y and Tan L: Long noncoding RNA Gomafu upregulates Foxo1 expression to promote hepatic insulin resistance by sponging miR-139-5p. Cell Death Dis. 9(289)2018.PubMed/NCBI View Article : Google Scholar

12 

Shan D, Shang Y and Hu T: Long noncoding RNA BLACAT1 promotes cell proliferation and invasion in human cervical cancer. Oncol Lett. 15:3490–3495. 2018.PubMed/NCBI View Article : Google Scholar

13 

Li Y, Shan Z, Yang B, Yang D, Men C, Cui Y and Wu J: LncRNA HULC promotes epithelial and smooth-muscle-like differentiation of adipose-derived stem cells by upregulation of BMP9. Pharmazie. 73:49–55. 2018.PubMed/NCBI View Article : Google Scholar

14 

Sun C, Li S, Zhang F, Xi Y, Wang L, Bi Y and Li D: Long non-coding RNA NEAT1 promotes non-small cell lung cancer progression through regulation of miR-377-3p-E2F3 pathway. Oncotarget. 7:51784–51814. 2016.PubMed/NCBI View Article : Google Scholar

15 

Xu J, Bai J, Zhang X, Lv Y, Gong Y, Liu L, Zhao H, Yu F, Ping Y, Zhang G, et al: A comprehensive overview of lncRNA annotation resources. Brief Bioinform. 18:236–249. 2017.PubMed/NCBI View Article : Google Scholar

16 

Winkle M, Kluiver JL, Diepstra A and van den Berg A: Emerging roles for long noncoding RNAs in B-cell development and malignancy. Crit Rev Oncol Hematol. 120:77–85. 2017.PubMed/NCBI View Article : Google Scholar

17 

Goyal N, Kesharwani D and Datta M: Lnc-ing non-coding RNAs with metabolism and diabetes: Roles of lncRNAs. Cell Mol Life Sci. 75:1827–1837. 2018.PubMed/NCBI View Article : Google Scholar

18 

Isganaitis E, Venditti S, Matthews TJ, Lerin C, Demerath EW and Fields DA: Maternal obesity and the human milk metabolome: Associations with infant body composition and postnatal weight gain. Am J Clin Nutr. 110:111–120. 2019.PubMed/NCBI View Article : Google Scholar

19 

Motorin Y and Helm M: Methods for RNA modification mapping using deep sequencing: Established and new emerging technologies. Genes (Basel). 10(35)2019.PubMed/NCBI View Article : Google Scholar

20 

Rego SM and Snyder MP: High throughput sequencing and assessing disease risk. Cold Spring Harb Perspect Med. 9(a026849)2019.PubMed/NCBI View Article : Google Scholar

21 

Song Y, Li J, Zhao Y, Zhang Q, Liu Z, Li J, Chen X, Yang Z, Yu C and Xiao X: Severe maternal hyperglycemia exacerbates the development of insulin resistance and fatty liver in the offspring on high fat diet. Exp Diabetes Res. 2012(254976)2012.PubMed/NCBI View Article : Google Scholar

22 

Subramanian A, Tamayo P, Mootha VK, Mukherjee S, Ebert BL, Gillette MA, Paulovich A, Pomeroy SL, Golub TR, Lander ES and Mesirov JP: Gene set enrichment analysis: A knowledge-based approach for interpreting genome-wide expression profiles. Proc Natl Acad Sci USA. 102:15545–15550. 2005.PubMed/NCBI View Article : Google Scholar

23 

Chuang TD and Khorram O: Expression profiling of lncRNAs, miRNAs, and mRNAs and their differential expression in leiomyoma using next-generation RNA sequencing. Reprod Sci. 25:246–255. 2018.PubMed/NCBI View Article : Google Scholar

24 

Mi H, Dong Q, Muruganujan A, Gaudet P, Lewis S and Thomas PD: PANTHER version 7: Improved phylogenetic trees, orthologs and collaboration with the gene ontology consortium. Nucleic Acids Res. 38:D204–D210. 2010.PubMed/NCBI View Article : Google Scholar

25 

Livak KJ and Schmittgen TD: Analysis of relative gene expression data using real-time quantitative PCR and the 2(-Delta Delta C(T)) method. Methods. 25:402–408. 2001.PubMed/NCBI View Article : Google Scholar

26 

Dillies MA, Rau A, Aubert J, Hennequet-Antier C, Jeanmougin M, Servant N, Keime C, Marot G, Castel D, Estelle J, et al: A comprehensive evaluation of normalization methods for Illumina high-throughput RNA sequencing data analysis. Brief Bioinform. 14:671–683. 2013.PubMed/NCBI View Article : Google Scholar

27 

Reichetzeder C: Overweight and obesity in pregnancy: Their impact on epigenetics. Eur J Clin Nutr. 75:1710–1722. 2021.PubMed/NCBI View Article : Google Scholar

28 

Zhao D, Liu Y, Jia S, He Y, Wei X, Liu D, Ma W, Luo W, Gu H and Yuan Z: Influence of maternal obesity on the multi-omics profiles of the maternal body, gestational tissue, and offspring. Biomed Pharmacother. 151(113103)2022.PubMed/NCBI View Article : Google Scholar

29 

Liu Z, Lim CY, Su MY, Soh SL, Shui G, Wenk MR, Grove KL, Radda GK, Han W and Xiao X: Neonatal overnutrition in mice exacerbates high-fat diet-induced metabolic perturbations. J Endocrinol. 219:131–143. 2013.PubMed/NCBI View Article : Google Scholar

30 

Schoonejans JM and Ozanne SE: Developmental programming by maternal obesity: Lessons from animal models. Diabet Med. 38(e14694)2021.PubMed/NCBI View Article : Google Scholar

31 

Baker MS, Li G, Kohorst JJ and Waterland RA: Fetal growth restriction promotes physical inactivity and obesity in female mice. Int J Obes (Lond). 39:98–104. 2015.PubMed/NCBI View Article : Google Scholar

32 

Zhu X, Wu YB, Zhou J and Kang DM: Upregulation of lncRNA MEG3 promotes hepatic insulin resistance via increasing FoxO1 expression. Biochem Biophys Res Commun. 469:319–325. 2016.PubMed/NCBI View Article : Google Scholar

33 

Zhang X, Gejman R, Mahta A, Zhong Y, Rice KA, Zhou Y, Cheunsuchon P, Louis DN and Klibanski A: Maternally expressed gene 3, an imprinted noncoding RNA gene, is associated with meningioma pathogenesis and progression. Cancer Res. 70:2350–2358. 2010.PubMed/NCBI View Article : Google Scholar

34 

Li P, Ruan X, Yang L, Kiesewetter K, Zhao Y, Luo H, Chen Y, Gucek M, Zhu J and Cao H: A liver-enriched long non-coding RNA, lncLSTR, regulates systemic lipid metabolism in mice. Cell Metab. 21:455–467. 2015.PubMed/NCBI View Article : Google Scholar

35 

Yan C, Chen J and Chen N: Long noncoding RNA MALAT1 promotes hepatic steatosis and insulin resistance by increasing nuclear SREBP-1c protein stability. Sci Rep. 6(22640)2016.PubMed/NCBI View Article : Google Scholar

36 

Paralkar VR, Taborda CC, Huang P, Yao Y, Kossenkov AV, Prasad R, Luan J, Davies JO, Hughes JR, Hardison RC, et al: Unlinking an lncRNA from its associated cis element. Mol Cell. 62:104–110. 2016.PubMed/NCBI View Article : Google Scholar

37 

Wang F, Liang R, Soibam B, Yang J and Liu Y: Coregulatory long non-coding RNA and protein-coding genes in serum starved cells. Biochim Biophys Acta Gene Regul Mech. 1862:84–95. 2019.PubMed/NCBI View Article : Google Scholar

38 

Qi X, Zhang DH, Wu N, Xiao JH, Wang X and Ma W: ceRNA in cancer: Possible functions and clinical implications. J Med Genet. 52:710–718. 2015.PubMed/NCBI View Article : Google Scholar

39 

Tripathy S, Torres-Gonzalez M and Jump DB: Elevated hepatic fatty acid elongase-5 activity corrects dietary fat-induced hyperglycemia in obese C57BL/6J mice. J Lipid Res. 51:2642–2654. 2010.PubMed/NCBI View Article : Google Scholar

40 

Wang Y, Botolin D, Xu J, Christian B, Mitchell E, Jayaprakasam B, Nair MG, Peters JM, Busik JV, Olson LK and Jump DB: Regulation of hepatic fatty acid elongase and desaturase expression in diabetes and obesity. J Lipid Res. 47:2028–2041. 2006.PubMed/NCBI View Article : Google Scholar

41 

Moon YA, Hammer RE and Horton JD: Deletion of ELOVL5 leads to fatty liver through activation of SREBP-1c in mice. J Lipid Res. 50:412–423. 2009.PubMed/NCBI View Article : Google Scholar

Related Articles

  • Abstract
  • View
  • Download
  • Twitter
Copy and paste a formatted citation
Spandidos Publications style
Song Y, Guo H, Zhang M, Zhang Z, Jin K, He Q and Li H: lncRNA‑miRNA‑mRNA network in female offspring born from obese dams. Exp Ther Med 25: 140, 2023.
APA
Song, Y., Guo, H., Zhang, M., Zhang, Z., Jin, K., He, Q., & Li, H. (2023). lncRNA‑miRNA‑mRNA network in female offspring born from obese dams. Experimental and Therapeutic Medicine, 25, 140. https://doi.org/10.3892/etm.2023.11839
MLA
Song, Y., Guo, H., Zhang, M., Zhang, Z., Jin, K., He, Q., Li, H."lncRNA‑miRNA‑mRNA network in female offspring born from obese dams". Experimental and Therapeutic Medicine 25.3 (2023): 140.
Chicago
Song, Y., Guo, H., Zhang, M., Zhang, Z., Jin, K., He, Q., Li, H."lncRNA‑miRNA‑mRNA network in female offspring born from obese dams". Experimental and Therapeutic Medicine 25, no. 3 (2023): 140. https://doi.org/10.3892/etm.2023.11839
Copy and paste a formatted citation
x
Spandidos Publications style
Song Y, Guo H, Zhang M, Zhang Z, Jin K, He Q and Li H: lncRNA‑miRNA‑mRNA network in female offspring born from obese dams. Exp Ther Med 25: 140, 2023.
APA
Song, Y., Guo, H., Zhang, M., Zhang, Z., Jin, K., He, Q., & Li, H. (2023). lncRNA‑miRNA‑mRNA network in female offspring born from obese dams. Experimental and Therapeutic Medicine, 25, 140. https://doi.org/10.3892/etm.2023.11839
MLA
Song, Y., Guo, H., Zhang, M., Zhang, Z., Jin, K., He, Q., Li, H."lncRNA‑miRNA‑mRNA network in female offspring born from obese dams". Experimental and Therapeutic Medicine 25.3 (2023): 140.
Chicago
Song, Y., Guo, H., Zhang, M., Zhang, Z., Jin, K., He, Q., Li, H."lncRNA‑miRNA‑mRNA network in female offspring born from obese dams". Experimental and Therapeutic Medicine 25, no. 3 (2023): 140. https://doi.org/10.3892/etm.2023.11839
Follow us
  • Twitter
  • LinkedIn
  • Facebook
About
  • Spandidos Publications
  • Careers
  • Cookie Policy
  • Privacy Policy
How can we help?
  • Help
  • Live Chat
  • Contact
  • Email to our Support Team