Spandidos Publications Logo
  • About
    • About Spandidos
    • Aims and Scopes
    • Abstracting and Indexing
    • Editorial Policies
    • Reprints and Permissions
    • Job Opportunities
    • Terms and Conditions
    • Contact
  • Journals
    • All Journals
    • Oncology Letters
      • Oncology Letters
      • Information for Authors
      • Editorial Policies
      • Editorial Board
      • Aims and Scope
      • Abstracting and Indexing
      • Bibliographic Information
      • Archive
    • International Journal of Oncology
      • International Journal of Oncology
      • Information for Authors
      • Editorial Policies
      • Editorial Board
      • Aims and Scope
      • Abstracting and Indexing
      • Bibliographic Information
      • Archive
    • Molecular and Clinical Oncology
      • Molecular and Clinical Oncology
      • Information for Authors
      • Editorial Policies
      • Editorial Board
      • Aims and Scope
      • Abstracting and Indexing
      • Bibliographic Information
      • Archive
    • Experimental and Therapeutic Medicine
      • Experimental and Therapeutic Medicine
      • Information for Authors
      • Editorial Policies
      • Editorial Board
      • Aims and Scope
      • Abstracting and Indexing
      • Bibliographic Information
      • Archive
    • International Journal of Molecular Medicine
      • International Journal of Molecular Medicine
      • Information for Authors
      • Editorial Policies
      • Editorial Board
      • Aims and Scope
      • Abstracting and Indexing
      • Bibliographic Information
      • Archive
    • Biomedical Reports
      • Biomedical Reports
      • Information for Authors
      • Editorial Policies
      • Editorial Board
      • Aims and Scope
      • Abstracting and Indexing
      • Bibliographic Information
      • Archive
    • Oncology Reports
      • Oncology Reports
      • Information for Authors
      • Editorial Policies
      • Editorial Board
      • Aims and Scope
      • Abstracting and Indexing
      • Bibliographic Information
      • Archive
    • Molecular Medicine Reports
      • Molecular Medicine Reports
      • Information for Authors
      • Editorial Policies
      • Editorial Board
      • Aims and Scope
      • Abstracting and Indexing
      • Bibliographic Information
      • Archive
    • World Academy of Sciences Journal
      • World Academy of Sciences Journal
      • Information for Authors
      • Editorial Policies
      • Editorial Board
      • Aims and Scope
      • Abstracting and Indexing
      • Bibliographic Information
      • Archive
    • International Journal of Functional Nutrition
      • International Journal of Functional Nutrition
      • Information for Authors
      • Editorial Policies
      • Editorial Board
      • Aims and Scope
      • Abstracting and Indexing
      • Bibliographic Information
      • Archive
    • International Journal of Epigenetics
      • International Journal of Epigenetics
      • Information for Authors
      • Editorial Policies
      • Editorial Board
      • Aims and Scope
      • Abstracting and Indexing
      • Bibliographic Information
      • Archive
    • Medicine International
      • Medicine International
      • Information for Authors
      • Editorial Policies
      • Editorial Board
      • Aims and Scope
      • Abstracting and Indexing
      • Bibliographic Information
      • Archive
  • Articles
  • Information
    • Information for Authors
    • Information for Reviewers
    • Information for Librarians
    • Information for Advertisers
    • Conferences
  • Language Editing
Spandidos Publications Logo
  • About
    • About Spandidos
    • Aims and Scopes
    • Abstracting and Indexing
    • Editorial Policies
    • Reprints and Permissions
    • Job Opportunities
    • Terms and Conditions
    • Contact
  • Journals
    • All Journals
    • Biomedical Reports
      • Information for Authors
      • Editorial Policies
      • Editorial Board
      • Aims and Scope
      • Abstracting and Indexing
      • Bibliographic Information
      • Archive
    • Experimental and Therapeutic Medicine
      • Information for Authors
      • Editorial Policies
      • Editorial Board
      • Aims and Scope
      • Abstracting and Indexing
      • Bibliographic Information
      • Archive
    • International Journal of Epigenetics
      • Information for Authors
      • Editorial Policies
      • Editorial Board
      • Aims and Scope
      • Abstracting and Indexing
      • Bibliographic Information
      • Archive
    • International Journal of Functional Nutrition
      • Information for Authors
      • Editorial Policies
      • Editorial Board
      • Aims and Scope
      • Abstracting and Indexing
      • Bibliographic Information
      • Archive
    • International Journal of Molecular Medicine
      • Information for Authors
      • Editorial Policies
      • Editorial Board
      • Aims and Scope
      • Abstracting and Indexing
      • Bibliographic Information
      • Archive
    • International Journal of Oncology
      • Information for Authors
      • Editorial Policies
      • Editorial Board
      • Aims and Scope
      • Abstracting and Indexing
      • Bibliographic Information
      • Archive
    • Medicine International
      • Information for Authors
      • Editorial Policies
      • Editorial Board
      • Aims and Scope
      • Abstracting and Indexing
      • Bibliographic Information
      • Archive
    • Molecular and Clinical Oncology
      • Information for Authors
      • Editorial Policies
      • Editorial Board
      • Aims and Scope
      • Abstracting and Indexing
      • Bibliographic Information
      • Archive
    • Molecular Medicine Reports
      • Information for Authors
      • Editorial Policies
      • Editorial Board
      • Aims and Scope
      • Abstracting and Indexing
      • Bibliographic Information
      • Archive
    • Oncology Letters
      • Information for Authors
      • Editorial Policies
      • Editorial Board
      • Aims and Scope
      • Abstracting and Indexing
      • Bibliographic Information
      • Archive
    • Oncology Reports
      • Information for Authors
      • Editorial Policies
      • Editorial Board
      • Aims and Scope
      • Abstracting and Indexing
      • Bibliographic Information
      • Archive
    • World Academy of Sciences Journal
      • Information for Authors
      • Editorial Policies
      • Editorial Board
      • Aims and Scope
      • Abstracting and Indexing
      • Bibliographic Information
      • Archive
  • Articles
  • Information
    • For Authors
    • For Reviewers
    • For Librarians
    • For Advertisers
    • Conferences
  • Language Editing
Login Register Submit
  • This site uses cookies
  • You can change your cookie settings at any time by following the instructions in our Cookie Policy. To find out more, you may read our Privacy Policy.

    I agree
Search articles by DOI, keyword, author or affiliation
Search
Advanced Search
presentation
Experimental and Therapeutic Medicine
Join Editorial Board Propose a Special Issue
Print ISSN: 1792-0981 Online ISSN: 1792-1015
Journal Cover
April-2023 Volume 25 Issue 4

Full Size Image

Sign up for eToc alerts
Recommend to Library

Journals

International Journal of Molecular Medicine

International Journal of Molecular Medicine

International Journal of Molecular Medicine is an international journal devoted to molecular mechanisms of human disease.

International Journal of Oncology

International Journal of Oncology

International Journal of Oncology is an international journal devoted to oncology research and cancer treatment.

Molecular Medicine Reports

Molecular Medicine Reports

Covers molecular medicine topics such as pharmacology, pathology, genetics, neuroscience, infectious diseases, molecular cardiology, and molecular surgery.

Oncology Reports

Oncology Reports

Oncology Reports is an international journal devoted to fundamental and applied research in Oncology.

Experimental and Therapeutic Medicine

Experimental and Therapeutic Medicine

Experimental and Therapeutic Medicine is an international journal devoted to laboratory and clinical medicine.

Oncology Letters

Oncology Letters

Oncology Letters is an international journal devoted to Experimental and Clinical Oncology.

Biomedical Reports

Biomedical Reports

Explores a wide range of biological and medical fields, including pharmacology, genetics, microbiology, neuroscience, and molecular cardiology.

Molecular and Clinical Oncology

Molecular and Clinical Oncology

International journal addressing all aspects of oncology research, from tumorigenesis and oncogenes to chemotherapy and metastasis.

World Academy of Sciences Journal

World Academy of Sciences Journal

Multidisciplinary open-access journal spanning biochemistry, genetics, neuroscience, environmental health, and synthetic biology.

International Journal of Functional Nutrition

International Journal of Functional Nutrition

Open-access journal combining biochemistry, pharmacology, immunology, and genetics to advance health through functional nutrition.

International Journal of Epigenetics

International Journal of Epigenetics

Publishes open-access research on using epigenetics to advance understanding and treatment of human disease.

Medicine International

Medicine International

An International Open Access Journal Devoted to General Medicine.

Journal Cover
April-2023 Volume 25 Issue 4

Full Size Image

Sign up for eToc alerts
Recommend to Library

  • Article
  • Citations
    • Cite This Article
    • Download Citation
    • Create Citation Alert
    • Remove Citation Alert
    • Cited By
  • Similar Articles
    • Related Articles (in Spandidos Publications)
    • Similar Articles (Google Scholar)
    • Similar Articles (PubMed)
  • Download PDF
  • Download XML
  • View XML
Article Open Access

A20 affects macrophage polarization through the NLRP3 inflammasome signaling pathway and promotes breast cancer progression

  • Authors:
    • Yanbin Zheng
    • Shenglan Wang
    • Yutong Zhong
    • Chunhong Huang
    • Xinjie Wu
  • View Affiliations / Copyright

    Affiliations: Department of Clinical Laboratory, LongYan First Affiliated Hospital of Fujian Medical University, Fuzhou, Fujian 364000, P.R. China, Emergency Department, LongYan People Hospital of Fujian, Longyan, Fujian 364000, P.R. China
    Copyright: © Zheng et al. This is an open access article distributed under the terms of Creative Commons Attribution License.
  • Article Number: 147
    |
    Published online on: February 15, 2023
       https://doi.org/10.3892/etm.2023.11846
  • Expand metrics +
Metrics: Total Views: 0 (Spandidos Publications: | PMC Statistics: )
Metrics: Total PDF Downloads: 0 (Spandidos Publications: | PMC Statistics: )
Cited By (CrossRef): 0 citations Loading Articles...

This article is mentioned in:



Abstract

Breast cancer is the most common malignant tumor in females, and the majority of patients succumb to metastasis. The present study aimed to investigate the association between tumor necrosis factor alpha‑induced protein 3 (A20), NOD‑, LRR‑ and pyrin domain‑containing protein 3 (NLRP3) and tumor‑associated macrophage polarization, and their effects on the proliferation and metastasis of breast cancer cells. The expression of A20 in breast cancer cells was analyzed by reverse transcription‑quantitative PCR (RT‑qPCR) and western blotting. RT‑qPCR and western blotting were also used to confirm the transfection efficiency. The viability, clone formation, migration, invasion and angiogenesis of transfected breast cancer cells were detected by Cell Counting Kit‑8, colony formation, wound healing, Transwell and tube formation assays, respectively. Activated macrophages, namely M1 and M2 type macrophages, were observed by double staining immunofluorescence. The levels of M1 and M2 macrophage markers were analyzed by qPCR. The expression of angiogenesis‑related proteins and NLRP3 inflammasome activation‑associated proteins was detected by western blotting. The results revealed that A20 was highly expressed in breast cancer cells. Interference with A20 inhibited the proliferation, invasion, migration and angiogenesis of breast cancer cells, and inhibited the M2‑like polarization of macrophages. Interference with A20 promoted the activation of the NLRP3 inflammasome. The NLRP3 inhibitor MCC950 alleviated the effect of interference with A20 to promote macrophage proliferation and recruitment, as well as M2‑like polarization. In conclusion, interference with A20 inhibited macrophage proliferation and M2‑like polarization through the NLRP3 inflammasome signaling pathway to inhibit breast cancer progression.

Introduction

Breast cancer is the most common malignant tumor in females, accounting for ~25% of all cancer cases (1). The latest statistics show that breast cancer remains the most common malignant tumor in women, with new cases accounting for 30% of all cancer cases (2), and its mortality rate is second only to that of lung cancer, namely ~15% (2). At present, the annual incidence rate of breast cancer in China has reached 3-4%, and the onset age is reducing, which seriously affects the health and quality of life of female patients (3). Tumor metastasis is an important factor affecting the surgical prognosis of patients with breast cancer, and certain studies have confirmed that 90% of patient mortalities can be attributed to breast cancer metastasis (4,5). Therefore, it is of great importance to further study the mechanisms of breast cancer metastasis and to identify effective targets to inhibit breast cancer metastasis.

The mechanism and characteristics of metastasis in breast cancer have been previously reported. During the occurrence of tumor metastasis, various components in the tumor microenvironment interact with each other to directly or indirectly promote tumor metastasis (6). Adipocytes are the largest components in breast tissue, and they release a variety of adipokines, such as leptin, adiponectin, interleukin-6 (IL-6) and chemokine ligand (CCL)2, which play an important role in promoting the proliferation, angiogenesis, diffusion, invasion and metastasis of breast cancer (7). Tumor-related fibroblasts formed after the activation of normal fibroblasts in breast cancer under the influence of the tumor play an important role in tumor formation, development, invasion, metastasis and therapeutic resistance by secreting various growth factors [such as fibroblast growth factor (FGF)2 and CCL8] and cytokines (including platelet-derived growth factor, FGF, IL-6 and hepatocyte growth factor), and remodeling the extracellular matrix (8-10). Tumor-associated macrophages (TAMs) can produce chemokines to promote tumor metastasis, immune escape and lung metastasis in breast cancer (11,12).

Zinc finger protein A20, also known as tumor necrosis factor α induced protein 3, is an important endogenous protective protein for preventing multiple human diseases (13). Abnormal A20 overexpression has been found in human tumor cell lines and clinical specimens, including breast cancer resistant strains and inflammatory breast cancer (14,15). Vendrell et al (14) identified A20 as a new estradiol regulatory gene, and observed that A20 expression change was consistent with the expression change of estrogen receptor in breast cancer cell lines and pathological tissues. The A20 gene was overexpressed in breast cancer MCF-7 cells with stable A20 metastasis, showing tamoxifen resistance, apoptotic behavior and increased sensitivity to estradiol. A20 was also highly expressed in tamoxifen-resistant MVLN and VP (https://www.cellosaurus.org/CVCL_2755) cells, and in highly aggressive breast cancer tissues. Using its N-terminal deubiquitination function and C-terminal ubiquitination activity, A20 can negatively regulate a variety of signaling molecules in the p38MAPK/NF-κB signaling pathway, reduce the production of cellular inflammatory factors and inhibit the inflammatory response (16,17). In recent years, it has been reported that A20 is involved in the pathological progression of breast cancer. Sharif-Askari et al (18) found that A20 could serve as a biomarker for early diagnosis of breast cancer. Song et al (19) confirmed that A20 was involved in inflammation-mediated metastatic disease in triple-negative breast cancer. Therefore, it was hypothesized that A20 may promote the proliferation and metastasis of breast cancer; however, the specific mechanism needs to be further verified.

Macrophages can mainly mature and differentiate into M1 and M2 subgroups. In the tumor microenvironment, macrophages can be polarized into a particular type of M2 that can promote tumorigenesis, namely, TAMs (20). Xiao et al (21) confirmed that SUMO specific peptidase 3 knockout could promote the polarization of TAMs to the M2 type and promoted the progression of breast cancer. Zhao et al (22) found that X-inactive specific transcript knockdown or microRNA-101 overexpression could induce macrophages to polarize from the M1 type to the M2 type, thus promoting the proliferation and migration of breast cancer cells. Therefore, breast cancer metastasis appeared to be closely associated with TAMs polarization. Overexpression of A20 promoted the polarization of pulmonary M1 macrophages to M2(23). Shi et al (24) confirmed that Takeda G protein-coupled receptor 5 knockout promoted the M1-type polarization of macrophages by promoting the activation of the NOD-, LRR- and pyrin domain-containing protein 3 (NLRP3) inflammasome, while inhibiting the activation of the NLRP3 inflammasome could promote the M2-type polarization of macrophages (25). In addition, Mouton-Liger et al (26) confirmed that A20, as an inhibitor of the NF-κB signaling pathway, could inhibit NLRP3 inflammasome activity. The role of A20 in regulating TAMs polarization through the NLRP3 signaling pathway in breast cancer progression remains unclear.

The present study intended to verify the association between A20, NLRP3 and TAMs polarization, as well as their effects on the proliferation and metastasis of breast cancer cells.

Materials and methods

Cell culture

Normal human mammary epithelial cells MCF-10A (cat. no. MZ-0695), and breast cancer cells MCF-7 (cat. no. MZ-0113), BT-549 (cat. no. MZ-0031) and MDA-MB-231 (cat. no. 228845) were obtained from Ningbo Mingzhou Biotechnology Co., Ltd. Human umbilical vein endothelial cells (HUVECs; cat. no. CL-0122) were provided by PromoCell GmbH and passaged in endothelial cell growth medium (PromoCell GmbH). MCF-10A cells were cultured in mammary epithelium growth medium (Shanghai Yaji Biological Technology Co., Ltd.) with 100 ng/ml cholera toxin and 1% Penicillin/Streptomycin. BT-549 cells were cultured in RPMI-1640 medium (Gibco; Thermo Fisher Scientific, Inc.) with 0.023 U/ml insulin and 10% fetal bovine serum (FBS; Gibco; Thermo Fisher Scientific, Inc.). MCF-7 and MDA-MB-231 cells were cultured in DMEM with 10% FBS, 50 IU/ml penicillin and 50 µg/ml streptomycin. Human monocytic leukemia THP-1 cells were purchased from the Type Culture Collection of the Chinese Academy of Sciences and cultured in RPMI-1640 medium supplemented with 10% FBS (Gibco; Thermo Fisher Scientific, Inc.). All cells were maintained at 37˚C in humidified air with 5% CO2. Two culture wells were employed for each experiment, including one for the experimental group and the other one for the control group.

Cell transfection

Short hairpin (sh)RNA (pGPU6) targeting A20 (sh-A20#1, 5'-GCAACTGGAGTCTCTCAAATC-3' and sh-A20#2, 5'-TTTGAAAGTGGGTGGAATTTA-3') and its corresponding negative control (sh-NC, 5'-GCAACAAGATGAAGAGCACCAA-3') were designed and provided by Guangzhou RiboBio Co., Ltd. MDA-MB-231 cells were transfected with sh-NC or sh-A20#1/2 (1 µg) using Lipofectamine® 2000 for 48 h at 37˚C in 5% CO2.

THP-1 cells were seeded into 6-well plates (5x105 cells/well) and incubated with 200 ng/ml phorbol 12-myristate 13-acetate (PMA; MedChemExpress) for 24 h. Next, THP-1 cells were respectively cultured in PBS, or medium from MDA-MB-231 cells transfected with sh-NC, or medium from MDA-MB-231 cells transfected with sh-A20 for 24 h. Finally, THP-1 cells were treated with the NLRP3 inhibitor MCC950 (1 µM; MedChemExpress) for 1 h at 37˚C.

Reverse transcription-quantitative PCR (RT-qPCR)

Total RNA from MDA-MB-231 cells subjected to different treatments was extracted with TRIzol® reagent (Invitrogen; Thermo Fisher Scientific, Inc.). RNA was then reverse transcribed into cDNA with RevertAid First-Strand cDNA Synthesis Kit (Takara Bio, Inc.). Sequentially, ~150 ng cDNA was used for qPCR with SYBR® Premix Ex Taq II RT-PCR Kit (Takara Bio, Inc.) in a RT-qPCR system. The thermocycling conditions were as follows: i) 95˚C for 3 min; and ii) 40 cycles of 95˚C for 15 sec, 60˚C for 35 sec and 72˚C for 25 sec. The relative quantification of A20, CD86, CD80, inducible nitric oxide synthase (iNOS), CD206, CD163, CD11b, arginase 1 (ARG1) and IL10 was analyzed by the 2-ΔΔCq method (27). GAPDH was used as an endogenous control. The primer sequences used in the present study were as follows: A20, forward 5'-TCAAAATGGCTTCCACAGACAC-3' and reverse, 5'-GTCCTTCAGGGTCACCAAGG-3'; CD86, forward 5'-AGCCCACAGGAATGATTCGC-3' and reverse, 5'-TCTGCATAACACCATCATACTCGA-3'; CD80, forward 5'-CGCCTCTCTGAAGATTACCCAAA-3' and reverse, 5'-TAAGACCAGGGCACTTCCCA-3'; iNOS, forward 5'-GATCAAAAACTGGGGCAGCG-3' and reverse, 5'-CTCATCTGGAGGGGTAGGCT-3'; CD206, forward 5'-CATCAGGGTGCAAGGAAGGT-3' and reverse, 5'-TCCATCCGTCCAAAGGAACG-3'; CD163, forward 5'-GAAGACAGAGACAGCGGCTT-3' and reverse, 5'-GGTATCTTAAAGGCTCACTGGGT-3'; CD11b, forward 5'-GCTTTGGTGGCTTCCTTGTG-3' and reverse, 5'-TAGTCGCACTGGTAGAGGCT-3'; ARG1, forward 5'-ACTTAAAGAACAAGAGTGTGATGTG-3' and reverse, 5'-CATGGCCAGAGATGCTTCCA-3'; IL-10, forward 5'-TTGCAAAACCAAACCACAAGACA-3' and reverse, 5'-TCTCGAAGCATGTTAGGCAGG-3'; and GAPDH, forward 5'-AATGGGCAGCCGTTAGGAAA-3' and reverse, 5'-GCGCCCAATACGACCAAATC-3'.

Western blot analysis

MDA-MB-231 cells from different groups were suspended in PBS and lysed with RIPA buffer (Cell Signaling Technology, Inc.), followed by centrifugation at 10,000 x g for 10 min at 4˚C to obtain total protein. The protein concentration was determined using a BCA Protein Assay Kit (Beyotime Institute of Biotechnology). The protein samples (30 µg per lane) were separated by SDS-PAGE (10% gels; Bio-Rad Laboratories, Inc.) and then transferred to PVDF membranes (Bio-Rad Laboratories, Inc.) The membranes were blocked with 5% non-fat milk for 2 h at room temperature, and incubated with primary antibodies against A20 (cat. no. ab92324; dilution, 1:1,000; Abcam), VEGFA (cat. no. ab214424; dilution, 1:1,000; Abcam), NLRP3 (cat. no. ab263899; dilution, 1:1,000; Abcam), cleaved caspase-1 (cat. no. #4199; dilution, 1:1,000; Cell Signaling Technology, Inc.), IL-1β (cat. no. ab254360; dilution, 1:1,000; Abcam), caspase-1 (cat. no. #2225; dilution, 1:1,000; Cell Signaling Technology, Inc.) and β-actin (cat. no. ab8227; dilution, 1:1,000; Abcam) overnight at 4˚C. The following day, the membranes were washed with 0.05% Tween-20/1X TBST (cat. no. T1085; Beijing Solarbio Science & Technology Co., Ltd.) three times for 10 min each at room temperature and then incubated with HRP-conjugated goat anti-rabbit IgG secondary antibody (cat. no. ab205718; dilution, 1:2,000; Abcam) for 1 h at room temperature. The protein bands were visualized using enhanced chemiluminescence (Pierce; Thermo Fisher Scientific, Inc.) and quantified by ImageJ 1.8.0 software (National Institutes of Health).

Cell Counting Kit-8 (CCK-8) assay

MDA-MB-231 cells from different treatment groups were seeded into 96-well plates (2x103 cells/well), and incubated at 37˚C with 5% CO2 for 24, 48 and 72 h. CCK-8 reagent (10 µl; MedChemExpress) was added per well after the indicated time, followed by incubation at 37˚C for another 1 h. The absorbance values were recorded in a microplate reader (Bio-Rad Laboratories, Inc.) at 450 nm.

Colony formation assay

MDA-MB-231 cells from different treatment groups were seeded into 6-well plates (1,000 cells/well) and then cultured in DMEM at 37˚C for 14 days. Next, the colonies were fixed with 4% paraformaldehyde at room temperature for 15 min and stained with 0.1% crystal violet at room temperature for 15 min, followed by observation under an Olympus digital camera (Olympus Corporation).

Wound healing assay

MDA-MB-231 cells from different treatment groups were seeded in a 6-well plate (1x105 cells) and cultured until 80% confluence. The cell layers were scratched with a 100-µl pipette tip, and the wells were then washed with PBS to remove cell debris. Next, the cells were incubated with serum-free DMEM for 24 h at 37˚C, and photographed under a light microscope (Olympus Corporation). The extent of wound healing was calculated as follows: Wound healing (%)=(wound area at 0 h-wound area at 24 h)/wound area at 0 h.

Transwell assay

MDA-MB-231 cells (1x105 cells) from different treatment groups were seeded in the upper chamber of a Transwell plate (8.0-µm pore membranes, 24 wells; Corning, Inc.) that had been coated with Matrigel for 30 min at 37˚C, while complete medium was added to the lower chamber. After incubation for 24 h at 37˚C, the cells inside the upper chamber were removed, and the cells outside the upper chamber were fixed with 4% paraformaldehyde and stained with 0.1% crystal violet solution for 5 min at room temperature. The invasive cells were observed and photographed under a light microscope (Olympus Corporation).

Tube formation assay

HUVECs were seeded on a 24-well plate (7x105 cells/well) coated with Matrigel (BD Biosciences) and incubated in endothelial cell growth medium from Control, sh-NC and sh-A20 groups for 48 h at 37˚C. Tube formation was visualized under a light microscope (Olympus Corporation), and the number of tubes was calculated using the Image-Pro Plus software (v6.0; Media Cybernetics, Inc.).

Double staining immunofluorescence

To identify the polarization states of macrophages (M1 co-expressing F4/80 + iNOS and M2 co-expressing F4/80 + ARG-1), double staining immunofluorescence was performed. After blocking with 3% BSA (Thermo Fisher Scientific, Inc.) at room temperature for 30 min, THP-1 cells were incubated with anti-F4/80 (cat. no. sc-377009; dilution, 1:100; Santa Cruz Biotechnology, Inc.), anti-iNOS (cat. no. sc-7271; dilution, 1:100; Santa Cruz Biotechnology, Inc.) and anti-ARG-1 (cat. no. #93668; dilution, 1:50; Cell Signaling Technology, Inc.) antibodies. Next, THP-1 cells were washed with PBS and incubated with goat anti-mouse IgG H&L (Alexa Fluor® 488) secondary antibody (cat. no. ab150113; dilution, 1:200; Abcam) at room temperature for 1 h in the dark. Next, the cells were washed with PBS and incubated with DAPI at room temperature for 10 min in the dark. Finally, THP-1 cells were observed and photographed under a fluorescence microscope (Olympus Corporation).

Statistical analysis

Data are presented as the mean ± SD from ≥3 experiments and analyzed by GraphPad Prism 1.8.0 program (GraphPad Software; Dotmatics). One-way ANOVA followed by Tukey's post hoc test was applied to analyze the differences between groups. P<0.05 was considered to indicate a statistically significant difference.

Results

Interference with A20 inhibits the proliferation of breast cancer cells

The expression of A20 in breast cancer cells was increased compared with that in MCF-10A cells, and A20 expression was the highest in MDA-MB-231 cells; therefore, the MDA-MB-231 cell line was selected for subsequent experiments (Fig. 1A and B).

Figure 1

Interference with A20 inhibits the proliferation of breast cancer cells. (A) RT-qPCR detected the mRNA levels of A20 in normal human mammary epithelial and breast cancer cells. (B) Western blotting detected the protein levels of A20 in normal human mammary epithelial and breast cancer cells. *P<0.05, ***P<0.001 vs. MCF-10A group. (C) RT-qPCR determined the transfection efficiency of sh-A20#1 and sh-A20#2 in MDA-MB-231 cells. (D) Western blotting determined the transfection efficiency of sh-A20#1 and sh-A20#2 in MDA-MB-231 cells. (E) The viability of MDA-MB-231 cells transfected with sh-A20 was analyzed by Cell Counting Kit-8 assay. (F) The proliferation of MDA-MB-231 cells transfected with sh-A20 was detected by colony formation assay and (G) the quantification. **P<0.01, ***P<0.001 vs. control group. #P<0. 05, ###P<0.001 vs. sh-NC group. ++P<0.01 vs. sh-A20#1 group. RT-qPCR, reverse transcription-quantitative PCR; sh, short hairpin; NC, negative control.

When MDA-MB-231 cells were transfected with sh-A20#1 and sh-A20#2, the expression of A20 was decreased, and was the lowest in sh-A20#2 group, which was therefore selected for the following experiments (Fig. 1C and D). MDA-MB-231 cells transfected with sh-A20 showed decreased viability (Fig. 1E). The proliferation of MDA-MB-231 cells was suppressed by interference with A20 (Fig. 1F and G).

Interference with A20 inhibits the invasion, migration and angiogenesis of breast cancer cells

The invasion and migration of MDA-MB-231 cells were inhibited by interference with A20 (Fig. 2A-D). The tube formation of HUVECs was suppressed in the culture medium from sh-A20-transfected MDA-MB-231 cells (Fig. 2E). The expression of VEGFA in HUVECs cultured in culture medium from sh-A20-transfected MDA-MB-231 cells was decreased (Fig. 2F).

Figure 2

Interference with A20 inhibits the invasion, migration and angiogenesis of breast cancer cells. (A) The migration of MDA-MB-231 cells transfected with sh-A20 was detected by wound healing assay and (B) the quantification. (C) The invasion of MDA-MB-231 cells transfected with sh-A20 was detected by Transwell assay and (D) the quantification. (E) The tube formation of HUVECs in culture medium from sh-A20-transfected MDA-MB-231 cells was observed by tube formation assay. (F) The expression of VEGFA in HUVECs in culture medium from sh-A20-transfected MDA-MB-231 cells was detected by western blotting. ***P<0.001 vs. control group. ###P<0.001 vs. sh-NC group. sh, short hairpin; NC, negative control; HUVECs, human umbilical vein endothelial cells.

Interference with A20 inhibits M2-like polarization of macrophages

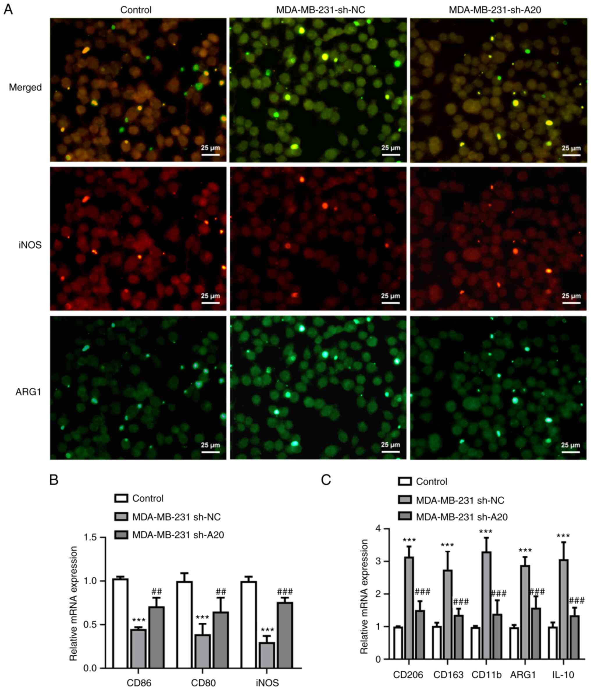
After treating THP-1 cells with PMA, THP-1 cells cultured in PBS showed a high percentage of M1-like polarization of macrophages. When PMA-treated THP-1 cells were cultured in culture medium from sh-NC-transfected MDA-MB-231 cells, M1-like polarization of macrophage marker iNOS expression was decreased, while M2-like polarization of macrophage marker ARG1 expression was increased. When PMA-treated THP-1 cells were cultured in culture medium from sh-A20-transfected MDA-MB-231 cells, NOS expression was increased, while ARG1 expression was declined (Fig. 3A). Correspondingly, the levels of CD86, CD80 and iNOS, which are related to M1-like polarization of macrophages, were lower in the in the MDA-MB-231 sh-NC group compared with the control group, while the levels of CD206, CD163, CD11b, ARG1 and IL10, which are related to M2-like polarization of macrophages, were increased in the MDA-MB-231 sh-NC group. The levels of CD86, CD80 and iNOS (related to M1-like polarization of macrophages) were upregulated, while the levels of CD206, CD163, CD11b, ARG1 and IL10 (related to M2-like polarization of macrophages) were downregulated in the MDA-MB-231 sh-A20 group (Fig. 3B and C).

Figure 3

Interference with A20 inhibits M2-like polarization of macrophages. (A) The polarization of macrophages cultured in culture medium from sh-NC-transfected MDA-MB-231 cells was observed by double-staining immunofluorescence. (B) The levels of M1-like polarization of macrophage markers in macrophages cultured in culture medium from sh-NC-transfected MDA-MB-231 cells were detected by reverse transcription-quantitative PCR. (C) The levels of M2-like polarization of macrophage markers in macrophages cultured in culture medium from sh-NC-transfected MDA-MB-231 cells were detected by reverse transcription-quantitative PCR. ***P<0.001 vs. control group. ##P<0.01, ###P<0.001 vs. MDA-MB-231 sh-NC group. sh, short hairpin; NC, negative control; iNOS, inducible nitric oxide synthase; ARG1, arginase 1.

Interference with A20 promotes the activation of the NLRP3 inflammasome

The expression of NLRP3, cleaved caspase-1 and IL-1β in THP-1 cells cultured in culture medium from sh-NC-transfected MDA-MB-231 cells was decreased. However, the culture medium from sh-A20-transfected MDA-MB-231 cells increased the levels of NLRP3, cleaved caspase-1 and IL-1β in THP-1 cells (Fig. 4).

Figure 4

Interference with A20 promotes the activation of NLRP3 inflammasome. The expression of NLRP3 inflammasome activation-related protein in macrophages cultured in culture medium from sh-NC-transfected MDA-MB-231 cells was detected by western blotting. ***P<0.001 vs. control group. ###P<0.001 vs. MDA-MB-231 sh-NC group. NLRP3, NOD-, LRR- and pyrin domain-containing protein 3; sh, short hairpin; NC, negative control.

Interference with A20 inhibits macrophage proliferation and recruitment, and M2-like polarization through the NLRP3 inflammasome pathway

MCC950 suppressed the levels of CD86, CD80 and iNOS (related to M1-like polarization of macrophages), and enhanced the levels of CD206, CD163, CD11b and IL10 (related to M2-like polarization of macrophages) (Fig. 5A and B). The culture medium from sh-A20-transfected MDA-MB-231 cells suppressed the proliferation of THP-1 cells, which was reversed by MCC950 (Fig. 5C). The invasion ability of THP-1 cells cultured in culture medium from sh-A20-transfected MDA-MB-231 cells was inhibited, and MCC950 restored the invasion ability of THP-1 cells cultured in culture medium from sh-A20-transfected MDA-MB-231 cells (Fig. 5D).

Figure 5

Interference with A20 inhibits macrophage proliferation and recruitment as well as M2-like polarization through the NOD-, LRR- and pyrin domain-containing protein 3 inflammasome pathway. (A) The levels of M1-like polarization of macrophage markers in macrophages treated with MCC950 and cultured in culture medium from sh-NC-transfected MDA-MB-231 cells were detected by reverse transcription-quantitative PCR. (B) The levels of M2-like polarization of macrophage markers in macrophages treated with MCC950 and cultured in culture medium from sh-NC-transfected MDA-MB-231 cells were detected by reverse transcription-quantitative PCR. (C) The viability of macrophages treated with MCC950 and cultured in culture medium from sh-NC-transfected MDA-MB-231 cells was detected by Cell Counting Kit-8 assay. (D) The invasion of macrophages treated with MCC950 and cultured in culture medium from sh-NC-transfected MDA-MB-231 cells was analyzed by Transwell assay. ***P<0.001 vs. control group. #P<0. 05, ##P<0.01, ###P<0.001 vs. MDA-MB-231 sh-NC group. sh, short hairpin; NC, negative control; iNOS, inducible nitric oxide synthase.

Discussion

A20 has been reported to be abnormally highly expressed in tumor tissues. Guo et al (28) found that increased expression of A20 in glioma could inhibit caspase-8 cleavage, as well as inhibit the tumor necrosis factor-related apoptosis-inducing ligand-induced apoptosis of tumor cells through the action of ubiquitin ligase. Wang et al (29) found that the expression of A20 was increased in 86 cases of cholangiocarcinoma, and that A20 affected the time of tumor lymph node metastasis, which was considered a novel prognostic factor for cholangiocarcinoma. Jin et al (30) found that, in non-small cell lung cancer cells, high expression of A20 inhibited the caspase-8 precursor, which was activated by the E3 ubiquitination enzyme Cullin3 through its deubiquitination effect, and inhibited the apoptosis signaling pathway through polyubiquitination. Lerebours et al (15) used RT-qPCR to compare and analyze NF-κB-related genes in 60 pathological tissues from 35 cases of inflammatory breast cancer and 22 cases of non-inflammatory breast cancer, and found that the expression levels of 35 genes, including A20, were significantly upregulated in inflammatory breast cancer tissues. The present study demonstrated that interference with A20 inhibited the proliferation, invasion and migration of breast cancer cells, as well as HUVECs tube formation.

The inflammasome is a multiprotein complex composed of pattern recognition receptors, the adaptor protein apoptosis-associated speck-like protein containing a CARD and pro-caspase-1, and the NLRP3 inflammasome is the most extensively studied (26). Previous studies have shown that the initiation and activation of NLRP3 is widely involved in the occurrence and development of a variety of diseases, and also plays an important role in the metastasis of breast cancer. Wang et al (31) indicated that NLRP3 promoted the migration and invasion of breast cancer cells, and NLRP3 induced IL-1β secretion through a caspase-1-dependent pathway to promote the EMT of breast cancer cells. Ershaid et al (32) confirmed that NLRP3 signals derived from cancer-related fibroblasts could promote the growth and metastasis of breast cancer. Yao et al (33) found that berberine could inhibit the proliferation and migration of triple-negative breast cancer cells by inhibiting the NLRP3 pathway. A20 could regulate the activity of microglia, and microglia A20 deficiency amplified lipopolysaccharide (LPS)-induced cell damage and NLRP3 inflammasome activation, thus aggravating the neuroinflammatory response (34). Deletion of A20 induced NF-κB expression in macrophages, which was dependent on NLRP3 inflammasome activation and neuroinflammation (35). A20 overexpression protected against pristine-induced lupus nephritis by suppressing NF-κB and NLRP3 inflammasome activation in macrophages of mice (36). A20-deficient macrophages exhibited spontaneous NLRP3 inflammasome activity to LPS alone (37). The present study showed that interference with A20 activated the NLRP3 inflammasome in THP-1 cells.

TAMs are known to interfere with a variety of cancer treatments, such as chemotherapy, radiation and immunotherapy. Often, depleting M2 TAMs or reprogramming them to the M1 phenotype enhances the efficacy of these therapies (38,39). Silencing of the monocarboxylate transporter 1 (MCT-1) gene suppressed the EMT and the activation of matrix metalloproteinases in invasive triple-negative breast cancer cells, and M2 macrophages were decreased, while tumor-suppressive M1 macrophages were increased via MCT-1 knockdown (40). Downregulation of the long non-coding RNA small nucleolar RNA host gene 1 attenuated M2 macrophage polarization to inhibit the metastasis of tumor cells and the angiogenesis of breast cancer cells (41). Lactate could induce macrophage M2-polarization to promote breast cancer proliferation, migration and angiogenesis (42). Ginkgolide B enhanced the expression of M2 microglial markers, and suppressed the expression of M1 microglial markers by inhibiting NLRP3 inflammasome activation (43). NLRP3 inflammasome was decreased by glycyrrhizin treatment, which upregulated the protein expression levels of M2 microglia-related markers but downregulated those of M1 microglia-related markers in injured spinal cord (44). A20 overexpression inhibited the NLRP3 inflammasome, and MCC950 suppressed the activation of M1 macrophage polarization through A20 silencing in P. gingivalis (Pg). LPS and IFN-γ stimulated THP-1 cells (45). The present study also indicated that interference with A20 increased the expression of M1 microglial markers, and decreased the expression of M2 microglia-related markers by activating the NLRP3 inflammasome to suppress the proliferation, invasion and migration of breast cancer cells as well as HUVEC angiogenesis through the NLRP3 inflammasome pathway. MCC950 weakened the inhibitory effect of sh-A20 on macrophage proliferation and M2-like polarization.

In conclusion, A20 expression was increased in breast cancer cells, and interference with A20 suppressed the proliferation, invasion and migration of breast cancer cells, and the angiogenesis of HUVECs. In addition, interference with A20 inhibited macrophage proliferation and M2-like polarization through the activation of the NLRP3 inflammasome pathway. The current findings revealed for the first time the regulatory role of A20 in the invasion and migration of breast cancer cells through the NLRP3 inflammasome pathway, which was mediated by TAMs polarization. Additional cell lines and animal models will be explored in future studies. Furthermore, the potential clinical application of A20 needs to be evaluated in future clinical studies.

Acknowledgements

Not applicable.

Funding

Funding: The present study was supported by Longyan City Science and Technology Plan Project (grant no. 2021LYF17043).

Availability of data and materials

The datasets used and/or analyzed during the current study are available from the corresponding author on reasonable request.

Authors' contributions

XW conceived and designed the current study. YaZ conducted the experiments and analyzed the data with the help of SW, YuZ and CH. YaZ wrote the manuscript, while XW revised it. XW and YaZ confirm the authenticity of all the raw data. All authors have read and approved the final manuscript.

Ethics approval and consent to participate

Not applicable.

Patient consent for publication

Not applicable.

Competing interests

The authors declare that they have no competing interests.

References

1 

Tang Z, Li C, Kang B, Gao G, Li C and Zhang Z: GEPIA: A web server for cancer and normal gene expression profiling and interactive analyses. Nucleic Acids Res. 45:W98–W102. 2017.PubMed/NCBI View Article : Google Scholar

2 

Gendoo DMA, Zon M, Sandhu V, Manem VSK, Ratanasirigulchai N, Chen GM, Waldron L and Haibe-Kains B: MetaGxData: Clinically annotated breast, ovarian and pancreatic cancer datasets and their use in generating a multi-cancer gene signature. Sci Rep. 9(8770)2019.PubMed/NCBI View Article : Google Scholar

3 

Li X, Xin P, Wang C, Wang Z, Wang Q and Kuang H: Mechanisms of traditional chinese medicine in the treatment of mammary gland hyperplasia. Am J Chin Med. 45:443–458. 2017.PubMed/NCBI View Article : Google Scholar

4 

Soni A, Ren Z, Hameed O, Chanda D, Morgan CJ, Siegal GP and Wei S: Breast cancer subtypes predispose the site of distant metastases. Am J Clin Pathol. 143:471–478. 2015.PubMed/NCBI View Article : Google Scholar

5 

Park M, Kim D, Ko S, Kim A, Mo K and Yoon H: Breast cancer metastasis: Mechanisms and therapeutic implications. Int J Mol Sci. 23(6806)2022.PubMed/NCBI View Article : Google Scholar

6 

Picon-Ruiz M, Morata-Tarifa C, Valle-Goffin JJ, Friedman ER and Slingerland JM: Obesity and adverse breast cancer risk and outcome: Mechanistic insights and strategies for intervention. CA Cancer J Clin. 67:378–397. 2017.PubMed/NCBI View Article : Google Scholar

7 

Zhao C, Wu M, Zeng N, Xiong M, Hu W, Lv W, Yi Y, Zhang Q and Wu Y: Cancer-associated adipocytes: Emerging supporters in breast cancer. J Exp Clin Cancer Res. 39(156)2020.PubMed/NCBI View Article : Google Scholar

8 

Katoh M: FGFR inhibitors: Effects on cancer cells, tumor microenvironment and whole-body homeostasis (Review). Int J Mol Med. 38:3–15. 2016.PubMed/NCBI View Article : Google Scholar

9 

Farmaki E, Chatzistamou I, Kaza V and Kiaris H: A CCL8 gradient drives breast cancer cell dissemination. Oncogene. 35:6309–6318. 2016.PubMed/NCBI View Article : Google Scholar

10 

Sun X, Fan W and Wu D: Research progress of actions of cancer-associated fibroblasts in invasion, metastasis and drug resistance in breast cancer. Chinese J Gen Surg. 29:618–624. 2020.

11 

Li J, Wang S, Wang N, Zheng Y, Yang B, Wang X, Zhang J, Pan BZ and Wang Z: Aiduqing formula inhibits breast cancer metastasis by suppressing TAM/CXCL1-induced Treg differentiation and infiltration. Cell Commun Signal. 19(89)2021.PubMed/NCBI View Article : Google Scholar

12 

Nie G, Cao X, Mao Y, Lv Z, Lv M, Wang Y, Wang H and Liu C: Tumor-associated macrophages-mediated CXCL8 infiltration enhances breast cancer metastasis: Suppression by Danirixin. Int Immunopharmacol. 95(107153)2021.PubMed/NCBI View Article : Google Scholar

13 

Malynn BA and Ma A: A20: A multifunctional tool for regulating immunity and preventing disease. Cell Immunol. 340(103914)2019.PubMed/NCBI View Article : Google Scholar

14 

Vendrell JA, Ghayad S, Ben-Larbi S, Dumontet C, Mechti N and Cohen PA: A20/TNFAIP3, a new estrogen-regulated gene that confers tamoxifen resistance in breast cancer cells. Oncogene. 26:4656–4667. 2007.PubMed/NCBI View Article : Google Scholar

15 

Lerebours F, Vacher S, Andrieu C, Espie M, Marty M, Lidereau R and Bieche I: NF-kappa B genes have a major role in inflammatory breast cancer. BMC Cancer. 8(41)2008.PubMed/NCBI View Article : Google Scholar

16 

Priem D, Devos M, Druwé S, Martens A, Slowicka K, Ting AT, Pasparakis M, Declercq W, Vandenabeele P, van Loo G and Bertrand MJM: A20 protects cells from TNF-induced apoptosis through linear ubiquitin-dependent and -independent mechanisms. Cell Death Dis. 10(692)2019.PubMed/NCBI View Article : Google Scholar

17 

Li L, Huang B, Song S, Sohun H, Rao Z, Tao L, Jin Q, Zeng J, Wu R, Ji K, et al: A20 functions as mediator in TNFα-induced injury of human umbilical vein endothelial cells through TAK1-dependent MAPK/eNOS pathway. Oncotarget. 8:65230–65239. 2017.PubMed/NCBI View Article : Google Scholar

18 

Sharif-Askari FS, Al-Khayyal N, Talaat I, Sharif-Askari NS, Rawat S, Jundi M, SyrjÄnen K, Hamoudi R and Bendardaf R: Immunohistochemical assessment of TNFAIP3/A20 expression correlates with early tumorigenesis in breast cancer. Anticancer Res. 41:739–745. 2021.PubMed/NCBI View Article : Google Scholar

19 

Song C, Kendi AT, Lowe VJ and Lee S: The A20/TNFAIP3-CDC20-CASP1 axis promotes inflammation-mediated metastatic disease in triple-negative breast cancer. Anticancer Res. 42:681–695. 2022.PubMed/NCBI View Article : Google Scholar

20 

Noy R and Pollard JW: Tumor-associated macrophages: From mechanisms to therapy. Immunity. 41:49–61. 2014.PubMed/NCBI View Article : Google Scholar

21 

Xiao M, Bian Q, Lao Y, Yi J, Sun X, Sun X and Yang J: SENP3 loss promotes M2 macrophage polarization and breast cancer progression. Mol Oncol. 16:1026–1044. 2022.PubMed/NCBI View Article : Google Scholar

22 

Zhao Y, Yu Z, Ma R, Zhang Y, Zhao L, Yan Y, Lv X, Zhang L, Su P, Bi J, et al: lncRNA-Xist/miR-101-3p/KLF6/C/EBPα axis promotes TAM polarization to regulate cancer cell proliferation and migration. Mol Ther Nucleic Acids. 23:536–551. 2021.PubMed/NCBI View Article : Google Scholar

23 

Wang Y, Song Z, Bi J, Liu J, Tong L, Song Y, Bai C and Zhu X: A20 protein regulates lipopolysaccharide-induced acute lung injury by downregulation of NF-κB and macrophage polarization in rats. Mol Med Rep. 16:4964–4972. 2017.PubMed/NCBI View Article : Google Scholar

24 

Shi Y, Su W, Zhang L, Shi C, Zhou J, Wang P, Wang H, Shi X, Wei S, Wang Q, et al: TGR5 regulates macrophage inflammation in nonalcoholic steatohepatitis by modulating NLRP3 inflammasome activation. Front Immunol. 11(609060)2020.PubMed/NCBI View Article : Google Scholar

25 

Liu T, Wang L, Liang P, Wang X, Liu Y, Cai J, Chen Y, Wang L, Gao G and Tian Y: USP19 suppresses inflammation and promotes M2-like macrophage polarization by manipulating NLRP3 function via autophagy. Cell Mol Immunol. 18:2431–2442. 2021.PubMed/NCBI View Article : Google Scholar

26 

Mouton-Liger F, Rosazza T, Sepulveda-Diaz J, Ieang A, Hassoun SM, Claire E, Mangone G, Brice A, Michel PP, Corvol JC and Corti O: Parkin deficiency modulates NLRP3 inflammasome activation by attenuating an A20-dependent negative feedback loop. Glia. 66:1736–1751. 2018.PubMed/NCBI View Article : Google Scholar

27 

Livak KJ and Schmittgen TD: Analysis of relative gene expression data using real-time quantitative PCR and the 2(-Delta Delta C(T)) method. Methods. 25:402–408. 2001.PubMed/NCBI View Article : Google Scholar

28 

Guo Q, Dong H, Liu X, Wang C, Liu N, Zhang J, Li B, Cao W, Ding T, Yang Z and Zhang X: A20 is overexpressed in glioma cells and may serve as a potential therapeutic target. Expert Opin Ther Targets. 13:733–741. 2009.PubMed/NCBI View Article : Google Scholar

29 

Wang Y, Wan M, Zhou Q, Wang H, Wang Z, Zhong X, Zhang L, Tai S and Cui Y: The prognostic role of SOCS3 and A20 in human cholangiocarcinoma. PLoS One. 10(e0141165)2015.PubMed/NCBI View Article : Google Scholar

30 

Jin Z, Li Y, Pitti R, Lawrence D, Pham VC, Lill JR and Ashkenazi A: Cullin3-based polyubiquitination and p62-dependent aggregation of caspase-8 mediate extrinsic apoptosis signaling. Cell. 137:721–735. 2009.PubMed/NCBI View Article : Google Scholar

31 

Wang Y, Zhang H, Xu Y, Peng T, Meng X and Zou F: NLRP3 induces the autocrine secretion of IL-1β to promote epithelial-mesenchymal transition and metastasis in breast cancer. Biochem Biophys Res Commun. 560:72–79. 2021.PubMed/NCBI View Article : Google Scholar

32 

Ershaid N, Sharon Y, Doron H, Raz Y, Shani O, Cohen N, Monteran L, Leider-Trejo L, Ben-Shmuel A, Yassin M, et al: NLRP3 inflammasome in fibroblasts links tissue damage with inflammation in breast cancer progression and metastasis. Nat Commun. 10(4375)2019.PubMed/NCBI View Article : Google Scholar

33 

Yao M, Fan X, Yuan B, Takagi N, Liu S, Han X, Ren J and Liu J: Berberine inhibits NLRP3 Inflammasome pathway in human triple-negative breast cancer MDA-MB-231 cell. BMC Complement Altern Med. 19(216)2019.PubMed/NCBI View Article : Google Scholar

34 

Voet S, Mc Guire C, Hagemeyer N, Martens A, Schroeder A, Wieghofer P, Daems C, Staszewski O, Vande Walle L, Jordao MJC, et al: A20 critically controls microglia activation and inhibits inflammasome-dependent neuroinflammation. Nat Commun. 9(2036)2018.PubMed/NCBI View Article : Google Scholar

35 

Vande Walle L, Van Opdenbosch N, Jacques P, Fossoul A, Verheugen E, Vogel P, Beyaert R, Elewaut D, Kanneganti TD, van Loo G and Lamkanfi M: Negative regulation of the NLRP3 inflammasome by A20 protects against arthritis. Nature. 512:69–73. 2014.PubMed/NCBI View Article : Google Scholar

36 

Li M, Shi X, Qian T, Li J, Tian Z, Ni B and Hao F: A20 overexpression alleviates pristine-induced lupus nephritis by inhibiting the NF-κB and NLRP3 inflammasome activation in macrophages of mice. Int J Clin Exp Med. 8:17430–17440. 2015.PubMed/NCBI

37 

Duong BH, Onizawa M, Oses-Prieto JA, Advincula R, Burlingame A, Malynn BA and Ma A: A20 restricts ubiquitination of pro-interleukin-1β protein complexes and suppresses NLRP3 inflammasome activity. Immunity. 42:55–67. 2015.PubMed/NCBI View Article : Google Scholar

38 

Germano G, Frapolli R, Belgiovine C, Anselmo A, Pesce S, Liguori M, Erba E, Uboldi S, Zucchetti M, Pasqualini F, et al: Role of macrophage targeting in the antitumor activity of trabectedin. Cancer Cell. 23:249–262. 2013.PubMed/NCBI View Article : Google Scholar

39 

De Palma M and Lewis CE: Macrophage regulation of tumor responses to anticancer therapies. Cancer Cell. 23:277–286. 2013.PubMed/NCBI View Article : Google Scholar

40 

Weng YS, Tseng HY, Chen YA, Shen PC, Al Haq AT, Chen LM, Tung YC and Hsu HL: MCT-1/miR-34a/IL-6/IL-6R signaling axis promotes EMT progression, cancer stemness and M2 macrophage polarization in triple-negative breast cancer. Mol Cancer. 18(42)2019.PubMed/NCBI View Article : Google Scholar

41 

Zong S, Dai W, Guo X and Wang K: LncRNA-SNHG1 promotes macrophage M2-like polarization and contributes to breast cancer growth and metastasis. Aging (Albany NY). 13:23169–23181. 2021.PubMed/NCBI View Article : Google Scholar

42 

Mu X, Shi W, Xu Y, Xu C, Zhao T, Geng B, Yang J, Pan J, Hu S, Zhang C, et al: Tumor-derived lactate induces M2 macrophage polarization via the activation of the ERK/STAT3 signaling pathway in breast cancer. Cell Cycle. 17:428–438. 2018.PubMed/NCBI View Article : Google Scholar

43 

Zhang Y, Zhao Y, Zhang J, Gao Y, Li S, Chang C, Yu D and Yang G: Ginkgolide B inhibits NLRP3 inflammasome activation and promotes microglial M2 polarization in Aβ1-42-induced microglia cells. Neurosci Lett. 764(136206)2021.PubMed/NCBI View Article : Google Scholar

44 

Su XQ, Wang XY, Gong FT, Feng M, Bai JJ, Zhang RR and Dang XQ: Oral treatment with glycyrrhizin inhibits NLRP3 inflammasome activation and promotes microglial M2 polarization after traumatic spinal cord injury. Brain Res Bull. 158:1–8. 2020.PubMed/NCBI View Article : Google Scholar

45 

Hou L, Ye Y, Gou H, Tang H, Zhou Y, Xu X and Xu Y: A20 inhibits periodontal bone resorption and NLRP3-mediated M1 macrophage polarization. Exp Cell Res. 418(113264)2022.PubMed/NCBI View Article : Google Scholar

Related Articles

  • Abstract
  • View
  • Download
  • Twitter
Copy and paste a formatted citation
Spandidos Publications style
Zheng Y, Wang S, Zhong Y, Huang C and Wu X: A20 affects macrophage polarization through the NLRP3 inflammasome signaling pathway and promotes breast cancer progression. Exp Ther Med 25: 147, 2023.
APA
Zheng, Y., Wang, S., Zhong, Y., Huang, C., & Wu, X. (2023). A20 affects macrophage polarization through the NLRP3 inflammasome signaling pathway and promotes breast cancer progression. Experimental and Therapeutic Medicine, 25, 147. https://doi.org/10.3892/etm.2023.11846
MLA
Zheng, Y., Wang, S., Zhong, Y., Huang, C., Wu, X."A20 affects macrophage polarization through the NLRP3 inflammasome signaling pathway and promotes breast cancer progression". Experimental and Therapeutic Medicine 25.4 (2023): 147.
Chicago
Zheng, Y., Wang, S., Zhong, Y., Huang, C., Wu, X."A20 affects macrophage polarization through the NLRP3 inflammasome signaling pathway and promotes breast cancer progression". Experimental and Therapeutic Medicine 25, no. 4 (2023): 147. https://doi.org/10.3892/etm.2023.11846
Copy and paste a formatted citation
x
Spandidos Publications style
Zheng Y, Wang S, Zhong Y, Huang C and Wu X: A20 affects macrophage polarization through the NLRP3 inflammasome signaling pathway and promotes breast cancer progression. Exp Ther Med 25: 147, 2023.
APA
Zheng, Y., Wang, S., Zhong, Y., Huang, C., & Wu, X. (2023). A20 affects macrophage polarization through the NLRP3 inflammasome signaling pathway and promotes breast cancer progression. Experimental and Therapeutic Medicine, 25, 147. https://doi.org/10.3892/etm.2023.11846
MLA
Zheng, Y., Wang, S., Zhong, Y., Huang, C., Wu, X."A20 affects macrophage polarization through the NLRP3 inflammasome signaling pathway and promotes breast cancer progression". Experimental and Therapeutic Medicine 25.4 (2023): 147.
Chicago
Zheng, Y., Wang, S., Zhong, Y., Huang, C., Wu, X."A20 affects macrophage polarization through the NLRP3 inflammasome signaling pathway and promotes breast cancer progression". Experimental and Therapeutic Medicine 25, no. 4 (2023): 147. https://doi.org/10.3892/etm.2023.11846
Follow us
  • Twitter
  • LinkedIn
  • Facebook
About
  • Spandidos Publications
  • Careers
  • Cookie Policy
  • Privacy Policy
How can we help?
  • Help
  • Live Chat
  • Contact
  • Email to our Support Team