International Journal of Molecular Medicine is an international journal devoted to molecular mechanisms of human disease.
International Journal of Oncology is an international journal devoted to oncology research and cancer treatment.
Covers molecular medicine topics such as pharmacology, pathology, genetics, neuroscience, infectious diseases, molecular cardiology, and molecular surgery.
Oncology Reports is an international journal devoted to fundamental and applied research in Oncology.
Experimental and Therapeutic Medicine is an international journal devoted to laboratory and clinical medicine.
Oncology Letters is an international journal devoted to Experimental and Clinical Oncology.
Explores a wide range of biological and medical fields, including pharmacology, genetics, microbiology, neuroscience, and molecular cardiology.
International journal addressing all aspects of oncology research, from tumorigenesis and oncogenes to chemotherapy and metastasis.
Multidisciplinary open-access journal spanning biochemistry, genetics, neuroscience, environmental health, and synthetic biology.
Open-access journal combining biochemistry, pharmacology, immunology, and genetics to advance health through functional nutrition.
Publishes open-access research on using epigenetics to advance understanding and treatment of human disease.
An International Open Access Journal Devoted to General Medicine.
Ischemic heart disease (IHD) is a common cardiovascular disease. In 2016, the World Health Organization estimated that there are currently ~126.5 million cases of IHD, with >9 million deaths of patients with IHD per year worldwide, making IHD a leading cause of morbidity and mortality worldwide (1), and therefore it is a great burden on society and the economy, and has become a major global public health problem (2,3). For patients with acute myocardial infarction, immediate and successful myocardial reperfusion is the most effective strategy to reduce the size of myocardial infarction and improve clinical efficacy (4). Surgical treatment, such as coronary artery bypass grafting and percutaneous coronary intervention, are performed immediately to restore blood supply in ischemic cardiomyocytes (5,6). However, reperfusion itself can lead to further cardiomyocyte death and systolic dysfunction, which is known as ischemia/reperfusion (I/R) injury, thereby eliminating the benefits of reperfusion therapy in patients with IHD and leading to secondary myocardial injury (7,8). Apoptosis is considered to be the main form of cardiomyocyte death, and cardiomyocyte apoptosis is usually observed in myocardial I/R injury (9). Therefore, inhibiting I/R injury-induced apoptosis of cardiomyocytes may be an effective approach in the treatment of IHD.
Myocardial I/R injury is involved in the activation of the inflammatory cascade, which serves a role in the acute expansion of injury and myocardial repair (10-12). This inflammatory response is associated with the massive production of a series of mediators that determine the outcome of reperfusion injury, and these mediators, such as proteases, chemokines and interleukins, may contribute to cardiomyocyte apoptosis after I/R injury (13). Certain inflammatory molecules or pathways may be involved in mediating apoptosis. Cyclic GMP-AMP synthase (cGAS) is a nuclease with the function of recognizing cytoplasmic DNA and stimulating the transcription of the stimulator of interferon genes (STING), as well as regulating the secretion of type I IFN and other cytokines, which contribute to the activation of immune responses (14). In innate immune cells, the presence of cytosolic DNA is sensed by the cGAS-STING signaling pathway, which initiates cytokine production and apoptosis induction (15). It has been reported that cGAS can mediate the activation of Caspase-3-dependent apoptosis by decreasing Bcl-2 expression and increasing Bax expression (16). It has also been demonstrated that the cGAS-STING signaling pathway is involved in the development of I/R-induced neuroinflammation (17). However, to the best of our knowledge, the role of the cGAS-STING signaling pathway in I/R injury-induced cardiomyocyte apoptosis is unclear. Therefore, it was hypothesized that cGAS-STING signaling may be an important target for preventing myocardial I/R injury.
Scutellarin (SCU), a natural bioactive flavonoid, is extracted from Erigeron breviscapus (18). It has been demonstrated to have anti-inflammatory and anti-apoptotic effects (19,20). It has been reported that SCU can alleviate hypoxia-induced cerebral injury (21,22). SCU has been demonstrated to protect rat cortical neurons from oxygen-glucose deprivation-induced apoptosis (21). SCU treatment has also been demonstrated to suppress apoptosis after brain I/R injury, as evidenced by reduced DNA fragmentation, NAD depletion and mitochondrial dysfunction (22). Wang et al (23) reported that SCU exerted anti-apoptotic and anti-oxidative stress activity to protect cardiomyocytes from I/R injury. Xu et al (24) reported that SCU inhibited activation of the NLR family pyrin domain containing 3 (NLRP3) inflammasome to attenuate myocardial I/R injury. However, the mechanisms underlying the protective effect of SCU are not well understood.
In the present study, C57BL/6 mice were used to establish an I/R-induced heart injury model and H9c2 cells were used to construct a hypoxia/reoxygenation (H/R)-induced cardiomyocyte injury model to explore the effects of SCU on I/R or H/R injury-induced cardiomyocyte apoptosis and cardiac dysfunction, and its potential mechanisms.
The animal experiment was approved by the Animal Ethics Committee of The People's Hospital of Yue Chi County (Guang'an, China). A total of 20 male C57BL/6 mice (age, 6-8 weeks; weight, 18-25 g) purchased from Western Biotechnology, Inc. were randomly divided into four groups: Sham, I/R, SCU and I/R + SCU group (n=5/group). The mice were treated as follows: In the Sham group, PBS was injected intraperitoneally 1 h before sham surgery; in the SCU group, SCU (20 mg/kg) was injected intraperitoneally each day for a total of 7 days to achieve a stable blood concentration of the drug (25) before sham surgery; in the I/R group, PBS was injected intraperitoneally 1 h before ligation of the left anterior descending coronary artery; and in the I/R + SCU group, SCU (20 mg/kg) was injected intraperitoneally for 7 days before ligation of the left anterior descending coronary artery. The mice had free access to food and water and were housed in an environment at 22±2˚C with a humidity between 40 and 60% and a light-dark cycle of 12 h.
The mice were anesthetized with isoflurane gas (dose for both induction and maintenance, 2%) and the thorax was opened. Subsequently, the heart was compressed and quickly positioned in the third and fourth intercostal spaces. In the sham and SCU groups, only the chest was opened without proceeding with ligation, while mice in the I/R and I/R + SCU groups underwent ligation of the left anterior descending coronary artery for 30 min to mimic the ischemia phase, and then the ligation line of the left anterior descending coronary artery was removed for 24 h to mimic the reperfusion phase, to establish the I/R model.
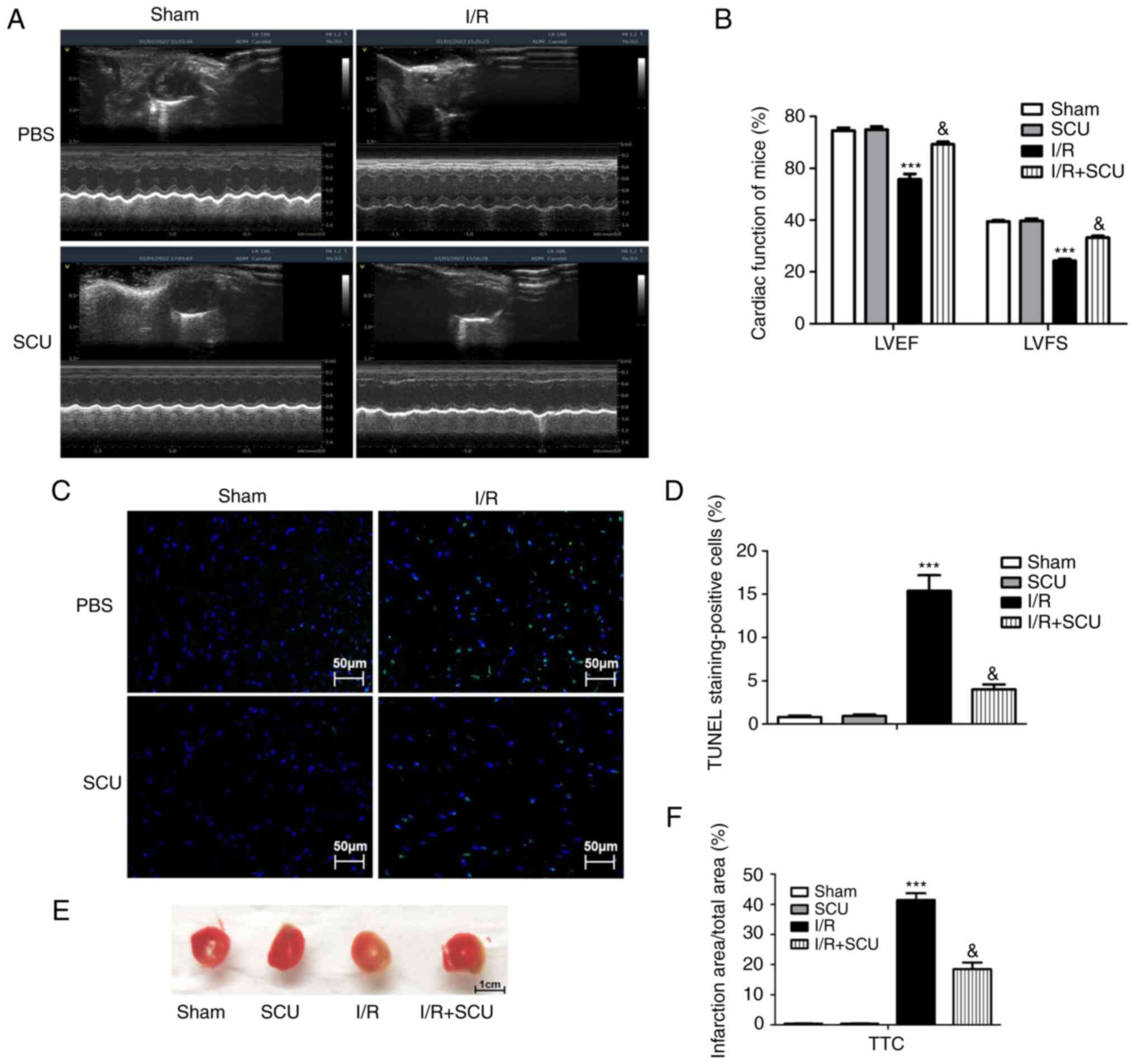
Left ventricular function in mice was assessed using echocardiography (Philips TIS 0.8; Koninklijke Philips N.V.) and an RMV 707B transducer (frequency, 30 MHz; Siemens AG). The mice were anesthetized with isoflurane (dose for both induction and maintenance, 2%) before echocardiography. Images were obtained by identifying the interventricular septum and the left ventricular posterior wall. The left ventricular fractional shortening (LVFS; %) and left ventricular ejection fraction (LVEF; %) were automatically calculated by echocardiography. Each parameter was evaluated by calculating the average of four cardiac cycles. All mice in the present study were sacrificed by cervical dislocation at the end of this experiment.
Mouse heart tissues were fixed with 4% paraformaldehyde at room temperature for 24 h, embedded in paraffin and cut into 5-µm-thick paraffin-embedded sections. The In Situ Cell Death Fluorescein Kit (Roche Diagnostics) was used to detect the free 3'-OH chain breaks induced by DNA degradation. The detailed steps were as follows: The paraffin sections were soaked in xylene twice (5 min each) and immersed in gradient ethanol (100, 95, 90, 80 and 70%) for 3 min each. Subsequently, the sections were soaked in steaming water once for 3 min, 3% H2O2 once for 10 min and rinsed with PBS twice (5 min each). The sections were placed in a wet box, treated with 100 µl proteinase K working solution (20 µg/ml) at 37˚C for 15 min and rinsed with PBS twice (5 min each). Subsequently, 50 µl TUNEL reaction solution (10% TdT + 90% fluorescein labeled dUTP) was added to the tissue sections on the glass slides, and the glass slides were covered and incubated at 37˚C for 1.5 h, and subsequently rinsed with PBS three times (5 min each). DAPI staining solution (5 µg/ml) was added and incubated at room temperature for 5 min, and subsequently rinsed with PBS three times (5 min each). Anti-Fade Mounting Medium (Sangon Biotech Co., Ltd.) was added. The slides were observed under a fluorescence microscope with an excitation wavelength of 450-500 nm and a detection wavelength of 515-565 nm. Five random visual fields were selected from each slide under the microscope. The TUNEL-positive-stained cells were counted using ImageJ software (version 1.46; National Institutes of Health).
The myocardial infarct area was assessed by TTC staining. After 24 h of reperfusion, the hearts were excised, and the 2-mm-thick tissue slices were incubated for 20 min in 1% TTC (MilliporeSigma) at 37˚C, followed by fixation in 4% paraformaldehyde at room temperature overnight. The images were captured using a digital camera and the infarct area appeared white. The ratio of the infarct size (white area) was calculated using ImageJ software (version 1.46; National Institutes of Health).
The H9c2 cell line was purchased from American Type Culture Collection. The cells were cultured in DMEM (low glucose, 5 Mm; Thermo Fisher Scientific, Inc.) with 10% FBS (Thermo Fisher Scientific, Inc.) at 37˚C, 5% CO2 and saturated humidity. H9c2 cells were passaged at a ratio of 1:4 in culture plates. Plates with H9c2 (4x105 cells per well) cardiomyocytes were then placed in a sealed chamber (Modular Incubator Chamber MIC1; Billups-Rothenberg, Inc.) filled with 95% N2 and 5% CO2 to achieve an oxygen-deficient environment. Ventilation at 5 l/min for 15 min was used to achieve a 1% oxygen concentration in the chamber at 37˚C. Cells were incubated with PBS at 37˚C for 3 h, then PBS was removed and replaced with fresh medium containing 10% FBS. Further incubation for 3 h in 95% air and 5% CO2 at 37˚C was performed for reoxygenation. The cells in the control and DMSO groups were kept in fresh medium containing 10% FBS in 95% air and 5% CO2 at 37˚C. The cells in the RU.521 (10 mM in 1 ml DMSO; MedChemExpress) group were treated with 1 mmol/l RU.521 for 48 h at 37˚C. The cells in the H-151 (10 mM in 1 ml DMSO; MedChemExpress) group were treated with 2 µmol/l H-151 for 48 h at 37˚C. The cells in the SCU (10 mM in 1 ml DMSO; MedChemExpress) group were treated with 100 µmol/l SCU for 48 h at 37˚C. For the H/R + RU.521 group, the H/R-injured cells were treated with 1 mmol/l RU.521 for 48 h at 37˚C. For the H/R + H-151 group, the H/R-injured cells were treated with 2 µmol/l H-151 for 48 h at 37˚C. For the H/R + SCU group, the H/R-injured cells were treated with 100 µmol/l SCU for 48 h at 37˚C.
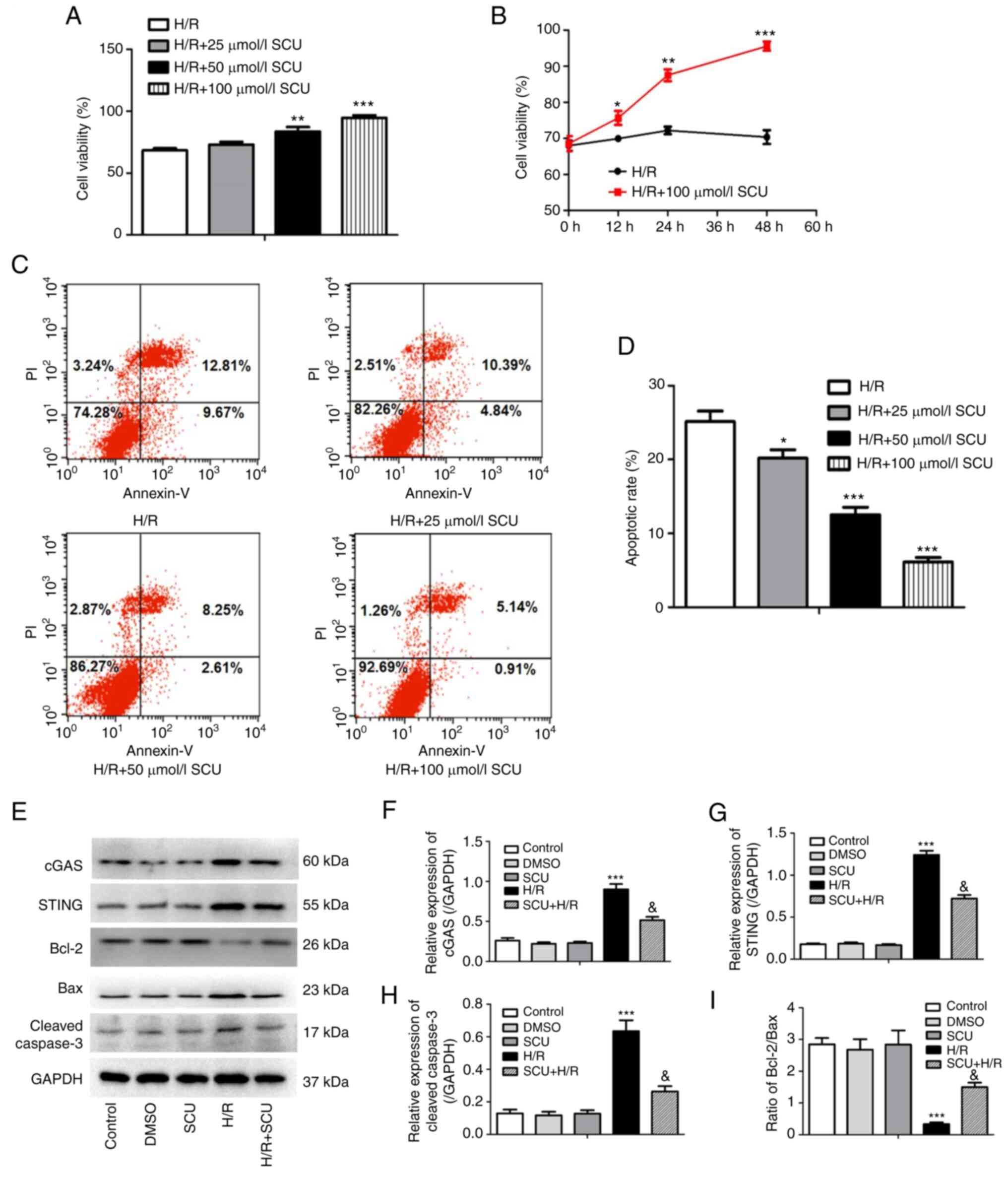
In brief, H9c2 cells (5x103 per well) were seeded into 96-well microplates, then placed in a sealed chamber filled with 95% N2 and 5% CO2 at 37˚C and treated with 0, 25, 50 and 100 µmol/l SCU (10 mM in 1 ml DMSO; MedChemExpress) for 48 h or treated with 100 µmol/l SCU for 0, 12, 24 and 48 h. A total of 10 µl CCK-8 (Beyotime Institute of Biotechnology) was added, followed by incubation at 37˚C for 1 h. The absorbance value of each well was detected at 490 nm using a microplate reader (Agilent Technologies, Inc.).
Flow cytometry was used to detect the apoptosis rate of H9c2 cells. In brief, the H/R-injured cells were treated with 0, 25, 50 and 100 µmol/l SCU for 24 h. Subsequently, ≥1x105 cells were resuspended in 100 µl binding buffer containing Annexin V-FITC and PI (Beyotime Institute of Biotechnology) and incubated at room temperature for 15 min. The BD FACScan™ system (BD Biosciences) was used to quantify Annexin V-FITC and PI binding using the channels FL-1 (Annexin V-FITC) and FL-3 (PI), and analysis was performed using BD CellQuest Pro™ software (version 5.1; BD Biosciences). Apoptosis was calculated as the sum of early and late apoptosis.
Pre-cooled H9c2 cells at 4˚C and left ventricular tissue from mice were lysed on ice for 30 min using RIPA Lysis Buffer (MedChemExpress), which contained 20 mmol/l Tris (pH 7.5), 150 mmol/l NaCl, 1% Triton X-100 and 1% Phosphatase Inhibitor Cocktail I and III (MedChemExpress). Next, the cell lysis products were centrifuged for 10 min at 12,700 x g in a 4˚C refrigerated centrifuge and the supernatants were collected. The protein concentration was measured using a BCA protein kit (Thermo Fisher Scientific, Inc.) and the samples were boiled at 100˚C for 5 min. A total of 30 µg cellular protein/lane were electrophoresed using 10% SDS-PAGE, and transferred onto a PVDF membrane. The membrane was blocked for 2 h at room temperature with 5% BSA (Beyotime Institute of Biotechnology), incubated overnight at 4˚C with primary antibodies of GAPDH (dilution, 1:10,000; ab181602; Abcam), cGAS (dilution, 1:1,000; ab252416; Abcam), STING (dilution, 1:1,000; ab288157; Abcam), Bcl-2 (dilution, 1:1,000; ab196495; Abcam), Bax (dilution, 1:1,000; ab32503; Abcam) and cleaved Caspase-3 (dilution, 1:1,000; ab184787; Abcam), washed with TBS containing 0.1% Tween 20, and incubated for 2 h with HRP Anti-Rabbit IgG antibody (dilution, 1:10,000; ab184787; Abcam) at room temperature. The immunoreactivity of the proteins was visualized by chemiluminescence with immobilon western chemilum HRP substrate (MilliporeSigma). Signals were detected and analyzed with ChemiDoc™XRS + with Image Lab™ Software Gel Imaging System (version 2.0; Bio-Rad Laboratories, Inc.).
All experiments were performed in triplicate and the data are presented as the mean ± SD. Statistical significance was analyzed using one-way ANOVA followed by Dunnett's test for comparisons vs. a single control or Tukey's test for comparisons among multiple groups. GraphPad Prism (version 5.01; GraphPad Software; Dotmatics) was used to analyze the data. P<0.05 was considered to indicate a statistically significant difference.
Cardiac function (indicated by LVEF and LVFS) was measured by echocardiography to determine the effect of SCU treatment on I/R-injured mice. The results demonstrated that I/R injury induced a decrease in LVEF and LVFS in mice, which was ameliorated by SCU treatment (Fig. 1A and B). The effect of SCU treatment on I/R-induced cardiomyocyte apoptosis was detected using the TUNEL technique. The results revealed that I/R injury induced an increase in cardiomyocyte apoptosis in cardiac tissues, which was ameliorated by SCU treatment (Fig. 1C and D). The effect of SCU treatment on I/R-induced myocardial infarction (MI) was detected by TTC staining. The results demonstrated that the I/R-induced myocardial infarct area was decreased by SCU treatment compared with the I/R group (Fig. 1E and F).
The effect of SCU on the cGAS-STING and Bcl-2/Bax/Caspase-3 signaling pathways in I/R-injured mice was assessed. The results revealed that SCU treatment reversed the I/R injury-induced increase in cGAS, STING and cleaved Caspase-3 expression, as well as the decrease in the Bcl-2/Bax ratio, in mouse cardiac tissues (Fig. 2).
H/R-injured H9c2 cells were treated with SCU (0, 25, 50 and 100 µmol/l) for 48 h and cell viability was detected using a CCK-8 assay. The cell viability was significantly increased by 50 and 100 µmol/l SCU treatment compared with the H/R group (Fig. 3A). H/R-injured H9c2 cells were treated with SCU (100 µmol/l) and a CCK-8 assay was used to detect cell viability at 0, 12, 24 and 48 h. A significant increase in cell viability from 0 to 48 h was observed in H/R-injured cells treated with 100 µmol/l SCU compared with that at 0 h (Fig. 3B). The rate of apoptosis in H/R-injured H9c2 cells was detected by flow cytometry. SCU treatment significantly decreased the high apoptotic rate of HR-injured H9c2 cells (Fig. 3C and D). Since 100 µmol/l SCU had the highest anti-apoptotic effect in H/R-injured cells, 100 µmol/l SCU was selected for subsequent experiments.
Apoptosis and activation of the cGAS-STING signaling pathway were observed after I/R and/or H/R injury; therefore, the protein levels of cGAS, STING, Bcl-2, Bax and cleaved Caspase-3 in H/R-injured H9c2 cells were detected. It was found that 100 µmol/l SCU significantly decreased the expression levels of cGAS, STING and cleaved Caspase-3, and increased the ratio of Bcl-2/Bax in H9c2 cells after H/R injury (Fig. 3E-I).
To explore whether cGAS serves a role in the protective effective of SCU in cardiomyocytes from H/R injury-induced apoptosis, the activity of cGAS was inhibited using RU.521 (a cGAS inhibitor) and the effect was compared with that of SCU in H9c2 cells after H/R injury. The expression levels of cGAS, STING, Bcl-2, Bax and cleaved Caspase-3 were detected. H/R injury increased the expression levels of cGAS, STING and cleaved Caspase-3 and decreased the ratio of Bcl-2/Bax, and these effects were significantly reversed by RU.521 treatment, which was similar to the effect of SCU treatment (Fig. 4).
STING is the downstream target of and can be activated by cGAS (14). However, it is unclear whether the cGAS-mediated apoptosis of H9c2 cells after H/R injury is dependent or independent of STING. Therefore, the STING inhibitor H-151 was used to inhibit STING, and the effect on H9c2 cells after H/R injury was compared with the effect of SCU. H/R injury induced upregulation of the expression levels of STING and cleaved Caspase-3, and reduced the ratio of Bcl-2/Bax, and these effects were significantly reversed by H-151 treatment, which was similar to the effect of SCU treatment (Fig. 5). However, H-151 treatment exhibited no effect on cGAS expression in response to H/R injury.
The present study revealed that SCU ameliorated I/R injury-induced cardiac dysfunction, and inhibited cardiomyocyte apoptosis and activation of the cGAS-STING and Bcl-2/Bax/Caspase-3 signaling pathways in I/R-injured mice. In vitro experiments demonstrated that SCU significantly increased cell viability and decreased the apoptosis of H/R-induced H9c2 cells. Furthermore, it was observed that H/R injury increased the expression levels of cGAS, STING and cleaved Caspase-3, and decreased the ratio of Bcl-2/Bax, which was reversed by treatment with SCU and both cGAS and STING inhibitors.
SCU is a flavone isolated from Stipa barbata and Erigeron breviscapus, which has been reported to exert a broad range of cardiovascular pharmacological effects, including vasodilative, anti-inflammatory, anticoagulative and antithrombotic, myocardial protection and protection against I/R injury effects (26). It has been reported that SCU has an anti-apoptotic effect in cerebral I/R injury (21,22,25,27). SCU also inhibits apoptosis and oxidative stress in hepatocytes after H/R injury (28). Furthermore, SCU has protective effects in cardiovascular ischemia in rats (29). Xu et al (24) reported that SCU suppressed activation of the NLRP3 inflammasome to protect against myocardial I/R injury. Wang et al (23) found that SCU treatment protected cardiomyocytes from I/R injury-induced oxidative stress and apoptosis. In the present study, it was observed that SCU protected against cardiomyocyte I/R injury by increasing cell viability and decreasing apoptosis, and also improved the cardiac function of I/R-injured mice.
Different cell death forms, such as autophagy, ferroptosis and apoptosis, contribute to I/R injury. Deng et al (30) provided evidence that ferroptosis aggravated intestinal I/R injury. Huang et al (31) reported that inhibition of autophagy suppressed I/R injury-induced inflammation and apoptosis. Apoptosis is a gene-regulated programmed cell death process, and abnormal regulation of this process has been associated with a variety of human diseases, including immune and developmental disorders, neurodegeneration and cancer (32). Members of the Bcl-2 protein family mainly regulate apoptosis via the mitochondrial pathway (33). The family contains pro-apoptotic and anti-apoptotic proteins that share four conserved Bcl-2 homology (BH) domains and form complexes by binding to the common BH3 domain (34). Bcl-2 itself is a key regulator that inhibits cell death by reducing cell permeability, cytochrome c release and calcium flow across endoplasmic reticulum membranes (35). The pro-apoptotic protein Bax of the Bcl-2 family is also an important regulator of apoptosis, mainly promoting apoptosis by inducing the release of Caspase-3(36). Therefore, the Bcl-2/Bax ratio determines the sensitivity of cells to apoptotic stimuli (37). When the Bcl-2/Bax ratio is increased, apoptosis is inhibited, and when the Bcl-2/Bax ratio is decreased, apoptosis is promoted (38). The present study demonstrated that SCU reversed the I/R- or H/R-induced decrease in the Bcl-2/Bax ratio, which indicated that SCU had a protective role in apoptosis.
The inflammatory reaction is one of the most important elements in myocardial I/R injury (39). cGAS is a critical cytosolic DNA sensor with the function of generating cyclic GMP-AMP (40), which further binds and activates STING (41), inducing a strong innate immune response. Self-DNA leaked from the nucleus or mitochondria can also serve as a cGAS ligand to activate this pathway and trigger extensive inflammatory responses (42). The cGAS-STING signaling pathway is recognized as a main mediator bridging innate and adaptive immunity (43,44), which is involved in local tissue inflammation (45). The cGAS response to cardiac ischemia is similar to that of a pattern recognition receptor in the sterile immune response (46). With regard to ischemic MI, cGAS can sense cytoplasmic DNA released from dying ruptured cells and can lead to fatal post-MI cardiac inflammation, which can be reversed by inhibition of the cGAS-STING signaling pathway (47). In the present study, it was revealed that H/R injury significantly increased the expression levels of cGAS, STING and cleaved Caspase-3, and decreased the Bcl-2/Bax ratio, which could be reversed by blocking the cGAS-STING signaling pathway using RU.521 and H-151. These results indicated that the cGAS-STING signaling pathway is involved in H/R injury-induced apoptosis of H9c2 cells.
SCU has been indicated to exhibit an anti-inflammatory effect in experimentally induced cerebral ischemia (48). Yuan et al (49) reported that SCU effectively suppressed the inflammatory responses in activated microglia, which were induced by cerebral ischemia, by decreasing TNF-α expression. It has also been reported that SCU exerts an anti-inflammatory effect to protect against myocardial I/R injury by suppressing NLRP3 inflammasome activation (24). Furthermore, it has been demonstrated that SCU exhibits strong anti-oxidative activity against ischemic injury (50). Zhang et al (51) reported that SCU alleviated cerebral I/R by suppressing oxidative stress and inflammatory responses via the MAPK/NF-κB signaling pathways in rats. Wu and Jia (28) reported that SCU attenuated H/R injury in hepatocytes by inhibiting apoptosis and oxidative stress. It has also been demonstrated that cellular oxidative stress activated the cGAS/STING/IFN-I signaling pathway via FOXO3-regulated lamin post-translational modification (52). However, to the best of our knowledge, the effect of SCU on the cGAS-STING signaling pathway has not been elucidated. The present study revealed that SCU treatment reversed the I/R injury-induced upregulation of cGAS and STING, which indicated that SCU can inhibit the cGAS-STING signaling pathway. Considering the anti-oxidative stress role of SCU (50) and the activation of cGAS-STING by oxidative stress (52), inhibition of the cGAS-STING pathway by SCU may be achieved by inhibiting oxidative stress, which should be confirmed in future studies.
In summary, to the best of our knowledge, the present study was the first to demonstrate that SCU ameliorated cardiac dysfunction and protected cardiomyocytes from I/R injury-induced apoptosis via deactivation of the cGAS-STING signaling pathway. Considering the protective effect of SCU on cardiomyocyte H/R injury, SCU may be a promising agent for the treatment of IHD in the future.
The authors would like to thank the Academy of Biological Sciences of Chongqing Medical University (Chongqing, China) for providing experimental sites and equipment.
Funding: No funding was received.
The datasets used and/or analyzed during the current study are available from the corresponding author on reasonable request.
JKL contributed to performing the experiments and data analysis. ZPS contributed to performing the experiments. XZH contributed to data analysis and study design. JKL and XZH confirm the authenticity of all the raw data. All authors have read and approved the final manuscript.
The animal experiment was approved by the Animal Ethics Committee of The People's Hospital of Yue Chi County (Guang'an, China; approval no. 21000104).
Not applicable.
The authors declare that they have no competing interests.
|
Wei D, Tang L, Su L, Zeng S, Telushi A, Lang X, Zhang Y, Qin M, Qiu L, Zhong C and Yu J: Edgeworthia gardneri (Wall.) Meisn. extract protects against myocardial infarction by inhibiting NF-κB-and MAPK-mediated endothelial inflammation. Front Cardiovasc Med. 9(1013013)2022.PubMed/NCBI View Article : Google Scholar | |
|
Writing Committee for the VISION Study Investigators. Devereaux PJ, Biccard BM, Sigamani A, Xavier D, Chan MTV, Srinathan SK, Walsh M, Abraham V, Pearse R, et al: Association of postoperative high-sensitivity troponin levels with myocardial injury and 30-day mortality among patients undergoing noncardiac surgery. JAMA. 317:1642–1651. 2017.PubMed/NCBI View Article : Google Scholar | |
|
Li F, Li J, Li S, Guo S and Li P: Modulatory effects of Chinese herbal medicines on energy metabolism in ischemic heart diseases. Front Pharmacol. 11(995)2020.PubMed/NCBI View Article : Google Scholar | |
|
Keller K, Sagoschen I, Schmitt VH, Münzel T, Gori T and Hobohm L: Hypothermia and its role in patients with ST-segment-elevation myocardial infarction and cardiac arrest. Front Cardiovasc Med. 9(1051978)2022.PubMed/NCBI View Article : Google Scholar | |
|
Eltzschig HK and Eckle T: Ischemia and reperfusion-from mechanism to translation. Nat Med. 17:1391–1401. 2011.PubMed/NCBI View Article : Google Scholar | |
|
Khan SU, Rahman H, Arshad A, Khan MU, Lekkala M, Yang TJ, Mishra A and Kaluski E: Percutaneous coronary intervention versus surgery in left main stenosis-a meta-analysis and systematic review of randomised controlled trials. Heart Lung Circ. 27:138–146. 2018.PubMed/NCBI View Article : Google Scholar | |
|
Heusch G: Cardioprotection: Chances and challenges of its translation to the clinic. Lancet. 381:166–175. 2013.PubMed/NCBI View Article : Google Scholar | |
|
Lv B, Zhou J, He S, Zheng Y, Yang W, Liu S, Liu C, Wang B, Li D and Lin J: Induction of myocardial infarction and myocardial ischemia-reperfusion injury in mice. J Vis Exp, 2022. | |
|
Scarabelli T, Stephanou A, Rayment N, Pasini E, Comini L, Curello S, Ferrari R, Knight R and Latchman D: Apoptosis of endothelial cells precedes myocyte cell apoptosis in ischemia/reperfusion injury. Circulation. 104:253–256. 2001.PubMed/NCBI View Article : Google Scholar | |
|
Chen X, Li X, Zhang W, He J, Xu B, Lei B, Wang Z, Cates C, Rousselle T and Li J: Activation of AMPK inhibits inflammatory response during hypoxia and reoxygenation through modulating JNK-mediated NF-κB pathway. Metabolism. 83:256–270. 2018.PubMed/NCBI View Article : Google Scholar | |
|
Neri M, Fineschi V, Di Paolo M, Pomara C, Riezzo I, Turillazzi E and Cerretani D: Cardiac oxidative stress and inflammatory cytokines response after myocardial infarction. Curr Vasc Pharmacol. 13:26–36. 2015.PubMed/NCBI View Article : Google Scholar | |
|
Arslan F, Keogh B, McGuirk P and Parker AE: TLR2 and TLR4 in ischemia reperfusion injury. Mediators Inflamm. 2010(704202)2010.PubMed/NCBI View Article : Google Scholar | |
|
Ebrahimi H, Badalzadeh R, Mohammadi M and Yousefi B: Diosgenin attenuates inflammatory response induced by myocardial reperfusion injury: Role of mitochondrial ATP-sensitive potassium channels. J Physiol Biochem. 70:425–432. 2014.PubMed/NCBI View Article : Google Scholar | |
|
Civril F, Deimling T, de Oliveira Mann CC, Ablasser A, Moldt M, Witte G, Witte G, Hornung V and Hopfner KP: Structural mechanism of cytosolic DNA sensing by cGAS. Nature. 498:332–337. 2013.PubMed/NCBI View Article : Google Scholar | |
|
Gulen MF, Koch U, Haag SM, Schuler F, Apetoh L, Villunger A, Radtke F and Ablasser A: Signalling strength determines proapoptotic functions of STING. Nat Commun. 8(427)2017.PubMed/NCBI View Article : Google Scholar | |
|
Heidegger S, Haas T and Poeck H: Cutting edge in IFN regulation: Inflammatory caspases cleave cGAS. Immunity. 46:333–335. 2017.PubMed/NCBI View Article : Google Scholar | |
|
Liao Y, Cheng J, Kong X, Li S, Li X, Zhang M, Zhang H, Yang T, Dong Y, Li J, et al: HDAC3 inhibition ameliorates ischemia/reperfusion-induced brain injury by regulating the microglial cGAS-STING pathway. Theranostics. 10:9644–9662. 2020.PubMed/NCBI View Article : Google Scholar | |
|
Shi X, Chen G and Liu X, Qiu Y, Yang S, Zhang Y, Fang X, Zhang C and Liu X: Scutellarein inhibits cancer cell metastasis in vitro and attenuates the development of fibrosarcoma in vivo. Int J Mol Med. 35:31–38. 2015.PubMed/NCBI View Article : Google Scholar | |
|
Hong H and Liu GQ: Protection against hydrogen peroxide-induced cytotoxicity in PC12 cells by scutellarin. Life Sci. 74:2959–2973. 2004.PubMed/NCBI View Article : Google Scholar | |
|
Yang N, Zhao Y, Wang Z, Liu Y and Zhang Y: Scutellarin suppresses growth and causes apoptosis of human colorectal cancer cells by regulating the p53 pathway. Mol Med Rep. 15:929–935. 2017.PubMed/NCBI View Article : Google Scholar | |
|
Guo H, Hu LM, Wang SX, Wang YL, Shi F, Li H, Liu Y, Kang LY and Gao XM: Neuroprotective effects of scutellarin against hypoxic-ischemic-induced cerebral injury via augmentation of antioxidant defense capacity. Chin J Physiol. 54:399–405. 2011.PubMed/NCBI View Article : Google Scholar | |
|
Zhang HF, Hu XM, Wang LX, Xu SQ and Zeng FD: Protective effects of scutellarin against cerebral ischemia in rats: Evidence for inhibition of the apoptosis-inducing factor pathway. Planta Med. 75:121–126. 2009.PubMed/NCBI View Article : Google Scholar | |
|
Wang Z, Yu J, Wu J, Qi F, Wang H, Wang Z and Xu Z: Scutellarin protects cardiomyocyte ischemia-reperfusion injury by reducing apoptosis and oxidative stress. Life Sci. 157:200–207. 2016.PubMed/NCBI View Article : Google Scholar | |
|
Xu LJ, Chen RC, Ma XY, Zhu Y, Sun GB and Sun XB: Scutellarin protects against myocardial ischemia-reperfusion injury by suppressing NLRP3 inflammasome activation. Phytomedicine. 68(153169)2020.PubMed/NCBI View Article : Google Scholar | |
|
Hu XM, Zhou MM, Hu XM and Zeng FD: Neuroprotective effects of scutellarin on rat neuronal damage induced by cerebral ischemia/reperfusion. Acta Pharmacol Sin. 26:1454–1459. 2005.PubMed/NCBI View Article : Google Scholar | |
|
Gao J, Chen G, He H, Liu C, Xiong X, Li J and Wang J: Therapeutic effects of breviscapine in cardiovascular diseases: A review. Front Pharmacol. 8(289)2017.PubMed/NCBI View Article : Google Scholar | |
|
Li Y, Lu Y, Hu J, Gong Z, Yang W, Wang A, Zheng J, Liu T, Chen T, Hu J, et al: Pharmacokinetic comparison of scutellarin and paeoniflorin in sham-operated and middle cerebral artery occlusion ischemia and reperfusion injury rats after intravenous administration of Xin-Shao formula. Molecules. 21(1191)2016.PubMed/NCBI View Article : Google Scholar | |
|
Wu H and Jia L: Scutellarin attenuates hypoxia/reoxygenation injury in hepatocytes by inhibiting apoptosis and oxidative stress through regulating Keap1/Nrf2/ARE signaling. Biosci Rep. 39(BSR20192501)2019.PubMed/NCBI View Article : Google Scholar | |
|
Lin LL, Liu AJ, Liu JG, Yu XH, Qin LP and Su DF: Protective effects of scutellarin and breviscapine on brain and heart ischemia in rats. J Cardiovasc Pharmacol. 50:327–332. 2007.PubMed/NCBI View Article : Google Scholar | |
|
Deng F, Zhao BC, Yang X, Lin ZB, Sun QS, Wang YF, Yan ZZ, Liu WF, Li C, Hu JJ and Liu KX: The gut microbiota metabolite capsiate promotes Gpx4 expression by activating TRPV1 to inhibit intestinal ischemia reperfusion-induced ferroptosis. Gut Microbes. 13:1–21. 2021.PubMed/NCBI View Article : Google Scholar | |
|
Huang KY, Que JQ, Hu ZS, Yu YW, Zhou YY, Wang L, Xue YJ, Ji KT and Zhang XM: Metformin suppresses inflammation and apoptosis of myocardiocytes by inhibiting autophagy in a model of ischemia-reperfusion injury. Int J Biol Sci. 16:2559–2579. 2020.PubMed/NCBI View Article : Google Scholar | |
|
Thompson CB: Apoptosis in the pathogenesis and treatment of disease. Science. 267:1456–1462. 1995.PubMed/NCBI View Article : Google Scholar | |
|
Gross A, McDonnell JM and Korsmeyer SJ: BCL-2 family members and the mitochondria in apoptosis. Genes Dev. 13:1899–1911. 1999.PubMed/NCBI View Article : Google Scholar | |
|
Youle RJ and Strasser A: The BCL-2 protein family: Opposing activities that mediate cell death. Nat Rev Mol Cell Bio. 9:47–59. 2008.PubMed/NCBI View Article : Google Scholar | |
|
Vaux DL, Cory S and Adams JM: Bcl-2 gene promotes haemopoietic cell survival and cooperates with c-myc to immortalize pre-B cells. Nature. 335:440–442. 1988.PubMed/NCBI View Article : Google Scholar | |
|
Lee R, Kim DW, Lee WY and Park HJ: Zearalenone induces apoptosis and autophagy in a spermatogonia cell line. Toxins (Basel). 14(148)2022.PubMed/NCBI View Article : Google Scholar | |
|
Siddiqui WA, Ahad A and Ahsan H: The mystery of BCL2 family: Bcl-2 proteins and apoptosis: An update. Arch Toxicol. 89:289–317. 2015.PubMed/NCBI View Article : Google Scholar | |
|
Liu LS, Bai XQ, Gao Y, Wu Q, Ren Z, Li Q, Pan LH, He NY, Peng J and Tang ZH: PCSK9 promotes oxLDL-induced PC12 cell apoptosis through the Bcl-2/Bax-caspase 9/3 signaling pathway. J Alzheimers Dis. 57:723–734. 2017.PubMed/NCBI View Article : Google Scholar | |
|
Yao L, Chen H, Wu Q and Xie K: Hydrogen-rich saline alleviates inflammation and apoptosis in myocardial I/R injury via PINK-mediated autophagy. Int J Mol Med. 44:1048–1062. 2019.PubMed/NCBI View Article : Google Scholar | |
|
Wu J, Sun L, Chen X, Du F, Shi H, Chen C and Chen ZJ: Cyclic GMP-AMP is an endogenous second messenger in innate immune signaling by cytosolic DNA. Science. 339:826–830. 2013.PubMed/NCBI View Article : Google Scholar | |
|
Ishikawa H and Barber GN: STING is an endoplasmic reticulum adaptor that facilitates innate immune signalling. Nature. 455:674. 2008.PubMed/NCBI View Article : Google Scholar | |
|
Ma R, Ortiz Serrano TP, Davis J, Prigge AD and Ridge KM: The cGAS-STING pathway: The role of self-DNA sensing in inflammatory lung disease. FASEB J. 34:13156–13170. 2020.PubMed/NCBI View Article : Google Scholar | |
|
Hao F: An overview of the crosstalk between YAP and cGAS-STING signaling in non-small cell lung cancer: It takes two to tango. Clin Transl Oncol. 24:1661–1672. 2022.PubMed/NCBI View Article : Google Scholar | |
|
Xu D, Tian Y, Xia Q and Ke B: The cGAS-STING pathway: Novel perspectives in liver diseases. Front Immunol. 12(682736)2021.PubMed/NCBI View Article : Google Scholar | |
|
Wan DS, Jiang W and Hao JW: Research advances in how the cGAS-STING pathway controls the cellular inflammatory response. Front Immunol. 11(615)2020.PubMed/NCBI View Article : Google Scholar | |
|
Cao DJ, Schiattarella GG, Villalobos E, Jiang N, May HI, Li T, Chen ZJ, Gillette TG and Hill JA: Cytosolic DNA sensing promotes macrophage transformation and governs myocardial ischemic injury. Circulation. 137:2613–2634. 2018.PubMed/NCBI View Article : Google Scholar | |
|
King KR, Aguirre AD, Ye YX, Sun Y, Roh JD, Ng RP Jr, Kohler RH, Arlauckas SP, Iwamoto Y, Savol A, et al: IRF3 and type I interferons fuel a fatal response to myocardial infarction. Nat Med. 23:1481–1487. 2017.PubMed/NCBI View Article : Google Scholar | |
|
Chen HL, Jia WJ, Li HE, Han H, Li F, Zhang XLN, Li JJ, Yuan Y and Wu CY: Scutellarin exerts anti-inflammatory effects in activated microglia/brain macrophage in cerebral ischemia and in activated BV-2 microglia through regulation of MAPKs signaling pathway. Neuromolecular Med. 22:264–277. 2020.PubMed/NCBI View Article : Google Scholar | |
|
Yuan Y, Zha H, Rangarajan P, Ling EA and Wu C: Anti-inflammatory effects of edaravone and scutellarin in activated microglia in experimentally induced ischemia injury in rats and in BV-2 microglia. BMC Neurosci. 15(125)2014.PubMed/NCBI View Article : Google Scholar | |
|
Deng M, Sun J, Peng L, Huang Y, Jiang W, Wu S, Zhou L, Chung S and Cheng X: Scutellarin acts on the AR-NOX axis to remediate oxidative stress injury in a mouse model of cerebral ischemia/reperfusion injury. Phytomedicine. 103(154214)2022.PubMed/NCBI View Article : Google Scholar | |
|
Zhang Y, Zhang Z, Wang J, Zhang X, Zhao J, Bai N, Vijayalakshmi A and Huo Q: Scutellarin alleviates cerebral ischemia/reperfusion by suppressing oxidative stress and inflammatory responses via MAPK/NF-κB pathways in rats. Environ Toxicol. 37:2889–2896. 2022.PubMed/NCBI View Article : Google Scholar | |
|
Hwang I, Uchida H, Dai Z, Li F, Sanchez T, Locasale JW, Cantley LC, Zheng H and Paik J: Cellular stress signaling activates type-I IFN response through FOXO3-regulated lamin posttranslational modification. Nat Commun. 12(640)2021.PubMed/NCBI View Article : Google Scholar |