Spandidos Publications Logo
  • About
    • About Spandidos
    • Aims and Scopes
    • Abstracting and Indexing
    • Editorial Policies
    • Reprints and Permissions
    • Job Opportunities
    • Terms and Conditions
    • Contact
  • Journals
    • All Journals
    • Oncology Letters
      • Oncology Letters
      • Information for Authors
      • Editorial Policies
      • Editorial Board
      • Aims and Scope
      • Abstracting and Indexing
      • Bibliographic Information
      • Archive
    • International Journal of Oncology
      • International Journal of Oncology
      • Information for Authors
      • Editorial Policies
      • Editorial Board
      • Aims and Scope
      • Abstracting and Indexing
      • Bibliographic Information
      • Archive
    • Molecular and Clinical Oncology
      • Molecular and Clinical Oncology
      • Information for Authors
      • Editorial Policies
      • Editorial Board
      • Aims and Scope
      • Abstracting and Indexing
      • Bibliographic Information
      • Archive
    • Experimental and Therapeutic Medicine
      • Experimental and Therapeutic Medicine
      • Information for Authors
      • Editorial Policies
      • Editorial Board
      • Aims and Scope
      • Abstracting and Indexing
      • Bibliographic Information
      • Archive
    • International Journal of Molecular Medicine
      • International Journal of Molecular Medicine
      • Information for Authors
      • Editorial Policies
      • Editorial Board
      • Aims and Scope
      • Abstracting and Indexing
      • Bibliographic Information
      • Archive
    • Biomedical Reports
      • Biomedical Reports
      • Information for Authors
      • Editorial Policies
      • Editorial Board
      • Aims and Scope
      • Abstracting and Indexing
      • Bibliographic Information
      • Archive
    • Oncology Reports
      • Oncology Reports
      • Information for Authors
      • Editorial Policies
      • Editorial Board
      • Aims and Scope
      • Abstracting and Indexing
      • Bibliographic Information
      • Archive
    • Molecular Medicine Reports
      • Molecular Medicine Reports
      • Information for Authors
      • Editorial Policies
      • Editorial Board
      • Aims and Scope
      • Abstracting and Indexing
      • Bibliographic Information
      • Archive
    • World Academy of Sciences Journal
      • World Academy of Sciences Journal
      • Information for Authors
      • Editorial Policies
      • Editorial Board
      • Aims and Scope
      • Abstracting and Indexing
      • Bibliographic Information
      • Archive
    • International Journal of Functional Nutrition
      • International Journal of Functional Nutrition
      • Information for Authors
      • Editorial Policies
      • Editorial Board
      • Aims and Scope
      • Abstracting and Indexing
      • Bibliographic Information
      • Archive
    • International Journal of Epigenetics
      • International Journal of Epigenetics
      • Information for Authors
      • Editorial Policies
      • Editorial Board
      • Aims and Scope
      • Abstracting and Indexing
      • Bibliographic Information
      • Archive
    • Medicine International
      • Medicine International
      • Information for Authors
      • Editorial Policies
      • Editorial Board
      • Aims and Scope
      • Abstracting and Indexing
      • Bibliographic Information
      • Archive
  • Articles
  • Information
    • Information for Authors
    • Information for Reviewers
    • Information for Librarians
    • Information for Advertisers
    • Conferences
  • Language Editing
Spandidos Publications Logo
  • About
    • About Spandidos
    • Aims and Scopes
    • Abstracting and Indexing
    • Editorial Policies
    • Reprints and Permissions
    • Job Opportunities
    • Terms and Conditions
    • Contact
  • Journals
    • All Journals
    • Biomedical Reports
      • Information for Authors
      • Editorial Policies
      • Editorial Board
      • Aims and Scope
      • Abstracting and Indexing
      • Bibliographic Information
      • Archive
    • Experimental and Therapeutic Medicine
      • Information for Authors
      • Editorial Policies
      • Editorial Board
      • Aims and Scope
      • Abstracting and Indexing
      • Bibliographic Information
      • Archive
    • International Journal of Epigenetics
      • Information for Authors
      • Editorial Policies
      • Editorial Board
      • Aims and Scope
      • Abstracting and Indexing
      • Bibliographic Information
      • Archive
    • International Journal of Functional Nutrition
      • Information for Authors
      • Editorial Policies
      • Editorial Board
      • Aims and Scope
      • Abstracting and Indexing
      • Bibliographic Information
      • Archive
    • International Journal of Molecular Medicine
      • Information for Authors
      • Editorial Policies
      • Editorial Board
      • Aims and Scope
      • Abstracting and Indexing
      • Bibliographic Information
      • Archive
    • International Journal of Oncology
      • Information for Authors
      • Editorial Policies
      • Editorial Board
      • Aims and Scope
      • Abstracting and Indexing
      • Bibliographic Information
      • Archive
    • Medicine International
      • Information for Authors
      • Editorial Policies
      • Editorial Board
      • Aims and Scope
      • Abstracting and Indexing
      • Bibliographic Information
      • Archive
    • Molecular and Clinical Oncology
      • Information for Authors
      • Editorial Policies
      • Editorial Board
      • Aims and Scope
      • Abstracting and Indexing
      • Bibliographic Information
      • Archive
    • Molecular Medicine Reports
      • Information for Authors
      • Editorial Policies
      • Editorial Board
      • Aims and Scope
      • Abstracting and Indexing
      • Bibliographic Information
      • Archive
    • Oncology Letters
      • Information for Authors
      • Editorial Policies
      • Editorial Board
      • Aims and Scope
      • Abstracting and Indexing
      • Bibliographic Information
      • Archive
    • Oncology Reports
      • Information for Authors
      • Editorial Policies
      • Editorial Board
      • Aims and Scope
      • Abstracting and Indexing
      • Bibliographic Information
      • Archive
    • World Academy of Sciences Journal
      • Information for Authors
      • Editorial Policies
      • Editorial Board
      • Aims and Scope
      • Abstracting and Indexing
      • Bibliographic Information
      • Archive
  • Articles
  • Information
    • For Authors
    • For Reviewers
    • For Librarians
    • For Advertisers
    • Conferences
  • Language Editing
Login Register Submit
  • This site uses cookies
  • You can change your cookie settings at any time by following the instructions in our Cookie Policy. To find out more, you may read our Privacy Policy.

    I agree
Search articles by DOI, keyword, author or affiliation
Search
Advanced Search
presentation
Experimental and Therapeutic Medicine
Join Editorial Board Propose a Special Issue
Print ISSN: 1792-0981 Online ISSN: 1792-1015
Journal Cover
April-2023 Volume 25 Issue 4

Full Size Image

Sign up for eToc alerts
Recommend to Library

Journals

International Journal of Molecular Medicine

International Journal of Molecular Medicine

International Journal of Molecular Medicine is an international journal devoted to molecular mechanisms of human disease.

International Journal of Oncology

International Journal of Oncology

International Journal of Oncology is an international journal devoted to oncology research and cancer treatment.

Molecular Medicine Reports

Molecular Medicine Reports

Covers molecular medicine topics such as pharmacology, pathology, genetics, neuroscience, infectious diseases, molecular cardiology, and molecular surgery.

Oncology Reports

Oncology Reports

Oncology Reports is an international journal devoted to fundamental and applied research in Oncology.

Experimental and Therapeutic Medicine

Experimental and Therapeutic Medicine

Experimental and Therapeutic Medicine is an international journal devoted to laboratory and clinical medicine.

Oncology Letters

Oncology Letters

Oncology Letters is an international journal devoted to Experimental and Clinical Oncology.

Biomedical Reports

Biomedical Reports

Explores a wide range of biological and medical fields, including pharmacology, genetics, microbiology, neuroscience, and molecular cardiology.

Molecular and Clinical Oncology

Molecular and Clinical Oncology

International journal addressing all aspects of oncology research, from tumorigenesis and oncogenes to chemotherapy and metastasis.

World Academy of Sciences Journal

World Academy of Sciences Journal

Multidisciplinary open-access journal spanning biochemistry, genetics, neuroscience, environmental health, and synthetic biology.

International Journal of Functional Nutrition

International Journal of Functional Nutrition

Open-access journal combining biochemistry, pharmacology, immunology, and genetics to advance health through functional nutrition.

International Journal of Epigenetics

International Journal of Epigenetics

Publishes open-access research on using epigenetics to advance understanding and treatment of human disease.

Medicine International

Medicine International

An International Open Access Journal Devoted to General Medicine.

Journal Cover
April-2023 Volume 25 Issue 4

Full Size Image

Sign up for eToc alerts
Recommend to Library

  • Article
  • Citations
    • Cite This Article
    • Download Citation
    • Create Citation Alert
    • Remove Citation Alert
    • Cited By
  • Similar Articles
    • Related Articles (in Spandidos Publications)
    • Similar Articles (Google Scholar)
    • Similar Articles (PubMed)
  • Download PDF
  • Download XML
  • View XML
Article Open Access

ACSM3 suppresses proliferation and induces apoptosis and cell cycle arrest in acute myeloid leukemia cells via the regulation of IGF2BP2

Corrigendum in: /10.3892/etm.2024.12663
  • Authors:
    • Xin Zheng
    • Jinjun Wu
    • Linlan Song
    • Bo Huang
  • View Affiliations / Copyright

    Affiliations: Department of Clinical Laboratory, Jianghan Oilfield General Hospital of Changjiang University, Qianjiang, Hubei 433124, P.R. China, Department of Clinical Laboratory, The Second Affiliated Hospital of Xi'an Jiaotong University, Xi'an, Shaanxi 710004, P.R. China, Department of Clinical Laboratory, The Affiliated Children Hospital of Xi'an Jiaotong University, Xi'an, Shaanxi 710003, P.R. China
    Copyright: © Zheng et al. This is an open access article distributed under the terms of Creative Commons Attribution License.
  • Article Number: 177
    |
    Published online on: March 8, 2023
       https://doi.org/10.3892/etm.2023.11876
  • Expand metrics +
Metrics: Total Views: 0 (Spandidos Publications: | PMC Statistics: )
Metrics: Total PDF Downloads: 0 (Spandidos Publications: | PMC Statistics: )
Cited By (CrossRef): 0 citations Loading Articles...

This article is mentioned in:



Abstract

Acyl‑CoA medium‑chain synthetase‑3 (ACSM3) has been reported to be involved in the malignant progression of multiple types of human cancer. Nevertheless, the role of ACSM3 in acute myeloid leukemia (AML) and its exact mechanism of action are as yet undefined. In the present study, the expression levels of ACSM3 and IGF2 mRNA‑binding protein 2 (IGF2BP2) were evaluated using the Gene Expression Profiling Interactive Analysis database and AML cells. The Cell Counting Kit‑8 assay and 5‑ethynyl‑2'‑deoxyuridine staining were employed for the estimation of the cell proliferative activity. Induction of apoptosis and the assessment of the cell cycle were measured using flow cytometry and western blotting, respectively. The interaction of ACSM3 with IGF2BP2 was confirmed using an RNA immunoprecipitation assay. mRNA stabilization of ACSM3 following actinomycin D treatment was evaluated using reverse transcription‑quantitative PCR analysis. The data indicated that the expression levels of ACSM3 were significantly downregulated, whereas those of IGF2BP2 were upregulated in tissues and AML cells. Downregulation of ACSM3 expression was closely associated with poor overall survival of patients with AML. ACSM3 overexpression repressed cell proliferative activity and induced apoptosis and cell cycle arrest. IGF2BP2 downregulated ACSM3 expression by reducing the stability of ACSM3 mRNA. In addition, IGF2BP2 overexpression counteracted the effects of ACSM3 overexpression noted on proliferation, induction of apoptosis and cell cycle arrest of HL‑60 cells. In conclusion, ACSM3 repressed the cell proliferative activity and facilitated induction of apoptosis and cell cycle arrest in AML cells by modulating the expression of IGF2BP2.

Introduction

As a deadly hyperplastic disease, acute myeloid leukemia (AML) results from clonal expansion as well as loss of differentiation of hematopoietic stem cells in the bone marrow. This disease is associated with high morbidity and mortality, notably in children (1). AML is a common type of leukemia accounting for 80% of acute leukemia (2). Previous studies have reported that the occurrence of AML is closely associated with gene mutations, signal pathway abnormalities, epigenetic regulation, leukemia microenvironment and immune imbalance (3-5).

In recent years, the standard of treatment for AML has been the induction chemotherapy that is based on 7 days of cytosine and 3 days of anthracycline treatment (6). Complete remission can be achieved in 60-80% of young adults. However, the disease relapses following remission in nearly 50% of patients and the 5-year overall survival rate has been estimated to be only 30% (7,8). Conventional high-intensity induction regimens can cure a considerable number of newly diagnosed patients. However, several patients exist who are resistant to chemotherapy or relapse following treatment (9). Therefore, it is important to develop effective therapeutic methods and identify therapeutic targets for patients with AML.

Acyl-CoA medium-chain synthetase-3 (ACSM3) is a member of the acyl-CoA synthase gene family, located in the mitochondrial matrix (10). ACSM3 is present in abundance in the kidney, bone marrow, liver, stomach, gallbladder, anterior gland, fetal heart and in the central nervous system (11). Previous studies have shown that the ACSM3 gene is associated with the development of multiple types of diseases, such as hypertriglyceridemia, obesity, hypertension and insulin resistance (12,13). Moreover, the expression level of ACSM3 is downregulated in patients with high-grade serous ovarian carcinoma (14). In addition, ACSM3 has also been revealed to be reduced in hepatocellular carcinoma tissues (15). Yan et al (16) supported the notion that ACSM3 overexpression suppresses the proliferative, migratory and invasive ability of ovarian cancer cells by inactivating the integrin β1/AKT signaling pathway. In addition, Ruan et al (17) demonstrated that ACSM3 expression is downregulated in hepatocellular carcinoma (HCC) tissues and its low expression is associated with poor prognosis in patients with HCC. Overexpression of ACSM3 represses migration and invasion of HCC cells in vitro and in vivo by inactivation of the phosphorylation of WNK lysine deficient protein kinase 1 and AKT (17). However, the biological role of ACSM3 in AML and the understanding of the potential mechanism are still incomplete.

The insulin-like growth factor 2 mRNA-binding protein 2 (IGF2BP2) has been reported to be a notable marker for m6A modification and participates in the progression of a variety of malignancies (18). For example, IGF2BP2 facilitates the advancement of colorectal cancer (19). Moreover, Xu et al (20) revealed that IGF2BP2 plays an oncogenic role in pancreatic cancer carcinogenesis. Notably, IGF2BP2 has been revealed to be overexpressed in patients with AML (21).

Collectively, the present study was implemented to investigate the biological role of ACSM3 in AML as well as to discuss its association with IGF2BP2.

Materials and methods

Bioinformatics analysis

The mRNA expression levels of ACSM3 and IGF2 mRNA-binding protein (IGF2BP) 2 in AML and the association between ACSM3 expression and the overall survival were analyzed with the Gene Expression Profiling Interactive Analysis (GEPIA) database (http://gepia.cancer-pku.cn).

Cell culture and treatment

The human AML cell lines Kasumi-1, ME-1, MOLM-14, HL-60 and the human bone marrow stromal cell line HS-5 were provided by the Institute of Basic Medical Sciences, Chinese Academy of Medical Sciences. RPMI-1640 medium (cat, no. 11875093; Gibco, Thermo Fisher Scientific, Inc.) was used for the maintenance of the AML cell lines, while HS-5 cells were cultured in DMEM, which was mixed with 10% FBS (Gibco; Thermo Fisher Scientific, Inc.) and 1% penicillin-streptomycin (Gibco; Thermo Fisher Scientific, Inc.) at 37˚C with 5% CO2.

Cell transfection

To overexpress ACSM3 and IGF2BP2, pc-DNA3.1 vectors containing the complete sequence of ACSM3 (Ov-ACSM3; accession no. NM_202000.3), IGF2BP2 (Ov-IGF2BP2; accession no. NM_001291873.3) and the corresponding empty vector (Ov-NC) were synthesized by Genepharm, Inc. Lipofectamine® 2000 reagent (Shanghai Aiyan Biotechnology Co., Ltd.) was employed for the transfection of 100 nM of these recombinants into HL-60 cells. Following 48 h of culture at 37˚C after transfection, the cells were collected for subsequent experiments.

Cell Counting Kit-8 assay

HL-60 cells were cultured in RPMI-1640 medium with 10% FBS at 37˚C for 24, 48 and 72 h. A total of 10 µl of WST-8 (Beyotime Institute of Biotechnology) was added per well and the cells were incubated for 2 h. A microplate reader was adopted for the estimation of the optical density at 450 nm.

5-ethynyl-2'-deoxyuridine (EdU) cell proliferation assay

HL-60 cells were seeded in six-well plates at a density of 4x105/well and were incubated overnight at room temperature. Subsequently, the cells were fixed with 4% polyformaldehyde (Shanghai Lingfeng Chemical Reagent Co., Ltd.) at room temperature for 15 min and incubated with 0.5% Triton X-100 (Beijing Solarbio Science & Technology Co., Ltd.) at room temperature for 15 min. Finally, the cells were stained with Cell-Light™ EdU Cell Proliferation Detection Assay (LifeSpan BioSciences, Inc.) and counterstained with 4',6-diamidino-2-phenylindole (DAPI) at room temperature for 30 min. The images of the positive cells were captured using a fluorescent microscope and number of positive cells was calculated utilizing ImageJ 1.8.0 software (National Institutes of Health). The calculation of the cellular proliferative ratio was achieved by estimating the ratio of EdU positive cells to DAPI positive cells.

TUNEL assay

The number of apoptotic cells was assessed using an apoptosis detection kit (Roche Diagnostics) in accordance with the manufacturer's protocols. Briefly, the cells were fixed in 4% paraformaldehyde at 37˚C for 15 min and incubated with proteinase K (Beyotime Institute of Biotechnology) at room temperature for 15 min. Subsequently, the cells were placed in 3% H2O2 at room temperature for 15 min, cultivated with TUNEL regent (Beyotime Institute of Biotechnology) at 37˚C for 1 h and counterstained with DAPI for 5 min at room temperature. The number of positive cells was mounted with fluorescent mounting media (Beijing Solarbio Science & Technology Co., Ltd.) and analyzed using ImageJ 1.8.0 software (National Institutes of Health). Overall, >10 fields of view/section for each sample were assessed. A fluorescence microscope was used for the visualization of the positive cells.

Flow cytometry analysis

HL-60 cells were seeded into 96-well plates and transfected with Ov-ACSM3 in the presence or absence of Ov-IGF2BP2. At 48 h post transfection, the collected cells were fixed with 70% ethanol at 4˚C overnight. Subsequently, the cells were stained with the staining solution (20 µg/ml propidium iodide and 200 µg/ml RNase; Thermo Fisher Scientific, Inc.) according to the manufacturer's protocols. The analysis of the cell cycle was conducted by flow cytometry (NovoCyte 2060R; ACEA Biosciences, Inc.) with Software NovoExpress 1.4.0 (ACEA Biosciences, Inc.).

RNA stability assay

Following transfection, HL-60 cells were cultured in six-well plates overnight with 5 µg/ml actinomycin D (MedChemExpress) at 4˚C to inhibit gene transcription for 0-12 h. Subsequently, reverse transcription-quantitative PCR (RT-qPCR) analysis was applied for the isolation and determination of RNA. ACSM3 mRNA expression was calculated in the indicated groups at different time periods and normalized to those of GAPDH.

RNA extraction and RT-qPCR

The concentration of RNA, which was isolated from the sample cells using TRIzol® reagent (Invitrogen; Thermo Fisher Scientific, Inc.), was determined using NanoDrop 2000 (Thermo Fisher Scientific, Inc.) at 260 and 280 nm according to the manufacturer's protocol. Subsequently, the synthesis of RNA into cDNA was implemented using PrimeScript RT Master Mix (Takara Bio, Inc.) according to the manufacturer's protocol. The primer sequences for PCR are presented as below: ACSM3, forward 5'-AAGGTTCAGGGCTGCTCTTC-3', and reverse 5'-AGCATCTTCCTGGTGACACG-3'; IGF2BP2, forward 5'-GGAACAAGTCAACACAGACACA-3', and reverse 5'-CGCAGCGGGAAATCAATCTG-3'; GAPDH, forward 5'-GGGAAACTGTGGCGTGAT-3', and reverse 5'-GAGTGGGTGTCGCTGTTGA-3'. RT-qPCR was performed using SYBR Premix Ex Taq™ II kit (Takara Bio, Inc.). The relative quantification (2-ΔΔCq) method was applied for the calculation of the relative gene expression (22).

RNA immunoprecipitation (RIP) assay

The RIP assay was performed to explore the interaction between ACSM3 and IGF2BP utilizing a Magna RIP RNA Binding Protein Immunoprecipitation kit (EMD Millipore) according to the manufacturer's protocol. HL-60 cells were lysed on ice for 5 min by means of RIP buffer (Beyotime Institute of Biotechnology). The cultivation with anti-IGF2BP2 antibody (cat. no. 11601-1-AP; ProteinTech Group, Inc.) and anti-IgG (cat. no. 30000-0-AP; ProteinTech Group, Inc.) were performed at 37˚C overnight. The protein A/G beads (40 µl; cat. no. 20422; Thermo Fisher Scientific, Inc.) were coated with 2 µg anti-IGF2BP2 2 or 2 µg anti-IgG antibodies at 4˚C for 6 h. Afterwards, the captured protein-RNA complex was digested with 0.5 mg/ml proteinase K containing 0.1% SDS to extract RNA. To remove non-specific adsorption as much as possible, the magnetic beads were repeatedly washed with RIP washing buffer. RT-qPCR was applied for the analysis of resultant RNA levels.

Western blotting

The quantification of protein, isolated from HL-60 cells using RIPA lysis buffer (NanJing SunShine Biotech Co., Ltd.), was carried out using a BCA Assay kit (Beijing Dingguo Changsheng Biotechnology Co., Ltd.) according to the manufacturer's protocols. Following SDS-PAGE (10% gels), the proteins (60 µg/lane) were transferred to polyvinylidene membranes. The membranes were blocked with 5% non-fat milk for 2 h at room temperature. Overnight incubation of the membranes was carried out with primary antibodies against ACSM3 (1:500; cat. no. 10168-2-AP; ProteinTech Group, Inc.), B-cell lymphoma-2 (Bcl-2; 1:1,000; cat. no. ab32124), Bcl2-Associated X (Bax; 1:1,000; cat. no. ab32503), cleaved caspase 3 (1:500; cat. no. ab32042), cyclin dependent kinase (CDK) 4 (1:1,000; cat. no. ab108357), CDK6 (1:50,000; cat. no. ab124821), cyclin D1 (1:200; cat. no. ab16663), IGF2BP2 (1:2,000; cat. no. ab124930) and GAPDH (1:2,500; cat. no. ab9485) (Abcam) at 4˚C. The following morning, the membranes were incubated for 2 h with anti-rabbit HRP-conjugated secondary (1:5,000; cat. no. ab6759; Abcam) at room temperature. Protein signals were visualized using enhanced chemiluminescence reagent (Thermo Fisher Scientific, Inc.) according to the manufacturer's instructions. Densitometry analysis was performed using ImageJ (version 1.49; National Institutes of Health). The ratio of the target to GAPDH light density was regarded as the relative expression of the protein.

Statistical analysis

Data, displayed in the format of mean ± standard deviation (unless otherwise shown), were analyzed using SPSS 17.0 (SPSS Inc.). The significant differences between the two groups were assessed with the unpaired Student's t-test, whereas the comparisons among multiple groups were examined utilizing one-way ANOVA with Bonferroni's post hoc multiple comparison test. P<0.05 was considered to indicate a statistically significant difference.

Results

ACSM3 expression is downregulated in AML and is associated with poor prognosis

To explore the role of ACSM3 in AML, bioinformatical analysis was performed. As presented in Fig. 1A, a signification elevation in the expression level of ACSM3 was noted in AML compared with other types of cancer. The GEPIA database further indicated that ACSM3 expression was low in patients with AML compared with healthy controls (Fig. 1B). In addition, it was noted that patients with AML and high ACSM3 expression had higher overall survival compared with patients with low ACSM3 expression (Fig. 1C). As presented in Fig. 1D and E, ACSM3 expression significantly declined in AML cell lines compared with that of HS-5 cells. Among these AML cell lines, the HL-60 cell line exhibited the lowest ACSM3 expression and was consequently selected for subsequent assays.

Figure 1

ACSM3 is downregulated in AML and is associated with poor prognosis. (A) Analysis of ACSM3 expression in multiple types of cancer by GEPIA database. (B) Analysis of ACSM3 expression in patients with AML and healthy controls by GEPIA database. (C) Association of ACSM3 and overall survival in patients with AML, by GEPIA database. (D) mRNA expression and (E) protein expression of ACSM31 in AML cells detected using reverse transcription-quantitative PCR and western blotting, respectively. *P<0.05. ***P<0.001 vs. HS-5. ACSM3, acyl-CoA medium-chain synthetase-3; GEPIA, gene expression profiling interactive analysis; ACC, adrenocortical carcinoma; BLCA, bladder urothelial carcinoma; BRCA, breast invasive carcinoma; CESC, cervical squamous cell carcinoma and endocervical adenocarcinoma; CHOL, cholangiocarcinoma; COAD, colon adenocarcinoma; DLBC, lymphoid neoplasm diffuse large B-cell lymphoma; ESCA, esophageal carcinoma; GBM, glioblastoma multiforme; HNSC, head and neck squamous cell carcinoma; KICH, kidney chromophobe; KIRC, kidney renal clear cell carcinoma; KIRP, kidney renal papillary cell carcinoma; AML/LAML, acute myeloid leukemia; LGG, brain lower grade glioma; LIHC, liver hepatocellular carcinoma; LUAD, lung adenocarcinoma; LUSC, lung squamous cell carcinoma; OV, ovarian serous cystadenocarcinoma; PAAD, pancreatic adenocarcinoma; PCPG, pheochromocytoma and paraganglioma; PRAD, prostate adenocarcinoma; READ, rectum adenocarcinoma; SARC, sarcoma; SKCM, skin cutaneous melanoma; STAD, stomach adenocarcinoma; TGCT, testicular germ cell tumors; THCA, thyroid carcinoma; THYM, thymoma; UCEC, uterine corpus endometrial carcinoma; UCS, uterine carcinosarcoma.

Overexpression of ACSM3 inhibits HL-60 cell proliferation

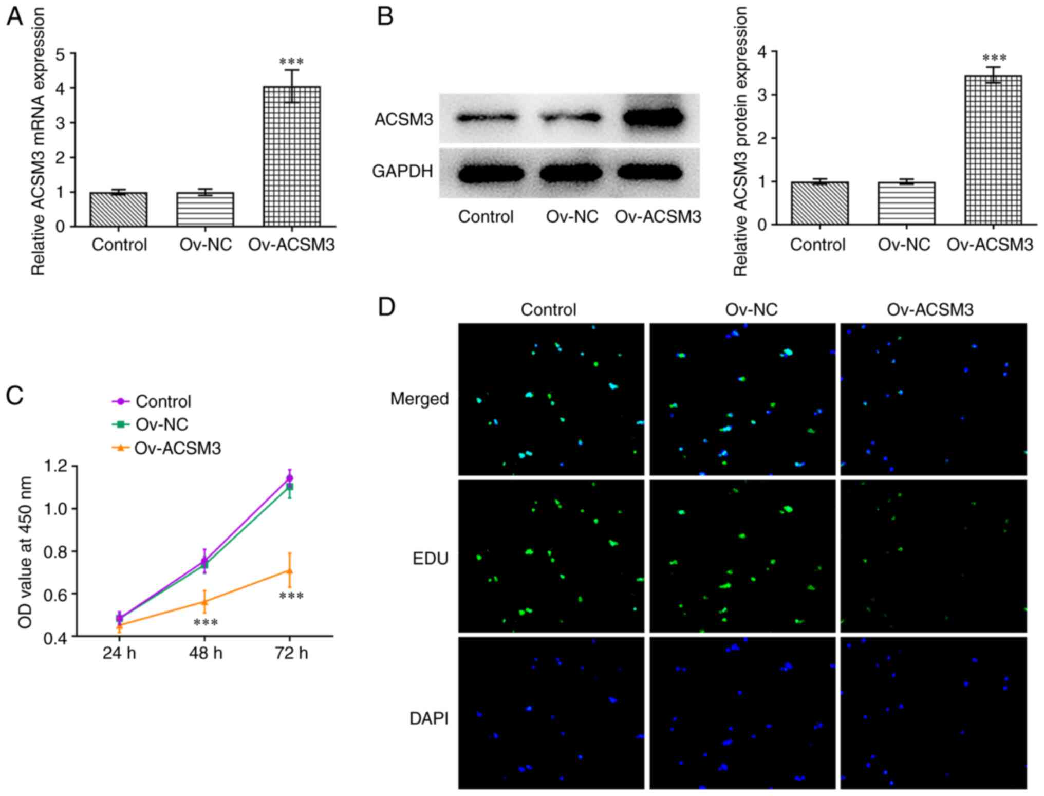
To investigate the biological roles of ACSM3 in HL-60 cells, Ov-ACSM3 was transfected into HL-60 cells. As demonstrated in Fig. 2A and B, Ov-ACSM3 significantly upregulated the mRNA and protein expression levels of ACSM3 compared with Ov-NC. The CCK-8 assay indicated that ACSM3 overexpression markedly repressed the proliferation of HL-60 cells compared with the negative control group (Fig. 2C). Moreover, EdU staining indicated a reduction in the number of positive-green cells following transfection with Ov-ACSM3 compared with transfection with Ov-NC, demonstrating the inhibition in cell proliferation following ACSM3 overexpression (Fig. 2D).

Figure 2

ACSM3 overexpression inhibits HL-60 cell proliferation. (A) mRNA and (B) protein expression levels of ACSM3 in transfected acute myeloid leukemia cells were detected by reverse transcription-quantitative PCR and western blotting. Cell proliferation was evaluated by (C) Cell Counting Kit-8 assay and (D) EdU staining. Results are displayed as the mean ± SD. ***P<0.001 vs. Ov-NC. ACSM3, acyl-CoA medium-chain synthetase-3; EdU, 5-ethynyl-2'-deoxyuridine; NC, negative control; OD, optical density; Ov, overexpressing.

Upregulation of ACSM3 expression induces apoptosis and cycle arrest of HL-60 cells

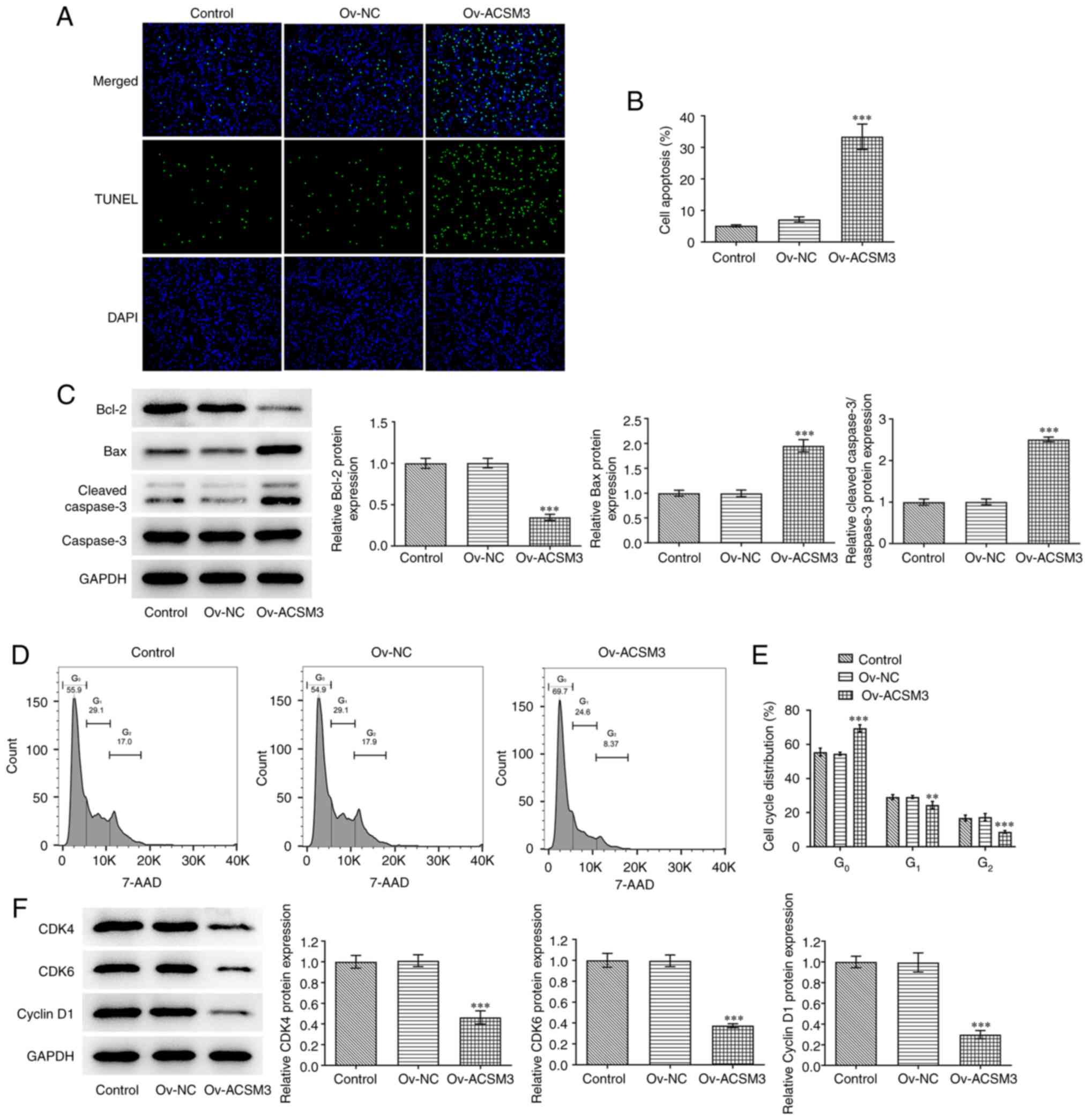
As shown in Fig. 3A and B, an significant increase in the apoptotic rate was observed following ACSM3 overexpression compared with that of the negative control cells. Moreover, ACSM3 overexpression led to significantly decreased Bcl-2 expression levels and significantly increased levels of Bax and cleaved caspase 3 in HL-60 cells compared with the Ov-NC (Fig. 3C). Furthermore, it was also discovered that the percentage of cells in the G0/G1 phase was significantly increased, while the G2 phase population was significantly decreased following overexpression of ACSM3 (Fig. 3D and E). In addition, overexpression of ACSM3 significantly reduced the protein levels of CDK4, CDK6 and cyclin D1 compared with those of the negative control (Fig. 3F).

Figure 3

Upregulated ACSM3 promotes apoptosis and cycle arrest of HL-60 cells. (A) Apoptosis detected and (B) quantified using TUNEL assay. (C) Western blotting used to assess the protein levels of Bcl-2, Bax and cleaved caspase 3/caspase 3. (D) Cell cycle was detected and (E) quantified using flow cytometry analysis. (F) Western blotting used to evaluate the protein levels of CDK4, CDK6 and Cyclin D1. Results are the mean ± SD. **P<0.01 and ***P<0.001 vs. Ov-NC. ACSM3, acyl-CoA medium-chain synthetase-3; NC, negative control; Ov, overexpressing. Bcl-2, B-cell lymphoma-2; Bax, Bcl2-Associated X; CDK4, cyclin dependent kinase 4; CDK6, cyclin dependent kinase 6.

IGF2BP2 downregulates ACSM3 expression by reducing the stability of ACSM3 mRNA

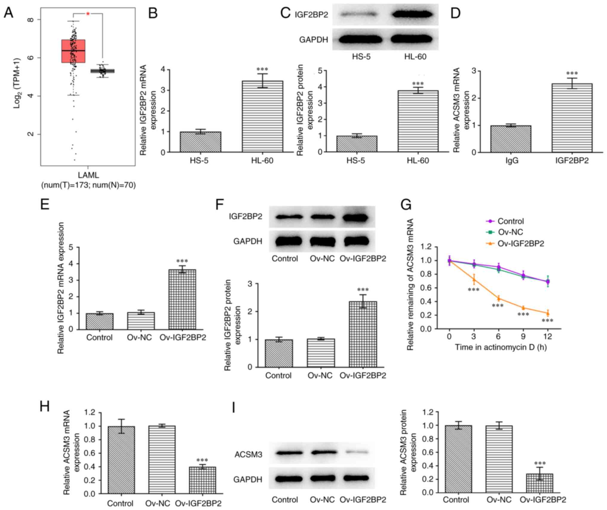
Subsequently, the function of ACSM3 was investigated in AML. As shown in Fig. 4A, IGF2BP2 exhibited significantly increased expression in the tissues of patients suffering from AML compared with healthy controls. The results from RT-qPCR and western blotting indicated that IGF2BP2 mRNA and protein expression were significantly increased in HL-60 cells compared with those noted in HS-5 cells (Fig. 4B and C). RIP assay confirmed the binding of the IGF2BP2 protein with the ACSM3 mRNA (Fig. 4D). As presented in Fig. 4E and F, the mRNA and protein expression levels of IGF2BP2 were significantly increased in the Ov-IGF2BP2 group compared with Ov-NC group. The RNA stability assay indicated that IGF2BP2 overexpression significantly decreased the stability of ACSM3 mRNA compared with the Ov-NC group (Fig. 4G). Overexpression of IGF2BP2 significantly decreased mRNA and protein expression of ACSM3 as determined by RT-qPCR and western blotting (Fig. 4H and I).

Figure 4

IGF2BP2 reduces the stability of ACSM3 mRNA and downregulates ACSM3 expression. (A) Analysis of IGF2BP2 expression in patients with AML and healthy controls by GEPIA database. (B) mRNA and (C) protein expression levels of IGF2BP2 in HS-5 and HL-60 cells were detected by RT-qPCR and western blotting, respectively. (D) RNA immunoprecipitation assay confirmed the binding of IGF2BP2 and ACSM3 mRNA. (E) mRNA and (F) protein expression levels of IGF2BP2 in HL-60 cells transfected with Ov-IGF2BP2 were detected by RT-qPCR and western blotting, respectively. (G) RNA stability assay was performed to assess the stability of ACSM3 mRNA. (H) mRNA and (I) protein expression levels of ACSM3 in HL-60 cells transfected with Ov-IGF2BP2 were detected using RT-qPCR and western blotting, respectively. *P<0.05 compared to healthy controls. ***P<0.001 vs. HS-5, IgG and Ov-NC. ACSM3, acyl-CoA medium-chain synthetase-3; AML/LAML, acute myeloid leukemia; IGFBP2, IGF2 binding protein 2; NC, negative control; Ov, overexpressing; RT-qPCR, reverse transcription-quantitative PCR.

ACSM3 affects the proliferation, apoptosis and cell cycle of HL-60 cells by regulating the expression levels of IGF2BP2

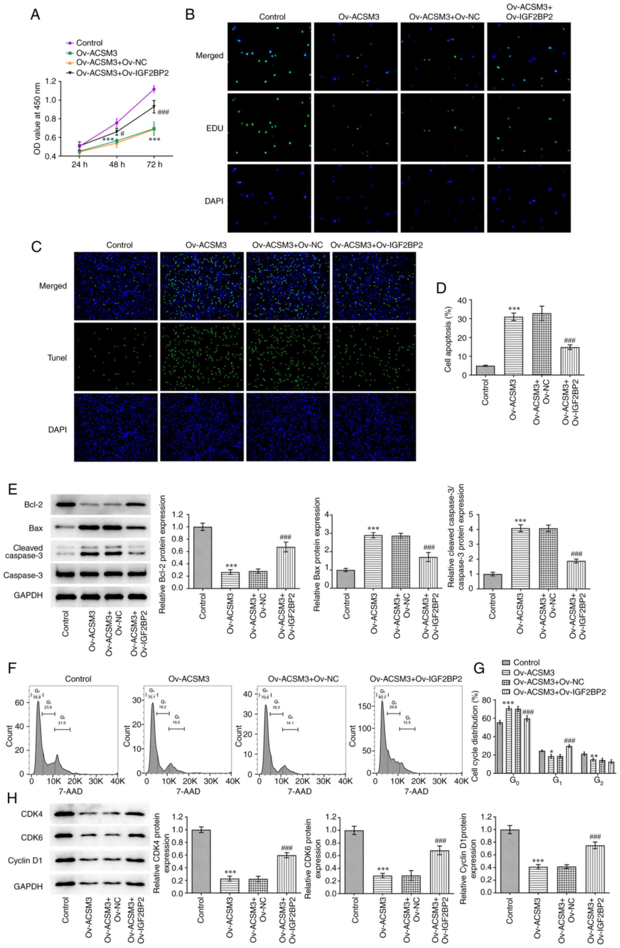
As presented in Fig. 5A, IGF2BP2 overexpression significantly reversed the decreased proliferative ability induced by ACSM3 overexpression. EdU staining indicated that the proliferation of HL-60 cells was increased following transfection with Ov-IGF2BP2, which was consistent with the previous findings (Fig. 5B). In addition, the apoptotic rate of the cells co-transfected with Ov-ACSM3 and Ov-IGF2BP2 was significantly decreased compared with cells transfected with only Ov-ACSM3 (Fig. 5C and D). This was in line with western blotting results that showed Bcl-2 expression was significantly increased, whereas the expression of Bax and cleaved caspase 3 were significantly decreased by IGF2BP2 overexpression (Fig. 5E). Moreover, IGF2BP2 overexpression significantly reduced the percentage cell population in the G0/G1 phase and increased the percentage of cells in the S phase cells compared with the Ov-ACSM3 + Ov-NC group (Fig. 5F and G). Western blotting revealed that IGF2BP2 overexpression elevated the expression levels of CDK4, CDK6 and cyclin D1 in ACSM3-overexpressed HL-60 cells compared with the Ov-ACSM3 + Ov-NC group (Fig. 5H).

Figure 5

Effects of ACSM3 on the proliferation, apoptosis and cell cycle of HL-60 cells is associated with regulation of IGF2BP2. Cell proliferation was evaluated using (A) CCK-8 assay and (B) EdU staining. (C) Apoptosis was detected and (D) quantified using TUNEL assay. (E) Western blotting was used to assess the protein levels of Bcl-2, Bax and cleaved caspase 3/caspase 3. (F) Cell cycle was detected and (G) quantified using flow cytometry analysis. (H) Western blotting was used to evaluate the protein levels of CDK4, CDK6 and Cyclin D1. Results are displayed as the mean ± SD. *P<0.05, **P<0.01 and ***P<0.001 vs. Control. #P<0.05 and ###P<0.001 vs. Ov-ACSM3 + Ov-NC. ACSM3, acyl-CoA medium-chain synthetase-3; EdU, 5-ethynyl-2'-deoxyuridine; Ov, overexpressing; NC, negative control; OD, optical density. Bcl-2, B-cell lymphoma-2; Bax, Bcl2-Associated X; CDK4, cyclin dependent kinase 4; CDK6, cyclin dependent kinase 6.

Discussion

AML is a malignant hyperplastic disease caused by clonal expansion and loss of differentiation of hematopoietic stem cells in the bone marrow. It is imperative to improve the survival rate of patients with AML and investigate the pathogenesis of this disease so as to develop therapeutic drugs for the treatment of this disease (23). Nevertheless, the mechanism of action of AML is obscure. In the present study, it was discovered that ACSM3 expression was reduced in AML and that this was closely associated with poor prognosis in patients suffering from AML. ACSM3 overexpression suppressed cell proliferative ability and facilitated the induction of apoptosis and cell cycle arrest in AML. In addition, IGF2BP2 reduced the stability of ACSM3 mRNA and its overexpression reversed the influence of ACSM3 upregulation on AML cell proliferation, apoptosis and cycle arrest.

Previous studies have shown that dysregulation of ACSM3 expression is involved in the progression of various types of cancer (24,25). A previous study that used The Cancer Genome Atlas-MM, Gene Expression Omnibus, Genomics of Drug Sensitivity in Cancer datasets and the human protein atlas, indicated that ACSM3 expression is significantly downregulated in malignant melanoma (MM) (26). The results of this study also showed that lower ACSM3 expression results in worse prognosis for patients with MM, which is common among Asian patients. Knockdown of ACSM3 expression and overexpression of this protein significantly increases and decreases MM cell proliferative, invasive and colony formation abilities, respectively (26). In addition, An et al (27) demonstrated that higher ACSM3 expression is associated with improved prognosis for patients with ovarian cancer and upregulation of ACSM3 can promote the chemosensitivity of ovarian cancer cells by inhibiting the PI3K/AKT signaling pathway. Nevertheless, the functional role of ACSM3 in AML has not been fully clarified.

In the current study, a bioinformatic software was used to analyze the expression levels of ACSM3 in AML and the data indicated that ACSM3 expression was significantly altered in AML compared with the corresponding levels of this protein in other types of cancer. Moreover, GEPIA analysis revealed the low expression of ACSM3 in AML and its association with the poor overall survival rate of patients suffering from AML. Subsequently, in vitro experiments also indicated that ACSM3 expression was significantly downregulated in AML cells compared with that of the control cells. Following overexpression of ACSM3 in AML cells, proliferation was inhibited and the induction of apoptosis and cycle arrest was noted. The data indicated that ACSM3 overexpression played a suppressive role in AML cell growth.

IGF2BP2 is an RNA-binding protein, which plays an important role in regulating proliferation, myogenesis, muscle cell motility, differentiation potentials and metabolic energy levels (28-30). IGF2BP2 has been shown to be involved in the progression of numerous types of cancer. For example, upregulation of IGF2BP2 is associated with poor survival in esophageal adenocarcinoma and patients with basal-like breast cancer (31,32). Moreover, a previous study indicated that overexpression of IGF2BP2 is associated with a low survival rate in patients with AML (21). Huang et al (33) revealed that Linc01305 aggravates proliferation and metastasis of esophageal squamous cell carcinoma by stabilizing 5-hydroxytryptamine receptor 3A mRNA via its interaction with IGF2BP2 and IGF2BP3. In addition, Shen et al (34) reported that Linc01559 recruits IGF2BP2 to stabilize Zinc finger E-box-binding homeobox 1 mRNA to facilitate cell proliferation and migratory abilities as well as epithelial-mesenchymal transition process in gastric cancer. In line with these results, the present study demonstrated that IGF2BP2 destabilized ACSM3 by reducing the stability of its mRNA, which contributed to the reversal of the proliferation, apoptosis and cell cycle arrest that were regulated by ACSM3 overexpression. Herein are several limitations of the present study. Investigations mainly focused on the effect of changes in the ACSM3 expression in AML but the effect of localization of ACSM3 in the cells was not considered, which will be explored in the future studies. In addition, results were only supported by in vitro experiments and previous studies were unable to confirm experimental outcomes. Thus, further experiments using animal and clinical studies are required to confirm these findings.

In summary, the present study indicated the inhibitory role of ACSM3 in AML and revealed the functions of IGF2BP2 in ACSM3-modulated cell proliferation, apoptosis and cycle arrest by regulating the stability of ACSM3 mRNA. Collectively, the data implied that the IGF2BP2/ACSM3 axis could be a prospective therapeutic strategy for AML.

Acknowledgements

Not applicable.

Funding

Funding: No funding was received.

Availability of data and materials

All data generated or analyzed during this study are included in this published article.

Authors' contributions

XZ and BH designed the study and drafted and revised the manuscript. JW and LS analyzed the data and searched the literature. XZ and BH confirm the authenticity of all the raw data. XZ, JW, LS and BH performed experiments. All authors read and approved the final manuscript.

Ethics approval and consent to participate

Not applicable.

Patient consent for publication

Not applicable.

Competing interests

The authors declare that they have no competing interests.

References

1 

Cammarata-Scalisi F, Girardi K, Strocchio L, Merli P, Garret-Bernardin A, Galeotti A, Magliarditi F, Inserra A and Callea M: Oral manifestations and complications in childhood acute myeloid leukemia. Cancers (Basel). 12(1634)2020.PubMed/NCBI View Article : Google Scholar

2 

Tomizawa D, Miyamura T, Imamura T, Watanabe T, Moriya Saito A, Ogawa A, Takahashi Y, Hirayama M, Taki T, Deguchi T, et al: A risk-stratified therapy for infants with acute lymphoblastic leukemia: A report from the JPLSG MLL-10 trial. Blood. 136:1813–1823. 2020.PubMed/NCBI View Article : Google Scholar

3 

Prada-Arismendy J, Arroyave JC and Röthlisberger S: Molecular biomarkers in acute myeloid leukemia. Blood Rev. 31:63–76. 2017.PubMed/NCBI View Article : Google Scholar

4 

Medinger M, Heim D, Halter JP, Lengerke C and Passweg JR: Diagnosis and therapy of acute myeloid leukemia. Ther Umsch. 76:481–486. 2019.PubMed/NCBI View Article : Google Scholar : (In German).

5 

Chopra M and Bohlander SK: The cell of origin and the leukemia stem cell in acute myeloid leukemia. Genes Chromosomes Cancer. 58:850–858. 2019.PubMed/NCBI View Article : Google Scholar

6 

Medeiros BC, Chan SM, Daver NG, Jonas BA and Pollyea DA: Optimizing survival outcomes with post-remission therapy in acute myeloid leukemia. Am J Hematol. 94:803–811. 2019.PubMed/NCBI View Article : Google Scholar

7 

Tallman MS, Wang ES, Altman JK, Appelbaum FR, Bhatt VR, Bixby D, Coutre SE, De Lima M, Fathi AT, Fiorella M, et al: Acute myeloid leukemia, version 3.2019, NCCN clinical practice guidelines in oncology. J Natl Compr Canc Netw. 17:721–749. 2019.PubMed/NCBI View Article : Google Scholar

8 

Kantarjian H: Acute myeloid leukemia-major progress over four decades and glimpses into the future. Am J Hematol. 91:131–145. 2016.PubMed/NCBI View Article : Google Scholar

9 

Ganzel C, Sun Z, Cripe LD, Fernandez HF, Douer D, Rowe JM, Paietta EM, Ketterling R, O'Connell MJ, Wiernik PH, et al: Very poor long-term survival in past and more recent studies for relapsed AML patients: The ECOG-ACRIN experience. Am J Hematol. 93:1074–1081. 2018.PubMed/NCBI View Article : Google Scholar

10 

Zhang L, Sun W, Ren W, Zhang J and Xu G: Predicting panel of metabolism and immune-related genes for the prognosis of human ovarian cancer. Front Cell Dev Biol. 9(690542)2021.PubMed/NCBI View Article : Google Scholar

11 

Junková K, Mirchi LF, Chylíková B, Janků M, Šilhavý J, Hüttl M, Marková I, Miklánková D, Včelák J, Malínská H, et al: Hepatic transcriptome profiling reveals lack of Acsm3 expression in polydactylous rats with high-fat diet-induced hypertriglyceridemia and visceral fat accumulation. Nutrients. 13(1462)2021.PubMed/NCBI View Article : Google Scholar

12 

Bi WL, Abedalthagafi M, Horowitz P, Agarwalla PK, Mei Y, Aizer AA, Brewster R, Dunn GP, Al-Mefty O, Alexander BM, et al: Genomic landscape of intracranial meningiomas. J Neurosurg. 125:525–535. 2016.PubMed/NCBI View Article : Google Scholar

13 

Wang D, Liu CD, Li HF, Tian ML, Pan JQ, Shu G, Jiang QY, Yin YL and Zhang L: LSD1 mediates microbial metabolite butyrate-induced thermogenesis in brown and white adipose tissue. Metabolism. 102(154011)2020.PubMed/NCBI View Article : Google Scholar

14 

Yang X, Wu G, Zhang Q, Chen X, Li J, Han Q, Yang L, Wang C, Huang M, Li Y, et al: ACSM3 suppresses the pathogenesis of high-grade serous ovarian carcinoma via promoting AMPK activity. Cell Oncol (Dordr). 45:151–161. 2022.PubMed/NCBI View Article : Google Scholar

15 

Gopal R, Selvarasu K, Pandian PP and Ganesan K: Integrative transcriptome analysis of liver cancer profiles identifies upstream regulators and clinical significance of ACSM3 gene expression. Cell Oncol (Dordr). 40:219–233. 2017.PubMed/NCBI View Article : Google Scholar

16 

Yan L, He Z, Li W, Liu N and Gao S: The Overexpression of Acyl-CoA Medium-Chain Synthetase-3 (ACSM3) Suppresses the Ovarian Cancer Progression via the Inhibition of Integrin β1/AKT Signaling Pathway. Front Oncol. 11(644840)2021.PubMed/NCBI View Article : Google Scholar

17 

Ruan HY, Yang C, Tao XM, He J, Wang T, Wang H, Wang C, Jin GZ, Jin HJ and Qin WX: Downregulation of ACSM3 promotes metastasis and predicts poor prognosis in hepatocellular carcinoma. Am J Cancer Res. 7:543–553. 2017.PubMed/NCBI

18 

Hu X, Peng WX, Zhou H, Jiang J, Zhou X, Huang D, Mo YY and Yang L: IGF2BP2 regulates DANCR by serving as an N6-methyladenosine reader. Cell Death Differ. 27:1782–1794. 2020.PubMed/NCBI View Article : Google Scholar

19 

Cui J, Tian J, Wang W, He T, Li X, Gu C, Wang L, Wu J and Shang A: IGF2BP2 promotes the progression of colorectal cancer through a YAP-dependent mechanism. Cancer Sci. 112:4087–4099. 2021.PubMed/NCBI View Article : Google Scholar

20 

Xu X, Yu Y, Zong K, Lv P and Gu Y: Up-regulation of IGF2BP2 by multiple mechanisms in pancreatic cancer promotes cancer proliferation by activating the PI3K/Akt signaling pathway. J Exp Clin Cancer Res. 38(497)2019.PubMed/NCBI View Article : Google Scholar

21 

He X, Li W, Liang X, Zhu X, Zhang L, Huang Y, Yu T, Li S and Chen Z: IGF2BP2 overexpression indicates poor survival in patients with acute myelocytic leukemia. Cell Physiol Biochem. 51:1945–1956. 2018.PubMed/NCBI View Article : Google Scholar

22 

Livak KJ and Schmittgen TD: Analysis of relative gene expression data using real-time quantitative PCR and the 2(-Delta Delta C(T)) method. Methods. 25:402–408. 2001.PubMed/NCBI View Article : Google Scholar

23 

Swaminathan M and Wang ES: Novel therapies for AML: A round-up for clinicians. Expert Rev Clin Pharmacol. 13:1389–1400. 2020.PubMed/NCBI View Article : Google Scholar

24 

Zhao Z, Zhan Y, Jing L and Zhai H: KLF10 upregulates ACSM3 via the PI3K/Akt signaling pathway to inhibit the malignant progression of melanoma. Oncol Lett. 23(175)2022.PubMed/NCBI View Article : Google Scholar

25 

Shu C, Zheng X, Wuhafu A, Cicka D, Doyle S, Niu Q, Fan D, Qian K, Ivanov AA, Du Y, et al: Acquisition of taxane resistance by p53 inactivation in ovarian cancer cells. Acta Pharmacol Sin. 43:2419–2428. 2022.PubMed/NCBI View Article : Google Scholar

26 

Zhu Z, Wang D and Shen Y: Loss of ACSM3 confers worsened prognosis and immune exclusion to cutaneous melanoma. J Cancer. 11:6582–6590. 2020.PubMed/NCBI View Article : Google Scholar

27 

An Y and Duan H: Acyl-CoA medium-chain synthetase-3 promotes chemosensitivity of ovarian cancer through the inhibition of PI3K/AKT signaling pathway. Research Square. 2021.

28 

Fujii Y, Kishi Y and Gotoh Y: IMP2 regulates differentiation potentials of mouse neocortical neural precursor cells. Genes Cells. 18:79–89. 2013.PubMed/NCBI View Article : Google Scholar

29 

Li Z, Gilbert JA, Zhang Y, Zhang M, Qiu Q, Ramanujan K, Shavlakadze T, Eash JK, Scaramozza A, Goddeeris MM, et al: An HMGA2-IGF2BP2 axis regulates myoblast proliferation and myogenesis. Dev Cell. 23:1176–1188. 2012.PubMed/NCBI View Article : Google Scholar

30 

Boudoukha S, Cuvellier S and Polesskaya A: Role of the RNA-binding protein IMP-2 in muscle cell motility. Mol Cell Biol. 30:5710–5725. 2010.PubMed/NCBI View Article : Google Scholar

31 

Barghash A, Helms V and Kessler SM: Overexpression of IGF2 mRNA-binding protein 2 (IMP2/p62) as a feature of basal-like breast cancer correlates with short survival. Scand J Immunol. 82:142–143. 2015.PubMed/NCBI View Article : Google Scholar

32 

Barghash A, Golob-Schwarzl N, Helms V, Haybaeck J and Kessler SM: Elevated expression of the IGF2 mRNA binding protein 2 (IGF2BP2/IMP2) is linked to short survival and metastasis in esophageal adenocarcinoma. Oncotarget. 7:49743–49750. 2016.PubMed/NCBI View Article : Google Scholar

33 

Huang GW, Chen QQ, Ma CC, Xie LH and Gu J: linc01305 promotes metastasis and proliferation of esophageal squamous cell carcinoma through interacting with IGF2BP2 and IGF2BP3 to stabilize HTR3A mRNA. Int J Biochem Cell Biol. 136(106015)2021.PubMed/NCBI View Article : Google Scholar

34 

Shen H, Zhu H, Chen Y, Shen Z, Qiu W, Qian C and Zhang J: ZEB1-induced LINC01559 expedites cell proliferation, migration and EMT process in gastric cancer through recruiting IGF2BP2 to stabilize ZEB1 expression. Cell Death Dis. 12(349)2021.PubMed/NCBI View Article : Google Scholar

Related Articles

  • Abstract
  • View
  • Download
  • Twitter
Copy and paste a formatted citation
Spandidos Publications style
Zheng X, Wu J, Song L and Huang B: ACSM3 suppresses proliferation and induces apoptosis and cell cycle arrest in acute myeloid leukemia cells via the regulation of IGF2BP2 Corrigendum in /10.3892/etm.2024.12663. Exp Ther Med 25: 177, 2023.
APA
Zheng, X., Wu, J., Song, L., & Huang, B. (2023). ACSM3 suppresses proliferation and induces apoptosis and cell cycle arrest in acute myeloid leukemia cells via the regulation of IGF2BP2 Corrigendum in /10.3892/etm.2024.12663. Experimental and Therapeutic Medicine, 25, 177. https://doi.org/10.3892/etm.2023.11876
MLA
Zheng, X., Wu, J., Song, L., Huang, B."ACSM3 suppresses proliferation and induces apoptosis and cell cycle arrest in acute myeloid leukemia cells via the regulation of IGF2BP2 Corrigendum in /10.3892/etm.2024.12663". Experimental and Therapeutic Medicine 25.4 (2023): 177.
Chicago
Zheng, X., Wu, J., Song, L., Huang, B."ACSM3 suppresses proliferation and induces apoptosis and cell cycle arrest in acute myeloid leukemia cells via the regulation of IGF2BP2 Corrigendum in /10.3892/etm.2024.12663". Experimental and Therapeutic Medicine 25, no. 4 (2023): 177. https://doi.org/10.3892/etm.2023.11876
Copy and paste a formatted citation
x
Spandidos Publications style
Zheng X, Wu J, Song L and Huang B: ACSM3 suppresses proliferation and induces apoptosis and cell cycle arrest in acute myeloid leukemia cells via the regulation of IGF2BP2 Corrigendum in /10.3892/etm.2024.12663. Exp Ther Med 25: 177, 2023.
APA
Zheng, X., Wu, J., Song, L., & Huang, B. (2023). ACSM3 suppresses proliferation and induces apoptosis and cell cycle arrest in acute myeloid leukemia cells via the regulation of IGF2BP2 Corrigendum in /10.3892/etm.2024.12663. Experimental and Therapeutic Medicine, 25, 177. https://doi.org/10.3892/etm.2023.11876
MLA
Zheng, X., Wu, J., Song, L., Huang, B."ACSM3 suppresses proliferation and induces apoptosis and cell cycle arrest in acute myeloid leukemia cells via the regulation of IGF2BP2 Corrigendum in /10.3892/etm.2024.12663". Experimental and Therapeutic Medicine 25.4 (2023): 177.
Chicago
Zheng, X., Wu, J., Song, L., Huang, B."ACSM3 suppresses proliferation and induces apoptosis and cell cycle arrest in acute myeloid leukemia cells via the regulation of IGF2BP2 Corrigendum in /10.3892/etm.2024.12663". Experimental and Therapeutic Medicine 25, no. 4 (2023): 177. https://doi.org/10.3892/etm.2023.11876
Follow us
  • Twitter
  • LinkedIn
  • Facebook
About
  • Spandidos Publications
  • Careers
  • Cookie Policy
  • Privacy Policy
How can we help?
  • Help
  • Live Chat
  • Contact
  • Email to our Support Team