Spandidos Publications Logo
  • About
    • About Spandidos
    • Aims and Scopes
    • Abstracting and Indexing
    • Editorial Policies
    • Reprints and Permissions
    • Job Opportunities
    • Terms and Conditions
    • Contact
  • Journals
    • All Journals
    • Oncology Letters
      • Oncology Letters
      • Information for Authors
      • Editorial Policies
      • Editorial Board
      • Aims and Scope
      • Abstracting and Indexing
      • Bibliographic Information
      • Archive
    • International Journal of Oncology
      • International Journal of Oncology
      • Information for Authors
      • Editorial Policies
      • Editorial Board
      • Aims and Scope
      • Abstracting and Indexing
      • Bibliographic Information
      • Archive
    • Molecular and Clinical Oncology
      • Molecular and Clinical Oncology
      • Information for Authors
      • Editorial Policies
      • Editorial Board
      • Aims and Scope
      • Abstracting and Indexing
      • Bibliographic Information
      • Archive
    • Experimental and Therapeutic Medicine
      • Experimental and Therapeutic Medicine
      • Information for Authors
      • Editorial Policies
      • Editorial Board
      • Aims and Scope
      • Abstracting and Indexing
      • Bibliographic Information
      • Archive
    • International Journal of Molecular Medicine
      • International Journal of Molecular Medicine
      • Information for Authors
      • Editorial Policies
      • Editorial Board
      • Aims and Scope
      • Abstracting and Indexing
      • Bibliographic Information
      • Archive
    • Biomedical Reports
      • Biomedical Reports
      • Information for Authors
      • Editorial Policies
      • Editorial Board
      • Aims and Scope
      • Abstracting and Indexing
      • Bibliographic Information
      • Archive
    • Oncology Reports
      • Oncology Reports
      • Information for Authors
      • Editorial Policies
      • Editorial Board
      • Aims and Scope
      • Abstracting and Indexing
      • Bibliographic Information
      • Archive
    • Molecular Medicine Reports
      • Molecular Medicine Reports
      • Information for Authors
      • Editorial Policies
      • Editorial Board
      • Aims and Scope
      • Abstracting and Indexing
      • Bibliographic Information
      • Archive
    • World Academy of Sciences Journal
      • World Academy of Sciences Journal
      • Information for Authors
      • Editorial Policies
      • Editorial Board
      • Aims and Scope
      • Abstracting and Indexing
      • Bibliographic Information
      • Archive
    • International Journal of Functional Nutrition
      • International Journal of Functional Nutrition
      • Information for Authors
      • Editorial Policies
      • Editorial Board
      • Aims and Scope
      • Abstracting and Indexing
      • Bibliographic Information
      • Archive
    • International Journal of Epigenetics
      • International Journal of Epigenetics
      • Information for Authors
      • Editorial Policies
      • Editorial Board
      • Aims and Scope
      • Abstracting and Indexing
      • Bibliographic Information
      • Archive
    • Medicine International
      • Medicine International
      • Information for Authors
      • Editorial Policies
      • Editorial Board
      • Aims and Scope
      • Abstracting and Indexing
      • Bibliographic Information
      • Archive
  • Articles
  • Information
    • Information for Authors
    • Information for Reviewers
    • Information for Librarians
    • Information for Advertisers
    • Conferences
  • Language Editing
Spandidos Publications Logo
  • About
    • About Spandidos
    • Aims and Scopes
    • Abstracting and Indexing
    • Editorial Policies
    • Reprints and Permissions
    • Job Opportunities
    • Terms and Conditions
    • Contact
  • Journals
    • All Journals
    • Biomedical Reports
      • Information for Authors
      • Editorial Policies
      • Editorial Board
      • Aims and Scope
      • Abstracting and Indexing
      • Bibliographic Information
      • Archive
    • Experimental and Therapeutic Medicine
      • Information for Authors
      • Editorial Policies
      • Editorial Board
      • Aims and Scope
      • Abstracting and Indexing
      • Bibliographic Information
      • Archive
    • International Journal of Epigenetics
      • Information for Authors
      • Editorial Policies
      • Editorial Board
      • Aims and Scope
      • Abstracting and Indexing
      • Bibliographic Information
      • Archive
    • International Journal of Functional Nutrition
      • Information for Authors
      • Editorial Policies
      • Editorial Board
      • Aims and Scope
      • Abstracting and Indexing
      • Bibliographic Information
      • Archive
    • International Journal of Molecular Medicine
      • Information for Authors
      • Editorial Policies
      • Editorial Board
      • Aims and Scope
      • Abstracting and Indexing
      • Bibliographic Information
      • Archive
    • International Journal of Oncology
      • Information for Authors
      • Editorial Policies
      • Editorial Board
      • Aims and Scope
      • Abstracting and Indexing
      • Bibliographic Information
      • Archive
    • Medicine International
      • Information for Authors
      • Editorial Policies
      • Editorial Board
      • Aims and Scope
      • Abstracting and Indexing
      • Bibliographic Information
      • Archive
    • Molecular and Clinical Oncology
      • Information for Authors
      • Editorial Policies
      • Editorial Board
      • Aims and Scope
      • Abstracting and Indexing
      • Bibliographic Information
      • Archive
    • Molecular Medicine Reports
      • Information for Authors
      • Editorial Policies
      • Editorial Board
      • Aims and Scope
      • Abstracting and Indexing
      • Bibliographic Information
      • Archive
    • Oncology Letters
      • Information for Authors
      • Editorial Policies
      • Editorial Board
      • Aims and Scope
      • Abstracting and Indexing
      • Bibliographic Information
      • Archive
    • Oncology Reports
      • Information for Authors
      • Editorial Policies
      • Editorial Board
      • Aims and Scope
      • Abstracting and Indexing
      • Bibliographic Information
      • Archive
    • World Academy of Sciences Journal
      • Information for Authors
      • Editorial Policies
      • Editorial Board
      • Aims and Scope
      • Abstracting and Indexing
      • Bibliographic Information
      • Archive
  • Articles
  • Information
    • For Authors
    • For Reviewers
    • For Librarians
    • For Advertisers
    • Conferences
  • Language Editing
Login Register Submit
  • This site uses cookies
  • You can change your cookie settings at any time by following the instructions in our Cookie Policy. To find out more, you may read our Privacy Policy.

    I agree
Search articles by DOI, keyword, author or affiliation
Search
Advanced Search
presentation
Experimental and Therapeutic Medicine
Join Editorial Board Propose a Special Issue
Print ISSN: 1792-0981 Online ISSN: 1792-1015
Journal Cover
June-2023 Volume 25 Issue 6

Full Size Image

Sign up for eToc alerts
Recommend to Library

Journals

International Journal of Molecular Medicine

International Journal of Molecular Medicine

International Journal of Molecular Medicine is an international journal devoted to molecular mechanisms of human disease.

International Journal of Oncology

International Journal of Oncology

International Journal of Oncology is an international journal devoted to oncology research and cancer treatment.

Molecular Medicine Reports

Molecular Medicine Reports

Covers molecular medicine topics such as pharmacology, pathology, genetics, neuroscience, infectious diseases, molecular cardiology, and molecular surgery.

Oncology Reports

Oncology Reports

Oncology Reports is an international journal devoted to fundamental and applied research in Oncology.

Experimental and Therapeutic Medicine

Experimental and Therapeutic Medicine

Experimental and Therapeutic Medicine is an international journal devoted to laboratory and clinical medicine.

Oncology Letters

Oncology Letters

Oncology Letters is an international journal devoted to Experimental and Clinical Oncology.

Biomedical Reports

Biomedical Reports

Explores a wide range of biological and medical fields, including pharmacology, genetics, microbiology, neuroscience, and molecular cardiology.

Molecular and Clinical Oncology

Molecular and Clinical Oncology

International journal addressing all aspects of oncology research, from tumorigenesis and oncogenes to chemotherapy and metastasis.

World Academy of Sciences Journal

World Academy of Sciences Journal

Multidisciplinary open-access journal spanning biochemistry, genetics, neuroscience, environmental health, and synthetic biology.

International Journal of Functional Nutrition

International Journal of Functional Nutrition

Open-access journal combining biochemistry, pharmacology, immunology, and genetics to advance health through functional nutrition.

International Journal of Epigenetics

International Journal of Epigenetics

Publishes open-access research on using epigenetics to advance understanding and treatment of human disease.

Medicine International

Medicine International

An International Open Access Journal Devoted to General Medicine.

Journal Cover
June-2023 Volume 25 Issue 6

Full Size Image

Sign up for eToc alerts
Recommend to Library

  • Article
  • Citations
    • Cite This Article
    • Download Citation
    • Create Citation Alert
    • Remove Citation Alert
    • Cited By
  • Similar Articles
    • Related Articles (in Spandidos Publications)
    • Similar Articles (Google Scholar)
    • Similar Articles (PubMed)
  • Download PDF
  • Download XML
  • View XML
Article Open Access

PRMT5 inhibition ameliorates inflammation and promotes the osteogenic differentiation of LPS‑induced periodontal stem cells via STAT3/NF‑κB signaling

  • Authors:
    • Kun Zhang
    • Changshun Li
    • Jian Sun
    • Xiaobei Tian
  • View Affiliations / Copyright

    Affiliations: Department of Cariology and Endodontics, The Affiliated Stomatological Hospital of Xuzhou Medical University, Xuzhou, Jiangsu 221004, P.R. China
    Copyright: © Zhang et al. This is an open access article distributed under the terms of Creative Commons Attribution License.
  • Article Number: 264
    |
    Published online on: April 19, 2023
       https://doi.org/10.3892/etm.2023.11963
  • Expand metrics +
Metrics: Total Views: 0 (Spandidos Publications: | PMC Statistics: )
Metrics: Total PDF Downloads: 0 (Spandidos Publications: | PMC Statistics: )
Cited By (CrossRef): 0 citations Loading Articles...

This article is mentioned in:



Abstract

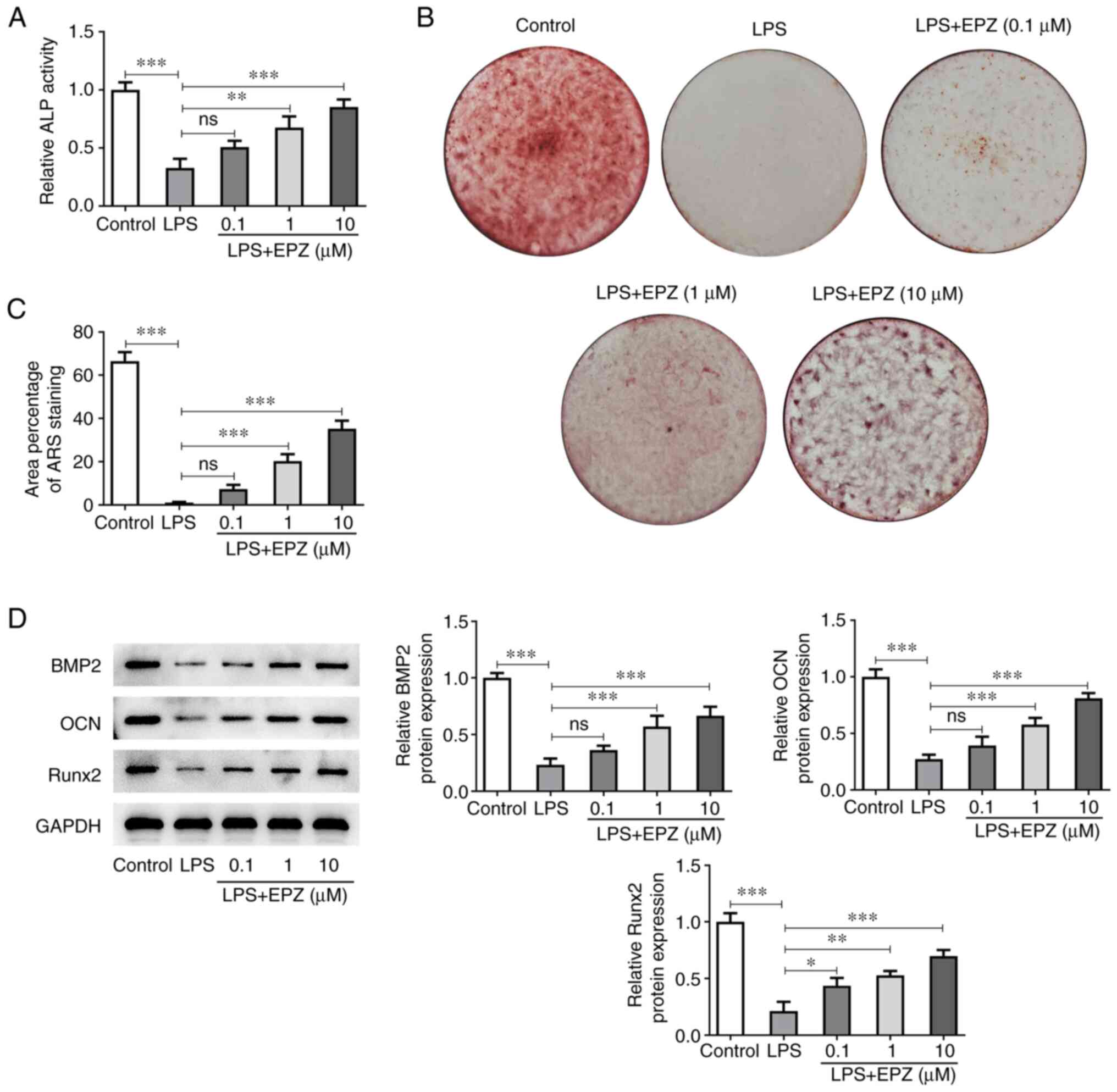
It has been reported that protein arginine methyltransferase 5 (PRMT5) serves a significant role in osteogenic differentiation and inflammatory response. Nevertheless, its role in periodontitis as well as its underlying mechanism remain to be elucidated. The aim of the present study was to explore the role of PRMT5 in periodontitis and whether PRMT5 could reduce liposaccharide (LPS)‑induced inflammation of human periodontal ligament stem cells (hPDLSCs) and promote osteogenic differentiation through STAT3/NF‑κB signaling. In the current study, the expression levels of PRMT5 were determined in LPS‑induced hPDLSCs by reverse transcription‑quantitative PCR and western blot analysis. ELISA and western blot analysis were employed to assess the secretion and expression levels of inflammatory factors, respectively. The osteogenic differentiation and mineralization potential of hPDLSCs were evaluated using alkaline phosphatase (ALP) activity assay, Alizarin red staining and western blot analysis. Additionally, western blot analysis was applied to determine the expression levels of the STAT3/NF‑κB signaling pathway‑related proteins. The results showed that the expression levels of PRMT5 were significantly enhanced in LPS‑induced hPDLSCs. Additionally, PRMT5 knockdown reduced the contents of IL‑1β, IL‑6, TNF‑α, inducible nitric oxide synthase and cyclooxygenase‑2. PRMT5 depletion also enhanced ALP activity, improved the mineralization ability and upregulated bone morphogenetic protein 2, osteocalcin and runt‑related transcription factor 2 in LPS‑induced hPDLSCs. Furthermore, PRMT5 knockdown inhibited inflammation and promoted the osteogenic differentiation of hPDLSCs via blocking the activation of the STAT3/NF‑κB signaling pathway. In conclusion, PRMT5 inhibition suppressed LPS‑induced inflammation and accelerated osteogenic differentiation in hPDLSCs via regulating STAT3/NF‑κB signaling, thus providing a potential targeted therapy for the improvement of periodontitis.
View Figures

Figure 1

Figure 2

Figure 3

Figure 4

Figure 5

Figure 6

View References

1 

Slots J: Periodontitis: Facts, fallacies and the future. Periodontol 2000. 75:7–23. 2017.PubMed/NCBI View Article : Google Scholar

2 

Kwon T, Lamster IB and Levin L: Current concepts in the management of periodontitis. Int Dent J. 71:462–476. 2021.PubMed/NCBI View Article : Google Scholar

3 

Fischer RG, Lira Junior R, Retamal-Valdes B, Figueiredo LC, Malheiros Z, Stewart B and Feres M: Periodontal disease and its impact on general health in Latin America. Section V: Treatment of periodontitis. Braz Oral Res. 34(e026)2020.PubMed/NCBI View Article : Google Scholar

4 

Bartold PM: Lifestyle and periodontitis: The emergence of personalized periodontics. Periodontol 2000. 78:7–11. 2018.PubMed/NCBI View Article : Google Scholar

5 

Cecoro G, Annunziata M, Iuorio MT, Nastri L and Guida L: Periodontitis, low-grade inflammation and systemic health: A scoping review. Medicina (Kaunas). 56(272)2020.PubMed/NCBI View Article : Google Scholar

6 

Van Dyke TE and Sima C: Understanding resolution of inflammation in periodontal diseases: Is chronic inflammatory periodontitis a failure to resolve? Periodontol 2000. 82:205–213. 2020.PubMed/NCBI View Article : Google Scholar

7 

Verrusio C, Iorio-Siciliano V, Blasi A, Leuci S, Adamo D and Nicolò M: The effect of orthodontic treatment on periodontal tissue inflammation: A systematic review. Quintessence Int. 49:69–77. 2018.PubMed/NCBI View Article : Google Scholar

8 

Tran Hle B, Doan VN, Le HT and Ngo LT: Various methods for isolation of multipotent human periodontal ligament cells for regenerative medicine. In Vitro Cell Dev Biol Anim. 50:597–602. 2014.PubMed/NCBI View Article : Google Scholar

9 

Liu W, Konermann A, Guo T, Jäger A, Zhang L and Jin Y: Canonical Wnt signaling differently modulates osteogenic differentiation of mesenchymal stem cells derived from bone marrow and from periodontal ligament under inflammatory conditions. Biochim Biophys Acta. 1840:1125–1134. 2014.PubMed/NCBI View Article : Google Scholar

10 

Hwang JW, Cho Y, Bae GU, Kim SN and Kim YK: Protein arginine methyltransferases: Promising targets for cancer therapy. Exp Mol Med. 53:788–808. 2021.PubMed/NCBI View Article : Google Scholar

11 

Couto E Silva A, Wu CY, Citadin CT, Clemons GA, Possoit HE, Grames MS, Lien CF, Minagar A, Lee RH, Frankel A, et al: Protein arginine methyltransferases in cardiovascular and neuronal function. Mol Neurobiol. 57:1716–1732. 2020.PubMed/NCBI View Article : Google Scholar

12 

Stopa N, Krebs JE and Shechter D: The PRMT5 arginine methyltransferase: Many roles in development, cancer and beyond. Cell Mol Life Sci. 72:2041–2059. 2015.PubMed/NCBI View Article : Google Scholar

13 

Dong Y, Song C, Wang Y, Lei Z, Xu F, Guan H, Chen A and Li F: Inhibition of PRMT5 suppresses osteoclast differentiation and partially protects against ovariectomy-induced bone loss through downregulation of CXCL10 and RSAD2. Cell Signal. 34:55–65. 2017.PubMed/NCBI View Article : Google Scholar

14 

Kota SK, Roening C, Patel N, Kota SB and Baron R: PRMT5 inhibition promotes osteogenic differentiation of mesenchymal stromal cells and represses basal interferon stimulated gene expression. Bone. 117:37–46. 2018.PubMed/NCBI View Article : Google Scholar

15 

Kim JH, Yoo BC, Yang WS, Kim E, Hong S and Cho JY: The role of protein arginine methyltransferases in inflammatory responses. Mediators Inflamm. 2016(4028353)2016.PubMed/NCBI View Article : Google Scholar

16 

Livak KJ and Schmittgen TD: Analysis of relative gene expression data using real-time quantitative PCR and the 2(-Delta Delta C(T)) method. Methods. 25:402–408. 2001.PubMed/NCBI View Article : Google Scholar

17 

Tomokiyo A, Wada N and Maeda H: Periodontal ligament stem cells: Regenerative potency in periodontium. Stem Cells Dev. 28:974–985. 2019.PubMed/NCBI View Article : Google Scholar

18 

Isola G, Polizzi A, Alibrandi A, Indelicato F and Ferlito S: Analysis of Endothelin-1 concentrations in individuals with periodontitis. Sci Rep. 10(1652)2020.PubMed/NCBI View Article : Google Scholar

19 

Ren S, Yao Y, Zhang H, Fan R, Yu Y, Yang J, Zhang R, Liu C, Sun W and Miao L: Aligned fibers fabricated by near-field electrospinning influence the orientation and differentiation of hPDLSCs for periodontal regeneration. J Biomed Nanotechnol. 13:1725–1734. 2017.PubMed/NCBI View Article : Google Scholar

20 

Shang F, Liu S, Ming L, Tian R, Jin F, Ding Y, Zhang Y, Zhang H, Deng Z and Jin Y: Human umbilical cord MSCs as new cell sources for promoting periodontal regeneration in inflammatory periodontal defect. Theranostics. 7:4370–4382. 2017.PubMed/NCBI View Article : Google Scholar

21 

Yu B, Hu J, Li Q and Wang F: CircMAP3K11 contributes to proliferation, apoptosis and migration of human periodontal ligament stem cells in inflammatory microenvironment by regulating TLR4 via miR-511 sponging. Front Pharmacol. 12(633353)2021.PubMed/NCBI View Article : Google Scholar

22 

Pussinen PJ, Kopra E, Pietiäinen M, Lehto M, Zaric S, Paju S and Salminen A: Periodontitis and cardiometabolic disorders: The role of lipopolysaccharide and endotoxemia. Periodontol 2000. 89:19–40. 2022.PubMed/NCBI View Article : Google Scholar

23 

Motolani A, Martin M, Sun M and Lu T: The structure and functions of PRMT5 in human diseases. Life (Basel). 11(1074)2021.PubMed/NCBI View Article : Google Scholar

24 

Dong Y, Wang P, Yang Y, Huang J, Dai Z, Zheng W, Li Z, Yao Z, Zhang H and Zheng J: PRMT5 inhibition attenuates cartilage degradation by reducing MAPK and NF-κB signaling. Arthritis Res Ther. 22(201)2020.PubMed/NCBI View Article : Google Scholar

25 

Chen D, Zeng S, Huang M, Xu H, Liang L and Yang X: Role of protein arginine methyltransferase 5 in inflammation and migration of fibroblast-like synoviocytes in rheumatoid arthritis. J Cell Mol Med. 21:781–790. 2017.PubMed/NCBI View Article : Google Scholar

26 

Qiao Y, Wang Z, Li Y, Han Y, Zhou Y and Cao X: Rheumatoid arthritis risk in periodontitis patients: A systematic review and meta-analysis. Joint Bone Spine. 87:556–564. 2020.PubMed/NCBI View Article : Google Scholar

27 

Mi W, Qiao S, Zhang X, Wu D, Zhou L and Lai H: PRMT5 inhibition modulates murine dendritic cells activation by inhibiting the metabolism switch: A new therapeutic target in periodontitis. Ann Transl Med. 9(755)2021.PubMed/NCBI View Article : Google Scholar

28 

Cai C, Gu S, Yu Y, Zhu Y, Zhang H, Yuan B, Shen L, Yang B and Feng XH: PRMT5 enables robust STAT3 activation via arginine symmetric dimethylation of SMAD7. Adv Sci (Weinh). 8(2003047)2021.PubMed/NCBI View Article : Google Scholar

29 

Chen Q, Su J and Chen X: Role of ubiquitin-specific protease 5 in the inflammatory response of chronic periodontitis. Oral Dis. 29:1234–1241. 2021.PubMed/NCBI View Article : Google Scholar

30 

Jiang C, Yao S, Guo Y, Ma L, Wang X, Chen Y, Zhang H and Cao Z: Angiopoietin-like protein 2 deficiency promotes periodontal inflammation and alveolar bone loss. J Periodontol. 93:1525–1539. 2021.PubMed/NCBI View Article : Google Scholar

31 

Severgnini M, Takahashi S, Rozo LM, Homer RJ, Kuhn C, Jhung JW, Perides G, Steer M, Hassoun PM, Fanburg BL, et al: Activation of the STAT pathway in acute lung injury. Am J Physiol Lung Cell Mol Physiol. 286:L1282–L1292. 2004.PubMed/NCBI View Article : Google Scholar

32 

Qin H, Wilson CA, Lee SJ, Zhao X and Benveniste EN: LPS induces CD40 gene expression through the activation of NF-kappaB and STAT-1alpha in macrophages and microglia. Blood. 106:3114–3122. 2005.PubMed/NCBI View Article : Google Scholar

33 

Lee SB, Lee WS, Shin JS, Jang DS and Lee KT: Xanthotoxin suppresses LPS-induced expression of iNOS, COX-2, TNF-α, and IL-6 via AP-1, NF-κB, and JAK-STAT inactivation in RAW 264.7 macrophages. Int Immunopharmacol. 49:21–29. 2017.PubMed/NCBI View Article : Google Scholar

34 

Kuriakose S, Muleme H, Onyilagha C, Okeke E and Uzonna JE: Diminazene aceturate (Berenil) modulates LPS induced pro-inflammatory cytokine production by inhibiting phosphorylation of MAPKs and STAT proteins. Innate Immun. 20:760–773. 2014.PubMed/NCBI View Article : Google Scholar

35 

Lee HH, Jang E, Kang SY, Shin JS, Han HS, Kim TW, Lee DH, Lee JH, Jang DS and Lee KT: Anti-inflammatory potential of Patrineolignan B isolated from Patrinia scabra in LPS-stimulated macrophages via inhibition of NF-κB, AP-1, and JAK/STAT pathways. Int Immunopharmacol. 86(106726)2020.PubMed/NCBI View Article : Google Scholar

Related Articles

  • Abstract
  • View
  • Download
  • Twitter
Copy and paste a formatted citation
Spandidos Publications style
Zhang K, Li C, Sun J and Tian X: PRMT5 inhibition ameliorates inflammation and promotes the osteogenic differentiation of LPS‑induced periodontal stem cells via STAT3/NF‑κB signaling. Exp Ther Med 25: 264, 2023.
APA
Zhang, K., Li, C., Sun, J., & Tian, X. (2023). PRMT5 inhibition ameliorates inflammation and promotes the osteogenic differentiation of LPS‑induced periodontal stem cells via STAT3/NF‑κB signaling. Experimental and Therapeutic Medicine, 25, 264. https://doi.org/10.3892/etm.2023.11963
MLA
Zhang, K., Li, C., Sun, J., Tian, X."PRMT5 inhibition ameliorates inflammation and promotes the osteogenic differentiation of LPS‑induced periodontal stem cells via STAT3/NF‑κB signaling". Experimental and Therapeutic Medicine 25.6 (2023): 264.
Chicago
Zhang, K., Li, C., Sun, J., Tian, X."PRMT5 inhibition ameliorates inflammation and promotes the osteogenic differentiation of LPS‑induced periodontal stem cells via STAT3/NF‑κB signaling". Experimental and Therapeutic Medicine 25, no. 6 (2023): 264. https://doi.org/10.3892/etm.2023.11963
Copy and paste a formatted citation
x
Spandidos Publications style
Zhang K, Li C, Sun J and Tian X: PRMT5 inhibition ameliorates inflammation and promotes the osteogenic differentiation of LPS‑induced periodontal stem cells via STAT3/NF‑κB signaling. Exp Ther Med 25: 264, 2023.
APA
Zhang, K., Li, C., Sun, J., & Tian, X. (2023). PRMT5 inhibition ameliorates inflammation and promotes the osteogenic differentiation of LPS‑induced periodontal stem cells via STAT3/NF‑κB signaling. Experimental and Therapeutic Medicine, 25, 264. https://doi.org/10.3892/etm.2023.11963
MLA
Zhang, K., Li, C., Sun, J., Tian, X."PRMT5 inhibition ameliorates inflammation and promotes the osteogenic differentiation of LPS‑induced periodontal stem cells via STAT3/NF‑κB signaling". Experimental and Therapeutic Medicine 25.6 (2023): 264.
Chicago
Zhang, K., Li, C., Sun, J., Tian, X."PRMT5 inhibition ameliorates inflammation and promotes the osteogenic differentiation of LPS‑induced periodontal stem cells via STAT3/NF‑κB signaling". Experimental and Therapeutic Medicine 25, no. 6 (2023): 264. https://doi.org/10.3892/etm.2023.11963
Follow us
  • Twitter
  • LinkedIn
  • Facebook
About
  • Spandidos Publications
  • Careers
  • Cookie Policy
  • Privacy Policy
How can we help?
  • Help
  • Live Chat
  • Contact
  • Email to our Support Team