Spandidos Publications Logo
  • About
    • About Spandidos
    • Aims and Scopes
    • Abstracting and Indexing
    • Editorial Policies
    • Reprints and Permissions
    • Job Opportunities
    • Terms and Conditions
    • Contact
  • Journals
    • All Journals
    • Oncology Letters
      • Oncology Letters
      • Information for Authors
      • Editorial Policies
      • Editorial Board
      • Aims and Scope
      • Abstracting and Indexing
      • Bibliographic Information
      • Archive
    • International Journal of Oncology
      • International Journal of Oncology
      • Information for Authors
      • Editorial Policies
      • Editorial Board
      • Aims and Scope
      • Abstracting and Indexing
      • Bibliographic Information
      • Archive
    • Molecular and Clinical Oncology
      • Molecular and Clinical Oncology
      • Information for Authors
      • Editorial Policies
      • Editorial Board
      • Aims and Scope
      • Abstracting and Indexing
      • Bibliographic Information
      • Archive
    • Experimental and Therapeutic Medicine
      • Experimental and Therapeutic Medicine
      • Information for Authors
      • Editorial Policies
      • Editorial Board
      • Aims and Scope
      • Abstracting and Indexing
      • Bibliographic Information
      • Archive
    • International Journal of Molecular Medicine
      • International Journal of Molecular Medicine
      • Information for Authors
      • Editorial Policies
      • Editorial Board
      • Aims and Scope
      • Abstracting and Indexing
      • Bibliographic Information
      • Archive
    • Biomedical Reports
      • Biomedical Reports
      • Information for Authors
      • Editorial Policies
      • Editorial Board
      • Aims and Scope
      • Abstracting and Indexing
      • Bibliographic Information
      • Archive
    • Oncology Reports
      • Oncology Reports
      • Information for Authors
      • Editorial Policies
      • Editorial Board
      • Aims and Scope
      • Abstracting and Indexing
      • Bibliographic Information
      • Archive
    • Molecular Medicine Reports
      • Molecular Medicine Reports
      • Information for Authors
      • Editorial Policies
      • Editorial Board
      • Aims and Scope
      • Abstracting and Indexing
      • Bibliographic Information
      • Archive
    • World Academy of Sciences Journal
      • World Academy of Sciences Journal
      • Information for Authors
      • Editorial Policies
      • Editorial Board
      • Aims and Scope
      • Abstracting and Indexing
      • Bibliographic Information
      • Archive
    • International Journal of Functional Nutrition
      • International Journal of Functional Nutrition
      • Information for Authors
      • Editorial Policies
      • Editorial Board
      • Aims and Scope
      • Abstracting and Indexing
      • Bibliographic Information
      • Archive
    • International Journal of Epigenetics
      • International Journal of Epigenetics
      • Information for Authors
      • Editorial Policies
      • Editorial Board
      • Aims and Scope
      • Abstracting and Indexing
      • Bibliographic Information
      • Archive
    • Medicine International
      • Medicine International
      • Information for Authors
      • Editorial Policies
      • Editorial Board
      • Aims and Scope
      • Abstracting and Indexing
      • Bibliographic Information
      • Archive
  • Articles
  • Information
    • Information for Authors
    • Information for Reviewers
    • Information for Librarians
    • Information for Advertisers
    • Conferences
  • Language Editing
Spandidos Publications Logo
  • About
    • About Spandidos
    • Aims and Scopes
    • Abstracting and Indexing
    • Editorial Policies
    • Reprints and Permissions
    • Job Opportunities
    • Terms and Conditions
    • Contact
  • Journals
    • All Journals
    • Biomedical Reports
      • Information for Authors
      • Editorial Policies
      • Editorial Board
      • Aims and Scope
      • Abstracting and Indexing
      • Bibliographic Information
      • Archive
    • Experimental and Therapeutic Medicine
      • Information for Authors
      • Editorial Policies
      • Editorial Board
      • Aims and Scope
      • Abstracting and Indexing
      • Bibliographic Information
      • Archive
    • International Journal of Epigenetics
      • Information for Authors
      • Editorial Policies
      • Editorial Board
      • Aims and Scope
      • Abstracting and Indexing
      • Bibliographic Information
      • Archive
    • International Journal of Functional Nutrition
      • Information for Authors
      • Editorial Policies
      • Editorial Board
      • Aims and Scope
      • Abstracting and Indexing
      • Bibliographic Information
      • Archive
    • International Journal of Molecular Medicine
      • Information for Authors
      • Editorial Policies
      • Editorial Board
      • Aims and Scope
      • Abstracting and Indexing
      • Bibliographic Information
      • Archive
    • International Journal of Oncology
      • Information for Authors
      • Editorial Policies
      • Editorial Board
      • Aims and Scope
      • Abstracting and Indexing
      • Bibliographic Information
      • Archive
    • Medicine International
      • Information for Authors
      • Editorial Policies
      • Editorial Board
      • Aims and Scope
      • Abstracting and Indexing
      • Bibliographic Information
      • Archive
    • Molecular and Clinical Oncology
      • Information for Authors
      • Editorial Policies
      • Editorial Board
      • Aims and Scope
      • Abstracting and Indexing
      • Bibliographic Information
      • Archive
    • Molecular Medicine Reports
      • Information for Authors
      • Editorial Policies
      • Editorial Board
      • Aims and Scope
      • Abstracting and Indexing
      • Bibliographic Information
      • Archive
    • Oncology Letters
      • Information for Authors
      • Editorial Policies
      • Editorial Board
      • Aims and Scope
      • Abstracting and Indexing
      • Bibliographic Information
      • Archive
    • Oncology Reports
      • Information for Authors
      • Editorial Policies
      • Editorial Board
      • Aims and Scope
      • Abstracting and Indexing
      • Bibliographic Information
      • Archive
    • World Academy of Sciences Journal
      • Information for Authors
      • Editorial Policies
      • Editorial Board
      • Aims and Scope
      • Abstracting and Indexing
      • Bibliographic Information
      • Archive
  • Articles
  • Information
    • For Authors
    • For Reviewers
    • For Librarians
    • For Advertisers
    • Conferences
  • Language Editing
Login Register Submit
  • This site uses cookies
  • You can change your cookie settings at any time by following the instructions in our Cookie Policy. To find out more, you may read our Privacy Policy.

    I agree
Search articles by DOI, keyword, author or affiliation
Search
Advanced Search
presentation
Experimental and Therapeutic Medicine
Join Editorial Board Propose a Special Issue
Print ISSN: 1792-0981 Online ISSN: 1792-1015
Journal Cover
June-2023 Volume 25 Issue 6

Full Size Image

Sign up for eToc alerts
Recommend to Library

Journals

International Journal of Molecular Medicine

International Journal of Molecular Medicine

International Journal of Molecular Medicine is an international journal devoted to molecular mechanisms of human disease.

International Journal of Oncology

International Journal of Oncology

International Journal of Oncology is an international journal devoted to oncology research and cancer treatment.

Molecular Medicine Reports

Molecular Medicine Reports

Covers molecular medicine topics such as pharmacology, pathology, genetics, neuroscience, infectious diseases, molecular cardiology, and molecular surgery.

Oncology Reports

Oncology Reports

Oncology Reports is an international journal devoted to fundamental and applied research in Oncology.

Experimental and Therapeutic Medicine

Experimental and Therapeutic Medicine

Experimental and Therapeutic Medicine is an international journal devoted to laboratory and clinical medicine.

Oncology Letters

Oncology Letters

Oncology Letters is an international journal devoted to Experimental and Clinical Oncology.

Biomedical Reports

Biomedical Reports

Explores a wide range of biological and medical fields, including pharmacology, genetics, microbiology, neuroscience, and molecular cardiology.

Molecular and Clinical Oncology

Molecular and Clinical Oncology

International journal addressing all aspects of oncology research, from tumorigenesis and oncogenes to chemotherapy and metastasis.

World Academy of Sciences Journal

World Academy of Sciences Journal

Multidisciplinary open-access journal spanning biochemistry, genetics, neuroscience, environmental health, and synthetic biology.

International Journal of Functional Nutrition

International Journal of Functional Nutrition

Open-access journal combining biochemistry, pharmacology, immunology, and genetics to advance health through functional nutrition.

International Journal of Epigenetics

International Journal of Epigenetics

Publishes open-access research on using epigenetics to advance understanding and treatment of human disease.

Medicine International

Medicine International

An International Open Access Journal Devoted to General Medicine.

Journal Cover
June-2023 Volume 25 Issue 6

Full Size Image

Sign up for eToc alerts
Recommend to Library

  • Article
  • Citations
    • Cite This Article
    • Download Citation
    • Create Citation Alert
    • Remove Citation Alert
    • Cited By
  • Similar Articles
    • Related Articles (in Spandidos Publications)
    • Similar Articles (Google Scholar)
    • Similar Articles (PubMed)
  • Download PDF
  • Download XML
  • View XML

  • Supplementary Files
    • Supplementary_Data.pdf
Article Open Access

Sequencing and bioinformatics analysis of miRNA from rat endplate chondrogenic exosomes

  • Authors:
    • Xue-Wu Chen
    • Qiu-Wei Li
    • Hong Wang
  • View Affiliations / Copyright

    Affiliations: Department of Spinal Orthopedics, Yijishan Hospital of Wannan Medical College, Wuhu, Anhui 241000, P.R. China
    Copyright: © Chen et al. This is an open access article distributed under the terms of Creative Commons Attribution License.
  • Article Number: 267
    |
    Published online on: April 20, 2023
       https://doi.org/10.3892/etm.2023.11966
  • Expand metrics +
Metrics: Total Views: 0 (Spandidos Publications: | PMC Statistics: )
Metrics: Total PDF Downloads: 0 (Spandidos Publications: | PMC Statistics: )
Cited By (CrossRef): 0 citations Loading Articles...

This article is mentioned in:



Abstract

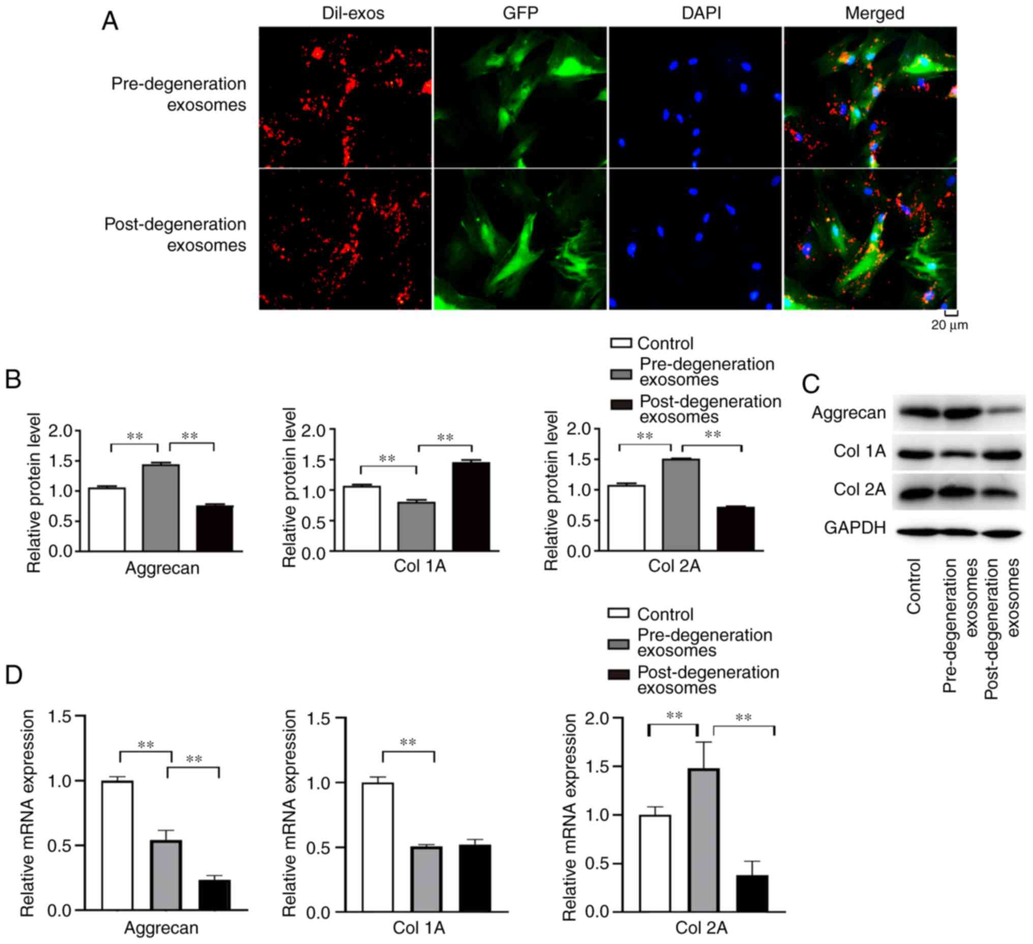
Exosomes have a key role in various diseases, such as arthritis, heart disease and respiratory disease. Exosomes from various sources have also been indicated to improve intervertebral disc degeneration. However, the role of endplate chondrogenic exosomes in intervertebral disc degeneration has remained largely elusive. The aim of the present study was to compare exosomal microRNA (miRNA) expression patterns in endplate chondrocytes before and after degeneration, and their potential roles in the pathogenesis of intervertebral disc degeneration (IVDD). Endplate chondrocytes were extracted from rats and cultured to obtain pre‑ and post‑degeneration chondrocytes. Exosomes were obtained from the chondrocytes by centrifugation. The two groups of exosomes were subjected to small RNA sequencing, miRNA identification, novel miRNA prediction, quantitative analysis of miRNA expression and differentially expressed (DE) miRNA screening, in addition to miRNA target gene (TG) prediction and TG functional annotation and enrichment analysis. The percentage of miRNAs isolated from the exosomes before and after degeneration was found to differ. A total of 58 DE miRNAs were analyzed, the expression levels of which were significantly different post‑degeneration compared with pre‑degeneration. Cell experiments were also performed, in which the exosomes were co‑cultured with nucleus pulposus (NP) cells. The results indicated that the chondrocyte‑derived exosomes were taken up by the NP cells and influenced the expression of aggrecan and collagen 1A and 2A, suggesting that they may inhibit IVDD via their action on NP cells. The specific miRNAs present in exosomes during IVDD may be used to develop new targets for the treatment and diagnosis of this condition. DE exosomal miRNAs derived from endplate cartilage pre‑ and post‑degeneration may be associated with the risk of IVDD and could help to distinguish patients with IVDD. Furthermore, the expression of certain miRNAs may be associated with disease progression, which may contribute to understanding the pathophysiology of IVDD from an epigenetic perspective.
View Figures

Figure 1

Figure 2

Figure 3

Figure 4

Figure 5

Figure 6

Figure 7

Figure 8

View References

1 

Cazzanelli P and Wuertz-Kozak K: MicroRNAs in intervertebral disc degeneration, apoptosis, inflammation, and mechanobiology. Int J Mol Sci. 21(3601)2020.PubMed/NCBI View Article : Google Scholar

2 

Kos N, Gradisnik L and Velnar T: A Brief review of the degenerative intervertebral disc disease. Med Arch. 73:421–424. 2019.PubMed/NCBI View Article : Google Scholar

3 

Dowdell J, Erwin M, Choma T, Vaccaro A, Iatridis J and Cho SK: Intervertebral disk degeneration and repair. Neurosurgery. 80 (3S):S46–S54. 2017.PubMed/NCBI View Article : Google Scholar

4 

Yang D, Zhang W, Zhang H, Zhang F, Chen L, Ma L, Larcher LM, Chen S, Liu N, Zhao Q, et al: Progress, opportunity, and perspective on exosome isolation-efforts for efficient exosome-based theranostics. Theranostics. 10:3684–3707. 2020.PubMed/NCBI View Article : Google Scholar

5 

Hu Y, Zhang R and Chen G: Exosome and secretion: Action on? Adv Exp Med Biol. 1248:455–483. 2020.PubMed/NCBI View Article : Google Scholar

6 

Whitford W and Guterstam P: Exosome manufacturing status. Future Med Chem. 11:1225–1236. 2019.PubMed/NCBI View Article : Google Scholar

7 

Mori MA, Ludwig RG, Garcia-Martin R, Brandão BB and Kahn CR: Extracellular miRNAs: From biomarkers to mediators of physiology and disease. Cell Metab. 30:656–673. 2019.PubMed/NCBI View Article : Google Scholar

8 

He X, Kuang G, Wu Y and Ou C: Emerging roles of exosomal miRNAs in diabetes mellitus. Clin Transl Med. 11(e468)2021.PubMed/NCBI View Article : Google Scholar

9 

Emanueli C, Shearn AI, Angelini GD and Sahoo S: Exosomes and exosomal miRNAs in cardiovascular protection and repair. Vascul Pharmacol. 71:24–30. 2015.PubMed/NCBI View Article : Google Scholar

10 

Cheng X, Zhang G, Zhang L, Hu Y, Zhang K, Sun X, Zhao C, Li H, Li YM and Zhao J: Mesenchymal stem cells deliver exogenous miR-21 via exosomes to inhibit nucleus pulposus cell apoptosis and reduce intervertebral disc degeneration. J Cell Mol Med. 22:261–276. 2018.PubMed/NCBI View Article : Google Scholar

11 

Xu J, Xie G, Yang W and Wang W, Zuo Z and Wang W: Platelet-rich plasma attenuates intervertebral disc degeneration via delivering miR-141-3p-containing exosomes. Cell Cycle. 20:1487–1499. 2021.PubMed/NCBI View Article : Google Scholar

12 

Zhu L, Shi Y, Liu L, Wang H, Shen P and Yang H: Mesenchymal stem cells-derived exosomes ameliorate nucleus pulposus cells apoptosis via delivering miR-142-3p: Therapeutic potential for intervertebral disc degenerative diseases. Cell Cycle. 19:1727–1739. 2020.PubMed/NCBI View Article : Google Scholar

13 

Zai Z, Xu Y, Qian X, Li Z, Ou Z, Zhang T, Wang L, Ling Y, Peng X, Zhang Y and Chen F: Estrogen antagonizes ASIC1a-induced chondrocyte mitochondrial stress in rheumatoid arthritis. J Transl Med. 20(561)2022.PubMed/NCBI View Article : Google Scholar

14 

Langmead B, Trapnell C, Pop M and Salzberg SL: Ultrafast and memory-efficient alignment of short DNA sequences to the human genome. Genome Biol. 10(R25)2009.PubMed/NCBI View Article : Google Scholar

15 

Quast C, Pruesse E, Yilmaz P, Gerken J, Schweer T, Yarza P, Peplies J and Glöckner FO: The SILVA ribosomal RNA gene database project: Improved data processing and web-based tools. Nucleic Acids Res. 41 (Database Issue):D590–D596. 2013.PubMed/NCBI View Article : Google Scholar

16 

Chan PP and Lowe TM: GtRNAdb 2.0: An expanded database of transfer RNA genes identified in complete and draft genomes. Nucleic Acids Res. 44 (D1):D184–D189. 2016.PubMed/NCBI View Article : Google Scholar

17 

Kalvari I, Nawrocki EP, Argasinska J, Quinones-Olvera N, Finn RD, Bateman A and Petrov AI: Non-coding RNA analysis using the Rfam database. Curr Protoc Bioinformatics. 62(e51)2018.PubMed/NCBI View Article : Google Scholar

18 

Jurka J, Kapitonov VV, Pavlicek A, Klonowski P, Kohany O and Walichiewicz J: Repbase update, a database of eukaryotic repetitive elements. Cytogenet Genome Res. 110:462–467. 2005.PubMed/NCBI View Article : Google Scholar

19 

Friedländer MR, Mackowiak SD, Li N, Chen W and Rajewsky N: miRDeep2 accurately identifies known and hundreds of novel microRNA genes in seven animal clades. Nucleic Acids Res. 40:37–52. 2012.PubMed/NCBI View Article : Google Scholar

20 

Denman RB: Using RNAFOLD to predict the activity of small catalytic RNAs. Biotechniques. 15:1090–1095. 1993.PubMed/NCBI

21 

Zhang Z, Jiang L, Wang J, Gu P and Chen M: MTide: An integrated tool for the identification of miRNA-target interaction in plants. Bioinformatics. 31:290–291. 2015.PubMed/NCBI View Article : Google Scholar

22 

Li B, Ruotti V, Stewart RM, Thomson JA and Dewey CN: RNA-Seq gene expression estimation with read mapping uncertainty. Bioinformatics. 26:493–500. 2010.PubMed/NCBI View Article : Google Scholar

23 

Love MI, Huber W and Anders S: Moderated estimation of fold change and dispersion for RNA-seq data with DESeq2. Genome Biol. 15(550)2014.PubMed/NCBI View Article : Google Scholar

24 

Robinson MD, McCarthy DJ and Smyth GK: edgeR: A bioconductor package for differential expression analysis of digital gene expression data. Bioinformatics. 26:139–140. 2010.PubMed/NCBI View Article : Google Scholar

25 

Betel D, Wilson M, Gabow A, Marks DS and Sander C: The microRNA.org resource: Targets and expression. Nucleic Acids Res. 36 (Database Issue):D149–D153. 2008.PubMed/NCBI View Article : Google Scholar

26 

Lewis BP, Shih IH, Jones-Rhoades MW, Bartel DP and Burge CB: Prediction of mammalian microRNA targets. Cell. 115:787–798. 2003.PubMed/NCBI View Article : Google Scholar

27 

Deng Y, Li J and Wu S, Zhu Y, Chen Y, He F, Chen Y, Deng LY, Li J and Wu S: Integrated nr database in protein annotation system and its localization. Comp Eng. 32:71–74. 2006.

28 

Apweiler R, Bairoch A, Wu CH, Barker WC, Boeckmann B, Ferro S, Gasteiger E, Huang H, Lopez R, Magrane M, et al: UniProt: The universal protein knowledgebase. Nucleic Acids Res. 32 (Database Issue):D115–D119. 2004.PubMed/NCBI View Article : Google Scholar

29 

Ashburner M, Ball CA, Blake JA, Botstein D, Butler H, Cherry JM, Davis AP, Dolinski K, Dwight SS, Eppig JT, et al: Gene ontology: Tool for the unification of biology. The gene ontology consortium. Nat Genet. 25:25–29. 2000.PubMed/NCBI View Article : Google Scholar

30 

Tatusov RL, Galperin MY, Natale DA and Koonin EV: The COG database: A tool for genome-scale analysis of protein functions and evolution. Nucleic Acids Res. 28:33–36. 2000.PubMed/NCBI View Article : Google Scholar

31 

Kanehisa M, Goto S, Kawashima S, Okuno Y and Hattori M: The KEGG resource for deciphering the genome. Nucleic Acids Res. 32 (Database Issue):D277–D280. 2004.PubMed/NCBI View Article : Google Scholar

32 

Huerta-Cepas J, Szklarczyk D, Heller D, Hernández-Plaza A, Forslund SK, Cook H, Mende DR, Letunic I, Rattei T, Jensen LJ, et al: eggNOG 5.0: A hierarchical, functionally and phylogenetically annotated orthology resource based on 5090 organisms and 2502 viruses. Nucleic Acids Res. 47 (D1):D309–D314. 2019.PubMed/NCBI View Article : Google Scholar

33 

Koonin EV, Fedorova ND, Jackson JD, Jacobs AR, Krylov DM, Makarova KS, Mazumder R, Mekhedov SL, Nikolskaya AN, Rao BS, et al: A comprehensive evolutionary classification of proteins encoded in complete eukaryotic genomes. Genome Biol. 5(R7)2004.PubMed/NCBI View Article : Google Scholar

34 

Eddy SR: Profile hidden Markov models. Bioinformatics. 14:755–763. 1998.PubMed/NCBI View Article : Google Scholar

35 

Li Y, Wang M, Li Q, Gao Y, Li Q, Li J and Cao Y: Transcriptome profiling of longissimus lumborum in Holstein bulls and steers with different beef qualities. PLoS One. 15(e0235218)2020.PubMed/NCBI View Article : Google Scholar

36 

Kanehisa M, Sato Y, Furumichi M, Morishima K and Tanabe M: New approach for understanding genome variations in KEGG. Nucleic Acids Res. 47 (D1):D590–D595. 2019.PubMed/NCBI View Article : Google Scholar

37 

Mao X, Cai T, Olyarchuk JG and Wei L: Automated genome annotation and pathway identification using the KEGG orthology (KO) as a controlled vocabulary. Bioinformatics. 21:3787–3793. 2005.PubMed/NCBI View Article : Google Scholar

38 

Chettimada S, Lorenz DR, Misra V, Wolinsky SM and Gabuzda D: Small RNA sequencing of extracellular vesicles identifies circulating miRNAs related to inflammation and oxidative stress in HIV patients. BMC Immunol. 21(57)2020.PubMed/NCBI View Article : Google Scholar

39 

Li X, Yuan L, Wang J, Zhang Z, Fu S, Wang S and Li X: MiR-1b up-regulation inhibits rat neuron proliferation and regeneration yet promotes apoptosis via targeting KLF7. Folia Neuropathol. 59:67–80. 2021.PubMed/NCBI View Article : Google Scholar

40 

Liu YP, Xu P, Guo CX, Luo ZR, Zhu J, Mou FF, Cai H, Wang C, Ye XC, Shao SJ and Guo HD: miR-1b overexpression suppressed proliferation and migration of RSC96 and increased cell apoptosis. Neurosci Lett. 687:137–145. 2018.PubMed/NCBI View Article : Google Scholar

41 

Macías M, Rebmann V, Mateos B, Varo N, Perez-Gracia JL, Alegre E and González Á: Comparison of six commercial serum exosome isolation methods suitable for clinical laboratories. Effect in cytokine analysis. Clin Chem Lab Med. 57:1539–1545. 2019.PubMed/NCBI View Article : Google Scholar

42 

Xi Y, Jiang T, Wang W, Yu J, Wang Y, Wu X and He Y: Long non-coding HCG18 promotes intervertebral disc degeneration by sponging miR-146a-5p and regulating TRAF6 expression. Sci Rep. 7(13234)2017.PubMed/NCBI View Article : Google Scholar

43 

Zhang H, Zheng W, Li D and Zheng J: miR-146a-5p promotes chondrocyte apoptosis and inhibits autophagy of osteoarthritis by targeting NUMB. Cartilage. 13 (2 Suppl):1467S–1477S. 2021.PubMed/NCBI View Article : Google Scholar

44 

Liu J, Yu J, Jiang W, He M and Zhao J: Targeting of CDKN1B by miR-222-3p may contribute to the development of intervertebral disc degeneration. FEBS Open Bio. 9:728–735. 2019.PubMed/NCBI View Article : Google Scholar

45 

Fan H, Niu W, He M, Kong L, Zhong A, Zhang Q, Yan Y and Zhang L: Bioinformatics analysis of differently expressed microRNAs in anxiety disorder. Zhonghua Yi Xue Yi Chuan Xue Za Zhi. 32:641–646. 2015.PubMed/NCBI View Article : Google Scholar : (In Chinese).

46 

Kao YC, Chen JY, Chen HH, Liao KW and Huang SS: The association between depression and chronic lower back pain from disc degeneration and herniation of the lumbar spine. Int J Psychiatry Med. 57:165–177. 2022.PubMed/NCBI View Article : Google Scholar

47 

Wei Q, Zhang X, Zhou C, Ren Q and Zhang Y: Roles of large aggregating proteoglycans in human intervertebral disc degeneration. Connect Tissue Res. 60:209–218. 2019.PubMed/NCBI View Article : Google Scholar

48 

Silagi ES, Shapiro IM and Risbud MV: Glycosaminoglycan synthesis in the nucleus pulposus: Dysregulation and the pathogenesis of disc degeneration. Matrix Biol. 71-72:368–379. 2018.PubMed/NCBI View Article : Google Scholar

Related Articles

  • Abstract
  • View
  • Download
  • Twitter
Copy and paste a formatted citation
Spandidos Publications style
Chen X, Li Q and Wang H: Sequencing and bioinformatics analysis of miRNA from rat endplate chondrogenic exosomes. Exp Ther Med 25: 267, 2023.
APA
Chen, X., Li, Q., & Wang, H. (2023). Sequencing and bioinformatics analysis of miRNA from rat endplate chondrogenic exosomes. Experimental and Therapeutic Medicine, 25, 267. https://doi.org/10.3892/etm.2023.11966
MLA
Chen, X., Li, Q., Wang, H."Sequencing and bioinformatics analysis of miRNA from rat endplate chondrogenic exosomes". Experimental and Therapeutic Medicine 25.6 (2023): 267.
Chicago
Chen, X., Li, Q., Wang, H."Sequencing and bioinformatics analysis of miRNA from rat endplate chondrogenic exosomes". Experimental and Therapeutic Medicine 25, no. 6 (2023): 267. https://doi.org/10.3892/etm.2023.11966
Copy and paste a formatted citation
x
Spandidos Publications style
Chen X, Li Q and Wang H: Sequencing and bioinformatics analysis of miRNA from rat endplate chondrogenic exosomes. Exp Ther Med 25: 267, 2023.
APA
Chen, X., Li, Q., & Wang, H. (2023). Sequencing and bioinformatics analysis of miRNA from rat endplate chondrogenic exosomes. Experimental and Therapeutic Medicine, 25, 267. https://doi.org/10.3892/etm.2023.11966
MLA
Chen, X., Li, Q., Wang, H."Sequencing and bioinformatics analysis of miRNA from rat endplate chondrogenic exosomes". Experimental and Therapeutic Medicine 25.6 (2023): 267.
Chicago
Chen, X., Li, Q., Wang, H."Sequencing and bioinformatics analysis of miRNA from rat endplate chondrogenic exosomes". Experimental and Therapeutic Medicine 25, no. 6 (2023): 267. https://doi.org/10.3892/etm.2023.11966
Follow us
  • Twitter
  • LinkedIn
  • Facebook
About
  • Spandidos Publications
  • Careers
  • Cookie Policy
  • Privacy Policy
How can we help?
  • Help
  • Live Chat
  • Contact
  • Email to our Support Team