Spandidos Publications Logo
  • About
    • About Spandidos
    • Aims and Scopes
    • Abstracting and Indexing
    • Editorial Policies
    • Reprints and Permissions
    • Job Opportunities
    • Terms and Conditions
    • Contact
  • Journals
    • All Journals
    • Oncology Letters
      • Oncology Letters
      • Information for Authors
      • Editorial Policies
      • Editorial Board
      • Aims and Scope
      • Abstracting and Indexing
      • Bibliographic Information
      • Archive
    • International Journal of Oncology
      • International Journal of Oncology
      • Information for Authors
      • Editorial Policies
      • Editorial Board
      • Aims and Scope
      • Abstracting and Indexing
      • Bibliographic Information
      • Archive
    • Molecular and Clinical Oncology
      • Molecular and Clinical Oncology
      • Information for Authors
      • Editorial Policies
      • Editorial Board
      • Aims and Scope
      • Abstracting and Indexing
      • Bibliographic Information
      • Archive
    • Experimental and Therapeutic Medicine
      • Experimental and Therapeutic Medicine
      • Information for Authors
      • Editorial Policies
      • Editorial Board
      • Aims and Scope
      • Abstracting and Indexing
      • Bibliographic Information
      • Archive
    • International Journal of Molecular Medicine
      • International Journal of Molecular Medicine
      • Information for Authors
      • Editorial Policies
      • Editorial Board
      • Aims and Scope
      • Abstracting and Indexing
      • Bibliographic Information
      • Archive
    • Biomedical Reports
      • Biomedical Reports
      • Information for Authors
      • Editorial Policies
      • Editorial Board
      • Aims and Scope
      • Abstracting and Indexing
      • Bibliographic Information
      • Archive
    • Oncology Reports
      • Oncology Reports
      • Information for Authors
      • Editorial Policies
      • Editorial Board
      • Aims and Scope
      • Abstracting and Indexing
      • Bibliographic Information
      • Archive
    • Molecular Medicine Reports
      • Molecular Medicine Reports
      • Information for Authors
      • Editorial Policies
      • Editorial Board
      • Aims and Scope
      • Abstracting and Indexing
      • Bibliographic Information
      • Archive
    • World Academy of Sciences Journal
      • World Academy of Sciences Journal
      • Information for Authors
      • Editorial Policies
      • Editorial Board
      • Aims and Scope
      • Abstracting and Indexing
      • Bibliographic Information
      • Archive
    • International Journal of Functional Nutrition
      • International Journal of Functional Nutrition
      • Information for Authors
      • Editorial Policies
      • Editorial Board
      • Aims and Scope
      • Abstracting and Indexing
      • Bibliographic Information
      • Archive
    • International Journal of Epigenetics
      • International Journal of Epigenetics
      • Information for Authors
      • Editorial Policies
      • Editorial Board
      • Aims and Scope
      • Abstracting and Indexing
      • Bibliographic Information
      • Archive
    • Medicine International
      • Medicine International
      • Information for Authors
      • Editorial Policies
      • Editorial Board
      • Aims and Scope
      • Abstracting and Indexing
      • Bibliographic Information
      • Archive
  • Articles
  • Information
    • Information for Authors
    • Information for Reviewers
    • Information for Librarians
    • Information for Advertisers
    • Conferences
  • Language Editing
Spandidos Publications Logo
  • About
    • About Spandidos
    • Aims and Scopes
    • Abstracting and Indexing
    • Editorial Policies
    • Reprints and Permissions
    • Job Opportunities
    • Terms and Conditions
    • Contact
  • Journals
    • All Journals
    • Biomedical Reports
      • Information for Authors
      • Editorial Policies
      • Editorial Board
      • Aims and Scope
      • Abstracting and Indexing
      • Bibliographic Information
      • Archive
    • Experimental and Therapeutic Medicine
      • Information for Authors
      • Editorial Policies
      • Editorial Board
      • Aims and Scope
      • Abstracting and Indexing
      • Bibliographic Information
      • Archive
    • International Journal of Epigenetics
      • Information for Authors
      • Editorial Policies
      • Editorial Board
      • Aims and Scope
      • Abstracting and Indexing
      • Bibliographic Information
      • Archive
    • International Journal of Functional Nutrition
      • Information for Authors
      • Editorial Policies
      • Editorial Board
      • Aims and Scope
      • Abstracting and Indexing
      • Bibliographic Information
      • Archive
    • International Journal of Molecular Medicine
      • Information for Authors
      • Editorial Policies
      • Editorial Board
      • Aims and Scope
      • Abstracting and Indexing
      • Bibliographic Information
      • Archive
    • International Journal of Oncology
      • Information for Authors
      • Editorial Policies
      • Editorial Board
      • Aims and Scope
      • Abstracting and Indexing
      • Bibliographic Information
      • Archive
    • Medicine International
      • Information for Authors
      • Editorial Policies
      • Editorial Board
      • Aims and Scope
      • Abstracting and Indexing
      • Bibliographic Information
      • Archive
    • Molecular and Clinical Oncology
      • Information for Authors
      • Editorial Policies
      • Editorial Board
      • Aims and Scope
      • Abstracting and Indexing
      • Bibliographic Information
      • Archive
    • Molecular Medicine Reports
      • Information for Authors
      • Editorial Policies
      • Editorial Board
      • Aims and Scope
      • Abstracting and Indexing
      • Bibliographic Information
      • Archive
    • Oncology Letters
      • Information for Authors
      • Editorial Policies
      • Editorial Board
      • Aims and Scope
      • Abstracting and Indexing
      • Bibliographic Information
      • Archive
    • Oncology Reports
      • Information for Authors
      • Editorial Policies
      • Editorial Board
      • Aims and Scope
      • Abstracting and Indexing
      • Bibliographic Information
      • Archive
    • World Academy of Sciences Journal
      • Information for Authors
      • Editorial Policies
      • Editorial Board
      • Aims and Scope
      • Abstracting and Indexing
      • Bibliographic Information
      • Archive
  • Articles
  • Information
    • For Authors
    • For Reviewers
    • For Librarians
    • For Advertisers
    • Conferences
  • Language Editing
Login Register Submit
  • This site uses cookies
  • You can change your cookie settings at any time by following the instructions in our Cookie Policy. To find out more, you may read our Privacy Policy.

    I agree
Search articles by DOI, keyword, author or affiliation
Search
Advanced Search
presentation
Experimental and Therapeutic Medicine
Join Editorial Board Propose a Special Issue
Print ISSN: 1792-0981 Online ISSN: 1792-1015
Journal Cover
June-2023 Volume 25 Issue 6

Full Size Image

Sign up for eToc alerts
Recommend to Library

Journals

International Journal of Molecular Medicine

International Journal of Molecular Medicine

International Journal of Molecular Medicine is an international journal devoted to molecular mechanisms of human disease.

International Journal of Oncology

International Journal of Oncology

International Journal of Oncology is an international journal devoted to oncology research and cancer treatment.

Molecular Medicine Reports

Molecular Medicine Reports

Covers molecular medicine topics such as pharmacology, pathology, genetics, neuroscience, infectious diseases, molecular cardiology, and molecular surgery.

Oncology Reports

Oncology Reports

Oncology Reports is an international journal devoted to fundamental and applied research in Oncology.

Experimental and Therapeutic Medicine

Experimental and Therapeutic Medicine

Experimental and Therapeutic Medicine is an international journal devoted to laboratory and clinical medicine.

Oncology Letters

Oncology Letters

Oncology Letters is an international journal devoted to Experimental and Clinical Oncology.

Biomedical Reports

Biomedical Reports

Explores a wide range of biological and medical fields, including pharmacology, genetics, microbiology, neuroscience, and molecular cardiology.

Molecular and Clinical Oncology

Molecular and Clinical Oncology

International journal addressing all aspects of oncology research, from tumorigenesis and oncogenes to chemotherapy and metastasis.

World Academy of Sciences Journal

World Academy of Sciences Journal

Multidisciplinary open-access journal spanning biochemistry, genetics, neuroscience, environmental health, and synthetic biology.

International Journal of Functional Nutrition

International Journal of Functional Nutrition

Open-access journal combining biochemistry, pharmacology, immunology, and genetics to advance health through functional nutrition.

International Journal of Epigenetics

International Journal of Epigenetics

Publishes open-access research on using epigenetics to advance understanding and treatment of human disease.

Medicine International

Medicine International

An International Open Access Journal Devoted to General Medicine.

Journal Cover
June-2023 Volume 25 Issue 6

Full Size Image

Sign up for eToc alerts
Recommend to Library

  • Article
  • Citations
    • Cite This Article
    • Download Citation
    • Create Citation Alert
    • Remove Citation Alert
    • Cited By
  • Similar Articles
    • Related Articles (in Spandidos Publications)
    • Similar Articles (Google Scholar)
    • Similar Articles (PubMed)
  • Download PDF
  • Download XML
  • View XML
Article Open Access

CD73 blockade alleviates intestinal inflammatory responses by regulating macrophage differentiation in ulcerative colitis

  • Authors:
    • Ru Wang
    • Yan Wang
    • Chao Wu
    • Guiyuan Jin
    • Fengqin Zhu
    • Yonghong Yang
    • Yibo Wang
    • Guangxi Zhou
  • View Affiliations / Copyright

    Affiliations: Department of Gastroenterology, Affiliated Hospital of Jining Medical University, Jining Medical University, Jining, Shandong 272000, P.R. China
    Copyright: © Wang et al. This is an open access article distributed under the terms of Creative Commons Attribution License.
  • Article Number: 272
    |
    Published online on: April 21, 2023
       https://doi.org/10.3892/etm.2023.11972
  • Expand metrics +
Metrics: Total Views: 0 (Spandidos Publications: | PMC Statistics: )
Metrics: Total PDF Downloads: 0 (Spandidos Publications: | PMC Statistics: )
Cited By (CrossRef): 0 citations Loading Articles...

This article is mentioned in:



Abstract

Ulcerative colitis (UC) is a type of inflammatory bowel disease characterized by excessive and persistent inflammation. Intestinal macrophages play a considerable role in regulating inflammatory immune reactions in the gut mucosa. It has previously been reported that CD73 is related to the pathogenesis of inflammatory or immune‑related diseases; however, the roles of CD73 in UC remain unclear. In this study, CD73 expression in the inflamed mucosa of patients with UC was examined using reverse transcription‑quantitative PCR (RT‑qPCR), western blotting, and immunohistochemistry. Adenosine 5'‑(α, β‑methylene) diphosphate (APCP) was used to block the expression of CD73. Furthermore, the mRNA levels of proinflammatory mediators associated with macrophages following the blocking of CD73 were examined using RT‑qPCR. Finally, the regulatory function of CD73 in intestinal inflammation was assessed by administering APCP in a mouse model of dextran sulfate sodium salt (DSS)‑induced colitis. Notably, it was found that CD73 expression was significantly increased in the colonic mucosal tissues of patients with UC. Blockade of CD73 inhibited the expression of pro-inflammatory cytokines but promoted the production of anti-inflammatory cytokines in macrophages, while its promotion of M2 macrophage polarization was also verified. In vivo, CD73 blockade markedly alleviated DSS‑induced colitis in mice, as characterized by reduced weight loss, reduction in the incidence of diarrhea, and reduced amount of bloody stool. Mechanistically, it was shown that CD73 regulated macrophage differentiation via the NF‑κB and ERK signaling pathways. In conclusion, the findings of the present study indicate that CD73 may have a potential impact on the pathogenesis of UC by modulating the immune response of macrophage differentiation; thus, providing a novel pathway for modulating mucosal inflammation in UC.

Introduction

Inflammatory bowel disease (IBD) is a chronic inflammatory and immune-related disease with unknown pathogenesis, and it is typically categorized into two subtypes: Crohn's disease (CD) and ulcerative colitis (UC). In UC, mucosal inflammation can affect the colon and rectum, which comprises the mucosa and submucosa of the large intestine (1). Although the pathogenesis of IBD remains unclear, studies have shown that an imbalance in the intestinal microenvironment, immune dysfunction, environmental changes, and genetic factors may lead to UC. Under normal conditions, the process of the inflammatory response can be self-limiting, allowing for the complete remission of inflammation and internal homeostasis (2). At present, however, the excessive and persistent inflammation that occurs in UC suggests an immunological pathogenesis (3).

More recently, an increasing number of studies have shown that macrophages play crucial roles in preventing an excessive immune response. Intestinal macrophages, as innate immune cells, play a significant role in modulating the inflammatory response in the gut mucosa (4). Intestinal macrophages, composed of newly recruited circulating monocytes and resident macrophages, can regulate tissue repair and promote wound healing during infection and autoimmunity (5). Concurrently, intestinal macrophages have also been reported to produce various cytokines and inflammatory mediators that participate in gut homeostasis (6-8). For example, macrophages induce the production of IL-1β in the microbiota and this promotes the release of colony-stimulating factor-2 (CSF2) by type 3 innate lymphoid cells, and this subsequently stimulates macrophages to secrete IL-10, thereby maintaining intestinal homeostasis via antigen-specific CD4+CD25+ regulatory T(Treg) cell expansion (6). In addition, macrophages can polarize into M1-like macrophages that produce various proinflammatory cytokines, including TNF-a, IL-6, and iNOS, thus increasing inflammatory damage to the intestinal mucosa. Conversely, M2-like macrophages express mannose receptors (MRC1/CD206) and produced several anti-inflammatory factors, such as IL-10, TGF-β, and Fizz-1, further giving rise to the abatement of intestinal inflammation (7,9). Thus, when macrophages are dysregulated, it contributes to a cascade of inflammatory immune responses in IBD, indicating that modulating macrophage differentiation could be a promising therapeutic strategy for treating patients with UC.

CD73 is an extracellular-5'-nucleotidase encoded by the ecto-5'-nucleotidase CD73(NT5E) gene (10). The upstream CD39 catalyzes ATP to produce adenosine monophosphate (AMP), which is converted into adenosine by CD73, and adenosine binds to the downstream adenosine receptor (A2AR) (11). It has been shown that CD73-positive extracellular vesicles (EVs) contribute to suppressing antitumor immune responses in the tumor microenvironment, and that EVs derived from murine regulatory T cells display AMP activity. Moreover, APCP can specifically block the activity of AMP (12). Previous studies have also demonstrated that APCP can block the expression of CD73 (13,14). Additionally, APCP promotes tumor immune escape, development, and metastasis by regulating the cell cycle, apoptosis, and several signaling pathways, including EGFR, NF-kB, VEGF, and AKT/ERK, which are key mediators of inflammatory responses in the regulation of innate and adaptive immune responses (15). Nevertheless, the understanding of the effect of CD73 in UC remains to be elucidated.

In the present study, the expression of CD73 in colonic mucosal tissues from patients with UC and its correlation with the endoscopic index was assessed. CD73 activity was also blocked in macrophages to assess its effect on the production of proinflammatory and anti-inflammatory cytokines, and to determine the role of CD73 in the differentiation of macrophages. It was found that CD73 inhibited M2 macrophage polarization in both mouse and human-derived macrophages. In addition, blockade of CD73 in mice reduced dextran sulfate sodium salt (DSS)-induced colitis. Moreover, the results showed that the function of CD73 in the modulation of inflammation induced by lipopolysaccharide (LPS) involved regulation of the NF-kB and ERK signaling pathways. Together, these findings show that CD73 inhibits M2 macrophage polarization and that it may regulate inflammation via the NF-kB and ERK signaling pathways to reduce UC.

Materials and methods

Patients

All colonic biopsy samples were collected from the Department of Gastroenterology of the Affiliated Hospital of Jining Medical College (UC: 8 men and 7 women; healthy controls: 9 men and 8 women). The median age of the patients with UC was 56 years and the age range was 42-73 years. The median age of the healthy controls was 41 years and the age range was 26-50 years. The diagnostic criteria of UC were based on the clinical examination, radiological examination, endoscopic examination, and histological criteria (16). Written informed consent was also obtained from all participants prior to the study. Additionally, this study was approved by the Institutional Review Board for Clinical Research. The severity of the disease and intestinal mucosal lesions were graded using the Ulcerative Colitis Endoscopic Index of Severity (UCEIS) criteria (17).

Mice

C57BL/6J mice were purchased from the Peng Yue Experimental Animal Breeding Company and kept under specific pathogen-free conditions in the animal house of Jining Medical University. Mice were used for experiments at 8-10 weeks of age, weighing 20-25 g. The number of mice used for the experiment was 14. All animal studies were approved by and conducted according to the permission of the Ethical Committee of Jining Medical University.

DSS-induced colitis model

Age- and sex-matched mice were divided into four groups: The negative control-DSS group (intraperitoneal injection of PBS), and the CD73 inhibitor-DSS group (intraperitoneal injection of APCP) (4 mg/kg). There were four mice in each of these two groups. Mice exposed to DSS received 2.5% DSS (MP Biomedicals, M.W. 36,000-50,000 kDa) for 7 days, and then received sterile water for a further 3 days from day 8. The other two groups of mice were given sterile water for 9 continuous days as the negative controls. There were three mice in each of these two groups. Subsequent disease progression in the development of colitis was assessed by monitoring indicators, including daily weight changes, fecal blood, and diarrhea, which are common clinical indicators of colitis (18). Colitis severity was calculated using the disease activity index (DAI) based on a composite score of weight loss, stool consistency, and bleeding, ranging from 0 to 12, as described previously (19). All parameters were scored from days 0-9, and mice were sacrificed on day 9. The mice were executed by asphyxiation with a 60% CO2 volume displacement rate followed by cervical dislocation when the mice did not respond to painful stimuli. Mice were euthanized when DSS mice reached ~85% body weight loss. In the DSS group, 2 mice died due to colitis, and the remaining 12 mice were euthanized as above. After ensuring that the animals were free of vital signs (cardiac arrest, dilated pupils, whitening of the eyelids, and no visual response), the dead animals were placed in yellow waste bags and left for 30 min before reconfirming whether there were any surviving animals.

Cell culture

A human monocyte leukemia cell line (THP-1) was provided by the Medical Research Center of the Affiliated Hospital of Jinan Medical University. THP1 cells were grown to a density of 2.5x105 cells/ml in 10% FBS-RPMI (Gibco; Thermo Fisher Scientific, Inc.) medium at 37˚C in a humidified incubator supplied with 5% CO2. In all experiments, THP-1 cells were transformed into adherent macrophages in complete medium treated with 200 ng/ml phorbol12-myristate 13-acetate (PMA) (MilliporeSigma) for 24 h.

Isolation of peritoneal macrophages (PMs)

PMs were harvested from mice injected intraperitoneally with 3% Brewer's thioglycollate medium (Kingmore Biotech Co., Ltd.). After 3 days, mice were sacrificed and their abdominal cavities were flushed 2-3 times with DMEM (Gibco; Thermo Fisher Scientific, Inc.) to obtain primary murine PMs, which were cultured in complete DMEM supplemented with 10% FBS and 1% penicillin/streptomycin (100 U/ml).

Isolation of bone marrow-derived macrophages (BMDMs)

BMDMs were obtained from the tibia and femur of C57BL/6 mice and cultured in complete DMEM supplemented with granulocyte-macrophage (GM)-CSF (10 ng/ml; PeproTech, Inc.). On day 4, half of the medium was replaced with supplemented DMEM containing GM-CSF (10 ng/ml). On day 7, BMDMs were harvested and plated at a density of 2x106 cells/ml, and when the cells had adhered and grown confluent, they were used for subsequent experiments.

Cell stimulation

For inflammatory response analysis, cells were stimulated with LPS (500 ng/ml) to induce an inflammatory state with or without APCP (20 nm/ml) treatment after 6 h. For macrophage polarization, cells were induced with LPS (200 ng/ml; PeproTech, Inc.) and IFN-γ (10 ng/ml; PeproTech, Inc.) treatment to induce M1 polarization or with IL-13 (20 ng/ml; PeproTech, Inc.) and IL-4 (20 ng/ml; PeproTech, Inc.) treatment to induce M2 polarization in the medium for the indicated lengths of times.

RNA extraction and reverse transcription-quantitative PCR (RT-qPCR)

Total RNA was extracted from cells or tissues using TRIzol® reagent, according to the manufacturer's protocol (Ambion; Thermo Fisher Scientific, Inc.). RNA quantity and quality were assessed using a NanoVue spectrophotometer (GE Healthcare Life Sciences), with a 260/280 ratio of 1.8 to 2.0 considered suitable. All primers were synthesized by ShengGong BioTeck, and the sequences are shown in Table I. Total RNA was reverse transcribed into cDNA using a 5x All-In-One RT MasterMix kit (ABM) according to the manufacturer's protocol. mRNA expression was measured using a fluorescence qPCR kit (UltraSYBR Mixture; CW Biosciences), according to the manufacturer's instructions, on an iQ SYBR Green on a CFX96 Real-Time System (Bio-Rad). The following cycling conditions were used: 95˚C for 10 min, 95˚C for sec, and 60˚C for 30 sec, at which point, the plate was read. This was followed by 40 cycles of 95˚C for 1 min, 55˚C for 1 min, 55.0 to 95.0˚C in increments of 0.5˚C for 10 sec which included a plate read to obtain the melt curve. Data were analyzed using the 2-ΔΔCq method (20). GAPDH was used as the housekeeping gene.

Table I

Sequences of the primers used for quantitative PCR.

Table I

Sequences of the primers used for quantitative PCR.

GeneSpeciesForward, 5'-3'Reverse, 5'-3'
GAPDHHuman GGAGCCAAAAGGGTCATCATCT GAGGAGCCATCCACAGTCTTCT
CD73Human GCCTGGGAGCTTACGATTTTG TAGTGCCCTGGTACTGGTCG
GAPDHMouse AGGTCGGTGTGAACGGATTTG TGTAGACCATGTAGTTGAGGTCA
TGF-βMouse CTCCCGTGGCTTCTAGTGC GCCTTAGTTTGGACAGGATCTG
IL-10Mouse CTTACTGACTGGCATGAGGATCA GCAGCTCTAGGAGCATGTGG
CD206Mouse CTCTGTTCAGCTATTGGACGC CGGAATTTCTGGGATTCAGCTTC
Fizz-1Mouse CCAATCCAGCTAACTATCCCTCC CCAGTCAACGAGTAAGCACAG
IL-6Mouse TAGTCCTTCCTACCCCAATTTCC TTGGTCCTTAGCCACTCCTTC
IL-1βMouse GCAACTGTTCCTGAACTCAACT ATCTTTTGGGGTCCGTCAACT
INOSMouse GTTCTCAGCCCAACAATACAAGA GTGGACGGGTCGATGTCAC
TNF-αMouse CCCTCACACTCAGATCATCTTCT GCTACGACGTGGGCTACAG
Immunohistochemistry (IHC)

Colonic biopsy samples from patients with UC and healthy donors were fixed and embedded to determine CD73 expression. The sections were incubated with Envision flex peroxidase-blocking reagent for 10 min at room temperature, followed by incubation with a rabbit anti-human CD73 antibody (1:200; cat. no. ab133582; Abcam) at 4˚C overnight. After washing with PBS, the sections were incubated with conjugated anti-rabbit antibodies (1:150; cat. no. ab170902; Abcam) for 60 min at 4˚C. The color was developed using 3,3'-diaminobenzidine, and the sections were counterstained with hematoxylin (1:20) at room temperature. Observation of CD73+ cells was performed using a light microscope (magnification, x5 and x200).

Western blot analysis

Cells were lysed using RIPA lysis buffer containing protease inhibitors (cat. no. P0013B; Beyotime Institute of Biotechnology). Cell lysates were quantified using a BCA assay, followed by separation using 10% SDS-PAGE. The amount of protein loaded per lane was 10 µl. Subsequently, proteins were transferred to PVDF membranes (MilliporeSigma) for 1 h at 100 V. To block non-specific binding sites, the membranes were placed in 3% BSA for at least 1 h at room temperature and then incubated with primary antibodies against p65 (1:2,000; cat. no. 8242T; Cell Signaling Technology, Inc.), p-p65 (1:2,000; cat. no. 3033S; Cell Signaling Technology, Inc.), ERK (1:2,000; cat. no. 4695T; Cell Signaling Technology, Inc.), p-ERK (1:2,000; cat. no. 4370T; Cell Signaling Technology, Inc.) or GAPDH (1:5,000; cat. no. D16H11; Cell Signaling Technology, Inc.) at 4˚C overnight. After the incubation with HRP-labeled goat anti-rabbit/mouse secondary antibodies (1:3,000; cat. no. AS014/ZB-2305; Beyotime Institute of Biotechnology) for at least 1 h at 4˚C, blots were analyzed using an ECL kit (Thermo Fisher Scientific, Inc.) to detect the target proteins. GAPDH was used as the internal control. Densitometry analysis was performed using ImageJ (1.x; National Institutes of Health).

Statistical Analyses

Data are presented as the mean ± SEM and were analyzed using an unpaired Student's t-test or one-way ANOVA with a Tukey's post hoc test. Spearman's correlation analysis was performed to determine the correlation between CD73 expression and UCEIS. Statistical analyses were performed using SPSS software v21.0 (IBM Corp.). P<0.05 was considered to indicate a statistically significant difference.

Results

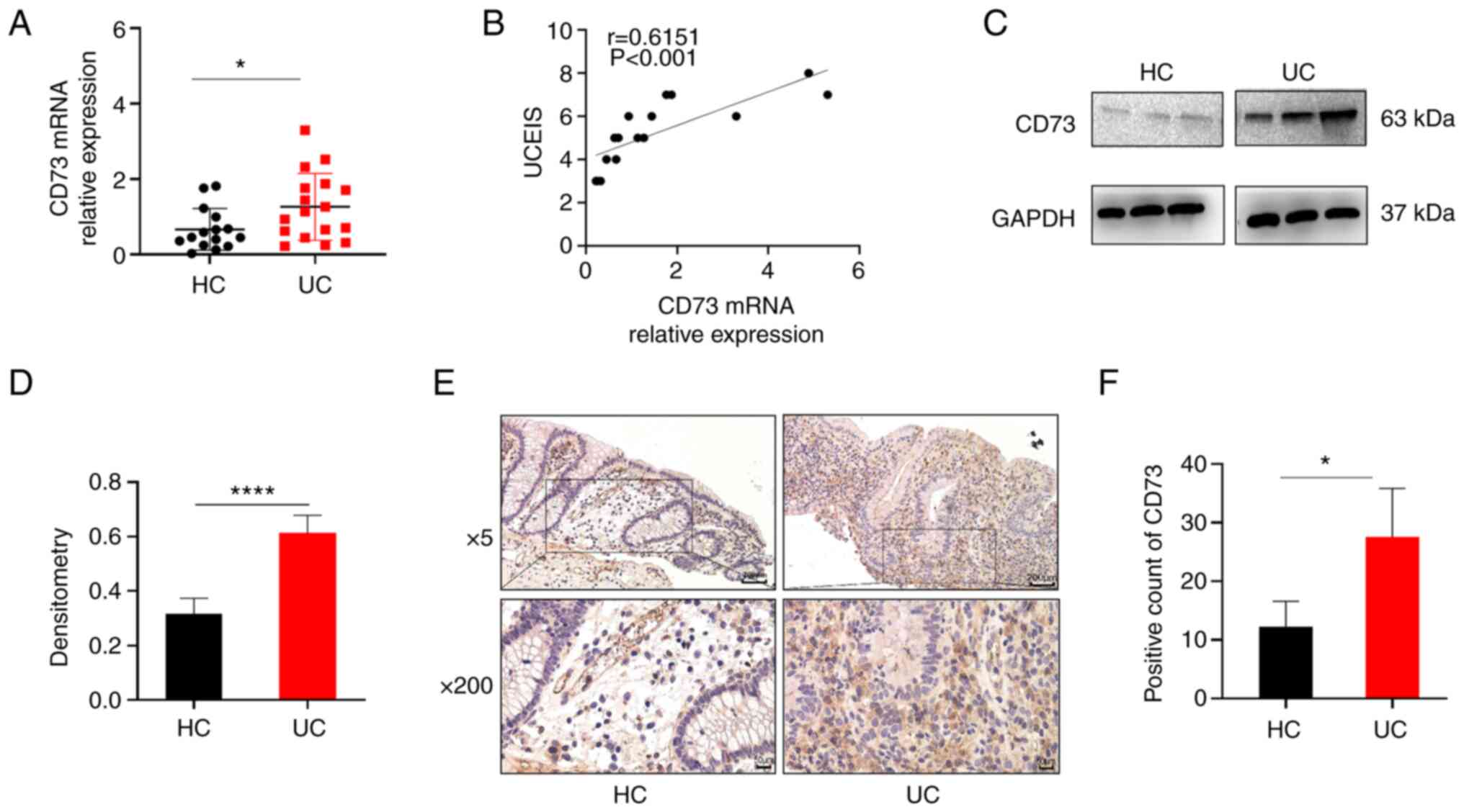
CD73 expression is increased in the inflamed mucosa of patients with UC

Based on previous studies, CD73 has been reported to participate in the pathogenesis of several immune diseases (10,15). However, the role of CD73 in UC remains unclear. Hence, inflamed mucosa samples from patients with UC and healthy controls were obtained, and it was found that CD73 expression was notably increased in the inflamed mucosa of UC patients compared with that in the healthy controls using RT-qPCR (Fig. 1A). Furthermore, it was hypothesized that CD73 expression may be associated with UC disease activity. Thus, the correlation between CD73 expression and UCEIS, the international standard criteria for assessing endoscopic disease activity in patients with UC, was determined. As shown in Fig. 1B, CD73 expression was positively correlated with UCEIS in UC (r=0.6151, P<0.001).

Figure 1

CD73 expression is increased in colonic mucosa from patients with UC and its expression is correlated with disease activity. (A) CD73 gene expression in colonic mucosa in patients with UC (n=15) and healthy controls (n=17). (B) Correlation analysis was performed between the UCEIS and mRNA expression of CD73 in the inflamed mucosa from UC patients. (C and D) CD73 expression in colonic mucosa from patients with UC (n=3) and HC (n=3) was examined by western blotting. The histogram shows the integrated density of the western blots. (E) Immunohistochemistry staining of CD73 in the colon tissue and (F) the count of CD73+ cells in the colonic mucosa. Magnification, x5 and x200; scale bar, 200 and 50 µm). Data are presented as the mean ± SEM. Data were compared using a Student's paired t-test. *P<0.05 and ****P<0.0001. UC, ulcerative colitis; HC, healthy control; UCEIS, Ulcerative Colitis Endoscopic Index of Severity.

Western blot analysis further indicated that CD73 protein expression was significantly increased in the mucosa of patients with UC compared with that in healthy controls and this increase was statistically significant (Fig. 1C and D). In addition, IHC staining showed that the inflamed mucosa of patients with UC contained a significantly higher number of CD73-positive cells than that in the healthy controls (Fig. 1E and F). Together, these data indicate that CD73 expression is upregulated in the inflamed tissues of patients with UC and may therefore play a crucial role in UC pathogenesis.

CD73 blockade reduces proinflammatory cytokines levels and increases anti-inflammatory cytokine levels in mouse macrophages

The differentiation of inflammatory monocytes into pro-degradative macrophages during chronic intestinal inflammation induces UC and the secretion of large amounts of pro-inflammatory factors (21). To determine whether CD73 affects colitis by promoting the pro-inflammatory response induced by LPS in macrophages, mouse PMs were isolated and cultured from wild-type mice (Fig. 2A).

Figure 2

Determination of the optimum concentration and time of APCP treatment. (A) Images of PMs. Magnification, x100; scale bar, 200 µm. (B) PMs were treated with APCP for 0, 3, 6, or 12 h with 0, 5, 10, or 20 nm/ml. The expression of mRNA CD73 was assessed (n=3). *P<0.05 and **P<0.01. ns, not significant; PM, peritoneal macrophage; APCP, adenosine 5'-(α, β-methylene) diphosphate.

Firstly, the expression of CD73 was determined in M0 macrophages stimulated with different concentrations of APCP for different lengths of time to confirm the optimum concentration and stimulation time of APCP to inhibit the expression of CD73. The expression of CD73 in PMs was significantly inhibited by APCP (Fig. 2B). As shown in the results, the optimal time was 6 h and the optimal concentration was 20 nm/ml. Next, PMs were treated with LPS to induce an inflammatory state in the cells. The mRNA expression levels of macrophage-related inflammatory cytokines obtained from PMs treated with or without APCP after LPS administration were determined. As shown in Fig. 3A, RT-qPCR analysis showed that APCP significantly reduced IL-6, iNOS, and IL-1β levels in LPS-stimulated PMs, but increased the expression of CD206, a characteristic anti-inflammatory cytokine in M2 macrophages (Fig. 3B). Thus, CD73 appears to affect the expression of the inflammatory mediators related with macrophages to promote an inflammatory reaction.

Figure 3

Blocking of CD73 suppresses the production of proinflammatory cytokines and promotes the production of anti-inflammatory cytokines. (A) mRNA expression of IL-1β, IL-6, iNOS, and TNF-α in PMs treated with or without APCP after LPS (500 ng/ml) stimulation after 0, 3, and 6 h (n=3). (B) Gene expression of CD206, IL-10, TGF-β, and Fizz-1 in PMs treated with or without APCP after LPS (500 ng/ml) stimulation after 0, 3, and 6 h (n=3). (C) Images of treated BMDMs (magnification, x100; scale bar, 50 µm). (D) Gene expression of IL-1β, IL-6, iNOS, and TNF-α in BMDMs treated with or without APCP after LPS (500 ng/ml) stimulation after 0, 3, and 6 h (n=3). (E) Gene expression of CD206, IL-10, TGF-β, and Fizz-1 in BMDMs treated with or without APCP after LPS (500 ng/ml) stimulation after 0, 3, and 6 h (n=3). Gene expression was normalized to GAPDH in each group. *P<0.05 and ***P<0.001. ns, not significant; PM, peritoneal macrophage; APCP, adenosine 5'-(α, β-methylene) diphosphate; BMDM, bone marrow-derived macrophage; iNOS, inducible nitric oxide synthase; GM-CSF, granulocyte-macrophage-colony stimulating factor.

It has been suggested that PMs have distinct heterogeneities, and yet BMDMs are the most homogeneous due to macrophage CSF (M-CSF) induction (22). To avoid the variation in polarization caused by the induction of macrophages from different sources, our experimental hypothesis was verified using BMDMs (Fig. 3C). The expression of related inflammatory mediators in BMDMs was consistent with that in PMs. The mRNA levels of proinflammatory factors, such as IL-6, IL-1β, and iNOS, were lower in the APCP-treated groups than those in the control groups; however, the expression of anti-inflammatory factors such as CD206, IL-10, and TGF-β was higher in the APCP-treated groups (Fig. 3D-E). Interestingly, the effect of CD73 on BMDMs towards M2 macrophage polarization was greater than that on PMs in an inflammatory state. Taken together, these data suggested that CD73 blockade by APCP significantly inhibited the pro-inflammatory responses induced by LPS in macrophages.

CD73 blockade promotes M2 macrophage polarization

To explore the effect of CD73 on the polarization of intestinal macrophages, the expression of several genes related to M1 and M2 macrophages was detected by RT-qPCR. M0 macrophages were induced towards M1 polarization with LPS and IFN-γ treatment, or towards M2 polarization using IL-4 and IL-13 treatment. The expression of M1 macrophage markers, such as IL-1β and iNOS, was decreased in the groups treated with LPS and IFN-γ. However, this was not statistically significant (Fig. 4A). In contrast, the inhibition of CD73 measurably increased the percentage of CD206, TGF-β, Fizz-1, and IL-10 in mouse PMs treated with IL-4 and IL-13 (Fig. 4B), which are the characteristic markers of M2 macrophages. Furthermore, these results additionally suggested that the blockade of CD73 could enhance polarization towards M2 macrophages in regulating inflammatory responses.

Figure 4

Blocking of CD73 increases M2 macrophage polarization. (A) The mRNA expression levels of IL-6, TNF-α, IL-1β, and iNOS in PMs were determined after inducing differentiation into M0, M1, or M2 macrophages for 72 h (n=3). (B) The mRNA levels of TGF-β, Fizz-1, IL-10, and CD206 in PMs were determined (n=3). (C) The mRNA levels of IL-6, TNF-α, IL-1β, and iNOS in BMDMs were determined (n=3). (D) The mRNA levels of TGF-β, Fizz-1, IL-10, and CD206 in BMDMs were determined (n=3). *P<0.05, **P<0.01 and ***P<0.001. ns, not significant; BMDM, bone marrow-derived macrophage; PM, peritoneal macrophage.

To further confirm the findings, analogous polarization experiments were conducted using BMDMs. Inhibition of CD73 increased the expression of the characteristic markers of M2 macrophages and decreased the expression of M1 macrophage genes (Fig. 4C and D). Interestingly, the suppression of M2 macrophage polarization induced by CD73 on BMDMs was not significant compared to that in PMs. Therefore, these data demonstrate that CD73 regulates LPS-induced pro-inflammatory responses in macrophages, while suppressing M2-like macrophage polarization.

CD73 blockade promotes anti-inflammatory cytokine production and enhances M2 macrophage polarization in THP1 cells

Next, whether CD73 had a similar effect on M2 macrophage polarization on human THP1 cells. As shown in Fig. 5A, THP1 cells were pulsed with PMA to induce macrophage differentiation. Consistently, THP1 macrophages expressed high levels of the M2 markers such as CD206 upon LPS treatment (Fig. 5B). Moreover, THP1 macrophages expressed upregulated levels of the M2 marker Fizz-1 upon culture with IL-4 and IL-13 (Fig. 5C). Collectively, these results further indicated that the blockade of CD73 increased M2 macrophage polarization in human macrophage cells, thereby exerting anti-inflammatory effects.

Figure 5

Blocking of CD73 promotes the production of anti-inflammatory cytokines and enhances M2 macrophage polarization in THP1 cells. (A) Images of THP1 cells treated with PMA. Magnification, x100; scale bar, 200 µm. (B) mRNA expression of CD206, IL-10, TGF-β, and Fizz-1 in THP1 following stimulation with LPS (500 ng/ml) for 0, 3, or 6 h following treatment with APCP (20 nmol/ml) (n=3). (C) The mRNA levels of TGF-β, Fizz-1, IL-10, and CD206 in BMDMs were determined after IL-4 and IL-13-induced differentiation into M2 macrophages for 72 h (n=3). *P<0.01 and ***P<0.001. ns, not significant; BMDM, bone marrow-derived macrophage; PMA, phorbol12-myristate 13-acetate.

CD73 blockade alleviates DSS-induced colitis in mice

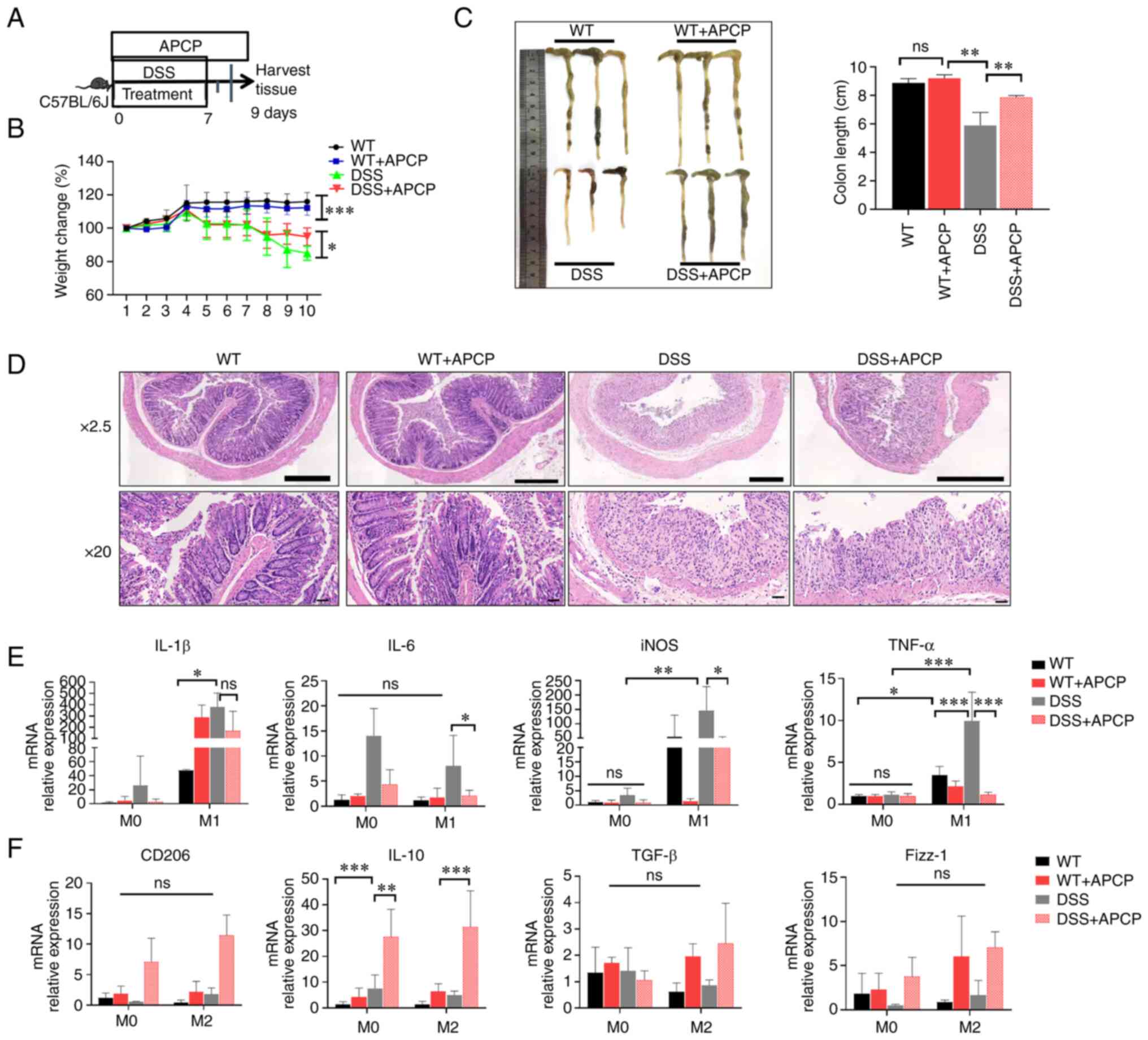
To verify the effect of CD73 on mucosal inflammation, the changes in intestinal inflammation after blocking of CD73 in an animal model of DSS-induced colitis was assessed (Fig. 6A). DSS-treated and non-DSS-treated mice were injected intraperitoneally with APCP daily; PBS was additionally used as a negative control. Clinical disease severity was scored based on weight loss, diarrhea, and bleeding. Mice that were treated with APCP exhibited a significant increase in body weight compared with the negative control-DSS group (Fig. 6B). Treatment with DSS resulted in severe diarrhea and bleeding, and mice in the negative control DSS group had a shortened colonic length, severe diarrhea, and more bleeding than those treated with APCP (Fig. 6C). It has been previously that histological inflammation in UC patients is correlated with endoscopic inflammation of the ileal pouch, reflecting the severity of colonic inflammation to some extent (23). Following DSS treatment, the intestine produced remarkable inflammatory responses, primarily manifesting as inflammatory cell infiltration, loss of cup cells, crypt loss, crypt abscess formation, and reactive epithelial hyperplasia. Importantly, mice treated with APCP exhibited a significantly alleviated inflammatory reaction, compared with those treated with PBS, as demonstrated by hematoxylin and eosin histopathology analysis (Fig. 6D). These data demonstrate that the blocking of CD73 reduces inflammation in the DSS-induced colitis model.

Figure 6

Blocking of CD73 alleviates DSS-induced colitis in mice. (A) Flow diagram of the establishment of the mouse model. (B) Changes in body weight were observed and are presented as a percentage of the initial body weight at the start of experiments. (C) Extracted colons and statistical analysis of the length of colons 9 days after DSS induction. (D) H&E biopsies of colon tissues in the different groups. Magnification, x2.5 and x20; scale bar, 50 µm. (E) The mRNA levels of IL-6, TNF-α, IL-1β, and iNOS in BMDMs from DSS-induced colitis mice. (F) The mRNA levels of TGF-β, Fizz-1, IL-10, and CD206 in BMDMs from DSS-induced colitis mice. *P<0.05, **P<0.01, ***P<0.001. ns, not significant; H&E, hematoxylin and eosin; DSS, dextran sulfate sodium; BMDM, bone marrow-derived macrophage.

Furthermore, the production of macrophage-associated inflammatory cytokines was also examined in the BMDMs using RT-qPCR. The levels of IL-1β, TNF-a, iNOS, and IL-6 were significantly decreased in M1 macrophages of mice that received APCP treatment compared with the mice that did not receive APCP. Importantly, there was no significant difference in M0 macrophages that did undergo LPS-induced polarization (Fig. 6E). Interestingly, the expression of M2-associated inflammatory factors was elevated in both M0 and M2 macrophages in the APCP-treated mice. However, only the elevated levels of IL-10 were statistically significant, while CD206, TGF-β, and Fizz-1 were not significantly differentially expressed. Thus, CD73 affected the differentiation of macrophages in vivo, and also promoted intestinal inflammation by promoting M1 macrophage polarization and inhibiting M2 polarization.

CD73 regulates macrophage polarization via inhibition of p-p65 and ERK phosphorylation

To determine the mechanism underlying the effects of CD73 in colitis, the signaling pathways closely related to macrophage polarization related to CD73 were assessed. Mechanistically, previous studies have reported that CD73 promotes optimal TLR-mediated response in tumor cells (24). LPS activates TLR4 to activate the NF-kB and ERK signaling pathways (25). Thus, PMs were treated with LPS for lengths of time and the levels of p-p65 were assessed. The results showed that there were significantly detectable differences between the control and CD73-inhibited macrophages. Additionally, inhibition of CD73 increased the expression levels of several proteins in The ERK signaling pathway, including p-p65 and ERK (Fig. 7A). Subsequently, the ratio of phosphorylated proteins to the respective non-phosphorylated proteins in these pathways was assessed to further confirm that the p-p65 and ERK pathways were inhibited after CD73 blockade (Fig. 7B and C). Taken together, these data indicate that CD73 regulates LPS-induced pro-inflammatory responses in macrophages by modulating the activation of the NF-kB and ERK signaling pathways.

Figure 7

NF-κB and ERK signaling is impaired in APCP-treated macrophages. (A) PMs were pretreated with APCP for 6 h, after which cells were stimulated with LPS (200 ng/ml) for 30, 45, or 60 mins. Cell lysates were prepared and subjected to immunoblotting with the indicated antibodies. The histograms show the ratio of (B) p-ERK/ERK and (C) p-p65/p65 signaling. Data are shown as the mean ± SEM. Data were compared using a Student's t-test. *P<0.05, **P<0.01, ***P<0.001. LPS, lipopolysaccharide; APCP, adenosine 5'-(α, β-methylene) diphosphate.

Discussion

UC is a multifactorial chronic disease prone to relapse that is characterized by abnormal systemic and local dysregulation of the mucosal immune response (26). Immune modulation is necessary to reduce the immune response and limit immunopathology following an intestinal infection or inflammation, which would otherwise cause the accumulation of large quantities of immune cells (12). Our understanding of the etiology and complexity of immune regulation in UC is still relatively limited (3,27). Although it has been shown that CD73 acts as an immunological factor that dampens the antitumor T-cell-mediated immune response, the investigation of CD73 function in UC is limited. The expression in CD73 on immune cells is species-specific (12). It is expressed on most immune cells including B cells, T cell subsets such as Tregs, and NK cells (28,29). Given the immunoregulatory abilities of CD73 in the immune response, it was hypothesized that CD73 may play an important part in IBD-associated macrophages by regulating pathways related to inflammation and immunity. In the present study, it was found that CD73 expression was upregulated in the inflamed mucosa of patients with UC, and that increased CD73 expression was positively correlated with disease activity and UCEIS. Importantly, colitis in mice was significantly alleviated after inhibition of CD73 with APCP. These data indicate that CD73 may play an important role in UC pathogenesis by regulating the immune response.

Macrophages, the key innate immune system cells, play important roles in several diseases, including IBD (2,30). Previous studies have demonstrated that LPS enhances M1 polarization, whereas IL13 and IL4 are crucial for polarization towards M2-associated genes (30). However, the mechanism underlying M1/M2-switch regulation associated with UC development remains to be elucidated. Classically activated M1-like macrophages are involved in initiating and maintaining inflammation, whereas alternatively activated M2-like macrophages are associated with inflammation regression (31). M1-like macrophages produce a wide range of proinflammatory cytokines, including TNF-a, IL-6, and iNOS (32), while M2-like macrophages produce large quantities of anti-inflammatory cytokines, including IL-10, TGF-β, and CD206, which can suppress intestinal inflammation (33). Macrophages with increased M1 polarization and decreased M2 polarization are typically observed in the colon tissues of UC patients, and an M1/M2 imbalance is associated with the pathogenesis of UC (34). In the present study, the production of M1 and M2-related cytokines during inflammation was assessed, and the results showed that CD73 blockade reduced LPS-induced proinflammatory cytokine expression and increased the levels of markers of M2 macrophages, confirming that CD73 inhibited M2 macrophage activation while promoting M1 macrophage activation in intestinal mucosal inflammation of UC.

It has been shown that CD73 expression on tumor cells sufficiently facilitates tumor growth and metastasis by generating extracellular adenosine to mediate immune evasion and promote colitis-associated tumorigenesis in mice (15). The activity of CD73 regulates macrophage function by converting M2 to M1 phenotypes. A growing body of clinical evidence and research data supports the involvement of purinergic signaling in the pathogenesis of IBD through inflammatory responses and modulation of bacterial alterations (35,36). Thus, how CD73 regulated intestinal inflammation in vivo was assessed. It was found that CD73 blockade by APCP could markedly alleviate DSS-induced colitis in mice. Moreover, CD73 blockade significantly reduced the quantities of inflammatory cytokines in BMDMs from DSS-induced colitis mice, which was consistent with the results in vitro. However, M1-related pro-inflammatory factors were significantly suppressed in mice injected intraperitoneally with APCP, while M2-related anti-inflammatory factors were not significantly elevated. It is hypothesized that the reason for this condition is the inflammatory state developed in mice by DSS.

One limitation of the present study was that a selective inhibitor rather than CD73 knockout mice was used. CD73-knockout mice are being established to further validate the results of the present study. Additionally, this study only investigated the inflammatory effect of CD73 on DSS-induced colitis in mice, and the study of other types of colitis should be assessed. It is hypothesized that CD73 knockout mice could be used to investigate the effects of CD73 on colonic inflammation and the bacterial flora in the Trinitro-benzene-sulfonic acid colitis model and the Citrobacter Rodentium colitis model (37,38). A previous study showed that the efficacy of organoid transplantation on the treatment of intestinal inflammation in experimental colitis models is relatively mature (39); thus organoid transplantation technology may be useful for further investigation of the mechanism of CD73 action on the intestinal epithelium in UC at a later stage.

Excessive NF-κB activation exacerbates the severity of intestinal inflammation in UC patients (40). As such, NF-κB blockade has become a promising therapeutic strategy for the management of UC (41). The phosphorylation of p65, which initiates the activation of NF-κB, is a key regulator of the NF-κB pathway (42), which regulates multiple aspects of innate and adaptive immunity. Canonical NF-κB induces the production of proinflammatory cytokines, such as TNF-α and IL-1β in the innate immune system, resulting in an inflammatory response (43). Interestingly, it was shown that CD73 blockade significantly inhibited p-p65 and p65 expression, suggesting that CD73 may exert immune effects in inflammation via NF-κB activation. ERK is a serine/threonine protein kinase that mediates fundamental biological processes and cellular responses to external stress signals, and also regulates the synthesis of inflammation and apoptosis mediators (44). Accumulating evidence has revealed that ERK also regulates the transcriptional activity of NF-κB-p65(45). Thus, the protein expression levels of p-ERK and ERK were assessed following CD73 inhibition. In agreement with the p-p65 results, the blockade of CD73 also decreased the expression of the p-ERK and ERK. These data suggested that CD73 exhibited pro-inflammatory effects via activation of NF-κB p65 and ERK. Together, it was shown that CD73 expression regulates the intestinal inflammatory response through the regulation of the clinical phenotype and inflammatory mediator mechanisms of macrophages.

In conclusion, the results of the present study showed that CD73 regulates the intestinal inflammatory immune response by switching M1/M2 macrophage polarization as well as the expression of related inflammatory factors via NF-κB and ERK signaling, thereby exerting proinflammatory effects (Fig. 8). Therefore, CD73 may be considered as a diagnostic biomarker and drug target for the treatment of inflammation-related diseases. Targeting CD73 in the appropriate cell types should be considered as a potential treatment of inflammatory diseases such as UC.

Figure 8

CD73 modulates intestinal macrophage polarization via the NF-κB and ERK signaling pathways to maintain intestinal mucosal homeostasis. CD73 in macrophages increase the release of proinflammatory cytokines (e.g., IL-10, TNF-α and IL-6) to aggravate intestinal inflammation. In addition, the blockade of CD73 contributed to an increase in polarization towards an M2-like phenotype and a decrease in polarization towards an M1-like phenotype. Thus, CD73 played a critical role in regulating macrophage polarization and in the maintenance of intestinal mucosal homeostasis via the NF-κB and ERK axis. Ado, adenosine; AR, adenosine receptors; AMP, adenosine monophosphate.

Acknowledgements

Not applicable.

Funding

Funding: This work was supported by grants from the Tai Shan Young Scholar Foundation of Shandong Province (grant no. tsqn202103190), the National Natural Science Foundation of China (grant nos. 82270562, 82200591, and 81901655), and the Key research and development plan of Jining City (grant nos. 2021YXNS045, and 2021YXNS144).

Availability of data and materials

The datasets used and/or analyzed during the current study are available from the corresponding author upon reasonable request.

Authors' contributions

RW and GZ conceived and designed the study. CW and RW performed the experiments. YiW, YaW contributed to acquisition of the clinical data and specimens. FZ, RW, YaW and YY analyzed the data. GJ, YY, YiW and RW helped to interpret the data, and write and review the manuscript. GJ, GZ and YY confirm the authenticity of all the raw data. All authors have read and approved the final manuscript.

Ethics approval and consent to participate

The present study was reviewed and approved by the Ethics Committee of Jining Medical University (approval no. 2021-09-C002; Jining, China).

Patient consent for publication

Not applicable.

Competing interests

The authors declare that they have no competing interests.

References

1 

Larabi A, Barnich N and Nguyen HTT: New insights into the interplay between autophagy, gut microbiota and inflammatory responses in IBD. Autophagy. 16:38–51. 2020.PubMed/NCBI View Article : Google Scholar

2 

Na YR, Stakenborg M, Seok SH and Matteoli G: Macrophages in intestinal inflammation and resolution: A potential therapeutic target in IBD. Nat Rev Gastroenterol Hepatol. 16:531–543. 2019.PubMed/NCBI View Article : Google Scholar

3 

Schett G and Neurath MF: Resolution of chronic inflammatory disease: Universal and tissue-specific concepts. Nat Commun. 9(3261)2018.PubMed/NCBI View Article : Google Scholar

4 

Matheis F, Muller PA, Graves CL, Gabanyi I, Kerner ZJ, Costa-Borges D, Ahrends T, Rosenstiel P and Mucida D: Adrenergic signaling in muscularis macrophages limits infection-induced neuronal loss. Cell. 180:64–78 e16. 2020.PubMed/NCBI View Article : Google Scholar

5 

Lu H, Zhang C, Wu W, et al: MCPIP1 restrains mucosal inflammation by orchestrating the intestinal monocyte to macrophage maturation via an ATF3-AP1S2 axis. Gut. 72:882–895. 2023.PubMed/NCBI View Article : Google Scholar

6 

Mortha A, Chudnovskiy A, Hashimoto D, Bogunovic M, Spencer SP, Belkaid Y and Merad M: Microbiota-dependent crosstalk between macrophages and ILC3 promotes intestinal homeostasis. Science. 343(1249288)2014.PubMed/NCBI View Article : Google Scholar

7 

Chistiakov DA, Myasoedova VA, Revin VV, Orekhov AN and Bobryshev YV: The impact of interferon-regulatory factors to macrophage differentiation and polarization into M1 and M2. Immunobiology. 223:101–111. 2018.PubMed/NCBI View Article : Google Scholar

8 

Lissner D, Schumann M, Batra A, Kredel LI, Kühl AA, Erben U, May C, Schulzke JD and Siegmund B: Monocyte and M1 macrophage-induced barrier defect contributes to chronic intestinal inflammation in IBD. Inflamm Bowel Dis. 21:1297–1305. 2015.PubMed/NCBI View Article : Google Scholar

9 

Biswas A, Shouval DS, Griffith A, Goettel JA, Field M, Kang YH, Konnikova L, Janssen E and Redhu NS: WASP-mediated regulation of anti-inflammatory macrophages is IL-10 dependent and is critical for intestinal homeostasis. Nat Commun. 9(1779)2018.PubMed/NCBI View Article : Google Scholar

10 

Liu XH, Wu XR, Lan N, Zheng XB, Zhou C, Hu T, Chen YF, Cai ZR, Chen ZX, Lan P and Wu XJ: CD73 promotes colitis-associated tumorigenesis in mice. Oncol Lett. 20:1221–1230. 2020.PubMed/NCBI View Article : Google Scholar

11 

Zarek PE, Huang CT, Lutz ER, Kowalski J, Horton MR, Linden J, Drake CG and Powell JD: A2A receptor signaling promotes peripheral tolerance by inducing T-cell anergy and the generation of adaptive regulatory T cells. Blood. 111:251–259. 2008.PubMed/NCBI View Article : Google Scholar

12 

Schneider E, Rissiek A, Winzer R, Puig B, Rissiek B, Haag F, Mittrücker HW, Magnus T and Tolosa E: Generation and function of non-cell-bound CD73 in inflammation. Front Immunol. 10(1729)2019.PubMed/NCBI View Article : Google Scholar

13 

Petruk N, Tuominen S, Akerfelt M, Mattsson J, Sandholm J, Nees M, Yegutkin GG, Jukkola A, Tuomela J and Selander KS: CD73 facilitates EMT progression and promotes lung metastases in triple-negative breast cancer. Sci Rep. 11(6035)2021.PubMed/NCBI View Article : Google Scholar

14 

Lopes DV, de Fraga Dias A, Silva LFL, Scholl JN, Sévigny J, Battastini AMO and Figueiró F: Influence of NSAIDs and methotrexate on CD73 expression and glioma cell growth. Purinergic Signal. 17:273–284. 2021.PubMed/NCBI View Article : Google Scholar

15 

Roh M, Wainwright DA, Wu JD, Wan Y and Zhang B: Targeting CD73 to augment cancer immunotherapy. Curr Opin Pharmacol. 53:66–76. 2020.PubMed/NCBI View Article : Google Scholar

16 

Núñez FP, Krugliak Cleveland N, Quera R and Rubin DT: Evolving role of endoscopy in inflammatory bowel disease: Going beyond diagnosis. World J Gastroenterol. 27:2521–2530. 2021.PubMed/NCBI View Article : Google Scholar

17 

Zhang XF, Li P, Ding XL, Chen H, Wang SJ, Jin SB, Guo J and Tian ZB: Comparing the clinical application values of the Degree of Ulcerative Colitis Burden of Luminal Inflammation (DUBLIN) score and Ulcerative Colitis Endoscopic Index of Severity (UCEIS) in patients with ulcerative colitis. Gastroenterol Rep (Oxf). 9:533–542. 2021.PubMed/NCBI View Article : Google Scholar

18 

Chassaing B, Aitken JD, Malleshappa M and Vijay-Kumar M: Dextran sulfate sodium (DSS)-induced colitis in mice. Curr Protoc Immunol. 104:15.25.1–15.25.14. 2019.PubMed/NCBI View Article : Google Scholar

19 

Yang R, Liao Y, Wang L, He P, Hu Y, Yuan D, Wu Z and Sun X: Exosomes Derived From M2b Macrophages Attenuate DSS-Induced Colitis. Front Immunol. 10(2346)2019.PubMed/NCBI View Article : Google Scholar

20 

Livak KJ and Schmittgen TD: Analysis of relative gene expression data using real-time quantitative PCR and the 2(-Delta Delta C(T)) Method. Methods. 25:402–408. 2001.PubMed/NCBI View Article : Google Scholar

21 

Huang B, Chen Z, Geng L, Wang J, Liang H, Cao Y, Chen H, Huang W, Su M, Wang H, et al: Mucosal profiling of pediatric-onset colitis and IBD reveals common pathogenics and therapeutic pathways. Cell. 179:1160–1176 e24. 2019.PubMed/NCBI View Article : Google Scholar

22 

Zhao YL, Tian PX, Han F, Zheng J, Xia XX, Xue WJ, Ding XM and Ding CG: Comparison of the characteristics of macrophages derived from murine spleen, peritoneal cavity, and bone marrow. J Zhejiang Univ Sci B. 18:1055–1063. 2017.PubMed/NCBI View Article : Google Scholar

23 

Toritani K, Kimura H, Otani M, Fukuoka H, Kunisaki R, Watanabe J, Ishibe A, Misumi T, Inayama Y and Endo I: Inflammatory bowel disease-specific findings are common morphological changes in the ileal pouch with ulcerative colitis. Sci Rep. 12(20361)2022.PubMed/NCBI View Article : Google Scholar

24 

Liu B, Zheng Y, Yin F, Yu J, Silverman N and Pan D: Toll receptor-mediated hippo signaling controls innate immunity in Drosophila. Cell. 164:406–419. 2016.PubMed/NCBI View Article : Google Scholar

25 

Ren Q, Guo F, Tao S, Huang R, Ma L and Fu P: Flavonoid fisetin alleviates kidney inflammation and apoptosis via inhibiting Src-mediated NF-κB p65 and MAPK signaling pathways in septic AKI mice. Biomed Pharmacother. 122(109772)2020.PubMed/NCBI View Article : Google Scholar

26 

Maloy KJ and Powrie F: Intestinal homeostasis and its breakdown in inflammatory bowel disease. Nature. 474:298–306. 2011.PubMed/NCBI View Article : Google Scholar

27 

Liu TC and Stappenbeck TS: Genetics and pathogenesis of inflammatory bowel disease. Annu Rev Pathol. 11:127–148. 2016.PubMed/NCBI View Article : Google Scholar

28 

Raczkowski F, Rissiek A, Ricklefs I, Heiss K, Schumacher V, Wundenberg K, Haag F, Koch-Nolte F, Tolosa E and Mittrücker HW: CD39 is upregulated during activation of mouse and human T cells and attenuates the immune response to Listeria monocytogenes. PLoS One. 13(e0197151)2018.PubMed/NCBI View Article : Google Scholar

29 

Liang D, Zuo A, Zhao R, Shao H, Born WK, O'Brien RL, Kaplan HJ and Sun D: CD73 Expressed on gammadelta T cells shapes their regulatory effect in experimental autoimmune uveitis. PLoS One. 11(e0150078)2016.PubMed/NCBI View Article : Google Scholar

30 

Lawrence T and Natoli G: Transcriptional regulation of macrophage polarization: Enabling diversity with identity. Nat Rev Immunol. 11:750–761. 2011.PubMed/NCBI View Article : Google Scholar

31 

Liu X, Ren X, Zhou L, Liu K, Deng L, Qing Q, Li J, Zhi F and Li M: Tollip orchestrates macrophage polarization to alleviate intestinal mucosal inflammation. J Crohns Colitis. 16:1151–1167. 2022.PubMed/NCBI View Article : Google Scholar

32 

Yao X, Dong G, Zhu Y, Yan F, Zhang H, Ma Q, Fu X, Li X, Zhang Q, Zhang J, et al: Leukadherin-1-Mediated Activation of CD11b Inhibits LPS-Induced pro-inflammatory response in macrophages and protects mice against endotoxic shock by blocking LPS-TLR4 interaction. Front Immunol. 10(215)2019.PubMed/NCBI View Article : Google Scholar

33 

Shouval DS, Biswas A, Goettel JA, McCann K, Conaway E, Redhu NS, Mascanfroni ID, Al Adham Z, Lavoie S, Ibourk M, et al: Interleukin-10 receptor signaling in innate immune cells regulates mucosal immune tolerance and anti-inflammatory macrophage function. Immunity. 40:706–719. 2014.PubMed/NCBI View Article : Google Scholar

34 

Guilliams M, Thierry GR, Bonnardel J and Bajenoff M: Establishment and maintenance of the macrophage niche. Immunity. 52:434–451. 2020.PubMed/NCBI View Article : Google Scholar

35 

Longhi MS, Moss A, Jiang ZG and Robson SC: Purinergic signaling during intestinal inflammation. J Mol Med (Berl). 95:915–925. 2017.PubMed/NCBI View Article : Google Scholar

36 

Costales MG, Alam MS, Cavanaugh C and Williams KM: Extracellular adenosine produced by ecto-5'-nucleotidase (CD73) regulates macrophage pro-inflammatory responses, nitric oxide production, and favors Salmonella persistence. Nitric Oxide. 72:7–15. 2018.PubMed/NCBI View Article : Google Scholar

37 

Wirtz S, Popp V, Kindermann M, Gerlach K, Weigmann B, Fichtner-Feigl S and Neurath MF: Chemically induced mouse models of acute and chronic intestinal inflammation. Nat Protoc. 12:1295–1309. 2017.PubMed/NCBI View Article : Google Scholar

38 

Yang W, Liu H, Xu L, Yu T, Zhao X, Yao S, Zhao Q, Barnes S, Cohn SM, Dann SM, et al: GPR120 inhibits colitis through regulation of CD4(+) T Cell Interleukin 10. Gastroenterology. 162:150–165. 2022.PubMed/NCBI View Article : Google Scholar

39 

Watanabe S, Kobayashi S, Ogasawara N, Okamoto R, Nakamura T, Watanabe M, Jensen KB and Yui S: Transplantation of intestinal organoids into a mouse model of colitis. Nat Protoc. 17:649–671. 2022.PubMed/NCBI View Article : Google Scholar

40 

Andresen L, Jorgensen VL, Perner A, Hansen A, Eugen-Olsen J and Rask-Madsen J: Activation of nuclear factor kappaB in colonic mucosa from patients with collagenous and ulcerative colitis. Gut. 54:503–509. 2005.PubMed/NCBI View Article : Google Scholar

41 

Zhu Y, Yang S, Zhao N, Liu C, Zhang F, Guo Y and Liu H: CXCL8 chemokine in ulcerative colitis. Biomed Pharmacother. 138(111427)2021.PubMed/NCBI View Article : Google Scholar

42 

Barnabei L, Laplantine E, Mbongo W, Rieux-Laucat F and Weil R: NF-κB: At the borders of autoimmunity and inflammation. Front Immunol. 12(716469)2021.PubMed/NCBI View Article : Google Scholar

43 

Yu H, Lin L, Zhang Z, Zhang H and Hu H: Targeting NF-κB pathway for the therapy of diseases: Mechanism and clinical study. Signal Transduct Target Ther. 5(209)2020.PubMed/NCBI View Article : Google Scholar

44 

Zhang Y, Zhou S, Zhou J, Wang D and Zhou T: Regulation of NF-κB/MAPK signaling pathway attenuates the acute lung inflammation in Klebsiella pneumonia rats by mollugin treatment. Microb Pathog. 132:369–373. 2019.PubMed/NCBI View Article : Google Scholar

45 

Zhuo Y, Li D, Cui L, Li C, Zhang S, Zhang Q, Zhang L, Wang X and Yang L: Treatment with 3,4-dihydroxyphenylethyl alcohol glycoside ameliorates sepsis-induced ALI in mice by reducing inflammation and regulating M1 polarization. Biomed Pharmacother. 116(109012)2019.PubMed/NCBI View Article : Google Scholar

Related Articles

  • Abstract
  • View
  • Download
  • Twitter
Copy and paste a formatted citation
Spandidos Publications style
Wang R, Wang Y, Wu C, Jin G, Zhu F, Yang Y, Wang Y and Zhou G: CD73 blockade alleviates intestinal inflammatory responses by regulating macrophage differentiation in ulcerative colitis. Exp Ther Med 25: 272, 2023.
APA
Wang, R., Wang, Y., Wu, C., Jin, G., Zhu, F., Yang, Y. ... Zhou, G. (2023). CD73 blockade alleviates intestinal inflammatory responses by regulating macrophage differentiation in ulcerative colitis. Experimental and Therapeutic Medicine, 25, 272. https://doi.org/10.3892/etm.2023.11972
MLA
Wang, R., Wang, Y., Wu, C., Jin, G., Zhu, F., Yang, Y., Wang, Y., Zhou, G."CD73 blockade alleviates intestinal inflammatory responses by regulating macrophage differentiation in ulcerative colitis". Experimental and Therapeutic Medicine 25.6 (2023): 272.
Chicago
Wang, R., Wang, Y., Wu, C., Jin, G., Zhu, F., Yang, Y., Wang, Y., Zhou, G."CD73 blockade alleviates intestinal inflammatory responses by regulating macrophage differentiation in ulcerative colitis". Experimental and Therapeutic Medicine 25, no. 6 (2023): 272. https://doi.org/10.3892/etm.2023.11972
Copy and paste a formatted citation
x
Spandidos Publications style
Wang R, Wang Y, Wu C, Jin G, Zhu F, Yang Y, Wang Y and Zhou G: CD73 blockade alleviates intestinal inflammatory responses by regulating macrophage differentiation in ulcerative colitis. Exp Ther Med 25: 272, 2023.
APA
Wang, R., Wang, Y., Wu, C., Jin, G., Zhu, F., Yang, Y. ... Zhou, G. (2023). CD73 blockade alleviates intestinal inflammatory responses by regulating macrophage differentiation in ulcerative colitis. Experimental and Therapeutic Medicine, 25, 272. https://doi.org/10.3892/etm.2023.11972
MLA
Wang, R., Wang, Y., Wu, C., Jin, G., Zhu, F., Yang, Y., Wang, Y., Zhou, G."CD73 blockade alleviates intestinal inflammatory responses by regulating macrophage differentiation in ulcerative colitis". Experimental and Therapeutic Medicine 25.6 (2023): 272.
Chicago
Wang, R., Wang, Y., Wu, C., Jin, G., Zhu, F., Yang, Y., Wang, Y., Zhou, G."CD73 blockade alleviates intestinal inflammatory responses by regulating macrophage differentiation in ulcerative colitis". Experimental and Therapeutic Medicine 25, no. 6 (2023): 272. https://doi.org/10.3892/etm.2023.11972
Follow us
  • Twitter
  • LinkedIn
  • Facebook
About
  • Spandidos Publications
  • Careers
  • Cookie Policy
  • Privacy Policy
How can we help?
  • Help
  • Live Chat
  • Contact
  • Email to our Support Team