Spandidos Publications Logo
  • About
    • About Spandidos
    • Aims and Scopes
    • Abstracting and Indexing
    • Editorial Policies
    • Reprints and Permissions
    • Job Opportunities
    • Terms and Conditions
    • Contact
  • Journals
    • All Journals
    • Oncology Letters
      • Oncology Letters
      • Information for Authors
      • Editorial Policies
      • Editorial Board
      • Aims and Scope
      • Abstracting and Indexing
      • Bibliographic Information
      • Archive
    • International Journal of Oncology
      • International Journal of Oncology
      • Information for Authors
      • Editorial Policies
      • Editorial Board
      • Aims and Scope
      • Abstracting and Indexing
      • Bibliographic Information
      • Archive
    • Molecular and Clinical Oncology
      • Molecular and Clinical Oncology
      • Information for Authors
      • Editorial Policies
      • Editorial Board
      • Aims and Scope
      • Abstracting and Indexing
      • Bibliographic Information
      • Archive
    • Experimental and Therapeutic Medicine
      • Experimental and Therapeutic Medicine
      • Information for Authors
      • Editorial Policies
      • Editorial Board
      • Aims and Scope
      • Abstracting and Indexing
      • Bibliographic Information
      • Archive
    • International Journal of Molecular Medicine
      • International Journal of Molecular Medicine
      • Information for Authors
      • Editorial Policies
      • Editorial Board
      • Aims and Scope
      • Abstracting and Indexing
      • Bibliographic Information
      • Archive
    • Biomedical Reports
      • Biomedical Reports
      • Information for Authors
      • Editorial Policies
      • Editorial Board
      • Aims and Scope
      • Abstracting and Indexing
      • Bibliographic Information
      • Archive
    • Oncology Reports
      • Oncology Reports
      • Information for Authors
      • Editorial Policies
      • Editorial Board
      • Aims and Scope
      • Abstracting and Indexing
      • Bibliographic Information
      • Archive
    • Molecular Medicine Reports
      • Molecular Medicine Reports
      • Information for Authors
      • Editorial Policies
      • Editorial Board
      • Aims and Scope
      • Abstracting and Indexing
      • Bibliographic Information
      • Archive
    • World Academy of Sciences Journal
      • World Academy of Sciences Journal
      • Information for Authors
      • Editorial Policies
      • Editorial Board
      • Aims and Scope
      • Abstracting and Indexing
      • Bibliographic Information
      • Archive
    • International Journal of Functional Nutrition
      • International Journal of Functional Nutrition
      • Information for Authors
      • Editorial Policies
      • Editorial Board
      • Aims and Scope
      • Abstracting and Indexing
      • Bibliographic Information
      • Archive
    • International Journal of Epigenetics
      • International Journal of Epigenetics
      • Information for Authors
      • Editorial Policies
      • Editorial Board
      • Aims and Scope
      • Abstracting and Indexing
      • Bibliographic Information
      • Archive
    • Medicine International
      • Medicine International
      • Information for Authors
      • Editorial Policies
      • Editorial Board
      • Aims and Scope
      • Abstracting and Indexing
      • Bibliographic Information
      • Archive
  • Articles
  • Information
    • Information for Authors
    • Information for Reviewers
    • Information for Librarians
    • Information for Advertisers
    • Conferences
  • Language Editing
Spandidos Publications Logo
  • About
    • About Spandidos
    • Aims and Scopes
    • Abstracting and Indexing
    • Editorial Policies
    • Reprints and Permissions
    • Job Opportunities
    • Terms and Conditions
    • Contact
  • Journals
    • All Journals
    • Biomedical Reports
      • Information for Authors
      • Editorial Policies
      • Editorial Board
      • Aims and Scope
      • Abstracting and Indexing
      • Bibliographic Information
      • Archive
    • Experimental and Therapeutic Medicine
      • Information for Authors
      • Editorial Policies
      • Editorial Board
      • Aims and Scope
      • Abstracting and Indexing
      • Bibliographic Information
      • Archive
    • International Journal of Epigenetics
      • Information for Authors
      • Editorial Policies
      • Editorial Board
      • Aims and Scope
      • Abstracting and Indexing
      • Bibliographic Information
      • Archive
    • International Journal of Functional Nutrition
      • Information for Authors
      • Editorial Policies
      • Editorial Board
      • Aims and Scope
      • Abstracting and Indexing
      • Bibliographic Information
      • Archive
    • International Journal of Molecular Medicine
      • Information for Authors
      • Editorial Policies
      • Editorial Board
      • Aims and Scope
      • Abstracting and Indexing
      • Bibliographic Information
      • Archive
    • International Journal of Oncology
      • Information for Authors
      • Editorial Policies
      • Editorial Board
      • Aims and Scope
      • Abstracting and Indexing
      • Bibliographic Information
      • Archive
    • Medicine International
      • Information for Authors
      • Editorial Policies
      • Editorial Board
      • Aims and Scope
      • Abstracting and Indexing
      • Bibliographic Information
      • Archive
    • Molecular and Clinical Oncology
      • Information for Authors
      • Editorial Policies
      • Editorial Board
      • Aims and Scope
      • Abstracting and Indexing
      • Bibliographic Information
      • Archive
    • Molecular Medicine Reports
      • Information for Authors
      • Editorial Policies
      • Editorial Board
      • Aims and Scope
      • Abstracting and Indexing
      • Bibliographic Information
      • Archive
    • Oncology Letters
      • Information for Authors
      • Editorial Policies
      • Editorial Board
      • Aims and Scope
      • Abstracting and Indexing
      • Bibliographic Information
      • Archive
    • Oncology Reports
      • Information for Authors
      • Editorial Policies
      • Editorial Board
      • Aims and Scope
      • Abstracting and Indexing
      • Bibliographic Information
      • Archive
    • World Academy of Sciences Journal
      • Information for Authors
      • Editorial Policies
      • Editorial Board
      • Aims and Scope
      • Abstracting and Indexing
      • Bibliographic Information
      • Archive
  • Articles
  • Information
    • For Authors
    • For Reviewers
    • For Librarians
    • For Advertisers
    • Conferences
  • Language Editing
Login Register Submit
  • This site uses cookies
  • You can change your cookie settings at any time by following the instructions in our Cookie Policy. To find out more, you may read our Privacy Policy.

    I agree
Search articles by DOI, keyword, author or affiliation
Search
Advanced Search
presentation
Experimental and Therapeutic Medicine
Join Editorial Board Propose a Special Issue
Print ISSN: 1792-0981 Online ISSN: 1792-1015
Journal Cover
June-2023 Volume 25 Issue 6

Full Size Image

Sign up for eToc alerts
Recommend to Library

Journals

International Journal of Molecular Medicine

International Journal of Molecular Medicine

International Journal of Molecular Medicine is an international journal devoted to molecular mechanisms of human disease.

International Journal of Oncology

International Journal of Oncology

International Journal of Oncology is an international journal devoted to oncology research and cancer treatment.

Molecular Medicine Reports

Molecular Medicine Reports

Covers molecular medicine topics such as pharmacology, pathology, genetics, neuroscience, infectious diseases, molecular cardiology, and molecular surgery.

Oncology Reports

Oncology Reports

Oncology Reports is an international journal devoted to fundamental and applied research in Oncology.

Experimental and Therapeutic Medicine

Experimental and Therapeutic Medicine

Experimental and Therapeutic Medicine is an international journal devoted to laboratory and clinical medicine.

Oncology Letters

Oncology Letters

Oncology Letters is an international journal devoted to Experimental and Clinical Oncology.

Biomedical Reports

Biomedical Reports

Explores a wide range of biological and medical fields, including pharmacology, genetics, microbiology, neuroscience, and molecular cardiology.

Molecular and Clinical Oncology

Molecular and Clinical Oncology

International journal addressing all aspects of oncology research, from tumorigenesis and oncogenes to chemotherapy and metastasis.

World Academy of Sciences Journal

World Academy of Sciences Journal

Multidisciplinary open-access journal spanning biochemistry, genetics, neuroscience, environmental health, and synthetic biology.

International Journal of Functional Nutrition

International Journal of Functional Nutrition

Open-access journal combining biochemistry, pharmacology, immunology, and genetics to advance health through functional nutrition.

International Journal of Epigenetics

International Journal of Epigenetics

Publishes open-access research on using epigenetics to advance understanding and treatment of human disease.

Medicine International

Medicine International

An International Open Access Journal Devoted to General Medicine.

Journal Cover
June-2023 Volume 25 Issue 6

Full Size Image

Sign up for eToc alerts
Recommend to Library

  • Article
  • Citations
    • Cite This Article
    • Download Citation
    • Create Citation Alert
    • Remove Citation Alert
    • Cited By
  • Similar Articles
    • Related Articles (in Spandidos Publications)
    • Similar Articles (Google Scholar)
    • Similar Articles (PubMed)
  • Download PDF
  • Download XML
  • View XML
Article Open Access

SETDB1 induces lenalidomide resistance in multiple myeloma cells via epithelial‑mesenchymal transition and PI3K/AKT pathway activation

  • Authors:
    • Xiaoli Qian
    • Yang Yang
    • Yingfen Deng
    • Yali Liu
    • Yuwen Zhou
    • Fang Han
    • Yue Xu
    • Hongjian Yuan
  • View Affiliations / Copyright

    Affiliations: Department of Hematology, The Second People's Hospital of Taizhou, Medical College of Yangzhou University, Jiangyan, Taizhou, Jiangsu 225500, P.R. China, Department of Gastroenterology, The Second People's Hospital of Taizhou, Medical College of Yangzhou University, Jiangyan, Taizhou, Jiangsu 225500, P.R. China
    Copyright: © Qian et al. This is an open access article distributed under the terms of Creative Commons Attribution License.
  • Article Number: 274
    |
    Published online on: April 21, 2023
       https://doi.org/10.3892/etm.2023.11973
  • Expand metrics +
Metrics: Total Views: 0 (Spandidos Publications: | PMC Statistics: )
Metrics: Total PDF Downloads: 0 (Spandidos Publications: | PMC Statistics: )
Cited By (CrossRef): 0 citations Loading Articles...

This article is mentioned in:



Abstract

SET domain bifurcated histone lysine methyltransferase 1 (SETDB1) is a histone H3K9 methyltransferase that stimulates cell proliferation by methylating AKT, which contributes to drug resistance in multiple myeloma (MM). Lenalidomide is an immunomodulatory agent widely used in the treatment of MM. However, lenalidomide resistance occurs in patients with MM. Currently, the role of SETDB1 in lenalidomide resistance in MM remains unclear. Thus, the present study aimed to explore the functional association between SETDB1 and lenalidomide resistance in MM. The analysis of GEO datasets revealed that SETDB1 was upregulated in lenalidomide‑resistant MM cells and that its expression was associated with poor prognosis of patients with MM. Apoptosis analysis revealed that overexpression of SETDB1 in MM cells significantly decreased apoptosis, while knockdown of SETDB1 increased apoptosis. Furthermore, the IC50 value of lenalidomide in MM cells increased following SETDB1 overexpression and decreased following SETDB1 silencing. Additionally, SETDB1 mediated epithelial‑mesenchymal transition (EMT) and activated the PI3K/AKT pathway. Mechanistic analysis revealed that inhibition of PI3K/AKT signaling in MM cells increased apoptosis, sensitized the cells to lenalidomide and inhibited EMT, whereas SETDB1 overexpression inhibited the effects of PI3K/AKT cascade inhibition. In conclusion, the findings of the present study indicated that SETDB1 promoted lenalidomide resistance in MM cells by promoting EMT and the PI3K/AKT signaling pathway. Thus, SETDB1 may be a potential therapeutic target for MM.

Introduction

Multiple myeloma (MM) is an incurable malignant plasma cell disease characterized by resistance to treatment (1). Lenalidomide, the most widely used immunomodulatory drug for the treatment of MM, has markedly improved the survival and quality of life of patients with MM (2-4). However, a notable population of patients with MM develop resistance to lenalidomide over time (5).

SET domain bifurcated histone lysine methyltransferase 1 (SETDB1) is an epigenetic modifier primarily involved in H3K9 methylation but can also mediate the methylation of H3K27 and DNA (6). Previous studies have implicated aberrant SETDB1 expression in the development of various types of cancer, including head and neck, lung, breast, ovarian, colorectal and hepatocellular cancer and leukemia (7-13). One of the primary mechanisms through which SETDB1 affects cancer prognosis is the promotion of cell proliferation via AKT methylation at lysine residues 64, 140 and 142, which results in Thr-308 phosphorylation and increases AKT activity (14,15). AKT dysregulation is associated with tumorigenesis and AKT hyperactivity promotes chemotherapy resistance in various types of cancer (16-18), including MM (19-21).

Numerous mechanisms have been reported to contribute to lenalidomide resistance in MM, including cereblon (CRBN) downregulation, mutations in the RAS/MAPK pathway, TP53 and CRBN cascade components (comprising Interferon regulatory factor 4 and Ikaros family zinc finger 1), the overactivation of WNT/β-catenin signaling along with CD44-triggered adhesion and MAPK cascade overactivation (22-27). However, the role and mechanisms of SETDB1 in lenalidomide resistance remain unclear. Therefore, the present study aimed to investigate the functional role of SETDB1 in myeloma cell proliferation and MM cell resistance to lenalidomide, as well as the potential underlying mechanisms.

Materials and methods

Cell lines and culture

The human MM cell lines, U266 and RPMI-8226 were obtained from the American Type Culture Collection. The identity of the cell lines was verified using short tandem repeat analysis and cells were confirmed to be free from mycoplasma contamination. The cells were cultured in DMEM with 10% FBS (both Gibco; Thermo Fisher Scientific, Inc.) and 1% penicillin/streptomycin at 37˚C and 5% CO2 in a humidified incubator.

Lentiviral vectors and infection

Human SETDB1 (NM_001145415; Origene) was amplified and cloned into the lentiviral vector, pCDH-CMV-MCS-EF1-Pur (Asia-Vector Biotechnology) and named SETDB1-OE. The empty pCDH-CMV-MCS-EF1-Pur vectors served as the negative control (SETDB1-NC). SETDB1 specific short hairpin RNA (shRNA) sequences (Table I) were cloned into plenti-shRNA-GFP-puro lentiviral vectors (Asia-Vector Biotechnology), and the recombinant plasmids were named SETDB1-sh1, SETDB1-sh2 and SETDB1-sh3. The non-targeted plenti-shRNA-GFP-puro lentiviral vectors were used as the corresponding negative control (shSETDB1-NC). 293T cells (Institute of Biochemistry and Cell Biology, Shanghai, China) were transfected with lentiviral constructs along with the second-generation packaging system plasmid psPAX2 (cat. no. #12260; Addgene) and pMD2.G (cat. no. #12259; Addgene) at a ratio of 3:3:1 (2.5 ug lentiviral plasmid + 2.5 ug psPAX2 + 0.83 ug pMD2.G), using Lipofectamine 2000 (Invitrogen, Carlsbad, CA, USA). At 48 h post-transfection, the lentiviral supernatant was collected and filtered. To create stable cell lines, MM cell lines were infected with lentiviral supernatants at 37˚C for 24 h at a multiplicity of infection (MOI) of 80, followed by the selection of stably transfected cells using complete medium containing puromycin (1 µg/ml) for 4 days and then maintained in 1 µg/ml puromycin.

Table I

shRNA sequences of SETDB1.

Table I

shRNA sequences of SETDB1.

shRNASense (5'-3')Antisense (5'-3')
SETDB1-shRNA1 CUGAUAGUCAGCAUGCGAA UUCGCAUGCUGACUAUCAG
SETDB1-shRNA2 UGGAGAAGAUGGAUUGUGU ACACAAUCCAUCUUCUCCA
SETDB1-shRNA3 AGGUGAAAUUUGACAACAA UUGUUGUCAAAUUUCACCU

[i] SETDB1, SET domain bifurcated histone lysine methyltransferase 1; sh, short hairpin.

RNA extraction and reverse transcription-quantitative PCR (RT-qPCR)

Total RNA from cells was extracted using TRIzol® (Invitrogen; Thermo Fisher Scientific, Inc.). The generation of cDNA was performed using PrimeScript RT reagent kit (TransGen Biotech, Co., Ltd.) according to the manufacturer's instructions. The qPCR was performed using SYBR® Premix Ex Taq (Takara Bio, Inc.) with GAPDH as an endogenous control. The thermocycling conditions were as follows: 95˚C for 3 min followed by 45 cycles at 95˚C for 7 sec, 57˚C for 10 sec, 72˚C for 15 sec. Relative quantification was calculated by the ΔΔCT method (28). The following primers were used for RT-qPCR: SETDB-1 forward, 5'-taagacttggcacaaaggcac-3' and reverse, 5'-tccccgacagtagactctttc-3' and GAPDH forward, 5'-ggagcgagatccctccaaaat-3' and reverse, 5'-ggctgttgtcatacttctcatgg-3'.

Apoptosis analysis

To measure apoptosis, Treated MM cells were stained with Annexin V-FITC and PI and assessed using a flow cytometer (CytExpert software version 2.1; CytoFLEX flow cytometer; Beckman Coulter, Inc.). Briefly, cells were rinsed twice with cold PBS and centrifuged at 300 x g for 5 min at 4˚C. The cells were re-suspended at 1x106 cells/ml in 250 µl 1X binding buffer (BD Biosciences). A total of 100 µl suspension was placed in a 5 ml tube and stained using 5 µl Annexin V-FITC and 10 µl PI for 15 min at room temperature in the dark. The proportion of apoptotic cells including early and late apoptotic cells was then determined using a flow cytometer.

Analysis of resistance to lenalidomide

The drug resistance of MM cells was assessed using a Cell Counting Kit-8 assay (CCK-8; BBI Life Sciences Corporation). Briefly, MM cells were suspended at 1x105 cells/ml and seeded in 96-well plates. The cells were then treated for 1 h with lenalidomide at 0.00, 0.01, 0.10, 1.00, 5.00, 10.00, 100.00 and 1,000.00 µM at 37˚C. Subsequently, 10 µl CCK-8 reagent was added to each well and the cells were incubated for 1 h at 37˚C, followed by an absorbance reading at 450 nm using a microplate reader (Biotek).

Western blot analysis

Proteins were extracted using RIPA lysis buffer (cat. no. P0013B; Beyotime Institute of Biotechnology), and 20 µg protein were loaded into each well. The quantity of protein was determined by the BCA protein determination kit (cat. no. P0010; Beyotime Institute of Biotechnology). Protein samples were separated on 12% gels using SDS-PAGE and transferred onto nitrocellulose membranes (Bio-Rad Laboratories, Inc.). The membranes were blocked with 5% non-fat milk for 30 min at room temperature and then inoculated with primary antibodies at 4˚C overnight. The primary antibodies were as follows: AKT (1:1,000; cat. no. #4685; Cell Signaling Technology, Inc.), N-cadherin (1:1,000; cat. no. 22018-1-AP; Proteintech Group, Inc.), vimentin (1:1,000; cat. no. #5741; Cell Signaling Technology, Inc.), phosphorylated (p)-PI3K (1:1,000; cat. no. #4228; Cell Signaling Technology, Inc), GAPDH (1:20,000; cat. no. #5174; Cell Signaling Technology, Inc.), PI3K (1:1,000; cat. no. #4292; Cell Signaling Technology, Inc.) and p-AKT (1:1,000; cat. no. #4060S; Cell Signaling Technology, Inc.). Then, anti-mouse-IgG-HRP-conjugated (1:1,000; cat. no. #7076; Cell Signaling Technology, Inc.) or anti-rabbit-IgG-HRP-conjugated antibodies (1:1,000; cat. no. #7074; Cell Signaling Technology, Inc.) were used as secondary antibodies. The membranes were incubated with secondary antibodies at 25˚C for 2 h. The protein signal was developed using ECL Plus (Pierce; Thermo Fisher Scientific, Inc.). The protein quantitative analysis was performed using ImageJ 1.48u software (National Institutes of Health).

Analysis of Gene Expression Omnibus (GEO) datasets

A GEO dataset (accession no. GSE136324) obtained from the GEO database (ncbi.nlm.nih.gov/gds) was used to assess the association between SETDB1 levels and survival of patients with MM. Based on median values, 867 patient samples were classified into SETDB1-low and SETDB1-high expression groups, and Kaplan Meier analysis was performed using default parameters.

To evaluate whether SETDB1 was differentially expressed between the lenalidomide-resistant and -sensitive MM cells, a dataset (accession no. GSE165557) was downloaded from GEO containing genomic information from three lenalidomide-resistant and three lenalidomide-sensitive MM cell lines.

In addition, the publicly available microarray data (accession no. GSE136324) (29)was downloaded from GEO database and SETDB1 expression was set as a numeric variable. The metric for ranking genes in gene set enrichment analysis (GSEA) was determined using Spearman's correlation; other parameters were left as default. The cut-off values for the significance of outcomes were FDR<0.25 and |NES|>1. GSEA was run with the R clusterProfiler package (version 4.6.0, bioconductor.org/packages/release/bioc/html/clusterProfiler.html) (30).

Inhibition of the PI3K/AKT signaling pathway

LY294002 (cat. no. #9901; Cell Signaling Technology, Inc.), a specific inhibitor of the PI3K/AKT pathway, were diluted to a concentration of 10 µg/ml. MM cells were cultured with LY294002 solution at 37˚C for 24 h and harvested for flow cytometry, CCK-8 assay, RT-qPCR and Western blot analysis.

Statistical analysis

Each experiment was repeated three times. Statistical analysis was performed using GraphPad Prism 8 (Dotmatics), SPSS (version 25.0; IBM Corp.) and R statistical software (version 3.0.2) using the package Two Stage Hazard Rate Comparison (version 0.1-6; cran.r-project.org/web/packages/TSHRC/TSHRC.pdf). Continuous variables are presented as the mean ± SD. Two-tailed paired t-tests were conducted for the comparison between lenalidomide-sensitive and -resistant MM cell lines in the GEO dataset (GSE165557), while two-tailed unpaired t-test was used to compare the data between two groups obeying normal distribution and homogeneity of variance. Survival was evaluated using Kaplan-Meier analysis. Progression-free survival (PFS) and overall survival (OS) were assessed using a stratified log-rank test, and cases with late-stage crossover of survival curves were evaluated using a two-stage test (31). Differences between >2 groups were compared using one-way ANOVA followed by post hoc Tukey's test. P<0.05 was considered to indicate a statistically significant difference.

Results

Upregulation of SETDB1 predicts poor prognosis of MM patients

GSE136324 dataset was downloaded from the GEO database. Kaplan-Meier analysis revealed that compared with patients with low SETDB1, patients with high SETDB1 levels had a significantly worse PFS and OS (Fig. 1A and B). This indicated that SETDB1 upregulation was an unfavorable risk factor for survival of patients with MM.

Figure 1

SETDB1 expression in MM is associated with poor survival and lenalidomide resistance. Kaplan-Meier analysis of (A) progression-free and (B) overall survival using GEO datasets (GSE136324). (C) Analysis of SETDB1 expression in lenalidomide-resistant and -sensitive MM cell lines in a GEO cohort (GSE165557). SETDB1, SET domain bifurcated histone lysine methyltransferase 1; MM, multiple myeloma; GEO, Gene Expression Omnibus.

SETDB1 was increased in lenalidomide-resistant MM cell lines

SETDB1 expression was analyzed in lenalidomide-sensitive and -resistant MM cell lines using a GEO dataset (GSE165557). Compared with the lenalidomide-sensitive cells, SETDB1 expression was significantly increased in the lenalidomide-resistant cell lines (Fig. 1C). Taken together, these results indicated that SETDB1 upregulation in lenalidomide-resistant MM was associated with poor prognosis. Thus, increased SETDB1 levels may promote lenalidomide resistance and disease progression in MM.

Construction of cell lines with stable SETDB1 overexpression and knockdown

To determine the mechanisms through which SETDB1 contributes to drug resistance in MM cells and poor survival of patients with MM, 293T cells were transfected with SETDB1-overexpressing, SETDB1-shRNA (sh1, sh2 and sh3) and respective NC lentivirus. Thus, stable SETDB1-OE, SETDB1-NC, SETDB1 knockdown (sh1, sh2 and sh3) and shSETDB1-NC MM cell lines were obtained. Non-treated cells were used for control (Ctrl). RT-qPCR revealed that SETDB1-OE demonstrated stable overexpression efficiency, and SETDB1-sh1 demonstrated the greatest knockdown efficiency (Fig. 2A). Results of RT-qPCR were confirmed using western blot analysis. SETDB1 protein expression was increased following transfection with SETDB1-OE in MM cells (Fig. 2B) but decreased following transfection with SETDB-sh1 (Fig. 2C). Thus, SETDB1-OE and SETDB1-sh1 (SETDB1-sh) were selected for use in subsequent experiments.

Figure 2

Construction of stable SETDB1-OE and -knockdown multiple myeloma cell lines. (A) mRNA expression of SETDB1 in 293T cells was detected using reverse transcription-quantitative PCR, SETDB1-sh1 were selected for use in subsequent experiments. SETDB1 expression levels were normalized to GAPDH mRNA. ***P<0.001 vs. NC. #P<0.05, ###P<0.001 vs. shSETDB1-NC. Western blot analysis following (B) OE and (C) knockdown of SETDB1. SETDB1, SET domain bifurcated histone lysine methyltransferase 1; NC, negative control; OE, overexpression; sh, short hairpin RNA; Ctrl, control.

SETDB1 promotes apoptosis of MM cells

The effect of SETDB1 overexpression or knockdown on apoptosis was investigated using Annexin V-PI staining. In the U266 cells, compared with NC, apoptosis was significantly lower in the SETDB1 overexpression group and significantly higher following SETDB1 knockdown. Furthermore, similar observations were made in the RPMI-8226 cells (Fig. 3A and B). These results illustrated that in MM cells, apoptosis was inhibited by SETDB1 overexpression and enhanced by its knockdown.

Figure 3

SETDB1 expression affects apoptosis of U266 and RPMI-8226 cells and is associated with lenalidomide resistance. (A) Apoptosis was measured using flow cytometry. (B) Statistical analysis of the apoptosis. **P<0.01, ***P<0.001; ###P<0.001. (C) Cell viability was measured using Cell Counting Kit-8 assay following lenalidomide treatment. (D) IC50 values. IC50, half maximal inhibitory concentration; SETDB1, SET domain bifurcated histone lysine methyltransferase 1; NC, negative control; OE, overexpression; sh, short hairpin RNA.

SETDB1 expression is associated with lenalidomide resistance in MM cells

The present study investigated the effects of lenalidomide on the survival of MM cells in which SETDB1 was overexpressed or silenced. MM cells were then treated with lenalidomide for 1 h and cell proliferation was examined using CCK-8 assay. IC50 value of lenalidomide was increased by SETDB1 overexpression and decreased by SETDB1 knockdown (Fig. 3C and D). These results indicated that SETDB1 promoted lenalidomide resistance in MM cells.

SETDB1 expression is associated with PI3K/AKT signaling and epithelial-mesenchymal transition (EMT) activation in MM cells

GSEA of public microarray data indicated that genes in the PI3K/AKT/mTOR signaling pathway were positively associated with SETDB1 (Fig. 4A). Western blot analysis illustrated that phosphorylation levels of PI3K and AKT were significantly increased in the SETDB1 overexpression group and significantly decreased in the SETDB1 knockdown group (Fig. 4B and C). Therefore, SETDB1 activation of PI3K/AKT signaling by phosphorylating PI3K along with AKT may be one of the mechanisms by which SETDB1 promotes MM progression. EMT is a phase in cancer metastasis that is characterized by increased expression of mesenchymal markers, such as N-cadherin and vimentin (32). Therefore, to examine the effect of SETDB1 on MM invasion, western blot analysis was used to assess the levels of N-cadherin and vimentin. SETDB1 overexpression significantly increased the levels of N-cadherin and vimentin in MM cells, while SETDB1 knockdown significantly decreased these levels (Fig. 4B and C). These results illustrated that SETDB1 upregulation promoted EMT in MM cells.

Figure 4

SETDB1 expression is associated with PI3K/AKT signaling and epithelial-mesenchymal transition activation in multiple myeloma cells. (A) Gene set enrichment analysis illustrating that SETDB1 expression is positively associated with the PI3K/AKT/mTOR signaling pathway. Western blot analysis in (B) U266 and (C) RPMI-8226 cells. ***P<0.001 vs. SETDB1-NC. ##P<0.01, ###P<0.001 vs. shSETDB1-NC. SETDB1, SET domain bifurcated histone lysine methyltransferase 1; NC, negative control; OE, overexpression; sh, short hairpin RNA; N-cad, N-cadherin; FDR, false discovery rate; NES, normalized enrichment score; p, phosphorylated.

PI3K/AKT signaling is involved in SETDB1-induced lenalidomide resistance and EMT in MM cells

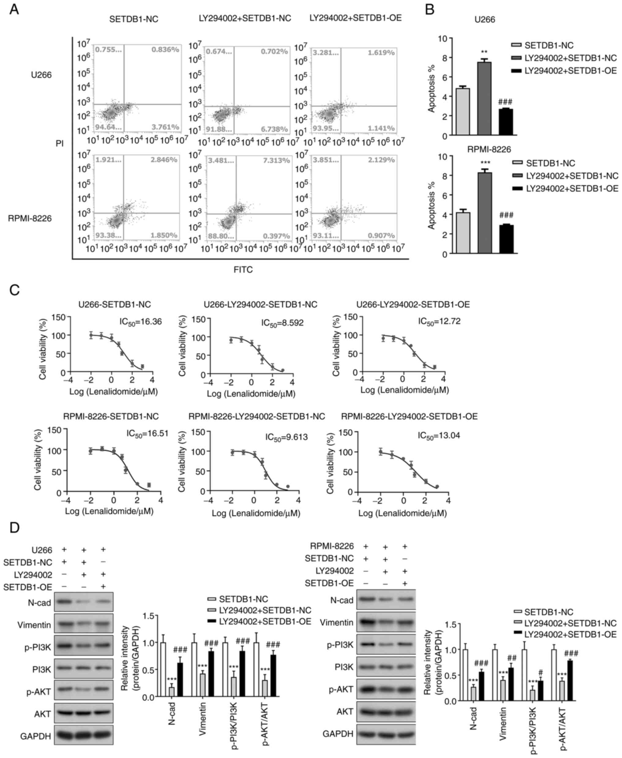
To assess the role of PI3K/AKT signaling in the SETDB1-trigerred lenalidomide resistance of MM cells, MM cells were treated with LY294002, a specific inhibitor of PI3K/AKT signaling (33). LY294002 significantly increased the apoptosis of MM cells, while SETDB1 overexpression significantly decreased apoptosis even following treatment with LY294002 (Fig. 5A and B). LY294002 increased the sensitivity of MM cells to lenalidomide, while SETDB1 overexpression counteracted the effects of LY294002 (Fig. 5C). Western blot analysis revealed that LY294002 significantly decreased the levels of N-cadherin and vimentin and phosphorylation of PI3K and AKT, however, SETDB1 overexpression partially offset the effects of LY294002 (Fig. 5D). Collectively, these results indicated that inhibition of PI3K/AKT signaling promoted the apoptosis of MM cells, sensitized MM cells to lenalidomide and inhibited EMT of MM cells, however, SETDB1 overexpression suppressed the effects of PI3K/AKT signaling inhibition. Furthermore, these results demonstrated that SETDB1 promoted lenalidomide resistance and EMT in MM cells by increasing phosphorylation of PI3K and AKT and thus activating PI3K/AKT signaling.

Figure 5

PI3K/AKT signaling and epithelial-mesenchymal transition contribute to SETDB1-induced lenalidomide resistance in multiple myeloma. (A) Flow cytometry analysis of apoptosis of U266 and RPMI-8226 cells after treatment with LY294002 and SETDB1 overexpression. (B) Statistical analysis of apoptosis in each group. **P<0.01, ***P<0.001 vs. SETDB1-NC; ###P<0.001 vs. LY294002 + SETDB1-NC. (C) IC50 values of lenalidomide were determined by Cell Counting Kit-8 assay. LY294002 significantly reduced the IC50 value of lenalidomide, whereas SETDB1 overexpression attenuated this effect. (D) Western blot analysis revealed that the expression of N-cadherin and vimentin, as well as the phosphorylation of PI3K and AKT, were inhibited by LY294002; these effects were counteracted by SETDB1 overexpression. ***P<0.001 vs. SETDB1-NC; #P<0.05, ##P<0.01 and ###P<0.001 vs. LY294002 + SETDB1-NC. SETDB1, SET domain bifurcated histone lysine methyltransferase 1; NC, negative control; OE, overexpression; IC50, half maximal inhibitory concentration; N-cad, N-cadherin; p, phosphorylation.

Discussion

MM is an incurable cancer of B cells that is defined by the build-up of myeloma cells in the bone marrow, resulting in bone damage, anemia, renal impairment and hypercalcemia (34). Lenalidomide is a second-generation immunomodulatory drug approved for treatment of primary and relapsed MM. Despite promising clinical activity, a number of patients with MM do not respond to lenalidomide due to drug resistance (35). Furthermore, lenalidomide monotherapy in relapsed or refractory MM has only a 26% partial response rate, with a median PFS of 4.9 months and a median OS of 23.2 months (36,37). Thus, to improve the outcomes of patients with MM, it is necessary to overcome lenalidomide resistance.

Epigenetic modifications contribute to abnormal gene expression in cancer. SETDB1, a histone lysine methyltransferase, is involved in methylation of DNA and the silencing of genes (15). By suppressing tumor suppressor genes, aberrant histone methylation of H3K9 by SETDB1 leads to carcinogenesis (38-40). Thus, SETDB1 may be a promising therapeutic target.

In the present study, analysis of the GEO datasets revealed that SETDB1 was upregulated in lenalidomide-resistant MM cell lines and that patients with MM with high SETDB1 expression had a worse PFS and OS compared with patients with low SETDB1 levels. These results indicated that SETDB1 affects prognosis of MM and may be associated with lenalidomide resistance. Previous studies have established that SETDB1 is highly expressed in various types of cancer and affects prognosis (41-43), which is consistent with the findings of the present study. However, to the best of our knowledge, there are no reports that indicate that SETDB1 is involved in drug resistance.

In the present study, to elucidate the mechanisms underlying lenalidomide resistance in myeloma cells, SETDB1-overexpressing and -knockdown plasmids were transfected into U266 and RPMI-8226 myeloma cells. First, it was confirmed that SETDB1 silencing markedly attenuated the proliferation of MM cells and enhanced sensitivity to lenalidomide, whereas SETDB1 overexpression exerted the opposite effects. These results indicated that while SETDB1 silencing may suppress cell proliferation, induce apoptosis and sensitize MM cells to lenalidomide, its overexpression may promote lenalidomide resistance in MM cells.

GSEA revealed that SETDB1 was associated with the PI3K/AKT/mTOR signaling pathway. PI3K/AKT signaling is activated by binding of cytokines, including insulin-like growth factor, IL-6 and VEGF, to cell surface receptors, which triggers phosphorylation and activation of AKT. AKT activates proliferation and anti-apoptosis via mTOR-dependent and -independent pathways (44-46). The PI3K/AKT signaling pathway has been reported to promote the proliferation and the survival of myeloma cells (47-49). This pathway is necessary for MM cell proliferation and drug resistance, including chemotherapy, radiotherapy and bortezomib treatment (21,50).

EMT is a step in carcinogenesis that mediates cancer cell mobility, invasion and resistance to apoptotic stimuli (51). There is increasing evidence to indicate that EMT activation promotes cancer drug resistance (52-54). In MM, early myeloma recurrence is associated with EMT (55). It has been demonstrated that EMT modulation via PI3K/AKT signaling promotes MM progression (56). In the present study, SETDB1 promoted the survival and proliferation of MM cells via EMT and PI3K/AKT pathway activation, and similar findings have been previously reported in other tumors (9,57), but this is the first time it has been confirmed in MM cells. Moreover, we found that SETDB1 induced lenalidomide resistance in multiple myeloma cells via epithelial-mesenchymal transition and PI3K/AKT pathway activation, which had not been previously reported. Furthermore, these findings demonstrated that SETDB1 functioned via the activation of the PI3K/AKT cascade and EMT.

In conclusion, the present study demonstrated that SETDB1 expression was elevated in lenalidomide-resistant MM cells and affected prognosis of patients with MM. The functional role of SETDB1 in MM cell proliferation and lenalidomide resistance was partly mediated by activation of EMT and PI3K/AKT signaling. Thus, SETDB1 may be a potential therapeutic target for MM.

Acknowledgements

Not applicable.

Funding

Funding: The present study was supported by the Science and Technology Development Foundation project of Jiangsu University (grant no. JLY2021188) and Taizhou Science and Technology Support Project (grant no. TS202226).

Availability of data and materials

The datasets used and/or analyzed during the current study are available from the corresponding author on reasonable request.

Authors' contributions

HY conceived the experiments and wrote the manuscript. YY, YX and YL performed the experiments. XQ, YY, YD, YZ and FH analyzed the data and prepared the figures. XQ and YY confirm the authenticity of all the raw data. All authors reviewed the manuscript. All authors have read and approved the final manuscript.

Ethics approval and consent to participate

Not applicable.

Patient consent for publication

Not applicable.

Competing interests

The authors declare that they have no competing interests.

References

1 

Palumbo A and Anderson K: Multiple myeloma. N Engl J Med. 364:1046–1060. 2011.PubMed/NCBI View Article : Google Scholar

2 

Benboubker L, Dimopoulos MA, Dispenzieri A, Catalano J, Belch AR, Cavo M, Pinto A, Weisel K, Ludwig H, Bahlis N, et al: Lenalidomide and dexamethasone in transplant-ineligible patients with myeloma. N Eng J Med. 371:906–917. 2014.PubMed/NCBI View Article : Google Scholar

3 

Palumbo A, Hajek R, Delforge M, Kropff M, Petrucci MT, Catalano J, Gisslinger H, Wiktor-Jędrzejczak W, Zodelava M, Weisel K, et al: Continuous lenalidomide treatment for newly diagnosed multiple myeloma. N Engl J Med. 366:1759–1769. 2012.PubMed/NCBI View Article : Google Scholar

4 

Zonder JA, Crowley J, Hussein MA, Bolejack V, Moore DF Sr, Whittenberger BF, Abidi MH, Durie BGM and Barlogie B: Lenalidomide and high-dose dexamethasone compared with dexamethasone as initial therapy for multiple myeloma: A randomized Southwest oncology group trial (S0232). Blood. 116:5838–5841. 2010.PubMed/NCBI View Article : Google Scholar

5 

Ng YLD, Ramberger E, Bohl SR, Dolnik A, Steinebach C, Conrad T, Müller S, Popp O, Kull M, Haj M, et al: Proteomic profiling reveals CDK6 upregulation as a targetable resistance mechanism for lenalidomide in multiple myeloma. Nat Commun. 13(1009)2022.PubMed/NCBI View Article : Google Scholar

6 

Harte PJ, Wu W, Carrasquillo MM and Matera AG: Assignment of a novel bifurcated SET domain gene, SETDB1, to human chromosome band 1q21 by in situ hybridization and radiation hybrids. Cytogenet Cell Genet. 84:83–86. 1999.PubMed/NCBI View Article : Google Scholar

7 

Özdaş S: Knockdown of SET domain, Bifurcated 1 suppresses head and neck cancer cell viability and wound-healing ability in vitro. Turk J Biol. 43:281–292. 2019.PubMed/NCBI View Article : Google Scholar

8 

Kang YK and Min B: SETDB1 overexpression sets an intertumoral transcriptomic divergence in non-small cell lung carcinoma. Front Genet. 11(573515)2020.PubMed/NCBI View Article : Google Scholar

9 

Yang W, Su Y, Hou C, Chen L, Zhou D, Ren K, Zhou Z, Zhang R and Liu X: SETDB1 induces epithelial-mesenchymal transition in breast carcinoma by directly binding with Snail promoter. Oncol Rep. 41:1284–1292. 2019.PubMed/NCBI View Article : Google Scholar

10 

Wang W, Wang J, Zhang X and Liu G: Serum circSETDB1 is a promising biomarker for predicting response to platinum-taxane-combined chemotherapy and relapse in high-grade serous ovarian cancer. Onco Targets Ther. 12:7451–7457. 2019.PubMed/NCBI View Article : Google Scholar

11 

Ropa J, Saha N, Chen Z, Serio J, Chen W, Mellacheruvu D, Zhao L, Basrur V, Nesvizhskii AI and Muntean AG: PAF1 complex interactions with SETDB1 mediate promoter H3K9 methylation and transcriptional repression of Hoxa9 and Meis1 in acute myeloid leukemia. Oncotarget. 9:22123–22136. 2018.PubMed/NCBI View Article : Google Scholar

12 

Carvalho S, Freitas M, Antunes L, Monteiro-Reis S, Vieira-Coimbra M, Tavares A, Paulino S, Videira JF, Jerónimo C and Henrique R: Prognostic value of histone marks H3K27me3 and H3K9me3 and modifying enzymes EZH2, SETDB1 and LSD-1 in colorectal cancer. J Cancer Res Clin Oncol. 144:2127–2137. 2018.PubMed/NCBI View Article : Google Scholar

13 

Wang C, Xia Z, Li Z, Ye F, Ji S, Lu C and Zhang H: Expression of SET domain bifurcated histone lysine methyltransferase 1 and its clinical prognostic significance in hepatocellular carcinoma. J Clin Lab Anal. 36(e24090)2022.PubMed/NCBI View Article : Google Scholar

14 

Wang G, Long J, Gao Y, Zhang W, Han F, Xu C, Sun L, Yang SC, Lan J, Hou Z, et al: SETDB1-mediated methylation of Akt promotes its K63-linked ubiquitination and activation leading to tumorigenesis. Nat Cell Biol. 21:214–225. 2019.PubMed/NCBI View Article : Google Scholar

15 

Guo J, Dai X, Laurent B, Zheng N, Gan W, Zhang J, Guo A, Yuan M, Liu P, Asara JM, et al: AKT methylation by SETDB1 promotes AKT kinase activity and oncogenic functions. Nat Cell Biol. 21:226–237. 2019.PubMed/NCBI View Article : Google Scholar

16 

Kim SH, Juhnn YS and Song YS: Akt involvement in paclitaxel chemoresistance of human ovarian cancer cells. Ann N Y Acad Sci. 1095:82–89. 2007.PubMed/NCBI View Article : Google Scholar

17 

Guerrero-Zotano A, Mayer IA and Arteaga CL: PI3K/AKT/mTOR: Role in breast cancer progression, drug resistance, and treatment. Cancer Metastasis Rev. 35:515–524. 2016.PubMed/NCBI View Article : Google Scholar

18 

Shorning BY, Dass MS, Smalley MJ and Pearson HB: The PI3K-AKT-mTOR pathway and prostate cancer: At the crossroads of AR, MAPK, and WNT signaling. Int J Mol Sci. 21(4507)2020.PubMed/NCBI View Article : Google Scholar

19 

Bloedjes TA, de Wilde G, Maas C, Eldering E, Bende RJ, van Noesel CJM, Pals ST, Spaargaren M and Guikema JEJ: AKT signaling restrains tumor suppressive functions of FOXO transcription factors and GSK3 kinase in multiple myeloma. Blood Adv. 4:4151–4164. 2020.PubMed/NCBI View Article : Google Scholar

20 

Tsubaki M, Takeda T, Tomonari Y, Koumoto YI, Imano M, Satou T and Nishida S: Overexpression of HIF-1α contributes to melphalan resistance in multiple myeloma cells by activation of ERK1/2, Akt, and NF-κB. Lab Invest. 99:72–84. 2019.PubMed/NCBI View Article : Google Scholar

21 

Wang L, Lin N and Li Y: The PI3K/AKT signaling pathway regulates ABCG2 expression and confers resistance to chemotherapy in human multiple myeloma. Oncol Rep. 41:1678–1690. 2019.PubMed/NCBI View Article : Google Scholar

22 

Schuster SR, Kortuem KM, Zhu YX, Braggio E, Shi CX, Bruins LA, Schmidt JE, Ahmann G, Kumar S, Rajkumar SV, et al: The clinical significance of cereblon expression in multiple myeloma. Leuk Res. 38:23–28. 2014.PubMed/NCBI View Article : Google Scholar

23 

Kortüm KM, Mai EK, Hanafiah NH, Shi CX, Zhu YX, Bruins L, Barrio S, Jedlowski P, Merz M, Xu J, et al: Targeted sequencing of refractory myeloma reveals a high incidence of mutations in CRBN and Ras pathway genes. Blood. 128:1226–1233. 2016.PubMed/NCBI View Article : Google Scholar

24 

Zhu YX, Braggio E, Shi CX, Kortuem KM, Bruins LA, Schmidt JE, Chang XB, Langlais P, Luo M, Jedlowski P, et al: Identification of cereblon-binding proteins and relationship with response and survival after IMiDs in multiple myeloma. Blood. 124:536–545. 2014.PubMed/NCBI View Article : Google Scholar

25 

Bjorklund CC, Ma W, Wang ZQ, Davis RE, Kuhn DJ, Kornblau SM, Wang M, Shah JJ and Orlowski RZ: Evidence of a role for activation of Wnt/beta-catenin signaling in the resistance of plasma cells to lenalidomide. J Biol Chem. 286:11009–11020. 2011.PubMed/NCBI View Article : Google Scholar

26 

Bjorklund CC, Baladandayuthapani V, Lin HY, Jones RJ, Kuiatse I, Wang H, Yang J, Shah JJ, Thomas SK, Wang M, et al: Evidence of a role for CD44 and cell adhesion in mediating resistance to lenalidomide in multiple myeloma: Therapeutic implications. Leukemia. 28:373–383. 2014.PubMed/NCBI View Article : Google Scholar

27 

Ocio EM, Fernández-Lázaro D, San-Segundo L, López-Corral L, Corchete LA, Gutiérrez NC, Garayoa M, Paíno T, García-Gómez A, Delgado M, et al: In vivo murine model of acquired resistance in myeloma reveals differential mechanisms for lenalidomide and pomalidomide in combination with dexamethasone. Leukemia. 29:705–714. 2015.PubMed/NCBI View Article : Google Scholar

28 

Livak KJ and Schmittgen TD: Analysis of relative gene expression data using real-time quantitative PCR and the 2(-Delta Delta C(T)) method. Methods. 25:402–408. 2001.PubMed/NCBI View Article : Google Scholar

29 

Danziger SA, McConnell M, Gockley J, Young MH, Rosenthal A, Schmitz F, Reiss DJ, Farmer P, Alapat DV, Singh A, et al: Bone marrow microenvironments that contribute to patient outcomes in newly diagnosed multiple myeloma: A cohort study of patients in the total therapy clinical trials. PLoS Med. 17(e1003323)2020.PubMed/NCBI View Article : Google Scholar

30 

Yu G, Wang LG, Han Y and He QY: clusterprofiler: An R package for comparing biological themes among gene clusters. OMICS. 16:284–287. 2012.PubMed/NCBI View Article : Google Scholar

31 

Li H, Han D, Hou Y, Chen H and Chen Z: Statistical inference methods for two crossing survival curves: A comparison of methods. PLoS One. 10(e0116774)2015.PubMed/NCBI View Article : Google Scholar

32 

Mittal V: Epithelial mesenchymal transition in tumor metastasis. Annu Rev Pathol. 13:395–412. 2018.PubMed/NCBI View Article : Google Scholar

33 

Uddin S, Bu R, Ahmed M, Abubaker J, Al-Dayel F, Bavi P and Al-Kuraya KS: Overexpression of leptin receptor predicts an unfavorable outcome in Middle Eastern ovarian cancer. Mol Cancer. 8(74)2009.PubMed/NCBI View Article : Google Scholar

34 

Dimopoulos MA, Moreau P, Terpos E, Mateos MV, Zweegman S, Cook G, Delforge M, Hájek R, Schjesvold F, Cavo M, et al: Multiple myeloma: EHA-ESMO clinical practice guidelines for diagnosis, treatment and follow-up†. Ann Oncol. 32:309–322. 2021.PubMed/NCBI View Article : Google Scholar

35 

Martinez-Hoyer S and Karsan A: Mechanisms of lenalidomide sensitivity and resistance. Exp Hematol. 91:22–31. 2020.PubMed/NCBI View Article : Google Scholar

36 

Weber DM, Chen C, Niesvizky R, Wang M, Belch A, Stadtmauer EA, Siegel D, Borrello I, Rajkumar SV, Chanan-Khan AA, et al: Lenalidomide plus dexamethasone for relapsed multiple myeloma in North America. N Engl J Med. 357:2133–2142. 2007.PubMed/NCBI View Article : Google Scholar

37 

Richardson P, Jagannath S, Hussein M, Berenson J, Singhal S, Irwin D, Williams SF, Bensinger W, Badros AZ, Vescio R, et al: Safety and efficacy of single-agent lenalidomide in patients with relapsed and refractory multiple myeloma. Blood. 114:772–778. 2009.PubMed/NCBI View Article : Google Scholar

38 

Strepkos D, Markouli M, Klonou A, Papavassiliou AG and Piperi C: Histone Methyltransferase SETDB1: A common denominator of tumorigenesis with therapeutic potential. Cancer Res. 81:525–534. 2021.PubMed/NCBI View Article : Google Scholar

39 

Cao N, Yu Y, Zhu H, Chen M, Chen P, Zhuo M, Mao Y, Li L, Zhao Q, Wu M and Ye M: SETDB1 promotes the progression of colorectal cancer via epigenetically silencing p21 expression. Cell Death Dis. 11(351)2020.PubMed/NCBI View Article : Google Scholar

40 

Karanth AV, Maniswami RR, Prashanth S, Govindaraj H, Padmavathy R, Jegatheesan SK, Mullangi R and Rajagopal S: Emerging role of SETDB1 as a therapeutic target. Expert Opin Ther Targets. 21:319–331. 2017.PubMed/NCBI View Article : Google Scholar

41 

Zhou Z, Wu B, Tang X, Yang W, Zou Q and Wang H: High SET domain Bifurcated 1 (SETDB1) expression predicts poor prognosis in breast carcinoma. Med Sci Monit. 26(e922982)2020.PubMed/NCBI View Article : Google Scholar

42 

Shang W, Wang Y, Liang X, Li T, Shao W, Liu F, Cui X, Wang Y, Lv L, Chai L, et al: SETDB1 promotes gastric carcinogenesis and metastasis via upregulation of CCND1 and MMP9 expression. J Pathol. 253:148–159. 2021.PubMed/NCBI View Article : Google Scholar

43 

Yu L, Ye F, Li YY, Zhan YZ, Liu Y, Yan HM, Fang Y, Xie YW, Zhang FJ, Chen LH, et al: Histone methyltransferase SETDB1 promotes colorectal cancer proliferation through the STAT1-CCND1/CDK6 axis. Carcinogenesis. 41:678–688. 2020.PubMed/NCBI View Article : Google Scholar

44 

Guo C, Chu H, Gong Z, Zhang B, Li C, Chen J and Huang L: HOXB13 promotes gastric cancer cell migration and invasion via IGF-1R upregulation and subsequent activation of PI3K/AKT/mTOR signaling pathway. Life Sci. 278(119522)2021.PubMed/NCBI View Article : Google Scholar

45 

Bakr AG, El-Bahrawy AH, Taha HH and Ali FEM: Diosmin enhances the anti-angiogenic activity of sildenafil and pentoxifylline against hepatopulmonary syndrome via regulation of TNF-alpha/VEGF, IGF-1/PI3K/AKT, and FGF-1/ANG-2 signaling pathways. Eur J Pharmacol. 873(173008)2020.PubMed/NCBI View Article : Google Scholar

46 

Chen C, Liu P, Duan X, Cheng M and Xu LX: Deferoxamine-induced high expression of TfR1 and DMT1 enhanced iron uptake in triple-negative breast cancer cells by activating IL-6/PI3K/AKT pathway. Onco Targets Ther. 12:4359–4377. 2019.PubMed/NCBI View Article : Google Scholar

47 

Dou R, Qian J, Wu W, Zhang Y, Yuan Y, Guo M, Wei R, Yang S, Jurczyszyn A, Janz S, et al: Suppression of steroid 5alpha-reductase type I promotes cellular apoptosis and autophagy via PI3K/Akt/mTOR pathway in multiple myeloma. Cell Death Dis. 12(206)2021.PubMed/NCBI View Article : Google Scholar

48 

Xu Y, Feng X, Zhou Q, Jiang W, Dai Y, Jiang Y, Liu X, Li S, Wang Y, Wang F, et al: Novel small molecular compound AE-848 potently induces human multiple myeloma cell apoptosis by modulating the NF-kappaB and PI3K/Akt/mTOR signaling pathways. Onco Targets Ther. 13:13063–13075. 2020.PubMed/NCBI View Article : Google Scholar

49 

Ramakrishnan V and Kumar S: PI3K/AKT/mTOR pathway in multiple myeloma: from basic biology to clinical promise. Leuk Lymphoma. 59:2524–2534. 2018.PubMed/NCBI View Article : Google Scholar

50 

Li N, Liu B, Wang D, Song Y, Luo S and Fang B: Preliminary study on the relationship among stem cell markers, drug resistance and PI3K signaling pathway in multiple myeloma (MM) cell. Transl Cancer Res. 9:3385–3391. 2020.PubMed/NCBI View Article : Google Scholar

51 

Zhang Y and Weinberg RA: Epithelial-to-mesenchymal transition in cancer: Complexity and opportunities. Front Med. 12:361–373. 2018.PubMed/NCBI View Article : Google Scholar

52 

Arumugam T, Ramachandran V, Fournier KF, Wang H, Marquis L, Abbruzzese JL, Gallick GE, Logsdon CD, McConkey DJ, Choi W, et al: Epithelial to mesenchymal transition contributes to drug resistance in pancreatic cancer. Cancer Res. 69:5820–5828. 2009.PubMed/NCBI View Article : Google Scholar

53 

McConkey DJ, Choi W, Marquis L, Martin F, Williams MB, Shah J, Svatek R, Das A, Adam L, Kamat A, et al: Role of epithelial-to-mesenchymal transition (EMT) in drug sensitivity and metastasis in bladder cancer. Cancer Metastasis Rev. 28:335–344. 2009.PubMed/NCBI View Article : Google Scholar

54 

Huang J, Li H and Ren G: Epithelial-mesenchymal transition and drug resistance in breast cancer (Review). Int J Oncol. 47:840–848. 2015.PubMed/NCBI View Article : Google Scholar

55 

Ryu J, Koh Y, Park H, Kim DY, Kim DC, Byn JM, Lee HJ and Yoon SS: Highly expressed integrin-α8 induces epithelial to mesenchymal transition-like features in multiple myeloma with early relapse. Mol Cells. 39:898–908. 2016.PubMed/NCBI View Article : Google Scholar

56 

Peng Y, Li F, Zhang P, Wang X, Shen Y, Feng Y, Jia Y, Zhang R, Hu J and He A: IGF-1 promotes multiple myeloma progression through PI3K/Akt-mediated epithelial-mesenchymal transition. Life Sci. 249(117503)2020.PubMed/NCBI View Article : Google Scholar

57 

Hou Z, Sun L, Xu F, Hu F, Lan J, Song D, Feng Y, Wang J, Luo X, Hu J and Wang G: Blocking histone methyltransferase SETDB1 inhibits tumorigenesis and enhances cetuximab sensitivity in colorectal cancer. Cancer Lett. 487:63–73. 2020.PubMed/NCBI View Article : Google Scholar

Related Articles

  • Abstract
  • View
  • Download
  • Twitter
Copy and paste a formatted citation
Spandidos Publications style
Qian X, Yang Y, Deng Y, Liu Y, Zhou Y, Han F, Xu Y and Yuan H: SETDB1 induces lenalidomide resistance in multiple myeloma cells via epithelial‑mesenchymal transition and PI3K/AKT pathway activation. Exp Ther Med 25: 274, 2023.
APA
Qian, X., Yang, Y., Deng, Y., Liu, Y., Zhou, Y., Han, F. ... Yuan, H. (2023). SETDB1 induces lenalidomide resistance in multiple myeloma cells via epithelial‑mesenchymal transition and PI3K/AKT pathway activation. Experimental and Therapeutic Medicine, 25, 274. https://doi.org/10.3892/etm.2023.11973
MLA
Qian, X., Yang, Y., Deng, Y., Liu, Y., Zhou, Y., Han, F., Xu, Y., Yuan, H."SETDB1 induces lenalidomide resistance in multiple myeloma cells via epithelial‑mesenchymal transition and PI3K/AKT pathway activation". Experimental and Therapeutic Medicine 25.6 (2023): 274.
Chicago
Qian, X., Yang, Y., Deng, Y., Liu, Y., Zhou, Y., Han, F., Xu, Y., Yuan, H."SETDB1 induces lenalidomide resistance in multiple myeloma cells via epithelial‑mesenchymal transition and PI3K/AKT pathway activation". Experimental and Therapeutic Medicine 25, no. 6 (2023): 274. https://doi.org/10.3892/etm.2023.11973
Copy and paste a formatted citation
x
Spandidos Publications style
Qian X, Yang Y, Deng Y, Liu Y, Zhou Y, Han F, Xu Y and Yuan H: SETDB1 induces lenalidomide resistance in multiple myeloma cells via epithelial‑mesenchymal transition and PI3K/AKT pathway activation. Exp Ther Med 25: 274, 2023.
APA
Qian, X., Yang, Y., Deng, Y., Liu, Y., Zhou, Y., Han, F. ... Yuan, H. (2023). SETDB1 induces lenalidomide resistance in multiple myeloma cells via epithelial‑mesenchymal transition and PI3K/AKT pathway activation. Experimental and Therapeutic Medicine, 25, 274. https://doi.org/10.3892/etm.2023.11973
MLA
Qian, X., Yang, Y., Deng, Y., Liu, Y., Zhou, Y., Han, F., Xu, Y., Yuan, H."SETDB1 induces lenalidomide resistance in multiple myeloma cells via epithelial‑mesenchymal transition and PI3K/AKT pathway activation". Experimental and Therapeutic Medicine 25.6 (2023): 274.
Chicago
Qian, X., Yang, Y., Deng, Y., Liu, Y., Zhou, Y., Han, F., Xu, Y., Yuan, H."SETDB1 induces lenalidomide resistance in multiple myeloma cells via epithelial‑mesenchymal transition and PI3K/AKT pathway activation". Experimental and Therapeutic Medicine 25, no. 6 (2023): 274. https://doi.org/10.3892/etm.2023.11973
Follow us
  • Twitter
  • LinkedIn
  • Facebook
About
  • Spandidos Publications
  • Careers
  • Cookie Policy
  • Privacy Policy
How can we help?
  • Help
  • Live Chat
  • Contact
  • Email to our Support Team