Spandidos Publications Logo
  • About
    • About Spandidos
    • Aims and Scopes
    • Abstracting and Indexing
    • Editorial Policies
    • Reprints and Permissions
    • Job Opportunities
    • Terms and Conditions
    • Contact
  • Journals
    • All Journals
    • Oncology Letters
      • Oncology Letters
      • Information for Authors
      • Editorial Policies
      • Editorial Board
      • Aims and Scope
      • Abstracting and Indexing
      • Bibliographic Information
      • Archive
    • International Journal of Oncology
      • International Journal of Oncology
      • Information for Authors
      • Editorial Policies
      • Editorial Board
      • Aims and Scope
      • Abstracting and Indexing
      • Bibliographic Information
      • Archive
    • Molecular and Clinical Oncology
      • Molecular and Clinical Oncology
      • Information for Authors
      • Editorial Policies
      • Editorial Board
      • Aims and Scope
      • Abstracting and Indexing
      • Bibliographic Information
      • Archive
    • Experimental and Therapeutic Medicine
      • Experimental and Therapeutic Medicine
      • Information for Authors
      • Editorial Policies
      • Editorial Board
      • Aims and Scope
      • Abstracting and Indexing
      • Bibliographic Information
      • Archive
    • International Journal of Molecular Medicine
      • International Journal of Molecular Medicine
      • Information for Authors
      • Editorial Policies
      • Editorial Board
      • Aims and Scope
      • Abstracting and Indexing
      • Bibliographic Information
      • Archive
    • Biomedical Reports
      • Biomedical Reports
      • Information for Authors
      • Editorial Policies
      • Editorial Board
      • Aims and Scope
      • Abstracting and Indexing
      • Bibliographic Information
      • Archive
    • Oncology Reports
      • Oncology Reports
      • Information for Authors
      • Editorial Policies
      • Editorial Board
      • Aims and Scope
      • Abstracting and Indexing
      • Bibliographic Information
      • Archive
    • Molecular Medicine Reports
      • Molecular Medicine Reports
      • Information for Authors
      • Editorial Policies
      • Editorial Board
      • Aims and Scope
      • Abstracting and Indexing
      • Bibliographic Information
      • Archive
    • World Academy of Sciences Journal
      • World Academy of Sciences Journal
      • Information for Authors
      • Editorial Policies
      • Editorial Board
      • Aims and Scope
      • Abstracting and Indexing
      • Bibliographic Information
      • Archive
    • International Journal of Functional Nutrition
      • International Journal of Functional Nutrition
      • Information for Authors
      • Editorial Policies
      • Editorial Board
      • Aims and Scope
      • Abstracting and Indexing
      • Bibliographic Information
      • Archive
    • International Journal of Epigenetics
      • International Journal of Epigenetics
      • Information for Authors
      • Editorial Policies
      • Editorial Board
      • Aims and Scope
      • Abstracting and Indexing
      • Bibliographic Information
      • Archive
    • Medicine International
      • Medicine International
      • Information for Authors
      • Editorial Policies
      • Editorial Board
      • Aims and Scope
      • Abstracting and Indexing
      • Bibliographic Information
      • Archive
  • Articles
  • Information
    • Information for Authors
    • Information for Reviewers
    • Information for Librarians
    • Information for Advertisers
    • Conferences
  • Language Editing
Spandidos Publications Logo
  • About
    • About Spandidos
    • Aims and Scopes
    • Abstracting and Indexing
    • Editorial Policies
    • Reprints and Permissions
    • Job Opportunities
    • Terms and Conditions
    • Contact
  • Journals
    • All Journals
    • Biomedical Reports
      • Information for Authors
      • Editorial Policies
      • Editorial Board
      • Aims and Scope
      • Abstracting and Indexing
      • Bibliographic Information
      • Archive
    • Experimental and Therapeutic Medicine
      • Information for Authors
      • Editorial Policies
      • Editorial Board
      • Aims and Scope
      • Abstracting and Indexing
      • Bibliographic Information
      • Archive
    • International Journal of Epigenetics
      • Information for Authors
      • Editorial Policies
      • Editorial Board
      • Aims and Scope
      • Abstracting and Indexing
      • Bibliographic Information
      • Archive
    • International Journal of Functional Nutrition
      • Information for Authors
      • Editorial Policies
      • Editorial Board
      • Aims and Scope
      • Abstracting and Indexing
      • Bibliographic Information
      • Archive
    • International Journal of Molecular Medicine
      • Information for Authors
      • Editorial Policies
      • Editorial Board
      • Aims and Scope
      • Abstracting and Indexing
      • Bibliographic Information
      • Archive
    • International Journal of Oncology
      • Information for Authors
      • Editorial Policies
      • Editorial Board
      • Aims and Scope
      • Abstracting and Indexing
      • Bibliographic Information
      • Archive
    • Medicine International
      • Information for Authors
      • Editorial Policies
      • Editorial Board
      • Aims and Scope
      • Abstracting and Indexing
      • Bibliographic Information
      • Archive
    • Molecular and Clinical Oncology
      • Information for Authors
      • Editorial Policies
      • Editorial Board
      • Aims and Scope
      • Abstracting and Indexing
      • Bibliographic Information
      • Archive
    • Molecular Medicine Reports
      • Information for Authors
      • Editorial Policies
      • Editorial Board
      • Aims and Scope
      • Abstracting and Indexing
      • Bibliographic Information
      • Archive
    • Oncology Letters
      • Information for Authors
      • Editorial Policies
      • Editorial Board
      • Aims and Scope
      • Abstracting and Indexing
      • Bibliographic Information
      • Archive
    • Oncology Reports
      • Information for Authors
      • Editorial Policies
      • Editorial Board
      • Aims and Scope
      • Abstracting and Indexing
      • Bibliographic Information
      • Archive
    • World Academy of Sciences Journal
      • Information for Authors
      • Editorial Policies
      • Editorial Board
      • Aims and Scope
      • Abstracting and Indexing
      • Bibliographic Information
      • Archive
  • Articles
  • Information
    • For Authors
    • For Reviewers
    • For Librarians
    • For Advertisers
    • Conferences
  • Language Editing
Login Register Submit
  • This site uses cookies
  • You can change your cookie settings at any time by following the instructions in our Cookie Policy. To find out more, you may read our Privacy Policy.

    I agree
Search articles by DOI, keyword, author or affiliation
Search
Advanced Search
presentation
Experimental and Therapeutic Medicine
Join Editorial Board Propose a Special Issue
Print ISSN: 1792-0981 Online ISSN: 1792-1015
Journal Cover
June-2023 Volume 25 Issue 6

Full Size Image

Sign up for eToc alerts
Recommend to Library

Journals

International Journal of Molecular Medicine

International Journal of Molecular Medicine

International Journal of Molecular Medicine is an international journal devoted to molecular mechanisms of human disease.

International Journal of Oncology

International Journal of Oncology

International Journal of Oncology is an international journal devoted to oncology research and cancer treatment.

Molecular Medicine Reports

Molecular Medicine Reports

Covers molecular medicine topics such as pharmacology, pathology, genetics, neuroscience, infectious diseases, molecular cardiology, and molecular surgery.

Oncology Reports

Oncology Reports

Oncology Reports is an international journal devoted to fundamental and applied research in Oncology.

Experimental and Therapeutic Medicine

Experimental and Therapeutic Medicine

Experimental and Therapeutic Medicine is an international journal devoted to laboratory and clinical medicine.

Oncology Letters

Oncology Letters

Oncology Letters is an international journal devoted to Experimental and Clinical Oncology.

Biomedical Reports

Biomedical Reports

Explores a wide range of biological and medical fields, including pharmacology, genetics, microbiology, neuroscience, and molecular cardiology.

Molecular and Clinical Oncology

Molecular and Clinical Oncology

International journal addressing all aspects of oncology research, from tumorigenesis and oncogenes to chemotherapy and metastasis.

World Academy of Sciences Journal

World Academy of Sciences Journal

Multidisciplinary open-access journal spanning biochemistry, genetics, neuroscience, environmental health, and synthetic biology.

International Journal of Functional Nutrition

International Journal of Functional Nutrition

Open-access journal combining biochemistry, pharmacology, immunology, and genetics to advance health through functional nutrition.

International Journal of Epigenetics

International Journal of Epigenetics

Publishes open-access research on using epigenetics to advance understanding and treatment of human disease.

Medicine International

Medicine International

An International Open Access Journal Devoted to General Medicine.

Journal Cover
June-2023 Volume 25 Issue 6

Full Size Image

Sign up for eToc alerts
Recommend to Library

  • Article
  • Citations
    • Cite This Article
    • Download Citation
    • Create Citation Alert
    • Remove Citation Alert
    • Cited By
  • Similar Articles
    • Related Articles (in Spandidos Publications)
    • Similar Articles (Google Scholar)
    • Similar Articles (PubMed)
  • Download PDF
  • Download XML
  • View XML
Article Open Access

Study of dietary‑induced progression of psoriasis‑like mice based on gut macrophage polarization

  • Authors:
    • Wucheng Zeng
    • Yihan Wang
    • Yi Cao
    • Fengling Xing
    • Xiaohong Yang
  • View Affiliations / Copyright

    Affiliations: Department of Dermatology and Venereology, Hangzhou TCM Hospital Affiliated to Zhejiang Chinese Medical University, Hangzhou, Zhejiang 310007, P.R. China, Department of Dermatology, Zhejiang Chinese Medical University, Hangzhou, Zhejiang 310053, P.R. China, Department of Dermatology, The First Affiliated Hospital of Zhejiang Chinese Medical University, Zhejiang Hangzhou, Zhejiang 310006, P.R. China, Department of Dermatology and Venereology, Hangzhou TCM Hospital Affiliated to Zhejiang Chinese Medical University, Hangzhou, Zhejiang 310007, P.R. China
    Copyright: © Zeng et al. This is an open access article distributed under the terms of Creative Commons Attribution License.
  • Article Number: 278
    |
    Published online on: April 24, 2023
       https://doi.org/10.3892/etm.2023.11976
  • Expand metrics +
Metrics: Total Views: 0 (Spandidos Publications: | PMC Statistics: )
Metrics: Total PDF Downloads: 0 (Spandidos Publications: | PMC Statistics: )
Cited By (CrossRef): 0 citations Loading Articles...

This article is mentioned in:



Abstract

The aim of the present study was to investigate the influence of stimulating food (SF), a Traditional Chinese Medicine term for a high protein, high fat diet, on psoriasis exacerbation. It was hypothesized that SF disposed psoriasis‑like aggravation might be related to inflammatory pathways induction via gut dysbiosis. In the present study, mice were fed either an SF or normal diet for 4 weeks. In the last week, their back hair was removed to establish psoriasis‑like dermatitis by imiquimod. After sacrifice, blood samples, alimentary tissues and skin lesions were collected and tested by enzyme‑linked immunosorbent assay, western blotting, immunohistochemistry and immunofluorescence. Compared with normal diet groups, body weight and blood glucose of SF diet mice were not increased, but they exhibited higher modified Psoriasis Area and Severity Index scores and corresponding epithelial hyperproliferation. Unexpectedly, skin lesions showed abnormal lower protein expressions of Notch and TLR‑2/NF‑κB p65 signaling pathway, which was attributable to severe skin damage. No difference was observed in the structure and inflammatory cell infiltration of the gut between groups. Instead, macrophage polarization (M1/M2) in the gut of the SF diet group marked by high expression of CD11b (a marker of macrophage, M1) and mild low expression of MRC1 (a marker of macrophage, M2), which resulted in increased TNF‑α, decreased IL‑10, IL‑35, and unchanged IL‑17 in serum. Furthermore, serum derived from SF diet mice promoted translocation of NF‑κB p65 in HaCaT cells, which indirectly suggested a systemic inflammation. These results suggested that mice fed a continuous SF diet for a time could change gut macrophage polarization, which secretes proinflammatory cytokines into blood circulation. Once transported to skin lesions, these cytokines activate psoriasis tissue resident immune cells and present as psoriasis exacerbation.

Introduction

Psoriasis is a common, chronic, immune-mediated systemic disease characterized by skin lesions, including red plaques, scaly patches, and papules. This serious global disease caused a heavy psychosocial burden on patients and continues to increase in incidence (1). Clinically, evidence has shown that a number of psoriasis patients usually suffer from obesity, insulin resistance, metabolic syndrome, cardiovascular disease and other immune-mediated gut chronic inflammation (2). As observed, psoriasis is refractory and easily relapses and it can be triggered by lifestyle factors (3), such as intake of stimulating food (SF). According to the Traditional Chinese Medicine (TCM), SF is usually defined as foods with high nutrition and energy, particularly animal proteins and fat (red meat such as beef and mutton, fried food and cream), with pungent properties (Chinese liquor, and plants such as pepper, fennel, Chinese ginger, cinnamon, verum, amomum tsao-ko and cardamon) and with high sugar content (dessert and sweetmeats). Long-term high consumption of SF can invoke the onset and/or aggravate the progression of diverse skin diseases, especially psoriasis, eczema and allergic dermatitis (4). It appears that certain dietary patterns, such as SF, can induce gut disorder in susceptible individuals and trigger systemic inflammation via unknown signaling and subsequent production of pro-inflammatory cytokines further exacerbate unstable skin immunity and caused recurrence of psoriasis (5). Such phenomena have been noticed in clinical practice and aroused patients' concern. The present study highlighted patients with inflammatory bowel condition who are usually more susceptible to SF.

Report on psoriasis and diet first appeared in the 1950s and researchers tried nutrient therapy in psoriasis and designed clinical trials to verify the observational results (6). During the past 60 years, various dietary regimens have been proposed, such as a low-tryptophan diet (7), a low-protein diet (8), a low-fat diet (9), a fasting diet (10), a gluten-free diet (11) and even dietary habits from geographical regions, such as the turkey diet (12) and a Mediterranean diet (13). Additionally, supplementing elements in the diet has also been evaluated, mainly on polyunsaturated fatty acids from marine fish oil (omega-3 and -6; ethyl ester lipids-angiosan) (14), vitamins (A, D, E, B1, B2, B6, niacin, biotin and C) (15,16), micronutrients (selenium, zinc, iron and copper) (17) and other additives (taurine, fumaric acid, arachidonic acid, bile acids and bioflavonoids) (18-20). However, a Western diet (WD) plays a crucial diet pattern in modern societies and growing researches had confirmed that WD intake leads to psoriasis exacerbation and is even related to its comorbidities (21,22).

Gradually, it became noticed that some metabolites of food were higher in the blood plasma of psoriasis, especially increased cholesterol, triglyceride (fatty acids), and glucose, which are closely associated with food intake and metabolic condition (23). Unsurprisingly, the management of metabolic disturbance by ‘lifestyle intervention’ and weight loss has been proposed (24).

However, the pathophysiologic mechanism behind dietetics and skin lesions remain to be elucidated. There is emerging evidence that diet-driven changes in gut microbiota composition and metabolome, which directly or indirectly affect human health, are particularly obvious in people with in inflammatory bowel diseases (IBD) or metabolic syndrome (25,26). Additionally, a WD induced adipose inflammation characterized by increases in the M1:M2 macrophage ratio and proinflammatory cytokine expression contributes to IBD (27). Unexpectedly, such macrophages also exist in the skin as antigen-presenting cells (APCs) and play key role in defending against cutaneous pathogens (28). In light of evidence that psoriasis is a systemic inflammatory disorder linked to the gut, the present study hypothesized that long-term intake of SF induces unbalance of gut immune, which results in the releasing of inflammatory cytokines in circulation which then interact with unstable immune cells residing in the skin lesions of psoriasis. The present study constructed psoriasis-like mice fed with SF, then gut histology and immune condition, serum cytokines and skin lesions were compared with normal fed mice, thus providing valuable information for the prevention and treatment of psoriasis.

Materials and methods

Preparation of SF

According to the Chinese cooking culture, SF usually consists of several basic ingredients, such as high in fat and energy (butter, yolk, dried whole power and soybean oil added in SF formulations; and beef and mutton providing protein content in subsequent research), sugar (honey water), pungent tastes (Chinese liquor and soybean oil infused with plant spices) and less abundant in fibrin. Based on normal diet ingredients (Table I), SF was produced by Xietong Biotech, except for additives in soybean oil (obtained from TCM pharmacies). In theory, long-term intake of SF (Table II) could induce gut inflammation in mice.

Table I

Normal dietary ingredient composition (% by weight) of mice.

Table I

Normal dietary ingredient composition (% by weight) of mice.

Ingredientg/kg diet
Casein, 30 Mesh200
L-Cystine3
Corn starch397
Maltodextrin 10132
Sucrose100
Cellulose50
Soybean oil (no additives)70
t-butylhydroquinone0.014
Mineral Mix S10022M35
Vitamin Mix V1003710
Choline Bitartrate2.5
Total1,000

Table II

The proportion of constituents of ‘stimulating food’

Table II

The proportion of constituents of ‘stimulating food’

Supplement regimenProportion
Normal diet of mice60%
Soybean Oil (with additivesa)10%
Yolk15%
Butter5%
Dried whole milk powder7%
Sugar3%
Drinking waterbad libitum

[i] aCrushed plant spices (fennel 3 g, Chinese ginger 5 g, radix angelicae 4 g, Amomum tsao-ko 4 g, cardamon 5 g and pepper 3 g) in 20% volume dose of oil, simmered for 20 min.

[ii] b20% honey water and 20% alcoholic beverage (Chinese liquor), taken alternately (every other day).

Psoriasis-like animal model and experimental design

Male BALB/c mice (n=18, aged 5-6 weeks, body weight 16.5±0.4 g) were obtained from Xipuer-BiKai (Shanghai, China), housed at the Zhejiang Chinese Medical University Laboratory Animal Research Center and randomly divided into three groups (normal control, psoriasis, psoriasis + SF). Mice in the psoriasis + SF group were fed SF and the other groups had free access to standard chow and water. At the third week, their back skin hair was removed by shaver and depilatory cream. Mice were topically administered 62.5 mg of 5% imiquimod cream (Aldara; 3M Health Care Ltd.) three times every other day and the control mice were treated with Vaseline. If signs of abnormal coat condition and excessive scratching, or weight loss was >10%, the mice were sacrificed with 70% volume displacement per min of 100% carbon dioxide. The indicator of mortality was loss of heartbeat. Mice were euthanized when their psoriatic lesions were spontaneously alleviated 1 week later. After sacrifice, skin lesions and alimentary tract tissue samples and blood were collected for further analysis. All experimental procedures were performed in compliance with the guidelines set by the Zhejiang University of Traditional Chinese Medicine Animal Care and Use Committee (approval no. IACUC-20190408-12).

Scoring severity of skin lesion under dermascopy

Mouse skin lesions were scored based on the modified Psoriasis Area and Severity Index (mPASI) scores, which were comprised of scale (scores 0-4), erythema (scores 0-4) and infiltration (scores 0-4). From day 0 and days 1, 3, and 6 after establishment of psoriasis-like dermatitis, images of lesions captured by dermascopy (HEINE mini 3000 LED Dermatoscope; HEINE Optotechnik GmbH & Co. KG) were evaluated for scoring on a scale from 0-4: None, 0; slight, 1; moderate, 2; marked, 3; very marked, 4. The level of erythema was scored using a scoring table with red taints. The thickness of the skin lesion was measured by a digital caliper. The cumulative score (erythema plus scaling plus thickening) was marked as a measure of the severity of psoriatic lesions (scale 0-12).

Tissue preparation and immunohistochemistry (IHC)

Back skin lesion tissue and alimentary tract tissue (stomach, jejunum, ileum and colon) of each mouse were fixed with 10% neutral buffered formalin separately at 4˚C for 1 h, and then transferred to room temperature for 12 h. Briefly, the above samples of each mouse were processed through a paraffin embedding protocol, with dehydration through a series of alcohol-water solutions beginning with 75% and up to absolute alcohol, clearing (Histoclear), embedded in paraffin wax and sectioned at 5 µm using a Leica RM2145 microtome (Leica Microsystems, Inc.). Slides were stained with hematoxylin and eosin (H&E) Leica Autostainer XL Protocol Sheet, each step in the protocol was accurately timed and room temperature was used for all steps and solutions. The slides were stained in hematoxylin solution for 3 min, and in working eosin solution for 1 min. For IHC, slides of sections from the above paraffin-embedded tissues were incubated with anti-rabbit CD11b antibody (cat. no. ab133357; Abcam; 1:500) and MRC1 antibody (cat. no. abs141228; Absin Bioscience Inc. 1:500) overnight at 4˚C, followed by incubation with biotinylated secondary antibody Goat anti-Rabbit IgG H&L (HRP; cat. no. ab205728; Abcam; 1:1,000) for 1 h at room temperature and development with 3,3'-diaminobenzidine. Samples were scanned by NanoZoomer Slide Scanner (Hamamatsu Photonics K.K.), five random high-power field images (magnification, x20) of each slide were captured and CD11b- and MRC1-positive parts were counted using ImageJ software version 2.0 (National Institutes of Health).

ELISA

Blood samples from each mouse were centrifuged at 1,000 x g at 4˚C to obtain serum. ELISA kits for mouse interleukin (IL)-17 (cat. no. MM-0170M1), IL-35 (cat. no. MM-0904M1), IL-10 (cat. no. MM-0176M2) and TNF-α (cat. no. MM-0132M1) were purchased from Jiangsu Meimian Industrial Co. The expression levels in the blood serum of mice were measured according to the manufacturer's instructions.

Protein extraction and western blotting

Proteins of skin tissue were extracted with Enhanced RIPA lysate (cat. no. AR0102; Wuhan Boster Biological Technology, Ltd.) mixed with complete Protease Inhibitor Cocktail (Roche Life Science). Total protein content in the tissue lysates were determined by a bicinchoninic acid assay kit (cat. no. AR0146; Wuhan Boster Biological Technology, Ltd.) and mixed with loading buffer when subjected to SDS-PAGE on Bolt 10% Bis-Tris Plus Gels (Invitrogen; Thermo Fisher Scientific, Inc.). Proteins were transferred onto a PVDF membrane (MilliporeSigma), and then incubated with primary antibodies specific for NF-κB p65 (cat. no. 6956), phospho-NF-κB p65 (cat. no. 3033), Toll-like receptor-2 (cat. no. 2229S), IKBα (cat. no. 9242), Jagged-1 (cat. no. 70109s), Notch-1 (cat. no. 3608s; all CST; 1:1,000), Hes-5 (cat. no. ab25374; Abcam; 1:1,000) and anti-β-actin (cat. no. BM0627; Wuhan Boster Biological Technology, Ltd.; 1:2,000) overnight at 4˚C and then followed by incubation with horseradish peroxidase-conjugated secondary anti-mouse or anti-rabbit IgG (cat. nos. 7076 and 7074; CST; 1:2,000) at room temperature for 2 h. The blots were visualized by Beyo ECL Star (cat. no. P0018AS; Beyotime Institute of Biotechnology) with Bio-Rad Gel Doc XR+ and quantified with Image Lab software (Bio-Rad Laboratories, Inc.). The relative expression of proteins in each band was quantified using ImageJ v 1.8.0 (National Institutes of Health) and normalized to β-actin as an internal loading control.

Cell culture and immunofluorescence (IF)

HaCaT cells (human immortal keratinocytes) were obtained from the Chinese Academy of Sciences Kunming Cell Bank (cat. no. KCB 200442YJ) with cell line authenticated by STR profiling, cultured with DMEM containing 10% fetal bovine serum and penicillin (100 U/ml)/streptomycin (100 mg/ml; Gibco; Thermo Fisher Scientific, Inc.) at 37˚C and 5% CO2. Prior to performing IF, HaCaT cells were cultured with adding serum (filter sterilization) from the aforementioned three groups of mice on glass slides for 1, 3 and 6 h separately. At the end of culture, cells were harvested and fixed with 4% paraformaldehyde for 15 min at room temperature. Then, IF experiments were performed according to the manufacturer's protocol. Briefly, cells were permeabilized for 10 min, and then incubated with primary antibodies against NF-κB p65 (cat. no. 6956; CST; 1:1,000) at 4˚C overnight. Then cells were incubated with secondary anti-mouse IgG antibodies conjugated to Alexa Fluor 594 (cat. no. 8890; CST; 1:1,000). Nuclei were counterstained with DAPI obtained from Abcam.

Statistical analyses

Data analyses was performed using SPSS 20.0 (IBM Corp.) and GraphPad Prism version 6.0 (Dotmatics). The data were presented as the mean ± standard error of the mean and each experiment was performed in triplicate independently. Comparisons with the other two groups were analyzed by one-way analysis of variance (ANOVA) followed by the Bonferroni post hoc test. P<0.05 was considered to indicate a statistically significant difference.

Results

SF diet and normal diet did not induce prediabetes in mice

Impaired fasting blood glucose was recognized as an indicator of prediabetes in mice. After 30 days of regular diet and SF feeding, mice in the SF-disposed group did not exhibit overweight and blood glucose disorders or features of obesity or even emaciation (Fig. 1). This result suggested that an SF diet may induce harmful irritating factors other than energy metabolic disorders during this phase and that their gut perturbations were more similar to the inflammatory ‘stressed state’.

Figure 1

SF diet did not induce prediabetes in mice after 30 days. (A) Body weight of mice after fed different diets for 30 days. (B) Fasting blood glucose values of mice on the 30th day. One-way ANOVA was adopted to compare the differences between these groups. Groups marked with different letters are significantly different (P<0.05). SF, stimulating food; NC, normal control; P, psoriasis; P + SF, psoriasis + SF.

Long-term SF feeding exacerbates imiquimod-induced psoriasis-like lesions

Compared with the normal control, the application of Aldara induced psoriasis-like skin lesions in BALB/c mice in dermascopic features and pathological manifestations. Such skin lesions were estimated by mPASI scores (Fig. 2A). Psoriasis-like skin lesions on the 3rd day after Aldara irritation were most typical and then started to resolve spontaneously. Comparison of erythema, scaling, thickening and mPASI scores were highly consistent and higher in the psoriasis + SF group. Additionally, compared with skin lesion pathology of normal control and psoriasis group, there was significant thickening of stratum corneum and epidermis, along with inflammatory cell infiltration and neoangiogenesis in dermis, without distinctive Munro microabscess (neutrophil accumulation at the stratum corneum) or Kogoj spongy microabscess (neutrophilic aggregates in the epidermal stratum spinosum) (Fig. 2B), which represent distinctive features for psoriasis although not often present, only being observed in pustular psoriasis.

Figure 2

Score index of skin lesions under dermascopy and H&E staining. (A) Scores of (a) erythema, (b) scaling, (c) thickening, (d) mPASI, (e) thickness of epidermis and histological sores of (f) gastrointestinal mucus layer and (g) inflammation of the three groups. The results showed that the SF group had more severe skin lesions, by either mPASI or H&E staining. *P<0.05, **P<0.01, ***P<0.001 vs. the normal control; #P<0.05, ##P<0.01 vs. the psoriasis group. (B) Under skin dermatology, the progression of skin lesions was classified into three stages: D1, Compared with normal control skin (D0), the subcutaneous bleeding point in the psoriasis + SF group was more than that in the psoriasis group; D3, Erythema scaling of the psoriasis + SF group (erythematous covered with thick scales, sporadic blood crust) was more obvious than that of the normal control smooth skin group (erythema with thin silvery scales); D6, Compared with normal control with hair growth skin, skin lesion started to remission in other groups, erythema and scale still obvious in SF disposed group, while only chaff scales were observed in psoriasis group. (C) The effect of food on the gastrointestinal tract. The pathology of the gut tract (magnification, x10) demonstrated that mucosa, luminal contents and even acute inflammatory cell infiltration were not changed during the experimental process. H&E, hematoxylin and eosin; mPASI, modified Psoriasis Area and Severity Index; SF, stimulating food.

The pathology of the gut (from the greater gastric curvature of stomach, jejunum and ileum to colon) were analyzed. The result (Fig. 2C) indicated that there were no significant differences in the distribution and construction of the gut mucosal features and inflammatory infiltrations between SF-disposed group and other groups.

Correlation of macrophage polarization in the gut tract and skin lesions

Skin and gut tract tissues from each mouse were paraffin embedded and sectioned to confirm the correlation of gut and skin. The quantification analysis of IHC staining (Fig. 3) showed that the macrophage polarization (M1/M2) in the gut tract of the psoriasis + SF group was different from that in the normal control and psoriasis groups (both without SF). In the normal control, MRC1 + macrophages (marker of M2 macrophage; anti-inflammatory cells) were enriched throughout the whole gut tract and skin, being especially distinct in the basal part of gastric glands and around the hair follicle, while M1 macrophages marked by CD11b (pro-in inflammatory cells) had generally a lower expression. Such condition also presented in the psoriasis group, excepting an increased expression of CD11b in the dermis. In the psoriasis + SF group, a decreased expression of MRC1 was observed in the stomach, followed by an increased expression levels of CD11b in the gut tract and dermis, excepting only the colon part. The expression levels of CD11b in skin lesions were positively associated with their expression in the gut tract, especially the stomach, jejunum and ileum. It indicated that SF may promote M1 macrophage activation. Notably, epidermis of several mice in the SF disposed group showed a severe injury which almost reach to a spongiotic dermatitis and necrotic foci.

Figure 3

Immunohistochemical detection of CD11b and MRC1 in the skin and gut tract of individual mice. (A) MRC1, as a marker of M2 macrophages, were rich in the gut and skin of the control group but decreased slightly in the SF-predisposed group, apparent in stomach. (B) As a marker of M1 macrophages, CD11b was expressed at low levels in the gut tract and skin of the normal control group but increased significantly in SF mice, especially in the stomach, jejunum, ileum and skin. The dark brown region indicates active zone enrichment of macrophages (*P<0.05 vs. the normal control; #P<0.05 vs. the psoriasis group. SF, stimulating food.

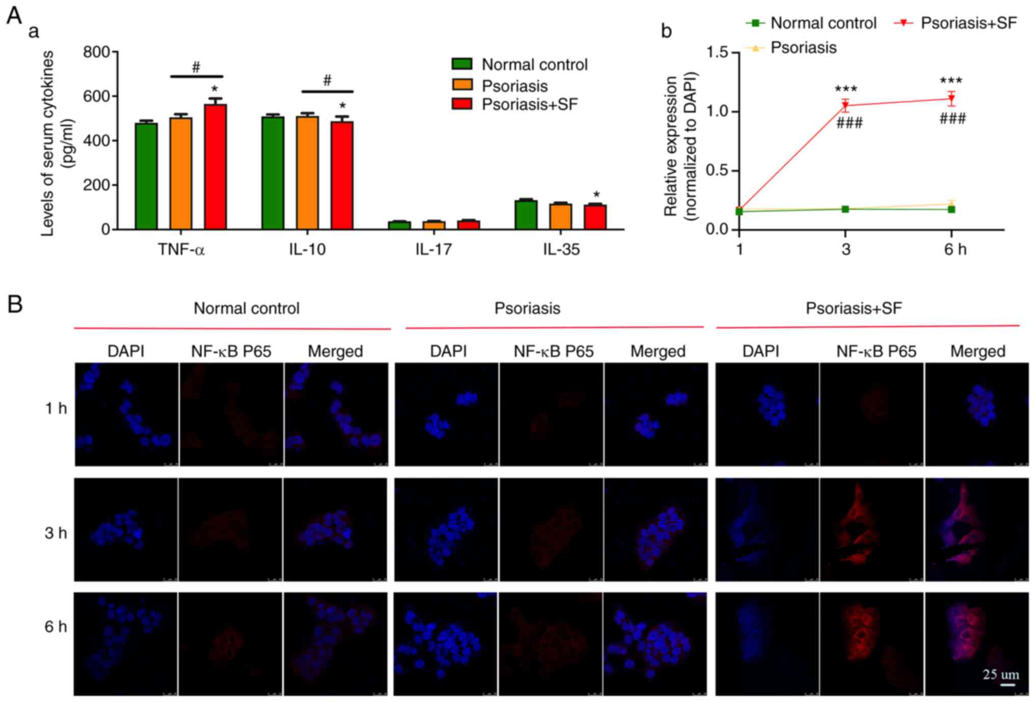
Cytokines in blood serum of mice and their effect on nuclear translocation of HaCaT cell

Cytokines released by tissue cells (mainly by immune cells) are important for signal transduction. In the SF predisposed group (Fig. 4A), the TNF-α (higher; P=0.007)/IL-10 (lower; P=0.047) ratio was unbalanced, which mediated a chronic inflammation condition. Additionally, IL-35, which is usually an anti-inflammatory cytokine in the gut (28), was also decreased mildly (P=0.084) in the SF predisposed group. No significant result was observed in serum level of IL-17 in psoriasis-like dermatitis mice.

Figure 4

Serum levels of cytokines in the three groups of mice and their effect on translocation of HaCaT cells. (A and a) There was a significant difference in the expression of TNF-α, IL-10, and IL-35 in the SF, while there was no significant difference in the expression of IL-17, which was higher in the SF-disposed group. (B and b) The serum of SF-disposed mice promotes the proliferation of HaCaT cells by activating the transcription of NF-κB p65. HaCaT cells were cultured with serum from different groups of mice over time (1, 3 and 6 h), and whole mounts of HaCaT cells stained for NF-κB p65 (protein, red) and DAPI (cell nuclei distribution, blue) were observed by microscopy. The data are the mean ± SD values (*P<0.05, ***P<0.001 vs. the normal control; #P<0.05, ###P<0.001 vs. the psoriasis group) and were statistically analyzed with one-way ANOVA.

To demonstrate the influence of such serum cytokines on skin, HaCaT cells were stimulated by serum from aforementioned three groups of mice. After culturing for 1 h, IF showed no difference in NF-κB p65 translocation in cells. However, after 3 and 6 h, NF-κB p65 was significantly activated by serum from SF-disposed mice, although there was no obvious activation in the other groups (Fig. 4B). Thus, it was hypothesized that cytokines (more TNF-α and less IL-10) from the serum of SF-disposed mice mediated translocation of NF-κB p65 in HaCaT cells.

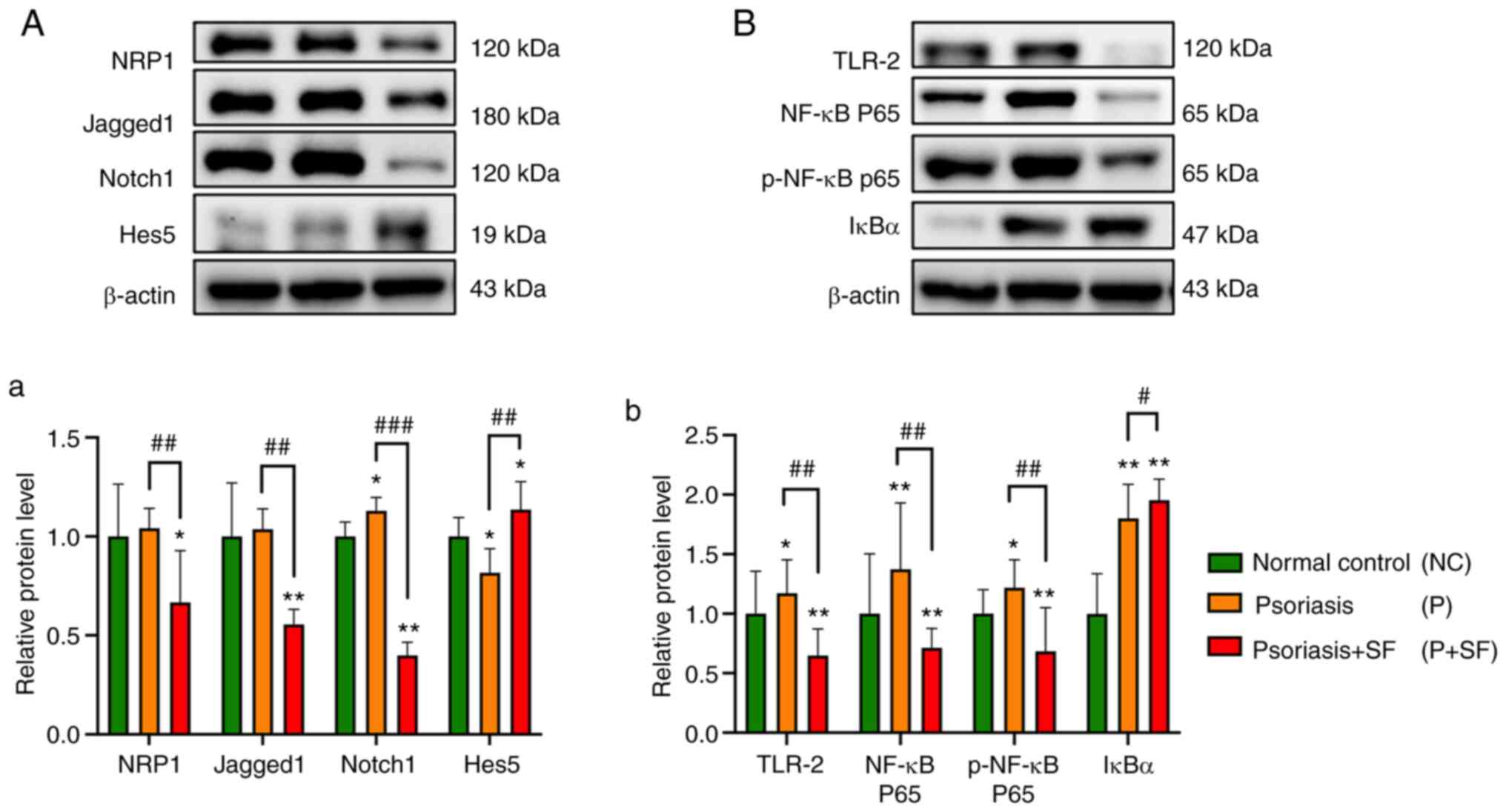
Expression of the TLR-2/NF-κB p65 and Notch signaling pathways in skin lesions

TLR-2/NF-κB p65 is a classic inflammatory signaling pathway that is highly activated in advanced stage of psoriasis (29). Toll-like receptor-2 (TLR-2) is usually expressed on macrophages to recognize structurally conserved molecules of microbes, also known as pathogen-associated molecular patterns (PAMPs) and then activates the immune cell response, such as activation of NF-κB p65 and subsequent effector molecules to mediate psoriasis relapse. Moreover, TLR activation can activate canonical and non-canonical Notch signaling. In psoriatic skin lesions, Notch signaling molecules have been reported to be highly expressed with diffused mode (30). The results of western blotting (Fig. 5) demonstrated that TLR-2/NF-κB p65 signaling and Notch signaling were activated in psoriasis lesions. Protein expressions of Jagged-1 (a ligand for Notch receptor), Notch-1 and TLR-2, NF-κB p65 and its phosphorylated NF-κB p65 were upregulated significantly in the psoriasis group, while abnormally downregulated in the SF group.

Figure 5

Protein expressions of Jagged1/Notch1/HES5 and TLR-2/IκB-α/NF-κB p65 signaling pathway on skin lesions of imiquimod-induced psoriasis model. (A and a) Western blot analysis of Notch signaling and NRP1 in skin lesions. The mammalian Notch signaling pathway consists of four Notch receptors (Notch 1, 2, 3, and 4) and five Notch ligands (Jagged 1, and 2, and Delta-like 1, 3 and 4). HES5 is an important downstream target gene of Notch signaling pathway. NRP1 is involved in keratinocyte hyperproliferation of psoriasis accompanied by inflammation activated angiogenesis. (B and b) Western blot analysis of TLR-2/IκB-α/NF-κB p65 signaling in skin lesions. Values are expressed as mean ± SD (*P<0.05, **P<0.01 vs. the normal control; #P<0.05, ##P<0.01, ###P<0.001 vs. the psoriasis group) and were statistically analyzed with one-way ANOVA. NC, normal control; P, psoriasis; P + SF, psoriasis + SF; SF, stimulating food; p-, phosphorylated.

Discussion

The major finding of the current study is that SF could aggravate the progression of psoriasis, which may occur by inducing a chronic inflammatory gut tract with unbalanced polarization of macrophages (M1/M2) and production of proinflammatory cytokines. Once these cytokines are released into blood circulation and transported to skin lesions, they easily activate the primary abnormal immune cells of skin lesions and cause an inflammatory response. Finally, the disease is exacerbated after certain food intake. Future research should explore the role of serum cytokines of psoriasis in crosstalk to resident immune cells of skin lesions, such as Langerhans cells (31) and CD8+ tissue-resident memory T cells (TRMs). Therefore, the potential efficacy of preventative measures against gut inflammation should be assessed and could be of great value.

According to the skin lesion of psoriasis and PASI scores, guidelines of different countries have recommended detailed therapeutic regimens. While alternative options for the treatment of psoriasis with various comorbidities are still being sought. In Asia, a 15-year nationwide population-based cohort study of Korea showed that atherosclerotic cardiovascular risk increased in psoriasis (32). In the US, results from the National Health and Nutrition Examination Survey also indicated that an increased risk of psoriatic mortality is partially mediated by an increased prevalence of cardiovascular disease, diabetes and cancer (33). In TCM, the body condition of all individuals who suffer from psoriasis has been taken into consideration more than mere skin lesions. Based on the constitution of patients, suggestions as to what type of food in certain nature and taste should be avoided have been given to patients. As mentioned earlier, it amount to one thing, metabolic disorder, which is closely related to lifestyle, particularly what one eats. Data from real world concerning psoriasis gradually underlined the importance of lifestyle changes. To clarify the underlying mechanisms of SF on the progression of psoriasis, preliminarily tests were performed.

In the present study, BALB/c mice were administered an SF diet every day to construct ‘unhealthy gut’ type. After psoriasis-like dermatitis modeling, skin lesions in the SF-disposed group significantly worsened. During these processes, SF tended not to increase the body weight and impact on defecation of the mouse as was expected. Additionally, the ethology of mice showed that SF-disposed mice were more irritable and like to bully one another. Thus, it was hypothesized that SF-induced aggravated lesions might mediated by unknown response in the gut.

In the present study, SF-induced pathology of the gut tract and its corresponding skin lesions were evaluated. The mucosal immune system of the gastrointestinal tract plays a unique role in the balance of commensal microbes and resident immune cells. Among them, accumulating evidence suggests that an overwhelming load of nutrients and their metabolites disturbs the polarization of macrophages, which are closely related to inflammatory response (34). The data of the present study showed an increased M1 macrophages in gut tract and skin lesions of the SF group, which was marked by elevated expression of CD11b. Subsequently, alterations in the serum levels of cytokines (more TNF-α, and less IL-10, IL-35) suggested a low gradation systemic inflammation due to activation of M1 macrophages. However, as key cytokine in the progression of psoriasis, IL-17 levels were not enhanced as expected. At present, researchers have found IL-17 levels were higher both in serum and lesions of psoriasis patients, such just reported in patients who suffered from serious advanced psoriasis and with higher PASI score (35,36). In vivo, skin lesions of psoriasis-like dermatitis were different from patients both in pathogenesis and PASI. Thus, such differences of serum cytokines in mice were probably induced by food intake, which further confirmed the influence of food on gut tissue.

Mechanistically, unbalanced macrophages caused gut local immune response disorder and caused aforementioned cytokines release, which induced mild systemic inflammation of SF diet mice. Once these cytokines were translocated to skin and interacted with local immune cells, progression of primary skin lesions of psoriasis occurred, present as lesions worsening in mPASI scores and skin histology. Therefore, NF-κB p65 nuclear transcription of HaCaT cells was promoted significantly by serum from SF diet mice and was highly associated with inflammation-induced proliferation of epidermis.

The present study found that unstable resident immune cells in primary skin lesions was the reason for interval or sequential therapy of calcipotriol or Daivobet (37) even in the stable stage, which has been highly recommended in guidelines of psoriasis (38). In the pathogenesis of psoriasis, a signal transduction pathway that connects PAMPs recognition to NF-κB activation is involved in the progression of psoriasis. TLRs, especially TLR-2, build a bridge between innate immunity and autoimmunity. The present study revealed that TLR-2/NF-κB p65 and Notch signaling were activated in psoriasis-like dermatitis but overinhibited by SF, which was inconsistent with aforementioned findings. There are several possibilities to account for this. As mentioned in the section on IHC, some skin lesions in SF-disposed mice showed necrotic foci and spongiotic condition. Normal expression of NF-κB p65 and Notch are indispensable for skin development and homeostasis (39,40). Taken together, it was hypothesized that such an unusual downregulation of the aforementioned proteins could be attributed to serious skin damage triggered by cytokines from gut or negative feedback regulation of mice.

The national epidemiological survey of psoriasis in 1984 showed that psoriasis prevalence was higher in North China than South China and more frequent in men compared with women (41). Cases of psoriasis flare following some risk factors, cold weather in mild-high latitudes and more consumption of red meat (beef and mutton, often considered as common kinds of SF) are more likely to be the demographic and epidemiological drivers (42). As is well-known, men have more social intercourse and unhealthful dietary behaviors when exposed to urban food environment (43). It is recommended that patients should avoid taking SF when suffering from an acute skin inflammation. Although the present study offered new insights on the role of SF in psoriasis relapse and preliminarily explored its possible mechanism, effects of diet on female mice and small number of experimental mice should be investigated. To further investigate influence of the common kinds of SF on the progress of psoriasis, key laboratory of meat processing and quality control on SF diets with added beef and mutton and the aforementioned limits should be employed.

At present, diet-induced intestinal homeostasis, gut microbiota and their metabolites are still unknown in psoriasis. Future studies in other fields of medicine, 16S rRNA amplicon sequencing would be valuable in determining how microbes respond to diet. Otherwise, microbiota metabolites in stool could be identified by gas chromatographic mass spectrometry, including l-aspartic acid, cholestan-3-ol (5β, 3α), campesterol, lactic acid, and butyrate, which have been associated with lipogenesis and inflammation. However, these effects on psoriasis remain to be elucidated and should be further studied.

SF is one of the danger factors responsible for the progression of psoriasis and can change the gut barrier and metabolite of the patient. Then, damaging substances from the gut are released into the blood circulation and cause low-level systemic inflammatory response, thereby exacerbating local unstable TRMs or APCs in primary skin lesions. Consequently, it induces the progression of the advanced stage of psoriasis.

Acknowledgements

Not applicable.

Funding

Funding: The present study was supported by The Construction Fund of Medical Key Disciplines of Hangzhou (grant no. 2020SJZDXK03), National Key Research and Development Program of China (grant no. 2018YFC1705300) and Zhejiang Hospital of Traditional Chinese Medicine, CaoYi TCM studio (grant no. 321028-2019-0001).

Availability of data and materials

The datasets used and/or analyzed during the current study are available from the corresponding author on reasonable request.

Authors' contributions

Conceptualization and visualization was by FX. Methodology and investigation by WZ and YW. FX and XY confirm the authenticity of all the raw data. FX and XY analyzed the data, revised the draft and revised the figures and tables. Funding acquisition and work modification was by YC. All authors read and approved the final manuscript.

Ethics approval and consent to participate

All experimental procedures were performed in compliance with the guidelines set by the Zhejiang Chinese Medical University Laboratory Animal Research Center (approval no. IACUC-20190408-12).

Patient consent for publication

Not applicable.

Competing interests

The authors declare that they have no competing interests.

References

1 

Griffiths CEM, Armstrong AW, Gudjonsson JE and Barker JNWN: Psoriasis. Lancet. 397:1301–1315. 2021.PubMed/NCBI View Article : Google Scholar

2 

Takeshita J, Grewal S, Langan SM, Mehta NN, Ogdie A, Van Voorhees AS and Gelfand JM: Psoriasis and comorbid diseases: Epidemiology. J Am Acad Dermatol. 76:377–390. 2017.PubMed/NCBI View Article : Google Scholar

3 

Madden SK, Flanagan KL and Jones G: How lifestyle factors and their associated pathogenetic mechanisms impact psoriasis. Clin Nutr. 39:1026–1040. 2020.PubMed/NCBI View Article : Google Scholar

4 

Zhu FY and Xie GQ: Discussion on Chinese Medicine Diet taboo-fawu. Chinese Journal of Traditional Chinese Medicine and Pharmacy. 7:3104–3106. 2018.

5 

Yu S, Wu X, Zhou Y, Sheng L, Jena PK, Han D, Wan YJY and Hwang ST: A Western diet, but not a high-fat and low-sugar diet, predisposes mice to enhanced susceptibility to imiquimod-induced psoriasiform dermatitis. J Invest Dermatol. 139:1404–1407. 2019.PubMed/NCBI View Article : Google Scholar

6 

Boericke H: Critical considerations on a new treatment for psoriasis. Dtsch Gesundheitsw. 7:919–922. 1952.PubMed/NCBI(In German).

7 

Petrozzi JW and Rosenbloom J: Low-tryptophan diet in treatment of psoriasis. JAMA. 205:345–346. 1968.PubMed/NCBI

8 

Zackheim HS and Farber EM: Low-protein diet and psoriasis. A hospital study. Arch Dermatol. 99:580–586. 1969.PubMed/NCBI

9 

Kragballe K and Fogh K: A low-fat diet supplemented with dietary fish oil (Max-EPA) results in improvement of psoriasis and in formation of leukotriene B5. Acta Derm Venereol. 69:23–28. 1989.PubMed/NCBI

10 

Adawi M, Damiani G, Bragazzi NL, Bridgewood C, Pacifico A, Conic RRZ, Morrone A, Malagoli P, Pigatto PDM, Amital H, et al: The impact of intermittent fasting (Ramadan Fasting) on psoriatic arthritis disease activity, enthesitis, and dactylitis: A multicentre study. Nutrients. 11(601)2019.PubMed/NCBI View Article : Google Scholar

11 

Passali M, Josefsen K, Frederiksen JL and Antvorskov JC: Current evidence on the efficacy of gluten-free diets in multiple sclerosis, psoriasis, type 1 diabetes and autoimmune thyroid diseases. Nutrients. 12(2316)2020.PubMed/NCBI View Article : Google Scholar

12 

Spiera H and Lefkovits AM: Turkey, tryptophan, and psoriasis. Lancet. 2(1418)1967.PubMed/NCBI View Article : Google Scholar

13 

Phan C, Touvier M, Kesse-Guyot E, Adjibade M, Hercberg S, Wolkenstein P, Chosidow O, Ezzedine K and Sbidian E: Association between mediterranean anti-inflammatory dietary profile and severity of psoriasis: Results from the NutriNet-Santé cohort. JAMA Dermatol. 154:1017–1024. 2018.PubMed/NCBI View Article : Google Scholar

14 

Balić A, Vlašić D, Žužul K, Marinović B and Mokos ZB: Omega-3 versus omega-6 polyunsaturated fatty acids in the prevention and treatment of inflammatory skin diseases. Int J Mol Sci. 21(741)2020.PubMed/NCBI View Article : Google Scholar

15 

Barrea L, Savanelli MC, Di Somma C, Napolitano M, Megna M, Colao A and Savastano S: Vitamin D and its role in psoriasis: An overview of the dermatologist and nutritionist. Rev Endocr Metab Disord. 18:195–205. 2017.PubMed/NCBI View Article : Google Scholar

16 

Millsop JW, Bhatia BK, Debbaneh M, Koo J and Liao W: Diet and psoriasis, part III: Role of nutritional supplements. J Am Acad Dermatol. 71:561–569. 2014.PubMed/NCBI View Article : Google Scholar

17 

Chen W, Zhou X and Zhu W: Trace elements homeostatic imbalance in psoriasis: A meta-analysis. Biol Trace Elem Res. 191:313–322. 2019.PubMed/NCBI View Article : Google Scholar

18 

Ely PH: Is psoriasis a bowel disease? Successful treatment with bile acids and bioflavonoids suggests it is. Clin Dermatol. 36:376–389. 2018.PubMed/NCBI View Article : Google Scholar

19 

Zackheim HS: Taurine and diet in psoriasis. Arch Dermatol. 118(961)1982.PubMed/NCBI

20 

Reich K, Augustin M, Thaçi D, Pinter A, Leutz A, Henneges C, Schneider E, Schacht A, Dossenbach M and Mrowietz U: A 24-week multicentre, randomized, open-label, parallel-group study comparing the efficacy and safety of ixekizumab vs. fumaric acid esters and methotrexate in patients with moderate-to-severe plaque psoriasis naive to systemic treatment. Br J Dermatol. 182:869–879. 2020.PubMed/NCBI View Article : Google Scholar

21 

Jena PK, Sheng L, McNeil K, Chau TQ, Yu S, Kiuru M, Fung MA, Hwang ST and Wan YJY: Long-term Western diet intake leads to dysregulated bile acid signaling and dermatitis with Th2 and Th17 pathway features in mice. J Dermatol Sci. 95:13–20. 2019.PubMed/NCBI View Article : Google Scholar

22 

Yu S, Wu X, Shi Z, Huynh M, Jena PK, Sheng L, Zhou Y, Han D, Wan YJY and Hwang ST: Diet-induced obesity exacerbates imiquimod-mediated psoriasiform dermatitis in anti-PD-1 antibody-treated mice: Implications for patients being treated with checkpoint inhibitors for cancer. J Dermatol Sci. 97:194–200. 2020.PubMed/NCBI View Article : Google Scholar

23 

Fernández-Armenteros JM, Gómez-Arbonés X, Buti-Soler M, Betriu-Bars A, Sanmartin-Novell V, Ortega-Bravo M, Martínez-Alonso M, Garí E, Portero-Otín M, Santamaria-Babi L and Casanova-Seuma JM: Psoriasis, metabolic syndrome and cardiovascular risk factors. A population-based study. J Eur Acad Dermatol Venereol. 33:128–135. 2019.PubMed/NCBI View Article : Google Scholar

24 

Mahil SK, McSweeney SM, Kloczko E, McGowan B, Barker JN and Smith CH: Does weight loss reduce the severity and incidence of psoriasis or psoriatic arthritis? A critically appraised topic. Br J Dermatol. 181:946–953. 2019.PubMed/NCBI View Article : Google Scholar

25 

De Angelis M, Garruti G, Minervini F, Bonfrate L, Portincasa P and Gobbetti M: The food-gut human axis: The effects of diet on gut microbiota and metabolome. Curr Med Chem. 26:3567–3583. 2019.PubMed/NCBI View Article : Google Scholar

26 

Gentile CL and Weir TL: The gut microbiota at the intersection of diet and human health. Science. 362:776–780. 2018.PubMed/NCBI View Article : Google Scholar

27 

Tran HQ, Bretin A, Adeshirlarijaney A, Yeoh BS, Vijay-Kumar M, Zou J, Denning TL, Chassaing B and Gewirtz AT: ‘Western Diet’-induced adipose inflammation requires a complex gut microbiota. Cell Mol Gastroenterol Hepatol. 9:313–333. 2020.PubMed/NCBI View Article : Google Scholar

28 

Ye C, Yano H, Workman CJ and Vignali DAA: Interleukin-35: Structure, function and its impact on immune-related diseases. J Interferon Cytokine Res. 41:391–406. 2021.PubMed/NCBI View Article : Google Scholar

29 

Yang BY, Cheng YG, Liu Y, Liu Y, Tan JY, Guan W, Guo S and Kuang HX: Datura Metel L. Ameliorates imiquimod-induced psoriasis-like dermatitis and inhibits inflammatory cytokines production through TLR7/8-MyD88-NF-κB-NLRP3 inflammasome pathway. Molecules. 24(2157)2019.PubMed/NCBI View Article : Google Scholar

30 

Marasca C, Scala E, Di Caprio R, Raimondo A, Cacciapuoti S, Balato A and Fabbrocini G: Notch dysregulation and hidradenitis suppurativa, psoriasis, atopic dermatitis and lichen planus: Let's talk about Numb. Br J Dermatol. 180:950–951. 2019.PubMed/NCBI View Article : Google Scholar

31 

Kashem SW, Haniffa M and Kaplan DH: Antigen-presenting cells in the skin. Annu Rev Immunol. 35:469–499. 2017.PubMed/NCBI View Article : Google Scholar

32 

Kim ES, Han K, Kim MK, Park YM, Baek KH, Moon SD, Han JH, Song KH and Kwon HS: Impact of metabolic status on the incidence of psoriasis: A Korean nationwide cohort study. Sci Rep. 7(1989)2017.PubMed/NCBI View Article : Google Scholar

33 

Semenov YR, Herbosa CM, Rogers AT, Huang A, Kwatra SG, Cohen B, Anadkat MJ and Silverberg JI: Psoriasis and mortality in the United States: Data from the national health and nutrition examination survey. J Am Acad Dermatol. 85:396–403. 2021.PubMed/NCBI View Article : Google Scholar

34 

Mohammadi A, Blesso CN, Barreto GE, Banach M, Majeed M and Sahebkar A: Macrophage plasticity, polarization and function in response to curcumin, a diet-derived polyphenol, as an immunomodulatory agent. J Nutr Biochem. 66:1–16. 2019.PubMed/NCBI View Article : Google Scholar

35 

Brembilla NC, Senra L and Boehncke WH: The IL-17 family of cytokines in psoriasis: IL-17A and beyond. Front Immunol. 9(1682)2018.PubMed/NCBI View Article : Google Scholar

36 

Yilmaz SB, Cicek N, Coskun M, Yegin O and Alpsoy E: Serum and tissue levels of IL-17 in different clinical subtypes of psoriasis. Arch Dermatol Res. 304:465–469. 2012.PubMed/NCBI View Article : Google Scholar

37 

De Simone C, Dapavo P, Malagoli P, Martella A, Campanati A, Campione E, Errichetti E, Franchi C, Gambardella A, Megna M, et al: Long-term proactive management of psoriasis with calcipotriol and betamethasone dipropionate foam: An Italian consensus through a combined nominal group technique and Delphi approach. Int J Dermatol. 61:1543–1551. 2022.PubMed/NCBI View Article : Google Scholar

38 

Benhadou F, Mintoff D and Del Marmol V: Psoriasis: Keratinocytes or immune cells-which is the trigger? Dermatology. 235:91–100. 2019.PubMed/NCBI View Article : Google Scholar

39 

Thatikonda S, Pooladanda V, Sigalapalli DK and Godugu C: Piperlongumine regulates epigenetic modulation and alleviates psoriasis-like skin inflammation via inhibition of hyperproliferation and inflammation. Cell Death Dis. 11(21)2020.PubMed/NCBI View Article : Google Scholar

40 

Siebel C and Lendahl U: Notch signaling in development, tissue homeostasis, and disease. Physiol Rev. 97:1235–1294. 2017.PubMed/NCBI View Article : Google Scholar

41 

National Psoriasis Epidemic Survey Group. Distribution of psoriasis in China: A nation-wide screening in 1984. J Dermatol Venereol. 11:66–78. 1989.

42 

Qiao J, Jia QN, Li F, He CX, Wu C, Yu XL, et al: Epidemic Analysis of Dietary Risk Factors for Psoriasis Vulgaris. The Chinese Journal of Dermatovenereology,. 31:1301–1305. 2017.

43 

Xu Y, Yang J and Yang L: Research on social phenomenon of Chinese dining tables. Sci Technol Information. 10:241–242. 2011.

Related Articles

  • Abstract
  • View
  • Download
  • Twitter
Copy and paste a formatted citation
Spandidos Publications style
Zeng W, Wang Y, Cao Y, Xing F and Yang X: Study of dietary‑induced progression of psoriasis‑like mice based on gut macrophage polarization. Exp Ther Med 25: 278, 2023.
APA
Zeng, W., Wang, Y., Cao, Y., Xing, F., & Yang, X. (2023). Study of dietary‑induced progression of psoriasis‑like mice based on gut macrophage polarization. Experimental and Therapeutic Medicine, 25, 278. https://doi.org/10.3892/etm.2023.11976
MLA
Zeng, W., Wang, Y., Cao, Y., Xing, F., Yang, X."Study of dietary‑induced progression of psoriasis‑like mice based on gut macrophage polarization". Experimental and Therapeutic Medicine 25.6 (2023): 278.
Chicago
Zeng, W., Wang, Y., Cao, Y., Xing, F., Yang, X."Study of dietary‑induced progression of psoriasis‑like mice based on gut macrophage polarization". Experimental and Therapeutic Medicine 25, no. 6 (2023): 278. https://doi.org/10.3892/etm.2023.11976
Copy and paste a formatted citation
x
Spandidos Publications style
Zeng W, Wang Y, Cao Y, Xing F and Yang X: Study of dietary‑induced progression of psoriasis‑like mice based on gut macrophage polarization. Exp Ther Med 25: 278, 2023.
APA
Zeng, W., Wang, Y., Cao, Y., Xing, F., & Yang, X. (2023). Study of dietary‑induced progression of psoriasis‑like mice based on gut macrophage polarization. Experimental and Therapeutic Medicine, 25, 278. https://doi.org/10.3892/etm.2023.11976
MLA
Zeng, W., Wang, Y., Cao, Y., Xing, F., Yang, X."Study of dietary‑induced progression of psoriasis‑like mice based on gut macrophage polarization". Experimental and Therapeutic Medicine 25.6 (2023): 278.
Chicago
Zeng, W., Wang, Y., Cao, Y., Xing, F., Yang, X."Study of dietary‑induced progression of psoriasis‑like mice based on gut macrophage polarization". Experimental and Therapeutic Medicine 25, no. 6 (2023): 278. https://doi.org/10.3892/etm.2023.11976
Follow us
  • Twitter
  • LinkedIn
  • Facebook
About
  • Spandidos Publications
  • Careers
  • Cookie Policy
  • Privacy Policy
How can we help?
  • Help
  • Live Chat
  • Contact
  • Email to our Support Team