Spandidos Publications Logo
  • About
    • About Spandidos
    • Aims and Scopes
    • Abstracting and Indexing
    • Editorial Policies
    • Reprints and Permissions
    • Job Opportunities
    • Terms and Conditions
    • Contact
  • Journals
    • All Journals
    • Oncology Letters
      • Oncology Letters
      • Information for Authors
      • Editorial Policies
      • Editorial Board
      • Aims and Scope
      • Abstracting and Indexing
      • Bibliographic Information
      • Archive
    • International Journal of Oncology
      • International Journal of Oncology
      • Information for Authors
      • Editorial Policies
      • Editorial Board
      • Aims and Scope
      • Abstracting and Indexing
      • Bibliographic Information
      • Archive
    • Molecular and Clinical Oncology
      • Molecular and Clinical Oncology
      • Information for Authors
      • Editorial Policies
      • Editorial Board
      • Aims and Scope
      • Abstracting and Indexing
      • Bibliographic Information
      • Archive
    • Experimental and Therapeutic Medicine
      • Experimental and Therapeutic Medicine
      • Information for Authors
      • Editorial Policies
      • Editorial Board
      • Aims and Scope
      • Abstracting and Indexing
      • Bibliographic Information
      • Archive
    • International Journal of Molecular Medicine
      • International Journal of Molecular Medicine
      • Information for Authors
      • Editorial Policies
      • Editorial Board
      • Aims and Scope
      • Abstracting and Indexing
      • Bibliographic Information
      • Archive
    • Biomedical Reports
      • Biomedical Reports
      • Information for Authors
      • Editorial Policies
      • Editorial Board
      • Aims and Scope
      • Abstracting and Indexing
      • Bibliographic Information
      • Archive
    • Oncology Reports
      • Oncology Reports
      • Information for Authors
      • Editorial Policies
      • Editorial Board
      • Aims and Scope
      • Abstracting and Indexing
      • Bibliographic Information
      • Archive
    • Molecular Medicine Reports
      • Molecular Medicine Reports
      • Information for Authors
      • Editorial Policies
      • Editorial Board
      • Aims and Scope
      • Abstracting and Indexing
      • Bibliographic Information
      • Archive
    • World Academy of Sciences Journal
      • World Academy of Sciences Journal
      • Information for Authors
      • Editorial Policies
      • Editorial Board
      • Aims and Scope
      • Abstracting and Indexing
      • Bibliographic Information
      • Archive
    • International Journal of Functional Nutrition
      • International Journal of Functional Nutrition
      • Information for Authors
      • Editorial Policies
      • Editorial Board
      • Aims and Scope
      • Abstracting and Indexing
      • Bibliographic Information
      • Archive
    • International Journal of Epigenetics
      • International Journal of Epigenetics
      • Information for Authors
      • Editorial Policies
      • Editorial Board
      • Aims and Scope
      • Abstracting and Indexing
      • Bibliographic Information
      • Archive
    • Medicine International
      • Medicine International
      • Information for Authors
      • Editorial Policies
      • Editorial Board
      • Aims and Scope
      • Abstracting and Indexing
      • Bibliographic Information
      • Archive
  • Articles
  • Information
    • Information for Authors
    • Information for Reviewers
    • Information for Librarians
    • Information for Advertisers
    • Conferences
  • Language Editing
Spandidos Publications Logo
  • About
    • About Spandidos
    • Aims and Scopes
    • Abstracting and Indexing
    • Editorial Policies
    • Reprints and Permissions
    • Job Opportunities
    • Terms and Conditions
    • Contact
  • Journals
    • All Journals
    • Biomedical Reports
      • Information for Authors
      • Editorial Policies
      • Editorial Board
      • Aims and Scope
      • Abstracting and Indexing
      • Bibliographic Information
      • Archive
    • Experimental and Therapeutic Medicine
      • Information for Authors
      • Editorial Policies
      • Editorial Board
      • Aims and Scope
      • Abstracting and Indexing
      • Bibliographic Information
      • Archive
    • International Journal of Epigenetics
      • Information for Authors
      • Editorial Policies
      • Editorial Board
      • Aims and Scope
      • Abstracting and Indexing
      • Bibliographic Information
      • Archive
    • International Journal of Functional Nutrition
      • Information for Authors
      • Editorial Policies
      • Editorial Board
      • Aims and Scope
      • Abstracting and Indexing
      • Bibliographic Information
      • Archive
    • International Journal of Molecular Medicine
      • Information for Authors
      • Editorial Policies
      • Editorial Board
      • Aims and Scope
      • Abstracting and Indexing
      • Bibliographic Information
      • Archive
    • International Journal of Oncology
      • Information for Authors
      • Editorial Policies
      • Editorial Board
      • Aims and Scope
      • Abstracting and Indexing
      • Bibliographic Information
      • Archive
    • Medicine International
      • Information for Authors
      • Editorial Policies
      • Editorial Board
      • Aims and Scope
      • Abstracting and Indexing
      • Bibliographic Information
      • Archive
    • Molecular and Clinical Oncology
      • Information for Authors
      • Editorial Policies
      • Editorial Board
      • Aims and Scope
      • Abstracting and Indexing
      • Bibliographic Information
      • Archive
    • Molecular Medicine Reports
      • Information for Authors
      • Editorial Policies
      • Editorial Board
      • Aims and Scope
      • Abstracting and Indexing
      • Bibliographic Information
      • Archive
    • Oncology Letters
      • Information for Authors
      • Editorial Policies
      • Editorial Board
      • Aims and Scope
      • Abstracting and Indexing
      • Bibliographic Information
      • Archive
    • Oncology Reports
      • Information for Authors
      • Editorial Policies
      • Editorial Board
      • Aims and Scope
      • Abstracting and Indexing
      • Bibliographic Information
      • Archive
    • World Academy of Sciences Journal
      • Information for Authors
      • Editorial Policies
      • Editorial Board
      • Aims and Scope
      • Abstracting and Indexing
      • Bibliographic Information
      • Archive
  • Articles
  • Information
    • For Authors
    • For Reviewers
    • For Librarians
    • For Advertisers
    • Conferences
  • Language Editing
Login Register Submit
  • This site uses cookies
  • You can change your cookie settings at any time by following the instructions in our Cookie Policy. To find out more, you may read our Privacy Policy.

    I agree
Search articles by DOI, keyword, author or affiliation
Search
Advanced Search
presentation
Experimental and Therapeutic Medicine
Join Editorial Board Propose a Special Issue
Print ISSN: 1792-0981 Online ISSN: 1792-1015
Journal Cover
January-2024 Volume 27 Issue 1

Full Size Image

Sign up for eToc alerts
Recommend to Library

Journals

International Journal of Molecular Medicine

International Journal of Molecular Medicine

International Journal of Molecular Medicine is an international journal devoted to molecular mechanisms of human disease.

International Journal of Oncology

International Journal of Oncology

International Journal of Oncology is an international journal devoted to oncology research and cancer treatment.

Molecular Medicine Reports

Molecular Medicine Reports

Covers molecular medicine topics such as pharmacology, pathology, genetics, neuroscience, infectious diseases, molecular cardiology, and molecular surgery.

Oncology Reports

Oncology Reports

Oncology Reports is an international journal devoted to fundamental and applied research in Oncology.

Experimental and Therapeutic Medicine

Experimental and Therapeutic Medicine

Experimental and Therapeutic Medicine is an international journal devoted to laboratory and clinical medicine.

Oncology Letters

Oncology Letters

Oncology Letters is an international journal devoted to Experimental and Clinical Oncology.

Biomedical Reports

Biomedical Reports

Explores a wide range of biological and medical fields, including pharmacology, genetics, microbiology, neuroscience, and molecular cardiology.

Molecular and Clinical Oncology

Molecular and Clinical Oncology

International journal addressing all aspects of oncology research, from tumorigenesis and oncogenes to chemotherapy and metastasis.

World Academy of Sciences Journal

World Academy of Sciences Journal

Multidisciplinary open-access journal spanning biochemistry, genetics, neuroscience, environmental health, and synthetic biology.

International Journal of Functional Nutrition

International Journal of Functional Nutrition

Open-access journal combining biochemistry, pharmacology, immunology, and genetics to advance health through functional nutrition.

International Journal of Epigenetics

International Journal of Epigenetics

Publishes open-access research on using epigenetics to advance understanding and treatment of human disease.

Medicine International

Medicine International

An International Open Access Journal Devoted to General Medicine.

Journal Cover
January-2024 Volume 27 Issue 1

Full Size Image

Sign up for eToc alerts
Recommend to Library

  • Article
  • Citations
    • Cite This Article
    • Download Citation
    • Create Citation Alert
    • Remove Citation Alert
    • Cited By
  • Similar Articles
    • Related Articles (in Spandidos Publications)
    • Similar Articles (Google Scholar)
    • Similar Articles (PubMed)
  • Download PDF
  • Download XML
  • View XML
Article Open Access

Echinacoside ameliorates doxorubicin‑induced cardiac injury by regulating GPX4 inhibition‑induced ferroptosis

  • Authors:
    • Yan Ma
    • Xiaoli Yang
    • Nianxin Jiang
    • Cheng Lu
    • Jiehan Zhang
    • Shaowei Zhuang
  • View Affiliations / Copyright

    Affiliations: Department of Cardiology, Seventh People's Hospital of Shanghai University of Traditional Chinese Medicine, Shanghai 200137, P.R. China
    Copyright: © Ma et al. This is an open access article distributed under the terms of Creative Commons Attribution License.
  • Article Number: 29
    |
    Published online on: November 23, 2023
       https://doi.org/10.3892/etm.2023.12317
  • Expand metrics +
Metrics: Total Views: 0 (Spandidos Publications: | PMC Statistics: )
Metrics: Total PDF Downloads: 0 (Spandidos Publications: | PMC Statistics: )
Cited By (CrossRef): 0 citations Loading Articles...

This article is mentioned in:



Abstract

Echinacoside (ECH) is a compound derived from the natural herbs Cistanche and Echinacea, which has considerable protective effects on heart failure (HF). HF is characterized by myocardial damage and abnormal ferroptosis. Glutathione peroxidase 4 (GPX4) is an important regulator of ferroptosis, which plays a role in ferroptosis‑related diseases. Despite this, the therapeutic mechanisms of ECH against HF remain unknown. Therefore, the aim of the present study was to investigate the cardioprotective effect and underlying mechanisms of ECH in the treatment of doxorubicin (DOX)‑induced chronic HF (CHF). Cell proliferation was assessed using a CCK‑8 assay. Furthermore, cardiac cell injury and oxidative stress were determined by measuring the lactate dehydrogenase (LDH), malondialdehyde (MDA), and glutathione (GSH) levels. The levels of Fe2+ and lipid reactive oxygen species (ROS), and expression of the biomarkers of ferroptosis, including GPX4 and prostaglandin‑endoperoxide synthase 2 (PTGS2), were measured to examine cardiomyocyte ferroptosis. Additionally, RNA interference was used to silence Gpx4. In vitro and in vivo, ECH considerably reduced the MDA and LDH levels and increased the GSH level, thereby attenuating DOX‑induced cardiac injury and oxidative stress. Meanwhile, ECH treatment decreased the lipid ROS levels and PTGS2 expression while increasing GPX4 expression, thereby alleviating DOX‑induced cardiomyocyte ferroptosis. Moreover, knockdown of Gpx4 inhibited the protective effects of ECH on DOX‑induced accumulation of lipid ROS in cardiomyocytes. These findings indicate that ECH can reduce DOX‑induced cardiac injury by inhibiting ferroptosis via GPX4, highlighting its value as a potentially valuable therapeutic target in the management of CHF.

Introduction

Heart failure (HF) is now one of the most common causes of cardiovascular disease, with increasing morbidity and mortality rates (1), and HF occurrence is closely related to the long-term survival of patients with acute coronary syndrome (2). Chronic HF (CHF) is a common complication of several heart diseases, characterized by impaired ventricular filling and ejection (3). Diabetes, hypertension, coronary heart disease, and chronic renal diseases are all risk factors for CHF (4). Doxorubicin (DOX) is an anthracycline initially extracted and identified from Streptomyces pneumonia (5). The highly effective anticancer drug DOX causes progressive cardiac remodeling due to myocardial damage during the early stages of treatment and leads to cardiomyopathy in the later periods (6), involving the excessive generation of reactive oxygen species (ROS), mitochondrial dysfunction, and cardiomyocyte death, frequently resulting in hospitalization (7,8). Additionally, cardiac cell injury, left ventricular dysfunction, and congestive HF associated with a high dose of DOX treatment further worsen a patient's quality of life (9). DOX-induced cardiotoxicity is a side effect when used to treat CHF.

Ferroptosis is a relatively newly discovered type of programmed cell death characterized by iron overload-induced production of large amounts of ROS and lipid peroxide flocking (10). Excessive death of myocardial cells can lead to various cardiovascular diseases and even develop into HF, so developing ideal treatment plans based on pathogenesis is of great significance for cardiopathy (11). Cardiac remodeling is widely accepted as the primary mechanism underlying the progression of HF (12). Cardiac remodeling causes myocardial fibrosis and hypertrophy, resulting in cardiac size, shape, and functional changes, eventually leading to cardiac systolic or diastolic dysfunction (13). Current studies have found that the mechanisms related to ferroptosis, including iron homeostasis imbalance, GSH deficiency, oxidative stress, cardiac stimulation, and mitochondrial dysfunction, play a role in cardiac remodeling (14). Substantial evidence has shown a close relationship between HF pathogenesis and the mechanism of ferroptosis, as the mechanism of HF and ferroptosis has been studied (15). Iron homeostasis is a complex process regulated by multiple iron metabolism proteins; iron homeostasis imbalances can lead to iron overload and ferroptosis. Iron homeostasis plays an important role in maintaining normal heart physiological function, which is susceptible to iron overload, resulting in oxidative stress, and promoting the development of HF (16). Furthermore, the activation center of GPX4 is an important component of cysteine and prevents ferroptosis caused by lipid ROS, implying that GPX4-related ferroptosis may be important in CHF.

Echinacoside (ECH) is a natural bioactive compound isolated from the natural herbs Cistanche and Echinacea. ECH has several biological and pharmacological activities, including anti-apoptotic, neuroprotective, hepatoprotective, immunomodulatory, anti-aging, anti-diabetic, and bone formation-promoting properties (17,18). However, there are no studies assessing the cardioprotective effects of ECH in CHF to the best of our knowledge, and the potential underlying mechanisms remain elusive. Thus, the aim of the present study was to investigate the effects of ECH in GPX4 inhibition-induced ferroptosis of cardiomyocytes in vivo and in vitro.

Materials and methods

Cell culture and treatment

Rat H9c2 cells were obtained from The Cell Bank of Type Culture Collection of The Chinese Academy of Sciences. Cells were cultured in DMEM supplemented with 10% FBS, 2 mM l-glutamine, and 1% penicillin/streptomycin (all from Thermo Fisher Scientific, Inc.) at 37˚C in a humidified incubator supplied with 5% CO2 air. DOX (2 µM, MilliporeSigma, cat. no. 25316-40-9) was used to create the model of using H9c2 cells pretreated for 24 h with or without 5, 10, or 20 µM ECH (purity: ≥99.85%; MedChemExpress, cat. no. HY-N0020). Otherwise, 35 µM erastin was used to induce ferroptosis in H9c2 cells pretreated for 24 h with or without 10 µM ECH.

CCK-8 assay

The CCK-8 assay (Signalway Antibody LLC) was used to detect cell proliferation. Cells were incubated with CCK-8 solution for 1 h after 0 and 24 h in culture. Cell proliferation was measured using a microplate reader, and optical densities at 450 nm were assessed. Each experiment was repeated three times.

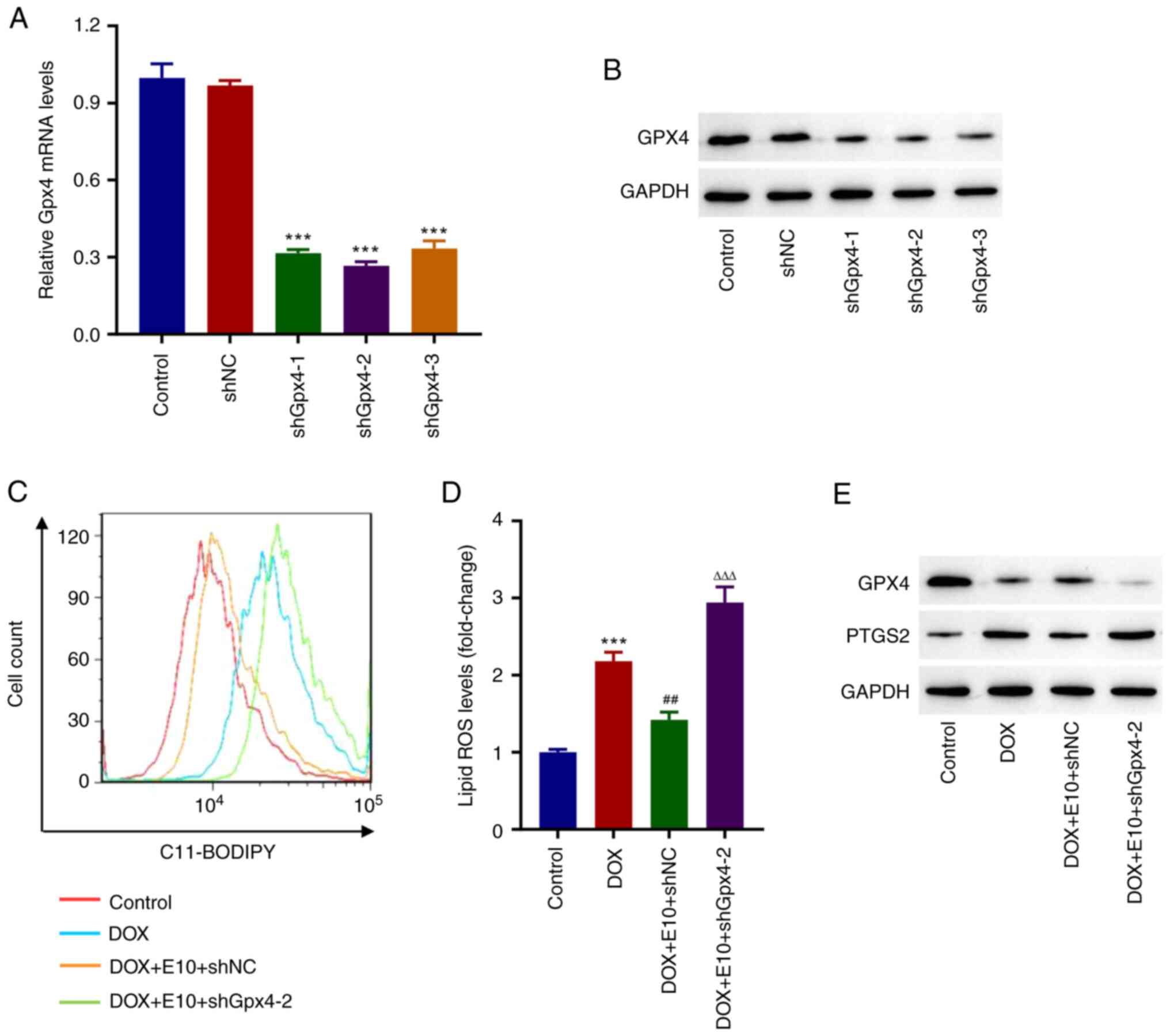
Knockdown of Gpx4

Short hairpin-interfering RNAs (shRNA) targeting rat Gpx4 (shGpx4-1: 5'-GGTTTGACATGTACAGCAA-3', site: 377-398; shGpx4-2, 5'-GAAGTAATCAAGAAATCAA-3', site: 332-353; and shGpx4-3 5'-GGATGAAAGTCCAGCCCAA-3', site: 437-458) and scramble shRNA (5'-GGACGAGCTGTACAAGTAA-3') were produced by General Bio Co., Ltd. and assembled into lentiviral plasmids (pLKO.1). Recombinant plasmids were expressed in 293T cells in the presence of psPAX2 and pMD2G using Lipofectamine® 2000 (Thermo Fisher Scientific, Inc.) as per the manufacturer's instructions to produce transducer plasmids. After 48 h, cells were transduced with the pLKO.1-scramble shRNA (shNC) as a negative control.

Measurement of biochemical indices

The Fe2+ concentration in H9c2 cells was determined using an Iron Assay kit (cat. no. ab83366, Abcam), and the LDH (cat. no. A020-1-1), GSH (cat. no. A006-2-1), and MDA levels (cat. no. A003-1-1) in H9c2 cells or serum samples were determined using commercial biochemical kits (Jiancheng Bioengineering Institute). All procedures were performed in accordance with the manufacturer's protocols.

Lipid peroxidation assessment using C11-BODIPY

A total of 10 µM C11-BODIPY (Thermo Fisher Scientific, Inc.) was added to the cell suspension (1x106 cells/ml), and the suspension was incubated in the dark at 37˚C for 30 min. Cells were then washed with PBS, and the fluorescence intensity of the dye C11-BODIPY was measured using an Accuri™ C6 flow cytometer (BD Biosciences, Inc.). Data were analyzed using FlowJo version 7.6.1 (FlowJo LLC).

Reverse transcription-quantitative (RTq)PCR

Total RNA of different samples was extracted using TRIzol® Reagent (Invitrogen; Thermo Fisher Scientific, Inc.). Using a cDNA synthesis kit, RNA was reverse-transcribed into cDNA using a PrimeScript™ kit (Takara Biotechnology Co., Ltd.) according to the manufacturer's protocol. For qPCR, the thermocycling conditions were: 95˚C for 10 min; followed by 40 cycles of 95˚C for 15 sec and 60˚C for 45 sec, and Gapdh was used as the loading control. The relative gene expression was calculated using the 2-ΔΔCq method (19). Data are presented as the mean of three replicates. Table I contains the sequences of all the primers.

Table I

Sequences of the primers.

Table I

Sequences of the primers.

GeneForwardReverse
Tfrc 5'-GTTTCTGCCAGCCCCCTATT-3' 5'-CACCTCTGCTGCTGTACGAA-3'
Slc11a2 5'-TCCCCATTCCTGAGGAGGAG-3' 5'-ATCCGTGGGACCTTGGGATA-3'
Slc7a11 5'-TCGTCCTTTCAAGGTGCCTC-3' 5'-AGAGTCTTCTGGTACAACTTCTAGT-3'
Gpx4 5'-ACGCCAAAGTCCTAGGAAGC-3' 5'-CTGCGAATTCGTGCATGGAG-3'
Ptgs2 5'-CTCAGCCATGCAGCAAATCC-3' 5'-GGGTGGGCTTCAGCAGTAAT-3'
Gapdh 5'-GGAGTCTACTGGCGTCTTCAC-3' 5'-ATGAGCCCTTCCACGATGC-3'.

[i] Tfrc, transferrin receptor protein 1; Slc11a2, solute carrier family 11 member 2; Slc7a11, solute carrier family seven member 11; Gpx4, glutathione peroxidase 4; Ptgs2, prostaglandin-endoperoxide synthase 2.

Western blot analysis

RIPA lysis buffer (JRDUN) was used to lyse the samples, and the protein yield was determined using an enhanced BCA protein assay kit (Thermo Fisher Scientific, Inc.). Total proteins were separated by 10% SDS-PAGE and transferred to a nitrocellulose membrane overnight before being blocked with 5% nonfat dry milk overnight at 4˚C. Subsequently, membranes were incubated with one of the primary antibodies overnight at 4˚C, followed by secondary antibody anti-mouse IgG (cat. no. A0208; Beyotime Institute of Biotechnology; 1:1,000) for 1 h at 37˚C. Signals were visualized and densitometry analysis was performed using an enhanced chemiluminescence system (Bio-Rad Laboratories, Inc.). The primary antibodies were used: GPX4 (cat. no. DF6701; Affinity Biosciences Ltd.; 1:1,000), PTGS2 (cat. no. AF7003; Affinity Biosciences Ltd.; 1:1,000), and GAPDH (cat. no. #5174s; Cell Signaling Technology, Inc.; 1:30,000).

Rat model of CHF and treatments

Male Sprague-Dawley rats weighing 180-220 g were purchased from HFK Bioscience Co. Ltd. All experimental procedures were performed in accordance with the Guidelines for the Institutional Animal Care and Use Committee of Shanghai Rat & Mouse Biotech Co., Ltd. (Approval no. 202109) (18). All procedures followed internationally recognized ethical standards. The rats were divided into the following four groups (n=6 per group): normal group, DOX group (rat model of CHF), DOX + E50 group (DOX + ECH 50 mg/kg), and DOX + E100 group (DOX + ECH 100 mg/kg). A CHF rat model was induced by DOX (intraperitoneal injection of 2.5 mg/kg, twice a week) as previously described (7). Furthermore, the rats were given ECH (50 or 100 mg/kg) by gavage for 2 weeks. To monitor cardiac function, an echocardiogram was performed, and hemodynamic variables were assessed (20). After treatment completion, the animals were anesthetized with 2% sodium pentobarbital (50 mg/kg) (B005, Jiancheng Bioengineering Institute) and sacrificed by cervical dislocation, and their hearts were removed. Myocardial tissues were fixed in 4% paraformaldehyde overnight at 4˚C, dehydrated in ascending ethanol gradient and embedded in paraffin for 2 h at room temperature and made into paraffin sections (5 µm). Subsequently, the sections were placed in an oven and heated at 60˚C for 1 h, immersed in xylene solution at room temperature for 10 min, and then immersed in descending ethanol gradient at room temperature for 5 min, followed by staining with hematoxylin and eosin at room temperature for 5 and 3 min, respectively, using an H&E staining kit (cat. no. C0105S; Beyotime Institute of Biotechnology). After dehydrating in 100% alcohol at room temperature for 5 min and mounting, tissues were observed under a microscope. Blood samples were taken from the abdominal aorta to detect brain natriuretic peptide (BNP) using a BNP ELISA Kit (cat. no. E-EL-R0126c; Elabscience Biotechnology, Inc.).

Statistical analysis

GraphPad Prism version 8.4.2 (GraphPad Software, Inc.) was used for statistical analysis. Data are presented as the mean ± standard deviation. Comparisons between two groups were performed using a Student's t-test, whereas an ANOVA followed by a Tukey's post hoc test was used to compare multiple groups. P<0.05 was considered to indicate a statistically significant difference.

Results

ECH ameliorates DOX-mediated increases in LDH and MDA levels and decreases in GSH levels in rat H9c2 cells

To determine the optimal concentration of ECH for regulating DOX-induced rat H9c2 cell cytotoxicity, H9c2 cells were cultured with ECH at various concentrations (5-20 µM) for 24 h, and the cell proliferation activity was detected using a CCK-8 assay kit (Fig. 1A). When 20 µM ECH was used, cell proliferation activity decreased significantly and in a dose-dependent manner. The MDA, GSH, and LDH levels were also measured. The MDA and LDH levels were elevated by DOX, whereas ECH significantly reduced this trend (Fig. 1B and C). Furthermore, when compared to the control group, the GSH levels in the DOX group were significantly lower, and an increase in this level was observed after ECH treatment (Fig. 1D).

Figure 1

ECH ameliorates DOX-mediated increases in LDH and MDA levels and decreases in GSH levels in rat H9c2 cells. Rat H9c2 cells were treated with 2 µM DOX and 5, 10, or 20 µM ECH, and the (A) cell proliferation, (B) LDH, (C) MDA, and (D) GSH levels were measured. ***P<0.001 vs. control; #P<0.05, ##P<0.01, ###P<0.001 vs. DOX. ECH, Echinacoside; DOX, doxorubicin; LDH, lactate dehydrogenase; MDA, malondialdehyde; GSH, glutathione.

ECH ameliorates DOX-induced ferroptosis in rat H9c2 cells

The mechanisms related to ferroptosis, such as iron homeostasis imbalance, GSH deficiency, oxidative stress, cardiac stimulation, and mitochondrial dysfunction, play a role in cardiac remodeling (14). Moreover, our previous study found that DOX caused cardiac injury by activating cardiomyocyte ferroptosis (7). Therefore, the effects of ECH on DOX-induced Fe2+ and lipid ROS in H9c2 cells were assessed. Interestingly, it was found that DOX exposure increased the Fe2+ levels in H9c2 cells by threefold when compared to the control group. However, ECH significantly reduced this elevation in a dose-dependent manner (from 5-20 µM; Fig. 2A). When H9c2 cells were treated with DOX, they produced significantly more lipid ROS as compared to the control group. Meanwhile, lipid ROS levels in the ECH groups were significantly reduced in a dose-dependent manner (Fig. 2B and C). GPX4 is currently recognized as a central inhibitor of ferroptosis, and its activity depends on glutathione produced by cystine-glutamate antitransporter solute carrier family seven member 11 (SLC7A11) activation, which is considered an anti-ferroptosis molecule (21). Additionally, transferrin receptor protein 1 (TFRC) is the key receptor mediating the cellular uptake of iron, and solute carrier family 11 member 2 (SLC11A2) is involved in the release of irons from acidified endosomes into the cytoplasm (22). Prostaglandin-endoperoxide synthase 2 (PTGS2) plays dual functions as both a cyclooxygenase and peroxidase, and is known to be induced by various ferroptosis inducers (22). Thus, the mRNA levels of hub ferroptosis-related genes Tfrc, Slc11a2, Slc7a11, Gpx4, and Ptgs2 in cells were assessed. DOX exposure significantly increased the mRNA expression levels of Tfrc, Slc11a2, Slc7a11, and Ptgs2, while decreasing the mRNA expression levels of Gpx4. However, ECH significantly increased the mRNA expression levels of Gpx4 and decreased the Ptgs2 mRNA expression levels in DOX-treated rat H9c2 cells in a dose-dependent manner (Fig. 2D). These two proteins were therefore further examined by western blotting. DOX decreased GPX4 protein expression while increasing PTGS2 protein expression, and this was inhibited by ECH (Fig. 2E).

Figure 2

ECH reduced DOX-induced ferroptosis in rat H9c2 cells. Rat H9c2 cells were treated with 2 µM DOX and 5, 10, or 20 µM ECH, and the (A) Fe2+ concentrations, (B and C) lipid ROS levels, and (D) mRNA levels of Tfrc, Slc11a2, Slc7a11, Gpx4 and Ptgs2, and (E) protein expression of GPX4 and PTGS2 were measured. ***P<0.001 vs. control; #P<0.05, ##P<0.01, ###P<0.001 vs. DOX. ECH, Echinacoside; DOX, doxorubicin; ROS, reactive oxygen species; Tfrc, transferrin receptor protein 1; Slc11a2, solute carrier family 11 member 2; Slc7a11, solute carrier family seven member 11; Gpx4, glutathione peroxidase 4; Ptgs2, prostaglandin-endoperoxide synthase 2.

ECH inhibits erastin-induced ferroptosis in rat H9c2 cells

To further examine the role of ECH in ferroptosis in rat H9c2 cells, the ferroptosis inducer erastin was used. As illustrated in Fig. 3A, cell proliferation decreased significantly in erastin-treated cells, whereas ECH significantly increased cell proliferation after 24 h. Moreover, erastin significantly increased the lipid ROS levels, and ECH reversed this (Fig. 3B and C). When compared to the control group, erastin exposure reduced GPX4 expression while increasing PTGS2 expression, but ECH could reverse these effects (Fig. 3D).

Figure 3

ECH prevents erastin-induced ferroptosis in rat H9c2 cells. Rat H9c2 cells were treated with 35 µM erastin and 10 µM ECH, and the (A) Fe2+ concentrations, (B and C) lipid ROS, and (D) protein expression levels of GPX4 and PTGS2 were measured. ***P<0.001 vs. control; ##P<0.01, ###P<0.001 vs. erastin. ECH, Echinacoside; ROS, reactive oxygen species; Gpx4, glutathione peroxidase 4; Ptgs2, prostaglandin-endoperoxide synthase 2.

Knockdown of Gpx4 inhibits the protective effects of ECH on DOX-induced accumulation of lipid ROS in rat H9c2 cells

shRNA targeting of Gpx4 was used to investigate the effects of GPX4 on the protective effects of ECH on DOX-induced ferroptosis in rat H9c2 cells. Western blot analysis revealed that using specific Gpx4 shRNAs (Fig. 4A and B) significantly reduced Gpx4 expression when compared to the shNC group. Furthermore, ECH significantly reduced the DOX-induced increases in lipid ROS levels, whereas shGpx4 reversed this effect (Fig. 4C and D). Additionally, Western blotting data showed that DOX inhibited GPX4 expression while increasing PTGS2 expression; however, this trend was reversed by the knockdown of Gpx4 (Fig. 4E). These findings showed that knockdown of Gpx4 inhibited the protective effects of ECH on DOX-induced accumulation of lipid ROS in rat H9c2 cells.

Figure 4

Gpx4 knockdown inhibits the protective effects of ECH on DOX-induced accumulation of lipid ROS in rat H9c2 cells. (A) Gpx4 mRNA and (B) protein expression levels in rat H9c2 cells transduced with lentiviral plasmids containing Gpx4 shRNA. Rat H9c2 cells transduced with lentiviral plasmid expressing Gpx4 shRNA were treated with 2 µM DOX and 10 µM ECH, and the (C and D) lipid ROS and (E) protein expression levels of GPX4 and PTGS2 were measured. ***P<0.001 vs. control; ##P<0.01 vs. DOX; ΔΔΔP<0.001 vs. DOX + E10 + shNC. ECH, Echinacoside; DOX, doxorubicin; Gpx4, glutathione peroxidase 4; ROS, reactive oxygen species; shRNA, short hairpin; PTGS2, prostaglandin-endoperoxide synthase 2; NC, negative control.

ECH ameliorates DOX-induced CHF in rats

DOX was used to establish a CHF rat model to assess the effects of ECH on CHF in vivo. DOX reduced the left ventricular ejection fraction, fractional shortening, end-systolic pressure, and heart rate while increasing left ventricular end-diastolic pressure (Table II). Conversely, ECH may improve DOX-induced cardiac function. Tissue sections from the control group exhibited a normal morphology, whereas those from DOX-treated rats exhibited myocardial disorganization, increased intracellular spaces, and cytoplasmic vacuolization (Fig. 5A). Moreover, eosinophilic cells with pyknotic nuclei and loss of myofibrils were observed among cardiomyocytes in the DOX-treated rats (Fig. 5A). However, ECH administration resulted in a considerable improvement in the histopathology as compared to that observed in the DOX group; the histological appearance of high-dose ECH group was similar to that of the control group (Fig. 5A). Given that BNP is an important indicator of ventricular function, the BNP levels in the CHF rat model were measured by ELISA. The findings revealed that, when compared to the control group, DOX exposure significantly increased the BNP levels, whereas ECH exposure decreased the BNP levels in a dose-dependent manner (Fig. 5B). LDH is an enzyme found in myocardial cell damage. DOX significantly increased the LDH levels compared with the control group, whereas ECH administration reversed this effect (Fig. 5C). Of note, the effect of ECH on the protein expression levels of GPX4 and PTGS2 matched the in vitro findings, which showed that ECH administration reversed the effects in the CHF rat model (Fig. 5D).

Figure 5

ECH reduced the DOX-induced cardiac injury in rat. (A) Images of hematoxylin and eosin-stained cardiomyocytes. Scale bar, 100 µm. Serum (B) BNP and (C) LDH levels. (D) Protein expression levels of GPX4 and PTGS2. Stars, intracellular spaces; arrowheads, myofibril loss; black arrows, eosinophilia and pyknotic nuclei. ***P<0.001 vs. control; ###P<0.001 vs. DOX. ECH, Echinacoside; DOX, doxorubicin; Gpx4, glutathione peroxidase 4; PTGS2, prostaglandin-endoperoxide synthase 2; BNP, brain natriuretic peptide; LDH, lactate dehydrogenase.

Table II

Cardiac parameters in the rat models of heart failure.

Table II

Cardiac parameters in the rat models of heart failure.

 Echocardiographic data, %Left ventricular end pressure, mmHg 
GroupEjection fractionFractional shorteningSystolicDiastolicHeart rate, beats/min
Control85.33±1.7247.33±2.08102.89±0.597.53±0.78370.00±9.42
DOX 60.54±4.45a 26.74±2.78a 71.98±1.54a 12.57±0.21a 298.17±9.15a
DOX+E50 73.25±3.37c 35.66±2.67c 79.31±1.75c 11.78±0.56b308.17±11.05
DOX+E100 83.17±1.45c 44.83±1.64c 94.63±6.19c 10.72±0.40c 338.00±5.83c

[i] aP<0.05,

[ii] bP<0.01,

[iii] cP<0.001 vs. DOX. ECH, Echinacoside; E50, 50 mg/kg ECH; E100, 100 mg/kg ECH; DOX, doxorubicin. Data are presented as the mean ± standard deviation.

Discussion

HF is a complicated clinical syndrome characterized by cardiac systolic and diastolic dysfunction (23). Despite numerous clinical and experimental studies on the treatment of CHF, a satisfactory treatment regimen to prevent HF progression is lacking (24). Hence, it is critical to find a safe and effective therapeutic to treat HF. ECH has been studied for its potential to protect against HF (25). The effect and molecular mechanism of HF, however, are unknown.

In the present study, ECH protected DOX-treated H9c2 cells from oxidative stress and ferroptosis. Furthermore, ECH alleviated DOX-induced cardiac injury by regulating GPX4 inhibition-induced ferroptosis. A growing body of evidence suggests that oxidative stress is a direct or indirect pathophysiological pathway in the HF process (26). Excess ROS production causes cellular protein, lipid, and DNA damage, and the physiological antioxidant defense system cannot eliminate it, resulting in cell necrosis and apoptosis (27). MDA is formed as the result of lipid oxidation by oxygen-free radicals, causing cytotoxicity and worsening cell membrane damage, and is commonly used to reflect the degree of oxidative stress (28,29). However, an excess of ROS leads to an excess of lipid peroxide conversion in HF development. Meanwhile, MDA production increases, activating a feedforward loop mechanism, and oxidative stress increases, resulting in further deterioration of myocardial systolic and diastolic functions (30). DOX was found to increase the production of inflammatory cytokines during cardiotoxicity and oxidative stress (31,32). When patients develop HF, the plasma BNP levels are markedly increased, and the degree of increase is related to the degree of ventricular dilatation, which is widely used as an HF biomarker, and is involved in ventricular dysfunction; that is, the content of BNP is closely associated with HF severity (33,34). In the present study, the effects of ECH on DOX-induced BNP in plasma for the alleviation of HF symptoms were investigated. The results showed that ECH effectively alleviated cardiac injury in vivo and in vitro.

As more evidence emerged that myocardial cell ferroptosis is associated with myocardial ischemia-reperfusion injury, which plays a role in HF development, it was shown that ferroptosis inhibition could improve myocardial injury and HF (35-38). Ferroptosis is caused by an imbalance in the production and clearance of intracellular lipid peroxides (39). Ferroptosis involves lipid, GSH, and iron metabolisms, and mitochondrial dysfunction. When cells experience iron overload, the ROS levels increase, resulting in intracellular lipid peroxide accumulation, and iron overload in cardiomyocytes results in oxidative stress and mitochondrial damage, eventually leading to systolic and diastolic dysfunction and myocardial fibrosis (40,41). Iron overload damages the heart by causing oxidative stress, promoting HF development (42). According to research, inhibiting GSH synthesis increases cardiac lipid peroxidation, which inhibits myocardial contractility (43). One of the ferroptosis-related proteins is GPX4, and selenium deficiency is a risk factor for HF development. By lowering the GPX4 activity, selenium deficiency promotes CHF progression. PTGS2 participated in the prostaglandin biosynthesis process, which catalyzes lipid oxidation and is involved in ferroptosis (44). Furthermore, it was discovered that ECH administration decreased PTGS2 expression while increasing GPX4 expression in DOX-treated rats and H9c2 cells. As a regulator of ferroptosis, GPX4 induces ferroptosis by inhibiting its substrate glutathione or glutathione components (45). When cardiomyocytes produce a large amount of ROS, the cell's antioxidant activity is reduced, and lipid ROS are produced, inhibiting GSH absorption, and the GSH levels are associated with HF severity (46). GSH deficiency causes cysteine deficiency, lowering the GPX4 activity and resulting in ferroptosis. Furthermore, Gpx4 knockdown inhibited the protective effects of ECH on DOX-induced accumulation of lipid ROS in rat H9c2 cells, indicating that ECH could protect DOX-induced cardiac injury by affecting ferroptosis hub proteins. These important findings provide a foundation for the clinical treatment of CHF. Owing to the limited literature reports on the involvement of ferroptosis in CHF, the present study may be considered for developing a potential therapy for the disease based on targeting of ferroptosis.

In conclusion, ECH ameliorated DOX-induced cardiac injury by regulating GPX4 inhibition-induced ferroptosis. Thus, ECH may serve as a promising and important therapy for the treatment of CHF injury.

Acknowledgements

Not applicable.

Funding

Funding: The present study was financially supported by the Shanghai Pudong Commission of Health and Family Planning (grant no. PW2020D-10), Shanghai Municipal Commission of Health and Family Planning (grant no. 202040188), Medical Disciplinary Development Project of Pudong New Area Health System (grant no. PWYgy2021-10) and Multiplication plan for traditional Chinese medicine specialty brand building (grant no. PDZY-2021-0310).

Availability of data and material

The datasets used and/or analyzed during the present study are available from the corresponding author on reasonable request.

Authors' contributions

YM, SZ, and JZ conceived and designed the study. YM wrote, reviewed, and revised the manuscript. XY, NJ, CL and JZ acquired, analyzed, and interpreted the data, and performed the statistical analysis. YM, SZ, and JZ confirm the authenticity of all the raw data. All authors have read and approved the final manuscript.

Ethics approval and consent to participate

All experimental procedures were performed in accordance with the Guidelines for the Institutional Animal Care and Use Committee of Shanghai Rat & Mouse Biotech Co., Ltd. (approval no. 202109).

Patient consent for publication

Not applicable.

Competing interests

The authors declare that they have no competing interests.

References

1 

Sola S, Mir MQS, Lerakis S, Tandon N and Khan BV: Atorvastatin improves left ventricular systolic function and serum markers of inflammation in nonischemic heart failure. J Am Coll Cardiol. 47:332–337. 2006.PubMed/NCBI View Article : Google Scholar

2 

Wen W, Zhang Z, She J, Bai X, Wu Y, Gao L, Zhou J and Yuan Z: The predictive values of white blood cell indices (lymphocyte and eosinophilic granulocyte) for heart failure in acute coronary syndrome patients following percutaneous coronary intervention: A prospective cohort study. Clin Interv Aging. 18:951–962. 2023.PubMed/NCBI View Article : Google Scholar

3 

Khan H, Anker SD, Januzzi JL Jr, McGuire DK, Sattar N, Woerle HJ and Butler J: Heart failure epidemiology in patients with diabetes mellitus without coronary heart disease. J Card Fail. 25:78–86. 2019.PubMed/NCBI View Article : Google Scholar

4 

Hunt SA, Abraham WT, Chin MH, Feldman AM, Francis GS, Ganiats TG, Jessup M, Konstam MA, Mancini DM, Michl K, et al: ACC/AHA 2005 guideline update for the diagnosis and management of chronic heart failure in the adult: A report of the American college of cardiology/American heart association task force on practice guidelines (writing committee to update the 2001 guidelines for the evaluation and management of heart failure): Developed in collaboration with the American college of chest physicians and the international society for heart and lung transplantation: Endorsed by the heart rhythm society. Circulation. 112:e154–e235. 2005.PubMed/NCBI View Article : Google Scholar

5 

Long K, Zhao Z, Chen J, Zhi L, Wang C, Liao D, Wang M and Gao P: Yang-xin-xue keli exerts therapeutic effects via regulating mitochondrial homeostasis and function in doxorubicin-induced rat heart failure. Front Pharmacol. 13(931453)2022.PubMed/NCBI View Article : Google Scholar

6 

Ermis N, Ulutas Z, Ozhan O, Yildiz A, Vardi N, Colak C and Parlakpinar H: Angiotensin II type 2 receptor agonist treatment of doxorubicin induced heart failure. Biotech Histochem. 98:326–335. 2023.PubMed/NCBI View Article : Google Scholar

7 

Zhuang S, Ma Y, Zeng Y, Lu C, Yang F, Jiang N, Ge J, Ju H, Zhong C, Wang J, et al: METTL14 promotes doxorubicin-induced cardiomyocyte ferroptosis by regulating the KCNQ1OT1-miR-7-5p-TFRC axis. Cell Biol Toxicol. 39:1015–1035. 2023.PubMed/NCBI View Article : Google Scholar

8 

Liao HH, Ding W, Zhang N, Zhou ZY, Ling Z, Li WJ, Chen S and Tang QZ: Activation of AMPKα2 attenuated doxorubicin-induced cardiotoxicity via inhibiting lipid peroxidation associated ferroptosis. Free Radic Biol Med. 205:275–290. 2023.PubMed/NCBI View Article : Google Scholar

9 

Syamprasad NP, Jain S, Rajdev B, Panda SR, Gangasani JK, Challa VS, Vaidya JR, Kundu GC and Naidu VGM: AKR1B1 inhibition using NARI-29-an epalrestat analogue-alleviates doxorubicin-induced cardiotoxicity via modulating calcium/CaMKII/MuRF-1 axis. Chem Biol Interact. 381(110566)2023.PubMed/NCBI View Article : Google Scholar

10 

Yang J, Ma S, Xu R, Wei Y, Zhang J, Zuo T, Wang Z, Deng H, Yang N and Shen Q: Smart biomimetic metal organic frameworks based on ROS-ferroptosis-glycolysis regulation for enhanced tumor chemo-immunotherapy. J Control Release. 334:21–33. 2021.PubMed/NCBI View Article : Google Scholar

11 

Wang R, Chen X, Li X and Wang K: Molecular therapy of cardiac ischemia-reperfusion injury based on mitochondria and ferroptosis. J Mol Med (Berl): Jul 28, 2023 (Epub ahead of print).

12 

Kumarswamy R and Thum T: Non-coding RNAs in cardiac remodeling and heart failure. Circ Res. 113:676–689. 2013.PubMed/NCBI View Article : Google Scholar

13 

Matsumoto T, Wada A, Tsutamoto T, Ohnishi M, Isono T and Kinoshita M: Chymase inhibition prevents cardiac fibrosis and improves diastolic dysfunction in the progression of heart failure. Circulation. 107:2555–2558. 2003.PubMed/NCBI View Article : Google Scholar

14 

Zy A, Gd A, Xu CA, Qin X, Xu H, Zeng B, Ren J, Zheng Q and Wang S: Beclin1 haploinsufficiency rescues low ambient temperature-induced cardiac remodeling and contractile dysfunction through inhibition of ferroptosis and mitochondrial injury. Metabolism. 113(154397)2020.PubMed/NCBI View Article : Google Scholar

15 

Chen X, Xu S, Zhao C and Liu B: Role of TLR4/NADPH oxidase 4 pathway in promoting cell death through autophagy and ferroptosis during heart failure. Biochem Biophys Res Commun. 516:37–43. 2019.PubMed/NCBI View Article : Google Scholar

16 

Zhang H, Zhabyeyev P, Wang S and Oudit GY: Role of iron metabolism in heart failure: From iron deficiency to iron overload. Biochim Biophys Acta Mol Basis Dis. 1865:1925–1937. 2019.PubMed/NCBI View Article : Google Scholar

17 

Zhang D, Li H and Wang JB: Echinacoside inhibits amyloid fibrillization of HEWL and protects against Aβ-induced neurotoxicity. Int J Biol Macromol. 72:243–253. 2015.PubMed/NCBI View Article : Google Scholar

18 

Yang X, Li F, Yang Y, Shen J, Zou R, Zhu P, Zhang C, Yang Z and Li P: Efficacy and safety of echinacoside in a rat osteopenia model. Evid Based Complement Alternat Med. 2013(926928)2013.PubMed/NCBI View Article : Google Scholar

19 

Livak KJ and Schmittgen TD: Analysis of relative gene expression data using real-time quantitative PCR and the 2(-Delta Delta C(T)) method. Methods. 25:402–408. 2001.PubMed/NCBI View Article : Google Scholar

20 

Yao L, Gui M, Li J, Lu B, Wang J, Zhou X and Fu D: Shengxian decoction decreases doxorubicin-induced cardiac apoptosis by regulating the TREM1/NF-κB signaling pathway. Mol Med Rep. 23(219)2021.PubMed/NCBI View Article : Google Scholar

21 

Chen H, Wang L, Liu J, Wan Z, Zhou L, Liao H and Wan R: LncRNA ITGB2-AS1 promotes cisplatin resistance of non-small cell lung cancer by inhibiting ferroptosis via activating the FOSL2/NAMPT axis. Cancer Biol Ther. 24(2223377)2023.PubMed/NCBI View Article : Google Scholar

22 

Yuan H, Xia P, Sun X, Ma J, Xu X, Fu C, Zhou H, Guan Y, Li Z, Zhao S, et al: Photothermal nanozymatic nanoparticles induce ferroptosis and apoptosis through tumor microenvironment manipulation for cancer therapy. Small. 18(e2202161)2022.PubMed/NCBI View Article : Google Scholar

23 

Aurigemma GP, Gottdiener JS, Shemanski L, Gardin J and Kitzman D: Predictive value of systolic and diastolic function for incident congestive heart failure in the elderly: The cardiovascular health study. J Am Coll Cardiol. 37:1042–1048. 2001.PubMed/NCBI View Article : Google Scholar

24 

Bonsu KO, Owusu IK, Buabeng KO, Reidpath DD and Kadirvelu A: Review of novel therapeutic targets for improving heart failure treatment based on experimental and clinical studies. Ther Clin Risk Manag. 12:887–906. 2016.PubMed/NCBI View Article : Google Scholar

25 

Ni Y, Zhang J, Zhu W, Duan Y, Bai H and Luan C: Echinacoside inhibited cardiomyocyte pyroptosis and improved heart function of HF rats induced by isoproterenol via suppressing NADPH/ROS/ER stress. J Cell Mol Med. 26:5414–5425. 2022.PubMed/NCBI View Article : Google Scholar

26 

Landmesser U, Spiekermann S, Dikalov S, Tatge H, Wilke R, Kohler C, Harrison DG, Hornig B and Drexler H: Vascular oxidative stress and endothelial dysfunction in patients with chronic heart failure: Role of xanthine-oxidase and extracellular superoxide dismutase. Circulation. 106:3073–3078. 2002.PubMed/NCBI View Article : Google Scholar

27 

Xiang XY, Yang XC, Su J, Kang JS, Wu Y, Xue YN, Dong YT and Sun LK: Inhibition of autophagic flux by ROS promotes apoptosis during DTT-induced ER/oxidative stress in HeLa cells. Oncol Rep. 35:3471–3479. 2016.PubMed/NCBI View Article : Google Scholar

28 

Ergüç A, Karakuş F, Arzuk E, Mutlu N and Orhan H: Role of oxidative stress and reactive metabolites in cytotoxicity & mitotoxicity of clozapine, diclofenac and nifedipine in CHO-K1 cells in vitro. Endocr Metab Immune Disord Drug Targets: Apr 19, 2023 (Epub ahead of print).

29 

Granieri MC, Rocca C, De Bartolo A, Nettore IC, Rago V, Romeo N, Ceramella J, Mariconda A, Macchia PE, Ungaro P, et al: Quercetin and its derivative counteract palmitate-dependent lipotoxicity by inhibiting oxidative stress and inflammation in cardiomyocytes. Int J Environ Res Public Health. 20(3492)2023.PubMed/NCBI View Article : Google Scholar

30 

Turk R, Juretić D, Geres D, Svetina A, Turk N and Flegar-Mestrić Z: Influence of oxidative stress and metabolic adaptation on PON1 activity and MDA level in transition dairy cows. Anim Reprod Sci. 108:98–106. 2008.PubMed/NCBI View Article : Google Scholar

31 

Ichihara S, Yamada Y, Kawai Y, Osawa T, Furuhashi K, Duan Z and Ichihara G: Roles of oxidative stress and Akt signaling in doxorubicin cardiotoxicity. Biochem Biophys Res Commun. 359:27–33. 2007.PubMed/NCBI View Article : Google Scholar

32 

Birari L, Wagh S, Patil KR, Mahajan UB, Unger B, Belemkar S, Goyal SN, Ojha S and Patil CR: Aloin alleviates doxorubicin-induced cardiotoxicity in rats by abrogating oxidative stress and pro-inflammatory cytokines. Cancer Chemother Pharmacol. 86:419–426. 2020.PubMed/NCBI View Article : Google Scholar

33 

Gaggin HK and Januzzi JL Jr: Biomarkers and diagnostics in heart failure. Biochim Biophys Acta. 1832:2442–2450. 2013.PubMed/NCBI View Article : Google Scholar

34 

Salah K, Stienen S, Pinto YM, Eurlings LW, Metra M, Bayes-Genis A, Verdiani V, Tijssen JGP and Kok WE: Prognosis and NT-proBNP in heart failure patients with preserved versus reduced ejection fraction. Heart. 105:1182–1189. 2019.PubMed/NCBI View Article : Google Scholar

35 

Liu B, Zhao C, Li H, Chen X, Ding Y and Xu S: Puerarin protects against heart failure induced by pressure overload through mitigation of ferroptosis. Biochem Biophys Res Commun. 497:233–240. 2018.PubMed/NCBI View Article : Google Scholar

36 

Conrad M and Proneth B: Broken hearts: Iron overload, ferroptosis and cardiomyopathy. Cell Res. 29:263–264. 2019.PubMed/NCBI View Article : Google Scholar

37 

Fang X, Cai Z, Wang H, Han D, Cheng Q, Zhang P, Gao F, Yu Y, Song Z, Wu Q, et al: Loss of cardiac ferritin H facilitates cardiomyopathy via Slc7a11-mediated ferroptosis. Circ Res. 127:486–501. 2020.PubMed/NCBI View Article : Google Scholar

38 

Fang X, Wang H, Han D, Xie E, Yang X, Wei J, Gu S, Gao F, Zhu N, Yin X, et al: Ferroptosis as a target for protection against cardiomyopathy. Proc Natl Acad Sci USA. 116:2672–2680. 2019.PubMed/NCBI View Article : Google Scholar

39 

Miess H, Dankworth B, Gouw AM, Rosenfeldt M, Schmitz W, Jiang M, Saunders B, Howell M, Downward J, Felsher DW, et al: The glutathione redox system is essential to prevent ferroptosis caused by impaired lipid metabolism in clear cell renal cell carcinoma. Oncogene. 37:5435–5450. 2018.PubMed/NCBI View Article : Google Scholar

40 

Wu T, Liang X, Liu X, Li Y, Wang Y, Kong L and Tang M: Induction of ferroptosis in response to graphene quantum dots through mitochondrial oxidative stress in microglia. Part Fibre Toxicol. 17(30)2020.PubMed/NCBI View Article : Google Scholar

41 

Paterek A, Mackiewicz U and Mączewski M: Iron and the heart: A paradigm shift from systemic to cardiomyocyte abnormalities. J Cell Physiol. 234:21613–21629. 2019.PubMed/NCBI View Article : Google Scholar

42 

Cheng CF and Lian WS: Prooxidant mechanisms in iron overload cardiomyopathy. Biomed Res Int. 2013(740573)2013.PubMed/NCBI View Article : Google Scholar

43 

Chen L, Yin Z, Qin X, Zhu X, Chen X, Ding G, Sun D, Wu NN, Fei J, Bi Y, et al: CD74 ablation rescues type 2 diabetes mellitus-induced cardiac remodeling and contractile dysfunction through pyroptosis-evoked regulation of ferroptosis. Pharmacol Res. 176:2022.PubMed/NCBI View Article : Google Scholar

44 

Yang WS, SriRamaratnam R, Welsch ME, Shimada K, Skouta R, Viswanathan VS, Cheah JH, Clemons PA, Shamji AF, Clish CB, et al: Regulation of ferroptotic cancer cell death by GPX4. Cell. 156:317–331. 2014.PubMed/NCBI View Article : Google Scholar

45 

Wu J, Minikes AM, Gao M, Bian H, Li Y, Stockwell BR, Chen ZN and Jiang X: Intercellular interaction dictates cancer cell ferroptosis via NF2-YAP signalling. Nature. 572:402–406. 2019.PubMed/NCBI View Article : Google Scholar

46 

Ren J, Privratsky JR, Yang X, Dong F and Carlson EC: Metallothionein alleviates glutathione depletion-induced oxidative cardiomyopathy in murine hearts. Crit Care Med. 36:2106–2116. 2008.PubMed/NCBI View Article : Google Scholar

Related Articles

  • Abstract
  • View
  • Download
  • Twitter
Copy and paste a formatted citation
Spandidos Publications style
Ma Y, Yang X, Jiang N, Lu C, Zhang J and Zhuang S: Echinacoside ameliorates doxorubicin‑induced cardiac injury by regulating GPX4 inhibition‑induced ferroptosis. Exp Ther Med 27: 29, 2024.
APA
Ma, Y., Yang, X., Jiang, N., Lu, C., Zhang, J., & Zhuang, S. (2024). Echinacoside ameliorates doxorubicin‑induced cardiac injury by regulating GPX4 inhibition‑induced ferroptosis. Experimental and Therapeutic Medicine, 27, 29. https://doi.org/10.3892/etm.2023.12317
MLA
Ma, Y., Yang, X., Jiang, N., Lu, C., Zhang, J., Zhuang, S."Echinacoside ameliorates doxorubicin‑induced cardiac injury by regulating GPX4 inhibition‑induced ferroptosis". Experimental and Therapeutic Medicine 27.1 (2024): 29.
Chicago
Ma, Y., Yang, X., Jiang, N., Lu, C., Zhang, J., Zhuang, S."Echinacoside ameliorates doxorubicin‑induced cardiac injury by regulating GPX4 inhibition‑induced ferroptosis". Experimental and Therapeutic Medicine 27, no. 1 (2024): 29. https://doi.org/10.3892/etm.2023.12317
Copy and paste a formatted citation
x
Spandidos Publications style
Ma Y, Yang X, Jiang N, Lu C, Zhang J and Zhuang S: Echinacoside ameliorates doxorubicin‑induced cardiac injury by regulating GPX4 inhibition‑induced ferroptosis. Exp Ther Med 27: 29, 2024.
APA
Ma, Y., Yang, X., Jiang, N., Lu, C., Zhang, J., & Zhuang, S. (2024). Echinacoside ameliorates doxorubicin‑induced cardiac injury by regulating GPX4 inhibition‑induced ferroptosis. Experimental and Therapeutic Medicine, 27, 29. https://doi.org/10.3892/etm.2023.12317
MLA
Ma, Y., Yang, X., Jiang, N., Lu, C., Zhang, J., Zhuang, S."Echinacoside ameliorates doxorubicin‑induced cardiac injury by regulating GPX4 inhibition‑induced ferroptosis". Experimental and Therapeutic Medicine 27.1 (2024): 29.
Chicago
Ma, Y., Yang, X., Jiang, N., Lu, C., Zhang, J., Zhuang, S."Echinacoside ameliorates doxorubicin‑induced cardiac injury by regulating GPX4 inhibition‑induced ferroptosis". Experimental and Therapeutic Medicine 27, no. 1 (2024): 29. https://doi.org/10.3892/etm.2023.12317
Follow us
  • Twitter
  • LinkedIn
  • Facebook
About
  • Spandidos Publications
  • Careers
  • Cookie Policy
  • Privacy Policy
How can we help?
  • Help
  • Live Chat
  • Contact
  • Email to our Support Team