Spandidos Publications Logo
  • About
    • About Spandidos
    • Aims and Scopes
    • Abstracting and Indexing
    • Editorial Policies
    • Reprints and Permissions
    • Job Opportunities
    • Terms and Conditions
    • Contact
  • Journals
    • All Journals
    • Oncology Letters
      • Oncology Letters
      • Information for Authors
      • Editorial Policies
      • Editorial Board
      • Aims and Scope
      • Abstracting and Indexing
      • Bibliographic Information
      • Archive
    • International Journal of Oncology
      • International Journal of Oncology
      • Information for Authors
      • Editorial Policies
      • Editorial Board
      • Aims and Scope
      • Abstracting and Indexing
      • Bibliographic Information
      • Archive
    • Molecular and Clinical Oncology
      • Molecular and Clinical Oncology
      • Information for Authors
      • Editorial Policies
      • Editorial Board
      • Aims and Scope
      • Abstracting and Indexing
      • Bibliographic Information
      • Archive
    • Experimental and Therapeutic Medicine
      • Experimental and Therapeutic Medicine
      • Information for Authors
      • Editorial Policies
      • Editorial Board
      • Aims and Scope
      • Abstracting and Indexing
      • Bibliographic Information
      • Archive
    • International Journal of Molecular Medicine
      • International Journal of Molecular Medicine
      • Information for Authors
      • Editorial Policies
      • Editorial Board
      • Aims and Scope
      • Abstracting and Indexing
      • Bibliographic Information
      • Archive
    • Biomedical Reports
      • Biomedical Reports
      • Information for Authors
      • Editorial Policies
      • Editorial Board
      • Aims and Scope
      • Abstracting and Indexing
      • Bibliographic Information
      • Archive
    • Oncology Reports
      • Oncology Reports
      • Information for Authors
      • Editorial Policies
      • Editorial Board
      • Aims and Scope
      • Abstracting and Indexing
      • Bibliographic Information
      • Archive
    • Molecular Medicine Reports
      • Molecular Medicine Reports
      • Information for Authors
      • Editorial Policies
      • Editorial Board
      • Aims and Scope
      • Abstracting and Indexing
      • Bibliographic Information
      • Archive
    • World Academy of Sciences Journal
      • World Academy of Sciences Journal
      • Information for Authors
      • Editorial Policies
      • Editorial Board
      • Aims and Scope
      • Abstracting and Indexing
      • Bibliographic Information
      • Archive
    • International Journal of Functional Nutrition
      • International Journal of Functional Nutrition
      • Information for Authors
      • Editorial Policies
      • Editorial Board
      • Aims and Scope
      • Abstracting and Indexing
      • Bibliographic Information
      • Archive
    • International Journal of Epigenetics
      • International Journal of Epigenetics
      • Information for Authors
      • Editorial Policies
      • Editorial Board
      • Aims and Scope
      • Abstracting and Indexing
      • Bibliographic Information
      • Archive
    • Medicine International
      • Medicine International
      • Information for Authors
      • Editorial Policies
      • Editorial Board
      • Aims and Scope
      • Abstracting and Indexing
      • Bibliographic Information
      • Archive
  • Articles
  • Information
    • Information for Authors
    • Information for Reviewers
    • Information for Librarians
    • Information for Advertisers
    • Conferences
  • Language Editing
Spandidos Publications Logo
  • About
    • About Spandidos
    • Aims and Scopes
    • Abstracting and Indexing
    • Editorial Policies
    • Reprints and Permissions
    • Job Opportunities
    • Terms and Conditions
    • Contact
  • Journals
    • All Journals
    • Biomedical Reports
      • Information for Authors
      • Editorial Policies
      • Editorial Board
      • Aims and Scope
      • Abstracting and Indexing
      • Bibliographic Information
      • Archive
    • Experimental and Therapeutic Medicine
      • Information for Authors
      • Editorial Policies
      • Editorial Board
      • Aims and Scope
      • Abstracting and Indexing
      • Bibliographic Information
      • Archive
    • International Journal of Epigenetics
      • Information for Authors
      • Editorial Policies
      • Editorial Board
      • Aims and Scope
      • Abstracting and Indexing
      • Bibliographic Information
      • Archive
    • International Journal of Functional Nutrition
      • Information for Authors
      • Editorial Policies
      • Editorial Board
      • Aims and Scope
      • Abstracting and Indexing
      • Bibliographic Information
      • Archive
    • International Journal of Molecular Medicine
      • Information for Authors
      • Editorial Policies
      • Editorial Board
      • Aims and Scope
      • Abstracting and Indexing
      • Bibliographic Information
      • Archive
    • International Journal of Oncology
      • Information for Authors
      • Editorial Policies
      • Editorial Board
      • Aims and Scope
      • Abstracting and Indexing
      • Bibliographic Information
      • Archive
    • Medicine International
      • Information for Authors
      • Editorial Policies
      • Editorial Board
      • Aims and Scope
      • Abstracting and Indexing
      • Bibliographic Information
      • Archive
    • Molecular and Clinical Oncology
      • Information for Authors
      • Editorial Policies
      • Editorial Board
      • Aims and Scope
      • Abstracting and Indexing
      • Bibliographic Information
      • Archive
    • Molecular Medicine Reports
      • Information for Authors
      • Editorial Policies
      • Editorial Board
      • Aims and Scope
      • Abstracting and Indexing
      • Bibliographic Information
      • Archive
    • Oncology Letters
      • Information for Authors
      • Editorial Policies
      • Editorial Board
      • Aims and Scope
      • Abstracting and Indexing
      • Bibliographic Information
      • Archive
    • Oncology Reports
      • Information for Authors
      • Editorial Policies
      • Editorial Board
      • Aims and Scope
      • Abstracting and Indexing
      • Bibliographic Information
      • Archive
    • World Academy of Sciences Journal
      • Information for Authors
      • Editorial Policies
      • Editorial Board
      • Aims and Scope
      • Abstracting and Indexing
      • Bibliographic Information
      • Archive
  • Articles
  • Information
    • For Authors
    • For Reviewers
    • For Librarians
    • For Advertisers
    • Conferences
  • Language Editing
Login Register Submit
  • This site uses cookies
  • You can change your cookie settings at any time by following the instructions in our Cookie Policy. To find out more, you may read our Privacy Policy.

    I agree
Search articles by DOI, keyword, author or affiliation
Search
Advanced Search
presentation
Experimental and Therapeutic Medicine
Join Editorial Board Propose a Special Issue
Print ISSN: 1792-0981 Online ISSN: 1792-1015
Journal Cover
May-2024 Volume 27 Issue 5

Full Size Image

Sign up for eToc alerts
Recommend to Library

Journals

International Journal of Molecular Medicine

International Journal of Molecular Medicine

International Journal of Molecular Medicine is an international journal devoted to molecular mechanisms of human disease.

International Journal of Oncology

International Journal of Oncology

International Journal of Oncology is an international journal devoted to oncology research and cancer treatment.

Molecular Medicine Reports

Molecular Medicine Reports

Covers molecular medicine topics such as pharmacology, pathology, genetics, neuroscience, infectious diseases, molecular cardiology, and molecular surgery.

Oncology Reports

Oncology Reports

Oncology Reports is an international journal devoted to fundamental and applied research in Oncology.

Experimental and Therapeutic Medicine

Experimental and Therapeutic Medicine

Experimental and Therapeutic Medicine is an international journal devoted to laboratory and clinical medicine.

Oncology Letters

Oncology Letters

Oncology Letters is an international journal devoted to Experimental and Clinical Oncology.

Biomedical Reports

Biomedical Reports

Explores a wide range of biological and medical fields, including pharmacology, genetics, microbiology, neuroscience, and molecular cardiology.

Molecular and Clinical Oncology

Molecular and Clinical Oncology

International journal addressing all aspects of oncology research, from tumorigenesis and oncogenes to chemotherapy and metastasis.

World Academy of Sciences Journal

World Academy of Sciences Journal

Multidisciplinary open-access journal spanning biochemistry, genetics, neuroscience, environmental health, and synthetic biology.

International Journal of Functional Nutrition

International Journal of Functional Nutrition

Open-access journal combining biochemistry, pharmacology, immunology, and genetics to advance health through functional nutrition.

International Journal of Epigenetics

International Journal of Epigenetics

Publishes open-access research on using epigenetics to advance understanding and treatment of human disease.

Medicine International

Medicine International

An International Open Access Journal Devoted to General Medicine.

Journal Cover
May-2024 Volume 27 Issue 5

Full Size Image

Sign up for eToc alerts
Recommend to Library

  • Article
  • Citations
    • Cite This Article
    • Download Citation
    • Create Citation Alert
    • Remove Citation Alert
    • Cited By
  • Similar Articles
    • Related Articles (in Spandidos Publications)
    • Similar Articles (Google Scholar)
    • Similar Articles (PubMed)
  • Download PDF
  • Download XML
  • View XML
Article Open Access

Icariin‑curcumol promotes ferroptosis in prostate cancer cells through Nrf2/HO‑1 signaling

  • Authors:
    • Wen Sheng
    • Bonan Li
    • Tiansong Sun
    • Congxu Zhu
    • Yingqiu Li
    • Wenjing Xu
  • View Affiliations / Copyright

    Affiliations: School of Rehabilitation Medicine and Health Care, Hunan University of Medicine, Huaihua, Hunan 418000, P.R. China, School of Integrated Chinese and Western Medicine, Hunan University of Chinese Medicine, Changsha, Hunan 410208, P.R. China, School of Integrated Chinese and Western Medicine, Hunan University of Chinese Medicine, Changsha, Hunan 410208, P.R. China, Medical School, Hunan University of Chinese Medicine, Changsha, Hunan 410208, P.R. China, Department of Dermatology, The First Affiliated Hospital of Hunan University of Chinese Medicine, Changsha, Hunan 410021, P.R. China
    Copyright: © Sheng et al. This is an open access article distributed under the terms of Creative Commons Attribution License.
  • Article Number: 232
    |
    Published online on: March 26, 2024
       https://doi.org/10.3892/etm.2024.12519
  • Expand metrics +
Metrics: Total Views: 0 (Spandidos Publications: | PMC Statistics: )
Metrics: Total PDF Downloads: 0 (Spandidos Publications: | PMC Statistics: )
Cited By (CrossRef): 0 citations Loading Articles...

This article is mentioned in:



Abstract

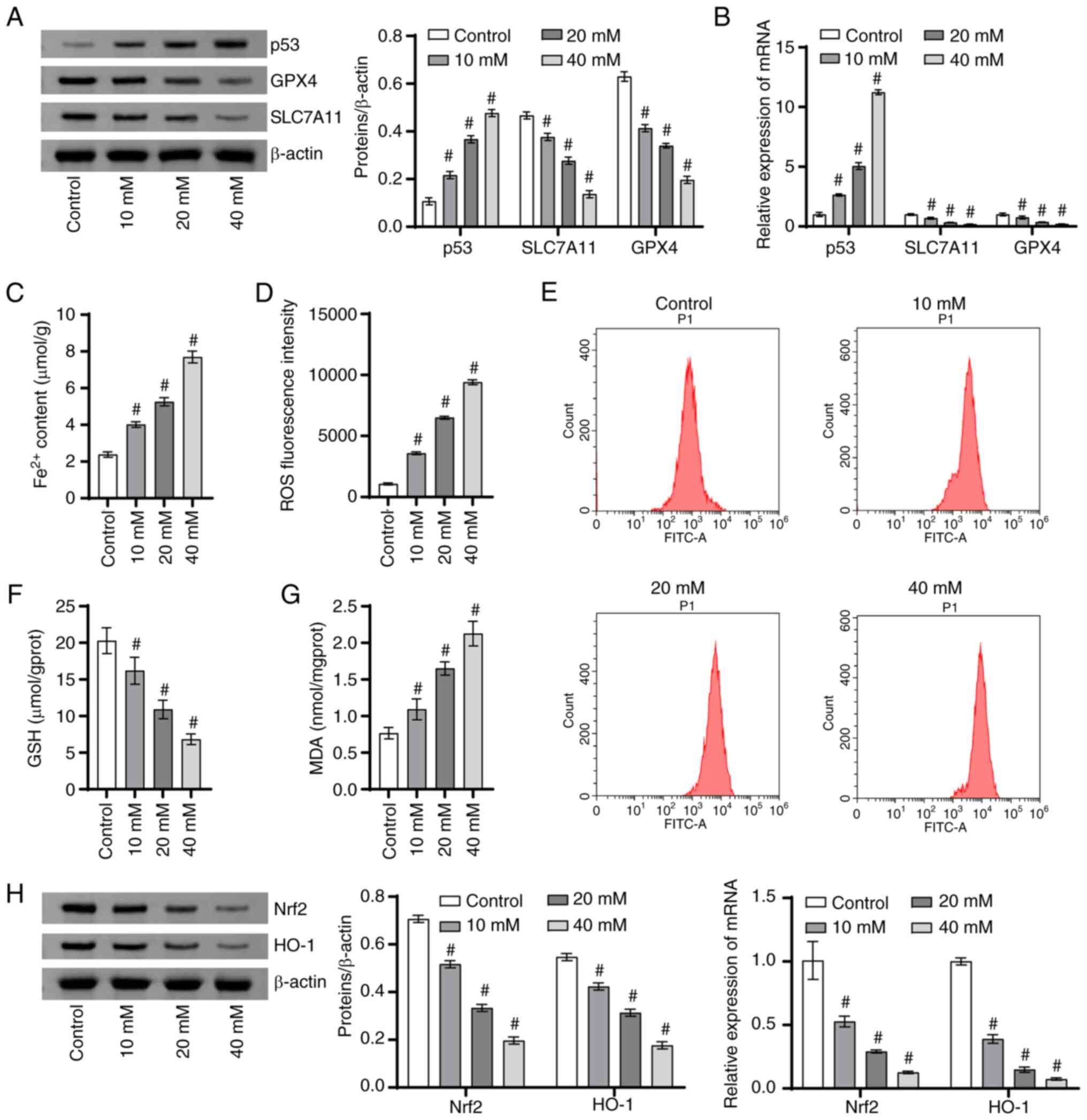
Ferroptosis is a form of regulatory cell death that relies on iron and reactive oxygen species (ROS) to inhibit tumors. The present study aimed to investigate whether icariin‑curcumol could be a novel ferroptosis inducer in tumor inhibition. Various concentrations of icariin‑curcumol were used to stimulate prostate cell lines (RWPE‑2, PC‑3, VCAP and DU145). Small interfering negative control (si‑NC) and si‑nuclear factor erythroid 2‑related factor 2 (Nrf2) were used to transfect DU145 cells. Cell viability was determined by using cell counting kit‑8. Ferroptosis‑related factor levels were analyzed using western blotting and reverse transcription‑quantitative PCR. Enzyme‑linked immunosorbent assays were used to assess the ferrous (Fe2+), glutathione and malondialdehyde (MDA) content. The ROS fluorescence intensity was assessed using flow cytometry. DU145 cells were most sensitive to icariin‑curcumol concentration. The Fe2+ content, ROS fluorescence intensity and MDA level gradually increased, while solute carrier family 7 member 11 (SLC7A11) level, glutathione peroxidase 4 (GPX4) level, GSH content, Nrf2 and heme oxygenase‑1 (HO‑1) decreased with icariin‑curcumol in a dose‑dependent manner. After si‑Nrf2 was transfected, the cell proliferation ability, SLC7A11 and GPX4 levels declined compared with the si‑NC group. In contrast to the control group, the icariin + curcumol group showed reductions in Nrf2 and HO‑1 levels, cell proliferation, SLC7A11 and GPX4 levels, with an increase in Fe2+ content and ROS fluorescence intensity. Overexpression of Nrf2 reversed the regulation observed in the icariin + curcumol group. Icariin‑curcumol induced ferroptosis in PCa cells, mechanistically by inhibiting the Nrf2/HO‑1 signaling pathway. Icariin‑curcumol could be used as a new type of ferroptosis inducer to treat PCa effectively.
View Figures

Figure 1

Figure 2

Figure 3

Figure 4

View References

1 

Liao D, Yang G, Yang Y, Tang X, Huang H, Shao J and Pan Q: Identification of pannexin 2 as a novel marker correlating with ferroptosis and malignant phenotypes of prostate cancer cells. Onco Targets Ther. 13:4411–4421. 2020.PubMed/NCBI View Article : Google Scholar

2 

Hentze MW, Muckenthaler MU and Andrews NC: Balancing acts: Molecular control of mammalian iron metabolism. Cell. 117:285–297. 2004.PubMed/NCBI View Article : Google Scholar

3 

Hassannia B, Vandenabeele P and Vanden Berghe T: Targeting ferroptosis to iron out cancer. Cancer Cell. 35:830–849. 2019.PubMed/NCBI View Article : Google Scholar

4 

Torti SV and Torti FM: Iron and cancer: More ore to be mined. Nat Rev Cancer. 13:342–355. 2013.PubMed/NCBI View Article : Google Scholar

5 

Maccarinelli F, Coltrini D, Mussi S, Bugatti M, Turati M, Chiodelli P, Giacomini A, De Cillis F, Cattane N, Cattaneo A, et al: Iron supplementation enhances RSL3-induced ferroptosis to treat naïve and prevent castration-resistant prostate cancer. Cell Death Discov. 9(81)2023.PubMed/NCBI View Article : Google Scholar

6 

Ghoochani A, Hsu EC, Aslan M, Rice MA, Nguyen HM, Brooks JD, Corey E, Paulmurugan R and Stoyanova T: Ferroptosis inducers are a novel therapeutic approach for advanced prostate cancer. Cancer Res. 81:1583–1594. 2021.PubMed/NCBI View Article : Google Scholar

7 

Xu B, Zhu WJ, Peng YJ and Cheng SD: Curcumin reverses the sunitinib resistance in clear cell renal cell carcinoma (ccRCC) through the induction of ferroptosis via the ADAMTS18 gene. Transl Cancer Res. 10:3158–3167. 2021.PubMed/NCBI View Article : Google Scholar

8 

Wang Y, Quan F, Cao Q, Lin Y, Yue C, Bi R, Cui X, Yang H, Yang Y, Birnbaumer L, et al: Quercetin alleviates acute kidney injury by inhibiting ferroptosis. J Adv Res. 28:231–243. 2020.PubMed/NCBI View Article : Google Scholar

9 

Xie R, Zhao W, Lowe S, Bentley R, Hu G, Mei H, Jiang X, Sun C, Wu Y and Yueying Liu: Quercetin alleviates kainic acid-induced seizure by inhibiting the Nrf2-mediated ferroptosis pathway. Free Radic Biol Med. 191:212–226. 2022.PubMed/NCBI View Article : Google Scholar

10 

Zhang X, Jiang L, Chen H, Wei S, Yao K, Sun X, Yang G, Jiang L, Zhang C, Wang N, et al: Resveratrol protected acrolein-induced ferroptosis and insulin secretion dysfunction via ER-stress-related PERK pathway in MIN6 cells. Toxicology. 465(153048)2022.PubMed/NCBI View Article : Google Scholar

11 

Suzuki T, Motohashi H and Yamamoto M: Toward clinical application of the Keap1-Nrf2 pathway. Trends Pharmacol Sci. 34:340–346. 2013.PubMed/NCBI View Article : Google Scholar

12 

La Rosa P, Petrillo S, Turchi R, Berardinelli F, Schirinzi T, Vasco G, Lettieri-Barbato D, Fiorenza MT, Bertini ES, Aquilano K and Piemonte F: The Nrf2 induction prevents ferroptosis in Friedreich's Ataxia. Redox Biol. 38(101791)2021.PubMed/NCBI View Article : Google Scholar

13 

Sun X, Ou Z, Chen R, Niu X, Chen D, Kang R and Tang D: Activation of the p62-Keap1-NRF2 pathway protects against ferroptosis in hepatocellular carcinoma cells. Hepatology. 63:173–184. 2016.PubMed/NCBI View Article : Google Scholar

14 

Liang J, Liao Y, Wang P, Yang K, Wang Y, Wang K, Zhong B, Zhou D, Cao Q, Li J, et al: Ferroptosis landscape in prostate cancer from molecular and metabolic perspective. Cell Death Discov. 9(128)2023.PubMed/NCBI View Article : Google Scholar

15 

Wang S, Wei W, Ma N, Qu Y and Liu Q: Molecular mechanisms of ferroptosis and its role in prostate cancer therapy. Crit Rev Oncol Hematol. 176(103732)2022.PubMed/NCBI View Article : Google Scholar

16 

Choi BH, Kim JM and Kwak MK: The multifaceted role of NRF2 in cancer progression and cancer stem cells maintenance. Arch Pharm Res. 44:263–280. 2021.PubMed/NCBI View Article : Google Scholar

17 

Ma H, Wang X, Zhang W, Li H, Zhao W, Sun J and Yang M: Melatonin suppresses ferroptosis induced by high glucose via activation of the Nrf2/HO-1 signaling pathway in type 2 diabetic osteoporosis. Oxid Med Cell Longev. 2020(9067610)2020.PubMed/NCBI View Article : Google Scholar

18 

Chen J, Zhou S, Zhang X and Zhao H: S-3'-hydroxy-7', 2', 4'-trimethoxyisoxane, a novel ferroptosis inducer, promotes NSCLC cell death through inhibiting Nrf2/HO-1 signaling pathway. Front Pharmacol. 13(973611)2022.PubMed/NCBI View Article : Google Scholar

19 

Yuk SS, Lim EM, Lee JY, Lee YJ, Kim YS, Lee TH, Park SK, Bae H, Kim HM, Ko SG, et al: Antiinflammatory effects of Epimedium brevicornum water extract on lipopolysaccharide-activated RAW264.7 macrophages. Phytother Res. 24:1781–1787. 2010.PubMed/NCBI View Article : Google Scholar

20 

Jin J, Wang H, Hua X, Chen D, Huang C and Chen Z: An outline for the pharmacological effect of icariin in the nervous system. Eur J Pharmacol. 842:20–32. 2019.PubMed/NCBI View Article : Google Scholar

21 

Gao JQ, Zhuang SX, Wang Y, Cao FX, Chen L, Bao YH and Wei Y: Evaluation of Epimedium brevicornum Maxim extract for anti-osteoporosis activity in rats. Trop J Pharm Res. 16:2185–2190. 2017.

22 

Lo JY, Kamarudin MN, Hamdi OA, Awang K and Kadir HA: Curcumenol isolated from Curcuma zedoaria suppresses Akt-mediated NF-κB activation and p38 MAPK signaling pathway in LPS-stimulated BV-2 microglial cells. Food Funct. 6:3550–3559. 2015.PubMed/NCBI View Article : Google Scholar

23 

Sheng W, Xu W, Ding J, Li L, You X, Wu Y and He Q: Curcumol inhibits the malignant progression of prostate cancer and regulates the PDK1/AKT/mTOR pathway by targeting miR-9. Oncol Rep. 46(246)2021.PubMed/NCBI View Article : Google Scholar

24 

Sun DX, Fang ZZ, Zhang YY, Cao YF, Yang L and Yin J: Inhibitory effects of curcumenol on human liver cytochrome P450 enzymes. Phytother Res. 24:1213–1216. 2010.PubMed/NCBI View Article : Google Scholar

25 

Sheng W, Ding J, Liu L, Wang N, Lu B, You X, He Q and Zhou Q: Curcumol inhibits the development of prostate cancer by miR-125a/STAT3 Axis. Evid Based Complement Alternat Med. 2022(9317402)2022.PubMed/NCBI View Article : Google Scholar

26 

Xu W, Ding J, Li B, Sun T, You X, He Q and Sheng W: Effects of icariin and curcumol on autophagy, ferroptosis, and lipid metabolism based on miR-7/m-TOR/SREBP1 pathway on prostate cancer. Biofactors. 49:438–456. 2023.PubMed/NCBI View Article : Google Scholar

27 

Xu W, Ding J, Kuang S, Li B, Sun T, Zhu C, Liu J, Zhu L, Li Y and Sheng W: Icariin-Curcumol promotes docetaxel sensitivity in prostate cancer through modulation of the PI3K-Akt signaling pathway and the Warburg effect. Cancer Cell Int. 23(190)2023.PubMed/NCBI View Article : Google Scholar

28 

Nie F, Yan J, Ling Y, Liu Z, Fu C, Li X and Qin Y: Effect of Shuangdan Mingmu capsule, a Chinese herbal formula, on oxidative stress-induced apoptosis of pericytes through PARP/GAPDH pathway. BMC Complement Med Ther. 21(118)2021.PubMed/NCBI View Article : Google Scholar

29 

Newman DJ and Cragg GM: Natural products as sources of new drugs over the nearly four decades from 01/1981 to 09/2019. J Nat Prod. 83:770–803. 2020.PubMed/NCBI View Article : Google Scholar

30 

Yuan M, Zhang G, Bai W, Han X, Li C and Bian S: The role of bioactive compounds in natural products extracted from plants in cancer treatment and their mechanisms related to anticancer effects. Oxid Med Cell Longev. 2022(1429869)2022.PubMed/NCBI View Article : Google Scholar

31 

Wang S, Ma J, Zeng Y, Zhou G, Wang Y, Zhou W, Sun X and Wu M: Icariin, an Up-and-Coming bioactive compound against neurological diseases: Network pharmacology-based study and literature review. Drug Des Devel Ther. 15:3619–3641. 2021.PubMed/NCBI View Article : Google Scholar

32 

Wei W, Rasul A, Sadiqa A, Sarfraz I, Hussain G, Nageen B, Liu X, Watanabe N, Selamoglu Z, Ali M, et al: Curcumol: From plant roots to cancer roots. Int J Biol Sci. 15:1600–1609. 2019.PubMed/NCBI View Article : Google Scholar

33 

Lee KS, Lee HJ, Ahn KS and Kim SH, Nam D, Kim DK, Choi DY, Ahn KS, Lu J and Kim SH: Cyclooxygenase-2/prostaglandin E2 pathway mediates icariside II induced apoptosis in human PC-3 prostate cancer cells. Cancer Lett. 280:93–100. 2009.PubMed/NCBI View Article : Google Scholar

34 

Liu XJ, Lv YF, Cui WZ, Li Y, Liu Y, Xue YT and Dong F: Icariin inhibits hypoxia/reoxygenation-induced ferroptosis of cardiomyocytes via regulation of the Nrf2/HO-1 signaling pathway. FEBS Open Bio. 11:2966–2976. 2021.PubMed/NCBI View Article : Google Scholar

35 

Wei ZL, Juan W, Tong D, Juan LX, Sa LY, Jie HFM, Xiao G, Xiang LG, Jie HM and Xu C: Curcumol inhibits breast cancer growth via NCL/ERα36 and the PI3K/AKT pathway. Food Funct. 14:874–885. 2023.PubMed/NCBI View Article : Google Scholar

36 

Huang X, Qian J, Li L, Zhang X, Wei G, Lv J, Qin F, Yu J, Xiao Y, Gong Z and Huo J: Curcumol improves cisplatin sensitivity of human gastric cancer cells through inhibiting PI3K/AKT pathway. Drug Dev Res. 81:1019–1025. 2020.PubMed/NCBI View Article : Google Scholar

37 

Zheng Y, Zhao T and Wang J, Jiang R, Huang J, Li W and Wang J: Curcumol alleviates liver fibrosis through inducing autophagy and ferroptosis in hepatic stellate cells. FASEB J. 36(e22665)2022.PubMed/NCBI View Article : Google Scholar

38 

Wang X, Zhang M, Mao C, Zhang C, Ma W, Tang J, Xiang D and Qi X: Icariin alleviates ferroptosis-related atherosclerosis by promoting autophagy in xo-LDL-induced vascular endothelial cell injury and atherosclerotic mice. Phytother Res. 37:3951–3963. 2023.PubMed/NCBI View Article : Google Scholar

39 

Kashyap D, Garg VK and Goel N: Intrinsic and extrinsic pathways of apoptosis: Role in cancer development and prognosis. Adv Protein Chem Struct Biol. 125:73–120. 2021.PubMed/NCBI View Article : Google Scholar

40 

Zhang Q, Liu J, Duan H, Li R, Peng W and Wu C: Activation of Nrf2/HO-1 signaling: An important molecular mechanism of herbal medicine in the treatment of atherosclerosis via the protection of vascular endothelial cells from oxidative stress. J Adv Res. 34:43–63. 2021.PubMed/NCBI View Article : Google Scholar

41 

Tonelli C, Chio IIC and Tuveson DA: Transcriptional Regulation by Nrf2. Antioxid Redox Signal. 29:1727–1745. 2018.PubMed/NCBI View Article : Google Scholar

42 

Wang Y, Yang C, Elsheikh NAH, Li C, Yang F, Wang G and Li L: HO-1 reduces heat stress-induced apoptosis in bovine granulosa cells by suppressing oxidative stress. Aging (Albany NY). 11:5535–5547. 2019.PubMed/NCBI View Article : Google Scholar

43 

Furfaro AL, Piras S, Domenicotti C, Fenoglio D, De Luigi A, Salmona M, Moretta L, Marinari UM, Pronzato MA, Traverso N and Nitti M: Role of Nrf2, HO-1 and GSH in neuroblastoma cell resistance to bortezomib. PLoS One. 11(e0152465)2016.PubMed/NCBI View Article : Google Scholar

44 

Yang J, Mo J, Dai J, Ye C, Cen W, Zheng X, Jiang L and Ye L: Cetuximab promotes RSL3-induced ferroptosis by suppressing the Nrf2/HO-1 signalling pathway in KRAS mutant colorectal cancer. Cell Death Dis. 12(1079)2021.PubMed/NCBI View Article : Google Scholar

45 

Abdel-Wahab BA, Walbi IA, Albarqi HA, Ali FEM and Hassanein EHM: Roflumilast protects from cisplatin-induced testicular toxicity in male rats and enhances its cytotoxicity in prostate cancer cell line. Role of NF-κB-p65, cAMP/PKA and Nrf2/HO-1, NQO1 signaling. Food Chem Toxicol. 151(112133)2021.PubMed/NCBI View Article : Google Scholar

46 

Liang Y, Ye F, Xu C, Zou L, Hu Y, Hu J and Jiang H: A novel survival model based on a Ferroptosis-related gene signature for predicting overall survival in bladder cancer. BMC Cancer. 21(943)2021.PubMed/NCBI View Article : Google Scholar

47 

Chen ZA, Tian H, Yao DM, Zhang Y, Feng ZJ and Yang CJ: Identification of a ferroptosis-related signature model including mRNAs and lncRNAs for predicting prognosis and immune activity in hepatocellular carcinoma. Front Oncol. 11(738477)2021.PubMed/NCBI View Article : Google Scholar

48 

Ye Y, Chen A, Li L, Liang Q, Wang S, Dong Q, Fu M, Lan Z, Li Y, Liu X, et al: Repression of the antiporter SLC7A11/glutathione/glutathione peroxidase 4 axis drives ferroptosis of vascular smooth muscle cells to facilitate vascular calcification. Kidney Int. 102:1259–1275. 2022.PubMed/NCBI View Article : Google Scholar

49 

Jing S, Lu Y, Zhang J, Ren Y, Mo Y, Liu D, Duan L, Yuan Z, Wang C and Wang Q: Levistilide a induces ferroptosis by activating the Nrf2/HO-1 signaling pathway in breast cancer cells. Drug Des Devel Ther. 16:2981–2993. 2022.PubMed/NCBI View Article : Google Scholar

50 

Tang B, Yan R, Zhu J, Cheng S, Kong C, Chen W, Fang S, Wang Y, Yang Y, Qiu R, et al: Integrative analysis of the molecular mechanisms, immunological features and immunotherapy response of ferroptosis regulators across 33 cancer types. Int J Biol Sci. 18:180–198. 2022.PubMed/NCBI View Article : Google Scholar

51 

Yadav P, Sharma P, Sundaram S, Venkatraman G, Bera AK and Karunagaran D: SLC7A11/xCT is a target of miR-5096 and its restoration partially rescues miR-5096-mediated ferroptosis and anti-tumor effects in human breast cancer cells. Cancer Lett. 522:211–224. 2021.PubMed/NCBI View Article : Google Scholar

52 

Ghareghomi S, Moosavi-Movahedi F, Saso L, Habibi-Rezaei M, Khatibi A, Hong J and Moosavi-Movahedi AA: Modulation of Nrf2/HO-1 by natural compounds in lung cancer. Antioxidants (Basel). 12(735)2023.PubMed/NCBI View Article : Google Scholar

53 

Zhang L, Guo J, Zhang Q, Zhou W, Li J, Yin J, Cui L, Zhang T, Zhao J, Carmichael PL, et al: Flutamide induces hepatic cell death and mitochondrial dysfunction via inhibition of Nrf2-Mediated heme oxygenase-1. Oxid Med Cell Longev. 2018(8017073)2018.PubMed/NCBI View Article : Google Scholar

54 

Labanca E, De Luca P, Gueron G, Paez A, Moiola CP, Massillo C, Porretti J, Giudice J, Zalazar F, Navone N, et al: Association of HO-1 and BRCA1 is critical for the maintenance of cellular homeostasis in prostate cancer. Mol Cancer Res. 13:1455–1464. 2015.PubMed/NCBI View Article : Google Scholar

55 

Jiang G, Liang X, Huang Y, Lan Z, Zhang Z, Su Z, Fang Z, Lai Y, Yao W, Liu T, et al: p62 promotes proliferation, apoptosis-resistance and invasion of prostate cancer cells through the Keap1/Nrf2/ARE axis. Oncol Rep. 43:1547–1557. 2020.PubMed/NCBI View Article : Google Scholar

56 

Li J, Xiong C, Xu P, Luo Q and Zhang R: Puerarin induces apoptosis in prostate cancer cells via inactivation of the Keap1/Nrf2/ARE signaling pathway. Bioengineered. 12:402–413. 2021.PubMed/NCBI View Article : Google Scholar

57 

Kwon SK, Saindane M and Baek KH: p53 stability is regulated by diverse deubiquitinating enzymes. Biochim Biophys Acta Rev Cancer. 1868:404–411. 2017.PubMed/NCBI View Article : Google Scholar

58 

Kanapathipillai M: Treating p53 mutant aggregation-associated cancer. Cancers (Basel). 10(154)2018.PubMed/NCBI View Article : Google Scholar

59 

Liu J, Zhang C, Hu W and Feng Z: Tumor suppressor p53 and metabolism. J Mol Cell Biol. 11:284–292. 2019.PubMed/NCBI View Article : Google Scholar

60 

Wei R, Zhao Y, Wang J, Yang X, Li S, Wang Y, Yang X, Fei J, Hao X, Zhao Y, et al: Tagitinin C induces ferroptosis through PERK-Nrf2-HO-1 signaling pathway in colorectal cancer cells. Int J Biol Sci. 17:2703–2717. 2021.PubMed/NCBI View Article : Google Scholar

Related Articles

  • Abstract
  • View
  • Download
  • Twitter
Copy and paste a formatted citation
Spandidos Publications style
Sheng W, Li B, Sun T, Zhu C, Li Y and Xu W: Icariin‑curcumol promotes ferroptosis in prostate cancer cells through Nrf2/HO‑1 signaling. Exp Ther Med 27: 232, 2024.
APA
Sheng, W., Li, B., Sun, T., Zhu, C., Li, Y., & Xu, W. (2024). Icariin‑curcumol promotes ferroptosis in prostate cancer cells through Nrf2/HO‑1 signaling. Experimental and Therapeutic Medicine, 27, 232. https://doi.org/10.3892/etm.2024.12519
MLA
Sheng, W., Li, B., Sun, T., Zhu, C., Li, Y., Xu, W."Icariin‑curcumol promotes ferroptosis in prostate cancer cells through Nrf2/HO‑1 signaling". Experimental and Therapeutic Medicine 27.5 (2024): 232.
Chicago
Sheng, W., Li, B., Sun, T., Zhu, C., Li, Y., Xu, W."Icariin‑curcumol promotes ferroptosis in prostate cancer cells through Nrf2/HO‑1 signaling". Experimental and Therapeutic Medicine 27, no. 5 (2024): 232. https://doi.org/10.3892/etm.2024.12519
Copy and paste a formatted citation
x
Spandidos Publications style
Sheng W, Li B, Sun T, Zhu C, Li Y and Xu W: Icariin‑curcumol promotes ferroptosis in prostate cancer cells through Nrf2/HO‑1 signaling. Exp Ther Med 27: 232, 2024.
APA
Sheng, W., Li, B., Sun, T., Zhu, C., Li, Y., & Xu, W. (2024). Icariin‑curcumol promotes ferroptosis in prostate cancer cells through Nrf2/HO‑1 signaling. Experimental and Therapeutic Medicine, 27, 232. https://doi.org/10.3892/etm.2024.12519
MLA
Sheng, W., Li, B., Sun, T., Zhu, C., Li, Y., Xu, W."Icariin‑curcumol promotes ferroptosis in prostate cancer cells through Nrf2/HO‑1 signaling". Experimental and Therapeutic Medicine 27.5 (2024): 232.
Chicago
Sheng, W., Li, B., Sun, T., Zhu, C., Li, Y., Xu, W."Icariin‑curcumol promotes ferroptosis in prostate cancer cells through Nrf2/HO‑1 signaling". Experimental and Therapeutic Medicine 27, no. 5 (2024): 232. https://doi.org/10.3892/etm.2024.12519
Follow us
  • Twitter
  • LinkedIn
  • Facebook
About
  • Spandidos Publications
  • Careers
  • Cookie Policy
  • Privacy Policy
How can we help?
  • Help
  • Live Chat
  • Contact
  • Email to our Support Team