Spandidos Publications Logo
  • About
    • About Spandidos
    • Aims and Scopes
    • Abstracting and Indexing
    • Editorial Policies
    • Reprints and Permissions
    • Job Opportunities
    • Terms and Conditions
    • Contact
  • Journals
    • All Journals
    • Oncology Letters
      • Oncology Letters
      • Information for Authors
      • Editorial Policies
      • Editorial Board
      • Aims and Scope
      • Abstracting and Indexing
      • Bibliographic Information
      • Archive
    • International Journal of Oncology
      • International Journal of Oncology
      • Information for Authors
      • Editorial Policies
      • Editorial Board
      • Aims and Scope
      • Abstracting and Indexing
      • Bibliographic Information
      • Archive
    • Molecular and Clinical Oncology
      • Molecular and Clinical Oncology
      • Information for Authors
      • Editorial Policies
      • Editorial Board
      • Aims and Scope
      • Abstracting and Indexing
      • Bibliographic Information
      • Archive
    • Experimental and Therapeutic Medicine
      • Experimental and Therapeutic Medicine
      • Information for Authors
      • Editorial Policies
      • Editorial Board
      • Aims and Scope
      • Abstracting and Indexing
      • Bibliographic Information
      • Archive
    • International Journal of Molecular Medicine
      • International Journal of Molecular Medicine
      • Information for Authors
      • Editorial Policies
      • Editorial Board
      • Aims and Scope
      • Abstracting and Indexing
      • Bibliographic Information
      • Archive
    • Biomedical Reports
      • Biomedical Reports
      • Information for Authors
      • Editorial Policies
      • Editorial Board
      • Aims and Scope
      • Abstracting and Indexing
      • Bibliographic Information
      • Archive
    • Oncology Reports
      • Oncology Reports
      • Information for Authors
      • Editorial Policies
      • Editorial Board
      • Aims and Scope
      • Abstracting and Indexing
      • Bibliographic Information
      • Archive
    • Molecular Medicine Reports
      • Molecular Medicine Reports
      • Information for Authors
      • Editorial Policies
      • Editorial Board
      • Aims and Scope
      • Abstracting and Indexing
      • Bibliographic Information
      • Archive
    • World Academy of Sciences Journal
      • World Academy of Sciences Journal
      • Information for Authors
      • Editorial Policies
      • Editorial Board
      • Aims and Scope
      • Abstracting and Indexing
      • Bibliographic Information
      • Archive
    • International Journal of Functional Nutrition
      • International Journal of Functional Nutrition
      • Information for Authors
      • Editorial Policies
      • Editorial Board
      • Aims and Scope
      • Abstracting and Indexing
      • Bibliographic Information
      • Archive
    • International Journal of Epigenetics
      • International Journal of Epigenetics
      • Information for Authors
      • Editorial Policies
      • Editorial Board
      • Aims and Scope
      • Abstracting and Indexing
      • Bibliographic Information
      • Archive
    • Medicine International
      • Medicine International
      • Information for Authors
      • Editorial Policies
      • Editorial Board
      • Aims and Scope
      • Abstracting and Indexing
      • Bibliographic Information
      • Archive
  • Articles
  • Information
    • Information for Authors
    • Information for Reviewers
    • Information for Librarians
    • Information for Advertisers
    • Conferences
  • Language Editing
Spandidos Publications Logo
  • About
    • About Spandidos
    • Aims and Scopes
    • Abstracting and Indexing
    • Editorial Policies
    • Reprints and Permissions
    • Job Opportunities
    • Terms and Conditions
    • Contact
  • Journals
    • All Journals
    • Biomedical Reports
      • Information for Authors
      • Editorial Policies
      • Editorial Board
      • Aims and Scope
      • Abstracting and Indexing
      • Bibliographic Information
      • Archive
    • Experimental and Therapeutic Medicine
      • Information for Authors
      • Editorial Policies
      • Editorial Board
      • Aims and Scope
      • Abstracting and Indexing
      • Bibliographic Information
      • Archive
    • International Journal of Epigenetics
      • Information for Authors
      • Editorial Policies
      • Editorial Board
      • Aims and Scope
      • Abstracting and Indexing
      • Bibliographic Information
      • Archive
    • International Journal of Functional Nutrition
      • Information for Authors
      • Editorial Policies
      • Editorial Board
      • Aims and Scope
      • Abstracting and Indexing
      • Bibliographic Information
      • Archive
    • International Journal of Molecular Medicine
      • Information for Authors
      • Editorial Policies
      • Editorial Board
      • Aims and Scope
      • Abstracting and Indexing
      • Bibliographic Information
      • Archive
    • International Journal of Oncology
      • Information for Authors
      • Editorial Policies
      • Editorial Board
      • Aims and Scope
      • Abstracting and Indexing
      • Bibliographic Information
      • Archive
    • Medicine International
      • Information for Authors
      • Editorial Policies
      • Editorial Board
      • Aims and Scope
      • Abstracting and Indexing
      • Bibliographic Information
      • Archive
    • Molecular and Clinical Oncology
      • Information for Authors
      • Editorial Policies
      • Editorial Board
      • Aims and Scope
      • Abstracting and Indexing
      • Bibliographic Information
      • Archive
    • Molecular Medicine Reports
      • Information for Authors
      • Editorial Policies
      • Editorial Board
      • Aims and Scope
      • Abstracting and Indexing
      • Bibliographic Information
      • Archive
    • Oncology Letters
      • Information for Authors
      • Editorial Policies
      • Editorial Board
      • Aims and Scope
      • Abstracting and Indexing
      • Bibliographic Information
      • Archive
    • Oncology Reports
      • Information for Authors
      • Editorial Policies
      • Editorial Board
      • Aims and Scope
      • Abstracting and Indexing
      • Bibliographic Information
      • Archive
    • World Academy of Sciences Journal
      • Information for Authors
      • Editorial Policies
      • Editorial Board
      • Aims and Scope
      • Abstracting and Indexing
      • Bibliographic Information
      • Archive
  • Articles
  • Information
    • For Authors
    • For Reviewers
    • For Librarians
    • For Advertisers
    • Conferences
  • Language Editing
Login Register Submit
  • This site uses cookies
  • You can change your cookie settings at any time by following the instructions in our Cookie Policy. To find out more, you may read our Privacy Policy.

    I agree
Search articles by DOI, keyword, author or affiliation
Search
Advanced Search
presentation
Experimental and Therapeutic Medicine
Join Editorial Board Propose a Special Issue
Print ISSN: 1792-0981 Online ISSN: 1792-1015
Journal Cover
August-2024 Volume 28 Issue 2

Full Size Image

Sign up for eToc alerts
Recommend to Library

Journals

International Journal of Molecular Medicine

International Journal of Molecular Medicine

International Journal of Molecular Medicine is an international journal devoted to molecular mechanisms of human disease.

International Journal of Oncology

International Journal of Oncology

International Journal of Oncology is an international journal devoted to oncology research and cancer treatment.

Molecular Medicine Reports

Molecular Medicine Reports

Covers molecular medicine topics such as pharmacology, pathology, genetics, neuroscience, infectious diseases, molecular cardiology, and molecular surgery.

Oncology Reports

Oncology Reports

Oncology Reports is an international journal devoted to fundamental and applied research in Oncology.

Experimental and Therapeutic Medicine

Experimental and Therapeutic Medicine

Experimental and Therapeutic Medicine is an international journal devoted to laboratory and clinical medicine.

Oncology Letters

Oncology Letters

Oncology Letters is an international journal devoted to Experimental and Clinical Oncology.

Biomedical Reports

Biomedical Reports

Explores a wide range of biological and medical fields, including pharmacology, genetics, microbiology, neuroscience, and molecular cardiology.

Molecular and Clinical Oncology

Molecular and Clinical Oncology

International journal addressing all aspects of oncology research, from tumorigenesis and oncogenes to chemotherapy and metastasis.

World Academy of Sciences Journal

World Academy of Sciences Journal

Multidisciplinary open-access journal spanning biochemistry, genetics, neuroscience, environmental health, and synthetic biology.

International Journal of Functional Nutrition

International Journal of Functional Nutrition

Open-access journal combining biochemistry, pharmacology, immunology, and genetics to advance health through functional nutrition.

International Journal of Epigenetics

International Journal of Epigenetics

Publishes open-access research on using epigenetics to advance understanding and treatment of human disease.

Medicine International

Medicine International

An International Open Access Journal Devoted to General Medicine.

Journal Cover
August-2024 Volume 28 Issue 2

Full Size Image

Sign up for eToc alerts
Recommend to Library

  • Article
  • Citations
    • Cite This Article
    • Download Citation
    • Create Citation Alert
    • Remove Citation Alert
    • Cited By
  • Similar Articles
    • Related Articles (in Spandidos Publications)
    • Similar Articles (Google Scholar)
    • Similar Articles (PubMed)
  • Download PDF
  • Download XML
  • View XML

  • Supplementary Files
    • Supplementary_Data.pdf
Article Open Access

Anti‑inflammatory effects of methanol extract from Peperomia dindygulensis Miq. mediated by HO‑1 in LPS‑induced RAW 264.7 cells

  • Authors:
    • Won-Hong Min
    • Chae-Yeon Ko
    • Hyemin Kim
    • Hyuk-Kwon Kwon
    • Hyun-Jae Jang
    • Tran The Bach
    • Le Ngoc Han
    • Jeong-Hyung Lee
    • Hyo-Jin Kim
    • Cheol Hwangbo
  • View Affiliations / Copyright

    Affiliations: Division of Life Science, College of Natural Sciences, Gyeongsang National University, Jinju‑si, Gyeongsang 52828, Republic of Korea, Natural Medicine Research Center, Korea Research Institute of Bioscience and Biotechnology, Cheonju‑si, Chungcheongbuk‑do 28116, Republic of Korea, Institute of Ecology and Biological Resources, Vietnam Academy of Science and Technology, Cau Giay, Hanoi 01211, Vietnam, Department of Biochemistry (BK21 Four), College of Natural Sciences, Kangwon National University, Chuncheon, Gangwon 24414, Republic of Korea
    Copyright: © Min et al. This is an open access article distributed under the terms of Creative Commons Attribution License.
  • Article Number: 317
    |
    Published online on: June 14, 2024
       https://doi.org/10.3892/etm.2024.12606
  • Expand metrics +
Metrics: Total Views: 0 (Spandidos Publications: | PMC Statistics: )
Metrics: Total PDF Downloads: 0 (Spandidos Publications: | PMC Statistics: )
Cited By (CrossRef): 0 citations Loading Articles...

This article is mentioned in:



Abstract

Inflammation serves as a multifaceted defense mechanism activated by pathogens, cellular damage and irritants, aiming to eliminate primary causes of injury and promote tissue repair. Peperomia dindygulensis Miq. (P. dindygulensis), prevalent in Vietnam and southern China, has a history of traditional use for treating cough, fever and asthma. Previous studies on its phytochemicals have shown their potential as anti‑inflammatory agents, yet underlying mechanisms remain to be elucidated. The present study investigated the regulatory effects of P. dindygulensis on the anti‑inflammatory pathways. The methanol extracts of P. dindygulensis (PDME) were found to inhibit nitric oxide (NO) production and induce heme oxygenase‑1 (HO‑1) expression in murine macrophages. While MAPKs inhibitors, such as SP600125, SB203580 and U0126 did not regulate HO‑1 expression, the treatment of cycloheximide, a translation inhibitor, reduced HO‑1. Furthermore, PDME inhibited lipopolysaccharide (LPS)‑induced inducible nitric oxide synthase (iNOS), cyclooxygenase‑2 (COX‑2) and TNF‑α expression at both the mRNA and protein levels. The activity of NOS and the expression of TNF‑α, iNOS and COX‑2 decreased in LPS‑stimulated Raw 264.7 cells treated with PDME and this effect was regulated by inhibition of HO‑1 activity. These findings suggested that PDME functions as an HO‑1 inducer and serves as an effective natural anti‑inflammatory agent in LPS‑induced inflammation.

Introduction

Inflammation is a complex biological defense system activated by a pathogen, damaged cells and irritants (1,2). The inflammatory response eliminates the initial cause of cell damage, necrosis of cells and tissues damaged by the inflammatory process and initiates tissue repair (3). The inflammatory process is regulated by various cell types, including macrophages, neutrophils, eosinophils and mononuclear phagocytes (4,5). Macrophages are associated with the initiation and maintenance of inflammation, the presentation of antigens and the production of cytokines and growth factors (6). Therefore, the regulation of macrophages is essential for controlling the overall immune response.

Heme oxygenase 1 (HO-1) is an enzyme responsible for degrading heme into carbon monoxide, biliverdin and iron, playing crucial roles as a tissue homeostatic regulator, immune function regulator and inflammatory attenuator (7-9). Multiple isozymes of HO-1 and HO-2 have been identified, each encoded by different gene (10). While HO-2 is predominantly expressed in the brain and testicles and remains unstimulated by receptors or metabolism (10-12), HO-1, characterized by low basal expression levels in most cells and tissues, undergoes marked elevation in response to heme substrate and various stress such as UV light, lipopolysaccharides (LPS) or hydrogen peroxide (13,14). Carbon monoxide produced by HO-1 plays an anti-inflammatory role by inhibiting the secretion of LPS-induced inflammatory cytokines including TNF-α, interleukin (IL)-1β and IL-6. Additionally, it induces IL-10, which is known for its anti-inflammatory properties, in macrophages (15-18). When exposed to damage and injury, tissues activate macrophages and produce prostaglandin E2 (PGE2) via cyclooxygenase-2 (COX-2), and nitric oxide (NO) via inducible nitric oxide synthase (iNOS) (19). Increased HO-1 expression inhibits LPS-mediated expression of COX-2 and iNOS, thereby inhibiting PGE2 and NO production (20,21). Although it has been reported that HO-1 induces NO during cellular senescence, the induction of HO-1 inhibits iNOS to reduce NO by oxidative injury (22). CO and biliverdin, the products of HO-1, are also known to inhibit iNOS (23-25). Therefore, controlling HO-1 expression is pivotal in modulating anti-inflammatory responses.

Peperomia dindygulensis Miq. (P. dindygulensis), a commonly found herb in southern China, has been used in folk medicine to address various ailments, including cough, asthma, phthisis and a range of cancers, such as stomach, lung, breast and liver cancer (26). The ethanol extract of P. dindygulensis repressed the growth of the lung cancer cell lines A549 and Lovo (5). Some compounds found in the extract demonstrate activity that hampers the growth of liver cancer cells (27). Moreover, P. dindygulensis ethanol extracts have demonstrated the capacity to inhibit cell growth and impede angiogenesis at specific concentrations in human umbilical vein endothelial cells (HUVECs) (28,29). No studies, to the best of the authors' knowledge, have explored the regulatory effects of P. dindygulensis methanol extract (PDME) on inflammatory responses in raw 264.7 cells.

The present study demonstrated that PDME acts as an anti-inflammatory effector in macrophages. This extract diminished NOS activity and inflammatory factor expression, such as iNOS, Cox-2 and TNF-α, in LPS-induced macrophages. The anti-inflammatory effects of PDME are contingent upon the HO-1 translation level. Based on these results, a new role was identified for PDME in inducing anti-inflammatory reactions through the regulation of the expression of HO-1.

Materials and methods

Cell culture

RAW 264.7 and U937 cells were purchased from the American Type Culture Collection (cat. nos. TIB-71 and CRL-1593.2). RAW 264.7 cells were cultured in Dulbecco's modified Eagle's medium (Welgene, Inc.; cat. no. LM 001-05) containing 10% fetal bovine serum (GenDEPOT, LLC; cat. no. F0900-050) and 1% penicillin/streptomycin (Lonza Group, Ltd.; cat. no. 17-602E). U937 cells (30,31) were maintained in Dulbecco's modified Eagle's medium (Welgene, Inc.; cat. no. LM 001-05) containing 10% fetal bovine serum (GenDEPOT, LLC; cat. no. F0900-050), 1% penicillin/streptomycin (Lonza Group, Ltd.; cat. no. 17-602E) and 1% beta-mercaptoethanol (cat. no. MER002; BioShop Canada, Inc.). After exposure to 10 ng/ml PMA (MilliporeSigma; cat. no. p8139) for 24 h and the U937 cells underwent differentiation and were washed to eliminate remaining PMA. HUVECs were purchased from PromoCell GmbH. HUVECs were maintained in medium M199 (MilliporeSigma; cat. no. M4530) containing 20% fetal bovine serum, 30 µg/ml ECGS (Corning, Inc.; cat. no. 306006) and 100 µg/ml heparin (MilliporeSigma; cat. no. H3149). Cells were incubated in a humidified 5% CO2 atmosphere at 37˚C incubator.

Plant material

P. dindygulensis was obtained from the Thang Loi community, located in the Ha Lang district of Cao Bang Province, Vietnam, in July 2015. It was identified by Dr Tran The Bach, from the Institute of Ecology and Biological Resources in Hanoi, Vietnam. Voucher specimens labelled as VK 6535 were archived in the herbarium of the Korea Research Institute of Bioscience and Biotechnology. The dried whole plant (50 g) was pulverized and extracted with methanol (500 ml; HPLC grade) using an ultrasonic extractor (SDN-900H; Sungdong Ultrasonic Co., Ltd.). The ultrasonic extraction procedure was systematically conducted over 30 cycles, with each cycle comprising a 15 min extraction phase followed by a 120 min standby period to optimize extraction efficiency and prevent temperature elevation effects. After the P. dindygulensis methanol extract was filtered, it was then concentrated under reduced pressure, yielding 2.8 g of extract, which corresponds to a 5.6% yield. The methanol extract of P. dindygulensis was supplied by the International Biological Material Research Center (cat. no. FBM259-078).

Reagents

SB203580 (cat. no. 559389), SP600125 (cat. no. 420119), U0126 (cat. no. U120), Cycloheximide (cat. no. 01810) and actinomycin D (cat. no. A1410) were purchased from MilliporeSigma. IX (ZnPP; cat. no. sc-200329) was purchased from Santa Cruz Biotechnology, Inc.

NOS assay

RAW 264.7 cells were seeded at a density of 1x105/well in a 96-well plate and incubated for 24 h at 37˚C. Cells were treated with PDME (10 µg/ml) or ZnPP (10 µM) at the indicated concentration and time, followed by treatment with LPS (1 µg/ml). After a 24 h-incubation at 37˚C, 70 µl of the medium from each well was transferred to a new 96-well plate, mixed with 50 µl of Griess reagent (40 µg/µl; MilliporeSigma; cat. no. G4410) and incubated in a foil-wrapped plate for 15 min at room temperature. Absorbance was measured at 540 nm using Spark (Tecan Group, Ltd.). The amount of NO produced was calculated by using a standard curve.

MTT assay

RAW 264.7 cells were seeded at a density of 1x105/well in a 96-well plate. HUVECs were seeded at a density of 0.5x104/well in a 96-well plate. The cells were incubated for 24 h at 37˚C. PDME treatment was administered at the indicated concentrations and times. Then, 20 µl of MTT reagents (Merck KGaA; cat. no. 475989) was added per 96-well plate, with reagents added to designated wells as a blank. After incubation for 3.5 h at 37˚C, 100 µl DMSO solvent was added to each well. The foil-wrapped plate was incubated for 15 min at room temperature on the shaker, and then the absorbance was measured at 590 nm using a SPARK microplate reader (Tecan Group, Ltd.).

Western blot analysis and antibodies

For western blotting, proteins were extracted from cells lysed in lysis buffer [50 mM Tris (pH 7.4), 150 nM NaCl, 1% NP-40, 1 mM EDTA, protease/phosphatase inhibitor cocktail (Cell Signaling Technology, Inc.; cat. no. 5872S)] for 30 min on ice and centrifuged at 21,000 x g for 15 min at 4˚C. Protein quantification was performed using the Bradford reagent (Bio-Rad Laboratories, Inc.; cat. no. 5000006) using a microplate reader (Bio-Rad Laboratories, Inc.; model 680) and calculated using standard curves. The cell lysate (25 µg/lane) was loaded onto an 8-12% sodium dodecyl sulfate-polyacrylamide gel and transferred to a polyvinylidene fluoride membrane (Bio-Rad Laboratories, Inc.; cat. no. 1620177). The membrane was blocked with a 5% blocking reagent (GenomicBase; cat. no. SKI400) for 1 h at room temperature and then incubated with the specific primary antibody overnight at 4˚C. The next day, the membrane was washed with PBS-T (0.2% Tween 20) and incubated with the secondary antibody for 3 h at room temperature. After incubation, the blot was washed with PBS-T and developed with the Clarity ECL Substrate Kit (Bio-Rad Laboratories, Inc.; cat. no. 1705061) using KwikQuant Pro Imager (Kindle Biosciences, LLC; cat. no. D1010). To western blot using other antibody on the same membrane, the membrane was incubated with stripping buffer [2% SDS; 50 mM Tris (pH 6.8), 0.7% β-mercaptoethanol] for 10 min at 55˚C. After incubation, the membrane was washed with PBS-T and every step repeated from blocking to detection. Phosphorylated (p-)JNK, p-p38 and p-ERK1/2 levels were semi-quantified using ImageJ software (version 1.53n; National Institutes of Health) and normalized to the intensity of JNK, p38 and ERK1/2.

The antibodies used were: HO-1 (1:500; cat. no. sc-390991), β-actin (1:2,000; cat. no. sc-47778), p-JNK (1:1,000; cat. no. sc-6254), JNK (1:1,000; cat. no. sc-7345), p-p38 (1:1,000; cat. no. sc-166182), p38 (1:1,000; cat. no. sc-7972), p-ERK1/2 (1:1,000; cat. no. sc-7383), ERK1/2 (1:1,000; cat. no. sc-514302), α-tubulin (1:1,000; cat. no. sc-58666), iNOS (1:1,000; cat. no. sc-7271) and COX-2 (1:1,000; cat. no. sc-514489). All antibodies were anti-mouse IgG and purchased from Santa Cruz Biotechnology, Inc. The mouse secondary antibody (HRP-linked antibody) was purchased from Cell Signaling Technology, Inc. (1:2,000; cat. no. 7076S).

Reverse transcription-quantitative (RT-q) PCR

The cells were seeded at a density of 1x104 in a 6-cm plate and incubated for 24 h at 37˚C. Cells were treated with PDME (10 µg/ml) or ZnPP (10 µM) for 1 h at 37˚C, followed by treatment with LPS (1 µg/ml) for 24 h at 37˚C. Total RNA for analysis was obtained using NucleoSpin RNA (Macherey-Nagel; cat. no. 740955.250) according to the manufacturer's instructions. RNA (1 µg) was used for complementary DNA synthesis using an iScript cDNA Synthesis Kit (Bio-Rad Laboratories, Inc.; cat. no. BR-170-8891). The reverse transcription reaction was performed at 37˚C for 1 h and then terminated at 95˚C for 5 min. RT-PCR analysis was performed with cDNA and specific gene primers using IQ SYBR Green Supermix (Bio-Rad Laboratories, Inc.; cat. no. BR1708882). Primers sequence for RT-qPCR were; HO-1, 5'-TGAACACTCTGGAGATGACA-3' (sense) and 5'-AACAGGAAGCTGAGAGTGAG-3' (antisense); TNF-a, 5'-CAGGAGGGAGAACAGAAACTCCA-3' (sense) and 5'-CCTGGTTGGCTGCTTGCTT-3' (antisense); iNOS, 5'-TGCATGGACCAGTATAAGGCAAGC-3' (sense) and 5'-CTCCTGCCCACTGAGTTCGTC-3' (antisense); COX-2, 5'-CCACTTCAAGGGAGTCTGGA-3' (sense) and 5'-AGTCATCTGCTACGGGAGGA-3' (antisense); GAPDH, 5'-CATCACTGCCACCCAGAAGACTG-3' (sense) and 5'-ATGCCAGTGAGCTTCCCGTTCAG-3' (antisense). Pre-denaturation step was conducted at 95˚C for 3 min, followed by denaturation and extension steps at 95˚C for 15 sec and 60˚C for 1 min, respectively, repeated for 40 cycles in a Rotor-Gene Q (Qiagen GmbH). RT-qPCR experiments were repeated three times independently. The RNA expression was calculated using the 2-ΔΔCq method (32).

TNF-α ELISA

To measure the secretion level of TNF-α, Mouse TNF-α Quantikine ELISA Kit was used (R&D Systems, Inc.; cat. no. MTA00B) according to the manufacturer's protocol. First, the standard reagent was prepared and the cultured medium obtained from control, LPS-treatment and LPS with PDME treatment cells. Diluent RD1-63 (50 µl) was added to each well and then 50 µl of standard or sample medium added per well. The plate was gently tapped to mix and incubated at room temperature for 2 h with adhesive strips covering. Each well was washed four times with 400 µl wash buffer. The wash buffer was completely removed and 100 µl Mouse TNF-α conjugate added to each well. The wells were incubated at room temperature for 2 h while covered with adhesive strips. After incubation, each well was washed four times with 400 µl wash buffer. Substrate solution (100 µl) was added to each well and the foil-wrapped plates were incubated for 30 min at room temperature. Stop solution (100 µl) was added to each well and gently tapped to mix thoroughly. Absorbance was measured at 450 nm using Spark (Tecan Group, Ltd.).

Statistical analysis

Statistical analyses were conducted using GraphPad Prism version 7.04 (Dotmatics). For multiple comparisons, data were subjected to one-way ANOVA followed by the Bonferroni post hoc test to generate adjusted P-values. For comparisons between two groups, data were analyzed using an unpaired two-tailed Student's t-test. Error bars in all graphs represent the means of SEM. P-value was denoted with symbols (*P<0.05, **P<0.005, ***P<0.0005 and ‘n.s’ indicating no significance). All statistical analyses were performed in triplicate. P<0.05 was considered to indicate a statistically significant difference.

Results

Inhibition of NOS activity by PDME in murine macrophages

To evaluate the anti-inflammatory properties of PDME, the present study conducted a NOS activity assay in Raw264.7 cells. LPS stimulation increased NOS activity. However, the combination of PDME and LPS resulted in a dose-dependent reduction in NOS activity (Fig. 1A). Cell viability decreased only in cells treated with 20 µg/ml PDME, with no changes observed at other concentrations (Fig. 1B). Cell cytotoxicity was measured in HUVECs following treatment with the PDME, as there have been reports indicating its impact on endothelial cell viability (29). However, it was confirmed that there was no cellular toxicity when treated with a concentration of 10 µg/ml for 24 h, indicating no impairment in endothelial cell function at the concentration demonstrating anti-inflammatory activity (Fig. S1). Collectively, these findings suggested that PDME exerted anti-inflammatory effects on LPS-stimulated Raw264.7 cells.

Figure 1

PDME reduce NOS activity in Raw246.7 cells. (A) NOS activity was measured in PDME-treated 264.7 cells at concentrations from 0 to 20 µg/ml for 1 h and then LPS (1 µg/ml) treatment for 24 h. For all controls, the solution used for extraction and dilution was treated in equal amounts. Data are presented with the mean ± SEM and statistically analyzed using one-way ANOVA; *P<0.05, **P<0.005, ***P<0.0005, vs. LPS only treated samples. (B) Cell viability was evaluated in PDME-treated cells at concentrations from 0-10 µg/ml for 24 h. Data are presented as the mean ± SEM and statistically analyzed using one-way ANOVA; ***P<0.0005, vs. PDME 0 µg/ml. PDME, P. dindygulensis methanol extracts; NOS, nitric oxide synthase; LPS, lipopolysaccharides.

PDME induces HO-1 expression

HO-1 induces anti-inflammatory reactions in macrophages (21). Therefore, the present study tested whether PDME induced HO-1 expression in Raw264.7 cells. The expression of HO-1 gradually increased with increasing treatment doses of PDME from 1-10 µg/ml over 24 h (Fig. 2A). Time course experiments conducted with 10 µg/ml PDME showed an increasing HO-1 protein level 1 h post-treatment, followed by a steady increase in expression up to 24 h (Fig. 2B). Furthermore, when human monocytic leukemia cells U937 were differentiated and treated with 10 µg/ml of PDME at various time points or with PDME ranging from 1-10 µg/ml for 24 h, the expression of HO-1 increased similarly to the previous results (Fig. S2A and B). These results indicated that PDME modulated HO-1 expression in murine macrophages and human monocytic leukemia cells.

Figure 2

PDME induces HO-1 protein expression in dose- and time-dependent manner. (A) RAW264.7 cells were treated with PDME at concentrations ranging from 0-10 µg/ml for 24 h, followed by determination of HO-1 protein expression using western blotting. (B) The cells were treated with PDME (10 µg/ml) for time from 0-24 h. Next, HO-1 protein expression determined using western blotting. For all controls, the solution used for extraction and dilution was treated in equal amounts. PDME, P. dindygulensis methanol extracts; HO-1, heme oxygenase 1.

Regulation of HO-1 expression by PDME at the translation level

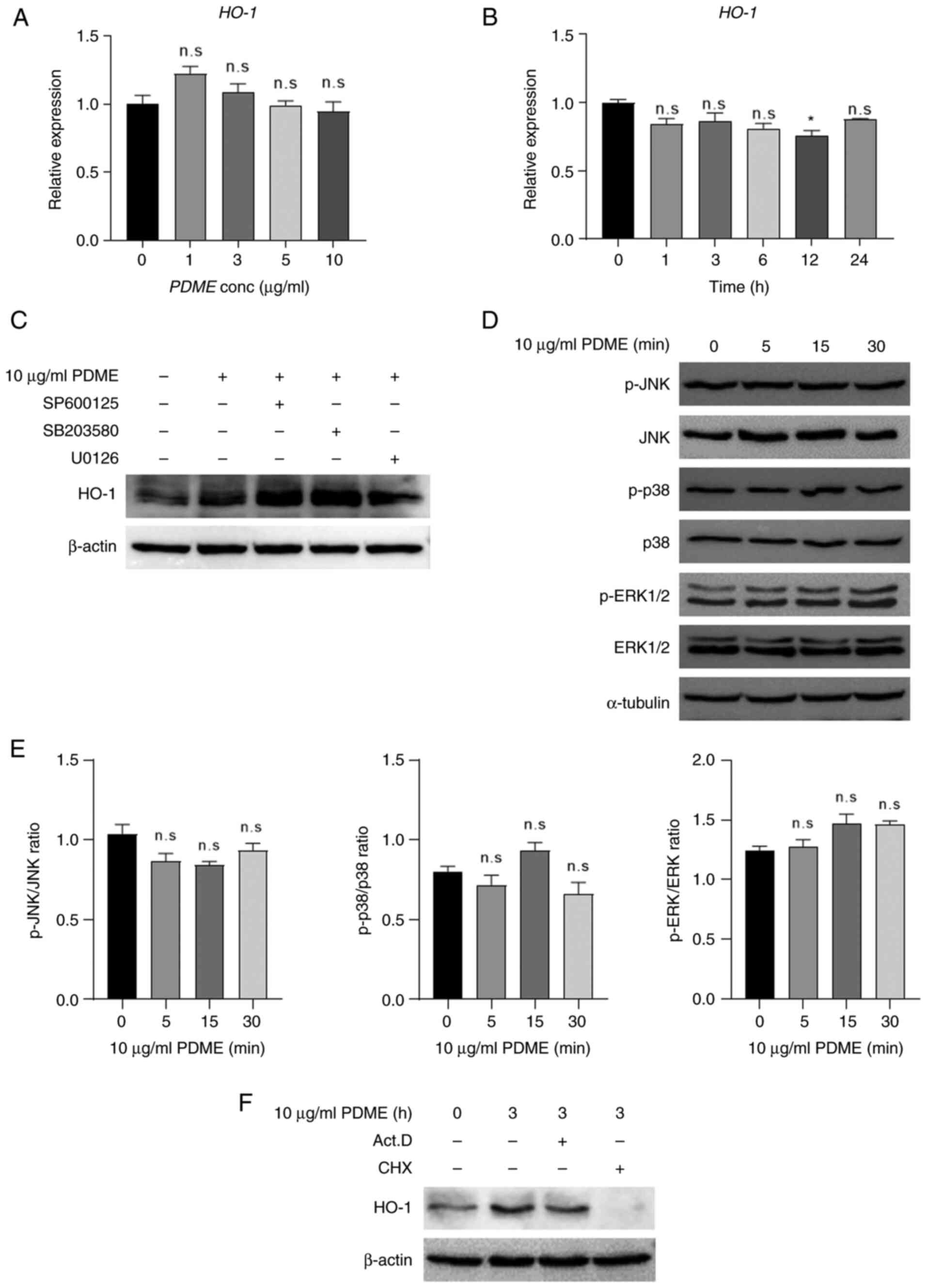
The expression of HO-1 is primarily controlled at the transcriptional level through the MAPK signaling pathways, including JNK, ERK and p38 kinase (33). Therefore, the present study investigated the mRNA levels of HO-1 in a time- and dose-dependent manner upon PDME treatment in Raw264.7 cells. Notably, PDME treatment did not alter HO-1 mRNA expression (Fig. 3A and B). To determine whether the inhibition of MAPKs regulates the PDME-induced increase in HO-1 expression, Raw264.7 cells were treated with specific inhibitors: JNK inhibitor SP600125, p38 inhibitor SB203580, or MEK inhibitor U0126 (Fig. 3C). Treatment with these inhibitors and PDME partly affected HO-1 expression. In addition, PDME treatment did not affect the expression or activity of JNK, p38 and ERK1/2 (Fig. 3D and E). Furthermore, the present study examined whether PDME-induced changes in HO-1 expression occurred at the transcriptional or translational level by co-treating cells with actinomycin D (ActD) and cycloheximide (CHX) (Fig. 3F). While the expression of HO-1 remained unaffected when the transcription inhibitor ActD was administered, PDME-induced HO-1 expression was diminished when the translation inhibitor CHX was used. Collectively, these findings indicated that PDME specifically regulates HO-1 expression at the translational level.

Figure 3

PDME regulate HO-1 expression at the translation level. (A) The RNA expression of HO-1 was evaluated in PDME-treated cells with concentrations from 0-10 µg/ml for 24 h and (B) PDME (10 µg/ml)-treated cells with time from 0-24 h. For all controls, the solution used for extraction and dilution was treated in equal amounts. Data are presented as the mean ± SEM and statistically analyzed using one-way ANOVA; n.s, not significant and *P<0.05 vs. control. (C) RAW246.7 cells were pre-treated with SP600125 (JNK inhibitor, 10 µM), SB203580 (p38 inhibitor, 10 µM), or U0126 (MEK inhibitor, 10 µM) for 30 min and treated with PBVN14063 (10 µg/ml) for 24 h. Subsequently, HO-1 protein expression was determined by western blotting using total lysate. (D) The cells were treated with PDME (10 µg/ml) for the indicated time (0-30 min), and the expression and phosphorylation levels of JNK, p38 and ERK1/2 were detected using western blotting. (E) Ratio of phospho-kinase/kinase semi-quantified using ImageJ. All data are presented as the mean ± SEM and were statistically analyzed using one-way ANOVA with the Bonferroni post hoc test. (F) The cells were pre-treated with Act. D (50 ng/ml) or CHX (10 µg/ml) for 30 min and treated with PDME (10 µg/ml) for 3 h. Subsequently, HO-1 protein expression was determined by western blotting using total lysate. PDME, P. dindygulensis methanol extracts; HO-1, heme oxygenase 1; Act. D, actinomycin D; CHX, cycloheximide; n.s, not significant; p-, phosphorylated.

PDME suppresses the expression of iNOS, COX-2 and TNF-α induced by LPS

The present study investigated the effect of PDME treatment on the expression levels of iNOS, COX-2 and TNF-α stimulated by LPS. The combination of PDME with LPS for 24 h resulted in a notable decrease in the mRNA expression of iNOS, COX-2 and TNF-α in Raw 264.7 cells (Fig. 4A). Furthermore, LPS-induced protein expression of iNOS and COX-2 was attenuated following PDME treatment for either 24 h (Fig. 4B) or 6 h (Fig. S3). In addition, even in U937 cells, the expression of iNOS and COX-2 stimulated by LPS was reduced with PDME treatment (Fig. S2C). The secretion of TNF-α, which was increased by LPS, is also decreased by treatment with 10 µg/ml PDME for 24 h (Fig. 4C). These findings demonstrated that PDME effectively reduced both mRNA and protein expression levels of iNOS, COX-2 and TNF-α induced by LPS treatment.

Figure 4

PDME reduces LPS-mediated iNOS, COX-2 and TNF-α expression. (A) RAW246.7 cells were pre-treated with PDME (10 µg/ml) for 30 min and treated with LPS (1 µg/ml) for 24 h. For all controls, the solution used for extraction and dilution was treated in equal amounts. Next, the mRNA expression of iNOS, COX-2 and TNF-α was determined using RT-qPCR. Columns are presented with the mean ± SEM and statistical analysis using one-way ANOVA; **P<0.005, ***P<0.0005, Statistical analyses was compared among the columns shown using triplicate results. (B) RAW246.7 cells were pre-treated with PDME (10 µg/ml) for 30 min treated with LPS (1 µg/ml) for 24 h. Next, the protein expression of iNOS and COX-2 was determined using a western blotting. (C) The cells were pre-treated with PDME (10 µg/ml) for 30 min and treated with LPS for 24 h. Next, the incubation medium was obtained from cells and TNF-α secretion was detected using ELISA. Columns are presented with the mean ± SEM and statistical analysis using one-way ANOVA. ***P<0.0005. PDME, P. dindygulensis methanol extracts; LPS, lipopolysaccharides; iNOS. inducible nitric oxide synthase; COX-2, cyclooxygenins-2; RT-qPCR, reverse transcription-quantitative PCR.

Inhibition of HO-1 activity suppresses the anti-inflammatory effect stimulated by PDME

In RAW 264.7, PDME demonstrated its anti-inflammatory effect by upregulating HO-1 expression. To establish whether the anti-inflammatory function induced by PDME was mediated by HO-1, the inflammatory response following treatment with ZnPP, a specific inhibitor of HO-1 was assessed. The increase in NO levels induced by LPS decreased when PDME was administered concurrently, whereas NO levels increased when ZnPP was administered as a pretreatment (Fig. 5A). Additionally, the mRNA expression of iNOS, COX-2 and TNF-α was analyzed under identical conditions and it was verified that the inflammatory factors induced by PDME were reduced by the addition of ZnPP (Fig. 5B). These findings strongly indicated that the anti-inflammatory response triggered by PDME relies on HO-1 in macrophages.

Figure 5

Inhibition of HO-1 activity decreases PDME-mediated anti-inflammatory effects in RAW264.7 cells. (A) The RAW264.7 cells were pre-treated with PDME (10 µg/ml) and ZnPP (10 µM) for 1 h. For all controls, the solution used for extraction and dilution was treated in equal amounts. NOS activity was measured in LPS (1 µg/ml) -stimulated cells for 24 h. (B) The cells were pre-treated with PDME (10 µg/ml) and ZnPP (10 µM) for 1 h and then stimulated with LPS (1 µg/ml) for 24 h. Next, the mRNA expression of iNOS, COX-2 and TNF-α were measured using RT-PCR. Data are presented as the mean ± SEM and statistically analyzed using one-way ANOVA; **P<0.005, ***P<0.0005. Statistical analyses were compared among the bars using triplicate results. HO-1, heme oxygenase 1; PDME, P. dindygulensis methanol extracts; NOS, nitric oxide synthase; LPS, lipopolysaccharides; iNOS. inducible nitric oxide synthase; COX-2, cyclooxygenins-2; RT-qPCR, reverse transcription-quantitative PCR.

Discussion

P. dindygulensis, a traditional medicinal herb from southern China, has historically been employed to alleviate conditions such as cough, asthma and pharyngitis (26). Previous reports have highlighted the anticancer properties of compounds extracted from P. dindygulensis, particularly against lung and liver cancers (5,27-29). Despite the close relationship between its anticancer properties and its anti-inflammatory function, there has been limited investigation into the anti-inflammatory effects of natural products derived from P. dindygulensis. Traditionally, P. dindygulensis has been recognized for its pharmacological effectiveness in diseases associated with inflammation. Studies have indicated that treatment with an ethanol extract of this plant alleviate atherosclerosis by inhibiting the formation of the NOD-like receptor pyrin 3 inflammasome (26,34,35). Furthermore, Lin et al (28) demonstrated the potential for the structural constituents of ethanol extracts to act as regulators of the IFN-γ/STAT1 and IL-6/STAT3 pathway. Treatment of endothelial cells with the ethanol extract reduced angiogenic ability, such as tube formation (29). However, the efficacy of the methanol extract is unknown and changes in representative factors of the inflammatory response, such as HO-1 and NO, have not yet been studied. Hence, the objective of the present study was to investigate the anti-inflammatory effects and underlying mechanism of action of a methanol extract derived from P. dindygulensis against LPS-induced inflammation. While the anticancer effects are closely linked to its anti-inflammatory properties, the extent of the anti-inflammatory effects of PDME remain relatively unexplored.

LPS binds to Toll-like receptor 4, triggering inflammatory signals and inducing the expression and secretion of pro-inflammatory cytokines such as TNF-α, IL-1β and IL-6 (36,37). Upon stimulation by LPS, macrophages activate inflammatory pathways including NF-κB, MAPKs and AKT through Toll-like receptor 4, leading to the secretion of various pro-inflammatory mediators such as NO, PGE2, iNOS and COX-2 (38,39). HO-1, an enzyme that catalyzes heme degradation, is a potent protective enzyme upregulated in response to various cellular stress conditions (4). HO-1 and its by-product, carbon monoxide, both possess anti-inflammatory activity by inhibiting LPS-induced expression of NO, PGE2, iNOS and COX-2 (20,21). Natural extracts exert their anti-inflammatory effects by upregulating HO-1(40).

The present study observed that the treatment of macrophages with PDME reduced LPS-induced NOS activity and increased HO-1 production in RAW 264.7 and U937 cells. HO-1 expression is subjected to regulation at the mRNA level by various transcription factors, including activator protein-1, NF-κB, hypoxia-inducible factor and notably, nuclear factor erythroid 2-related factor 2. Additionally, its regulation extends to the protein level (41,42). No significant changes were observed in HO-1 regulation by PDME at the mRNA level. The upregulation of HO-1 expression is typically associated with the activities of JNK, ERK and p38, which are the three representative kinases of the MAPK pathway. For instance, in mouse hepatocytes, sodium arsenite activates the JNK pathway to modulate HO-1 expression (43). Similarly, HO-1 is upregulated in rat hepatocytes through both the JNK and p38 pathways (43,44). In chicken hepatoma cells, arsenite triggers the ERK and p38 pathways, leading to increased HO-1 expression (45). However, in the present study, no significant changes in HO-1 expression were observed when MAPK inhibitors (JNK, p38 and MEK) were administered. Li et al (46) demonstrated that Fucoxanthin, a marine seaweed extract, exhibits anti-inflammatory effects by modulating pro-inflammatory factors and regulating TLR4/MyD88 signaling in RAW264.7 cells. Exposure to NO inhibits the activity of iron regulatory protein 1 and increases the expression of HO-1 in mouse lymphoma cells (47). The increase in the mRNA levels of HO-1 upon complete inhibition of inducible HO-1 expression with NO scavenger treatment demonstrate the presence of a direct regulatory system for HO-1 against NO exposure (48). The present study showed that resistance to LPS-induced inflammatory responses was not influenced by MAPK. These results demonstrated that PDME may trigger anti-inflammatory responses through TLR4 signaling or direct modulation of HO-1 and NO. The translation of HO-1 can be regulated through alternative mechanisms in the 5'-untranslated region and HO-1 protein levels may be modulated via proteasomal degradation (49,50). The expression of HO-1 decreased with CHX treatment, a translation inhibitor, while it remained unaffected by ActD, a transcription inhibitor. These results suggested that PDME regulates HO-1 protein expression in macrophages.

Furthermore, PDME treatment exhibited its capacity to inhibit the LPS-induced increase in NO, COX-2 and TNF-α. Notably, the effect of PDME was negated by the administration of ZnPP, an HO-1 inhibitor. Collectively, these results indicated that PDME induces anti-inflammatory effects in macrophages by upregulating HO-1 expression. Additional investigation concentrating on the specific compounds present in PDME is necessary. Nevertheless, the present study highlighted the anti-inflammatory capacity of PDME and could aid in uncovering novel natural therapeutics.

The present study confirmed the anti-inflammatory effects of whole methanol extracts obtained from P. dindygulensis. Although this marks the first validation of the anti-inflammatory effect of PDME, to the best of the authors' knowledge, this extract comprises various compounds. Therefore, it is necessary to analyze the distribution of individual compounds using experimental methods such as LC/MS and isolate them to ascertain their singular anti-inflammatory effect. The present study verified the anti-inflammatory effect of PDME against LPS-stimulated inflammation in human monocyte leukemia cells U937. PDME increased HO-1 expression and suppressed the upregulation of COX-2 and iNOS induced by LPS-mediated inflammation in U937 cells. However, further studies such as changes in the expression and release of TNF-α by PDME in U937 cells and effects by ZnPP are needed to identify clear efficacy in human cells. In addition, the effectiveness of PDME has not been confirmed in animal models. Verifying the anti-inflammatory effects of natural products in animal models will be an important step in confirming their effectiveness as well as their stability in organisms. These further investigations serve as a foundation for safer and more efficacious utilization of the anti-inflammatory properties of these extracts.

Supplementary Material

PDME does not affect the viability of endothelial cells. HUVECs viability was evaluated in PDME-treated cells according to the indicated concentration for 24 h. Data are presented as the mean ± SEM and statistically analyzed using t-test; n.s, not significant PDME 10 μg/ml vs. PDME 0 μg/ml. PDME, P. dindygulensis methanol extracts; HUVECs, human umbilical vein endothelial cells.
PDME induces HO-1 expression and reduces LPS-mediated iNOS and COX-2 expression in U937 cells. (A) Differentiated U937 cells treated with PDME indicated concentration for 24 h and HO-1 protein expression determined using western blotting. (B) The cells were treated with PDME (10 μg/ml) for the indicated time and HO-1 protein expression was determined using western blotting. (C) Differentiated U937 cells were pre-treated with PDME (10 μg/ml) for 30 min and treated with LPS (1 μg/ml) for 24 h. Next, the protein expression of iNOS and COX-2 was determined using western blotting. For control, the solution used for extraction and dilution was treated in equal amounts. PDME, P. dindygulensis methanol extracts; HO-1, heme oxygenase 1; LPS, lipopolysaccharides; COX-2, cyclooxygenins-2; iNOS. inducible nitric oxide synthase.
PDME reduces LPS-mediated iNOS and COX-2 expression. RAW246.7 cells were pre-treated with PDME (10 μg/ml) for 30 min and treated with LPS (1 μg/ml) for 6 h. For control, the solution used for extraction and dilution was treated in equal amounts. Next, the protein expression of iNOS and COX-2 was determined using western blotting. PDME, P. dindygulensis methanol extracts; LPS, lipopolysaccharides; iNOS. inducible nitric oxide synthase; COX-2, cyclooxygenins-2.

Acknowledgements

Not applicable.

Funding

Funding: The present study was funded by grants from the National Research Foundation (NRF) of Korea (grant no. NRF-2021R1C1C1006516). It was supported by the Technology Innovation Program (grant no. 20022828; Research and Development of micronized human acellular dermal matrix preserving collagen and growth factor for soft tissue filling) funded by the Ministry of Trade, Industry & Energy (MOTIE, Korea).

Availability of data and materials

The data generated in the present study may be requested from the corresponding author.

Authors' contributions

WHM and CYK conducted the experiments. WHM, CYK and HJK validated and curated the data. HJJ, HJK and CH conceived and designed the study. HK, JHL, HJK and CH conceptualized and supervised the study. HJJ, JHL, HJK and CH wrote the original manuscript. TTB, LNH, HKK and HJK participated in the manuscript modification of the important points and analyzed the data. HJJ, TTB, LNH, HKK, HJK and CH confirm the authenticity of all the raw data. All authors read and approved the final manuscript.

Ethics approval and consent to participate

Not applicable.

Patient consent for publication

Not applicable.

Competing interests

The authors declare that they have no competing interests.

References

1 

Meram C and Wu J: Anti-inflammatory effects of egg yolk livetins (α, β, and γ-livetin) fraction and its enzymatic hydrolysates in lipopolysaccharide-induced RAW 264.7 macrophages. Food Res Int. 100:449–459. 2017.PubMed/NCBI View Article : Google Scholar

2 

Dewanjee S, Dua TK and Sahu R: Potential anti-inflammatory effect of Leea macrophylla Roxb. leaves: A wild edible plant. Food Chem Toxicol. 59:514–520. 2013.PubMed/NCBI View Article : Google Scholar

3 

Cooke JP: Inflammation and its role in regeneration and repair. Circ Res. 124:1166–1168. 2019.PubMed/NCBI View Article : Google Scholar

4 

McGlade EA, Miyamoto A and Winuthayanon W: Progesterone and inflammatory response in the oviduct during physiological and pathological conditions. Cells. 11(1075)2022.PubMed/NCBI View Article : Google Scholar

5 

Chen L, Zhou Y and Dong JX: Chemical constituents of Peperomia dindygulensis. Zhong Cao Yao. 38:491–493. 2007.(In Chinese).

6 

Fujiwara N and Kobayashi K: Macrophages in inflammation. Curr Drug Targets Inflamm Allergy. 4:281–286. 2005.PubMed/NCBI View Article : Google Scholar

7 

Tenhunen R, Marver HS and Schmid R: The enzymatic conversion of heme to bilirubin by microsomal heme oxygenase. Proc Natl Acad Sci USA. 61:748–755. 1968.PubMed/NCBI View Article : Google Scholar

8 

Campbell NK, Fitzgerald HK and Dunne A: Regulation of inflammation by the antioxidant haem oxygenase 1. Nat Rev Immunol. 21:411–425. 2021.PubMed/NCBI View Article : Google Scholar

9 

Funes SC, Rios M, Fernández-Fierro A, Covián C, Bueno SM, Riedel CA, Mackern-Oberti JP and Kalergis AM: Naturally derived heme-oxygenase 1 inducers and their therapeutic application to immune-mediated diseases. Front Immunol. 11(1467)2020.PubMed/NCBI View Article : Google Scholar

10 

Cruse I and Maines M: Evidence suggesting that the two forms of heme oxygenase are products of different genes. J Biol Chem. 263:3348–3353. 1988.PubMed/NCBI

11 

Trakshel GM, Kutty RK and Maines MD: Purification and characterization of the major constitutive form of testicular heme oxygenase. The noninducible isoform. J Biol Chem. 261:11131–11137. 1986.PubMed/NCBI

12 

Ryter SW, Alam J and Choi AM: Heme oxygenase-1/carbon monoxide: From basic science to therapeutic applications. Physiol Rev. 86:583–650. 2006.PubMed/NCBI View Article : Google Scholar

13 

Choi AM and Alam J: Heme oxygenase-1: Function, regulation, and implication of a novel stress-inducible protein in oxidant-induced lung injury. Am J Respir Cell Mol Biol. 15:9–19. 1996.PubMed/NCBI View Article : Google Scholar

14 

Alam J, Igarashi K, Immenschuh S, Shibahara S and Tyrrell RM: Regulation of heme oxygenase-1 gene transcription: Recent advances and highlights from the international conference (Uppsala, 2003) on Heme Oxygenase. Antioxid Redox Signal. 6:924–933. 2004.PubMed/NCBI View Article : Google Scholar

15 

Lee TS, Tsai HL and Chau LY: Induction of heme oxygenase-1 expression in murine macrophages is essential for the anti-inflammatory effect of low dose 15-deoxy-Delta 12,14-prostaglandin J2. J Biol Chem. 278:19325–19330. 2003.PubMed/NCBI View Article : Google Scholar

16 

Wiesel P, Foster LC, Pellacani A, Layne MD, Hsieh CM, Huggins GS, Strauss P, Yet SF and Perrella MA: Thioredoxin facilitates the induction of heme oxygenase-1 in response to inflammatory mediators. J Biol Chem. 275:24840–24846. 2000.PubMed/NCBI View Article : Google Scholar

17 

Morse D, Pischke SE, Zhou Z, Davis RJ, Flavell RA, Loop T, Otterbein SL, Otterbein LE and Choi AM: Suppression of inflammatory cytokine production by carbon monoxide involves the JNK pathway and AP-1. J Biol Chem. 278:36993–36998. 2003.PubMed/NCBI View Article : Google Scholar

18 

Lee TS and Chau LY: Heme oxygenase-1 mediates the anti-inflammatory effect of interleukin-10 in mice. Nat Med. 8:240–246. 2002.PubMed/NCBI View Article : Google Scholar

19 

Lee JA, Lee MY, Shin IS, Seo CS, Ha H and Shin HK: Anti-inflammatory effects of Amomum compactum on RAW 264.7 cells via induction of heme oxygenase-1. Arch Pharm Res. 35:739–746. 2012.PubMed/NCBI View Article : Google Scholar

20 

Suh GY, Jin Y, Yi AK, Wang XM and Choi AM: CCAAT/enhancer-binding protein mediates carbon monoxide-induced suppression of cyclooxygenase-2. Am J Respir Cell Mol Biol. 35:220–226. 2006.PubMed/NCBI View Article : Google Scholar

21 

Oh GS, Pae HO, Lee BS, Kim BN, Kim JM, Kim HR, Jeon SB, Jeon WK, Chae HJ and Chung HT: Hydrogen sulfide inhibits nitric oxide production and nuclear factor-kappaB via heme oxygenase-1 expression in RAW264.7 macrophages stimulated with lipopolysaccharide. Free Radic Biol Med. 41:106–119. 2006.PubMed/NCBI View Article : Google Scholar

22 

Li Volti G, Sorrenti V, Murabito P, Galvano F, Veroux M, Gullo A, Acquaviva R, Stacchiotti A, Bonomini F, Vanella L and Di Giacomo C: Pharmacological induction of heme oxygenase-1 inhibits iNOS and oxidative stress in renal ischemia-reperfusion injury. Transplant Proc. 39:2986–2991. 2007.PubMed/NCBI View Article : Google Scholar

23 

Datta PK, Koukouritaki SB, Hopp KA and Lianos EA: Heme oxygenase-1 induction attenuates inducible nitric oxide synthase expression and proteinuria in glomerulonephritis. J Am Soc Nephrol. 10:2540–2550. 1999.PubMed/NCBI View Article : Google Scholar

24 

Lee DS, Kim BN, Lim S, Lee J, Kim J, Jeong JG and Kim S: Effective suppression of nitric oxide production by HX106N through transcriptional control of heme oxygenase-1. Exp Biol Med. 240:1136–1146. 2015.PubMed/NCBI View Article : Google Scholar

25 

Luo W, Wang Y, Yang H, Dai C, Hong H, Li J, Liu Z, Guo Z, Chen X, He P, et al: Heme oxygenase-1 ameliorates oxidative stress-induced endothelial senescence via regulating endothelial nitric oxide synthase activation and coupling. Aging (Albany NY). 10:1722–1744. 2018.PubMed/NCBI View Article : Google Scholar

26 

Duan Z, Wang Y and Huang X: The Peperomia dindygulensis: a review of phytochemistry and pharmacology perspectives. Asian J Tradit Med. 14:193–201. 2019.

27 

Wu JL, Li N, Hasegawa T, Sakai J, Mitsui T, Ogura H, Kataoka T, Oka S, Kiuchi M, Tomida A, et al: Bioactive secolignans from Peperomia dindygulensis. J Nat Prod. 69:790–794. 2006.PubMed/NCBI View Article : Google Scholar

28 

Lin MG, Yu DH, Wang QW, Lu Q, Zhu WJ, Bai F, Li GX, Wang XW, Yang YF, Qin XM, et al: Secolignans with antiangiogenic activities from Peperomia dindygulensis. Chem Biodivers. 8:862–871. 2011.PubMed/NCBI View Article : Google Scholar

29 

Wang QW, Yu DH, Lin MG, Zhao M, Zhu WJ, Lu Q, Li GX, Wang C, Yang YF, Qin XM, et al: Antiangiogenic polyketides from Peperomia dindygulensis Miq. Molecules. 17:4474–4483. 2012.PubMed/NCBI View Article : Google Scholar

30 

Park S, Han HT, Oh SS, Kim DH, Jeong JW, Lee KW, Kim M, Lim JS, Cho YY, Hwangbo C, et al: NDRG2 sensitizes myeloid leukemia to arsenic trioxide via GSK3β-NDRG2-PP2A complex formation. Cells. 8(495)2019.PubMed/NCBI View Article : Google Scholar

31 

Choi SC, Kim KD, Kim JT, Oh SS, Yoon SY, Song EY, Lee HG, Choe YK, Choi I, Lim JS and Kim JW: NDRG2 is one of novel intrinsic factors for regulation of IL-10 production in human myeloid cell. Biochem Biophys Res Commun. 396:684–690. 2010.PubMed/NCBI View Article : Google Scholar

32 

Livak KJ and Schmittgen TD: Analysis of relative gene expression data using real-time quantitative PCR and the 2(-Delta Delta C(T)) method. Methods. 25:402–408. 2001.PubMed/NCBI View Article : Google Scholar

33 

Dulak J, Loboda A and Jozkowicz A: Effect of heme oxygenase-1 on vascular function and disease. Curr Opin Lipidol. 19:505–512. 2008.PubMed/NCBI View Article : Google Scholar

34 

Sun RF, Zhu CC, Yang Y and Yu NJ: Novel secolignans from peperomia dindygulensis and their inhibitory activities on JAK-STAT signaling pathways. Fitoterapia. 122:80–84. 2017.PubMed/NCBI View Article : Google Scholar

35 

Yan J, Li M, Wang XD, Lu ZY and Ni XL: Peperomin E (PepE) protects against high fat diet-induced atherosclerosis in Apolipoprotein E deficient (ApoE(-/-)) mice through reducing inflammation via the suppression of NLRP3 signaling pathway. Biomed Pharmacother. 105:862–869. 2018.PubMed/NCBI View Article : Google Scholar

36 

Beutler B and Rietschel ET: Innate immune sensing and its roots: The story of endotoxin. Nat Rev Immunol. 3:169–176. 2003.PubMed/NCBI View Article : Google Scholar

37 

Medzhitov R and Janeway C Jr: Innate immune recognition: Mechanisms and pathways. Immunol Rev. 173:89–97. 2000.PubMed/NCBI View Article : Google Scholar

38 

Liu S, Yang T, Ming TW, Gaun TKW, Zhou T, Wang S and Ye B: Isosteroid alkaloids with different chemical structures from Fritillariae cirrhosae bulbus alleviate LPS-induced inflammatory response in RAW 264.7 cells by MAPK signaling pathway. Int Immunopharmacol. 78(106047)2020.PubMed/NCBI View Article : Google Scholar

39 

Hu TY, Ju JM, Mo LH, Ma L, Hu WH, You RR, Chen XQ, Chen YY, Liu ZQ, Qiu SQ, et al: Anti-inflammation action of xanthones from Swertia chirayita by regulating COX-2/NF-κB/MAPKs/Akt signaling pathways in RAW 264.7 macrophage cells. Phytomedicine. 55:214–221. 2019.PubMed/NCBI View Article : Google Scholar

40 

Kim Y, Sung J, Sung M, Choi Y, Jeong HS and Lee J: Involvement of heme oxygenase-1 in the anti-inflammatory activity of Chrysanthemum boreale Makino extracts on the expression of inducible nitric oxide synthase in RAW264.7 macrophages. J Ethnopharmacol. 131:550–554. 2010.PubMed/NCBI View Article : Google Scholar

41 

Medina MV, Sapochnik D, Sola MG and Coso O: Regulation of the expression of heme oxygenase-1: Signal transduction, gene promoter activation, and beyond. Antioxid Redox Signal. 32:1033–1044. 2020.PubMed/NCBI View Article : Google Scholar

42 

Yang Q and Wang W: The nuclear translocation of heme oxygenase-1 in human diseases. Front Cell Dev Biol. 10(890186)2022.PubMed/NCBI View Article : Google Scholar

43 

Kietzmann T, Samoylenko A and Immenschuh S: Transcriptional regulation of heme oxygenase-1 gene expression by MAP kinases of the JNK and p38 pathways in primary cultures of rat hepatocytes. J Biol Chem. 278:17927–17936. 2003.PubMed/NCBI View Article : Google Scholar

44 

Ohlmann A, Giffhorn-Katz S, Becker I, Katz N and Immenschuh S: Regulation of heme oxygenase-1 gene expression by anoxia and reoxygenation in primary rat hepatocyte cultures. Exp Biol Med (Maywood). 228:584–589. 2003.PubMed/NCBI View Article : Google Scholar

45 

Shan Y, Pepe J, Lu TH, Elbirt KK, Lambrecht RW and Bonkovsky HL: Induction of the heme oxygenase-1 gene by metalloporphyrins. Arch Biochem Biophys. 380:219–227. 2000.PubMed/NCBI View Article : Google Scholar

46 

Li X, Huang R, Liu K, Li M, Luo H, Cui L, Huang L and Luo L: Fucoxanthin attenuates LPS-induced acute lung injury via inhibition of the TLR4/MyD88 signaling axis. Aging (Albany NY). 13:2655–2667. 2020.PubMed/NCBI View Article : Google Scholar

47 

Lipinski P, Starzynski RR, Drapier JC, Bouton C, Bartlomiejczyk T, Sochanowicz B, Smuda E, Gajkowska A and Kruszewski M: Induction of iron regulatory protein 1 RNA-binding activity by nitric oxide is associated with a concomitant increase in the labile iron pool: Implications for DNA damage. Biochem Biophys Res Commun. 327:349–355. 2005.PubMed/NCBI View Article : Google Scholar

48 

Bouton C and Demple B: Nitric oxide-inducible expression of heme oxygenase-1 in human cells. Translation-independent stabilization of the mRNA and evidence for direct action of nitric oxide. J Biol Chem. 275:32688–32693. 2000.PubMed/NCBI View Article : Google Scholar

49 

Kramer M, Sponholz C, Slaba M, Wissuwa B, Claus RA, Menzel U, Huse K, Platzer M and Bauer M: Alternative 5' untranslated regions are involved in expression regulation of human heme oxygenase-1. PLoS One. 8(e77224)2013.PubMed/NCBI View Article : Google Scholar

50 

Lin PH, Chiang MT and Chau LY: Ubiquitin-proteasome system mediates heme oxygenase-1 degradation through endoplasmic reticulum-associated degradation pathway. Biochim Biophys Acta. 1783:1826–1834. 2008.PubMed/NCBI View Article : Google Scholar

Related Articles

  • Abstract
  • View
  • Download
  • Twitter
Copy and paste a formatted citation
Spandidos Publications style
Min W, Ko C, Kim H, Kwon H, Jang H, Bach TT, Han LN, Lee J, Kim H, Hwangbo C, Hwangbo C, et al: Anti‑inflammatory effects of methanol extract from <em>Peperomia dindygulensis</em> Miq. mediated by HO‑1 in LPS‑induced RAW 264.7 cells. Exp Ther Med 28: 317, 2024.
APA
Min, W., Ko, C., Kim, H., Kwon, H., Jang, H., Bach, T.T. ... Hwangbo, C. (2024). Anti‑inflammatory effects of methanol extract from <em>Peperomia dindygulensis</em> Miq. mediated by HO‑1 in LPS‑induced RAW 264.7 cells. Experimental and Therapeutic Medicine, 28, 317. https://doi.org/10.3892/etm.2024.12606
MLA
Min, W., Ko, C., Kim, H., Kwon, H., Jang, H., Bach, T. T., Han, L. N., Lee, J., Kim, H., Hwangbo, C."Anti‑inflammatory effects of methanol extract from <em>Peperomia dindygulensis</em> Miq. mediated by HO‑1 in LPS‑induced RAW 264.7 cells". Experimental and Therapeutic Medicine 28.2 (2024): 317.
Chicago
Min, W., Ko, C., Kim, H., Kwon, H., Jang, H., Bach, T. T., Han, L. N., Lee, J., Kim, H., Hwangbo, C."Anti‑inflammatory effects of methanol extract from <em>Peperomia dindygulensis</em> Miq. mediated by HO‑1 in LPS‑induced RAW 264.7 cells". Experimental and Therapeutic Medicine 28, no. 2 (2024): 317. https://doi.org/10.3892/etm.2024.12606
Copy and paste a formatted citation
x
Spandidos Publications style
Min W, Ko C, Kim H, Kwon H, Jang H, Bach TT, Han LN, Lee J, Kim H, Hwangbo C, Hwangbo C, et al: Anti‑inflammatory effects of methanol extract from <em>Peperomia dindygulensis</em> Miq. mediated by HO‑1 in LPS‑induced RAW 264.7 cells. Exp Ther Med 28: 317, 2024.
APA
Min, W., Ko, C., Kim, H., Kwon, H., Jang, H., Bach, T.T. ... Hwangbo, C. (2024). Anti‑inflammatory effects of methanol extract from <em>Peperomia dindygulensis</em> Miq. mediated by HO‑1 in LPS‑induced RAW 264.7 cells. Experimental and Therapeutic Medicine, 28, 317. https://doi.org/10.3892/etm.2024.12606
MLA
Min, W., Ko, C., Kim, H., Kwon, H., Jang, H., Bach, T. T., Han, L. N., Lee, J., Kim, H., Hwangbo, C."Anti‑inflammatory effects of methanol extract from <em>Peperomia dindygulensis</em> Miq. mediated by HO‑1 in LPS‑induced RAW 264.7 cells". Experimental and Therapeutic Medicine 28.2 (2024): 317.
Chicago
Min, W., Ko, C., Kim, H., Kwon, H., Jang, H., Bach, T. T., Han, L. N., Lee, J., Kim, H., Hwangbo, C."Anti‑inflammatory effects of methanol extract from <em>Peperomia dindygulensis</em> Miq. mediated by HO‑1 in LPS‑induced RAW 264.7 cells". Experimental and Therapeutic Medicine 28, no. 2 (2024): 317. https://doi.org/10.3892/etm.2024.12606
Follow us
  • Twitter
  • LinkedIn
  • Facebook
About
  • Spandidos Publications
  • Careers
  • Cookie Policy
  • Privacy Policy
How can we help?
  • Help
  • Live Chat
  • Contact
  • Email to our Support Team