Spandidos Publications Logo
  • About
    • About Spandidos
    • Aims and Scopes
    • Abstracting and Indexing
    • Editorial Policies
    • Reprints and Permissions
    • Job Opportunities
    • Terms and Conditions
    • Contact
  • Journals
    • All Journals
    • Oncology Letters
      • Oncology Letters
      • Information for Authors
      • Editorial Policies
      • Editorial Board
      • Aims and Scope
      • Abstracting and Indexing
      • Bibliographic Information
      • Archive
    • International Journal of Oncology
      • International Journal of Oncology
      • Information for Authors
      • Editorial Policies
      • Editorial Board
      • Aims and Scope
      • Abstracting and Indexing
      • Bibliographic Information
      • Archive
    • Molecular and Clinical Oncology
      • Molecular and Clinical Oncology
      • Information for Authors
      • Editorial Policies
      • Editorial Board
      • Aims and Scope
      • Abstracting and Indexing
      • Bibliographic Information
      • Archive
    • Experimental and Therapeutic Medicine
      • Experimental and Therapeutic Medicine
      • Information for Authors
      • Editorial Policies
      • Editorial Board
      • Aims and Scope
      • Abstracting and Indexing
      • Bibliographic Information
      • Archive
    • International Journal of Molecular Medicine
      • International Journal of Molecular Medicine
      • Information for Authors
      • Editorial Policies
      • Editorial Board
      • Aims and Scope
      • Abstracting and Indexing
      • Bibliographic Information
      • Archive
    • Biomedical Reports
      • Biomedical Reports
      • Information for Authors
      • Editorial Policies
      • Editorial Board
      • Aims and Scope
      • Abstracting and Indexing
      • Bibliographic Information
      • Archive
    • Oncology Reports
      • Oncology Reports
      • Information for Authors
      • Editorial Policies
      • Editorial Board
      • Aims and Scope
      • Abstracting and Indexing
      • Bibliographic Information
      • Archive
    • Molecular Medicine Reports
      • Molecular Medicine Reports
      • Information for Authors
      • Editorial Policies
      • Editorial Board
      • Aims and Scope
      • Abstracting and Indexing
      • Bibliographic Information
      • Archive
    • World Academy of Sciences Journal
      • World Academy of Sciences Journal
      • Information for Authors
      • Editorial Policies
      • Editorial Board
      • Aims and Scope
      • Abstracting and Indexing
      • Bibliographic Information
      • Archive
    • International Journal of Functional Nutrition
      • International Journal of Functional Nutrition
      • Information for Authors
      • Editorial Policies
      • Editorial Board
      • Aims and Scope
      • Abstracting and Indexing
      • Bibliographic Information
      • Archive
    • International Journal of Epigenetics
      • International Journal of Epigenetics
      • Information for Authors
      • Editorial Policies
      • Editorial Board
      • Aims and Scope
      • Abstracting and Indexing
      • Bibliographic Information
      • Archive
    • Medicine International
      • Medicine International
      • Information for Authors
      • Editorial Policies
      • Editorial Board
      • Aims and Scope
      • Abstracting and Indexing
      • Bibliographic Information
      • Archive
  • Articles
  • Information
    • Information for Authors
    • Information for Reviewers
    • Information for Librarians
    • Information for Advertisers
    • Conferences
  • Language Editing
Spandidos Publications Logo
  • About
    • About Spandidos
    • Aims and Scopes
    • Abstracting and Indexing
    • Editorial Policies
    • Reprints and Permissions
    • Job Opportunities
    • Terms and Conditions
    • Contact
  • Journals
    • All Journals
    • Biomedical Reports
      • Information for Authors
      • Editorial Policies
      • Editorial Board
      • Aims and Scope
      • Abstracting and Indexing
      • Bibliographic Information
      • Archive
    • Experimental and Therapeutic Medicine
      • Information for Authors
      • Editorial Policies
      • Editorial Board
      • Aims and Scope
      • Abstracting and Indexing
      • Bibliographic Information
      • Archive
    • International Journal of Epigenetics
      • Information for Authors
      • Editorial Policies
      • Editorial Board
      • Aims and Scope
      • Abstracting and Indexing
      • Bibliographic Information
      • Archive
    • International Journal of Functional Nutrition
      • Information for Authors
      • Editorial Policies
      • Editorial Board
      • Aims and Scope
      • Abstracting and Indexing
      • Bibliographic Information
      • Archive
    • International Journal of Molecular Medicine
      • Information for Authors
      • Editorial Policies
      • Editorial Board
      • Aims and Scope
      • Abstracting and Indexing
      • Bibliographic Information
      • Archive
    • International Journal of Oncology
      • Information for Authors
      • Editorial Policies
      • Editorial Board
      • Aims and Scope
      • Abstracting and Indexing
      • Bibliographic Information
      • Archive
    • Medicine International
      • Information for Authors
      • Editorial Policies
      • Editorial Board
      • Aims and Scope
      • Abstracting and Indexing
      • Bibliographic Information
      • Archive
    • Molecular and Clinical Oncology
      • Information for Authors
      • Editorial Policies
      • Editorial Board
      • Aims and Scope
      • Abstracting and Indexing
      • Bibliographic Information
      • Archive
    • Molecular Medicine Reports
      • Information for Authors
      • Editorial Policies
      • Editorial Board
      • Aims and Scope
      • Abstracting and Indexing
      • Bibliographic Information
      • Archive
    • Oncology Letters
      • Information for Authors
      • Editorial Policies
      • Editorial Board
      • Aims and Scope
      • Abstracting and Indexing
      • Bibliographic Information
      • Archive
    • Oncology Reports
      • Information for Authors
      • Editorial Policies
      • Editorial Board
      • Aims and Scope
      • Abstracting and Indexing
      • Bibliographic Information
      • Archive
    • World Academy of Sciences Journal
      • Information for Authors
      • Editorial Policies
      • Editorial Board
      • Aims and Scope
      • Abstracting and Indexing
      • Bibliographic Information
      • Archive
  • Articles
  • Information
    • For Authors
    • For Reviewers
    • For Librarians
    • For Advertisers
    • Conferences
  • Language Editing
Login Register Submit
  • This site uses cookies
  • You can change your cookie settings at any time by following the instructions in our Cookie Policy. To find out more, you may read our Privacy Policy.

    I agree
Search articles by DOI, keyword, author or affiliation
Search
Advanced Search
presentation
Experimental and Therapeutic Medicine
Join Editorial Board Propose a Special Issue
Print ISSN: 1792-0981 Online ISSN: 1792-1015
Journal Cover
February-2026 Volume 31 Issue 2

Full Size Image

Sign up for eToc alerts
Recommend to Library

Journals

International Journal of Molecular Medicine

International Journal of Molecular Medicine

International Journal of Molecular Medicine is an international journal devoted to molecular mechanisms of human disease.

International Journal of Oncology

International Journal of Oncology

International Journal of Oncology is an international journal devoted to oncology research and cancer treatment.

Molecular Medicine Reports

Molecular Medicine Reports

Covers molecular medicine topics such as pharmacology, pathology, genetics, neuroscience, infectious diseases, molecular cardiology, and molecular surgery.

Oncology Reports

Oncology Reports

Oncology Reports is an international journal devoted to fundamental and applied research in Oncology.

Experimental and Therapeutic Medicine

Experimental and Therapeutic Medicine

Experimental and Therapeutic Medicine is an international journal devoted to laboratory and clinical medicine.

Oncology Letters

Oncology Letters

Oncology Letters is an international journal devoted to Experimental and Clinical Oncology.

Biomedical Reports

Biomedical Reports

Explores a wide range of biological and medical fields, including pharmacology, genetics, microbiology, neuroscience, and molecular cardiology.

Molecular and Clinical Oncology

Molecular and Clinical Oncology

International journal addressing all aspects of oncology research, from tumorigenesis and oncogenes to chemotherapy and metastasis.

World Academy of Sciences Journal

World Academy of Sciences Journal

Multidisciplinary open-access journal spanning biochemistry, genetics, neuroscience, environmental health, and synthetic biology.

International Journal of Functional Nutrition

International Journal of Functional Nutrition

Open-access journal combining biochemistry, pharmacology, immunology, and genetics to advance health through functional nutrition.

International Journal of Epigenetics

International Journal of Epigenetics

Publishes open-access research on using epigenetics to advance understanding and treatment of human disease.

Medicine International

Medicine International

An International Open Access Journal Devoted to General Medicine.

Journal Cover
February-2026 Volume 31 Issue 2

Full Size Image

Sign up for eToc alerts
Recommend to Library

  • Article
  • Citations
    • Cite This Article
    • Download Citation
    • Create Citation Alert
    • Remove Citation Alert
    • Cited By
  • Similar Articles
    • Related Articles (in Spandidos Publications)
    • Similar Articles (Google Scholar)
    • Similar Articles (PubMed)
  • Download PDF
  • Download XML
  • View XML
Article Open Access

N‑(p‑Coumaroyl) serotonin mitigates inflammatory responses in lipopolysaccharide‑stimulated RAW264.7 cells and phorbol 12‑myristate 13‑acetate‑stimulated A549 cells through NF‑κB and MAPK inactivation

  • Authors:
    • Seok Han Yun
    • Chang Hyeon Jeon
    • Soo-Jin Park
    • Hee Jae Lee
    • Ok-Kyoung Kwon
    • Jae-Won Lee
  • View Affiliations / Copyright

    Affiliations: Natural Product Research Center, Korea Research Institute of Bioscience and Biotechnology, Cheongju, Chungcheongbuk 28116, Republic of Korea, Department of Pharmacology, College of Medicine, Kangwon National University, Chuncheon, Gangwon 24341, Republic of Korea
    Copyright: © Yun et al. This is an open access article distributed under the terms of Creative Commons Attribution License.
  • Article Number: 58
    |
    Published online on: December 22, 2025
       https://doi.org/10.3892/etm.2025.13053
  • Expand metrics +
Metrics: Total Views: 0 (Spandidos Publications: | PMC Statistics: )
Metrics: Total PDF Downloads: 0 (Spandidos Publications: | PMC Statistics: )
Cited By (CrossRef): 0 citations Loading Articles...

This article is mentioned in:


Abstract

Inflammation is a protective response of the body, but excessive inflammation can exacerbate conditions such as acute lung injury and asthma. N‑(p‑Coumaroyl) serotonin (CS) is known to have anti‑inflammatory effects. The present study aimed to explore the anti‑inflammatory effects of CS on lipopolysaccharide (LPS)‑induced inflammatory responses in macrophages and lung epithelial cells. Cellular inflammatory responses and associated signaling pathways were analyzed using ELISA, Western blotting and immunocytochemistry. Initial increase in cytokine (including IL‑6 and TNF‑α) and chemokine [including monocyte chemoattractant protein‑1 (MCP‑1)] levels, nitric oxide formation and inducible NO synthase expression in lipopolysaccharide (LPS)‑stimulated RAW264.7 macrophages, was reduced by CS pretreatment. In addition, CS blocked LPS‑induced MAPK/NF‑κB activation in RAW264.7 cells. CS led to heme oxygenase‑1 (HO‑1) upregulation in RAW264.7 cells. In PMA‑stimulated A549 lung epithelial cells, the increase in IL‑6, TNF‑α and MCP‑1 expression was also attenuated by CS. This was accompanied by decreased MAPK/NF‑κB activation. Furthermore, CS elevated the expression of HO‑1 in A549 cells. Collectively, the present study confirmed that CS exhibited anti‑inflammatory effects in both macrophages and lung epithelial cell lines, suggesting that CS may alleviate systemic or lung inflammation.

Introduction

Acute inflammatory diseases such as sepsis, acute lung injury (ALI) and acute respiratory distress syndrome (ARDS) are serious conditions induced by viruses and bacterial endotoxins (1,2). The coronavirus disease of 2019 increased the incidence of these diseases and was reported to be associated with hospital mortality rates of sepsis that may exceed 40% and increased ARDS mortality rates by 23 to 56% (3,4). Additionally, chronic inflammatory diseases such as asthma affects >350 million people globally and causes 0.4 million deaths annually, posing a significant social burden (5).

Cytokine upregulation is a key feature of sepsis, ALI and asthma. Immune cells contribute to the pathogenesis of these diseases by secreting excessive amounts of cytokines (6,7). Macrophage-released cytokines (such as IL-6 and TNF-α), chemokines [such as monocyte chemoattractant protein-1 (MCP-1)] and mediators [such as inducible nitric oxide synthase (iNOS)] exacerbate systemic inflammation in septic conditions (8,9). These molecules also promote pulmonary inflammation in ALI (10). Airway epithelial cells promote airway inflammation and lung damage in ALI by secreting TNF-α (11) and induce pulmonary inflammation in asthma by expressing IL-6(12). In addition, cell-derived MCP-1 promotes bronchitis by inducing immune cell recruitment (13-15).

MAPK activation is implicated in the formation of inflammatory molecules. p38 activation is associated with IL-6 and TNF-α expression and p38 inactivation ameliorates endotoxin-induced sepsis and ALI (16). Additionally, p38 activation contributes to airway inflammation and is present in the epithelium of patients with asthma (17). ERK is activated in sepsis and ARDS (18,19). IL-13 leads to ERK activation and mucin gene expression in airway epithelial cells, influencing asthma progression (20). Furthermore, JNK activation occurs in airway epithelial cells and macrophages (21,22) and is associated with lung inflammation and oxidative stress in the lipopolysaccharide (LPS)-induced ALI model (22). JNK inhibition ameliorates endotoxin-induced sepsis and ovalbumin-induced asthma in mice (21,23).

The NF-κB signaling pathway is activated in response to a variety of stimuli, including bacterial endotoxins. This activation has been shown to promote hyperinflammation by increasing IL-6, TNF-α, MCP-1 and iNOS generation in both in vitro and in vivo studies of sepsis and ALI (24,25). Phorbol 12-myristate 13-acetate (PMA) has also been shown to upregulate IL-6, TNF-α and MCP-1 generation as well as NF-κB activation in A549 lung epithelial cells in an in vitro study of asthma (21,26-28).

Heme oxygenase-1 (HO-1) decreases inflammatory response in cell models such as RAW264.7 and A549 by decreasing the formation of cytokines/chemokines and inhibiting the activation of MAPK and NF-κB (29,30).

Bacterial endotoxin LPS increases cytokine and MAPK/NF-κB activation in the RAW264.7 macrophage cell line; therefore, LPS is used for in vitro studies on sepsis and ALI (31,32). PMA is an established MAPK/NF-κB activator that elevates cytokines and chemokines in the A549 airway epithelial cell line and is used as an inducer for in vitro studies of asthma (21,28). Based on the abilities of LPS and PMA, both molecules were selected to induce an inflammatory response in RAW264.7 and A549 cells in the present study.

The phenolic compound N-(p-Coumaroyl) serotonin (CS) is an active component of safflower seeds and exhibits various biological effects. For example, CS demonstrates antioxidant effects and decreases atherosclerosis in vivo (33). CS also ameliorates vascular smooth muscle cell activation by suppressing calcium release (34). Additionally, Lazari et al (35) reported that CS exhibits anticancer effects by inducing S-phase cell cycle arrest in both U251 and T98 glioblastoma cell lines. To the best of our knowledge, however, the anti-inflammatory effects of CS have not been reported in RAW264.7 macrophages and A549 airway epithelial cells. Therefore, the present study examined whether CS exerts anti-inflammatory effects in these cell lines.

Materials and methods

Cell culture and viability assay

RAW264.7 macrophages were obtained from American Type Culture Collection and cultured in DMEM (cat. no. LM001-05; Welgene, Inc.) with 10% FBS (cat. No. 6000044; Thermo Fisher Scientific, Inc.) at 37˚C in a CO2 incubator for 24 h. To analyze cell viability, the cells were seeded into a 12-well plate (1x105/ml) and incubated with 6.3, 12.5, 25.0 and 50.0 µM CS (Wuhan ChemFaces Biochemical Co., Ltd.) for 24 h at 37˚C. Cell viability was then determined using MTT assay, following a previously described protocol (10). To detect cell viability, A549 cells (American Type Culture Collection) were seeded into a 12-well plate (1x105/ml) and incubated with CS (6.3, 12.5 and 25.0 µM) for 24 h at 37˚C. After adding the MTT solution (Amresco, LLC) to each well, the plate was incubated at 37˚C for 3 h. Subsequently, DMSO (Sigma-Aldrich; Merck KGaA) was used to dissolve the purple formazan, and the absorbance at 570 nm was measured using a SPARK® 10M microplate reader (Tecan Group, Ltd.).

NO assay

To analyze the NO content, cells were seeded into a 12-well plate (1x105/ml) and incubated with CS (6.3, 12.5 and 25.0 µM) for 1 h at 37˚C. Cells were incubated for 18 h with LPS (200 ng/ml) at 37˚C. NO levels were detected using a NO assay as previously described (36).

Cytokines and chemokine ELISA

To measure the levels of cytokines and chemokines secreted from RAW264.7 and A549 cells, 1x105/ml cells were seeded into a 12-well plate, incubated with CS (6.3, 12.5 and 25.0 µM) for 1 h at 37˚C and maintained for 18 h at 37˚C with 200 ng/ml LPS or 50 nM PMA, respectively. The levels of IL-6, TNF-α and MCP-1 in the cell culture media (CCM) were analyzed using ELISA kits according to the manufacturers protocols of these kits [BD OptEIA™ Mouse IL-6 ELISA Set (cat. no. 555240), BD OptEIA™ Mouse TNF ELISA Set (cat. no. 558534), BD OptEIA™ Human IL-6 ELISA Set (cat. no. 555220), BD OptEIA™ Human TNF ELISA Set (cat. no. 555212) (BD Biosciences); Mouse CCL2/JE/MCP-1 DuoSet ELISA (cat. no. DY479) and Human CCL2/MCP-1 DuoSet ELISA (cat. no. DY279) (R&D Systems, Inc.)].

Western blotting

To detect the expression of iNOS in RAW264.7 cells and the levels of phosphorylated (p)-p38, p-ERK, p-JNK, p-p65 and p-IκBα in RAW264.7 and A549 cells, the cell lysate was isolated using RIPA lysis butter (0.15 M NaCl, 0.05 M Tris, 5 mM EDTA, pH 8.0) including protease (cat. no 11836153001; Roche Diagnostics) and phosphatase inhibitors (cat. no.4906837001; Roche Diagnostics). Protein was quantified using a BCA assay and protein samples (20-60 µg) were separated using 8-12% SDS-PAGE as previously described (31). Proteins were transferred onto PVDF membranes and each membrane was blocked with 5% skimmed milk in 1X TBST for 1 h at room temperature. Subsequently, membranes were incubated with the primary antibodies (Table I) diluted to 1:1,000 in 1% BSA for 24 h at 4˚C and the corresponding secondary antibodies [(goat anti rabbit-HRP; cat. no. 111-035-003; Jackson Laboratory) and (goat anti mouse-HRP; cat. no. 115-035-003; Jackson Laboratory)] diluted to 1:2,000 in 1% BSA for 2 h at room temperature. Finally, each membrane was exposed to ECL solution (cat. no. 32106; Thermo Fisher Scientific, Inc.) to visualize the protein bands. Protein semi-quantitative analysis of iNOS/β-actin, p-p38/p38, p-ERK/ERK, p-JNK/JNK, p-p65/p65, p-IκB/IκBα and HO-1/β-actin was performed using ImageJ version 1.52a software (National Institutes of Health).

Table I

Primary antibodies used for western blotting.

Table I

Primary antibodies used for western blotting.

Primary antibodyDilutionManufacturerCat. no.Molecular weight, kDaaHost
iNOS1:1,000Enzo Life Sciences, Inc.ADI-KAS-NO001130Rabbit
HO-11:1,000Invitrogen (Thermo Fisher Scientific, Inc.)PA5-2733832Rabbit
p-p381:1,000Cell Signaling Technology, Inc.9211S43Rabbit
p381:1,000Santa Cruz Biotechnology, Inc.sc-797238Mouse
p-ERK1:1,000Cell Signaling Technology, Inc.9101S42,44Rabbit
ERK1:1,000Cell Signaling Technology, Inc.9102S42, 44Rabbit
p-JNK1:1,000Cell Signaling Technology, Inc.4668S46, 54Rabbit
JNK1:1,000Cell Signaling Technology, Inc.9252S46, 54Rabbit
p-NF-κB p651:1,000Cell Signaling Technology, Inc.3033S65Rabbit
NF-κB p651:1,000Santa Cruz Biotechnology, Inc.sc-800865Mouse
p-IκBα1:1,000Santa Cruz Biotechnology, Inc.sc-840441Mouse
IκBα1:1,000Invitrogen (Thermo Fisher Scientific, Inc.)MA5-1513236Mouse
β-actin1:5,000Santa Cruz Biotechnology, Inc.sc-4777843Mouse

[i] aIsoform dependent. p-, phosphorylated; iNOS, inducible nitric oxide synthase.

Immunocytochemistry

To determine the nuclear translocation of NF-κB p65 in RAW264.7 cells, cells were fixed with 10% formalin for overnight at 4˚C, washed with ice-cold PBS, blocked with 5% BSA (Gibco; Thermo Fisher Scientific, Inc.) blocking buffer for 30 min at room temperature, incubated with the primary antibody (anti-NF-κB p65 subunit; Table I) for 24 h at 4˚C and the corresponding secondary antibody (Alexa Fluor 488-conjugated goat anti-rabbit IgG; cat no. A-11034; Invitrogen; Thermo Fisher Scientific, Inc.) diluted to 1:250 in 1% BSA for 1 h at room temperature and stained with Antifade Mounting Medium with DAPI (cat. no. H-1500; Vector Laboratories, Inc.) at room temperature as previously described (31). Finally, cells were visualized using a confocal microscope.

Statistical analysis

All data are expressed as the mean ± standard deviation (n=3). Data were analyzed using an unpaired two-tailed Student's t-test to assess the difference between two groups. One-way ANOVA followed by Tukey's multiple comparison test was performed to assess differences between >2 groups. Data were analyzed using SPSS software (version 20.0; IBM Corp.). P<0.05 was considered to indicate a statistically significant difference.

Results

CS ameliorates LPS-stimulated inflammatory responses in RAW264.7 macrophages

Viability of RAW264.7 cells was assessed following treatment with CS (6.3, 12.5, 25.0 and 50.0 µM) by an MTT assay. No notable changes in cell viability were observed following treatment with ≤25.0 µM CS (Fig. 1A). Based on this result, the anti-inflammatory effects of CS at 6.3, 12.5 and 25.0 µM on LPS-stimulated RAW264.7 cells were examined. ELISA results confirmed the significant increase in IL-6, TNF-α and MCP-1 levels in the CCM of LPS-stimulated RAW264.7 cells (Fig. 1B-D) compared to the control group. This increase was significantly inhibited in the CS pretreated-LPS group. Overall, 25 µM CS had a notable inhibitory effect, resulting in a 56.93% decrease in IL-6, 52.62% decrease in TNF-α and a 45.73% decrease in MCP-1 levels.

CS pretreatment decreases
LPS-stimulated cytokine and chemokine generation in RAW264.7 cells.
(A) Cell viability was analyzed using an MTT assay. RAW264.7 cells
were incubated with CS for 1 h and maintained with 200 ng/ml LPS
for 18 h. The levels of (B) IL-6, (C) TNF-α and (D) MCP-1 in the
cell culture supernatant were detected using ELISA kits.
#P<0.05 vs. con. *P<0.05 vs. 200 ng/ml
LPS-only condition. CS, N-(p-Coumaroyl) serotonin; LPS,
lipopolysaccharide; MCP-1, monocyte chemoattractant protein-1; Con,
control.

Figure 1

CS pretreatment decreases LPS-stimulated cytokine and chemokine generation in RAW264.7 cells. (A) Cell viability was analyzed using an MTT assay. RAW264.7 cells were incubated with CS for 1 h and maintained with 200 ng/ml LPS for 18 h. The levels of (B) IL-6, (C) TNF-α and (D) MCP-1 in the cell culture supernatant were detected using ELISA kits. #P<0.05 vs. con. *P<0.05 vs. 200 ng/ml LPS-only condition. CS, N-(p-Coumaroyl) serotonin; LPS, lipopolysaccharide; MCP-1, monocyte chemoattractant protein-1; Con, control.

The notable elevation in NO formation in LPS-stimulated RAW264.7 cells was decreased by the addition of CS (Fig. 2A). Western blotting revealed increased expression of iNOS in the lysate of LPS-stimulated RAW264.7 cells. This expression was attenuated in the lysate of the CS-pretreated LPS group (Fig. 2B).

CS pretreatment decreases
LPS-stimulated NO formation and iNOS expression in RAW264.7 cells.
(A) NO levels in cell culture supernatant were detected using NO
assays. RAW264.7 cells were incubated with CS for 1 h and
maintained with 200 ng/ml LPS for 18 h. (B) Levels of iNOS in the
cell lysates were detected using western blotting.
#P<0.05 vs. con. *P<0.05 vs. 200 ng/ml
LPS-only condition. CS, N-(p-Coumaroyl) serotonin; LPS,
lipopolysaccharide; iNOS, inducible nitric oxide synthase; Con,
control.

Figure 2

CS pretreatment decreases LPS-stimulated NO formation and iNOS expression in RAW264.7 cells. (A) NO levels in cell culture supernatant were detected using NO assays. RAW264.7 cells were incubated with CS for 1 h and maintained with 200 ng/ml LPS for 18 h. (B) Levels of iNOS in the cell lysates were detected using western blotting. #P<0.05 vs. con. *P<0.05 vs. 200 ng/ml LPS-only condition. CS, N-(p-Coumaroyl) serotonin; LPS, lipopolysaccharide; iNOS, inducible nitric oxide synthase; Con, control.

The inhibitory effects of dexamethasone (DEX), which is a synthetic pregnane corticosteroid on inflammatory molecules, were demonstrated in an experimental study of ALI and asthma (10,13), Notably, the present study confirmed that the inhibitory effect of 25 µM CS on LPS-induced MCP-1 and NO was similar to that of 20 µM DEX (Table II).

Table II

Inhibitory effect of CS and DEX on MCP-1 and NO in lipopolysaccharide-stimulated RAW264.7 cells.

Table II

Inhibitory effect of CS and DEX on MCP-1 and NO in lipopolysaccharide-stimulated RAW264.7 cells.

TreatmentMCP-1 inhibition rate (%)NO inhibition rate (%)
25 µM CS33.9±5.9533.4±0.57
20 µM DEX35.5±4.0231.9±2.17

[i] CS, N-(p-Coumaroyl) serotonin; DEX, dexamethasone; MCP-1, monocyte chemoattractant protein-1; NO, nitric oxide.

CS ameliorates LPS-stimulated MAPK activation in RAW264.7 cells

To elucidate the underlying mechanisms of CS, the levels of p38, ERK and JNK activation were investigated via western blotting. LPS significantly upregulated not only p-p38 and p-ERK expression but also p-JNK expression in RAW264.7 cells (Fig. 3A and B). However, this upregulation in LPS-stimulated RAW264.7 cells was inhibited by CS pretreatment.

CS pretreatment decreases
LPS-stimulated mitogen-activated protein kinase activation in
RAW264.7 cells. (A) Levels of p-p38, p-ERK and p-JNK in the cell
lysates were detected using western blotting. (B) Protein
semi-quantitative analysis of p-p38/p38, p-ERK/ERK and p-JNK/JNK.
#P<0.05 vs. con. *P<0.05 vs. 200 ng/ml
LPS-only condition. CS, N-(p-Coumaroyl) serotonin; LPS,
lipopolysaccharide; p-, phosphorylated; Con, control.

Figure 3

CS pretreatment decreases LPS-stimulated mitogen-activated protein kinase activation in RAW264.7 cells. (A) Levels of p-p38, p-ERK and p-JNK in the cell lysates were detected using western blotting. (B) Protein semi-quantitative analysis of p-p38/p38, p-ERK/ERK and p-JNK/JNK. #P<0.05 vs. con. *P<0.05 vs. 200 ng/ml LPS-only condition. CS, N-(p-Coumaroyl) serotonin; LPS, lipopolysaccharide; p-, phosphorylated; Con, control.

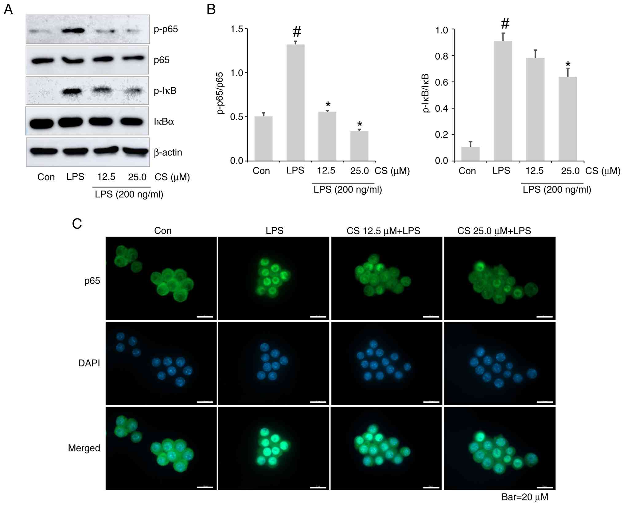
CS ameliorates LPS-stimulated NF-κB activation in RAW264.7 cells

As NF-κB signaling pathways are associated with the expression of inflammatory molecules (24,25), the abrogative effects of CS on LPS-induced NF-κB activation were explored. Increased expression of p-NF-κB and p-IκB was confirmed in the lysate of the LPS-treated group. However, this was effectively inhibited by CS (Fig. 4A and B). Furthermore, immunocytochemistry demonstrated that CS resulted decreased nuclear translocation of NF-κB p65 in LPS-stimulated RAW264.7 cells (Fig. 4C).

CS pretreatment decreases
LPS-stimulated NF-κB activation in RAW264.7 cells. (A) Levels of
p-NF-κB p65 and p-IκBα in the cell lysates were detected using
western blotting. (B) Semi-quantitative analysis of p-p65/p65 and
p-IκB/IκB. (C) Nuclear translocation of NF-κB p65 was detected
using immunocytochemistry. Scale bar, 20 µm. #P<0.05
vs. con. *P<0.05 vs. 200 ng/ml LPS-only condition.
CS, N-(p-Coumaroyl) serotonin; LPS, lipopolysaccharide; p-,
phosphorylated; Con, control.

Figure 4

CS pretreatment decreases LPS-stimulated NF-κB activation in RAW264.7 cells. (A) Levels of p-NF-κB p65 and p-IκBα in the cell lysates were detected using western blotting. (B) Semi-quantitative analysis of p-p65/p65 and p-IκB/IκB. (C) Nuclear translocation of NF-κB p65 was detected using immunocytochemistry. Scale bar, 20 µm. #P<0.05 vs. con. *P<0.05 vs. 200 ng/ml LPS-only condition. CS, N-(p-Coumaroyl) serotonin; LPS, lipopolysaccharide; p-, phosphorylated; Con, control.

CS results in HO-1 upregulation in RAW264.7 cells

As HO-1 induction exhibits anti-inflammatory effects (29,30), the effect of CS on HO-1 upregulation was investigated. A significant increase in HO-1 expression was observed in the lysate from the CS-treated RAW264.7 cells compared to the control group (Fig. 5A and B).

CS upregulates HO-1 expression in
RAW264.7 cells. (A) Levels of HO-1 in the cell lysate were detected
using western blotting. (B) Protein semi-quantitative analysis of
HO-1/β-actin. †P<0.05 vs. con. CS,
N-(p-Coumaroyl) serotonin; HO-1, heme oxygenase-1; Con,
control.

Figure 5

CS upregulates HO-1 expression in RAW264.7 cells. (A) Levels of HO-1 in the cell lysate were detected using western blotting. (B) Protein semi-quantitative analysis of HO-1/β-actin. †P<0.05 vs. con. CS, N-(p-Coumaroyl) serotonin; HO-1, heme oxygenase-1; Con, control.

CS ameliorates the PMA-stimulated inflammatory response in A549 cells

Based on the aforementioned anti-inflammatory effects of CS against endotoxin stimulation in RAW264.7 cells, the ameliorative effects of CS against PMA-induced inflammation in A549 airway epithelial cells were also investigated. Notable upregulation of IL-6, TNF-α and MCP-1 was observed in the CCM of PMA-stimulated A549 cells, which was mitigated by CS pretreatment (Fig. 6A-C). No notable changes in viability were observed in A549 cells within the treated concentrations (Fig. 6D). In general, 25 µM CS significantly suppressed cytokine and chemokine secretion. The inhibition rates of IL-6, TNF-α and MCP-1 secretion were 70.94, 60.01 and 46.05%, respectively.

CS pretreatment decreases
PMA-stimulated cytokine and chemokine secretion in A549 cells. The
levels of (A) IL-6, (B) TNF-α and (C) MCP-1 in cell culture
supernatant were detected using ELISA kits. The A549 cells were
incubated with various concentrations of CS for 24 h. (D) Cell
viability was analyzed using an MTT assay. #P<0.05
vs. con. *P<0.05 vs. 50 nM PMA only condition. CS,
N-(p-Coumaroyl) serotonin; PMA, phorbol 12-myristate
13-acetate; MCP-1, monocyte chemoattractant protein-1; Con,
control.

Figure 6

CS pretreatment decreases PMA-stimulated cytokine and chemokine secretion in A549 cells. The levels of (A) IL-6, (B) TNF-α and (C) MCP-1 in cell culture supernatant were detected using ELISA kits. The A549 cells were incubated with various concentrations of CS for 24 h. (D) Cell viability was analyzed using an MTT assay. #P<0.05 vs. con. *P<0.05 vs. 50 nM PMA only condition. CS, N-(p-Coumaroyl) serotonin; PMA, phorbol 12-myristate 13-acetate; MCP-1, monocyte chemoattractant protein-1; Con, control.

CS ameliorates PMA-stimulated MAPK activation in A549 cells

p38, ERK and JNK phosphorylation were demonstrated in the lysate of PMA-stimulated A549 cells (Fig. 7A and B). p38, ERK and JNK phosphorylation was inhibited in the lysate of the 25 µM CS-pretreated PMA group (Fig. 7A and B).

CS pretreatment decreases PMA-induced
mitogen-activated protein kinase activation in A549 cells. (A)
Levels of p-p38, p-ERK and p-JNK in cell lysate were detected using
western blotting. (B) Protein semi-quantitative analysis of
p-p38/p38, p-ERK/ERK and p-JNK/JNK. #P<0.05 vs. con.
*P<0.05 vs. 50 nM PMA only condition. CS,
N-(p-Coumaroyl) serotonin; PMA, phorbol 12-myristate
13-acetate; p-, phosphorylated; Con, control; p-,
phosphorylated.

Figure 7

CS pretreatment decreases PMA-induced mitogen-activated protein kinase activation in A549 cells. (A) Levels of p-p38, p-ERK and p-JNK in cell lysate were detected using western blotting. (B) Protein semi-quantitative analysis of p-p38/p38, p-ERK/ERK and p-JNK/JNK. #P<0.05 vs. con. *P<0.05 vs. 50 nM PMA only condition. CS, N-(p-Coumaroyl) serotonin; PMA, phorbol 12-myristate 13-acetate; p-, phosphorylated; Con, control; p-, phosphorylated.

CS ameliorates PMA-stimulated NF-κB activation in A549 cells

To determine whether the anti-inflammatory effects of CS in A549 cells were associated with the NF-κB signaling pathway, NF-κB and IκB activation levels in lysate were evaluated. NF-κB and IκB phosphorylation was increased in the lysate of PMA-stimulated A549 cells compared to the control group, whereas this was inhibited in the lysate of the CS-pretreated PMA group (Fig. 8A and B).

CS pretreatment decreases PMA-induced
NF-κB activation in A549 cells. (A) Levels of p-NF-κB p65 and
p-IκBα in the cell lysates were detected using western blotting.
(B) Protein semi-quantitative analysis of p-p65/p65 and p-IκB/IκB
was performed using ImageJ software. #P<0.05 vs. con.
*P<0.05 vs. 50 nM PMA only condition. CS,
N-(p-Coumaroyl) serotonin; PMA, phorbol 12-myristate
13-acetate; p-, phosphorylated.

Figure 8

CS pretreatment decreases PMA-induced NF-κB activation in A549 cells. (A) Levels of p-NF-κB p65 and p-IκBα in the cell lysates were detected using western blotting. (B) Protein semi-quantitative analysis of p-p65/p65 and p-IκB/IκB was performed using ImageJ software. #P<0.05 vs. con. *P<0.05 vs. 50 nM PMA only condition. CS, N-(p-Coumaroyl) serotonin; PMA, phorbol 12-myristate 13-acetate; p-, phosphorylated.

CS results in HO-1 upregulation in A549 cells

Increase in HO-1 expression was confirmed in the lysate of the 25 µM CS-treated A549 cells compared to the control group (Fig. 9A and B).

CS upregulates HO-1 expression in
A549 cells. (A) Levels of HO-1 in the cell lysate were detected
using western blotting. (B) Protein semi-quantitative analysis of
HO-1/β-actin. †P<0.05 vs. con. CS,
N-(p-Coumaroyl) serotonin; HO-1, heme oxygenase-1; Con,
control.

Figure 9

CS upregulates HO-1 expression in A549 cells. (A) Levels of HO-1 in the cell lysate were detected using western blotting. (B) Protein semi-quantitative analysis of HO-1/β-actin. †P<0.05 vs. con. CS, N-(p-Coumaroyl) serotonin; HO-1, heme oxygenase-1; Con, control.

Discussion

Hyperinflammation leads to harmful effects, such as organ damage (1). Therefore, substances that modulate this are valuable as adjuvants or therapeutics to prevent or improve the development of systemic or pulmonary inflammatory disease. Similar to the suppression ability of CS on IL-6 and TNA-α in a previous study (37), in the present study, CS inhibited the secretion of IL-6, TNF-α and MCP-1 in both LPS-stimulated macrophages and PMA-stimulated lung epithelial cells. In addition, CS exerted a marked inhibitory effect on LPS-stimulated iNOS expression in macrophages. Notably, 25 µM CS had a marked inhibitory effect on cytokine formation in both cell lines. In addition, the suppressive effects of 25 µM CS on chemokine and mediators, such as MCP-1 and NO were comparable to those of 20 µM DEX. These results suggested CS may prevent and improve the development of systemic or bronchial inflammatory disease.

MAPK and NF-κB inactivation mitigates hyperinflammation in various cell types, such as macrophages and lung epithelial cells (30,38-40). Therefore, MAPK and NF-κB pathways have been targeted as a therapeutic strategy to improve inflammatory disease. Notably, the present study demonstrated the inhibitory effect of CS on LPS- or PMA-induced MAPK and NF-κB activation in vitro. These observations suggested that CS may serve as an MAPK/NF-κB inactivator in systemic or bronchial inflammatory disease.

There is a marked focus on HO-1 induction to decrease the inflammatory response (30,31). Notably, in the present study, 25 µM CS significantly elevated HO-1 expression in both RAW264.7 and A549 cell lines, indicating that CS exerted not only anti-inflammatory, but also antioxidant effects.

Serotonin and its derivative (N-feruloylserotonin) decrease inflammatory responses both in vivo and in vitro (41,42). Similar to previous results (37,41,42), the present study demonstrated the anti-inflammatory properties of CS in vitro by evaluating its inhibitory ability on cytokine and chemokine secretion.

In summary, the present study demonstrated that CS ameliorated inflammation in both activated macrophages and lung epithelial cells via MAPK and NF-κB inactivation. Furthermore, 25 µM CS and 20 µM DEX showed similar effects on reducing MCP-1 and NO in activated-RAW264.7 cells. These results suggested CS may serve as an adjuvant or therapeutic for sepsis, ALI and asthma. However, further studies are required to determine whether CS affects the activation of other pathways, such as STAT3. In addition, animal studies are required to confirm the efficacy and mechanism of CS.

Acknowledgements

Not applicable.

Funding

Funding: The present study was supported by the KRIBB Research Initiative Program (grant no. KGM1202511), National Research Foundation of Korea (NRF) grants funded by the Ministry of Science and ICT (MSIT) (grant no. RS-2023-00279150), National Research Foundation of Korea grants funded by the MSIT (grant no. 2022M3E5F4078558) and National Research Foundation of Korea grants funded by the MSIT (grant no. RS-2023-00213076).

Availability of data and materials

The data generated in the present study may be requested from the corresponding author.

Authors' contributions

SHY, CHJ and SJP performed experiments. HJL, OKK and JWL conceived and designed the study. SHY, CHJ, SJP, HJL, OKK and JWL wrote the manuscript. SHY, CHJ, SJP, HJL, OKK and JWL confirm the authenticity of all the raw data. All authors have read and approved the final manuscript.

Ethics approval and consent to participate

Not applicable.

Patient consent for publication

Not applicable.

Competing interests

The authors declare that they have no competing interests.

References

1 

Lee JW, Chun W, Lee HJ, Min JH, Kim SM, Seo JY, Ahn KS and Oh SR: The role of macrophages in the development of acute and chronic inflammatory lung diseases. Cells. 10(897)2021.PubMed/NCBI View Article : Google Scholar

2 

Marshall T, Dysert K, Young M and DuMont T: Pathophysiology of sepsis. Crit Care Nurs Q. 48:88–92. 2025.PubMed/NCBI View Article : Google Scholar

3 

Koçak Tufan Z, Kayaaslan B and Mer M: COVID-19 and sepsis. Turk J Med Sci. 51:3301–3311. 2021.PubMed/NCBI View Article : Google Scholar

4 

Gallelli L, Zhang L, Wang T and Fu F: Severe acute lung injury related to COVID-19 infection: A review and the possible role for escin. J Clin Pharmacol. 60:815–825. 2020.PubMed/NCBI View Article : Google Scholar

5 

Batard T, Taillé C, Guilleminault L, Bozek A, Floch VB, Pfaar O, Canonica WG, Akdis C, Shamji MH and Mascarell L: Allergen immunotherapy for the prevention and treatment of asthma. Clin Exp Allergy. 55:111–141. 2025.PubMed/NCBI View Article : Google Scholar

6 

Saxena J, Das S, Kumar A, Sharma A, Sharma L, Kaushik S, Kumar Srivastava V, Jamal Siddiqui A and Jyoti A: Biomarkers in sepsis. Clin Chim Acta. 562(119891)2024.PubMed/NCBI View Article : Google Scholar

7 

Bhargava M and Wendt CH: Biomarkers in acute lung injury. Transl Res. 159:205–217. 2012.PubMed/NCBI View Article : Google Scholar

8 

Lee JW, Bae CJ, Choi YJ, Kim SI, Kwon YS, Lee HJ, Kim SS and Chun W: 3,4,5-Trihydroxycinnamic acid inhibits lipopolysaccharide (LPS)-induced inflammation by Nrf2 activation in vitro and improves survival of mice in LPS-induced endotoxemia model in vivo. Mol Cell Biochem. 390:143–153. 2014.PubMed/NCBI View Article : Google Scholar

9 

Kawamura A, Ito A, Takahashi A, Sawamoto A, Okuyama S and Nakajima M: Benproperine reduces IL-6 levels via Akt signaling in monocyte/macrophage-lineage cells and reduces the mortality of mouse sepsis model induced by lipopolysaccharide. J Pharmacol Sci. 156:125–133. 2024.PubMed/NCBI View Article : Google Scholar

10 

Lee JW, Seo KH, Ryu HW, Yuk HJ, Park HA, Lim Y, Ahn KS and Oh SR: Anti-inflammatory effect of stem bark of Paulownia tomentosa Steud. in lipopolysaccharide (LPS)-stimulated RAW264.7 macrophages and LPS-induced murine model of acute lung injury. J Ethnopharmacol. 210:23–30. 2018.PubMed/NCBI View Article : Google Scholar

11 

Mukhopadhyay S, Hoidal JR and Mukherjee TK: Role of TNFalpha in pulmonary pathophysiology. Respir Res. 7(125)2006.PubMed/NCBI View Article : Google Scholar

12 

Rincon M and Irvin CG: Role of IL-6 in asthma and other inflammatory pulmonary diseases. Int J Biol Sci. 8:1281–1290. 2012.PubMed/NCBI View Article : Google Scholar

13 

Lee YG, Jeong JJ, Nyenhuis S, Berdyshev E, Chung S, Ranjan R, Karpurapu M, Deng J, Qian F, Kelly EAB, et al: Recruited alveolar macrophages, in response to airway epithelial-derived monocyte chemoattractant protein 1/CCl2, regulate airway inflammation and remodeling in allergic asthma. Am J Respir Cell Mol Biol. 52:772–784. 2015.PubMed/NCBI View Article : Google Scholar

14 

Park JM, Park JW, Lee J, Kim SH, Seo DY, Ahn KS, Han SB and Lee JW: Aromadendrin inhibits PMA-induced cytokine formation/NF-κB activation in A549 cells and ovalbumin-induced bronchial inflammation in mice. Heliyon. 9(e22932)2023.PubMed/NCBI View Article : Google Scholar

15 

Jiang W, Wang JM, Luo JH, Chen Y, Pi J, Ma XD, Liu CX, Zhou Y, Qu XP, Liu C, et al: Airway epithelial integrin β4-deficiency exacerbates lipopolysaccharide-induced acute lung injury. J Cell Physiol. 236:7711–7724. 2021.PubMed/NCBI View Article : Google Scholar

16 

Fang W, Cai SX, Wang CL, Sun XX, Li K, Yan XW, Sun YB, Sun XZ, Gu CK, Dai MY, et al: Modulation of mitogen-activated protein kinase attenuates sepsis-induced acute lung injury in acute respiratory distress syndrome rats. Mol Med Rep. 16:9652–9658. 2017.PubMed/NCBI View Article : Google Scholar

17 

Liu W, Liang Q, Balzar S, Wenzel S, Gorska M and Alam R: Cell-specific activation profile of extracellular signal-regulated kinase 1/2, Jun N-terminal kinase, and p38 mitogen-activated protein kinases in asthmatic airways. J Allergy Clin Immunol. 121:893–902.e2. 2008.PubMed/NCBI View Article : Google Scholar

18 

Zhang T, Fu JN, Chen GB and Zhang X: Plac8-ERK pathway modulation of monocyte function in sepsis. Cell Death Discov. 10(308)2024.PubMed/NCBI View Article : Google Scholar

19 

Gong KQ, Mikacenic C, Long ME, Frevert CW, Birkland TP, Charron J, Gharib SA and Manicone AM: MAP2K2 delays recovery in murine models of acute lung injury and associates with acute respiratory distress syndrome outcome. Am J Respir Cell Mol Biol. 66:555–563. 2022.PubMed/NCBI View Article : Google Scholar

20 

Qin Y, Jiang Y, Sheikh AS, Shen S, Liu J and Jiang D: Interleukin-13 stimulates MUC5AC expression via a STAT6-TMEM16A-ERK1/2 pathway in human airway epithelial cells. Int Immunopharmacol. 40:106–114. 2016.PubMed/NCBI View Article : Google Scholar

21 

Kwon OK, Lee JW, Xuezhen X, Harmalkar DS, Song JG, Park JW, Hwang D, Min JH, Kim JH, Han HK, et al: DK-1108 exerts anti-inflammatory activity against phorbol 12-myristate 13-acetate-induced inflammation and protective effect against OVA-induced allergic asthma. Biomed Pharmacother. 132(110950)2020.PubMed/NCBI View Article : Google Scholar

22 

Du J, Wang G, Luo H, Liu N and Xie J: JNK-IN-8 treatment alleviates lipopolysaccharide-induced acute lung injury via suppression of inflammation and oxidative stress regulated by JNK/NF-κB signaling. Mol Med Rep. 23(150)2021.PubMed/NCBI View Article : Google Scholar

23 

Nie Z, Xia X, Zhao Y, Zhang S, Zhang Y and Wang J: JNK selective inhibitor, IQ-1S, protects the mice against lipopolysaccharides-induced sepsis. Bioorg Med Chem. 30(115945)2021.PubMed/NCBI View Article : Google Scholar

24 

Zhang X, Kang Y, Li X, Huang Y, Qi R, Han Y, Cai R, Gao Y and Qi Y: Potentilla discolor ameliorates LPS-induced inflammatory responses through suppressing NF-κB and AP-1 pathways. Biomed Pharmacother. 144(112345)2021.PubMed/NCBI View Article : Google Scholar

25 

Xu Z, Wang K, Hu H, Hu Y, Huang J and Luo Z: Sinensetin attenuates LPS-induced acute pulmonary inflammation in mice and RAW264.7 cells by modulating NF-κB p65-mediated immune resistance and STAT3-mediated tissue resilience. Int Immunopharmacol. 148(114101)2025.PubMed/NCBI View Article : Google Scholar

26 

Park JW, Kim SM, Min JH, Kim MG, Kwon OK, Hwang D, Oh JH, Park MW, Chun W, Lee HJ, et al: 3,4,5-Trihydroxycinnamic acid exerts anti-asthmatic effects in vitro and in vivo. Int Immunopharmacol. 88(107002)2020.PubMed/NCBI View Article : Google Scholar

27 

Patil RH, Babu RL, Naveen Kumar M, Kiran Kumar KM, Hegde SM, Ramesh GT and Chidananda Sharma S: Apigenin inhibits PMA-induced expression of pro-inflammatory cytokines and AP-1 factors in A549 cells. Mol Cell Biochem. 403:95–106. 2015.PubMed/NCBI View Article : Google Scholar

28 

Park JW, Choi J, Lee J, Park JM, Kim SM, Min JH, Seo DY, Goo SH, Kim JH, Kwon OK, et al: Methyl P-coumarate ameliorates the inflammatory response in activated-airway epithelial cells and mice with allergic asthma. Int J Mol Sci. 23(14909)2022.PubMed/NCBI View Article : Google Scholar

29 

Lee JW, Park JW, Shin NR, Park SY, Kwon OK, Park HA, Lim Y, Ryu HW, Yuk HJ, Kim JH, et al: Picrasma quassiodes (D. Don) Benn. attenuates lipopolysaccharide (LPS)-induced acute lung injury. Int J Mol Med. 38:834–844. 2016.PubMed/NCBI View Article : Google Scholar

30 

Kim SM, Ryu HW, Kwon OK, Hwang D, Kim MG, Min JH, Zhang Z, Kim SY, Paik JH, Oh SR, et al: Callicarpa japonica Thunb. ameliorates allergic airway inflammation by suppressing NF-κB activation and upregulating HO-1 expression. J Ethnopharmacol. 267(113523)2021.PubMed/NCBI View Article : Google Scholar

31 

Park JW, Ryu HW, Ahn HI, Min JH, Kim SM, Kim MG, Kwon OK, Hwang D, Kim SY, Choi S, et al: The anti-inflammatory effect of Trichilia martiana C. DC. in the lipopolysaccharide-stimulated inflammatory response in macrophages and airway epithelial cells and in LPS-challenged mice. J Microbiol Biotechnol. 30:1614–1625. 2020.PubMed/NCBI View Article : Google Scholar

32 

Song Y, Liu X, Yue H, Ji J, Dou H and Hou Y: Anti-inflammatory effects of benzenediamine derivate FC-98 on sepsis injury in mice via suppression of JNK, NF-κB and IRF3 signaling pathways. Mol Immunol. 67:183–192. 2015.PubMed/NCBI View Article : Google Scholar

33 

Katsuda SI, Suzuki K, Koyama N, Takahashi M, Miyake M, Hazama A and Takazawa K: Safflower seed polyphenols (N-(p-coumaroyl)serotonin and N-feruloylserotonin) ameliorate atherosclerosis and distensibility of the aortic wall in Kurosawa and Kusanagi-hypercholesterolemic (KHC) rabbits. Hypertens Res. 32:944–949. 2009.PubMed/NCBI View Article : Google Scholar

34 

Takimoto T, Suzuki K, Arisaka H, Murata T, Ozaki H and Koyama N: Effect of N-(p-coumaroyl)serotonin and N-feruloylserotonin, major anti-atherogenic polyphenols in safflower seed, on vasodilation, proliferation and migration of vascular smooth muscle cells. Mol Nutr Food Res. 55:1561–1571. 2011.PubMed/NCBI View Article : Google Scholar

35 

Lazari D, Alexiou GA, Markopoulos GS, Vartholomatos E, Hodaj E, Chousidis I, Leonardos I, Galani V and Kyritsis AP: N-(p-coumaroyl) serotonin inhibits glioblastoma cells growth through triggering S-phase arrest and apoptosis. J Neurooncol. 132:373–381. 2017.PubMed/NCBI View Article : Google Scholar

36 

Vo VA, Lee JW, Chang JE, Kim JY, Kim NH, Lee HJ, Kim SS, Chun W and Kwon YS: Avicularin inhibits lipopolysaccharide-induced inflammatory response by suppressing ERK phosphorylation in RAW 264.7 macrophages. Biomol Ther (Seoul). 20:532–537. 2012.PubMed/NCBI View Article : Google Scholar

37 

Takii T, Kawashima S, Chiba T, Hayashi H, Hayashi M, Hiroma H, Kimura H, Inukai Y, Shibata Y, Nagatsu A, et al: Multiple mechanisms involved in the inhibition of proinflammatory cytokine production from human monocytes by N-(p-coumaroyl)serotonin and its derivatives. Int Immunopharmacol. 3:273–277. 2003.PubMed/NCBI View Article : Google Scholar

38 

Fang H, Chen J, Luo J, Hu J, Wang D, Lv L and Zhang W: Abietic acid attenuates sepsis-induced lung injury by inhibiting nuclear factor kappa-light-chain-enhancer of activated B cells (NF-κB) pathway to inhibit M1 macrophage polarization. Exp Anim. 71:481–490. 2022.PubMed/NCBI View Article : Google Scholar

39 

Yang S, Li F, Lu S, Ren L, Bian S, Liu M, Zhao D, Wang S and Wang J: Ginseng root extract attenuates inflammation by inhibiting the MAPK/NF-κB signaling pathway and activating autophagy and p62-Nrf2-Keap1 signaling in vitro and in vivo. J Ethnopharmacol. 283(114739)2022.PubMed/NCBI View Article : Google Scholar

40 

Liu QH, Zhang K, Feng SS, Zhang LJ, Li SY, Wang HY and Wang JH: Rosavin alleviates LPS-induced acute lung injury by modulating the TLR-4/NF-κB/MAPK signaling pathways. Int J Mol Sci. 25(1875)2024.PubMed/NCBI View Article : Google Scholar

41 

Abd Allah ESH, Makboul R and Mohamed AO: Role of serotonin and nuclear factor-kappa B in the ameliorative effect of ginger on acetic acid-induced colitis. Pathophysiology. 23:35–42. 2016.PubMed/NCBI View Article : Google Scholar

42 

Park CH, Han SW, Seong SH, Choi JS, Jeon JP and Yokozawa T: N-Feruloylserotonin inhibits lipopolysaccharide-induced inflammation via SIRT1-stimulated FOXO1 and NF-κB signaling pathways in RAW 264.7 cells. Cell Mol Biol (Noisy-le-grand). 69:109–115. 2023.PubMed/NCBI View Article : Google Scholar

Related Articles

  • Abstract
  • View
  • Download
  • Twitter
Copy and paste a formatted citation
Spandidos Publications style
Yun SH, Jeon CH, Park S, Lee HJ, Kwon O and Lee J: <em>N</em>‑(p‑Coumaroyl) serotonin mitigates inflammatory responses in lipopolysaccharide‑stimulated RAW264.7 cells and phorbol 12‑myristate 13‑acetate‑stimulated A549 cells through NF‑&kappa;B and MAPK inactivation. Exp Ther Med 31: 58, 2026.
APA
Yun, S.H., Jeon, C.H., Park, S., Lee, H.J., Kwon, O., & Lee, J. (2026). <em>N</em>‑(p‑Coumaroyl) serotonin mitigates inflammatory responses in lipopolysaccharide‑stimulated RAW264.7 cells and phorbol 12‑myristate 13‑acetate‑stimulated A549 cells through NF‑&kappa;B and MAPK inactivation. Experimental and Therapeutic Medicine, 31, 58. https://doi.org/10.3892/etm.2025.13053
MLA
Yun, S. H., Jeon, C. H., Park, S., Lee, H. J., Kwon, O., Lee, J."<em>N</em>‑(p‑Coumaroyl) serotonin mitigates inflammatory responses in lipopolysaccharide‑stimulated RAW264.7 cells and phorbol 12‑myristate 13‑acetate‑stimulated A549 cells through NF‑&kappa;B and MAPK inactivation". Experimental and Therapeutic Medicine 31.2 (2026): 58.
Chicago
Yun, S. H., Jeon, C. H., Park, S., Lee, H. J., Kwon, O., Lee, J."<em>N</em>‑(p‑Coumaroyl) serotonin mitigates inflammatory responses in lipopolysaccharide‑stimulated RAW264.7 cells and phorbol 12‑myristate 13‑acetate‑stimulated A549 cells through NF‑&kappa;B and MAPK inactivation". Experimental and Therapeutic Medicine 31, no. 2 (2026): 58. https://doi.org/10.3892/etm.2025.13053
Copy and paste a formatted citation
x
Spandidos Publications style
Yun SH, Jeon CH, Park S, Lee HJ, Kwon O and Lee J: <em>N</em>‑(p‑Coumaroyl) serotonin mitigates inflammatory responses in lipopolysaccharide‑stimulated RAW264.7 cells and phorbol 12‑myristate 13‑acetate‑stimulated A549 cells through NF‑&kappa;B and MAPK inactivation. Exp Ther Med 31: 58, 2026.
APA
Yun, S.H., Jeon, C.H., Park, S., Lee, H.J., Kwon, O., & Lee, J. (2026). <em>N</em>‑(p‑Coumaroyl) serotonin mitigates inflammatory responses in lipopolysaccharide‑stimulated RAW264.7 cells and phorbol 12‑myristate 13‑acetate‑stimulated A549 cells through NF‑&kappa;B and MAPK inactivation. Experimental and Therapeutic Medicine, 31, 58. https://doi.org/10.3892/etm.2025.13053
MLA
Yun, S. H., Jeon, C. H., Park, S., Lee, H. J., Kwon, O., Lee, J."<em>N</em>‑(p‑Coumaroyl) serotonin mitigates inflammatory responses in lipopolysaccharide‑stimulated RAW264.7 cells and phorbol 12‑myristate 13‑acetate‑stimulated A549 cells through NF‑&kappa;B and MAPK inactivation". Experimental and Therapeutic Medicine 31.2 (2026): 58.
Chicago
Yun, S. H., Jeon, C. H., Park, S., Lee, H. J., Kwon, O., Lee, J."<em>N</em>‑(p‑Coumaroyl) serotonin mitigates inflammatory responses in lipopolysaccharide‑stimulated RAW264.7 cells and phorbol 12‑myristate 13‑acetate‑stimulated A549 cells through NF‑&kappa;B and MAPK inactivation". Experimental and Therapeutic Medicine 31, no. 2 (2026): 58. https://doi.org/10.3892/etm.2025.13053
Follow us
  • Twitter
  • LinkedIn
  • Facebook
About
  • Spandidos Publications
  • Careers
  • Cookie Policy
  • Privacy Policy
How can we help?
  • Help
  • Live Chat
  • Contact
  • Email to our Support Team