Spandidos Publications Logo
  • About
    • About Spandidos
    • Aims and Scopes
    • Abstracting and Indexing
    • Editorial Policies
    • Reprints and Permissions
    • Job Opportunities
    • Terms and Conditions
    • Contact
  • Journals
    • All Journals
    • Oncology Letters
      • Oncology Letters
      • Information for Authors
      • Editorial Policies
      • Editorial Board
      • Aims and Scope
      • Abstracting and Indexing
      • Bibliographic Information
      • Archive
    • International Journal of Oncology
      • International Journal of Oncology
      • Information for Authors
      • Editorial Policies
      • Editorial Board
      • Aims and Scope
      • Abstracting and Indexing
      • Bibliographic Information
      • Archive
    • Molecular and Clinical Oncology
      • Molecular and Clinical Oncology
      • Information for Authors
      • Editorial Policies
      • Editorial Board
      • Aims and Scope
      • Abstracting and Indexing
      • Bibliographic Information
      • Archive
    • Experimental and Therapeutic Medicine
      • Experimental and Therapeutic Medicine
      • Information for Authors
      • Editorial Policies
      • Editorial Board
      • Aims and Scope
      • Abstracting and Indexing
      • Bibliographic Information
      • Archive
    • International Journal of Molecular Medicine
      • International Journal of Molecular Medicine
      • Information for Authors
      • Editorial Policies
      • Editorial Board
      • Aims and Scope
      • Abstracting and Indexing
      • Bibliographic Information
      • Archive
    • Biomedical Reports
      • Biomedical Reports
      • Information for Authors
      • Editorial Policies
      • Editorial Board
      • Aims and Scope
      • Abstracting and Indexing
      • Bibliographic Information
      • Archive
    • Oncology Reports
      • Oncology Reports
      • Information for Authors
      • Editorial Policies
      • Editorial Board
      • Aims and Scope
      • Abstracting and Indexing
      • Bibliographic Information
      • Archive
    • Molecular Medicine Reports
      • Molecular Medicine Reports
      • Information for Authors
      • Editorial Policies
      • Editorial Board
      • Aims and Scope
      • Abstracting and Indexing
      • Bibliographic Information
      • Archive
    • World Academy of Sciences Journal
      • World Academy of Sciences Journal
      • Information for Authors
      • Editorial Policies
      • Editorial Board
      • Aims and Scope
      • Abstracting and Indexing
      • Bibliographic Information
      • Archive
    • International Journal of Functional Nutrition
      • International Journal of Functional Nutrition
      • Information for Authors
      • Editorial Policies
      • Editorial Board
      • Aims and Scope
      • Abstracting and Indexing
      • Bibliographic Information
      • Archive
    • International Journal of Epigenetics
      • International Journal of Epigenetics
      • Information for Authors
      • Editorial Policies
      • Editorial Board
      • Aims and Scope
      • Abstracting and Indexing
      • Bibliographic Information
      • Archive
    • Medicine International
      • Medicine International
      • Information for Authors
      • Editorial Policies
      • Editorial Board
      • Aims and Scope
      • Abstracting and Indexing
      • Bibliographic Information
      • Archive
  • Articles
  • Information
    • Information for Authors
    • Information for Reviewers
    • Information for Librarians
    • Information for Advertisers
    • Conferences
  • Language Editing
Spandidos Publications Logo
  • About
    • About Spandidos
    • Aims and Scopes
    • Abstracting and Indexing
    • Editorial Policies
    • Reprints and Permissions
    • Job Opportunities
    • Terms and Conditions
    • Contact
  • Journals
    • All Journals
    • Biomedical Reports
      • Information for Authors
      • Editorial Policies
      • Editorial Board
      • Aims and Scope
      • Abstracting and Indexing
      • Bibliographic Information
      • Archive
    • Experimental and Therapeutic Medicine
      • Information for Authors
      • Editorial Policies
      • Editorial Board
      • Aims and Scope
      • Abstracting and Indexing
      • Bibliographic Information
      • Archive
    • International Journal of Epigenetics
      • Information for Authors
      • Editorial Policies
      • Editorial Board
      • Aims and Scope
      • Abstracting and Indexing
      • Bibliographic Information
      • Archive
    • International Journal of Functional Nutrition
      • Information for Authors
      • Editorial Policies
      • Editorial Board
      • Aims and Scope
      • Abstracting and Indexing
      • Bibliographic Information
      • Archive
    • International Journal of Molecular Medicine
      • Information for Authors
      • Editorial Policies
      • Editorial Board
      • Aims and Scope
      • Abstracting and Indexing
      • Bibliographic Information
      • Archive
    • International Journal of Oncology
      • Information for Authors
      • Editorial Policies
      • Editorial Board
      • Aims and Scope
      • Abstracting and Indexing
      • Bibliographic Information
      • Archive
    • Medicine International
      • Information for Authors
      • Editorial Policies
      • Editorial Board
      • Aims and Scope
      • Abstracting and Indexing
      • Bibliographic Information
      • Archive
    • Molecular and Clinical Oncology
      • Information for Authors
      • Editorial Policies
      • Editorial Board
      • Aims and Scope
      • Abstracting and Indexing
      • Bibliographic Information
      • Archive
    • Molecular Medicine Reports
      • Information for Authors
      • Editorial Policies
      • Editorial Board
      • Aims and Scope
      • Abstracting and Indexing
      • Bibliographic Information
      • Archive
    • Oncology Letters
      • Information for Authors
      • Editorial Policies
      • Editorial Board
      • Aims and Scope
      • Abstracting and Indexing
      • Bibliographic Information
      • Archive
    • Oncology Reports
      • Information for Authors
      • Editorial Policies
      • Editorial Board
      • Aims and Scope
      • Abstracting and Indexing
      • Bibliographic Information
      • Archive
    • World Academy of Sciences Journal
      • Information for Authors
      • Editorial Policies
      • Editorial Board
      • Aims and Scope
      • Abstracting and Indexing
      • Bibliographic Information
      • Archive
  • Articles
  • Information
    • For Authors
    • For Reviewers
    • For Librarians
    • For Advertisers
    • Conferences
  • Language Editing
Login Register Submit
  • This site uses cookies
  • You can change your cookie settings at any time by following the instructions in our Cookie Policy. To find out more, you may read our Privacy Policy.

    I agree
Search articles by DOI, keyword, author or affiliation
Search
Advanced Search
presentation
International Journal of Molecular Medicine
Join Editorial Board Propose a Special Issue
Print ISSN: 1107-3756 Online ISSN: 1791-244X
Journal Cover
2014-April Volume 33 Issue 4

Full Size Image

Sign up for eToc alerts
Recommend to Library

Journals

International Journal of Molecular Medicine

International Journal of Molecular Medicine

International Journal of Molecular Medicine is an international journal devoted to molecular mechanisms of human disease.

International Journal of Oncology

International Journal of Oncology

International Journal of Oncology is an international journal devoted to oncology research and cancer treatment.

Molecular Medicine Reports

Molecular Medicine Reports

Covers molecular medicine topics such as pharmacology, pathology, genetics, neuroscience, infectious diseases, molecular cardiology, and molecular surgery.

Oncology Reports

Oncology Reports

Oncology Reports is an international journal devoted to fundamental and applied research in Oncology.

Experimental and Therapeutic Medicine

Experimental and Therapeutic Medicine

Experimental and Therapeutic Medicine is an international journal devoted to laboratory and clinical medicine.

Oncology Letters

Oncology Letters

Oncology Letters is an international journal devoted to Experimental and Clinical Oncology.

Biomedical Reports

Biomedical Reports

Explores a wide range of biological and medical fields, including pharmacology, genetics, microbiology, neuroscience, and molecular cardiology.

Molecular and Clinical Oncology

Molecular and Clinical Oncology

International journal addressing all aspects of oncology research, from tumorigenesis and oncogenes to chemotherapy and metastasis.

World Academy of Sciences Journal

World Academy of Sciences Journal

Multidisciplinary open-access journal spanning biochemistry, genetics, neuroscience, environmental health, and synthetic biology.

International Journal of Functional Nutrition

International Journal of Functional Nutrition

Open-access journal combining biochemistry, pharmacology, immunology, and genetics to advance health through functional nutrition.

International Journal of Epigenetics

International Journal of Epigenetics

Publishes open-access research on using epigenetics to advance understanding and treatment of human disease.

Medicine International

Medicine International

An International Open Access Journal Devoted to General Medicine.

Journal Cover
2014-April Volume 33 Issue 4

Full Size Image

Sign up for eToc alerts
Recommend to Library

  • Article
  • Citations
    • Cite This Article
    • Download Citation
    • Create Citation Alert
    • Remove Citation Alert
    • Cited By
  • Similar Articles
    • Related Articles (in Spandidos Publications)
    • Similar Articles (Google Scholar)
    • Similar Articles (PubMed)
  • Download PDF
  • Download XML
  • View XML
Article

Developmental endothelial locus-1 inhibits MIF production through suppression of NF-κB in macrophages

  • Authors:
    • Seung-Hwan Lee
    • Dong-Young Kim
    • Yoon-Young Kang
    • Hyesoon Kim
    • Jungin Jang
    • Mi-Ni Lee
    • Goo Taeg Oh
    • Sang-Wook Kang
    • Eun Young Choi
  • View Affiliations / Copyright

    Affiliations: Department of Biomedical Sciences, University of Ulsan College of Medicine, Seoul, Republic of Korea, Division of Life Sciences, Ewha Womans University, Seoul, Republic of Korea
  • Pages: 919-924
    |
    Published online on: February 5, 2014
       https://doi.org/10.3892/ijmm.2014.1645
  • Expand metrics +
Metrics: Total Views: 0 (Spandidos Publications: | PMC Statistics: )
Metrics: Total PDF Downloads: 0 (Spandidos Publications: | PMC Statistics: )
Cited By (CrossRef): 0 citations Loading Articles...

This article is mentioned in:



Abstract

Macrophage migration inhibitory factor (MIF) is a proinflammatory cytokine that regulates leukocyte recruitment, thereby playing a pivotal role in the regulation of innate and adaptive immunity and tumor progression. Elevated levels of MIF are associated with numerous inflammatory disorders and cancers. To determine whether developmental endothelial locus-1 (Del-1) regulated MIF, RAW264.7 macrophages were treated with Del-1 and assessed using ELISA. The results showed that MIF was downregulated in macrophages by Del-1, an endogenous anti-inflammatory protein that was previously shown to limit leukocyte adhesion and migration. Treatment of RAW264.7 macrophages with Del-1 inhibited constitutive and lipopolysaccharide (LPS)-induced MIF secretion. Recombinant Del-1 protein attenuated the phosphorylation of IκBα induced by a relatively low concentration of LPS in THP-1 monocytes, but did not inhibit IκBα phosphorylation in response to a relatively high concentration of LPS. Concomitantly, translocation of NF-κB to the nucleus was inhibited by Del-1 in LPS-activated macrophages. In addition, conditioned medium harvested from cells transfected with a Del-1 expression plasmid suppressed NF-κB activation in response to relatively low concentrations of TNF-α, albeit not the activation that was induced by a relatively high concentration of TNF-α. On the other hand, although Del-1 enhanced the macrophage expression of p53, a known negative regulator of MIF production, MIF production was not significantly affected by the level of p53 in mouse bone marrow-derived macrophages. These findings suggested that Del-1 controls NF-κB-activated MIF production in macrophages, and the potential application of Del-1 to therapeutic modalities for chronic inflammation-associated cancers.

Introduction

Macrophage migration inhibitory factor (MIF) was initially named for its ability to inhibit the migration of macrophages (1,2). However, it has since been found to stimulate the recruitment of macrophages and other leukocytes (3–6). MIF plays a key role in regulating innate and adaptive immunity, autoimmunity and inflammatory responses (7). MIF is produced by immune and non-immune cells that are stimulated by microbial products, complements and T cell-derived cytokines that stimulate NF-κB signaling (7–9). Once secreted, MIF binds to chemokine receptors, such as CXCR2 and CXCR4, activating integrin signaling and driving the chemotaxis of monocytes and T cells (4). It also binds to the receptor CD74. This interaction initiates a signaling cascade that activates immune cells (10). MIF then promotes the secretion of a broad array of proinflammatory mediators including TNF-α, IL-1β, IL-2, IL-6, IL-8, nitric oxide, COX-2, PGE2, chemokines and adhesion molecules via NF-κB activation, leading to the amplification of inflammatory and immune responses (3,7,11).

NF-κB is a key mediator in immune and inflammatory responses. In resting cells, the NF-κB is bound by IκB, which inhibits NF-κB signaling. A variety of stimuli, such as lipopolysaccharide (LPS), stress and cytokines, activate IKK, the IκB kinase, leading to its phosphorylation. This targets the phosphorylated IκB for proteasomal degradation, and NF-κB is released followed by translocation to the nucleus, and initiation of the transcription of its target genes (12).

High levels of MIF are indicative of autoimmune diseases and severe inflammatory states, such as asthma and sepsis (13,14). Mice lacking MIF exhibit less pulmonary inflammation and chronic colitis (13,15). Genetic alteration of human MIF expression correlates with the severity of asthma, cystic fibrosis, rheumatoid arthritis, inflammatory bowel disease, and ischemic injury (13,16–19). Furthermore, MIF inhibits p53 activity, resulting in the suppression of p53-mediated apoptosis, rendering proinflammatory responses and tumorigenesis (7,20,21). As such, overexpression of MIF has been observed in many types of cancer (22). Accordingly, unsuccessful attempts have been made to develop reagents that inhibit MIF such as neutralizing antibodies and small molecule inhibitors (23,24). There is, therefore, a great need for the development of molecules that effectively inhibit MIF, which may be used to treat inflammatory and immune diseases as well as cancer.

Developmental endothelial locus-1 (Del-1) is expressed in endothelial cells and a subset of macrophages, and regulates angiogenesis, apoptosis and cell adhesion and migration (25–28). Del-1 binds to the leukocyte integrin LFA-1, inhibiting the adhesion of leukocytes to vascular endothelial cells, thereby suppressing leukocyte migration (29). Therefore, Del-1 acts as an endogenous anti-inflammatory molecule. Although binding of Del-1 to LFA-1 is well established, subsequent downstream signaling events remain unclear.

Considering that MIF and Del-1 are expressed in macrophages and are key players in the regulation of inflammation, we aimed to investigate the involvement of Del-1 in the regulation of MIF-1.

Materials and methods

Cell culture

RAW264.7 and HEK293T cells were obtained from the American Type Culture Collection (Manassas, VA, USA) and were cultivated in Dulbecco’s modified Eagle’s medium (DMEM) supplemented with 10% FBS and streptomycin/penicillin. THP-1 cells were cultivated in RPMI-1640 supplemented with 10% FBS and antibiotics. Isolation of mouse bone marrow-derived monocytes/macrophages (BMDM) was performed as previously described (30,31). In brief, bone marrow cells were flushed with medium from the bones of wild-type (WT) and Del-1-deficient (Del-1−/−) mice (provided by Professor T. Chavakis at Dresden University, Dresden, Germany), and WT, heterozygous (p53+/−) and homozygous (p53−/−) mice (obtained by crossing p53 heterozygous mice, purchased from the Jackson Laboratory, Bar Harbor, ME, USA), and then filtered on a cell strainer. The red blood cells were lysed and the remaining bone marrow cells were cultured in complete RPMI-1640 medium containing murine GM-CSF (10 ng/ml) (Peprotech, Rocky Hill, NJ, USA). After 4 days, the floating cells were removed and adherent cells were used. The cell culture reagents were purchased from Invitrogen Life Technologies (Carlsbad, CA, USA), unless otherwise specified. All the animal studies were approved by the Institutional Animal Care and Use Committees of Asan Institute and Ewha Women’s University (Seoul, Korea).

Production of Del-1 conditioned media using the Flp-In T-Rex system

An ~1.5 kb full-length mouse Del-1 cDNA containing the signal sequence and an HA epitope tag was cloned into the pcDNA5/FRT/TO plasmid (Invitrogen Life Technologies). The mDel-1 expression plasmid and pOG44 (Invitrogen Life Technologies) were used to transfect Flp-In T-Rex293 cells, and then the cells were cultured with 1 μg/ml doxycycline for 24 h. The conditioned media were analyzed by immunoblotting using an anti-HA antibody (Santa Cruz Biotechnology, Inc., Santa Cruz, CA, USA).

Enzyme-linked immuno-sorbent assay (ELISA)

RAW264.7 cells were seeded at 5×105 per well in a PLL-coated 24-well plate, incubated at 37°C, 5% CO2 for 12 h, and then further incubated for 24 h in the presence of recombinant Del-1 (R&D Systems, Minneapolis, MN, USA), LPS (E. coli 0111:B4; Sigma-Aldrich, St. Louis, MO, USA) or both, at the concentrations of 0, 0.005, 0.05, 0.5 and 5 μg/ml. The supernatants were collected, added to a MaxiSorp 96-well plate (Nunc A/S, Roskilde, Denmark) and incubated at 4°C for 12 h. Serial dilutions of recombinant MIF protein were used as the standard. After being washed with 0.1% PBS-Tween-20 (PBST) three times, the plate was blocked with PBST containing 0.3% skim milk for 2 h at room temperature. The plate was then washed, incubated with a rabbit anti-MIF antibody (ab7207, Abcam, Cambridge, MA, USA) at room temperature for 4 h, washed again, and incubated with an HRP-conjugated anti-rabbit antibody (Cell Signaling Technology, Boston, MA, USA) at room temperature for 1 h. After four washes, the plate was incubated with the TMB Plus 2 (Kem-En-Tec Diagnostics, Taastrup, Denmark) substrate and the reaction was stopped with 1 N HCl. Absorbance was read at 450 nm on a SpectraMax 190 Microplate Reader (Molecular Devices, Sunnyvale, CA, USA).

Immunoblot analysis

Cells were washed with ice-cold PBS and lysed in PRO-PREP protein extraction solution (Intron, Seongnam, Korea). Lysates were separated on a 12% SDS-PAGE gel and transferred to PVDF membranes. The membranes were blocked and probed with antibodies against phospho-IκB-α (pS32/pS36; BD Pharmingen, San Diego, CA, USA), IκB-α (C-21), p53 (DO-1) (both from Santa Cruz Biotechnology), α/β-tubulin, or actin (both from Cell Signaling Technology). After washing, the blots were incubated with the appropriate HRP-conjugated secondary antibodies (Cell Signaling Technology) and developed with the SuperSignal West Pico Chemiluminescent Substrate kit (Thermo Fisher Scientific, Waltham, MA, USA).

Immunocytochemistry

THP-1 cells were plated at 2×105 per well in a PLL-coated 24-well plate. The cells were pretreated with recombinant Del-1 for 1 h, and then stimulated with LPS for 10 min. The plate was placed on ice for 10 min to stop reactions. The cells were washed with ice-cold PBS, fixed with 4% paraformaldehyde for 20 min, washed, and stained with antibody against p65 (Cell Signaling Technology) for 12 h at 4°C. The cells were washed again, incubated with Alexa 488-conjugated secondary antibody (Invitrogen Life Technologies) for 1 h and DAPI for 10 min at room temperature, mounted with Fluoromount G, and observed under a confocal microscope (LSM 710; Zeiss, Oberkochen, Germany) at a magnification of ×200.

Luciferase assay

One day prior to transfection, 293 T cells were plated at a density of 3×105 cells per well in a 12-well plate. The cells were transfected with an NF-κB luciferase construct using Effectene transfection reagent (Qiagen, Hilden, Germany) in Opti-MEM (Invitrogen Life Technologies), according to the manufacturer’s instructions. Twelve hours later, the cells were treated with TNF-α at the indicated concentrations in the control or Del-1-conditioned media. Luciferase activity was measured 24 h post-treatment using a luciferase reporter assay system (Promega, Madison, WI, USA) and a Luminometer (Victor X3, Perkin-Elmer, Waltham, MA, USA), according to the manufacturer’s instructions.

Real-time RT-PCR

Total RNA was isolated using TRIzol (Invitrogen Life Technologies) and cDNA was synthesized using the ImProm-II reverse transcriptase kit (Promega). The cDNA was amplified using LightCycler 480 SYBR-Green I Master and a LightCycler 480 machine (Roche, Mannheim, Germany). Primer sequences used were: Del-1, forward: 5′-CTTGGTAGCAGCCTGGCTTT-3′ and reverse: 5′-GCC TTCTGGACACTCACAGG-3′; MIF, forward: 5′-CGCACA GTACATCGCAGTG-3′ and reverse: 5′-GGCAGCGTTCATG TCGTAAT-3′; 18S forward: 5′-CGCGGTTCTATTTTGT TGGT-3′ and 18S reverse: 5′-AGTCGGCATCGTTTA TGGTC-3′. The following PCR cycle was used: 95°C for 15 min; 50 cycles of 30 sec at 95°C, 30 sec at 60°C and 30 sec at 72°C; and 95°C for 15 min. Melting curve analyses were performed on all PCR products to ensure that specific PCR products were generated. Data were analyzed using the comparative Ct method (32), and the levels of mRNA were expressed as the relative fold change.

Statistical analysis

Data are presented as the means ± standard deviation (SD). Data were compared using the Student’s t-test. P<0.05 was considered to indicate statistical significance.

Results

Extracellular Del-1 protein inhibits constitutive and LPS-induced MIF production in macrophages

To determine whether Del-1 regulated the production of MIF in macrophages, RAW264.7 macrophages were treated with Del-1 in the absence or presence of LPS, and secreted MIF was assessed by ELISA. Levels of secreted MIF were reduced in the media harvested from the cells treated with Del-1 compared to control cells, in the LPS-treated and -untreated groups (Fig. 1). These results indicated that Del-1 may be involved in the downregulation of MIF.

Figure 1

Developmental endothelial locus-1 (Del-1) decreases macrophage migration inhibitory factor (MIF) secretion by macrophages in a dose-dependent manner. RAW264.7 cells were incubated for 24 h with the increasing concentrations of recombinant Del-1 (0, 0.005, 0.05, 0.5 and 5 μg/ml) in the absence (open bars) or presence (closed bars) of lipopolysaccharide (LPS) (0.1 μg/ml). The supernatants were collected and MIF production was analyzed by enzyme-linked immuno-sorbent assay (ELISA). Values are the means ± standard deviation (SD) from three independent experiments, **P<0.01, ***P<0.001.

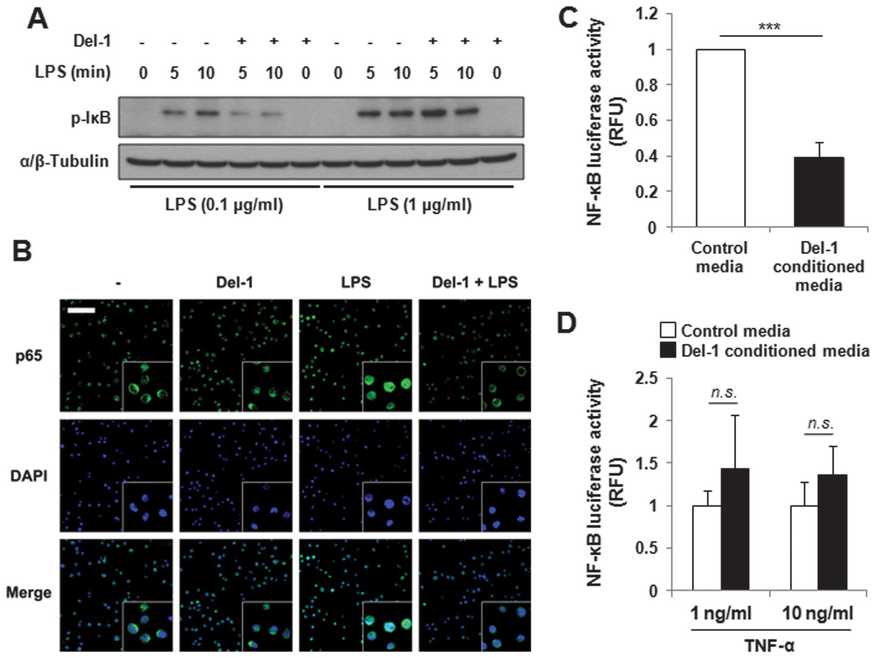
Del-1 suppresses NF-κB activation in macrophages in a stimulation intensity-dependent manner

As MIF expression is promoted by the activation of NF-κB (9,33), the regulation of LPS-activated NF-κB activity by Del-1 was investigated. Levels of phospho-IκBα and IκBα, both of which are key players in the modulation of NF-κB activity, were examined by immunoblot analysis in RAW264.7 mouse macrophages or THP-1 human monocytes. The cells were pretreated with human recombinant Del-1 prior to LPS stimulation. Subsequently, the cells were collected and lysates were immunoblotted using anti-phospho-IκBα and anti-IκBα antibodies. Notably, Del-1 decreased phospho-IκBα protein levels in monocytes stimulated with a low concentration of LPS (0.1 μg/ml), but not in monocytes stimulated with a high concentration of LPS (1 μg/ml) (Fig. 2A). The total IκBα levels were comparable between samples treated with LPS alone and LPS plus Del-1 (data not shown). Comparable results were obtained when conditioned media from mouse Del-1-transfected cells (known as Del-1-conditioned media hereafter) were used to treat macrophages, instead of recombinant Del-1 (data not shown). In addition, recombinant Del-1 attenuated the translocation of NF-κB to the nucleus induced by LPS (0.1 μg/ml) (Fig. 2B). To confirm these findings, human embryonic kidney HEK293T cells were transfected with an NF-κB reporter plasmid and stimulated with TNF-α at varying concentrations in Del-1-conditioned media, and luciferase activity was measured. As expected, the cells treated with the Del-1-conditioned media showed lower luciferase activity than the control cells, but only when a low concentration of TNF-α was present (Fig. 2C and D). Taken together, these data suggest that Del-1 regulates NF-κB activity by suppressing the phosphorylation of IκBα in the presence of low concentrations of inflammatory stimuli.

Figure 2

Developmental endothelial locus-1 (Del-1) inhibits NF-κB activated in response to low-grade stimuli. (A) THP-1 cells were pretreated with 0.5 μg/ml Del-1 for 1 h, and then stimulated with 0.1 μg/ml (low-grade stimulus) or 1 μg/ml lipopolysaccharide (LPS) (high-grade stimulus) for the indicated time periods. The cells were lysed and protein levels of p-IκB-α were assessed by immunoblot analysis. α/β-tubulin was used as a loading control. Data show three independent experiments. (B) THP-1 cells were pretreated with 0.5 μg/ml Del-1 for 1 h, and then stimulated with 0.1 μg/ml LPS for 10 min. The translocation of p65 was assessed by immunocytochemistry. p65 is shown in green and the nucleus was stained blue with DAPI. Scale bar, 100 μm. (C) 293 T cells were transfected with a NF-κB luciferase construct and then incubated in either control media or Del-1 conditioned media, together with TNF-α at 0.05 ng/ml. Values are the means ± standard deviation (SD) from four independent treatments. ***P<0.001. (D) 293 T cells were transfected with a NF-κB luciferase construct and then incubated in control or Del-1 conditioned media, together with TNF-α at the indicated concentrations. Twenty four hours later, the cells were lysed and the luciferase activity was measured. Values are the means ± SD from three independent treatments. n.s., not significant.

Del-1-induced p53 does not affect the macrophage production of MIF

Previous studies have shown that NF-κB and p53 pathways often interact in the regulation of gene transcription (33,34). The potential contribution of p53 to the Del-1-mediated suppression of MIF production in macrophages was therefore examined. Del-1 enhanced the level of p53 protein in RAW264.7 cells (Fig. 3A). MIF protein levels were also assessed by ELISA in BMDM isolated from p53+/+ or p53−/− or p53+/− null for p53. The levels of MIF protein in these BMDMs were not significantly different from one another (Fig. 3B), indicating that p53 does not regulate MIF production in macrophages.

Figure 3

Macrophage migration inhibitory factor (MIF) production by monocytes/macrophages is not affected by p53. (A) Developmental endothelial locus-1 (Del-1) elevated p53 protein in macrophages. RAW264.7 cells were incubated in the absence or presence of Del-1 (0.5 μg/ml) for 12 h. The protein level of p53 was assessed by immunoblot analysis. (B) MIF production was not altered by the level of p53. Bone marrow-derived monocytes/macrophages (BMDM)s were isolated from wild-type (WT) (p53+/+), homozygous (p53−/−) and heterozygous (p53+/−). MIF secretion from BMDM after 24 h was measured by enzyme-linked immuno-sorbent assay (ELISA). Values are the means ± standard deviation (SD) (n=5, 5 and 2; p53+/+, p53+/− and p53−/− mice, respectively). Data from one of three independent experiments are shown. n.s., not significant.

Intracellular Del-1 fails to inhibit MIF production within macrophages

Del-1 has been reported to be expressed in a subset of macrophage cell lines and some primary macrophages (25). To determine whether intracellular Del-1 regulates the expression of MIF within macrophages, we first assessed the levels of Del-1 by RT-PCR in BMDMs isolated from WT (Del-1+/+) and Del-1−/− mice. Del-1 was present in the WT BMDM, but not in the Del-1−/− BMDM (Fig. 4A), and its expression decreased following LPS stimulation in the WT BMDM (Fig. 4B), suggesting that Del-1 is expressed in macrophages and that it could respond to inflammatory stimuli. MIF expression in the BMDM was then assessed by quantitative RT-PCR. No difference in the level of MIF was found between WT and Del-1−/− BMDM (Fig. 4C). These findings suggest that macrophage-derived Del-1 does not regulate MIF within macrophages.

Figure 4

Macrophage-derived developmental endothelial locus-1 (Del-1) does not affect macrophage migration inhibitory factor (MIF) production by monocytes/macrophages. (A) Del-1 is expressed in monocytes/macrophages. Del-1 mRNA in bone marrow-derived monocytes/macrophages (BMDM) from wild-type (WT) and Del-1-deficient (Del-1−/−) mice was analyzed by semi-quantitative reverse transcription (RT)-PCR. (B) Del-1 is downregulated by lipopolysaccharide (LPS). WT BMDM was treated with 100 ng/ml LPS for 6 h, and the Del-1 mRNA level was assessed by real-time RT-PCR. (C) Macrophage-derived Del-1 does not alter MIF levels in monocytes/macrophages. MIF mRNA isolated from BMDM of WT and Del-1−/− mice was analyzed by quantitative RT-PCR. Values are the means ± standard deviation (SD) (n=5 mice per group). Data from one of three independent experiments are shown.*P<0.05. n.s., not significant.

Discussion

We previously demonstrated that Del-1 has an anti-inflammatory function through its inhibition of leukocyte adhesion (29). The present study provides an additional mechanism by which Del-1 inhibits inflammation by downregulating the potent proinflammatory cytokine, MIF.

Treatment of monocytes/macrophages with recombinant Del-1 protein attenuated IκB phosphorylation, indicating that the decrease in MIF secretion is due to the suppression of NF-κB signaling. However, this suppression occurred only when monocytes/macrophages were stimulated with a low dose of LPS, but not with a high dose of LPS. Similarly, Del-1-conditioned media suppressed NF-κB activity only when a low dose of TNF-α was present, suggesting that the activation of cells that act as a first line of defense should depend on the intensity of the stimulus. To limit unnecessary inflammatory responses caused by the initiation of inflammation by negligible stimuli, Del-1 may be a key player in this tolerance, by suppressing the initiation of inflammation by trivial stimuli.

On the other hand, previous studies have suggested that the activity of p53 and MIF is reciprocally regulated (20,21,33). Inflammation, cell stress, and hypoxic conditions activate hypoxia-inducible factor-1α (HIF-1α). p53 represses HIF-1α activity and inhibits HIF-1α-dependent transcription of multiple cytokines, including MIF (35–37). Del-1 elevated the level of p53, which may counteract NF-κB activity (34). However, in our studies, WT BMDM did not express decreased levels of MIF compared to BMDM with reduced p53, suggesting that p53 activated in response to the stimulation of macrophages with extracellular Del-1 may not play a role in regulating MIF production in macrophages. Alternatively, the basal level of p53 in macrophages may not be sufficiently high to modulate MIF production.

Under inflammatory conditions, we found that Del-1 is decreased in macrophages, which is in agreement with our previous result showing that Del-1 is decreased in vascular endothelial cells (29). However, the molecular mechanism underlying the inflammation-mediated decrease in Del-1 remains to be determined. NF-κB activated by inflammation may suppress p53 activity, which in turn decreases Del-1 transcription (31). Because Del-1 activates p53 and p53 decreases MIF, we initially expected that Del-1 deficiency would increase MIF production. However, this did not occur, suggesting that the basal level of Del-1 in macrophages is insufficient to decrease MIF. Although we found that Del-1 attenuates NF-κB activation, it is still premature to conclude that Del-1 is a global inhibitor of proinflamatory cytokine production. Further studies may clarify this issue.

In summary, as shown in Fig. 5, once inflammation is initiated, NF-κB suppresses p53 activity in monocytes, macrophages, and vascular endothelial cells, all of which are first-line defense cells, thereby repressing the anti-inflammatory molecule Del-1 and increasing proinflammatory molecules including MIF. As a result, beneficial inflammation ensues. High-grade inflammatory stimuli, but not low-grade inflammatory stimuli, may inhibit Del-1 sufficiently for inflammation to be initiated. For this reason, Del-1 may control MIF only under low-grade inflammatory conditions or in resting cells. Taken together, these data indicate that Del-1 inhibits NF-κB-dependent proinflammatory cytokine production by monocytes/macrophages, thereby acting as an inflammation gatekeeper.

Figure 5

Schematic diagram on the proposed mechanism by which developmental endothelial locus-1 (Del-1) acts as an inflammation gatekeeper.

Acknowledgements

This study was supported by the Basic Science Research Program through the National Research Foundation of Korea (NRF) funded by the Ministry of Education, Science and Technology of Korea (2011-0014447). We would like to thank Dr Seok-Yong Choi for providing a critical reading of the manuscript and general encouragement.

References

1 

Bloom BR and Bennett B: Mechanism of a reaction in vitro associated with delayed-type hypersensitivity. Science. 153:80–82. 1966. View Article : Google Scholar : PubMed/NCBI

2 

David JR: Delayed hypersensitivity in vitro: its mediation by cell-free substances formed by lymphoid cell-antigen interaction. Proc Natl Acad Sci USA. 56:72–77. 1966. View Article : Google Scholar : PubMed/NCBI

3 

Gregory JL, Morand EF, McKeown SJ, et al: Macrophage migration inhibitory factor induces macrophage recruitment via CC chemokine ligand 2. J Immunol. 177:8072–8079. 2006. View Article : Google Scholar : PubMed/NCBI

4 

Bernhagen J, Krohn R, Lue H, et al: MIF is a noncognate ligand of CXC chemokine receptors in inflammatory and atherogenic cell recruitment. Nat Med. 13:587–596. 2007. View Article : Google Scholar : PubMed/NCBI

5 

Yoshihisa Y, Makino T, Matsunaga K, et al: Macrophage migration inhibitory factor is essential for eosinophil recruitment in allergen-induced skin inflammation. J Invest Dermatol. 131:925–931. 2011. View Article : Google Scholar : PubMed/NCBI

6 

Li J, Mo HY, Xiong G, et al: Tumor microenvironment macrophage inhibitory factor directs the accumulation of interleukin-17-producing tumor-infiltrating lymphocytes and predicts favorable survival in nasopharyngeal carcinoma patients. J Biol Chem. 287:35484–35495. 2012. View Article : Google Scholar

7 

Calandra T and Roger T: Macrophage migration inhibitory factor: a regulator of innate immunity. Nat Rev Immunol. 3:791–800. 2003. View Article : Google Scholar : PubMed/NCBI

8 

Rossi AG, Haslett C, Hirani N, et al: Human circulating eosinophils secrete macrophage migration inhibitory factor (MIF). Potential role in asthma. J Clin Invest. 101:2869–2874. 1998. View Article : Google Scholar : PubMed/NCBI

9 

Veillat V, Lavoie CH, Metz CN, Roger T, Labelle Y and Akoum A: Involvement of nuclear factor-kappaB in macrophage migration inhibitory factor gene transcription up-regulation induced by interleukin-1 beta in ectopic endometrial cells. Fertil Steril. 91:2148–2156. 2009. View Article : Google Scholar : PubMed/NCBI

10 

Leng L, Metz CN, Fang Y, et al: MIF signal transduction initiated by binding to CD74. J Exp Med. 197:1467–1476. 2003. View Article : Google Scholar : PubMed/NCBI

11 

Amin MA, Haas CS, Zhu K, et al: Migration inhibitory factor up-regulates vascular cell adhesion molecule-1 and intercellular adhesion molecule-1 via Src, PI3 kinase, and NFkappaB. Blood. 107:2252–2261. 2006. View Article : Google Scholar : PubMed/NCBI

12 

Napetschnig J and Wu H: Molecular basis of NF-kappaB signaling. Annu Rev Biophys. 42:443–468. 2013. View Article : Google Scholar

13 

Mizue Y, Ghani S, Leng L, et al: Role for macrophage migration inhibitory factor in asthma. Proc Natl Acad Sci USA. 102:14410–14415. 2005. View Article : Google Scholar : PubMed/NCBI

14 

Calandra T, Echtenacher B, Roy DL, et al: Protection from septic shock by neutralization of macrophage migration inhibitory factor. Nat Med. 6:164–170. 2000. View Article : Google Scholar : PubMed/NCBI

15 

de Jong YP, Abadia-Molina AC, Satoskar AR, et al: Development of chronic colitis is dependent on the cytokine MIF. Nat Immunol. 2:1061–1066. 2001.PubMed/NCBI

16 

Baugh JA, Chitnis S, Donnelly SC, et al: A functional promoter polymorphism in the macrophage migration inhibitory factor (MIF) gene associated with disease severity in rheumatoid arthritis. Genes Immun. 3:170–176. 2002. View Article : Google Scholar : PubMed/NCBI

17 

Plant BJ, Gallagher CG, Bucala R, et al: Cystic fibrosis, disease severity, and a macrophage migration inhibitory factor polymorphism. Am J Respir Crit Care Med. 172:1412–1415. 2005. View Article : Google Scholar : PubMed/NCBI

18 

Miller EJ, Li J, Leng L, et al: Macrophage migration inhibitory factor stimulates AMP-activated protein kinase in the ischaemic heart. Nature. 451:578–582. 2008. View Article : Google Scholar : PubMed/NCBI

19 

Nohara H, Okayama N, Inoue N, et al: Association of the −173 G/C polymorphism of the macrophage migration inhibitory factor gene with ulcerative colitis. J Gastroenterol. 39:242–246. 2004.

20 

Mitchell RA, Liao H, Chesney J, et al: Macrophage migration inhibitory factor (MIF) sustains macrophage proinflammatory function by inhibiting p53: regulatory role in the innate immune response. Proc Natl Acad Sci USA. 99:345–350. 2002. View Article : Google Scholar : PubMed/NCBI

21 

Hudson JD, Shoaibi MA, Maestro R, Carnero A, Hannon GJ and Beach DH: A proinflammatory cytokine inhibits p53 tumor suppressor activity. J Exp Med. 190:1375–1382. 1999. View Article : Google Scholar : PubMed/NCBI

22 

Cooke G, Armstrong ME and Donnelly SC: Macrophage migration inhibitory factor (MIF), enzymatic activity and the inflammatory response. Biofactors. 35:165–168. 2009. View Article : Google Scholar : PubMed/NCBI

23 

Stosic-Grujicic S, Stojanovic I and Nicoletti F: MIF in autoimmunity and novel therapeutic approaches. Autoimmun Rev. 8:244–249. 2009. View Article : Google Scholar : PubMed/NCBI

24 

Xu L, Li Y, Sun H, et al: Current developments of macrophage migration inhibitory factor (MIF) inhibitors. Drug Discov Today. 18:592–600. 2013. View Article : Google Scholar : PubMed/NCBI

25 

Hanayama R, Tanaka M, Miwa K and Nagata S: Expression of developmental endothelial locus-1 in a subset of macrophages for engulfment of apoptotic cells. J Immunol. 172:3876–3882. 2004. View Article : Google Scholar : PubMed/NCBI

26 

Hidai C, Zupancic T, Penta K, et al: Cloning and characterization of developmental endothelial locus-1: an embryonic endothelial cell protein that binds the alphavbeta3 integrin receptor. Genes Dev. 12:21–33. 1998. View Article : Google Scholar : PubMed/NCBI

27 

Rezaee M, Penta K and Quertermous T: Del1 mediates VSMC adhesion, migration, and proliferation through interaction with integrin alpha(v)beta(3). Am J Physiol Heart Circ Physiol. 282:H1924–H1932. 2002.PubMed/NCBI

28 

Wang Z, Kundu RK, Longaker MT, Quertermous T and Yang GP: The angiogenic factor Del1 prevents apoptosis of endothelial cells through integrin binding. Surgery. 151:296–305. 2012. View Article : Google Scholar : PubMed/NCBI

29 

Choi EY, Chavakis E, Czabanka MA, et al: Del-1, an endogenous leukocyte-endothelial adhesion inhibitor, limits inflammatory cell recruitment. Science. 322:1101–1104. 2008. View Article : Google Scholar : PubMed/NCBI

30 

Choi EY, Orlova VV, Fagerholm SC, et al: Regulation of LFA-1-dependent inflammatory cell recruitment by Cbl-b and 14-3-3 proteins. Blood. 111:3607–3614. 2008. View Article : Google Scholar : PubMed/NCBI

31 

Kim H, Lee SH, Lee MN, Oh GT, Choi KC and Choi EY: p53 regulates the transcription of the anti-inflammatory molecule developmental endothelial locus-1 (Del-1). Oncotarget. 4:1976–1985. 2013.PubMed/NCBI

32 

Livak KJ and Schmittgen TD: Analysis of relative gene expression data using real-time quantitative PCR and the 2(−Delta Delta C(T)) Method. Methods. 25:402–408. 2001.

33 

Salminen A and Kaarniranta K: Control of p53 and NF-kappaB signaling by WIP1 and MIF: role in cellular senescence and organismal aging. Cell Signal. 23:747–752. 2011. View Article : Google Scholar : PubMed/NCBI

34 

Webster GA and Perkins ND: Transcriptional cross talk between NF-kappaB and p53. Mol Cell Biol. 19:3485–3495. 1999.PubMed/NCBI

35 

Blagosklonny MV, An WG, Romanova LY, Trepel J, Fojo T and Neckers L: p53 inhibits hypoxia-inducible factor-stimulated transcription. J Biol Chem. 273:11995–11998. 1998. View Article : Google Scholar : PubMed/NCBI

36 

Blouin CC, Pagé EL, Soucy GM and Richard DE: Hypoxic gene activation by lipopolysaccharide in macrophages: implication of hypoxia-inducible factor 1alpha. Blood. 103:1124–1130. 2004. View Article : Google Scholar : PubMed/NCBI

37 

Ortiz-Barahona A, Villar D, Pescador N, Amigo J and del Peso L: Genome-wide identification of hypoxia-inducible factor binding sites and target genes by a probabilistic model integrating transcription-profiling data and in silico binding site prediction. Nucleic Acids Res. 38:2332–2345. 2010. View Article : Google Scholar

Related Articles

  • Abstract
  • View
  • Download
  • Twitter
Copy and paste a formatted citation
Spandidos Publications style
Lee S, Kim D, Kang Y, Kim H, Jang J, Lee M, Oh GT, Kang S and Choi EY: Developmental endothelial locus-1 inhibits MIF production through suppression of NF-κB in macrophages . Int J Mol Med 33: 919-924, 2014.
APA
Lee, S., Kim, D., Kang, Y., Kim, H., Jang, J., Lee, M. ... Choi, E.Y. (2014). Developmental endothelial locus-1 inhibits MIF production through suppression of NF-κB in macrophages . International Journal of Molecular Medicine, 33, 919-924. https://doi.org/10.3892/ijmm.2014.1645
MLA
Lee, S., Kim, D., Kang, Y., Kim, H., Jang, J., Lee, M., Oh, G. T., Kang, S., Choi, E. Y."Developmental endothelial locus-1 inhibits MIF production through suppression of NF-κB in macrophages ". International Journal of Molecular Medicine 33.4 (2014): 919-924.
Chicago
Lee, S., Kim, D., Kang, Y., Kim, H., Jang, J., Lee, M., Oh, G. T., Kang, S., Choi, E. Y."Developmental endothelial locus-1 inhibits MIF production through suppression of NF-κB in macrophages ". International Journal of Molecular Medicine 33, no. 4 (2014): 919-924. https://doi.org/10.3892/ijmm.2014.1645
Copy and paste a formatted citation
x
Spandidos Publications style
Lee S, Kim D, Kang Y, Kim H, Jang J, Lee M, Oh GT, Kang S and Choi EY: Developmental endothelial locus-1 inhibits MIF production through suppression of NF-κB in macrophages . Int J Mol Med 33: 919-924, 2014.
APA
Lee, S., Kim, D., Kang, Y., Kim, H., Jang, J., Lee, M. ... Choi, E.Y. (2014). Developmental endothelial locus-1 inhibits MIF production through suppression of NF-κB in macrophages . International Journal of Molecular Medicine, 33, 919-924. https://doi.org/10.3892/ijmm.2014.1645
MLA
Lee, S., Kim, D., Kang, Y., Kim, H., Jang, J., Lee, M., Oh, G. T., Kang, S., Choi, E. Y."Developmental endothelial locus-1 inhibits MIF production through suppression of NF-κB in macrophages ". International Journal of Molecular Medicine 33.4 (2014): 919-924.
Chicago
Lee, S., Kim, D., Kang, Y., Kim, H., Jang, J., Lee, M., Oh, G. T., Kang, S., Choi, E. Y."Developmental endothelial locus-1 inhibits MIF production through suppression of NF-κB in macrophages ". International Journal of Molecular Medicine 33, no. 4 (2014): 919-924. https://doi.org/10.3892/ijmm.2014.1645
Follow us
  • Twitter
  • LinkedIn
  • Facebook
About
  • Spandidos Publications
  • Careers
  • Cookie Policy
  • Privacy Policy
How can we help?
  • Help
  • Live Chat
  • Contact
  • Email to our Support Team