Spandidos Publications Logo
  • About
    • About Spandidos
    • Aims and Scopes
    • Abstracting and Indexing
    • Editorial Policies
    • Reprints and Permissions
    • Job Opportunities
    • Terms and Conditions
    • Contact
  • Journals
    • All Journals
    • Oncology Letters
      • Oncology Letters
      • Information for Authors
      • Editorial Policies
      • Editorial Board
      • Aims and Scope
      • Abstracting and Indexing
      • Bibliographic Information
      • Archive
    • International Journal of Oncology
      • International Journal of Oncology
      • Information for Authors
      • Editorial Policies
      • Editorial Board
      • Aims and Scope
      • Abstracting and Indexing
      • Bibliographic Information
      • Archive
    • Molecular and Clinical Oncology
      • Molecular and Clinical Oncology
      • Information for Authors
      • Editorial Policies
      • Editorial Board
      • Aims and Scope
      • Abstracting and Indexing
      • Bibliographic Information
      • Archive
    • Experimental and Therapeutic Medicine
      • Experimental and Therapeutic Medicine
      • Information for Authors
      • Editorial Policies
      • Editorial Board
      • Aims and Scope
      • Abstracting and Indexing
      • Bibliographic Information
      • Archive
    • International Journal of Molecular Medicine
      • International Journal of Molecular Medicine
      • Information for Authors
      • Editorial Policies
      • Editorial Board
      • Aims and Scope
      • Abstracting and Indexing
      • Bibliographic Information
      • Archive
    • Biomedical Reports
      • Biomedical Reports
      • Information for Authors
      • Editorial Policies
      • Editorial Board
      • Aims and Scope
      • Abstracting and Indexing
      • Bibliographic Information
      • Archive
    • Oncology Reports
      • Oncology Reports
      • Information for Authors
      • Editorial Policies
      • Editorial Board
      • Aims and Scope
      • Abstracting and Indexing
      • Bibliographic Information
      • Archive
    • Molecular Medicine Reports
      • Molecular Medicine Reports
      • Information for Authors
      • Editorial Policies
      • Editorial Board
      • Aims and Scope
      • Abstracting and Indexing
      • Bibliographic Information
      • Archive
    • World Academy of Sciences Journal
      • World Academy of Sciences Journal
      • Information for Authors
      • Editorial Policies
      • Editorial Board
      • Aims and Scope
      • Abstracting and Indexing
      • Bibliographic Information
      • Archive
    • International Journal of Functional Nutrition
      • International Journal of Functional Nutrition
      • Information for Authors
      • Editorial Policies
      • Editorial Board
      • Aims and Scope
      • Abstracting and Indexing
      • Bibliographic Information
      • Archive
    • International Journal of Epigenetics
      • International Journal of Epigenetics
      • Information for Authors
      • Editorial Policies
      • Editorial Board
      • Aims and Scope
      • Abstracting and Indexing
      • Bibliographic Information
      • Archive
    • Medicine International
      • Medicine International
      • Information for Authors
      • Editorial Policies
      • Editorial Board
      • Aims and Scope
      • Abstracting and Indexing
      • Bibliographic Information
      • Archive
  • Articles
  • Information
    • Information for Authors
    • Information for Reviewers
    • Information for Librarians
    • Information for Advertisers
    • Conferences
  • Language Editing
Spandidos Publications Logo
  • About
    • About Spandidos
    • Aims and Scopes
    • Abstracting and Indexing
    • Editorial Policies
    • Reprints and Permissions
    • Job Opportunities
    • Terms and Conditions
    • Contact
  • Journals
    • All Journals
    • Biomedical Reports
      • Information for Authors
      • Editorial Policies
      • Editorial Board
      • Aims and Scope
      • Abstracting and Indexing
      • Bibliographic Information
      • Archive
    • Experimental and Therapeutic Medicine
      • Information for Authors
      • Editorial Policies
      • Editorial Board
      • Aims and Scope
      • Abstracting and Indexing
      • Bibliographic Information
      • Archive
    • International Journal of Epigenetics
      • Information for Authors
      • Editorial Policies
      • Editorial Board
      • Aims and Scope
      • Abstracting and Indexing
      • Bibliographic Information
      • Archive
    • International Journal of Functional Nutrition
      • Information for Authors
      • Editorial Policies
      • Editorial Board
      • Aims and Scope
      • Abstracting and Indexing
      • Bibliographic Information
      • Archive
    • International Journal of Molecular Medicine
      • Information for Authors
      • Editorial Policies
      • Editorial Board
      • Aims and Scope
      • Abstracting and Indexing
      • Bibliographic Information
      • Archive
    • International Journal of Oncology
      • Information for Authors
      • Editorial Policies
      • Editorial Board
      • Aims and Scope
      • Abstracting and Indexing
      • Bibliographic Information
      • Archive
    • Medicine International
      • Information for Authors
      • Editorial Policies
      • Editorial Board
      • Aims and Scope
      • Abstracting and Indexing
      • Bibliographic Information
      • Archive
    • Molecular and Clinical Oncology
      • Information for Authors
      • Editorial Policies
      • Editorial Board
      • Aims and Scope
      • Abstracting and Indexing
      • Bibliographic Information
      • Archive
    • Molecular Medicine Reports
      • Information for Authors
      • Editorial Policies
      • Editorial Board
      • Aims and Scope
      • Abstracting and Indexing
      • Bibliographic Information
      • Archive
    • Oncology Letters
      • Information for Authors
      • Editorial Policies
      • Editorial Board
      • Aims and Scope
      • Abstracting and Indexing
      • Bibliographic Information
      • Archive
    • Oncology Reports
      • Information for Authors
      • Editorial Policies
      • Editorial Board
      • Aims and Scope
      • Abstracting and Indexing
      • Bibliographic Information
      • Archive
    • World Academy of Sciences Journal
      • Information for Authors
      • Editorial Policies
      • Editorial Board
      • Aims and Scope
      • Abstracting and Indexing
      • Bibliographic Information
      • Archive
  • Articles
  • Information
    • For Authors
    • For Reviewers
    • For Librarians
    • For Advertisers
    • Conferences
  • Language Editing
Login Register Submit
  • This site uses cookies
  • You can change your cookie settings at any time by following the instructions in our Cookie Policy. To find out more, you may read our Privacy Policy.

    I agree
Search articles by DOI, keyword, author or affiliation
Search
Advanced Search
presentation
International Journal of Molecular Medicine
Join Editorial Board Propose a Special Issue
Print ISSN: 1107-3756 Online ISSN: 1791-244X
Journal Cover
March-2018 Volume 41 Issue 3

Full Size Image

Sign up for eToc alerts
Recommend to Library

Journals

International Journal of Molecular Medicine

International Journal of Molecular Medicine

International Journal of Molecular Medicine is an international journal devoted to molecular mechanisms of human disease.

International Journal of Oncology

International Journal of Oncology

International Journal of Oncology is an international journal devoted to oncology research and cancer treatment.

Molecular Medicine Reports

Molecular Medicine Reports

Covers molecular medicine topics such as pharmacology, pathology, genetics, neuroscience, infectious diseases, molecular cardiology, and molecular surgery.

Oncology Reports

Oncology Reports

Oncology Reports is an international journal devoted to fundamental and applied research in Oncology.

Experimental and Therapeutic Medicine

Experimental and Therapeutic Medicine

Experimental and Therapeutic Medicine is an international journal devoted to laboratory and clinical medicine.

Oncology Letters

Oncology Letters

Oncology Letters is an international journal devoted to Experimental and Clinical Oncology.

Biomedical Reports

Biomedical Reports

Explores a wide range of biological and medical fields, including pharmacology, genetics, microbiology, neuroscience, and molecular cardiology.

Molecular and Clinical Oncology

Molecular and Clinical Oncology

International journal addressing all aspects of oncology research, from tumorigenesis and oncogenes to chemotherapy and metastasis.

World Academy of Sciences Journal

World Academy of Sciences Journal

Multidisciplinary open-access journal spanning biochemistry, genetics, neuroscience, environmental health, and synthetic biology.

International Journal of Functional Nutrition

International Journal of Functional Nutrition

Open-access journal combining biochemistry, pharmacology, immunology, and genetics to advance health through functional nutrition.

International Journal of Epigenetics

International Journal of Epigenetics

Publishes open-access research on using epigenetics to advance understanding and treatment of human disease.

Medicine International

Medicine International

An International Open Access Journal Devoted to General Medicine.

Journal Cover
March-2018 Volume 41 Issue 3

Full Size Image

Sign up for eToc alerts
Recommend to Library

  • Article
  • Citations
    • Cite This Article
    • Download Citation
    • Create Citation Alert
    • Remove Citation Alert
    • Cited By
  • Similar Articles
    • Related Articles (in Spandidos Publications)
    • Similar Articles (Google Scholar)
    • Similar Articles (PubMed)
  • Download PDF
  • Download XML
  • View XML
Article Open Access

Effects of ERK1/2 S-nitrosylation on ERK1/2 phosphorylation and cell survival in glioma cells

  • Authors:
    • Lei Jin
    • Yujia Cao
    • Tong Zhang
    • Peng Wang
    • Daofei Ji
    • Xuejiao Liu
    • Hengliang Shi
    • Lei Hua
    • Rutong Yu
    • Shangfeng Gao
  • View Affiliations / Copyright

    Affiliations: Institute of Nervous System Diseases, Xuzhou Medical University, Xuzhou, Jiangsu 221002, P.R. China, Department of Neurosurgery, People's Hospital of Gaoxin District, Suzhou, Jiangsu 215011, P.R. China, Department of Neurosurgery, Brain Hospital, Affiliated Hospital of Xuzhou Medical University, Xuzhou, Jiangsu 221002, P.R. China
    Copyright: © Jin et al. This is an open access article distributed under the terms of Creative Commons Attribution License.
  • Pages: 1339-1348
    |
    Published online on: December 20, 2017
       https://doi.org/10.3892/ijmm.2017.3334
  • Expand metrics +
Metrics: Total Views: 0 (Spandidos Publications: | PMC Statistics: )
Metrics: Total PDF Downloads: 0 (Spandidos Publications: | PMC Statistics: )
Cited By (CrossRef): 0 citations Loading Articles...

This article is mentioned in:



Abstract

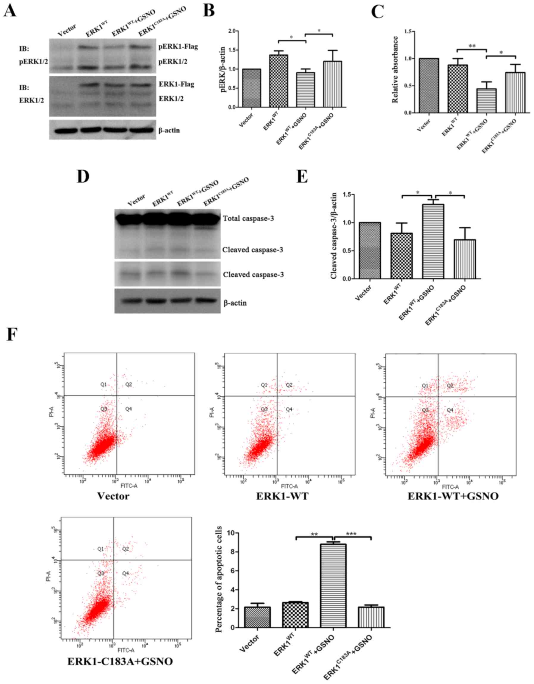
Aberrant activation of extracellular signal‑regulated kinase 1/2 (ERK1/2) by phosphorylation modification can trigger tumor cell development in glioma. S‑nitrosylation, which refers to the covalent addition of a nitric oxide (NO) group to a cysteine (Cys) thiol, is an important post‑translational modification that occurs on numerous cancer‑associated proteins. Protein S‑nitrosylation can increase or decrease protein activity and stability, and subsequent signal transduction and cellular processes. However, the association between ERK1/2 S‑nitrosylation and ERK1/2 phosphorylation, and the effects of ERK1 S‑nitrosylation on glioma cell survival are currently unknown. U251 glioma cells were treated with NO donors sodium nitroprusside (SNP) or S‑nitrosoglutathione (GSNO). CCK8 assay was used to assess the cell viability. NO levels in the medium were detected by Griess assay. Western blot analysis and biotin switch assay were employed to detect the ERK1/2 phosphorylation and S-nitrosylation. ERK1 wild-type and mutant plasmids were constructed, and used to transfect the U251 cells. Caspase-3 western blot analysis and flow cytometry were employed to assess cell apoptosis. The present study demonstrated that treatment with the NO donors SNP or GSNO led to an increase in ERK1/2 S‑nitrosylation, and a reduction in ERK1/2 phosphorylation, which was accompanied by growth inhibition of U251 glioma cells. Mutational analysis demonstrated that Cys183 was vital for S‑nitrosylation of ERK1, and that preventing ERK1 S‑nitrosylation by replacing Cys183 with alanine partially reversed GSNO‑induced cell apoptosis, and reductions in cell viability and ERK1/2 phosphorylation. In addition, increased ERK1/2 phosphorylation was associated with decreased ERK1/2 S‑nitrosylation in human glioma tissues. These findings identified the relationship between ERK1/2 S‑nitrosylation and phosphorylation in vitro and in vivo, and revealed a novel mechanism of ERK1/2 underlying tumor cell development and apoptotic resistance of glioma.
View Figures

Figure 1

Figure 2

Figure 3

Figure 4

Figure 5

Figure 6

Figure 7

View References

1 

Stupp R, Hegi ME, Gilbert MR and Chakravarti A: Chemoradiotherapy in malignant glioma: Standard of care and future directions. J Clin Oncol. 25:4127–4136. 2007. View Article : Google Scholar : PubMed/NCBI

2 

Sanai N, Alvarez-Buylla A and Berger MS: Neural stem cells and the origin of gliomas. N Engl J Med. 353:811–822. 2005. View Article : Google Scholar : PubMed/NCBI

3 

Wen PY and Kesari S: Malignant gliomas in adults. N Engl J Med. 359:492–507. 2008. View Article : Google Scholar : PubMed/NCBI

4 

Roberts PJ and Der CJ: Targeting the Raf-MEK-ERK mitogen-activated protein kinase cascade for the treatment of cancer. Oncogene. 26:3291–3310. 2007. View Article : Google Scholar : PubMed/NCBI

5 

Pandey V, Bhaskara VK and Babu PP: Implications of mitogen-activated protein kinase signaling in glioma. J Neurosci Res. 94:114–127. 2016. View Article : Google Scholar

6 

Dong Chen, Waters SB, Holt KH and Pessin JE: SOS phosphorylation and disassociation of the Grb2-SOS complex by the ERK and JNK signaling pathways. J Biol Chem. 271:6328–6332. 1996. View Article : Google Scholar

7 

Bhaskara VK, Panigrahi M, Challa S and Babu PP: Comparative status of activated ERK1/2 and PARP cleavage in human gliomas. Neuropathology. 25:48–53. 2005. View Article : Google Scholar : PubMed/NCBI

8 

Xie H, Xue YX, Liu LB, Wang P, liu YH and Ying HQ: Expressions of matrix metalloproteinase-7 and matrix metalloproteinase-14 associated with the activation of extracellular signal-regulated kinase1/2 in human brain gliomas of different pathological grades. Med Oncol. 28(Suppl 1): S433–S438. 2011. View Article : Google Scholar

9 

Lundberg JO, Gladwin MT and Weitzberg E: Strategies to increase nitric oxide signalling in cardiovascular disease. Nat Rev Drug Discov. 14:623–641. 2015. View Article : Google Scholar : PubMed/NCBI

10 

Nakamura T and Lipton SA: Protein S-nitrosylation as a therapeutic target for neurodegenerative diseases. Trends Pharmacol Sci. 37:73–84. 2016. View Article : Google Scholar :

11 

Wang Z: Protein S-nitrosylation and cancer. Cancer Lett. 320:123–129. 2012. View Article : Google Scholar : PubMed/NCBI

12 

Feng X, Sun T, Bei Y, Ding S, Zheng W, lu Y and Shen P: S-nitrosylation of ERK inhibits ERK phosphorylation and induces apoptosis. Sci Rep. 3:18142013. View Article : Google Scholar : PubMed/NCBI

13 

Shen A, Gao S, Ben Z, Wang H, Jia J, Tao T, Niu S, Li X and Cheng C: Identification and potential role of PSD-95 in Schwann cells. Neurol Sci. 29:321–330. 2008. View Article : Google Scholar : PubMed/NCBI

14 

Louis DN, Ohgaki H, Wiestler OD and Cavenee WK: WHO Classification of Tumours of the Central Nervous System. IARC WHO Classification of Tumours; Lyon: 2016

15 

Kurimoto M, Endo S, Hirashima Y, Hamada H, Ogiichi T and Takaku A: Growth inhibition and radiosensitization of cultured glioma cells by nitric oxide generating agents. J Neurooncol. 42:35–44. 1999. View Article : Google Scholar : PubMed/NCBI

16 

Stamler JS, Toone EJ, Lipton SA and Sucher NJ: (S)NO signals: Translocation, regulation, and a consensus motif. Neuron. 18:691–696. 1997. View Article : Google Scholar : PubMed/NCBI

17 

Weyerbrock A, Baumer B and Papazoglou A: Growth inhibition and chemosensitization of exogenous nitric oxide released from NONOates in glioma cells in vitro. J Neurosurg. 110:128–136. 2009. View Article : Google Scholar

18 

Maejima Y, Adachi S, Morikawa K, Ito H and Isobe M: Nitric oxide inhibits myocardial apoptosis by preventing caspase-3 activity via S-nitrosylation. J Mol Cell Cardiol. 38:163–174. 2005. View Article : Google Scholar

19 

Lechner M, Lirk P and Rieder J: Inducible nitric oxide synthase (iNOS) in tumor biology: The two sides of the same coin. Semin Cancer Biol. 15:277–289. 2005. View Article : Google Scholar : PubMed/NCBI

20 

Lancaster JR Jr and Xie K: Tumors face NO problems. Cancer Res. 66:6459–6462. 2006. View Article : Google Scholar : PubMed/NCBI

21 

Wang Y, Chen C, Loake GJ and Chu C: Nitric oxide: Promoter or suppressor of programmed cell death. Protein Cell. 1:133–142. 2010. View Article : Google Scholar

22 

Azad N, Vallyathan V, Wang L, Tantishaiyakul V, Stehlik C, leonard SS and Rojanasakul Y: S-nitrosylation of Bcl-2 inhibits its ubiquitin-proteasomal degradation. A novel antiapoptotic mechanism that suppresses apoptosis. J Biol Chem. 281:34124–34134. 2006. View Article : Google Scholar : PubMed/NCBI

23 

Chanvorachote P, Nimmannit U, Stehlik C, Wang L, Jiang BH, Ongpipatanakul B and Rojanasakul Y: Nitric oxide regulates cell sensitivity to cisplatin-induced apoptosis through S-nitrosylation and inhibition of Bcl-2 ubiquitination. Cancer Res. 66:6353–6360. 2006. View Article : Google Scholar : PubMed/NCBI

24 

Leon-Bollotte L, Subramaniam S, Cauvard O, Plenchette-Colas S, Paul C, Godard C, Martinez-Ruiz A, Legembre P, Jeannin JF and Bettaieb A: S-nitrosylation of the death receptor fas promotes fas ligand-mediated apoptosis in cancer cells. Gastroenterology. 140:2009–2018. 2018.e2001–2004. 2011. View Article : Google Scholar : PubMed/NCBI

25 

Sebolt-Leopold JS and Herrera R: Targeting the mitogen-activated protein kinase cascade to treat cancer. Nat Rev Cancer. 4:937–947. 2004. View Article : Google Scholar : PubMed/NCBI

26 

Murillo-Carretero M, Torroglosa A, Castro C, Villalobo A and Estrada C: S-nitrosylation of the epidermal growth factor receptor: A regulatory mechanism of receptor tyrosine kinase activity. Free Radic Biol Med. 46:471–479. 2009. View Article : Google Scholar

27 

Kaliyaperumal K, Sharma A K, McDonald DG, Dhindsa JS, Yount C, Singh AK, Won JS and Singh I: S-nitrosoglutathione-mediated STAT3 regulation in efficacy of radiotherapy and cisplatin therapy in head and neck squamous cell carcinoma. Redox Biol. 6:41–50. 2015. View Article : Google Scholar : PubMed/NCBI

28 

Chattopadhyay M, Goswami S, Rodes DB, Kodela R, Velazquez CA, Boring D, Crowell JA and Kashfi K: NO-releasing NSAIDs suppress NF-κB signaling in vitro and in vivo through S-nitrosylation. Cancer Lett. 298:204–211. 2010. View Article : Google Scholar : PubMed/NCBI

29 

Szabo C: Gasotransmitters in cancer: From pathophysiology to experimental therapy. Nat Rev Drug Discov. 15:185–203. 2016. View Article : Google Scholar

Related Articles

  • Abstract
  • View
  • Download
  • Twitter
Copy and paste a formatted citation
Spandidos Publications style
Jin L, Cao Y, Zhang T, Wang P, Ji D, Liu X, Shi H, Hua L, Yu R, Gao S, Gao S, et al: Effects of ERK1/2 S-nitrosylation on ERK1/2 phosphorylation and cell survival in glioma cells. Int J Mol Med 41: 1339-1348, 2018.
APA
Jin, L., Cao, Y., Zhang, T., Wang, P., Ji, D., Liu, X. ... Gao, S. (2018). Effects of ERK1/2 S-nitrosylation on ERK1/2 phosphorylation and cell survival in glioma cells. International Journal of Molecular Medicine, 41, 1339-1348. https://doi.org/10.3892/ijmm.2017.3334
MLA
Jin, L., Cao, Y., Zhang, T., Wang, P., Ji, D., Liu, X., Shi, H., Hua, L., Yu, R., Gao, S."Effects of ERK1/2 S-nitrosylation on ERK1/2 phosphorylation and cell survival in glioma cells". International Journal of Molecular Medicine 41.3 (2018): 1339-1348.
Chicago
Jin, L., Cao, Y., Zhang, T., Wang, P., Ji, D., Liu, X., Shi, H., Hua, L., Yu, R., Gao, S."Effects of ERK1/2 S-nitrosylation on ERK1/2 phosphorylation and cell survival in glioma cells". International Journal of Molecular Medicine 41, no. 3 (2018): 1339-1348. https://doi.org/10.3892/ijmm.2017.3334
Copy and paste a formatted citation
x
Spandidos Publications style
Jin L, Cao Y, Zhang T, Wang P, Ji D, Liu X, Shi H, Hua L, Yu R, Gao S, Gao S, et al: Effects of ERK1/2 S-nitrosylation on ERK1/2 phosphorylation and cell survival in glioma cells. Int J Mol Med 41: 1339-1348, 2018.
APA
Jin, L., Cao, Y., Zhang, T., Wang, P., Ji, D., Liu, X. ... Gao, S. (2018). Effects of ERK1/2 S-nitrosylation on ERK1/2 phosphorylation and cell survival in glioma cells. International Journal of Molecular Medicine, 41, 1339-1348. https://doi.org/10.3892/ijmm.2017.3334
MLA
Jin, L., Cao, Y., Zhang, T., Wang, P., Ji, D., Liu, X., Shi, H., Hua, L., Yu, R., Gao, S."Effects of ERK1/2 S-nitrosylation on ERK1/2 phosphorylation and cell survival in glioma cells". International Journal of Molecular Medicine 41.3 (2018): 1339-1348.
Chicago
Jin, L., Cao, Y., Zhang, T., Wang, P., Ji, D., Liu, X., Shi, H., Hua, L., Yu, R., Gao, S."Effects of ERK1/2 S-nitrosylation on ERK1/2 phosphorylation and cell survival in glioma cells". International Journal of Molecular Medicine 41, no. 3 (2018): 1339-1348. https://doi.org/10.3892/ijmm.2017.3334
Follow us
  • Twitter
  • LinkedIn
  • Facebook
About
  • Spandidos Publications
  • Careers
  • Cookie Policy
  • Privacy Policy
How can we help?
  • Help
  • Live Chat
  • Contact
  • Email to our Support Team