Spandidos Publications Logo
  • About
    • About Spandidos
    • Aims and Scopes
    • Abstracting and Indexing
    • Editorial Policies
    • Reprints and Permissions
    • Job Opportunities
    • Terms and Conditions
    • Contact
  • Journals
    • All Journals
    • Oncology Letters
      • Oncology Letters
      • Information for Authors
      • Editorial Policies
      • Editorial Board
      • Aims and Scope
      • Abstracting and Indexing
      • Bibliographic Information
      • Archive
    • International Journal of Oncology
      • International Journal of Oncology
      • Information for Authors
      • Editorial Policies
      • Editorial Board
      • Aims and Scope
      • Abstracting and Indexing
      • Bibliographic Information
      • Archive
    • Molecular and Clinical Oncology
      • Molecular and Clinical Oncology
      • Information for Authors
      • Editorial Policies
      • Editorial Board
      • Aims and Scope
      • Abstracting and Indexing
      • Bibliographic Information
      • Archive
    • Experimental and Therapeutic Medicine
      • Experimental and Therapeutic Medicine
      • Information for Authors
      • Editorial Policies
      • Editorial Board
      • Aims and Scope
      • Abstracting and Indexing
      • Bibliographic Information
      • Archive
    • International Journal of Molecular Medicine
      • International Journal of Molecular Medicine
      • Information for Authors
      • Editorial Policies
      • Editorial Board
      • Aims and Scope
      • Abstracting and Indexing
      • Bibliographic Information
      • Archive
    • Biomedical Reports
      • Biomedical Reports
      • Information for Authors
      • Editorial Policies
      • Editorial Board
      • Aims and Scope
      • Abstracting and Indexing
      • Bibliographic Information
      • Archive
    • Oncology Reports
      • Oncology Reports
      • Information for Authors
      • Editorial Policies
      • Editorial Board
      • Aims and Scope
      • Abstracting and Indexing
      • Bibliographic Information
      • Archive
    • Molecular Medicine Reports
      • Molecular Medicine Reports
      • Information for Authors
      • Editorial Policies
      • Editorial Board
      • Aims and Scope
      • Abstracting and Indexing
      • Bibliographic Information
      • Archive
    • World Academy of Sciences Journal
      • World Academy of Sciences Journal
      • Information for Authors
      • Editorial Policies
      • Editorial Board
      • Aims and Scope
      • Abstracting and Indexing
      • Bibliographic Information
      • Archive
    • International Journal of Functional Nutrition
      • International Journal of Functional Nutrition
      • Information for Authors
      • Editorial Policies
      • Editorial Board
      • Aims and Scope
      • Abstracting and Indexing
      • Bibliographic Information
      • Archive
    • International Journal of Epigenetics
      • International Journal of Epigenetics
      • Information for Authors
      • Editorial Policies
      • Editorial Board
      • Aims and Scope
      • Abstracting and Indexing
      • Bibliographic Information
      • Archive
    • Medicine International
      • Medicine International
      • Information for Authors
      • Editorial Policies
      • Editorial Board
      • Aims and Scope
      • Abstracting and Indexing
      • Bibliographic Information
      • Archive
  • Articles
  • Information
    • Information for Authors
    • Information for Reviewers
    • Information for Librarians
    • Information for Advertisers
    • Conferences
  • Language Editing
Spandidos Publications Logo
  • About
    • About Spandidos
    • Aims and Scopes
    • Abstracting and Indexing
    • Editorial Policies
    • Reprints and Permissions
    • Job Opportunities
    • Terms and Conditions
    • Contact
  • Journals
    • All Journals
    • Biomedical Reports
      • Information for Authors
      • Editorial Policies
      • Editorial Board
      • Aims and Scope
      • Abstracting and Indexing
      • Bibliographic Information
      • Archive
    • Experimental and Therapeutic Medicine
      • Information for Authors
      • Editorial Policies
      • Editorial Board
      • Aims and Scope
      • Abstracting and Indexing
      • Bibliographic Information
      • Archive
    • International Journal of Epigenetics
      • Information for Authors
      • Editorial Policies
      • Editorial Board
      • Aims and Scope
      • Abstracting and Indexing
      • Bibliographic Information
      • Archive
    • International Journal of Functional Nutrition
      • Information for Authors
      • Editorial Policies
      • Editorial Board
      • Aims and Scope
      • Abstracting and Indexing
      • Bibliographic Information
      • Archive
    • International Journal of Molecular Medicine
      • Information for Authors
      • Editorial Policies
      • Editorial Board
      • Aims and Scope
      • Abstracting and Indexing
      • Bibliographic Information
      • Archive
    • International Journal of Oncology
      • Information for Authors
      • Editorial Policies
      • Editorial Board
      • Aims and Scope
      • Abstracting and Indexing
      • Bibliographic Information
      • Archive
    • Medicine International
      • Information for Authors
      • Editorial Policies
      • Editorial Board
      • Aims and Scope
      • Abstracting and Indexing
      • Bibliographic Information
      • Archive
    • Molecular and Clinical Oncology
      • Information for Authors
      • Editorial Policies
      • Editorial Board
      • Aims and Scope
      • Abstracting and Indexing
      • Bibliographic Information
      • Archive
    • Molecular Medicine Reports
      • Information for Authors
      • Editorial Policies
      • Editorial Board
      • Aims and Scope
      • Abstracting and Indexing
      • Bibliographic Information
      • Archive
    • Oncology Letters
      • Information for Authors
      • Editorial Policies
      • Editorial Board
      • Aims and Scope
      • Abstracting and Indexing
      • Bibliographic Information
      • Archive
    • Oncology Reports
      • Information for Authors
      • Editorial Policies
      • Editorial Board
      • Aims and Scope
      • Abstracting and Indexing
      • Bibliographic Information
      • Archive
    • World Academy of Sciences Journal
      • Information for Authors
      • Editorial Policies
      • Editorial Board
      • Aims and Scope
      • Abstracting and Indexing
      • Bibliographic Information
      • Archive
  • Articles
  • Information
    • For Authors
    • For Reviewers
    • For Librarians
    • For Advertisers
    • Conferences
  • Language Editing
Login Register Submit
  • This site uses cookies
  • You can change your cookie settings at any time by following the instructions in our Cookie Policy. To find out more, you may read our Privacy Policy.

    I agree
Search articles by DOI, keyword, author or affiliation
Search
Advanced Search
presentation
International Journal of Molecular Medicine
Join Editorial Board Propose a Special Issue
Print ISSN: 1107-3756 Online ISSN: 1791-244X
Journal Cover
March-2018 Volume 41 Issue 3

Full Size Image

Sign up for eToc alerts
Recommend to Library

Journals

International Journal of Molecular Medicine

International Journal of Molecular Medicine

International Journal of Molecular Medicine is an international journal devoted to molecular mechanisms of human disease.

International Journal of Oncology

International Journal of Oncology

International Journal of Oncology is an international journal devoted to oncology research and cancer treatment.

Molecular Medicine Reports

Molecular Medicine Reports

Covers molecular medicine topics such as pharmacology, pathology, genetics, neuroscience, infectious diseases, molecular cardiology, and molecular surgery.

Oncology Reports

Oncology Reports

Oncology Reports is an international journal devoted to fundamental and applied research in Oncology.

Experimental and Therapeutic Medicine

Experimental and Therapeutic Medicine

Experimental and Therapeutic Medicine is an international journal devoted to laboratory and clinical medicine.

Oncology Letters

Oncology Letters

Oncology Letters is an international journal devoted to Experimental and Clinical Oncology.

Biomedical Reports

Biomedical Reports

Explores a wide range of biological and medical fields, including pharmacology, genetics, microbiology, neuroscience, and molecular cardiology.

Molecular and Clinical Oncology

Molecular and Clinical Oncology

International journal addressing all aspects of oncology research, from tumorigenesis and oncogenes to chemotherapy and metastasis.

World Academy of Sciences Journal

World Academy of Sciences Journal

Multidisciplinary open-access journal spanning biochemistry, genetics, neuroscience, environmental health, and synthetic biology.

International Journal of Functional Nutrition

International Journal of Functional Nutrition

Open-access journal combining biochemistry, pharmacology, immunology, and genetics to advance health through functional nutrition.

International Journal of Epigenetics

International Journal of Epigenetics

Publishes open-access research on using epigenetics to advance understanding and treatment of human disease.

Medicine International

Medicine International

An International Open Access Journal Devoted to General Medicine.

Journal Cover
March-2018 Volume 41 Issue 3

Full Size Image

Sign up for eToc alerts
Recommend to Library

  • Article
  • Citations
    • Cite This Article
    • Download Citation
    • Create Citation Alert
    • Remove Citation Alert
    • Cited By
  • Similar Articles
    • Related Articles (in Spandidos Publications)
    • Similar Articles (Google Scholar)
    • Similar Articles (PubMed)
  • Download PDF
  • Download XML
  • View XML
Article

Placenta‑associated serum exosomal miR‑155 derived from patients with preeclampsia inhibits eNOS expression in human umbilical vein endothelial cells

  • Authors:
    • Li Shen
    • Yujing Li
    • Ruotian Li
    • Zhenyu Diao
    • Muyi Yany
    • Mengfei Wu
    • Haixiang Sun
    • Guijun Yan
    • Yali Hu
  • View Affiliations / Copyright

    Affiliations: Reproductive Medicine Center, Drum Tower Clinic Medical College, Nanjing Medical University, Nanjing, Jiangsu 210029, P.R. China
  • Pages: 1731-1739
    |
    Published online on: January 8, 2018
       https://doi.org/10.3892/ijmm.2018.3367
  • Expand metrics +
Metrics: Total Views: 0 (Spandidos Publications: | PMC Statistics: )
Metrics: Total PDF Downloads: 0 (Spandidos Publications: | PMC Statistics: )
Cited By (CrossRef): 0 citations Loading Articles...

This article is mentioned in:



Abstract

Preeclampsia (PE) is considered to be initiated by abnormal placentation in early pregnancy and results in systemic endothelial cell dysfunction in the second or third trimester. MicroRNAs (miRs) expressed in the human placenta can be secreted into maternal circulation via exosomes, which are secreted extracellular vesicles that serve important roles in intercellular communication. The present study hypothesized that upregulation of placenta‑associated serum exosomal miR‑155 from patients with PE may suppress endothelial nitric oxide synthase (eNOS) expression in endothelial cells. The results demonstrated that placenta‑associated serum exosomes from patients with PE decreased nitric oxide (NO) production and eNOS expression in primary human umbilical vein endothelial cells (HUVECs). Subsequently, an upregulation of placenta‑associated serum exosomal miR‑155 was detected in patients with PE compared with in gestational age‑matched normal pregnant women. In addition, the results demonstrated that overexpression of exosomal miR‑155 from BeWo cells was internalized into HUVECs, and was able to suppress eNOS expression by targeting its 3'‑untranslated region. The results of the present study indicated that placenta‑associated serum exosomes may inhibit eNOS expression in endothelial cell during PE development in humans, and this phenomenon may be partly due to increased miR‑155 expression in placenta‑associated serum exosomes.

Introduction

Preeclampsia (PE) is a pregnancy-specific complication associated with maternal and fetal morbidity and mortality; however, the exact etiology of this disease is not yet clearly understood (1). Until recently, PE has generally been described to be initiated by reduced placental perfusion, followed by impaired placentation, which in turn results in the release of molecules and factors leading to systemic endothelial activation and maternal clinical manifestations (1,2).

Placental extracellular vesicles, including microvesicles, exosomes and syncytiotrophoblast-derived microparticles, can interact with endothelial cells and contribute to the development of PE (3,4). Exosomes are nanovesicles (30–100 nm) that contain a wide range of functional proteins, mRNAs and microRNAs (miRNAs/miRs), and can be viewed as mediators of intercellular communication without the need for cell-cell contact (5,6). There has been growing interest in exosomal miRNAs, since exosomal miRNA-mediated signaling has been reported to serve a significant role in various cell functions, including immune cell proliferation and endothelial cell migration (7,8).

miRNAs are known to suppress gene expression post-transcription by binding the 3′-untranslated region (3′-UTR) of target mRNA. Numerous miRNAs have been demonstrated to affect placentation (9,10), and miRNAs expressed in the placenta can be transferred into the maternal circulation via exosomes during human pregnancy (11). miR-155 is a well-known miRNA that possesses inflammatory and anti-angiogenic functions (12,13). Our previous study, and other reported research, demonstrated that miR-155 is upregulated in the plasma and placentas from patients with PE, thus suggesting that miR-155 is associated with the pathogenesis of PE (14,15).

Reduced nitric oxide (NO) bioavailability is involved in the pathophysiological alterations of PE, and decreased endothelial nitric oxide synthase (eNOS) expression has been detected in the placentas and sera of patients with PE (16,17). Our previous study indicated that miR-155 inhibits endothelium-dependent vasorelaxation by suppressing eNOS expression in human umbilical vein endothelial cells (HUVECs) (18). Therefore, it may be hypothesized that upregulation of placenta-associated serum exosomal miR-155 suppresses the expression of eNOS in endothelial cells during PE development.

The present study initially isolated and identified placenta-associated exosomes from the maternal sera of patients with PE and normal pregnant women. Subsequently, the effects of placenta-associated serum exosomes from patients with PE on NO production and eNOS expression in HUVECs were determined. In addition, the expression levels of miR-155 in these exosomes were detected. Finally, the expression of eNOS in endothelial cells treated with miR-155-overexpressed exosomes from BeWo cells was investigated.

Materials and methods

Human serum samples

Eligible participants were enrolled from the Nanjing Drum Tower Hospital (Nanjing, China) from May 1, 2015 to April 30, 2016. A total of 20 samples were obtained, 10 from patients with PE and 10 from gestational age-matched normal pregnant women (Table I). The diagnostic criteria of PE are described by Cunningham et al (19). Pregnant patients with PE alongside chronic hypertension, cardiovascular diseases, gestational diabetes mellitus or chronic nephritis were excluded from the present study. Sera samples (2 ml) were obtained from each pregnant woman prior to treatment and were maintained at −80°C. The present study was approved by the Scientific Research Ethics Committee of the Drum Tower Hospital (2009041), and informed consent was obtained from all of the participants.

Table I

Clinical characteristics of patients with PE and normal pregnant women.

Table I

Clinical characteristics of patients with PE and normal pregnant women.

CharacteristicaNormal (n=10)PE (n=10)P-value
Maternal age (years)27.56±3.2129.11±5.01n.s.
Gestational age (weeks)39.14±0.6638.30±2.15n.s.
Systolic BP (mmHg)b120.11±8.78149.56±17.17<0.05
Diastolic BP (mmHg)b80.22±8.5097.67±6.95<0.05
Proteinuriab–+ – +++<0.05
AST (U/l)b10.28±1.8712.42±3.51n.s.
ALT (U/l)b18.75±2.9624.13±7.60n.s.
Cr (µmol/l)b49.5±7.0542.6±1.34n.s.
Platelets (×109/l)b194.57±56.73187.8±32.99n.s.
Fetal weight (g) 3,252.22±377.97 2,822.78±400.67<0.05
Placenta weight (g)630.00±76.03548.33±56.01<0.05

a Values are presented as the means ± standard deviation;

b before pregnancy. ALT, alanine aminotransferase; AST, aspartate aminotransferase; BP, blood pressure; Cr, creatinine; n.s., not significant; PE, preeclampsia.

Cell lines

BeWo cells (GDC072) were purchased from the China Center for Type Culture Collection (CCTCC, Wuhan, China). Cells were maintained at 37°C in a humidified incubator containing 5% CO2 and were cultured in RPMI-1640 medium (HyClone; GE Healthcare Life Sciences, Logan, UT, USA) supplemented with 10% heat-inactivated fetal bovine serum (FBS; HyClone; GE Healthcare Life Sciences), 100 U/ml penicillin and 100 µg/ml streptomycin. COS-7 cells (Thermo Fisher Scientific, Inc., Waltham, MA, USA) were cultured as described previously (18).

HUVEC isolation

Primary HUVECs were isolated from the vascular wall of umbilical veins obtained from normal pregnant women in the third trimester (not from the normal group). HUVECs were extracted by treatment of umbilical veins with 0.2% collagenase I (Worthington Biochemical Corporation, Lakewood, NJ, USA) for 10 min at 37°C (20); the cells were then seeded into 0.15% gelatin-coated plates (Sigma-Aldrich; Merck KGaA, Darmstadt, Germany) and were cultured for no more than six generations in M199 medium (HyClone; GE Healthcare Life Sciences) containing 20% FBS and antibiotics (100 U/ml penicillin and 100 µg/ml streptomycin) at 37°C in a humidified incubator containing 5% CO2.

Adenovirus and plasmid construction

pcDNA3-eNOS-3′-UTR plasmid and Ad-miR-155 adenovirus were constructed as previously described (18). Ad-LacZ served as the control for Ad-miR-155 infection. The COS-7 cells were plated and cultured overnight in the 6-well plates and at 70–80% confluence, the cells were transfected with pcDNA-eNOS-3′-UTR (2.0 µg) using Lipofectamine 2000 transfection reagent (Life Technologies, Grand Island, NY, USA). The relative intensity of eNOS protein expression was assessed by ImageJ 2X software (National Institutes of Health, Bethesda, MD, USA).

Exosome isolated from human peripheral sera

Exosomes were obtained by a series of centrifugation steps, combined with polyethylene glycol (PEG) precipitation. Briefly, serum (200 µl) was centrifuged at 3,000 × g for 20 min at 4°C, after which the supernatant was passed through a 0.22-µm filter and was incubated with 8% PEG 6000 overnight (21,22). Following further centrifugation at 10,000 × g for 1 h at 4°C, the 8% PEG 6000-serum mixture precipitate was resuspended in 0.25 M sucrose. Subsequently, the suspension was layered onto a linear sucrose gradient, ultracentrifuged at 100,000 × g for 5 h at 4°C and divided into six fractions: F1 (supernatant), 1.03; F2, 1.06; F3, 1.09; F4, 1.11; F5, 1.14; and F6, 1.18 g/ml. These fractions were incubated with 8% PEG 6000 overnight and were then centrifuged at 10,000 × g for 1 h at 4°C. Finally, the exosomes were suspended in 200 µl PBS. An equal volume of sample from each fraction was used for western blotting. Sonicated exosomes were the control group since the sonicate would damage the exosomes.

Exosome isolation from culture medium

BeWo cells (1.5×106) were plated into a 100-mm plate, infected with Ad-miR-155 or Ad-LacZ (100 multiplicity of infection) for 8 h at 37°C and were then incubated in medium containing 2% exosome-free FBS for a further 48 h at 37°C. The culture supernatants were sequentially centrifuged at 300 × g for 10 min at 4°C, 2,000 × g for 10 min at 4°C and 10,000 × g for 30 min at 4°C. Subsequently, the cleared supernatants were ultracentrifuged at 100,000 × g for 70 min at 4°C and the pellets were collected. Finally, the pellet suspension was ultracentrifuged for a second time at 100,000 × g for 70 min at 4°C and the pellets were resuspended in 200 µl PBS (23).

Primary HUVECs (1.0×105) in 12-well plates were incubated with serum exosomes or with exosomes obtained from BeWo cell supernatants (5.0 µg protein/ml) in exosome-free medium for the indicated durations.

Transmission electron microscopy (TEM)

Exosome-TEM-easy kit (cat. no. P130; Seajet Scientific, Inc., Beijing, China) was used to detect exosomes using Formvar/carbon-coated TEM grids (24). Freshly isolated exosome suspension (5–10 µl) was dropped onto clean parafilm. Subsequently, the grids were floated on the drop with the coated side facing the suspension; the grid membranes were allowed to absorb exosomes for 10 min. The grids were then transferred to the wash buffer for 30 sec, and were washed twice. The grids were then transferred to EM solution for 10 min, and were washed twice. Finally, the grids were transferred to filter paper, coated side up, and were air dried overnight. The exosomes were visualized under TEM (JEM-1010; JEOL, Ltd., Tokyo, Japan) and 10 images were analyzed from each sample.

Dynamic light scattering (DLS)

DLS measurements were performed using a Zetasizer 3000-HA (Malvern Instruments Ltd., Malvern, UK). Exosome samples were diluted in PBS and 0.05% Tween-20 to a total volume of 1.0 ml. The samples were diluted with PBS (1:10, 1:100 and 1:1,000). The samples with various dilutions in a total volume of 1.0 ml were performed with standard settings (refractive index, 1.330; viscosity, 0.89; temperature, 25°C) in the software.

Exosome labeling

Exosomes from BeWo cells or serum exosomes (5.0 µg protein/ml used to treat HUVECs in 12-well plates) were resuspended in PBS (1 ml) and mixed with the green fluorescent dye PKH67 (Sigma-Aldrich; Merck KGaA) in 1 ml Diluent C, 4×10−6 M (25). After a 3 min incubation, 1% bovine serum albumin (2 ml) was added to terminate the labeling reaction, and the exosomes were harvested and washed twice with PBS by centrifugation (100,000 × g for 1 h). The exosomes were resuspended in medium (1 ml) supplemented with 10% ultrasonicated FBS and were then added to HUVECs in 12-well plates for 6 h incubation. The cells were washed three times with PBS, fixed with 4% paraformaldehyde for 30 min at room temperature, and were then stained with DAPI (1:5,000; Invitrogen; Thermo Fisher Scientific, Inc.) for 5 min. After washing with PBS, the cells were visualized under a fluorescence microscope (Leica DMR; Leica Microsystems GmbH, Wetzlar, Germany).

Western blotting

Western blotting was performed according to standard procedures (26). Equal amounts of protein preparations were separated by SDS-PAGE, transferred to polyvinylidene fluoride membranes, immunoblotted with primary antibodies and visualized using a chemiluminescence detection kit (EMD Millipore, Bedford, MA, USA). The primary antibodies were as follows: Anti-eNOS (c-20; 1:1,000; sc-654) and anti-cluster of differentiation (CD)81 (1.3.3.22; 1:1,000; sc-7637) (both from Santa Cruz Biotechnology, Inc., Dallas, TX, USA), anti-placental alkaline phosphatase (PLAP; 1:1,000; AB21938b; Sangon Biotech Co., Ltd., Shanghai, China), anti-CD63 (K156; 1:1,000; BS3474) and anti-α-tubulin (G436; 1:5,000; BS1699) (both from Bioworld Technology Inc., St. Louis Park, MN, USA). For the examination of CD63, CD81 and PLAP levels in the serum exosomes from patients with PE, an equal volume of sample from each fraction was respectively used for western blotting, referring to the study by Putz et al (24). The expression levels of CD81, CD63 and PLAP were detected to be the highest level in the F3 fraction, indicating that placenta-associated serum exosomes were mostly accumulated in that fraction. For the examination of the levels of CD63, CD81 and PLAP in exosomes obtained from cell medium, an equal total protein of exosomes from the Ad-LacZ-infected cell medium and Ad-miR-155-infected cell medium were loaded for western blotting. The protein concentrations of the isolated exosomes from 2 groups were detected (Ad-LacZ-exosome, 0.35 µg/µl; Ad-miR-155-exosome, 0.33 µg/µl). And the total protein (10 µg) from each group was loaded for western blotting to detect the expression levels of CD81, CD63 and PLAP.

Silver staining of polyacrylamide gels

The main steps of silver staining following PAGE (at room temperature) included: Fixing in acetic acid and ethanol mixture (v/v, 4/1) for 30 min, permeabilization with 8 mM Na2S2O3 for 30 min and staining with 7.5 mM AgNO3 in 37% formaldehyde solution for 30 min. The bands would then be invisible when the gels were incubated in 0.25 M Na2CO3 for 2–15 min. Finally, 50 mM glycine solution was added to terminate the staining process for 10 min.

RNA extraction and reverse transcription-quantitative polymerase chain reaction (RT-qPCR)

Total RNA was extracted from cells using TRIzol (Invitrogen; Thermo Fisher Scientific, Inc.) and was reverse transcribed into cDNA with primers in a 20 µl reaction using a PrimerScript RT regent kit (Takara, Otsu, Japan). Total RNA was extracted from exosomes using an Ambion mirVana PARIS kit (Ambion; Thermo Fisher Scientific, Inc.) according to the manufacturer's protocol. miR-39 (1.6×108 copy/µl, 2 µl; Qiagen, Hilden, Germany) was added to the exosomes prior to RNA isolation.

qPCR assays were performed as follows. Briefly, 20 ng cDNA was applied to each qPCR reaction containing 2X SYBR-Green PCR Master Mix (Bio-Rad Laboratories, Inc., Hercules, CA, USA) and 500 nM forward and reverse primers in a MyiQ Single-Color RT-PCR Detection system (Bio-Rad Laboratories, Inc.). RT-PCR for miR-155 was performed for 40 cycles (95°C for 10 sec; 60°C for 30 sec) following a initial 3 min incubation at 95°C. RT-PCR for eNOS was performed via the blow procedure (95°C for 3 min; 94°C for 10 sec; 60°C for 30 sec, 72°C for 30 sec; 40 cycles). The primers used are listed in Table II. The data obtained from three independent experiments were analyzed for relative gene expression using the 2−ΔΔCq method (27).

Table II

Oligonucleotide primer sequences for quantitative polymerase chain reaction.

Table II

Oligonucleotide primer sequences for quantitative polymerase chain reaction.

GeneForward primer (5′-3′)Reverse primer (5′-3′)
miR-155 CGTTAATGCTAATCGTGATAGGGCAGGGTCCGAGGT
miR-39 TCACCGGGTGTAAATCAGGCAGGGTCCGAGGT
U6CTCGCTTCGGCAGCACA AAC GCTTCACGAATTTGCGT
eNOS CCCTTCAGTGGCTGGTACAT CAC GATGGTGACTTTGGCTA
18s rRNA CGGCTACCACATCCAAGGAA CTGGAATTACCGCGGCT

[i] eNOS, endothelial nitric oxide synthase; miR, microRNA.

NO detection

NO levels were detected in the exosome-free culture medium of HUVECs treated with serum exosomes for 24 h. NO concentration was measured using the NO detection kit (S0021; Beyotime Institute of Biotechnology, Shanghai, China) according to the manufacturer's protocol.

Statistical analysis

Normally distributed data were presented as the means ± standard deviation using SPSS 17.0 software. The data obtained from three independent experiments were analyzed. Differences between means were analyzed using two-tailed Student's t-test, and one-way analysis of variance was used to detect differences among more than two groups. P<0.05 was considered to indicate a statistically significant difference. The correlation between miR-155 expression in placenta-associated serum exosomal from patients with PE and eNOS protein expression in HUVECs treated with placenta-associated serum exosomes was analyzed by GraphPad Prism 5.

Results

Characteristics of placenta-associated exosomes derived from the sera of patients with PE and normal pregnant women

Using sucrose gradients, isolated pelleted vesicles from the sera of patients with PE were separated into six fractions (F1-F6) of different densities. As shown in Fig. 1A, the pelleted vesicles in F3 (1.09 g/ml) contained more bands than the other fractions, as determined by silver staining. Since tetraspanins are known to be expressed in exosomes (28), the present study examined CD63 and CD81 expression in the isolated serum fractions. As shown in Fig. 1B, CD63 and CD81 were detected in the pelleted vesicles in F2, F3 and F4; the expression of these molecules was highest in F3. Using PLAP as a marker for placental-derived exosomes (29), the present study confirmed that the vesicles in F3 contained the highest expression of PLAP. In addition, the present study measured the size of serum exosomes in F3 via TEM and DLS analysis. As presented in Fig. 1C, the diameter of isolated exosomes was ~100 nm. DLS analysis consistently demonstrated that the diameter of serum exosomes in F3 was 73.74±27.56 nm (Fig. 1D). The characteristics of placenta-associated serum exosomes from normal pregnant women are shown in Fig. 2.

Figure 1

Characteristics of placenta-associated exosomes derived from the sera of patients with PE. (A) Isolated pelleted vesicles from sera of patients with PE were divided by sucrose gradients into six fractions, which were loaded onto gels for silver staining. (B) CD63, CD81 and PLAP were examined in the serum exosomes from patients with PE according to WB. (C) Electron microscopy images of purified exosomes in F3 derived from the sera of patients with PE. Scale bar, 50 nm. (D) Particle size distributions of isolated exosomes in F3 were measured by dynamic light scattering. CD, cluster of differentiation; F, fraction; PE, preeclampsia; PLAP, placental alkaline phosphatase; WB, western blotting.

Figure 2

Characteristics of placenta-associated exosomes derived from sera of normal pregnant women in the third trimester. (A) Isolated pelleted vesicles were divided by sucrose gradients into six fractions, which were loaded onto gels for silver staining. (B) CD63, CD81 and PLAP were examined in the serum exosomes by WB. (C) Morphology of exosomes in F3 from normal pregnant women was observed by electron microscopy. Scale bar, 50 nm. (D) Particle size distributions of isolated exosomes in F3 were measured by dynamic light scattering. CD, cluster of differentiation; F, fraction; PE, preeclampsia; PLAP, placental alkaline phosphatase; WB, western blotting.

Collectively, these data indicated that isolated vesicles in F3 derived from the peripheral sera of patients with PE and normal pregnant women contained a considerable amount of placenta-associated exosomes. The isolated vesicles in F3 were used for subsequent experiments.

Placenta-associated serum exosomes from patients with PE decrease NO production and eNOS expression in HUVECs

The present study investigated the effects of serum exosomes on NO production and eNOS expression in HUVECs. Although the morphology of serum exosomes from normal pregnant women was similar to that of exosomes from patients with PE, the NO concentration in HUVECs treated with placenta-associated serum exosomes from patients with PE was significantly decreased (2.48±0.89 µM vs. 3.53±0.88 µM, Fig. 3A; P<0.05) compared with those from normal pregnant women. The mRNA expression levels of eNOS in HUVECs incubated with placenta-associated serum exosomes from patients with PE were reduced by 31.04% (Fig. 3B; P<0.05). In addition, the protein expression levels of eNOS were significantly downregulated in HUVECs incubated with placenta-associated serum exosomes from patients with PE (Fig. 3C and D; P<0.05). These data indicated that placenta-associated serum exosomes from patients with PE may inhibit the expression of eNOS and NO production in endothelial cells.

Figure 3

Placenta-associated serum exosomes from patients with PE inhibit NO production and eNOS expression in HUVECs. HUVECs were treated with serum exosomes (5.0 µg/ml) for 24 h. Serum exosomes from gestational age-matched normal pregnant women served as a control. (A) NO levels were downregulated in the medium of HUVECs treated with placenta-associated serum exosomes from patients with PE. (B) eNOS mRNA and (C and D) protein expression levels were decreased in HUVECs treated with placenta-associated serum exosomes from patients with PE. The relative intensity of eNOS protein expression was assessed by ImageJ software. *P<0.05 vs. N-Exo, n=10 samples in the group. eNOS, endothelial NO synthase; HUVECs, human umbilical vein endothelial cells; N-Exo, exosomes from normal pregnant women; NO, nitric oxide; PE, preeclampsia; PE-Exo, exosomes from women with PE; WB, western blotting.

miR-155 expression is increased in placenta-associated serum exosomes from patients with PE

Our previous study indicated that miR-155 is upregulated in the placentas of patients with PE (19). Therefore, the present study aimed to determine whether increased miR-155 expression was transferred via exosomes from the placenta into maternal circulation during pregnancy. Using RT-qPCR, it was demonstrated that miR-155 expression was increased in placenta-associated serum exosomes from patients with PE compared with in those from normal pregnant women (1.58-fold, P<0.05; Fig. 4A). Furthermore, an inverse correlation existed between miR-155 expression in placenta-associated serum exosomes from patients with PE and eNOS protein expression in HUVECs treated with placenta-associated serum exosomes (r=−0.5401, P<0.05; Fig. 4B).

Figure 4

miR-155 is increased in placenta-associated serum exosomes from patients with PE. (A) miR-155 was upregulated in placenta-associated serum exosomes from patients with PE. Quantitative polymerase chain reaction was used to detect miR-155 expression. n=10samples in the group. *P<0.05 vs. normal group. (B) Correlation between the expression of miR-155 in placenta-associated serum exosomes from patients with PE and eNOS protein expression in HUVECs treated with exosomes, as analyzed by GraphPad Prism 5. eNOS, endothelial nitric oxide synthase; HUVECs, human umbilical vein endothelial cells; miR, microRNA; PE, preeclampsia;

miR-155-overexpressed exosomes from trophoblast cell medium inhibit eNOS expression in HUVECs in vitro

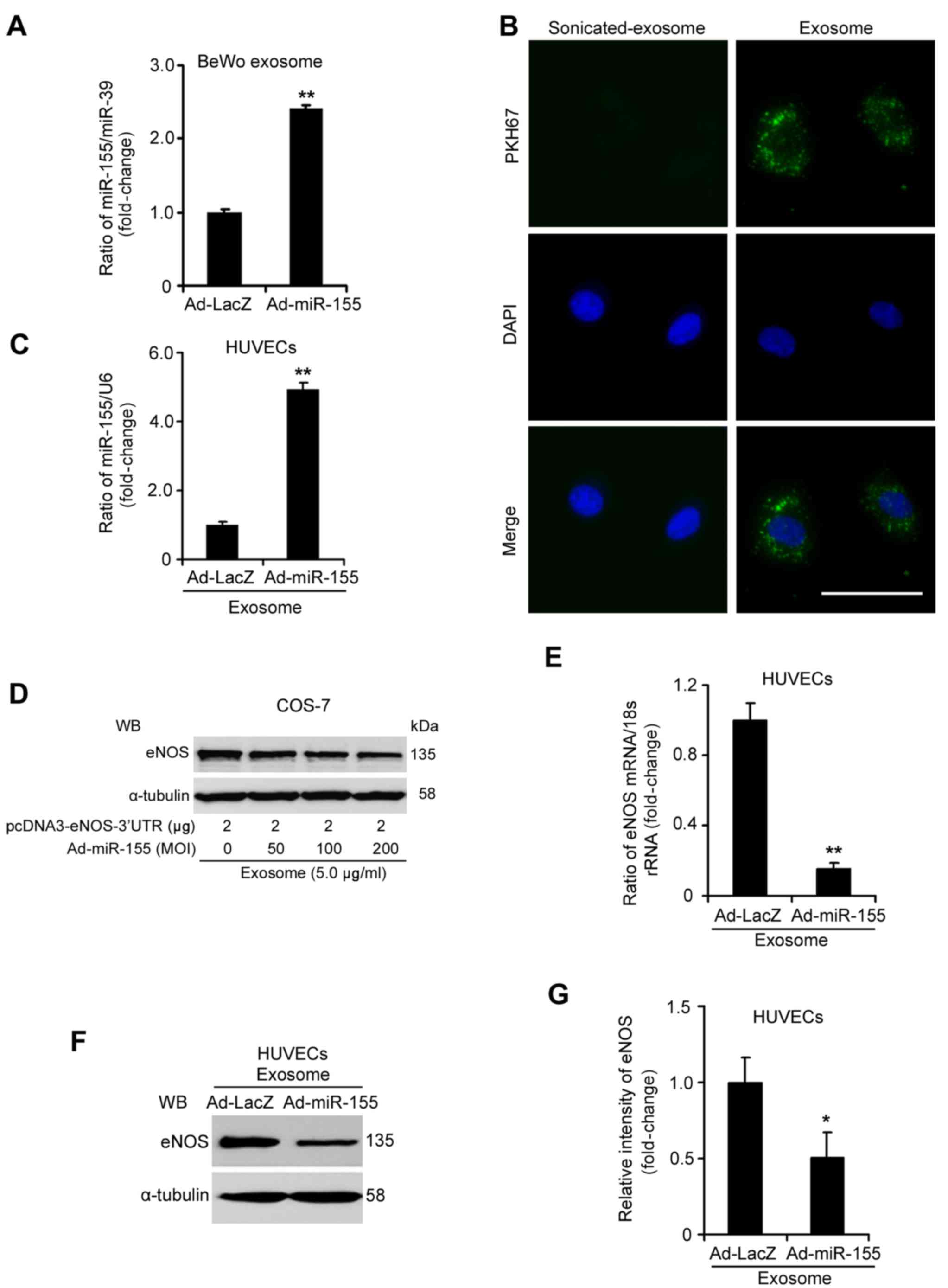
BeWo cells were infected with either Ad-miR-155 or Ad-LacZ, and exosomes were isolated from the culture medium. The characteristics of cell medium exosomes were identified, as follows: CD63, CD81 and PLAP were expressed in the isolated exosomes from BeWo cell medium, as determined by western blotting; and the diameter of the isolated exosomes was ~100 nm (Fig. 5). Compared with exosomes from Ad-LacZ-infected cell medium, miR-155 expression was increased by 2.41-fold in exosomes from Ad-miR-155-infected cell medium (Fig. 6A; P<0.05). The ability of exosomes to transfer to HUVECs was determined by examining the uptake of PKH67-labeled exosomes. Fluorescence microscopy demonstrated that PKH67-labeled BeWo cell exosomes were taken up by HUVECs and were distributed within the perinuclear compartments (Fig. 6B). As depicted in Fig. 6C, the expression levels of miR-155 were 4.93-fold higher (P<0.05) in HUVECs treated with exosomes isolated from Ad-miR-155-infected BeWo cells compared with in those treated with Ad-LacZ-infected BeWo cell exosomes.

Figure 5

Characteristics of exosomes derived from Ad-infected BeWo cell medium. (A) CD63, CD81 and PLAP were expressed in exosomes obtained from cell medium, as determined by western blotting. (B) Electron microscopy image of purified exosomes derived from cell medium. Scale bar, 50 nm. (C) Particle size distributions of isolated cell medium exosomes were measured by dynamic light scattering. (B and C) Data from exosomes derived from Ad-miR-155-infected cell medium. The morphology of serum exosomes from Ad-miR-155-infected cell medium was similar to that of exosomes from Ad-LacZ-infected cell medium. Ad, adenovirus; CD, cluster of differentiation; miR-155, microRNA-155; PLAP, placental alkaline phosphatase; WB, western blotting.

Figure 6

miR-155-overexpressed exosomes from BeWo cell medium suppress eNOS expression in HUVECs. (A) RT-qPCR analysis of miR-155 in exosomes from BeWo cells infected with Ad-miR-155 or Ad-LacZ. (B) HUVECs were incubated for 6 h with PKH67 fluorescently-labeled exosomes and were observed under a fluorescence microscope (PKH67, green; DAPI, blue). Scale bar, 25 µm. (C) Expression of miR-155 was increased in HUVECs treated with exosomes from Ad-miR-155-infected BeWo cells. HUVECs were treated with exosomes (5.0 µg/ml) for 24 h. (D) miR-155-overexpressed exosomes from BeWo cells inhibited eNOS expression by targeting its 3′-UTR in COS-7 cells. The pcDNA3-eNOS plasmid containing the 3′-UTR of the eNOS gene was transfected into COS-7 cells for 24 h, then miR-155-overexpressed exosomes from BeWo cells (5.0 µg/ml) were added to the transfected cells for 24 h. (E) eNOS mRNA and (F and G) protein levels were decreased in HUVECs treated with exosomes from Ad-miR-155-infected BeWo cells. eNOS expression was detected by RT-qPCR and WB. The relative intensity of eNOS protein expression was assessed using ImageJ software. These data were from three independent experiments. *P<0.05, **P<0.01 vs. Ad-LacZ group. 3′-UTR, 3′-untranslated region; Ad, adenovirus; eNOS, endothelial nitric oxide synthase; HUVECs, human umbilical vein endothelial cells; miR-155, microRNA-155; RT-qPCR, reverse transcription-quantitative polymerase chain reaction; WB, western blotting.

To examine whether exosomal miR-155 could suppress eNOS expression via direct 3′-UTR interaction, the present study investigated eNOS expression in pcDNA3-eNOS-3′-UTR-transfected COS-7 cells treated with exosomes from Ad-miR-155-infected BeWo cells (18). As shown in Fig. 6D, miR-155-overexpressed exosomes inhibited eNOS protein expression in a dose-dependent manner. Subsequently, the present study investigated eNOS expression in HUVECs treated with exosomes from Ad-miR-155-infected BeWo cells. The mRNA expression levels of eNOS were reduced by ~84.73% in HUVECs treated with exosomes from Ad-miR-155-infected BeWo cells (Fig. 6E; P<0.05). Consistently, the protein expression levels of eNOS were markedly decreased in HUVECs incubated with miR-155-overexpressed exosomes compared with in those treated with exosomes from Ad-LacZ-infected BeWo cells (Fig. 6F and G; P<0.05). Taken together, these results indicated that exosomal miR-155 derived from trophoblasts may suppress eNOS expression in HUVECs.

Discussion

During human pregnancy, placenta-associated serum exosomes are involved in cell-cell communication between the placenta and peripheral vascular endothelial cells (29). The present study isolated serum exosomes with PLAP-positive expression by PEG precipitation and ultracentrifugation with a sucrose gradient, which led to the isolation of placenta-associated exosomes with high purity and yield. The present study demonstrated that placenta-associated serum exosomes from patients with PE reduced NO production and eNOS expression in endothelial cells; this effect may be partly due to the increased expression of miR-155 in placenta-associated serum exosomes.

Previous studies have accumulated evidence regarding the physiological function of serum exosomal miRNAs. Squadrito et al demonstrated that serum/plasma exosomal miR-122 and miR-155 are predo minantly associated with inflammatory liver injury (30). Another study indicated that serum exosomal miR-21 is positively correlated with tumor progression and aggressiveness (31). In addition, miRNAs in plasma exosomes have been reported to be stable under various storage conditions (32). These data have led to the recognition that serum exosomal miRNAs serve important roles in pathophysiological alterations and the pathogenesis of diseases. Placenta exosomal miRNAs may mediate crosstalk between the fetoplacental unit and the maternal system during pregnancy (33,34). The present study initially detected the upregulation of miR-155 in placenta-associated serum exosomes from patients with PE compared with in those from normal pregnant women.

Endothelial cell functions can be affected by exosomes via various mechanisms (9,35). Since vasomotor dysfunction is one of the pathological alterations associated with PE, the present study focused on vasomotor function, and demonstrated that placenta-associated serum exosomes from patients with PE exhibited downregulated eNOS expression and NO production in HUVECs. The expression of eNOS can be modulated at numerous levels, and post-transcriptional regulation has an important role in the modulation. The present study revealed the inhibitory effect of exosomal miR-155 on eNOS expression using pcDNA3-eNOS-3′-UTR-overexpressing COS-7 cells, which do not possess endogenous eNOS expression. In addition, miR-155-overexpressed exosomes isolated from trophoblast cell medium were able to suppress the expression of eNOS in HUVECs. Therefore, placenta-associated serum exosomal miR-155 may suppress eNOS expression through direct 3′-UTR interaction. These findings provided evidence to suggest that serum placenta-associated exosomes may regulate endothelial cell functions during PE development.

In conclusion, the present study identified that placenta-associated serum exosomes from patients with PE suppressed NO production and eNOS expression in endothelial cells. In addition, increased miR-155 expression in placenta-associated serum exosomes may be associated with the effects of serum exosomes. Our findings indicated that serum exosomal miR-155 may regulate endothelial cell functions and contribute to the development of PE.

Acknowledgments

The authors would like to thank Dr Zhiqun Wang and Dr Yimin Dai (both from Nanjing Drum Tower Hospital) for collection of human serum samples. The study was funded in part by grants from the National Natural Science Foundation (grant nos. 81370724, 81571462 and 81701472), the Jiangsu Biobank of Clinical Resources (grant no. BM2015004) and the Jiangsu Key Laboratory for Molecular Medicine (grant no. BM2007208), Project of Nanjing Clinical Medicine.

References

1 

Redman CW and Sargent IL: Latest advances in understanding preeclampsia. Science. 308:1592–1594. 2005. View Article : Google Scholar : PubMed/NCBI

2 

James JL, Whitley GS and Cartwright JE: Preeclampsia: fitting together the placental, immune and cardiovascular pieces. J Pathol. 221:363–378. 2010. View Article : Google Scholar : PubMed/NCBI

3 

Redman CW, Tannetta DS, Dragovic RA, Gardiner C, Southcombe JH, Collett GP and Sargent IL: Review: does size matter? Placental debris and the pathophysiology of preeclampsia. Placenta. 33(Suppl): S48–S54. 2012. View Article : Google Scholar

4 

Redman CW and Sargent IL: Placental debris, oxidative stress and preeclampsia. Placenta. 21:597–602. 2000. View Article : Google Scholar : PubMed/NCBI

5 

Keller S, Sanderson MP, Stoeck A and Altevogt P: Exosomes: from biogenesis and secretion to biological function. Immunol Lett. 107:102–108. 2006. View Article : Google Scholar : PubMed/NCBI

6 

Valadi H, Ekström K, Bossios A, Sjöstrand M, Lee JJ and Lötvall JO: Exosome-mediated transfer of mRNAs and microRNAs is a novel mechanism of genetic exchange between cells. Nat Cell Biol. 9:654–659. 2007. View Article : Google Scholar : PubMed/NCBI

7 

Nazimek K, Ptak W, Nowak B, Ptak M, Askenase PW and Bryniarski K: Macrophages play an essential role in antigen-specific immune suppression mediated by T CD8+ cell-derived exosomes. Immunology. 146:23–32. 2015. View Article : Google Scholar : PubMed/NCBI

8 

Lee HD, Kim YH and Kim DS: Exosomes derived from human macrophages suppress endothelial cell migration by controlling integrin trafficking. Eur J Immunol. 44:1156–1169. 2014. View Article : Google Scholar

9 

Chen DB and Wang W: Human placental microRNAs and preeclampsia. Biol Reprod. 88:1302013. View Article : Google Scholar : PubMed/NCBI

10 

Hromadnikova I, Kotlabova K, Hympanova L and Krofta L: Cardiovascular and cerebrovascular disease associated microRNAs are dysregulated in placental tissues affected with gestational hypertension, preeclampsia and intrauterine growth restriction. PLoS One. 10:e01383832015. View Article : Google Scholar : PubMed/NCBI

11 

Luo SS, Ishibashi O, Ishikawa G, Ishikawa T, Katayama A, Mishima T, Takizawa T, Shigihara T, Goto T, Izumi A, et al: Human villous trophoblasts express and secrete placenta-specific microRNAs into maternal circulation via exosomes. Biol Reprod. 81:717–729. 2009. View Article : Google Scholar : PubMed/NCBI

12 

Pankratz F, Bemtgen X, Zeiser R, Leonhardt F, Kreuzaler S, Hilgendorf I, Smolka C, Helbing T, Hoefer I, Esser JS, et al: Micro RNA-155 exerts cell-specific antiangiogenic but proarteriogenic effects during adaptive neovascularization. Circulation. 131:1575–1589. 2015. View Article : Google Scholar : PubMed/NCBI

13 

Bala S, Csak T, Saha B, Zatsiorsky J, Kodys K, Catalano D, Satishchandran A and Szabo G: The pro-inflammatory effects of miR-155 promote liver fibrosis and alcohol-induced steatohepatitis. J Hepatol. 64:1378–1387. 2016. View Article : Google Scholar : PubMed/NCBI

14 

Murphy MS, Casselman RC, Tayade C and Smith GN: Differential expression of plasma microRNA in preeclamptic patients at delivery and 1 year postpartum. Am J Obstet Gynecol. 213:367.e1–367.e9. 2015. View Article : Google Scholar

15 

Zhang Y, Diao Z, Su L, Sun H, Li R, Cui H and Hu Y: Micro-RNA-155 contributes to preeclampsia by down-regulating CYR61. Am J Obstet Gynecol. 202:466.e1–466.e7. 2010. View Article : Google Scholar

16 

Johal T, Lees CC, Everett TR and Wilkinson IB: The nitric oxide pathway and possible therapeutic options in preeclampsia. Br J Clin Pharmacol. 78:244–257. 2014. View Article : Google Scholar

17 

Kim YJ, Park HS, Lee HY, Ha EH, Suh SH, Oh SK and Yoo HS: Reduced L-arginine level and decreased placental eNOS activity in preeclampsia. Placenta. 27:438–444. 2006. View Article : Google Scholar

18 

Sun HX, Zeng DY, Li RT, Pang RP, Yang H, Hu YL, Zhang Q, Jiang Y, Huang LY, Tang YB, et al: Essential role of microRNA-155 in regulating endothelium-dependent vasorelaxation by targeting endothelial nitric oxide synthase. Hypertension. 60:1407–1414. 2012. View Article : Google Scholar : PubMed/NCBI

19 

Cunningham FG, Leveno KJ, Bloom SL, Spong CY, Dashe JS, Hoffman BL, Casey BM and Sheffield JS: Hypertensive disorders. Williams Obstetrics. 24th edition. McGraw-Hill Education; New York, NY: pp. 729–731. 2014

20 

Baudin B, Bruneel A, Bosselut N and Vaubourdolle M: A protocol for isolation and culture of human umbilical vein endothelial cells. Nat Protoc. 2:481–485. 2007. View Article : Google Scholar : PubMed/NCBI

21 

Vlassov A, Li M, Zeringer E and Conrad R: Methods and compositions for exosome isolation. US Patent 8,901,284 B2. Filed February 26, 2014 issued December 2. 2014

22 

Rider MA, Hurwitz SN and Meckes DG Jr: ExtraPEG: a polyethylene glycol-based method for enrichment of extracellular vesicles. Sci Rep. 6:239782016. View Article : Google Scholar : PubMed/NCBI

23 

Li J, Liu K, Liu Y, Xu Y, Zhang F, Yang H, Liu J, Pan T, Chen J, Wu M, et al: Exosomes mediate the cell-to-cell transmission of IFN-α-induced antiviral activity. Nat Immunol. 14:793–803. 2013. View Article : Google Scholar : PubMed/NCBI

24 

Putz U, Howitt J, Doan A, Goh CP, Low LH, Silke J and Tan SS: The tumor suppressor PTEN is exported in exosomes and has phosphatase activity in recipient cells. Sci Signal. 5:ra702012. View Article : Google Scholar : PubMed/NCBI

25 

Pegtel DM, Cosmopoulos K, Thorley-Lawson DA, van Eijndhoven MA, Hopmans ES, Lindenberg JL, de Gruijl TD, Würdinger T and Middeldorp JM: Functional delivery of viral miRNAs via exosomes. Proc Natl Acad Sci USA. 107:6328–6333. 2010. View Article : Google Scholar : PubMed/NCBI

26 

Hnasko TS and Hnasko RM: The western bot. Methods Mol Bio. 318:87–96. 2015. View Article : Google Scholar

27 

Livak KJ and Schmittgen TD: Analysis of relative gene expression data using real-time quantitative PCR and the 2(-Delta Delta C(T)) Method. Methods. 25:402–408. 2001. View Article : Google Scholar

28 

Rana S, Yue S, Stadel D and Zöller M: Toward tailored exosomes: the exosomal tetraspanin web contributes to target cell selection. Int J Biochem Cell Biol. 44:1574–1584. 2012. View Article : Google Scholar : PubMed/NCBI

29 

Salomon C, Torres MJ, Kobayashi M, Scholz-Romero K, Sobrevia L, Dobierzewska A, Illanes SE, Mitchell MD and Rice GE: A gestational profile of placental exosomes in maternal plasma and their effects on endothelial cell migration. PLoS One. 9:e986672014. View Article : Google Scholar : PubMed/NCBI

30 

Squadrito ML, Baer C, Burdet F, Maderna C, Gilfillan GD, Lyle R, Ibberson M and De Palma M: Endogenous RNAs modulate microRNA sorting to exosomes and transfer to acceptor cells. Cell Reports. 8:1432–1446. 2014. View Article : Google Scholar : PubMed/NCBI

31 

Tanaka Y, Kamohara H, Kinoshita K, Kurashige J, Ishimoto T, Iwatsuki M, Watanabe M and Baba H: Clinical impact of serum exosomal microRNA-21 as a clinical biomarker in human esophageal squamous cell carcinoma. Cancer. 119:1159–1167. 2013. View Article : Google Scholar

32 

Ge Q, Zhou Y, Lu J, Bai Y, Xie X and Lu Z: miRNA in plasma exosome is stable under different storage conditions. Molecules. 19:1568–1575. 2014. View Article : Google Scholar : PubMed/NCBI

33 

Ouyang Y, Mouillet JF, Coyne CB and Sadovsky Y: Review: placenta-specific microRNAs in exosomes - good things come in nano-packages. Placenta. 35(Suppl): S69–S73. 2014. View Article : Google Scholar

34 

Kambe S, Yoshitake H, Yuge K, Ishida Y, Ali MM, Takizawa T, Kuwata T, Ohkuchi A, Matsubara S, Suzuki M, et al: Human exosomal placenta-associated miR-517a-3p modulates the expression of PRKG1 mRNA in Jurkat cells. Biol Reprod. 91:1292014. View Article : Google Scholar : PubMed/NCBI

35 

Gambim MH, do Carmo AO, Marti L, Veríssimo-Filho S, Lopes LR and Janiszewski M: Platelet-derived exosomes induce endothelial cell apoptosis through peroxynitrite generation: experimental evidence for a novel mechanism of septic vascular dysfunction. Crit Care. 11:R1072007. View Article : Google Scholar : PubMed/NCBI

Related Articles

  • Abstract
  • View
  • Download
  • Twitter
Copy and paste a formatted citation
Spandidos Publications style
Shen L, Li Y, Li R, Diao Z, Yany M, Wu M, Sun H, Yan G and Hu Y: Placenta‑associated serum exosomal miR‑155 derived from patients with preeclampsia inhibits eNOS expression in human umbilical vein endothelial cells. Int J Mol Med 41: 1731-1739, 2018.
APA
Shen, L., Li, Y., Li, R., Diao, Z., Yany, M., Wu, M. ... Hu, Y. (2018). Placenta‑associated serum exosomal miR‑155 derived from patients with preeclampsia inhibits eNOS expression in human umbilical vein endothelial cells. International Journal of Molecular Medicine, 41, 1731-1739. https://doi.org/10.3892/ijmm.2018.3367
MLA
Shen, L., Li, Y., Li, R., Diao, Z., Yany, M., Wu, M., Sun, H., Yan, G., Hu, Y."Placenta‑associated serum exosomal miR‑155 derived from patients with preeclampsia inhibits eNOS expression in human umbilical vein endothelial cells". International Journal of Molecular Medicine 41.3 (2018): 1731-1739.
Chicago
Shen, L., Li, Y., Li, R., Diao, Z., Yany, M., Wu, M., Sun, H., Yan, G., Hu, Y."Placenta‑associated serum exosomal miR‑155 derived from patients with preeclampsia inhibits eNOS expression in human umbilical vein endothelial cells". International Journal of Molecular Medicine 41, no. 3 (2018): 1731-1739. https://doi.org/10.3892/ijmm.2018.3367
Copy and paste a formatted citation
x
Spandidos Publications style
Shen L, Li Y, Li R, Diao Z, Yany M, Wu M, Sun H, Yan G and Hu Y: Placenta‑associated serum exosomal miR‑155 derived from patients with preeclampsia inhibits eNOS expression in human umbilical vein endothelial cells. Int J Mol Med 41: 1731-1739, 2018.
APA
Shen, L., Li, Y., Li, R., Diao, Z., Yany, M., Wu, M. ... Hu, Y. (2018). Placenta‑associated serum exosomal miR‑155 derived from patients with preeclampsia inhibits eNOS expression in human umbilical vein endothelial cells. International Journal of Molecular Medicine, 41, 1731-1739. https://doi.org/10.3892/ijmm.2018.3367
MLA
Shen, L., Li, Y., Li, R., Diao, Z., Yany, M., Wu, M., Sun, H., Yan, G., Hu, Y."Placenta‑associated serum exosomal miR‑155 derived from patients with preeclampsia inhibits eNOS expression in human umbilical vein endothelial cells". International Journal of Molecular Medicine 41.3 (2018): 1731-1739.
Chicago
Shen, L., Li, Y., Li, R., Diao, Z., Yany, M., Wu, M., Sun, H., Yan, G., Hu, Y."Placenta‑associated serum exosomal miR‑155 derived from patients with preeclampsia inhibits eNOS expression in human umbilical vein endothelial cells". International Journal of Molecular Medicine 41, no. 3 (2018): 1731-1739. https://doi.org/10.3892/ijmm.2018.3367
Follow us
  • Twitter
  • LinkedIn
  • Facebook
About
  • Spandidos Publications
  • Careers
  • Cookie Policy
  • Privacy Policy
How can we help?
  • Help
  • Live Chat
  • Contact
  • Email to our Support Team