Spandidos Publications Logo
  • About
    • About Spandidos
    • Aims and Scopes
    • Abstracting and Indexing
    • Editorial Policies
    • Reprints and Permissions
    • Job Opportunities
    • Terms and Conditions
    • Contact
  • Journals
    • All Journals
    • Oncology Letters
      • Oncology Letters
      • Information for Authors
      • Editorial Policies
      • Editorial Board
      • Aims and Scope
      • Abstracting and Indexing
      • Bibliographic Information
      • Archive
    • International Journal of Oncology
      • International Journal of Oncology
      • Information for Authors
      • Editorial Policies
      • Editorial Board
      • Aims and Scope
      • Abstracting and Indexing
      • Bibliographic Information
      • Archive
    • Molecular and Clinical Oncology
      • Molecular and Clinical Oncology
      • Information for Authors
      • Editorial Policies
      • Editorial Board
      • Aims and Scope
      • Abstracting and Indexing
      • Bibliographic Information
      • Archive
    • Experimental and Therapeutic Medicine
      • Experimental and Therapeutic Medicine
      • Information for Authors
      • Editorial Policies
      • Editorial Board
      • Aims and Scope
      • Abstracting and Indexing
      • Bibliographic Information
      • Archive
    • International Journal of Molecular Medicine
      • International Journal of Molecular Medicine
      • Information for Authors
      • Editorial Policies
      • Editorial Board
      • Aims and Scope
      • Abstracting and Indexing
      • Bibliographic Information
      • Archive
    • Biomedical Reports
      • Biomedical Reports
      • Information for Authors
      • Editorial Policies
      • Editorial Board
      • Aims and Scope
      • Abstracting and Indexing
      • Bibliographic Information
      • Archive
    • Oncology Reports
      • Oncology Reports
      • Information for Authors
      • Editorial Policies
      • Editorial Board
      • Aims and Scope
      • Abstracting and Indexing
      • Bibliographic Information
      • Archive
    • Molecular Medicine Reports
      • Molecular Medicine Reports
      • Information for Authors
      • Editorial Policies
      • Editorial Board
      • Aims and Scope
      • Abstracting and Indexing
      • Bibliographic Information
      • Archive
    • World Academy of Sciences Journal
      • World Academy of Sciences Journal
      • Information for Authors
      • Editorial Policies
      • Editorial Board
      • Aims and Scope
      • Abstracting and Indexing
      • Bibliographic Information
      • Archive
    • International Journal of Functional Nutrition
      • International Journal of Functional Nutrition
      • Information for Authors
      • Editorial Policies
      • Editorial Board
      • Aims and Scope
      • Abstracting and Indexing
      • Bibliographic Information
      • Archive
    • International Journal of Epigenetics
      • International Journal of Epigenetics
      • Information for Authors
      • Editorial Policies
      • Editorial Board
      • Aims and Scope
      • Abstracting and Indexing
      • Bibliographic Information
      • Archive
    • Medicine International
      • Medicine International
      • Information for Authors
      • Editorial Policies
      • Editorial Board
      • Aims and Scope
      • Abstracting and Indexing
      • Bibliographic Information
      • Archive
  • Articles
  • Information
    • Information for Authors
    • Information for Reviewers
    • Information for Librarians
    • Information for Advertisers
    • Conferences
  • Language Editing
Spandidos Publications Logo
  • About
    • About Spandidos
    • Aims and Scopes
    • Abstracting and Indexing
    • Editorial Policies
    • Reprints and Permissions
    • Job Opportunities
    • Terms and Conditions
    • Contact
  • Journals
    • All Journals
    • Biomedical Reports
      • Information for Authors
      • Editorial Policies
      • Editorial Board
      • Aims and Scope
      • Abstracting and Indexing
      • Bibliographic Information
      • Archive
    • Experimental and Therapeutic Medicine
      • Information for Authors
      • Editorial Policies
      • Editorial Board
      • Aims and Scope
      • Abstracting and Indexing
      • Bibliographic Information
      • Archive
    • International Journal of Epigenetics
      • Information for Authors
      • Editorial Policies
      • Editorial Board
      • Aims and Scope
      • Abstracting and Indexing
      • Bibliographic Information
      • Archive
    • International Journal of Functional Nutrition
      • Information for Authors
      • Editorial Policies
      • Editorial Board
      • Aims and Scope
      • Abstracting and Indexing
      • Bibliographic Information
      • Archive
    • International Journal of Molecular Medicine
      • Information for Authors
      • Editorial Policies
      • Editorial Board
      • Aims and Scope
      • Abstracting and Indexing
      • Bibliographic Information
      • Archive
    • International Journal of Oncology
      • Information for Authors
      • Editorial Policies
      • Editorial Board
      • Aims and Scope
      • Abstracting and Indexing
      • Bibliographic Information
      • Archive
    • Medicine International
      • Information for Authors
      • Editorial Policies
      • Editorial Board
      • Aims and Scope
      • Abstracting and Indexing
      • Bibliographic Information
      • Archive
    • Molecular and Clinical Oncology
      • Information for Authors
      • Editorial Policies
      • Editorial Board
      • Aims and Scope
      • Abstracting and Indexing
      • Bibliographic Information
      • Archive
    • Molecular Medicine Reports
      • Information for Authors
      • Editorial Policies
      • Editorial Board
      • Aims and Scope
      • Abstracting and Indexing
      • Bibliographic Information
      • Archive
    • Oncology Letters
      • Information for Authors
      • Editorial Policies
      • Editorial Board
      • Aims and Scope
      • Abstracting and Indexing
      • Bibliographic Information
      • Archive
    • Oncology Reports
      • Information for Authors
      • Editorial Policies
      • Editorial Board
      • Aims and Scope
      • Abstracting and Indexing
      • Bibliographic Information
      • Archive
    • World Academy of Sciences Journal
      • Information for Authors
      • Editorial Policies
      • Editorial Board
      • Aims and Scope
      • Abstracting and Indexing
      • Bibliographic Information
      • Archive
  • Articles
  • Information
    • For Authors
    • For Reviewers
    • For Librarians
    • For Advertisers
    • Conferences
  • Language Editing
Login Register Submit
  • This site uses cookies
  • You can change your cookie settings at any time by following the instructions in our Cookie Policy. To find out more, you may read our Privacy Policy.

    I agree
Search articles by DOI, keyword, author or affiliation
Search
Advanced Search
presentation
International Journal of Molecular Medicine
Join Editorial Board Propose a Special Issue
Print ISSN: 1107-3756 Online ISSN: 1791-244X
Journal Cover
June-2018 Volume 41 Issue 6

Full Size Image

Sign up for eToc alerts
Recommend to Library

Journals

International Journal of Molecular Medicine

International Journal of Molecular Medicine

International Journal of Molecular Medicine is an international journal devoted to molecular mechanisms of human disease.

International Journal of Oncology

International Journal of Oncology

International Journal of Oncology is an international journal devoted to oncology research and cancer treatment.

Molecular Medicine Reports

Molecular Medicine Reports

Covers molecular medicine topics such as pharmacology, pathology, genetics, neuroscience, infectious diseases, molecular cardiology, and molecular surgery.

Oncology Reports

Oncology Reports

Oncology Reports is an international journal devoted to fundamental and applied research in Oncology.

Experimental and Therapeutic Medicine

Experimental and Therapeutic Medicine

Experimental and Therapeutic Medicine is an international journal devoted to laboratory and clinical medicine.

Oncology Letters

Oncology Letters

Oncology Letters is an international journal devoted to Experimental and Clinical Oncology.

Biomedical Reports

Biomedical Reports

Explores a wide range of biological and medical fields, including pharmacology, genetics, microbiology, neuroscience, and molecular cardiology.

Molecular and Clinical Oncology

Molecular and Clinical Oncology

International journal addressing all aspects of oncology research, from tumorigenesis and oncogenes to chemotherapy and metastasis.

World Academy of Sciences Journal

World Academy of Sciences Journal

Multidisciplinary open-access journal spanning biochemistry, genetics, neuroscience, environmental health, and synthetic biology.

International Journal of Functional Nutrition

International Journal of Functional Nutrition

Open-access journal combining biochemistry, pharmacology, immunology, and genetics to advance health through functional nutrition.

International Journal of Epigenetics

International Journal of Epigenetics

Publishes open-access research on using epigenetics to advance understanding and treatment of human disease.

Medicine International

Medicine International

An International Open Access Journal Devoted to General Medicine.

Journal Cover
June-2018 Volume 41 Issue 6

Full Size Image

Sign up for eToc alerts
Recommend to Library

  • Article
  • Citations
    • Cite This Article
    • Download Citation
    • Create Citation Alert
    • Remove Citation Alert
    • Cited By
  • Similar Articles
    • Related Articles (in Spandidos Publications)
    • Similar Articles (Google Scholar)
    • Similar Articles (PubMed)
  • Download PDF
  • Download XML
  • View XML
Article Open Access

miR‑377 targets CUL4A and regulates metastatic capability in ovarian cancer

  • Authors:
    • Rufen Yu
    • Limei Cai
    • Yingui Chi
    • Xiangcui Ding
    • Xueqing Wu
  • View Affiliations / Copyright

    Affiliations: Department of Obstetrics and Gynecology, Ruian People's Hospital, The Third Affiliated Hospital of Wenzhou Medical University, Wenzhou, Zhejiang 325200, P. R. China, Department of Obstetrics and Gynecology, The First Affiliated Hospital of Wenzhou Medical University, The First Provincial Wenzhou Hospital of Zhejiang, Wenzhou, Zhejiang 325000, P. R. China
    Copyright: © Yu et al. This is an open access article distributed under the terms of Creative Commons Attribution License.
  • Pages: 3147-3156
    |
    Published online on: March 7, 2018
       https://doi.org/10.3892/ijmm.2018.3540
  • Expand metrics +
Metrics: Total Views: 0 (Spandidos Publications: | PMC Statistics: )
Metrics: Total PDF Downloads: 0 (Spandidos Publications: | PMC Statistics: )
Cited By (CrossRef): 0 citations Loading Articles...

This article is mentioned in:



Abstract

The incidence and recurrence rates of ovarian cancer are still high, and once the disease metastasizes, it is nearly always fatal. Cullin 4A (CUL4A) serves a significant role in tumourigenesis and tumour progression; however, the effect and mechanisms underlying CUL4A overexpression are still unknown. The role of microRNAs (miRs) in the regulation of metastatic capability in ovarian cancer cell lines was investigated. The interaction between miR‑377 and CUL4A was investigated using bioinformatics analyses and dual‑luciferase reporter assays. Furthermore, miR‑377 mRNA and protein levels were detected using reverse transcription‑quantitative polymerase chain reaction and western blotting, respectively and cell migration and invasion were detected using a Transwell assay. Results revealed that CUL4A expression was negatively associated with miR‑377 levels in ovarian cancer tissues and cell lines. Through in silico analysis, the targeting effect of miR‑377 on CUL4A was verified. Ectopic expression of miR‑377 in SKOV3 cells downregulated the level of CUL4A, and significantly reduced the migratory ability of the cells. miR‑377 overexpression led to reduced activity of the Wnt/β‑catenin signaling pathway, and regulated the expression of matrix metalloproteinase‑2, and 9, and epithelial‑mesenchymal transition (EMT)‑associated protein. These results suggested that miR‑377 is a significant negative regulator of CUL4A that controls cancer cell progression in ovarian cancer cell lines.

Introduction

According to a previous study, ovarian cancer still remains the fifth-leading cause of mortality in women, with approximately 22,280 newly diagnosed cases and 14,240 mortalities reported in 2016 worldwide (1). With such a high recurrence rate, over three quarters of ovarian cancer patients eventually relapse following primary platinum and taxane-based chemotherapy (2). Development of cytotoxic chemotherapy and novel targeted therapies have enhanced progression-free survival, however failed to have significant influence on overall survival (3,4). Malignant tumours, including ovarian cancer, are characterized by tumour metastasis from the primary site to other parts via the lymphatic system, blood vessels, or body cavity (5). To better understand the underlying molecular mechanism of carcinogenesis in order to develop more effective therapeutic strategies, more research studies need to be conducted.

Previously, the use of miRNAs as a novel effective target in cancer therapy has been extensively reported (6-10). miRNAs are small non-coding RNA molecules with a length varying from 19-25 nt. Previous studies have demonstrated that miRNAs that are generated in cells serve important roles in a variety of biological processes; in particular, they negatively regulate gene expression following transcription. A mature miRNA chain is able to combine with the 3′ untranslated region (UTR) of target mRNA in an RNA-induced silencing complex; in this way, complete complementary miRNA and target mRNA result in inhibition or activation of translation of the mRNA (11-13). miRNAs take part in various physiological processes, including cell proliferation, differentiation, and apoptosis, by regulating transcription of their target genes. In neoplastic processes, aberrantly expressed miRNAs affect proliferation, migration, and invasion of cancer cells by mediating associated proteins or transcription factors so as to exert promotive or inhibitory effects on tumorigenesis and metastasis (14-16). Several lines of evidence have verified that miRNAs may directly or indirectly control oncogenes or suppressor genes to mediate protein expression of cancer-associated pathways (17,18). Based on previous studies, miR-377, a member of the large miRNA cluster on chromosome 14q32, is weakly expressed in several human malignancies, including ependymoma, osteosarcoma, neuroblastoma, gastro-intestinal stromal tumours, and gliomas (6-10). To the best of the author's knowledge, there is a lack of information about the association between miR-377 and ovarian cancer; thus, the present study investigated whether miR-377 serves an important role in the control of proliferation and metastasis in ovarian cancer, and in particular, if it exhibits inhibitory capabilities.

Cullin (CUL) 4A, which was demonstrated to be one of the target genes of miR-377 in the present study, belongs to the family of Cullin-Ring E3-ligases (CRLs) and serves a key role in tumorigenesis and tumor progression (19). CUL4A constitutes a helical N-terminal domain and a spherical C-terminal domain which combine with Ras like without CAAX 1 (RIT1) and damage specific DNA binding protein 1, respectively (20). CUL4A, initially reported in breast cancer, was previously demonstrated overexpressed in numerous cancers, including squamous-cell carcinoma, adrenocortical carcinoma, medulloblastoma and liver cancer (21). Overexpression of CUL4A leads to promotion of cancer cell proliferation, and is closely and positively associated with overall survival and disease-free survival of cancer patients (22). The present study focused on the role of miR-377 in the control of CUL4A expression in ovarian cancer cell lines.

Materials and methods

Tumor samples

A total of 44 ovarian cancer patients in the Third Affiliated Hospital of Wenzhou Medical University were included in the present study. During the period from February 2015 to March 2016, all cancer specimens were obtained from surgical tumor resections, and their adjacent normal ovarian tissue specimens were collected at the same time, as negative controls. The normal and cancer tissues represented matched pairs from each patient. Basic clinical and pathological data of these patients at the average age of 51.12±16.35 were collected with their written informed consent forms. The present study was approved by the ethics committee of the Third Affiliated Hospital of Wenzhou Medical University (Wenzhou, China).

Cell culture and grouping

Normal ovary cell line (IOSE80) and seven ovarian cancer cells lines including CAOV3, SKOV3, A2780, OVCAR3, HO-8901, 3AO and TC-1 were all obtained from Shanghai Bogoo Biotechnology Co. Ltd. (Shanghai, China). Cells were cultured in Dulbecco's modified Eagle's medium (DMEM) supplemented with 10% fetal calf serum (Thermo Fisher Scientific Inc, Waltham, MA, USA) at 37°C in 5% CO2 incubator. Medium was replaced once every two days. Cell passage cultivation was performed when cells grew to 90% confluency.

One cell line from six ovarian cancer cell lines was selected based on the expression of the miR-377 and CUL4A levels for the primary in vitro experiments of the effects of miR-377 on CUL4A in ovarian cancer in the present study. Cells were randomly allocated into three groups: Control group, mock group (cells transfected with blank plasmids) and mimics (cells transfected with miR-377 mimics). Recombinant plasmids were purchased by Nanjing Cobioer Biotechnology Co. Ltd. (Jiangsu, China). A total of 500 ng/µl plasmids were prepared. Transfection processes were carried out using Lipofectamine® 2000 reagent (Thermo Fisher Scientific Inc.) according to the manufacturer's protocol. Prior to subsequent experimentation, transfected cells were incubated at 37°C in a 5% CO2 incubator for 48 h.

Bioinformatics analysis

To analyze the role of miRNA-377 in ovarian cancer, prediction of its target genes was carried out using the prediction software miRanda (www.microrna.org/microrna/home.do), miRDB (www.mirdb.org/), PicTar (pictar.mdc-berlin.de/) and TargetScan (www.targetscan.org/vert_71/) and the function of miRNA-377 was analyzed through the Database for Annotation, Visualization and Integrated Discovery (www.david.ncifcrf.gov/).

Luciferase reporter assay

CUL4A 3′-UTR and mutated CUL4A 3′-UTR were prepared by GeneCopoeia Inc. (Rockville, MD, USA). The 3′-UTR fragment of CUL4A with the binding site for miR-377 mimic and inhibitor was amplified via polymerase chain reaction (PCR) with the primer sequences presented in Table I and cloned into luciferase vectors (Promega Corporation, Madison, WI, USA). SKOV3 cells were seeded into 96-well plates at the density of 1×105 cells per well one day prior to transfection. Control luciferase reporter plasmid, CUL4A 3′-UTR and mutated CUL4A 3′-UTR were co-transfected with either miR-377 mimic or miR-377 inhibitor using Lipofectamine® 3000 (Thermo Fisher Scientific Inc., USA). A total of 48 h following transfection, luciferase activity was determined with Secret-Pair™ Dual-Luciferase Reporter Assay (GeneCopoeia Inc.). The results were normalized through comparison with Renilla luciferase activity.

Table I

Sequence of miR-377 mimics and inhibitor.

Table I

Sequence of miR-377 mimics and inhibitor.

NameDirectionSequence (5′-3′)
miR-377 mimicsForward TGCTGATCACACAAAGGCAACTTTTGTGTTTTGGCCACTGACT
GACACAAAAGTCCTTTGTGTGAT
Reverse CC TGTAGTGTGTTTCCGTTGAAAACACAAAACCGGTG
ACTGACTGTGTTTTCAGGAAACACACTA
miR-377 inhibitorForward TGCTGGGAAGTCATACAATCCTACA
TTGTTTTGGCCACTGACTGACAATGTAGGTGTATGACTTCC
Reverse CC TGCCTTCAGTATGTTAGGATGTAACAA
AACCGGTGACTGACTGTTACATCCACATACTGAAGG
miR-377 UTR AUCACACAAAGGCAACUUUUGU
CUL4A UTR UGGUUUGUU-CUCGUGUGUGAU

[i] miR, microRNA; UTR, untranslated region; CUL, cullin.

Cell Counting Kit (CCK)-8 assay

Cell viability in control, mock, and mimic groups was measured using the CCK-8 assay (Beyotime Institute of Biotechnology, Shanghai, China). Cells were seeded into a 96-well plate (100 µl/well), and cultured at 37°C in a 5% CO2 incubator. A total of four hours following incubation, 10 µl CCK-8 reagent was added to each well and incubated for 1-4 h. Optical density values were read by a iMark microplate absorbance reader (Bio-Rad Laboratories, Inc., Hercules, CA, USA) at a wavelength of 450 nm.

Transwell assay

SKOV3 cells (5×105 cells/ml) were seeded in the upper well of a Transwell migration system on ThinCerts™ inserts with 8-µm membranes (Huayue ReaCon Inc., Guangdong, China) in DMEM supplemented with 0.1% fetal bovine serum (FBS). The lower wells received the same medium supplemented with 10% FBS. Following a 24-h incubation period, the contents of the upper wells, which contained non-migrating cells were removed by cotton swabs. For invasion detection, the upper chambers were specifically coated with Matrigel. Cells that migrated or invaded through the membranes were fixated with 70% cold ethanol, stained with 0.1% crystal violet for 20 min at room temperature, and imaged using a light microscope (Olympus Corporation, Tokyo, Japan). The quantity of migrated cells was analysed from five randomly selected fields under the light microscope at a magnification of ×100.

Reverse transcription-quantitative (RT-q) PCR

Quantification of miR-377 was carried out using TaqMan miRNAs assay (Thermo Fisher Scientific Inc). The PCR conditions included activating the DNA polymerase at 95°C for 15 min, followed by 40 cycles of three-step PCR (94°C for 15 sec, 55°C for 30 sec, and 70°C for 30 sec). Reverse transcription of 10 ng template RNA was performed with a TaqMan MicroRNA Reverse Transcription kit and miRNA-specific stem-loop primers (Table I). The expression of miR-377 was normalized to U6 expression. The 2−ΔΔCq method was performed for the quantification of gene expression data (23).

To determine mRNA levels of CUL4A, β-catenin, Wnt3a, cyclin D1, matrix metalloproteinases (MMP)-2 and -9, metastasis-associated protein (MTA)-1, and metallopeptidase inhibitor (TIMP), total RNA was firstly reverse transcribed using the Takara PrimeScript RT reagent kit (Takara Bio, Inc., Otsu, Japan). Quantification of mRNA was carried out by TaqMan Gene Expression Assay (Thermo Fisher Scientific Inc, USA). PCR was carried out by activating the DNA polymerase at 95°C for 10 min, followed by 40 cycles of two-step PCR (95°C for 15 sec and 60°C for 45 sec). Target gene expression was normalized to GAPDH expression. Primer sequences were listed as follows: CUL4A forward, 5′CAAGAACTTCCGAGACAGACC3′ and reverse, 5′TGCTTGTAGAGCATTGGGGA3′; β-catenin forward, 5′TATAAGAGCTCCTTGTGCGGC3′ and reverse, 5′CTGAAGCTGCTCCTCAGACC3′; Wnt3a forward, 5′CTGGAGCTAGTGTCTCCTCTCT3′ and reverse, 5′GGAAGAAGCCTCATCCACCA3′; cyclin D1 forward, 5′CAATGACCCCGCACGATTTC3′ and reverse, 5′AAGTTGTTGGGGCTCCTCAG3′; MMP-2 forward, 5′TGTGTTGTCCAGAGGCAATG3′ and reverse, 5′ATCACTAGGCCAGCTGGTTG3′; MMP-9 forward, 5′TTTGAGTCCGGTGGACGATG3′ and reverse, 5′GCTCCTCAAAGACCGAGTCC3′; MTA1 forward, 5′AAACTGCCCTGAGTGTGGT3′ and reverse, 5′AAATATGTTGACCCAGCTCATCT3′; TIMP1 forward, 5′GCCTGACGGTCATATGGTAGA3′ and reverse, 5′GAATGCGCCAAAAACCCCAT3′ and GAPDH forward, 5′GAATGGGCAGCCGTTAGGAA3′ and reverse, 5′AAAAGCATCACCCGGAGGAG3′. The 2−ΔΔCq method was performed for the quantification of gene expression data (23).

Western blot analysis

Total protein of cells in each group was extracted using the ProteoPrep® Total Extraction Sample kit (Sigma-Aldrich; Merck KGaA, Darmstadt, Germany). Cell lysates were prepared with the cell lysis buffer (Beyotime Institute of Biotechnology). Following centrifugation (12,000 × g) at 4°C for 10 min, the supernatant was collected. Concentration of the protein was determined by Bradford assay (Bio-Rad Laboratories, Inc.). A total of 30 mg of each protein sample were separated on 10-15% SDS-PAGE (Merck KGaA, Darmstadt, Germany). The membranes were blocked using 5% fat-free milk in TBST at room temperature for 1 h. Membranes were incubated with primary antibodies at 4°C for 6 h and then at room temperature for 4 h. The primary specific antibodies used were anti-CUL4A (catalog no. ab72548; 1:1,000; Abcam, Cambridge, MA, USA), anti-β-catenin (catalog no. ab32572; 1:5,000; Abcam), anti-Wnt3a (catalog no. ab19925; 1:1,000; Abcam), anti-cyclin D1 (catalog no. ab134175; 1:10,000; Abcam), anti-MMP2 (catalog no. ab92536; 1:1,000; Abcam), anti-MMP9 (catalog no. ab38898; 1:1,000; Abcam), anti-MTA1 (catalog no. ab71153; 1:2,000; Abcam) and anti-GAPDH (catalog no. ab8245, 1:2,000; Abcam). The membranes were incubated with the following secondary antibodies at room temperature for 1 h: Goat anti-mouse IgG H&L (catalog no. ab6789; 1:2,000; Abcam), goat anti-rabbit IgG H&L (catalog no. ab6721; 1:2,000; Abcam) and donkey anti-goat IgG H&L (catalog no. ab6885; 1:2,000; Abcam). Blots were visualized using enhanced chemiluminescence (Thermo Fisher Scientific, Inc.). Densitometry of the bands was performed using Quantity One software, version 4.6.9 (Bio-Rad Laboratories, Inc.).

Statistical analysis

Statistical analysis was performed using SPSS software, version 22.0 (IBM Corp., Armonk, NY, USA). Each experiment was repeated three times, and data are presented as the mean ± standard deviation. Student's t-test and one-way analysis of variance, followed by Tukey and Bonferroni post-hoc tests were used in either two or multiple group comparisons, for statistical significance. Spearman's nonparametric correlation test was used to analyze the correlations between the miR-377 and CUL4A mRNA levels in tissue samples. The Chi squared test was used for analysis of the significance of CUL4A to clinicopathological characteristics. The method of survival analysis was used for testing divided phases. P<0.05 was considered to indicate a statistically significant difference.

Results

Expression levels of miR-377 and CUL4A in ovarian cancer tissues and cell lines

The present study included a total of 44 patients at the average age of 51.12±16.35 (Table II). The expression of miR-377 and CUL4A in surgically resected ovarian cancer specimens and adjacent normal ovarian tissues was assessed using RT-qPCR. Compared with the normal ovarian tissues, the levels of miR-377 in ovarian cancer specimens was decreased, and the expression of CUL4A was increased, and the correlation analysis indicated a negative correlation between miR-377 and CUL4A expression (Fig. 1A–C). It was also detected that the survival rate of ovarian cancer patients with decreased levels of CUL4A and increased miR-377 was greater compared with those that demonstrated the opposing trends (P<0.05; Fig. 1D and E).

Figure 1

The expression levels of miR-377 and CUL4A in ovarian cancer tissues and cell lines (CAOV3, SKOV3, A2780, OVCAR3, HO-8901 and 3AO) were assessed. (A) miR-377 levels were decreased in cancer tissues compared with their adjacent normal tissues, whereas (B) mRNA levels of CUL4A were elevated. (C) Linear correlation of mRNA levels between miR-377 and CUL4A were assessed. Survival analysis demonstrated that ovarian cancer patients with (D) increased level of CUL4A and (E) decreased level of miR-377, lived shorter that the patients with decreased CUL4A and increased miR-377 expression level, respectively. (F) The miR-377 level was significantly lower in ovarian cancer cells compared with normal cells (IOSE80), whereas (G) mRNA levels of CUL4A were greater in ovarian cancer cells compared with normal cells (IOSE80). Data are expressed as the mean ± standard deviation from three independent experiments. **P<0.01 vs. IOSE80 normal cells. CUL4, cullin 4A; miR, microRNA.

Table II

Association between CUL4A and clinical data of ovarian cancer patients.

Table II

Association between CUL4A and clinical data of ovarian cancer patients.

Cancer stageAge (<45/≥45)CUL4A expression
(low/high)
TNM
I6/89/5
II4/83/9
III7/114/14
P-value0.8830.031a

a P<0.05, Chi-square test; CUL, cullin.

Decreased miR-377 expression along with increased CUL4A expression was also detected in seven ovarian cancer cell lines including CAOV3, SKOV3, A2780, OVCAR3, HO-8901, 3AO and TC-1, compared with in the normal cell line IOSE80, however this difference was most evident in SKOV3 cells (P<0.05; Fig. 1F and G).

Verification of CUL4A as the direct target of miR-377

In silico analysis of human miR-377 began with surveys of its target-prediction. A total of four prediction software programs; miRanda, miRDB, PicTar, and TargetScan, detected 3.812, 767, 185, and 4.920 target genes, respectively. Based on the result of the Venn diagram, a total of 52 reliable target genes of miR-377 were discovered through intersection calculation of predicted target genes from the four online programs (Fig. 2A). Subsequent gene ontology (GO) analysis of gene function revealed 28 annotations of biological processes which were associated with miR-377 (P<0.05). The target genes of miR-377 were primarily enriched during processes regulating gene expression, cell proliferation, and signal transduction (Fig. 2B).

Figure 2

Target genes of miR-377 identified through bioinformatic and luciferase reporter analysis. (A) A total of 52 reliable target genes of miR-377 were discovered through intersection calculation of predicted target genes from miRanda, miRDB, PicTar and TargetScan. (B) Gene ontology analysis of gene function revealed 28 annotations of miR-377-associated biological processes, genes were enriched in processes of regulation of gene expression, cell proliferation and signal transduction. (C) Cervical-loop structures of pre-miR-377. (D) Mature hsa-miR-377 (miR-377) was predicted to interact with the CUL4-3′ UTR from positions 319 to 349 via a 7-mer seed match interaction. (E) Relative luciferase activity demonstrated that miR-377 reduced luciferase reporter activity. Data are expressed as the mean ± standard deviation from three independent experiments. *P<0.05 and **P<0.01 vs. control. CUL4, cullin 4A; miR, microRNA; mut, mutant; WT, wild type; UTR, untranslated region.

Based on literature review, of the 52 predicted target genes, CUL4A was selected as it has been previously demonstrated to highly implicated in tumor progression and patient survival (22,24). To investigate whether miR-377 is involved in the regulation of CUL4A protein expression, the alignment of miR-377/CUL4A was analysed (Fig. 2C). miR-377 is located in a miRNA cluster on chromosome 14q32.2. The stem-loop for miR-377 includes two different mature miRNA sequences, miR-377 (MIMAT0000730) from positions 45-66 and miR-377* (MIMAT0004689) from positions 7-28 (25). miR-377 was predicted to interact with a 7-mer seed match with the CUL4A-3′ UTR from position 319-349 (Fig. 2D).

miR-377 interacts with CUL4A-3′ UTR

A luciferase reporter involving the human CUL4A-3′ UTR was applied to identify if miR-377 interacted directly with the CUL4A-3′ UTR. Luciferase activity was tested 24 h following transfection of SKOV3 cells with the reporter miR-377 overexpression and inhibition constructs. In the assay system, a reduction in luciferase expression revealed a specific miR-377-3′ UTR interaction. It was demonstrated that luciferase activity was significantly decreased in miR-377 overexpressed cells; in particular, in the miR-377 mimics + CUL4A-WT group, the luciferase expression was reduced to one fifth of the level in the control group (P<0.01; Fig. 2E). Mutation of the predicted binding sites in CUL4A-3′ UTR eliminated this decrease in luciferase reporter activity. This result suggested that miR-377 is involved in the control of CUL4A expression.

miR-377 downregulates CUL4A mRNA and protein expression levels in SKOV3 cells

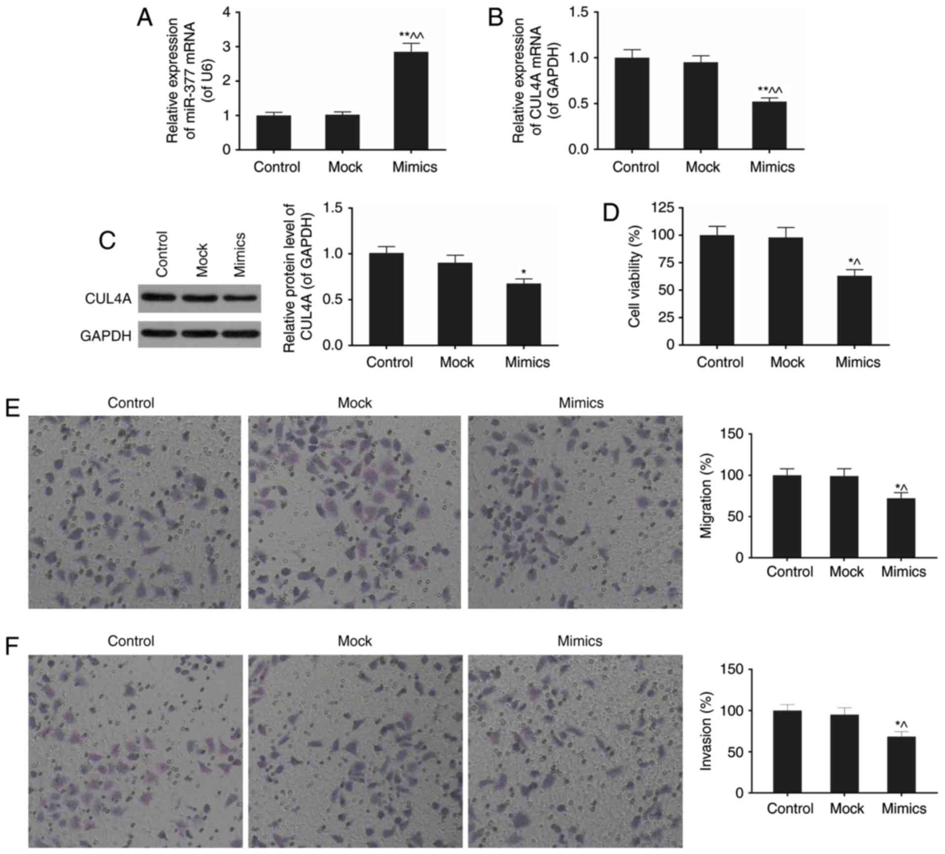
As presented in Fig. 1D and E, the differential expression of miR-377 and CUL4A in SKOV3 cell line compared with normal cells was the most significant of the six ovarian cancer cell lines. In the present study, SKOV3 was selected for subsequent experimentation to probe into the effects of miR-377 on ovarian cancer in vitro. The effect of expression of the miR-377 mimics on the expression level of CUL4A was subsequently assessed using RT-qPCR and western blotting (Fig. 3A–C). The miR-377 expression levels in the mimics group exhibited an almost three-fold increase compared with normal SKOV3 cells (P<0.05; Fig. 3A). Overexpression of miR-377 downregulated CUL4A mRNA and protein expression levels. As presented in Fig. 3C, the expression of miR-377 mimics resulted in an approximately 20% decrease in CUL4A protein expression compared with expression of the mock.

Figure 3

miR-377 overexpression affects cell viability, migration and invasion. (A) Ectopic miR-377 expression decreased the (B) CUL4A mRNA level. (C) The expression of CUL4A protein was inhibited by miR-377 mimics. (D) miR-377 overexpression decreased the viability of SKOV3 cells. miR-377 attenuated (E) cell migration and (F) cell invasion rates in SKOV3 cells (magnification, ×100). Data are expressed as the mean ± standard deviation from three independent experiments. *P<0.05 and **P<0.01 vs. control, ^P<0.05 and ^^P<0.01 vs. mock. CUL4, cullin 4A; miR, microRNA.

miR-377 mimics attenuate viability, migration and invasion of SKOV3 cells

The effects of miR-377 mimics on biological processes in SKOV3 cells were next investigated, including cell viability, migration, and invasion (Fig. 3D-F). In the miR-377 mimic group, cell viability was markedly inhibited by the high level of miR-377, compared with normal cell group (P<0.05; Fig. 3D). Furthermore, with miR-377 overexpression, migration and invasion rates were attenuated (P<0.01; Fig. 3E and F). These results implied the important role of miR-377 in ovarian cancer.

miR-377 mimics inhibit Wnt/β-catenin signaling pathway in SKOV3 cells

β-catenin, Wnt3a, and cyclin D1 are three key components in the Wnt/β-catenin signaling pathway (26). To investigate the effects of miR-377 on this signalling pathway, expression levels of these three genes were assessed in normal and miR-377 mimics conditions (Fig. 4A–D). As a result, overexpression of miR-377 downregulated the expression of β-catenin, Wnt3a, and cyclin D1 (P<0.05).

Figure 4

miR-377 overexpression inhibits Wnt/β-catenin signaling pathway. Ectopic miR-377 expression inhibited the mRNA levels of (A) β-catenin, (B) Wnt3a and (C) cyclin D1 and (D) protein levels of β-catenin, Wnt3a and cyclin D1 were reduced in miR-377 overexpression cells. Data are expressed as the mean ± standard deviation from three independent experiments. *P<0.05 and **P<0.01 vs. control, ^P<0.05 vs. mock. CUL4, cullin 4A; miR, microRNA.

miR-377 mimics affect the expression of MMP-2, MMP-9, MTA1 and TIMP2 in SKOV3 cells

Subsequently, the influence of miR-377 overexpression on tumor metastasis-associated genes including MMP-2 and 9, MTA1 and TIMP2 was assessed. MMPs and TIMPs serve important roles in extracellular matrix turnover (27). MTA1, a member of MTAs family, is an integral component of the nucleosome remodeling and histone deacetylation complexes (28). It has been reported to be highly expressed in metastatic cells compared with non-metastatic ones (29). Expression levels of MMP-2, MMP-9, MTA1 and TIMP2 were influenced by miR-377 overexpression (Fig. 5A-E). Cells transfected with the miR-377 overexpression construct expressed lower levels of MMP-2, MMP-9, and MTA1, however increased levels of TIMP2 (P<0.05).

Figure 5

miR-377 overexpression influences the expression of MMP-2, MMP-9, MTA1 and TIMP2. Aberrant miR-377 level downregulated the expression of (A) MMP-2, (B) MMP-9 and (C) MTA1 mRNA, however upregulated (D) TIMP2 mRNA expression levels. (E) MMP-2, MMP-9 and MTA1 protein expression levels were decreased whereas TIMP2 protein expression was elevated in the miR-377 mimics group. Data are expressed as the mean ± standard deviation from three independent experiments. *P<0.05 and **P<0.01 vs. control, ^P<0.05 and ^^P<0.01 vs. mock. MTA, metastasis-associated protein; miR, microRNA.; MMP, matrix metalloproteinase; TIMP, metallopeptidase inhibitor.

Discussion

The expression of miR-377 is silenced in a number of human malignancies, which has been verified in previous studies (6-10). In fact, the large miRNA cluster on chromosome 14q32 including miR-377 is termed as ʻthe largest miRNA tumour suppressor clusterʼ (9). The present analysis identified a total of 52 target genes of miR-377, and demonstrated that these genes were enriched in primary functions of regulation of gene expression, cell proliferation, and signal transduction. Aberrant expression of miR-377 in the ovarian cell line SKOV3 reduced cell viability, and resulted in inhibition of migration and invasion of the cancer cells, which suggested that miR-377 is likely to function as a suppressor in ovarian cancer.

There is a general lack of information regarding target genes of miR-377. A previous study demonstrated that miR-377 targets frizzled class receptor 4, which is required for epithelial-mesenchymal transition (EMT) and metastasis in prostate cancer cells (30). miR-377 has additionally been demonstrated to target cyclin dependant kinase 6 and E2F transcription factor 3 (31). However, previously it was unknown if miR-377 targeted CUL4A.

It was demonstrated that EMT is an essential process for the metastasis of cancer cells (32-34). Through EMT, cancer cells obtain stronger capability to move and migrate into the circulatory system via the extracellular matrix and basement membrane of blood vessels, and form secondary metastases as a consequence (35,36). A key factor which regulates the occurrence of EMT in ovarian cancer may be not only an important biomarker of prognostic prediction of ovarian cancer, however also an important target in further studies for intervention treatments to more effectively inhibit or interdict metastasis of ovarian cancer. Ubiquitin ligase E3, which is classified into two categories, termed, ring-finger E3 ubiquitin ligase family and homologous to E6AP C-terminus (HECT) ubiquitin ligase family, according to the difference in transfer methods of ubiquitin, serves a role in ubiquitination-mediated degradation of proteins (19,37,38). Belonging to the cullin-ringbased E3-ligases (CRLs), a principal part of the ring-finger E3 ubiquitin ligase family, CUL4A was first identified in breast cancer and its amplification is strongly associated with tumorigenesis and tumour migration of several cancers (39,40). CUL4A, which was demonstrated to be overexpressed in ovarian cancer tissues and cell lines in the present study, is a direct target of miR-377, and its activity is regulated by miR-377. The present study demonstrated that the decrease in CUL4A protein levels, which were detected following overexpression of miR-377 resulted in inhibition of viability, migration, and invasion of SKOV3 cells.

A number of signal transduction pathways, including transforming growth factor-β, mitogen activated protein kinase, Notch and Wnt, participate in the process of EMT of tumour cells (26). The Wnt signaling pathway transmits signals from the cell surface into the cell nucleus by secreting Wnt signalling proteins, transmembrane receptor proteins, and other intracellular proteins (41). The canonical Wnt signaling pathway, also named Wnt/β-catenin signaling pathway, serves a vital role in proliferation, differentiation, movement, and morphology of numerous cells (42-44). In the presence of Wnt signalling, Wnt proteins combine with the cell surface receptor Frizzled and members of the low-density lipoprotein receptor-related protein (LRP) family, LRP-5, -6 to activate intracellular dishevelled protein, inhibit phosphorylation of β-catenin, and protect intracytoplasmic unphosphorylated β-catenin from degradation via the ubiquitin-proteasome system. β-catenins in the cytoplasm gather and shift toward the cell nucleus so as to interact with the lymphoid enhancer factor/T cell factor to activate the transcription of target genes, including cyclin D1 and c-myc. The protein complex of β-catenin/E-cadherin combines with the actin cytoskeleton to reduce cell-cell adhesion and induce the EMT process of tumours, which strengthens the migration and invasion abilities of tumour cells (45-49).

In the Wnt/β-catenin signaling pathway, Wnt3, a secretory protein of the pathway, is the promoter, and β-catenin, an important regulatory factor that conducts signals from the cell membrane or cytoplasm to the cell nucleus, is the executor of the regulatory function on its downstream targets. Cyclin D1, one of its targets, is a key intranuclear transcription factor that regulates the cell cycle (50). The present study demonstrated that aberrant miR-377 expression, attenuated the mRNA and protein levels of β-catenin, Wnt3a, and cyclin D1, which indicated the reduced activation of the Wnt/β-catenin signaling pathway by miR-377 mimics. The results of the present study suggested that miR-377 reduces the migratory ability of SKOV3 cells, potentially by inhibiting the EMT process via the Wnt/β-catenin signalling pathway.

MMP2, together with MMP9, is able to degrade type IV collagen, and degradation of the basement membrane allows cancer cells to migrate out of the tumour, resulting in metastasis (51). MTA1 suppresses the expression of numerous tumour suppressor genes contributing to cell migration and invasion (52). In the present study, it was demonstrated that the expression levels of MMP-2, MMP-9, MTA1, and TIMP2 were significantly influenced by miR-377 overexpression at the mRNA and protein levels. Cells transfected with the miR-377 overexpression construct expressed lower levels of MMP-2, MMP-9, and MTA1, however increased levels of TIMP2, which suggested that miR-377 is necessary for attenuating migration-associated protein expression.

In conclusion, the results of the present study suggested that miR-377 acted as a negative regulator of CUL4A, which resulted in reduced cancer cell viability and migration in an ovarian cancer cell line. It was then hypothesized that downregulation of miR-377 in ovarian cancer may promote tumorigenesis and metastasis through activation of CUL4A expression, however further in vitro and in vivo research is required to verify this.

Acknowledgments

Not applicable.

Notes

[1] Funding

No funding was received.

[2] Availability of data and materials

The analysed data sets generated during the study are available from the corresponding author on reasonable request.

[3] Authors' contributions

RY and YC conceived and designed the study. XD analyzed and interpreted the patient data regarding the relationship of miR-377 and CUL4A expression in ovarian cancer tissues. LC and XW performed the cell experiments to investigate the role of miR-377 in metastatic capability regulation. RY was a major contributor in writing the manuscript. All authors read and approved the final manuscript.

[4] Ethics approval and consent to participate

The present study was approved by the ethics committee of the Third Affiliated Hospital of Wenzhou Medical University (Wenzhou, China). Written informed consent was obtained.

[5] Consent for publication

Not applicable.

[6] Competing interests

The authors declare that they have no competing interests.

References

1 

Siegel RL, Miller KD and Jemal A: Cancer statistics, 2016. CA Cancer J Clin. 66:7–30. 2016. View Article : Google Scholar : PubMed/NCBI

2 

Ozols RF, Bundy BN, Greer BE, Fowler JM, Clarke-Pearson D, Burger RA, Mannel RS, DeGeest K, Hartenbach EM and Baergen R; Gynecologic Oncology Group: Phase III trial of carboplatin and paclitaxel compared with cisplatin and paclitaxel in patients with optimally resected stage III ovarian cancer: A Gynecologic Oncology Group study. J Clin Oncol. 21:3194–3200. 2003. View Article : Google Scholar : PubMed/NCBI

3 

Smith HJ, Straughn JM, Buchsbaum DJ and Arend RC: Epigenetic therapy for the treatment of epithelial ovarian cancer: A clinical review. Gynecol Oncol Rep. 20:81–86. 2017. View Article : Google Scholar : PubMed/NCBI

4 

Armstrong DK, Bundy B, Wenzel L, Huang HQ, Baergen R, Lele S, Copeland LJ, Walker JL and Burger RA; Gynecologic Oncology Group: Intraperitoneal cisplatin and paclitaxel in ovarian cancer. N Engl J Med. 354:34–43. 2006. View Article : Google Scholar : PubMed/NCBI

5 

Chambers AF, Groom AC and MacDonald IC: Dissemination and growth of cancer cells in metastatic sites. Nat Rev Cancer. 2:563–572. 2002. View Article : Google Scholar : PubMed/NCBI

6 

Costa FF, Bischof JM, Vanin EF, Lulla RR, Wang M, Sredni ST, Rajaram V, Bonaldo Mde F, Wang D, Goldman S, et al: Identification of microRNAs as potential prognostic markers in ependymoma. PLoS One. 6:e251142011. View Article : Google Scholar : PubMed/NCBI

7 

Gattolliat CH, Thomas L, Ciafre SA, Meurice G, Le Teuff G, Job B, Richon C, Combaret V, Dessen P, Valteau-Couanet D, et al: Expression of miR-487b and miR-410 encoded by 14q32.31 locus is a prognostic marker in neuroblastoma. Br J Cancer. 105:1352–1361. 2011. View Article : Google Scholar : PubMed/NCBI

8 

Haller F, von Heydebreck A, Zhang JD, Gunawan B, Langer C, Ramadori G, Wiemann S and Sahin O: Localization- and mutation-dependent microRNA (miRNA) expression signatures in gastrointestinal stromal tumours (GISTs), with a cluster of co-expressed miRNAs located at 14q32.31. J Pathol. 220:71–86. 2010. View Article : Google Scholar

9 

Lavon I, Zrihan D, Granit A, Einstein O, Fainstein N, Cohen MA, Cohen MA, Zelikovitch B, Shoshan Y, Spektor S, et al: Gliomas display a microRNA expression profile reminiscent of neural precursor cells. Neuro Oncol. 12:422–433. 2010. View Article : Google Scholar : PubMed/NCBI

10 

Thayanithy V, Sarver AL, Kartha RV, Li L, Angstadt AY, Breen M, Steer CJ, Modiano JF and Subramanian S: Perturbation of 14q32 miRNAs-cMYC gene network in osteosarcoma. Bone. 50:171–181. 2012. View Article : Google Scholar

11 

Vasudevan S, Tong Y and Steitz JA: Switching from repression to activation: microRNAs can up-regulate translation. Science. 318:1931–1934. 2007. View Article : Google Scholar : PubMed/NCBI

12 

Gong J, Zhang JP, Li B, Zeng C, You K, Chen MX, Yuan Y and Zhuang SM: MicroRNA-125b promotes apoptosis by regulating the expression of Mcl-1, Bcl-w and IL-6R. Oncogene. 32:3071–3079. 2013. View Article : Google Scholar

13 

Henke JI, Goergen D, Zheng J, Song Y, Schüttler CG, Fehr C, Jünemann C and Niepmann M: microRNA-122 stimulates translation of hepatitis C virus RNA. EMBO J. 27:3300–3310. 2008. View Article : Google Scholar : PubMed/NCBI

14 

Banelli B, Forlani A, Allemanni G, Morabito A, Pistillo MP and Romani M: MicroRNA in glioblastoma: An overview. Int J Genomics. 2017:76390842017. View Article : Google Scholar : PubMed/NCBI

15 

Honardoost M and Rad SMAH: Triangle of AKT2, miRNA, and tumorigenesis in different cancers. Appl Biochem Biotechnol. 2017.Epub ahead of print. View Article : Google Scholar : PubMed/NCBI

16 

Slaby O, Laga R and Sedlacek O: Therapeutic targeting of non-coding RNAs in cancer. Biochem J. 474:4219–4251. 2017. View Article : Google Scholar : PubMed/NCBI

17 

Wu N, Zhao X, Liu M, Liu H, Yao W, Zhang Y, Cao S and Lin X: Role of microRNA-26b in glioma development and its mediated regulation on EphA2. PLoS One. 6:e162642011. View Article : Google Scholar : PubMed/NCBI

18 

Kuninty PR, Schnittert J, Storm G and Prakash J: MicroRNA targeting to modulate tumor microenvironment. Front Oncol. 6:32016. View Article : Google Scholar : PubMed/NCBI

19 

Sarikas A, Hartmann T and Pan ZQ: The cullin protein family. Genome Biol. 12:2202011. View Article : Google Scholar : PubMed/NCBI

20 

Jackson S and Xiong Y: CRL4s: The CUL4-RING E3 ubiquitin ligases. Trends Biochem Sci. 34:562–570. 2009. View Article : Google Scholar : PubMed/NCBI

21 

Chen X, Zhang Y, Douglas L and Zhou P: UV-damaged DNA-binding proteins are targets of CUL-4A-mediated ubiquitination and degradation. J Biol Chem. 276:48175–48182. 2001. View Article : Google Scholar : PubMed/NCBI

22 

Gupta A, Yang LX and Chen Lc: Study of the G2/M cell cycle checkpoint in irradiated mammary epithelial cells overexpressing Cul-4A gene. Int J Radiat Oncol Biol Phys. 52:822–830. 2002. View Article : Google Scholar : PubMed/NCBI

23 

Livak KJ and Schmittgen TD: Analysis of relative gene expression data using real-time quantitative PCR and the 2(−Delta Delta C(T)) method. Methods. 25:402–408. 2001. View Article : Google Scholar

24 

Birner P, Schoppmann A, Schindl M, Dinhof C, Jesch B, Berghoff AS and Schoppmann SF: Human homologue for Caenorhabditis elegans CUL-4 protein overexpression is associated with malignant potential of epithelial ovarian tumours and poor outcome in carcinoma. J Clin Pathol. 65:507–511. 2012. View Article : Google Scholar : PubMed/NCBI

25 

Beckman JD, Chen C, Nguyen J, Thayanithy V, Subramanian S, Steer CJ and Vercellotti GM: Regulation of heme oxygenase-1 protein expression by miR-377 in combination with miR-217. J Biol Chem. 286:3194–3202. 2011. View Article : Google Scholar :

26 

Savagner P: The epithelial-mesenchymal transition (EMT) phenomenon. Ann Oncol. 21(Suppl 7): vii89–vii92. 2010. View Article : Google Scholar : PubMed/NCBI

27 

Brun JL, Cortez A, Lesieur B, Uzan S, Rouzier R and Daraï E: Expression of MMP-2, -7, -9, MT1-MMP and TIMP-1 and -2 has no prognostic relevance in patients with advanced epithelial ovarian cancer. Oncol Rep. 27:1049–1057. 2012. View Article : Google Scholar

28 

Malisetty VL, Penugurti V, Panta P, Chitta SK and Manavathi B: MTA1 expression in human cancers-Clinical and pharmacological significance. Biomed Pharmacother. 95:956–964. 2017. View Article : Google Scholar : PubMed/NCBI

29 

Xue Y, Wong J, Moreno GT, Young MK, Côté J and Wang W: NURD, a novel complex with both ATP-dependent chromatin-remodeling and histone deacetylase activities. Mol Cell. 2:851–861. 1998. View Article : Google Scholar

30 

Formosa A, Markert EK, Lena AM, Italiano D, Finazzi-Agro E, Levine AJ, Bernardini S, Garabadgiu AV, Melino G and Candi E: MicroRNAs, miR-154, miR-299-5p, miR-376a, miR-376c, miR-377, miR-381, miR-487b, miR-485-3p, miR-495 and miR-654-3p mapped to the 14q32.31 locus, regulate proliferation, apoptosis, migration and invasion in metastatic prostate cancer cells. Oncogene. 33:5173–5182. 2014. View Article : Google Scholar

31 

Zehavi L, Schayek H, Jacob-Hirsch J, Sidi Y, Leibowitz-Amit R and Avni D: miR-377 targets E2F3 and alters the NF-kB signaling pathway through MAP3K7 in malignant melanoma. Mol Cancer. 14:682015. View Article : Google Scholar : PubMed/NCBI

32 

Sabe H: Cancer early dissemination: Cancerous epithelial- mesenchymal transdifferentiation and transforming growth factor β signalling. J Biochem. 149:633–639. 2011. View Article : Google Scholar : PubMed/NCBI

33 

Micalizzi DS, Farabaugh SM and Ford HL: Epithelial- mesenchymal transition in cancer: Parallels between normal development and tumor progression. J Mammary Gland Biol Neoplasia. 15:117–134. 2010. View Article : Google Scholar : PubMed/NCBI

34 

Taylor MA, Parvani JG and Schiemann WP: The pathophysiology of epithelial-mesenchymal transition induced by transforming growth factor-beta in normal and malignant mammary epithelial cells. J Mammary Gland Biol Neoplasia. 15:169–190. 2010. View Article : Google Scholar : PubMed/NCBI

35 

Thiery JP, Acloque H, Huang RY and Nieto MA: Epithelial- mesenchymal transitions in development and disease. Cell. 139:871–890. 2009. View Article : Google Scholar : PubMed/NCBI

36 

Chapman HA: Epithelial-mesenchymal interactions in pulmonary fibrosis. Ann Rev Physiol. 73:413–435. 2011. View Article : Google Scholar

37 

Zhao Y and Sun Y: Cullin-RING Ligases as attractive anti-cancer targets. Curr Pharm Des. 19:3215–3225. 2013. View Article : Google Scholar

38 

Jia L and Sun Y: SCF E3 ubiquitin ligases as anticancer targets. Curr Cancer Drug Targets. 11:347–356. 2011. View Article : Google Scholar : PubMed/NCBI

39 

Chen LC, Manjeshwar S, Lu Y, Moore D, Ljung BM, Kuo WL, Dairkee SH, Wernick M, Collins C and Smith HS: The human homologue for the Caenorhabditis elegans cul-4 gene is amplified and overexpressed in primary breast cancers. Cancer Res. 58:3677–3683. 1998.PubMed/NCBI

40 

Schindl M, Gnant M, Schoppmann SF, Horvat R and Birner P: Overexpression of the human homologue for Caenorhabditis elegans cul-4 gene is associated with poor outcome in node-negative breast cancer. Anticancer Res. 27:949–952. 2007.PubMed/NCBI

41 

Toda H, Boku S, Nakagawa S, Inoue T, Kato A, Takamura N, Song N, Nibuya M, Koyama T and Kusumi I: Maternal separation enhances conditioned fear and decreases the mRNA levels of the neurotensin receptor 1 gene with hypermethylation of this gene in the rat amygdala. PLoS One. 9:e974212014. View Article : Google Scholar : PubMed/NCBI

42 

Moon RT, Bowerman B, Boutros M and Perrimon N: The promise and perils of Wnt signaling through beta-catenin. Science. 296:1644–1646. 2002. View Article : Google Scholar : PubMed/NCBI

43 

Moon RT, Kohn AD, De Ferrari GV and Kaykas A: WNT and beta-catenin signalling: Diseases and therapies. Nat Rev Genet. 5:691–701. 2004. View Article : Google Scholar : PubMed/NCBI

44 

Zhang L, Yang X, Yang S and Zhang J: The Wnt/β-catenin signaling pathway in the adult neurogenesis. Eur J Neurosci. 33:1–8. 2011. View Article : Google Scholar

45 

Nelson WJ and Nusse R: Convergence of Wnt, beta-catenin, and cadherin pathways. Science. 303:1483–1487. 2004. View Article : Google Scholar : PubMed/NCBI

46 

Toledo EM, Colombres M and Inestrosa NC: Wnt signaling in neuroprotection and stem cell differentiation. Prog Neurobiol. 86:281–296. 2008. View Article : Google Scholar : PubMed/NCBI

47 

Liu F and Millar SE: Wnt/beta-catenin signaling in oral tissue development and disease. J Dent Res. 89:318–330. 2010. View Article : Google Scholar : PubMed/NCBI

48 

Michaelidis TM and Lie DC: Wnt signaling and neural stem cells: Caught in the Wnt web. Cell Tissue Res. 331:193–210. 2008. View Article : Google Scholar

49 

Liu J, Wang Z, Tang J, Tang R, Shan X, Zhang W, Chen Q, Zhou F, Chen K, Huang A, et al: Hepatitis C virus core protein activates Wnt/β-catenin signaling through multiple regulation of upstream molecules in the SMMC-7721 cell line. Arch Virol. 156:1013–1023. 2011. View Article : Google Scholar : PubMed/NCBI

50 

Vallée A, Lecarpentier Y, Guillevin R and Vallee JN: Thermodynamics in gliomas: Interactions between the Canonical WNT/Beta-catenin pathway and PPAR Gamma. Front Physiol. 8:3522017. View Article : Google Scholar : PubMed/NCBI

51 

Mook OR, Frederiks WM and Van Noorden CJ: The role of gelatinases in colorectal cancer progression and metastasis. Biochim Biophys Acta. 1705:69–89. 2004.PubMed/NCBI

52 

Zhang Y and Wang XF: Post-transcriptional regulation of MTA family by microRNAs in the context of cancer. Cancer Metastasis Rev. 33:1011–1016. 2014. View Article : Google Scholar : PubMed/NCBI

Related Articles

  • Abstract
  • View
  • Download
  • Twitter
Copy and paste a formatted citation
Spandidos Publications style
Yu R, Cai L, Chi Y, Ding X and Wu X: miR‑377 targets CUL4A and regulates metastatic capability in ovarian cancer. Int J Mol Med 41: 3147-3156, 2018.
APA
Yu, R., Cai, L., Chi, Y., Ding, X., & Wu, X. (2018). miR‑377 targets CUL4A and regulates metastatic capability in ovarian cancer. International Journal of Molecular Medicine, 41, 3147-3156. https://doi.org/10.3892/ijmm.2018.3540
MLA
Yu, R., Cai, L., Chi, Y., Ding, X., Wu, X."miR‑377 targets CUL4A and regulates metastatic capability in ovarian cancer". International Journal of Molecular Medicine 41.6 (2018): 3147-3156.
Chicago
Yu, R., Cai, L., Chi, Y., Ding, X., Wu, X."miR‑377 targets CUL4A and regulates metastatic capability in ovarian cancer". International Journal of Molecular Medicine 41, no. 6 (2018): 3147-3156. https://doi.org/10.3892/ijmm.2018.3540
Copy and paste a formatted citation
x
Spandidos Publications style
Yu R, Cai L, Chi Y, Ding X and Wu X: miR‑377 targets CUL4A and regulates metastatic capability in ovarian cancer. Int J Mol Med 41: 3147-3156, 2018.
APA
Yu, R., Cai, L., Chi, Y., Ding, X., & Wu, X. (2018). miR‑377 targets CUL4A and regulates metastatic capability in ovarian cancer. International Journal of Molecular Medicine, 41, 3147-3156. https://doi.org/10.3892/ijmm.2018.3540
MLA
Yu, R., Cai, L., Chi, Y., Ding, X., Wu, X."miR‑377 targets CUL4A and regulates metastatic capability in ovarian cancer". International Journal of Molecular Medicine 41.6 (2018): 3147-3156.
Chicago
Yu, R., Cai, L., Chi, Y., Ding, X., Wu, X."miR‑377 targets CUL4A and regulates metastatic capability in ovarian cancer". International Journal of Molecular Medicine 41, no. 6 (2018): 3147-3156. https://doi.org/10.3892/ijmm.2018.3540
Follow us
  • Twitter
  • LinkedIn
  • Facebook
About
  • Spandidos Publications
  • Careers
  • Cookie Policy
  • Privacy Policy
How can we help?
  • Help
  • Live Chat
  • Contact
  • Email to our Support Team