Spandidos Publications Logo
  • About
    • About Spandidos
    • Aims and Scopes
    • Abstracting and Indexing
    • Editorial Policies
    • Reprints and Permissions
    • Job Opportunities
    • Terms and Conditions
    • Contact
  • Journals
    • All Journals
    • Oncology Letters
      • Oncology Letters
      • Information for Authors
      • Editorial Policies
      • Editorial Board
      • Aims and Scope
      • Abstracting and Indexing
      • Bibliographic Information
      • Archive
    • International Journal of Oncology
      • International Journal of Oncology
      • Information for Authors
      • Editorial Policies
      • Editorial Board
      • Aims and Scope
      • Abstracting and Indexing
      • Bibliographic Information
      • Archive
    • Molecular and Clinical Oncology
      • Molecular and Clinical Oncology
      • Information for Authors
      • Editorial Policies
      • Editorial Board
      • Aims and Scope
      • Abstracting and Indexing
      • Bibliographic Information
      • Archive
    • Experimental and Therapeutic Medicine
      • Experimental and Therapeutic Medicine
      • Information for Authors
      • Editorial Policies
      • Editorial Board
      • Aims and Scope
      • Abstracting and Indexing
      • Bibliographic Information
      • Archive
    • International Journal of Molecular Medicine
      • International Journal of Molecular Medicine
      • Information for Authors
      • Editorial Policies
      • Editorial Board
      • Aims and Scope
      • Abstracting and Indexing
      • Bibliographic Information
      • Archive
    • Biomedical Reports
      • Biomedical Reports
      • Information for Authors
      • Editorial Policies
      • Editorial Board
      • Aims and Scope
      • Abstracting and Indexing
      • Bibliographic Information
      • Archive
    • Oncology Reports
      • Oncology Reports
      • Information for Authors
      • Editorial Policies
      • Editorial Board
      • Aims and Scope
      • Abstracting and Indexing
      • Bibliographic Information
      • Archive
    • Molecular Medicine Reports
      • Molecular Medicine Reports
      • Information for Authors
      • Editorial Policies
      • Editorial Board
      • Aims and Scope
      • Abstracting and Indexing
      • Bibliographic Information
      • Archive
    • World Academy of Sciences Journal
      • World Academy of Sciences Journal
      • Information for Authors
      • Editorial Policies
      • Editorial Board
      • Aims and Scope
      • Abstracting and Indexing
      • Bibliographic Information
      • Archive
    • International Journal of Functional Nutrition
      • International Journal of Functional Nutrition
      • Information for Authors
      • Editorial Policies
      • Editorial Board
      • Aims and Scope
      • Abstracting and Indexing
      • Bibliographic Information
      • Archive
    • International Journal of Epigenetics
      • International Journal of Epigenetics
      • Information for Authors
      • Editorial Policies
      • Editorial Board
      • Aims and Scope
      • Abstracting and Indexing
      • Bibliographic Information
      • Archive
    • Medicine International
      • Medicine International
      • Information for Authors
      • Editorial Policies
      • Editorial Board
      • Aims and Scope
      • Abstracting and Indexing
      • Bibliographic Information
      • Archive
  • Articles
  • Information
    • Information for Authors
    • Information for Reviewers
    • Information for Librarians
    • Information for Advertisers
    • Conferences
  • Language Editing
Spandidos Publications Logo
  • About
    • About Spandidos
    • Aims and Scopes
    • Abstracting and Indexing
    • Editorial Policies
    • Reprints and Permissions
    • Job Opportunities
    • Terms and Conditions
    • Contact
  • Journals
    • All Journals
    • Biomedical Reports
      • Information for Authors
      • Editorial Policies
      • Editorial Board
      • Aims and Scope
      • Abstracting and Indexing
      • Bibliographic Information
      • Archive
    • Experimental and Therapeutic Medicine
      • Information for Authors
      • Editorial Policies
      • Editorial Board
      • Aims and Scope
      • Abstracting and Indexing
      • Bibliographic Information
      • Archive
    • International Journal of Epigenetics
      • Information for Authors
      • Editorial Policies
      • Editorial Board
      • Aims and Scope
      • Abstracting and Indexing
      • Bibliographic Information
      • Archive
    • International Journal of Functional Nutrition
      • Information for Authors
      • Editorial Policies
      • Editorial Board
      • Aims and Scope
      • Abstracting and Indexing
      • Bibliographic Information
      • Archive
    • International Journal of Molecular Medicine
      • Information for Authors
      • Editorial Policies
      • Editorial Board
      • Aims and Scope
      • Abstracting and Indexing
      • Bibliographic Information
      • Archive
    • International Journal of Oncology
      • Information for Authors
      • Editorial Policies
      • Editorial Board
      • Aims and Scope
      • Abstracting and Indexing
      • Bibliographic Information
      • Archive
    • Medicine International
      • Information for Authors
      • Editorial Policies
      • Editorial Board
      • Aims and Scope
      • Abstracting and Indexing
      • Bibliographic Information
      • Archive
    • Molecular and Clinical Oncology
      • Information for Authors
      • Editorial Policies
      • Editorial Board
      • Aims and Scope
      • Abstracting and Indexing
      • Bibliographic Information
      • Archive
    • Molecular Medicine Reports
      • Information for Authors
      • Editorial Policies
      • Editorial Board
      • Aims and Scope
      • Abstracting and Indexing
      • Bibliographic Information
      • Archive
    • Oncology Letters
      • Information for Authors
      • Editorial Policies
      • Editorial Board
      • Aims and Scope
      • Abstracting and Indexing
      • Bibliographic Information
      • Archive
    • Oncology Reports
      • Information for Authors
      • Editorial Policies
      • Editorial Board
      • Aims and Scope
      • Abstracting and Indexing
      • Bibliographic Information
      • Archive
    • World Academy of Sciences Journal
      • Information for Authors
      • Editorial Policies
      • Editorial Board
      • Aims and Scope
      • Abstracting and Indexing
      • Bibliographic Information
      • Archive
  • Articles
  • Information
    • For Authors
    • For Reviewers
    • For Librarians
    • For Advertisers
    • Conferences
  • Language Editing
Login Register Submit
  • This site uses cookies
  • You can change your cookie settings at any time by following the instructions in our Cookie Policy. To find out more, you may read our Privacy Policy.

    I agree
Search articles by DOI, keyword, author or affiliation
Search
Advanced Search
presentation
International Journal of Molecular Medicine
Join Editorial Board Propose a Special Issue
Print ISSN: 1107-3756 Online ISSN: 1791-244X
Journal Cover
October-2018 Volume 42 Issue 4

Full Size Image

Sign up for eToc alerts
Recommend to Library

Journals

International Journal of Molecular Medicine

International Journal of Molecular Medicine

International Journal of Molecular Medicine is an international journal devoted to molecular mechanisms of human disease.

International Journal of Oncology

International Journal of Oncology

International Journal of Oncology is an international journal devoted to oncology research and cancer treatment.

Molecular Medicine Reports

Molecular Medicine Reports

Covers molecular medicine topics such as pharmacology, pathology, genetics, neuroscience, infectious diseases, molecular cardiology, and molecular surgery.

Oncology Reports

Oncology Reports

Oncology Reports is an international journal devoted to fundamental and applied research in Oncology.

Experimental and Therapeutic Medicine

Experimental and Therapeutic Medicine

Experimental and Therapeutic Medicine is an international journal devoted to laboratory and clinical medicine.

Oncology Letters

Oncology Letters

Oncology Letters is an international journal devoted to Experimental and Clinical Oncology.

Biomedical Reports

Biomedical Reports

Explores a wide range of biological and medical fields, including pharmacology, genetics, microbiology, neuroscience, and molecular cardiology.

Molecular and Clinical Oncology

Molecular and Clinical Oncology

International journal addressing all aspects of oncology research, from tumorigenesis and oncogenes to chemotherapy and metastasis.

World Academy of Sciences Journal

World Academy of Sciences Journal

Multidisciplinary open-access journal spanning biochemistry, genetics, neuroscience, environmental health, and synthetic biology.

International Journal of Functional Nutrition

International Journal of Functional Nutrition

Open-access journal combining biochemistry, pharmacology, immunology, and genetics to advance health through functional nutrition.

International Journal of Epigenetics

International Journal of Epigenetics

Publishes open-access research on using epigenetics to advance understanding and treatment of human disease.

Medicine International

Medicine International

An International Open Access Journal Devoted to General Medicine.

Journal Cover
October-2018 Volume 42 Issue 4

Full Size Image

Sign up for eToc alerts
Recommend to Library

  • Article
  • Citations
    • Cite This Article
    • Download Citation
    • Create Citation Alert
    • Remove Citation Alert
    • Cited By
  • Similar Articles
    • Related Articles (in Spandidos Publications)
    • Similar Articles (Google Scholar)
    • Similar Articles (PubMed)
  • Download PDF
  • Download XML
  • View XML
Article

Scopoletin downregulates MMP‑1 expression in human fibroblasts via inhibition of p38 phosphorylation

  • Authors:
    • Hae‑Lim Kim
    • Sung Min Woo
    • Woo Rin Choi
    • Hong‑Suk Kim
    • Chunsik Yi
    • Kyung‑Hyeon Kim
    • Jinhua Cheng
    • Seung Hwan Yang
    • Joo‑Won Suh
  • View Affiliations / Copyright

    Affiliations: Interdisciplinary Program of Biomodulation, Myongji University, Yongin, Gyeonggi 17058, Republic of Korea, Center for Nutraceutical and Pharmaceutical Materials, Myongji University, Yongin, Gyeonggi 17058, Republic of Korea, Department of Biotechnology, Chonnam National University, Yeosu, Chonnam 59626, Republic of Korea
  • Pages: 2285-2293
    |
    Published online on: July 4, 2018
       https://doi.org/10.3892/ijmm.2018.3757
  • Expand metrics +
Metrics: Total Views: 0 (Spandidos Publications: | PMC Statistics: )
Metrics: Total PDF Downloads: 0 (Spandidos Publications: | PMC Statistics: )
Cited By (CrossRef): 0 citations Loading Articles...

This article is mentioned in:



Abstract

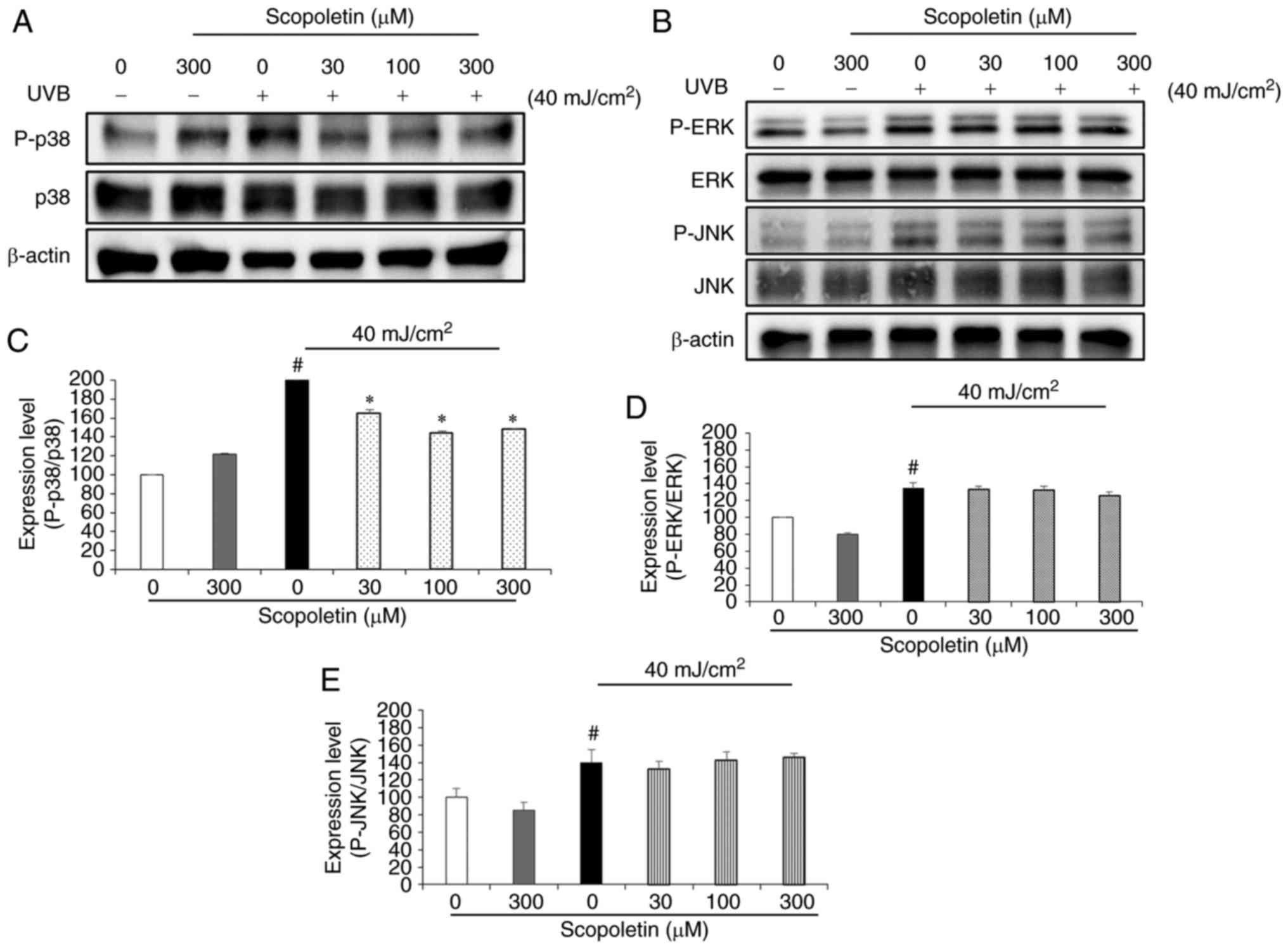
Irradiation of keratinocytes by ultraviolet B induces cytokine production, which in turn activates fibroblasts to produce cytokines and increase matrix metallopeptidase (MMP)‑1 protein expression. The present study investigated the effect and potential mechanisms of scopoletin on the regulation of MMP‑1 expression in fibroblasts. Scopoletin was isolated from Artemisia capillaris crude extract. Treatment of fibroblasts with scopoletin resulted in a decrease in the protein expression of MMP‑1 following stimulation with human keratinocyte (HaCaT) conditioned medium. To further explore the mechanism underlying this effect, the expression levels of proteins in the mitogen‑activated protein kinase (MAPK) and nuclear factor‑κB (NF‑κB) signaling pathways were evaluated via western blot analysis. The mRNA expression levels of interleukin (IL)‑1α and tumor necrosis factor (TNF) α were evaluated via reverse transcription‑quantitative polymerase chain reaction. The effect of scopoletin on cell viability was assessed with the MTT assay. The results demonstrated that scopoletin treatment markedly decreased MMP‑1, IL‑1α and TNFα mRNA expression in fibroblasts stimulated with HaCaT conditioned medium (40 mJ/cm2), without any apparent cell cytotoxicity, and in a dose‑dependent manner. In addition, western blot analysis demonstrated that scopoletin reduced the phosphorylation of p38 MAPK in fibroblasts. In summary, the present study demonstrated that scopoletin inhibited MMP‑1 and proinflammatory cytokine expression by inhibiting p38 MAPK phosphorylation. These findings suggest that scopoletin may have potential as a therapeutic agent to prevent and treat photoaging of the skin.
View Figures

Figure 1

Figure 2

Figure 3

Figure 4

Figure 5

View References

1 

Diffey BL: What is light? Photodermatol Photoimmunol Photomed. 18:68–74. 2002. View Article : Google Scholar : PubMed/NCBI

2 

Pillai S, Oresajo C and Hayward J: Ultraviolet radiation and skin aging: roles of reactive oxygen species, inflammation and protease activation, and strategies for prevention of inflammation-induced matrix degradation - A review. Int J Cosmet Sci. 27:17–34. 2005. View Article : Google Scholar

3 

Bosch R, Philips N, Suárez-Pérez JA, Juarranz A, Devmurari A, Chalensouk-Khaosaat J and González S: Mechanisms of photo-aging and cutaneous photocarcinogenesis, and photoprotective strategies with phytochemicals. Antioxidants (Basel). 4:248–268. 2015. View Article : Google Scholar

4 

Sanches Silveira JE and Myaki Pedroso DM: UV light and skin aging. Rev Environ Health. 29:243–254. 2014. View Article : Google Scholar : PubMed/NCBI

5 

Gupta N, Chakrobarty A, Raman G and Banerjee G: Cloning and identification of EDD gene from ultraviolet-irradiated HaCaT cells. Photodermatol Photoimmunol Photomed. 22:278–284. 2006. View Article : Google Scholar : PubMed/NCBI

6 

Im A-R, Yeon SH, Lee JS, Um KA, Ahn Y-J and Chae S: Protective effect of fermented Cyclopia intermedia against UVB-induced damage in HaCaT human keratinocytes. BMC Complement Altern Med. 16:2612016. View Article : Google Scholar : PubMed/NCBI

7 

Ishida T and Sakaguchi I: Protection of human keratinocytes from UVB-induced inflammation using root extract of Lithospermum erythrorhizon. Biol Pharm Bull. 30:928–934. 2007. View Article : Google Scholar : PubMed/NCBI

8 

Kim MS, Oh GH, Kim MJ and Hwang JK: Fucosterol inhibits matrix metalloproteinase expression and promotes type-1 procollagen production in UVB-induced HaCaT cells. Photochem Photobiol. 89:911–918. 2013. View Article : Google Scholar : PubMed/NCBI

9 

Mutou Y, Tsukimoto M, Homma T and Kojima S: Immune response pathways in human keratinocyte (HaCaT) cells are induced by ultraviolet B via p38 mitogen-activated protein kinase activation. J Health Sci. 56:675–683. 2010. View Article : Google Scholar

10 

Bashir M, Sharma M and Werth V: TNF-alpha production in the skin. Arch Dermatol Res. 301:87–91. 2009. View Article : Google Scholar

11 

Werth VP and Zhang W: Wavelength-specific synergy between ultraviolet radiation and interleukin-1alpha in the regulation of matrix-related genes: Mechanistic role for tumor necrosis factor-alpha. J Invest Dermatol. 113:196–201. 1999. View Article : Google Scholar : PubMed/NCBI

12 

Imokawa G, Nakajima H and Ishida K: Biological mechanisms underlying the ultraviolet radiation-induced formation of skin wrinkling and sagging II: Over-expression of neprilysin plays an essential role. Int J Mol Sci. 16:7776–7795. 2015. View Article : Google Scholar : PubMed/NCBI

13 

Malinin NL, Boldin MP, Kovalenko AV and Wallach D: MAP3K-related kinase involved in NF-kappaB induction by TNF, CD95 and IL-1. Nature. 385:540–544. 1997. View Article : Google Scholar : PubMed/NCBI

14 

Ray A, Shakya A and Ray BK: Inflammation-responsive transcription factors SAF-1 and c-Jun/c-Fos promote canine MMP-1 gene expression. Biochim Biophys Acta. 1732:53–61. 2005. View Article : Google Scholar : PubMed/NCBI

15 

Sun Y, Wenger L, Brinckerhoff CE, Misra RR and Cheung HS: Basic calcium phosphate crystals induce matrix metalloproteinase-1 through the Ras/Mitogen-activated protein Kinase/c-Fos/AP-1/Metalloproteinase 1 pathway. Involvement of transcription factor binding sites AP-1 and PEA-3. J Biol Chem. 277:1544–1552. 2002. View Article : Google Scholar

16 

Ono K and Han J: The p38 signal transduction pathway: Activation and function. Cell Signal. 12:1–13. 2000. View Article : Google Scholar : PubMed/NCBI

17 

Oeckinghaus A, Hayden MS and Ghosh S: Crosstalk in NF-κB signaling pathways. Nat Immunol. 12:695–708. 2011. View Article : Google Scholar : PubMed/NCBI

18 

Fagot D, Asselineau D and Bernerd F: Matrix metalloproteinase-1 production observed after solar-simulated radiation exposure is assumed by dermal fibroblasts but involves a paracrine activation yhrough epidermal keratinocytes. Photochem Photobiol. 79:499–505. 2004. View Article : Google Scholar : PubMed/NCBI

19 

Bora KS and Sharma A: The genus Artemisia: A comprehensive review. Pharm Biol. 49:101–109. 2011. View Article : Google Scholar

20 

Jang G: Jung Gyeong Jeon Seo. Publishers, Seoul, Hollym Corp; 1975

21 

Lee HI, Seo KO, Yun KW, Kim MJ and Lee MK: Comparative study of the hepatoprotective efficacy of Artemisia iwayomogi and Artemisia capillaris on ethanol-administered mice. J Food Sci. 76:T207–T211. 2011. View Article : Google Scholar

22 

Okuno I, Uchida K, Kadowaki M and Akahori A: Choleretic effect of Artemisia capillaris extract in rats. Jpn J Pharmacol. 31:835–838. 1981. View Article : Google Scholar : PubMed/NCBI

23 

Sheu SJ, Chieh CL and Weng WC: Capillary electrophoretic determination of the constituents of Artemisiae capillaris Herba. J Chromatogr A. 911:285–293. 2001. View Article : Google Scholar

24 

Ternai B and Markham K: Carbon-13 NMR studies of flavonoids-I: Flavones and flavonols. Tetrahcdron. 32:565–569. 1976. View Article : Google Scholar

25 

Markham K, Ternai B, Stanley R, Geiger H and Mabry T: Carbon-13 NMR studies of flavonoids-III: Naturally occurring flavonoid glycosides and their acylated derivatives. Tetrahcdron. 34:1389–1397. 1978. View Article : Google Scholar

26 

Sakakibara M, Difeo D Jr, Nakatani N, Timmermann B and Mabry TJ: Flavonoid methyl ethers on the external leaf surface of Larrea tridentata and L. divaricata. Phytochemistry. 15:727–731. 1976. View Article : Google Scholar

27 

Wang ZW, Tan XJ, Ma TT, Chen XH and Bi KS: Isolation and identification of chemical constituents from Artemisia capillaries Thunb. J Shenyang Pharm Univ. 10:781–784. 2008.

28 

Gnonlonfin BG, Gbaguidi F, Gbenou JD, Sanni A and Brimer L: Changes in scopoletin concentration in cassava chips from four varieties during storage. J Sci Food Agric. 91:2344–2347. 2011. View Article : Google Scholar : PubMed/NCBI

29 

Rollinger JM, Hornick A, Langer T, Stuppner H and Prast H: Acetylcholinesterase inhibitory activity of scopolin and scopoletin discovered by virtual screening of natural products. J Med Chem. 47:6248–6254. 2004. View Article : Google Scholar : PubMed/NCBI

30 

Lee SH, Ding Y, Tan XT, Kim YH and Jang HD: Scopoletin and scopolin isolated from Artemisia iwayomogi suppress differentiation of osteoclastic macrophage RAW264.7 cells via scavenging reactive oxygen species. J Nat Prod. 76:615–620. 2013. View Article : Google Scholar : PubMed/NCBI

31 

Yao X, Ding Z, Xia Y, Wei Z, Luo Y, Feleder C and Dai Y: Inhibition of monosodium urate crystal-induced inflammation by scopoletin and underlying mechanisms. Int Immunopharmacol. 14:454–462. 2012. View Article : Google Scholar : PubMed/NCBI

32 

Zhang WY, Lee JJ, Kim Y, Kim IS, Park JS and Myung CS: Amelioration of insulin resistance by scopoletin in high-glucose-induced, insulin-resistant HepG2 cells. Horm Metab Res. 42:930–935. 2010. View Article : Google Scholar : PubMed/NCBI

33 

Kim BG, Lee Y, Hur HG, Lim Y and Ahn JH: Production of three O-methhylated esculetins with Escherichia coli expressing O-methyltransferase from poplar. Biosci Biotechnol Biochem. 70:1269–1272. 2006. View Article : Google Scholar : PubMed/NCBI

34 

Schneider CA, Rasband WS and Eliceiri KW: NIH Image to ImageJ: 25 years of image analysis. Nat Methods. 9:6712012. View Article : Google Scholar : PubMed/NCBI

35 

Livak KJ and Schmittgen TD: Analysis of relative gene expression data using real-time quantitative PCR and the 2(−Delta Delta C(T)) method. Methods. 25:402–408. 2001. View Article : Google Scholar

36 

Bae JY, Choi JS, Choi YJ, Shin SY, Kang SW, Han SJ and Kang YH: (−) Epigallocatechin gallate hampers collagen destruction and collagenase activation in ultraviolet-B-irradiated human dermal fibroblasts: Involvement of mitogen-activated protein kinase. Food Chem Toxicol. 46:1298–1307. 2008. View Article : Google Scholar : PubMed/NCBI

37 

Ham SA, Kang ES, Lee H, Hwang JS, Yoo T, Paek KS, Park C, Kim JH, Lim DS and Seo HG: PPARδ inhibits UVB-induced secretion of MMP-1 through MKP-7-mediated suppression of JNK signaling. J Invest Dermatol. 133:2593–2600. 2013. View Article : Google Scholar : PubMed/NCBI

38 

Xu Q, Hou W, Zheng Y, Liu C, Gong Z, Lu C, Lai W and Maibach HI: Ultraviolet A-induced cathepsin K expression is mediated via MAPK/AP-1 pathway in human dermal fibroblasts. PLoS One. 9:e1027322014. View Article : Google Scholar : PubMed/NCBI

39 

Yang B, Ji C, Chen X, Cui L, Bi Z, Wan Y and Xu J: Protective effect of astragaloside IV against matrix metalloproteinase-1 expression in ultraviolet-irradiated human dermal fibroblasts. Arch Pharm Res. 34:1553–1560. 2011. View Article : Google Scholar : PubMed/NCBI

40 

Yang B, Ji C, Kang J, Chen W, Bi Z and Wan Y: Trans-Zeatin inhibits UVB-induced matrix metalloproteinase-1 expression via MAP kinase signaling in human skin fibroblasts. Int J Mol Med. 23:555–560. 2009.PubMed/NCBI

41 

Rittié L and Fisher GJ: UV-light-induced signal cascades and skin aging. Ageing Res Rev. 1:705–720. 2002. View Article : Google Scholar : PubMed/NCBI

42 

Lee H, Bae SK, Pyo M, Heo Y, Kim CG, Kang C and Seyedian R: Anti-wrinkle effect of PLA2-free bee venom against UVB-irradiated human skin cells. J Agric Life Sci. 49:125–135. 2015. View Article : Google Scholar

43 

Rijken F, Kiekens RC and Bruijnzeel PL: Skin-infiltrating neutrophils following exposure to solar-simulated radiation could play an important role in photoageing of human skin. B. r J Dermatol. 152:321–328. 2005.

44 

Nagase H, Visse R and Murphy G: Structure and function of matrix metalloproteinases and TIMPs. Cardiovasc Res. 69:562–573. 2006. View Article : Google Scholar : PubMed/NCBI

45 

Vincenti MP, White LA, Schroen DJ, Benbow U and Brinckerhoff CE: Regulating expression of the gene for matrix metalloproteinase-1 (collagenase): Mechanisms that control enzyme activity, transcription, and mRNA stability. Criti Rev Eukaryot Gene Expr. 6:391–411. 1996. View Article : Google Scholar

46 

Karin M and Greten FR: NF-κB: Linking inflammation and immunity to cancer development and progression. Nat Rev Immunol. 5:749–759. 2005. View Article : Google Scholar : PubMed/NCBI

47 

Bond M, Baker AH and Newby AC: Nuclear factor kappaB activity is essential for matrix metalloproteinase-1 and-3 upregulation in rabbit dermal fibroblasts. Biochem Biophys Res Commun. 264:561–567. 1999. View Article : Google Scholar : PubMed/NCBI

48 

Fini ME, Strissel KJ, Girard MT, Mays JW and Rinehart WB: Interleukin 1 alpha mediates collagenase synthesis stimulated by phorbol 12-myristate 13-acetate. J Biol Chem. 269:11291–11298. 1994.PubMed/NCBI

49 

Ha H, Lee H, Seo CS, Lim HS, Lee JK, Lee MY and Shin H: Artemisia capillaris inhibits atopic dermatitis-like skin lesions in Dermatophagoides farinae-sensitized Nc/Nga mice. BMC Complement Altern Med. 14:1002014. View Article : Google Scholar : PubMed/NCBI

50 

Son HU, Lee S, Heo JC and Lee SH: The solid-state fermentation of Artemisia capillaris leaves with Ganoderma lucidum enhances the anti-inflammatory effects in a model of atopic dermatitis. Int J Mol Med. 39:1233–1241. 2017. View Article : Google Scholar : PubMed/NCBI

Related Articles

  • Abstract
  • View
  • Download
  • Twitter
Copy and paste a formatted citation
Spandidos Publications style
Kim HL, Woo SM, Choi WR, Kim HS, Yi C, Kim KH, Cheng J, Yang SH and Suh JW: Scopoletin downregulates MMP‑1 expression in human fibroblasts via inhibition of p38 phosphorylation. Int J Mol Med 42: 2285-2293, 2018.
APA
Kim, H., Woo, S.M., Choi, W.R., Kim, H., Yi, C., Kim, K. ... Suh, J. (2018). Scopoletin downregulates MMP‑1 expression in human fibroblasts via inhibition of p38 phosphorylation. International Journal of Molecular Medicine, 42, 2285-2293. https://doi.org/10.3892/ijmm.2018.3757
MLA
Kim, H., Woo, S. M., Choi, W. R., Kim, H., Yi, C., Kim, K., Cheng, J., Yang, S. H., Suh, J."Scopoletin downregulates MMP‑1 expression in human fibroblasts via inhibition of p38 phosphorylation". International Journal of Molecular Medicine 42.4 (2018): 2285-2293.
Chicago
Kim, H., Woo, S. M., Choi, W. R., Kim, H., Yi, C., Kim, K., Cheng, J., Yang, S. H., Suh, J."Scopoletin downregulates MMP‑1 expression in human fibroblasts via inhibition of p38 phosphorylation". International Journal of Molecular Medicine 42, no. 4 (2018): 2285-2293. https://doi.org/10.3892/ijmm.2018.3757
Copy and paste a formatted citation
x
Spandidos Publications style
Kim HL, Woo SM, Choi WR, Kim HS, Yi C, Kim KH, Cheng J, Yang SH and Suh JW: Scopoletin downregulates MMP‑1 expression in human fibroblasts via inhibition of p38 phosphorylation. Int J Mol Med 42: 2285-2293, 2018.
APA
Kim, H., Woo, S.M., Choi, W.R., Kim, H., Yi, C., Kim, K. ... Suh, J. (2018). Scopoletin downregulates MMP‑1 expression in human fibroblasts via inhibition of p38 phosphorylation. International Journal of Molecular Medicine, 42, 2285-2293. https://doi.org/10.3892/ijmm.2018.3757
MLA
Kim, H., Woo, S. M., Choi, W. R., Kim, H., Yi, C., Kim, K., Cheng, J., Yang, S. H., Suh, J."Scopoletin downregulates MMP‑1 expression in human fibroblasts via inhibition of p38 phosphorylation". International Journal of Molecular Medicine 42.4 (2018): 2285-2293.
Chicago
Kim, H., Woo, S. M., Choi, W. R., Kim, H., Yi, C., Kim, K., Cheng, J., Yang, S. H., Suh, J."Scopoletin downregulates MMP‑1 expression in human fibroblasts via inhibition of p38 phosphorylation". International Journal of Molecular Medicine 42, no. 4 (2018): 2285-2293. https://doi.org/10.3892/ijmm.2018.3757
Follow us
  • Twitter
  • LinkedIn
  • Facebook
About
  • Spandidos Publications
  • Careers
  • Cookie Policy
  • Privacy Policy
How can we help?
  • Help
  • Live Chat
  • Contact
  • Email to our Support Team