Spandidos Publications Logo
  • About
    • About Spandidos
    • Aims and Scopes
    • Abstracting and Indexing
    • Editorial Policies
    • Reprints and Permissions
    • Job Opportunities
    • Terms and Conditions
    • Contact
  • Journals
    • All Journals
    • Oncology Letters
      • Oncology Letters
      • Information for Authors
      • Editorial Policies
      • Editorial Board
      • Aims and Scope
      • Abstracting and Indexing
      • Bibliographic Information
      • Archive
    • International Journal of Oncology
      • International Journal of Oncology
      • Information for Authors
      • Editorial Policies
      • Editorial Board
      • Aims and Scope
      • Abstracting and Indexing
      • Bibliographic Information
      • Archive
    • Molecular and Clinical Oncology
      • Molecular and Clinical Oncology
      • Information for Authors
      • Editorial Policies
      • Editorial Board
      • Aims and Scope
      • Abstracting and Indexing
      • Bibliographic Information
      • Archive
    • Experimental and Therapeutic Medicine
      • Experimental and Therapeutic Medicine
      • Information for Authors
      • Editorial Policies
      • Editorial Board
      • Aims and Scope
      • Abstracting and Indexing
      • Bibliographic Information
      • Archive
    • International Journal of Molecular Medicine
      • International Journal of Molecular Medicine
      • Information for Authors
      • Editorial Policies
      • Editorial Board
      • Aims and Scope
      • Abstracting and Indexing
      • Bibliographic Information
      • Archive
    • Biomedical Reports
      • Biomedical Reports
      • Information for Authors
      • Editorial Policies
      • Editorial Board
      • Aims and Scope
      • Abstracting and Indexing
      • Bibliographic Information
      • Archive
    • Oncology Reports
      • Oncology Reports
      • Information for Authors
      • Editorial Policies
      • Editorial Board
      • Aims and Scope
      • Abstracting and Indexing
      • Bibliographic Information
      • Archive
    • Molecular Medicine Reports
      • Molecular Medicine Reports
      • Information for Authors
      • Editorial Policies
      • Editorial Board
      • Aims and Scope
      • Abstracting and Indexing
      • Bibliographic Information
      • Archive
    • World Academy of Sciences Journal
      • World Academy of Sciences Journal
      • Information for Authors
      • Editorial Policies
      • Editorial Board
      • Aims and Scope
      • Abstracting and Indexing
      • Bibliographic Information
      • Archive
    • International Journal of Functional Nutrition
      • International Journal of Functional Nutrition
      • Information for Authors
      • Editorial Policies
      • Editorial Board
      • Aims and Scope
      • Abstracting and Indexing
      • Bibliographic Information
      • Archive
    • International Journal of Epigenetics
      • International Journal of Epigenetics
      • Information for Authors
      • Editorial Policies
      • Editorial Board
      • Aims and Scope
      • Abstracting and Indexing
      • Bibliographic Information
      • Archive
    • Medicine International
      • Medicine International
      • Information for Authors
      • Editorial Policies
      • Editorial Board
      • Aims and Scope
      • Abstracting and Indexing
      • Bibliographic Information
      • Archive
  • Articles
  • Information
    • Information for Authors
    • Information for Reviewers
    • Information for Librarians
    • Information for Advertisers
    • Conferences
  • Language Editing
Spandidos Publications Logo
  • About
    • About Spandidos
    • Aims and Scopes
    • Abstracting and Indexing
    • Editorial Policies
    • Reprints and Permissions
    • Job Opportunities
    • Terms and Conditions
    • Contact
  • Journals
    • All Journals
    • Biomedical Reports
      • Information for Authors
      • Editorial Policies
      • Editorial Board
      • Aims and Scope
      • Abstracting and Indexing
      • Bibliographic Information
      • Archive
    • Experimental and Therapeutic Medicine
      • Information for Authors
      • Editorial Policies
      • Editorial Board
      • Aims and Scope
      • Abstracting and Indexing
      • Bibliographic Information
      • Archive
    • International Journal of Epigenetics
      • Information for Authors
      • Editorial Policies
      • Editorial Board
      • Aims and Scope
      • Abstracting and Indexing
      • Bibliographic Information
      • Archive
    • International Journal of Functional Nutrition
      • Information for Authors
      • Editorial Policies
      • Editorial Board
      • Aims and Scope
      • Abstracting and Indexing
      • Bibliographic Information
      • Archive
    • International Journal of Molecular Medicine
      • Information for Authors
      • Editorial Policies
      • Editorial Board
      • Aims and Scope
      • Abstracting and Indexing
      • Bibliographic Information
      • Archive
    • International Journal of Oncology
      • Information for Authors
      • Editorial Policies
      • Editorial Board
      • Aims and Scope
      • Abstracting and Indexing
      • Bibliographic Information
      • Archive
    • Medicine International
      • Information for Authors
      • Editorial Policies
      • Editorial Board
      • Aims and Scope
      • Abstracting and Indexing
      • Bibliographic Information
      • Archive
    • Molecular and Clinical Oncology
      • Information for Authors
      • Editorial Policies
      • Editorial Board
      • Aims and Scope
      • Abstracting and Indexing
      • Bibliographic Information
      • Archive
    • Molecular Medicine Reports
      • Information for Authors
      • Editorial Policies
      • Editorial Board
      • Aims and Scope
      • Abstracting and Indexing
      • Bibliographic Information
      • Archive
    • Oncology Letters
      • Information for Authors
      • Editorial Policies
      • Editorial Board
      • Aims and Scope
      • Abstracting and Indexing
      • Bibliographic Information
      • Archive
    • Oncology Reports
      • Information for Authors
      • Editorial Policies
      • Editorial Board
      • Aims and Scope
      • Abstracting and Indexing
      • Bibliographic Information
      • Archive
    • World Academy of Sciences Journal
      • Information for Authors
      • Editorial Policies
      • Editorial Board
      • Aims and Scope
      • Abstracting and Indexing
      • Bibliographic Information
      • Archive
  • Articles
  • Information
    • For Authors
    • For Reviewers
    • For Librarians
    • For Advertisers
    • Conferences
  • Language Editing
Login Register Submit
  • This site uses cookies
  • You can change your cookie settings at any time by following the instructions in our Cookie Policy. To find out more, you may read our Privacy Policy.

    I agree
Search articles by DOI, keyword, author or affiliation
Search
Advanced Search
presentation
International Journal of Molecular Medicine
Join Editorial Board Propose a Special Issue
Print ISSN: 1107-3756 Online ISSN: 1791-244X
Journal Cover
January-2019 Volume 43 Issue 1

Full Size Image

Sign up for eToc alerts
Recommend to Library

Journals

International Journal of Molecular Medicine

International Journal of Molecular Medicine

International Journal of Molecular Medicine is an international journal devoted to molecular mechanisms of human disease.

International Journal of Oncology

International Journal of Oncology

International Journal of Oncology is an international journal devoted to oncology research and cancer treatment.

Molecular Medicine Reports

Molecular Medicine Reports

Covers molecular medicine topics such as pharmacology, pathology, genetics, neuroscience, infectious diseases, molecular cardiology, and molecular surgery.

Oncology Reports

Oncology Reports

Oncology Reports is an international journal devoted to fundamental and applied research in Oncology.

Experimental and Therapeutic Medicine

Experimental and Therapeutic Medicine

Experimental and Therapeutic Medicine is an international journal devoted to laboratory and clinical medicine.

Oncology Letters

Oncology Letters

Oncology Letters is an international journal devoted to Experimental and Clinical Oncology.

Biomedical Reports

Biomedical Reports

Explores a wide range of biological and medical fields, including pharmacology, genetics, microbiology, neuroscience, and molecular cardiology.

Molecular and Clinical Oncology

Molecular and Clinical Oncology

International journal addressing all aspects of oncology research, from tumorigenesis and oncogenes to chemotherapy and metastasis.

World Academy of Sciences Journal

World Academy of Sciences Journal

Multidisciplinary open-access journal spanning biochemistry, genetics, neuroscience, environmental health, and synthetic biology.

International Journal of Functional Nutrition

International Journal of Functional Nutrition

Open-access journal combining biochemistry, pharmacology, immunology, and genetics to advance health through functional nutrition.

International Journal of Epigenetics

International Journal of Epigenetics

Publishes open-access research on using epigenetics to advance understanding and treatment of human disease.

Medicine International

Medicine International

An International Open Access Journal Devoted to General Medicine.

Journal Cover
January-2019 Volume 43 Issue 1

Full Size Image

Sign up for eToc alerts
Recommend to Library

  • Article
  • Citations
    • Cite This Article
    • Download Citation
    • Create Citation Alert
    • Remove Citation Alert
    • Cited By
  • Similar Articles
    • Related Articles (in Spandidos Publications)
    • Similar Articles (Google Scholar)
    • Similar Articles (PubMed)
  • Download PDF
  • Download XML
  • View XML
Article

Bone morphogenetic protein 2 alleviated intervertebral disc degeneration through mediating the degradation of ECM and apoptosis of nucleus pulposus cells via the PI3K/Akt pathway

  • Authors:
    • Yanlin Tan
    • Xingwang Yao
    • Zhehao Dai
    • Yunhua Wang
    • Guohua Lv
  • View Affiliations / Copyright

    Affiliations: Department of Spinal Surgery, The Second Xiangya Hospital, Central South University, Changsha, Hunan 410011, P.R. China, Department of Positron Emission Tomography/Computed Tomography Center, The Second Xiangya Hospital, Central South University, Changsha, Hunan 410011, P.R. China
  • Pages: 583-592
    |
    Published online on: November 2, 2018
       https://doi.org/10.3892/ijmm.2018.3972
  • Expand metrics +
Metrics: Total Views: 0 (Spandidos Publications: | PMC Statistics: )
Metrics: Total PDF Downloads: 0 (Spandidos Publications: | PMC Statistics: )
Cited By (CrossRef): 0 citations Loading Articles...

This article is mentioned in:



Abstract

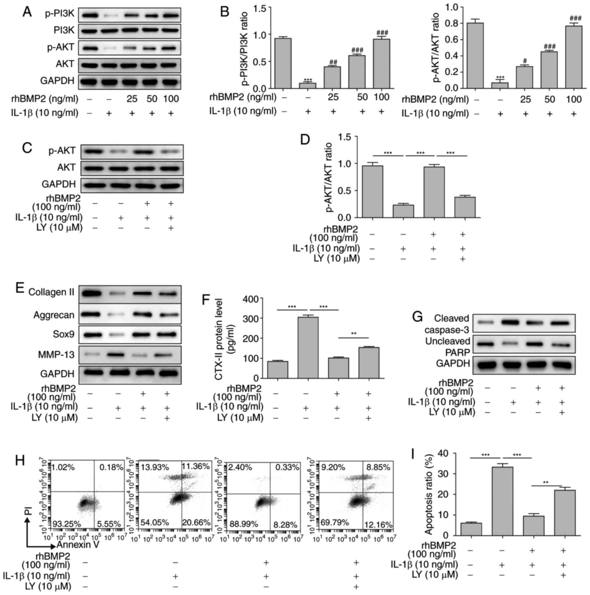
The present study aimed to explore the underlying mechanisms of bone morphogenetic protein 2 (BMP2) in alleviating intervertebral disc degeneration (IDD). A rat puncture IDD model was constructed, and the rats were randomly divided into six groups: Control; IDD (model); IDD+PBS [containing 1010 adeno‑associated virus serotype 2 (AAV)]; and IDD + AAV2‑BMP2 (106, 108 and 1010). IL‑1β was used to treat primary nucleus pulposus (NP) cells to mimic IDD in vitro. The effects of BMP2 in IDD were determined by magnetic resonance imaging (MRI), hematoxylin and eosin staining and Alcian Blue staining in vivo. The levels of collagen II, aggrecan, transcription factor SOX9 (SOX9) and matrix metalloproteinase 13 (MMP‑13) were examined using western blot analysis and reverse transcription quantitative polymerase chain reaction (RT‑qPCR) in NP tissues and cells. The expression of C‑telopeptide of type II collagen (CTX‑II) in the sera or cell supernatants was determined by ELISA. In addition, the levels of phosphorylation of phosphoinositide 3‑kinase (PI3K) and protein kinase B (Akt), and the levels of apoptosis‑associated proteins and apoptosis ratio of NP cells were also determined by western blot analysis and flow cytometry, respectively. LY29400, an inhibitor of PI3K, was used to additionally confirm the signal pathway mechanism of BMP2 treatment in IDD. BMP2 significantly extended the interval between discs and alleviated the fibrous ring rupture and the decrease in the levels of glycoproteins in IDD rats, as determined by MRI and histological staining. Additionally, BMP2 treatment significantly upregulated the levels of collagen II, aggrecan and SOX9, but downregulated the levels of MMP‑13 and CTX‑II in IDD rats and NP cells in a dose‑dependent manner. Concurrently, recombinant human (rh)BMP2 pretreatment also significantly decreased the apoptosis ratio of interleukin (IL)‑1β‑treated NP cells via downregulating the level of cleaved caspase‑3 and upregulating the level of uncleaved poly (adenosine 5'‑diphosphate‑ribose) polymerase. It was demonstrated that rhBMP2 also significantly decreased the inflammatory response in NP tissues and cells, based on levels of IL‑6, TNF‑α and IL‑10. In addition, rhBMP2 inhibited cell apoptosis via upregulating the phosphorylation levels of the PI3K/Akt signaling pathway, and LY29400 pretreatment inhibited the effects of BMP2 in IL‑1β treated NP cells. BMP2 alleviated IDD via the PI3K/Akt signaling pathway by inhibiting NP cell apoptosis and decreasing the levels of matrix proteins.
View Figures

Figure 1

Figure 2

Figure 3

Figure 4

Figure 5

View References

1 

Shah AM, Kwon SYJ, Chan WC and Chan D: Intervertebral disc degeneration. Cartilage: Springer; pp. 229–261. 2017

2 

Lim KZ, Daly CD, Ghosh P, Jenkin G, Oehme D, Cooper-White J, Naidoo T and Goldschlager T: Ovine lumbar intervertebral disc degeneration model utilizing a lateral retroperitoneal drill bit injury. J Vis Exp. May 23–2017. View Article : Google Scholar

3 

Muriuki MG, Havey RM, Voronov LI, Carandang G, Zindrick MR, Lorenz MA, Lomasney L and Patwardhan AG: Effects of motion segment level, Pfirrmann intervertebral disc degeneration grade and gender on lumbar spine kinematics. J Orthop Res. 34:1389–1398. 2016. View Article : Google Scholar : PubMed/NCBI

4 

Phillips KL, Cullen K, Chiverton N, Michael AL, Cole AA, Breakwell LM, Haddock G, Bunning RA, Cross AK and Le Maitre CL: Potential roles of cytokines and chemokines in human intervertebral disc degeneration: Interleukin-1 is a master regulator of catabolic processes. Osteoarthritis Cartilage. 23:1165–1177. 2015. View Article : Google Scholar : PubMed/NCBI

5 

Wang S, Liu C, Sun Z, Yan P, Liang H, Huang K, Li C and Tian J: IL-1β increases asporin expression via the NF-κB p65 pathway in nucleus pulposus cells during intervertebral disc degeneration. Sci Rep. 7:41122017. View Article : Google Scholar

6 

Nelson AE and Jordan JM: Osteoarthritis: Epidemiology and classification. Rheumatology. Hochberg M, Silman AJ, Smolen J, Weinblatt M and Weisman M: 6th edition. Elsevier; Philadelphia PA: pp. 1433–1440. 2014

7 

Segar A, Urban J and Fairbank JCT: Adipokines and the intervertebral disc: A biochemical link exists between obesity, intervertebral disc degeneration and low back pain. Spine J. 16(Suppl): S2252016. View Article : Google Scholar

8 

Dong S, Peng L, Jie C, Ma Z, Liu J and Qin T: Correlation between intervertebral disc degeneration, paraspinal muscle atrophy, and lumbar facet joints degeneration in patients with lumbar disc herniation. BMC Musculoskeletal Disorders. 18:1672017. View Article : Google Scholar

9 

Sakai D and Grad S: Advancing the cellular and molecular therapy for intervertebral disc disease. Adv Drug Deliv Rev. 84:159–171. 2015. View Article : Google Scholar

10 

Wang AM, Cao P, Yee A, Chan D and Wu EX: Detection of extracellular matrix degradation in intervertebral disc degeneration by diffusion magnetic resonance spectroscopy. Magn Reson Med. 73:1703–1712. 2015. View Article : Google Scholar

11 

Gou S, Oxentenko SC, Eldrige JS, Xiao L, Pingree MJ, Wang Z, Perez-Terzic C and Qu W: Stem cell therapy for intervertebral disk regeneration. Am J Phys Med Rehabil. 93(11 Suppl 3): S122–S131. 2014. View Article : Google Scholar : PubMed/NCBI

12 

Le Maitre CL, Pockert A, Buttle DJ, Freemont AJ and Hoyland JA: Matrix synthesis and degradation in human intervertebral disc degeneration. Biochem Soc Trans. 35:652–655. 2007. View Article : Google Scholar : PubMed/NCBI

13 

Huang X, Deng X, Xu H, Wu S, Yuan L, Yang Z, Yang Y and Deng H: Identification of a novel mutation in the COL2A1 gene in a Chinese Family with Spondyloepiphyseal dysplasia Congenita. PLoS One. 10:e01275292015. View Article : Google Scholar : PubMed/NCBI

14 

Barathouari M, Sarrabay G, Gatinois V, Fabre A, Dumont B, Genevieve D and Touitou I: Mutation update for COL2A1 gene variants associated with type II collagenopathies. Hum Mutat. 37:7–15. 2016. View Article : Google Scholar

15 

Xu YQ, Zhang ZH, Zheng YF and Feng SQ: Dysregulated miR-133a mediates loss of type II collagen by directly targeting matrix metalloproteinase 9 (MMP9) in human intervertebral disc degeneration. Spine (Phila Pa 1976). 41:E717–E724. 2016. View Article : Google Scholar

16 

Xin L, Wu Z, Qu Q, Wang R, Tang J and Chen L: Comparative study of CTX-II, Zn2+, and Ca2+ from the urine for knee osteoarthritis patients and healthy individuals. Medicine (Baltimore). 96:e75932017. View Article : Google Scholar

17 

Yang SD, Yang DL, Sun YP, Wang BL, Ma L, Feng SQ and Ding WY: 17β-estradiol protects against apoptosis induced by interleukin-1β in rat nucleus pulposus cells by down-regulating MMP-3 and MMP-13. Apoptosis. 20:348–357. 2015. View Article : Google Scholar : PubMed/NCBI

18 

Miller SL, Coughlin DG, Waldorff EI, Ryaby JT and Lotz JC: Pulsed electromagnetic field (PEMF) treatment reduces expression of genes associated with disc degeneration in human intervertebral disc cells. Spine J. 16:770–776. 2016. View Article : Google Scholar : PubMed/NCBI

19 

Ye S, Ju B, Wang H and Lee KB: Bone morphogenetic protein-2 provokes interleukin-18-induced human intervertebral disc degeneration. Bone Joint Res. 5:412–418. 2016. View Article : Google Scholar : PubMed/NCBI

20 

Khosla S, Westendorf JJ and Oursler MJ: Building bone to reverse osteoporosis and repair fractures. J Clin Invest. 118:421–428. 2008. View Article : Google Scholar : PubMed/NCBI

21 

McKay WF, Peckham SM and Badura JM: A comprehensive clinical review of recombinant human bone morphogenetic protein-2 (INFUSE Bone Graft). Int Orthop. 31:729–734. 2007. View Article : Google Scholar : PubMed/NCBI

22 

Sobajima S, Shimer AL, Chadderdon RC, Kompel JF, Kim JS, Gilbertson LG and Kang JD: Quantitative analysis of gene expression in a rabbit model of intervertebral disc degeneration by real-time polymerase chain reaction. Spine J. 5:14–23. 2005. View Article : Google Scholar : PubMed/NCBI

23 

Bougioukli S, Jain A, Sugiyama O, Tinsley BA, Tang AH, Tan MH, Adams DJ, Kostenuik PJ and Lieberman JR: Combination therapy with BMP-2 and a systemic RANKL inhibitor enhances bone healing in a mouse critical-sized femoral defect. Bone. 84:93–103. 2016. View Article : Google Scholar : PubMed/NCBI

24 

Zheng Y, Wang X, Wang H, Yan W, Zhang Q and Chang X: Bone morphogenetic protein 2 inhibits hepatocellular carcinoma growth and migration through downregulation of the PI3K/AKT pathway. Tumor Biol. 35:5189–5198. 2014. View Article : Google Scholar

25 

Qu Z, Guo S, Fang G, Cui Z and Ying L: AKT pathway affects bone regeneration in nonunion treated with umbilical cord-derived mesenchymal stem cells. Cell Biochem Biophys. 71:1543–1551. 2015. View Article : Google Scholar :

26 

Ouyang ZH, Wang WJ, Yan YG, Wang B and Lv GH: The PI3K/Akt pathway: A critical player in intervertebral disc degeneration. Oncotarget. 8:57870–57881. 2017. View Article : Google Scholar : PubMed/NCBI

27 

Bonino F, Heermann KH, Rizzetto M and Gerlich WH: Hepatitis delta virus: Protein composition of delta antigen and its hepatitis B virus-derived envelope. J Virol. 58:945–950. 1986.PubMed/NCBI

28 

Issy AC, Castania V, Castania M, Salmon CE, Nogueira-Barbosa MH, Bel ED and Defino HL: Experimental model of intervertebral disc degenerationby needle puncture in Wistar rats. Braz J Med Biol Res. 46:235–244. 2013. View Article : Google Scholar : PubMed/NCBI

29 

Li Z, Shen J, Wu WK, Yu X, Liang J, Qiu G and Liu J: Leptin induces cyclin D1 expression and proliferation of human nucleus pulposus cells via JAK/STAT, PI3K/Akt and MEK/ERK pathways. PLoS One. 7:e531762012. View Article : Google Scholar

30 

Li Z, Shen J, Wu WK, Yu X, Liang J, Qiu G and Liu J: The role of leptin on the organization and expression of cytoskeleton elements in nucleus pulposus cells. J Orthop Res. 31:847–857. 2013. View Article : Google Scholar : PubMed/NCBI

31 

Livak KJ and Schmittgen TD: Analysis of relative gene expression data using real-time quantitative PCR and the 2(-Delta Delta C(T)) method. Methods. 25:402–408. 2001. View Article : Google Scholar

32 

Wang XF, Zhang AP, Sun ZY, Liu C, Kuang LH and Tian JW: Expression of NF-κB in a degenerative human intervertebral disc model. Zhonghua Yi Xue Za Zhi. 97:1324–1329. 2017.In Chinese. PubMed/NCBI

33 

Leckie SK, Bechara BP, Hartman RA, Sowa GA, Woods BI, Coelho JP, Witt WT, Dong QD, Bowman BW, Bell KM, et al: Injection of AAV2-BMP2 and AAV2-TIMP1 into the nucleus pulposus slows the course of intervertebral disc degeneration in an in vivo rabbit model. Spine J. 12:7–20. 2012. View Article : Google Scholar

34 

Leung VY, Zhou L, Tam WK, Sun Y, Lv F, Zhou G and Cheung KMC: Bone morphogenetic protein -2 and -7 mediate the anabolic function of nucleus pulposus cells with discrete mechanisms. Connect Tissue Res. 58:573–585. 2017. View Article : Google Scholar : PubMed/NCBI

35 

Lafont JE, Poujade FA, Pasdeloup M, Neyret P and Mallein-Gerin F: Hypoxia potentiates the BMP-2 driven COL2A1 stimulation of human articular chondrocytes via p38 MAPK. Osteoarthritis Cartilage. 24:856–867. 2016. View Article : Google Scholar

36 

Kumar A, Oz MB, Elayyan J, Reich E, Binyamin M, Kandel L, Liebergall M, Steinmeyer J and Lefebvre V: SOX9 acetylation reduces aggrecan expression in adult human chondrocytes. Osteoarthritis and Cartilage. 24:S1542016. View Article : Google Scholar

37 

Xu K, Wang X, Zhang Q, Liang A, Zhu H, Huang D, Li C and Ye W: Sp1 downregulates proinflammatory cytokine-induced catabolic gene expression in nucleus pulposus cells. Mol Med Rep. 14:3961–3968. 2016. View Article : Google Scholar : PubMed/NCBI

38 

Walter BA, Purmessur D, Moon A, Occhiogrosso J, Laudier DM, Hecht AC and Iatridis JC: Reduced tissue osmolarity increases TRPV4 expression and pro-inflammatory cytokines in intervertebral disc cells. Eur Cell Mater. 32:123–136. 2016. View Article : Google Scholar : PubMed/NCBI

39 

Cantley LC: The phosphoinositide 3-kinase pathway. Science. 296:1655–1657. 2002. View Article : Google Scholar : PubMed/NCBI

40 

Kita K, Kimura T, Nakamura N, Yoshikawa H and Nakano T: PI3K/Akt signaling as a key regulatory pathway for chondrocyte terminal differentiation. Genes Cells. 13:839–850. 2008. View Article : Google Scholar : PubMed/NCBI

41 

Li N, Cui J, Duan X, Chen H and Fan F: Suppression of type I collagen expression by miR-29b via PI3K, Akt, and Sp1 pathway in human Tenon’s fibroblasts. Invest Ophthalmol Vis Sci. 53:1670–1678. 2012. View Article : Google Scholar : PubMed/NCBI

42 

Cheng CC, Uchiyama Y, Hiyama A, Gajghate S, Shapiro IM and Risbud MV: PI3K/AKT regulates aggrecan gene expression by modulating Sox9 expression and activity in nucleus pulposus cells of the intervertebral disc. J Cell Physiol. 221:668–676. 2009. View Article : Google Scholar : PubMed/NCBI

Related Articles

  • Abstract
  • View
  • Download
  • Twitter
Copy and paste a formatted citation
Spandidos Publications style
Tan Y, Yao X, Dai Z, Wang Y and Lv G: Bone morphogenetic protein 2 alleviated intervertebral disc degeneration through mediating the degradation of ECM and apoptosis of nucleus pulposus cells via the PI3K/Akt pathway. Int J Mol Med 43: 583-592, 2019.
APA
Tan, Y., Yao, X., Dai, Z., Wang, Y., & Lv, G. (2019). Bone morphogenetic protein 2 alleviated intervertebral disc degeneration through mediating the degradation of ECM and apoptosis of nucleus pulposus cells via the PI3K/Akt pathway. International Journal of Molecular Medicine, 43, 583-592. https://doi.org/10.3892/ijmm.2018.3972
MLA
Tan, Y., Yao, X., Dai, Z., Wang, Y., Lv, G."Bone morphogenetic protein 2 alleviated intervertebral disc degeneration through mediating the degradation of ECM and apoptosis of nucleus pulposus cells via the PI3K/Akt pathway". International Journal of Molecular Medicine 43.1 (2019): 583-592.
Chicago
Tan, Y., Yao, X., Dai, Z., Wang, Y., Lv, G."Bone morphogenetic protein 2 alleviated intervertebral disc degeneration through mediating the degradation of ECM and apoptosis of nucleus pulposus cells via the PI3K/Akt pathway". International Journal of Molecular Medicine 43, no. 1 (2019): 583-592. https://doi.org/10.3892/ijmm.2018.3972
Copy and paste a formatted citation
x
Spandidos Publications style
Tan Y, Yao X, Dai Z, Wang Y and Lv G: Bone morphogenetic protein 2 alleviated intervertebral disc degeneration through mediating the degradation of ECM and apoptosis of nucleus pulposus cells via the PI3K/Akt pathway. Int J Mol Med 43: 583-592, 2019.
APA
Tan, Y., Yao, X., Dai, Z., Wang, Y., & Lv, G. (2019). Bone morphogenetic protein 2 alleviated intervertebral disc degeneration through mediating the degradation of ECM and apoptosis of nucleus pulposus cells via the PI3K/Akt pathway. International Journal of Molecular Medicine, 43, 583-592. https://doi.org/10.3892/ijmm.2018.3972
MLA
Tan, Y., Yao, X., Dai, Z., Wang, Y., Lv, G."Bone morphogenetic protein 2 alleviated intervertebral disc degeneration through mediating the degradation of ECM and apoptosis of nucleus pulposus cells via the PI3K/Akt pathway". International Journal of Molecular Medicine 43.1 (2019): 583-592.
Chicago
Tan, Y., Yao, X., Dai, Z., Wang, Y., Lv, G."Bone morphogenetic protein 2 alleviated intervertebral disc degeneration through mediating the degradation of ECM and apoptosis of nucleus pulposus cells via the PI3K/Akt pathway". International Journal of Molecular Medicine 43, no. 1 (2019): 583-592. https://doi.org/10.3892/ijmm.2018.3972
Follow us
  • Twitter
  • LinkedIn
  • Facebook
About
  • Spandidos Publications
  • Careers
  • Cookie Policy
  • Privacy Policy
How can we help?
  • Help
  • Live Chat
  • Contact
  • Email to our Support Team